Universidad Peruana Unión

             Escuela de Posgrado




     Unidad de Posgrado de Educación




MAPAS CONCEPTUALES EN EL

          APRENDIZAJE

   DE GEOMETRÍA PLANA



        PROYECTO DE INVESTIGACIÓN



     Presentado para optar el grado académico de

       Magister en Educación con mención en:

  INVESTIGACIÓN Y DOCENCIA UNIVERSITARIA




        Por Daniel Pecho Ojeda

                      2002
I.     EL PROBLEMA DE INVESTIGACIÓN



A.     PLANTEAMIENTO DE LA INVESTIGACIÓN

       1.     Planteamiento del problema

              Al iniciar el nuevo milenio, se percibe sin duda que la ciencia ha tenido

un desarrollo vertiginoso e inimaginable, alcanzando cosas inimaginable, alcanzando

cosas as atrás, por ejemplo el desarrollo en el estudio del cerebro humano derivando una

nueva ciencia llamada Neurociencia, y esta derivándose por ejemplo en la Sugestología

en la cual el Dr. Georgi Lazanov utiliza los conocimientos sobre el funcionamiento del

cerebro para mejorar la memoria, para desarrollar la capacidad de aprendizaje,

procedimiento que se emplea para que las personas adquieran conocimiento con

libertad, amor, sin estrés y con mucha fluidez.



              La Neurociencia anteriormente estaba divorciadas de la Psicología y la

Pedagogía; por lo tanto, aislados de la realidad fáctica. Lo que ha ocurrido en estos

últimos tiempos es que se ha realizado un matrimonio entre la Neurociencia y la

Pedagogía, unión que implica un cambio en          muchos de nuestros paradigmas y

esquemas establecidos tanto en maestros como alumnos.



              A pesar del avance de la Neurociencia todavía hay “misterios” que el

hombre no ha podido explicar, por ejemplo: cómo volver a reconstruir los recuerdos. en

qué lugar del cerebro se almacenan los conocimientos, etc.
Frente a tantos avances visibles en nuestro medio, somos conscientes de

que necesitamos más que antes estar del lado del conocimiento, para lo cual debemos

seleccionar las mejores estrategias para un aprendizaje significativo; esto es lo que está

faltando en nuestra juventud, la aplicación de las estrategias para obtener el éxito.



               Sin duda que la ciencia a avanzado vertiginosamente, pero a pesar del

avance la Educación en nuestro medio pasa serias dificultades. En América Latina y el

Caribe existe el mayor índice de deserción escolar a nivel mundial. En el Perú la

situación no ha sido mejor, Lourdes Flores Nano dice al respecto: “La Educación

Peruana está muy distanciada de la de todos los países latinoamericanos en general con

un muy bajo nivel. La construcción de colegios no fue suficiente y el descuido de la

calidad a lo largo del decenio pasado sigue siendo un punto negativo”. Haciendo una

“radiografía” a la Educación Nacional las cosas difíciles de solucionar a corto plazo son

más crudas, para esto se tomó de referencia el Informe Anual 1999 y las cifras

desgarradoras al respecto de la Coordinadora Nacional de los Derechos Humanos filial

sede Perú, en la cual declaran:



       La política de reducción de gasto público en educación se ha manifestado en el

congelamiento del sueldo de los maestros de carrera pública desde hace ocho años. El

haber básico de un maestro sigue siendo de 0.03 céntimos de nuevo sol y los

incrementos que reciben son bonificaciones que no serán consideradas en el cálculo de

sus futuras pensiones.
Respecto del analfabetismo, de acuerdo a las informaciones dadas por el último

censo, el 12,8% de la población nacional es analfabeta, de la cual el 73% son mujeres,

lo que nos lleva a decir que uno de cada diez peruanos es analfabeto, y de éstos, 3 de

cada 4 son mujeres.



       Según el INEI, el promedio de adolescentes varones analfabetos es de 4%,

mientras que el de adolescentes mujeres es de 5%. Sin embargo, existen grandes

desigualdades regionales, como es el caso de Cajamarca, que reporta el 14% de

analfabetismo adolescente.



       Los estudiantes tienen un alto índice de atraso en los grados de estudio que

cursan respecto de la edad normativamente correspondiente, lo cual se debe en parte al

ingreso tardío, a la alta repitencia y, por último, al retiro temporal. El 53.9% de niñas

ingresan al colegio con una edad mayor a la normal o adecuada.



       La deserción escolar tiene también un alto grado de incidencia. En el nivel

primario es de 9,6% cada año escolar, por diversas circunstancias, pero en el caso de las

niñas de las zonas rurales el nivel se eleva al 15%, teniendo cifras más altas en los

departamentos de mayor pobreza. La deserción en el nivel secundario es de 18,6%

básicamente por la necesidad de trabajar de los jóvenes para complementar los ingresos

familiares, siendo el departamento con mayor nivel de deserción San Martín con 31,9%.

En general, se calcula que el número total de desertores de la educación elemental es de

640 mil niños y adolescentes.
En cuanto al nivel de repitencia o desaprobación del año escolar en el nivel

primario es de 21,8%, variando ostensiblemente de acuerdo a la zona geográfica (en

Lima es de 16,7%, en otras zonas urbanas es de 23,5% y en las zonas rurales de 35%).



       La falta del ejercicio del derecho de educación en cuanto a la población de

lenguas distintas del castellano es muy grave. El 22% de los niños mayores de 6 años

quechua-hablantes no tiene ningún nivel educativo y el caso de las niñas quechua-

hablantes es más grave aún, con un 31% de ellas.



       La UNESCO auspició un estudio donde los escolares peruanos quedaron en

último lugar en matemáticas y ante penúltimas en lenguaje, en el grupo de países

latinoamericanos que participaron.     Al respecto el Ministro de Educación dice:

“Lamentablemente el Perú se encuentra en el sótano de la Educación en América

Latina. Nos disputamos con Honduras y Haití el último lugar en calidad educativa”.

Frente a estos hechos, cifras y datos debemos buscar una solución a nuestro sistema

educativo que cada vez se ahonda en el desprestigio, y gran parte de la responsabilidad

y la solución está en el maestro, quien es parte de dicho sistema. El maestro debe

enfocar su enseñanza desde el aprendizaje, al respecto el Director General       de la

UNESCO, Federico Mayor Zaragoza, dice: “tenemos que mirar la educación no desde

la enseñanza sino desde el aprendizaje”. El Maestro debe enseñar cumpliendo la misión

que postulan los autores del Informe Delors (1996): aprender a conocer, aprender a

hacer, aprender a vivir juntos y a aprender a ser. El cambio de nuestro sistema debe

comenzar por el cambio en el maestro, un cambio de esquemas preestablecidos, un

cambio en la idiosincracia, cambio a las nuevas metodologías y a la innovación, pero a
todo esto necesitamos en el maestro un cambio de “actitud”, y como parte de este

cambio surge la inquietud del aprendizaje de la Geometría por medio de los Mapas

Conceptuales.



       2.       Definición del problema

                Analizando la realidad problemática surge el presente trabajo como una

alternativa en el Aprendizaje de la Geometría Plana y se desprende el siguiente

problema:

                ¿Cuál es el grado de diferenciación respecto a la eficacia en el

aprendizaje de Geometría Plana mediante mapas conceptuales y clases expositivas de

los alumnos del 4to. año del nivel secundario?


       3.       Objetivos del estudio

                a.     Objetivo general

                       Determinar el grado de diferenciación respecto a la eficacia, en el

aprendizaje de Geometría Plana mediante Mapas conceptuales y Clases expositivas de

los alumnos del 4to. año del nivel secundario.

                b.      Objetivos específicos

                       (1)    Establecer el grado de adquisición de conocimientos de los

                              alumnos del 4to. Año de secundaria en el aprendizaje de

                              Geometría Plana mediante los mapas conceptuales y las

                              clases expositivas.

                       (2)    Establecer el nivel de jerarquización de conceptos de los

                              alumnos del 4to. Año de secudnaria en el aprendizaje de
Geometría Plana mediante los mapas conceptuales y las

                   clases expositivas.

            (3)    Determinar el índice de aceptación de los alumnos del 4to.

                   Año de secundaria con respecto al aprendizaje de

                   Geometría Plana mediante mapas conceptuales y las clases

                   expositivas.

            (4)    Determinar el nivel de creatividad de los alumnos del 4to.

                   Año de secundaria desarrollados en el aprendizaje de

                   Geometría Plana mediante mapas conceptuales y las clases

                   expositivas.

            (5)    Determinar el nivel de expresividad del conocimiento de

                   los alumnos del 4to. Año de secundaria en el aprendizaje

                   de Geometría Plana mediante los mapas conceptuales y las

                   clases expositivas.



4.   Justificación de la investigación

     La presente investigación se justifica sabiendo que puede servir a:

     a.     Los alumnos de todo el país como una técnica nueva de estudio

            que servirá no sólo para el aprendizaje de Geometría sino para las

            diversas áreas de la ciencia.

     b.     Los profesores del nivel secundario que enseñan Matemática en el

            4to. año de secundaria, igualmente para los profesores del nivel

            primario que quieran utilizar los Mapas Conceptuales en la

            enseñanza de la Geometría Elemental.
c.      Las facultades de Educación de nuestro país, como una propuesta

                      de enseñanza de la Geometría con los Mapas Conceptuales.

              d.      Los organismos superiores educativos del país, como son las

                      USES, Regionales, Departamentales y Ministerio de Educación.

              e.      Los profesores adventistas a nivel nacional, al Departamento de

                      Educación de la I.A.S.D. de Misión, Asociación y Unión.



       5.     Hipótesis de estudio

              La presente investigación se orienta a probar la siguiente hipótesis:



              Ha:     El aprendizaje de la Geometría Plana mediante los mapas

conceptuales resulta ser más eficaz que mediante las clases expositivas.



              En caso de no probar la hipótesis dada, asumimos la siguiente:



              Ho:     El aprendizaje de la Geometría Plana mediante los mapas

conceptuales no resulta ser eficaz que mediante las clases expositivas.



               En consecuencia como hipótesis derivadas tenemos:

              a.      Los mapas conceptuales en el aprendizaje de Geometría Plana de

                      los alumnos del 4to. Año de secundaria elevan significativamente

                      el grado de adquisición de conocimientos a diferencia de las

                      clases expositivas.
b.     Los mapas conceptuales en el aprendizaje de Geometría Plana de

                los alumnos del 4to. Año de secundaria elevan el nivel de

                jerarquización de conceptos a diferencia de las clases expositivas.

         c.     El índice de aceptación de los alumnos del 4to. Año de secundaria

                respecto al aprendizaje de Geometría Plana mediante mapas

                conceptuales es mayor que con las clases expositivas.

         d.     El nivel de creatividad de los alumnos del 4to. Año de secundaria

                respecto al aprendizaje de Geometría Plana mediante mapas

                conceptuales es más alto que con las clases expositivas.

         e.     Los mapas conceptuales en los alumnos del 4to. Año de

                secundaria elevan el nivel de expresividad del conocimiento de

                Geometría Plana a diferencia de las clases expositivas.



  6.     Variables e indicadores

         a.     Variable independiente (VI)

                Mapas Conceptuales

         b.     Variables Dependientes

 VARIABLE
                             DIMENSIONES                    INDICADORES
DEPENDIENTE
                        Adquisición de
                                                                  0 – 20
                        conocimientos
                        Jerarquización de
                                                           MB, B, R, M, MM
                        conceptos
Aprendizaje de la
                        Aceptación de la Geometría
Geometría Plana                                            MB, B, R, M, MM
                        Plana
                        Creatividad                        MB, B, R, M, MM
                        Expresividad del
                                                           MB, B, R, M, MM
                        conocimiento
c.      Variables Intervinientes

                      -   Marco Curricular Actualizado.
                      -   Horario diverso.
                      -   Método de enseñanza clásico.



B.     MARCO TEÓRICO Y CONCEPTUAL

       1.     Antecedentes Bibliográficos

              Indagando en la Biblioteca de la UPeU, el trabajo que más se aproxima al

presente es de la Lic. Marisol Cusi Lima (1998), ella presenta un experimento

interesante, toma dos grupos: uno de control y otro experimental. A uno de los grupos

les enseña por el Método por Descubrimiento y al otro por el Tradicional. Marisol Cusi

en su investigación demostró que los alumnos enseñados por el Método por

Descubrimiento tuvieron un mejor rendimiento escolar que los alumnos enseñados por

el Método Tradicional. Además los primeros tuvieron una aceptación favorable para la

Matemática y los segundos estuvieron en desventajas. Los alumnos enseñados por el

Método por Descubrimiento desarrollaron más su capacidad de solución de problemas,

creatividad, precisión, colectividad y trabajo en grupo de una forma amistosa y cordial.

Cada alumno fue autor de su propio aprendizaje, siendo para él significativo e

importante en su vida. Además en el primer grupo el 95% de alumnos aprobaron, en el

segundo grupo sólo 68%.



              Otro estudio de la problemática es el trabajo de investigación de la Br.

Marisol Carmen Baquerizo Baquerizo, presentado en Diciembre de 1997 cuyo título es:

“Aprendizaje de la Matemática a través de los Mapas Conceptuales”. La investigadora

tuvo por objetivo determinar la influencia del uso de los Mapas Conceptuales del
educando en el desarrollo de la retención de los contenidos de aprendizaje de la

Matemática, objetivo que alcanzó.      La investigadora aplicó la técnica de Mapas

Conceptuales en la enseñanza de la Matemática comprobando su eficacia, a pesar de las

limitaciones. La Media del grupo experimental fue 15 y del grupo de control 13.25 y

los puntajes 300 y 265 respectivamente.



              Francisco José Anillo Ramos (1992) experimentó con alumnos del nivel

secundario (C.E.A..A) del I.F.P. “Antonio M. Calero” de Pozoblando y la enseñanza de

matemática a través de los mapas conceptuales, para lo cual contó con una clase regular

de 20 alumnos, con un horario de cinco horas semanales de matemáticas, es decir, una

hora diaria. Después de seleccionar el tema, enseñó el uso de los mapas conceptuales,

luego pide a los alumnos que elaboren un mapa conceptual y después lo contrasta y

arreglan públicamente y al final se elabora un mapa conceptual en consenso de todos.



              Los resultados fueron significativos, al empezar tiene una buena

aceptación de los alumnos y aprendieron a trabajar en grupo, para ellos fue fácil la

técnica de la elaboración de los mapas conceptuales.



              Posteriormente se experimentó en la resolución de problemas

matemáticos, dando un resultado positivo y alentador.



              En la red científica “INTERNET” existe una monografía titulada “Mapas

Conceptuales en Matemática” cuyo autor es José María del Castillo-Olivares Barberán
en la cual define toda la estructura de los mapas conceptuales para la enseñanza de la

matemática en alumnos del nivel secundario.



       2.      Bases Teóricas



               a. Mapas Conceptuales

               Los mapas conceptuales iniciaron su desarrollo en el Departamento de

Educación de la Universidad de Cornell, EUA, durante la década de los setenta como

una respuesta a la teoría del aprendizaje significativo de Ausubel en especial, en lo

referente a la evolución de las ideas previas que poseen los estudiantes. Han constituido

desde entonces, una herramienta de gran utilidad, para profesores, investigadores

educativos, psicólogos y estudiantes en general.



               Fueron desarrollados J.D. Novack y sus colaboradores, en el marco de un

programa denominado Aprender a Aprender, en el cual, se pretendía liberar el potencial

de aprendizaje en los seres humanos que permanece sin desarrollar y que muchas

prácticas educativas entorpecen en lugar de facilitar.



               Un Mapa Conceptual es un recurso esquemático para representar un

conjunto de significados conceptuales incluidos en una estructura de proposiciones.

Estas pueden ser explícitas o implícitas. Los mapas conceptuales proporcionan un

resumen esquemático de lo aprendido, ordenado de una manera jerárquica.               El

conocimiento está organizado y representado en todos los niveles de abstracción,
situando los más generales e inclusivos en la parte superior y los más específicos y

menos inclusivos en la parte inferior.



               Las características básicas de un mapa conceptual son:



               Organización del conocimiento en unidades o agrupaciones holísticas, es

decir, que cuando se activa una de éstas, también se activa el resto.

               Segmentación de las representaciones holísticas en subunidades

interrelacionadas.

               Estructuración serial y jerárquica de las representaciones. En los mapas

conceptuales resalta sobre todo la jerarquización, de la misma manera que no tiene en

cuenta como característica importante la ordenación temporal.

               Los mapas conceptuales resultan muy útiles en las diversas etapas del

proceso educativo.

               En la PLANEACIÓN, como recurso para organizar y visualizar el plan

de trabajo, evidenciar las relaciones entre los contenidos y resumir esquemáticamente el

programa de un curso.

               En el DESARROLLO, como una herramienta que ayuda a los

estudiantes a captar el significado de los materiales que pretenden aprender.

               En la EVALUACIÓN, como recurso para la evaluación formativa.

Permite “visualizar el pensamiento del alumno”, para así, corregir a tiempo posibles

errores en la relación de los conceptos principales.
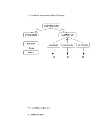
Un ejemplo de mapa conceptual es el siguiente:




                       SUSTRACCIÓN
            es                             sus


OPERACIÓN                                  ELEMENTOS

                                                   son

 INVERSA
                            MINUENDO         SUSTRAENDO   DIFERENCIA
   De la

  SUMA

                                50                  27       23




  Por: Anibal Ramos Leandro.


  b. Constructivismo
Para Orellana (1996) el constructivismo pedagógico es un marco

explicativo que agrupa a un conjunto de teorías psicológicas y pedagógicas con el fin de

lograr una mejor educación escolar. Dentro de ellas considera las teorías siguientes:

   -   sociocultural (Vigotsky),

   -   del desarrollo cognitivo (Piaget),

   -   del aprendizaje significativo (Ausubel),

   -   del aprendizaje por descubrimiento (Bruner),

   -   de la psicodidáctica (Titone),

   -   de las inteligencias múltiples (Gardner),

   -   de los mapas conceptuales (Novak),

   -   del enriquecimiento instrumental (Feuerstein).



Para Calero, el constructivismo pedagógico:



   -   Es una pedagogía centrada en el alumno. El estudiante es el referente principal

       del trabajo pedagógico. Considera sus necesidades y experiencias y, en base a

       ello, continúa con el proceso de construcción que ya se inició en el entorno

       familiar.

   -   Es una pedagogía diferenciada, reconoce que cada niño posee características

       individuales, culturales y lingüísticas, así como experiencias de vida diferentes y

       sus diversas necesidades e intereses, porque los niños no aprenden de la misma

       manera, ni con el mismo ritmo.

   -   Es una pedagogía de soporte, la enseñanza asiste y apoya el aprendizaje del

       niño.
-   Es una pedagogía integralista en tanto atiende el desarrollo pleno del educando

       (cognoscitivo, afectivo y motriz) y fundamentalmente una sólida formación en

       valores humanos.



              c. Base Teórica del Mapa Conceptual

               Novak explicita los fundamentos teóricos del mapa conceptual cuando

aclara que se trata de una proyección práctica de la teoría del aprendizaje de Ausubel.

Frente a la teoría conductista, que concibe el aprendizaje como un cambio relativamente

permanente en la conducta, mediante un proceso de asociación y refuerzo, la psicología

cognitiva lo entiende como un cambio en el conocimiento a través de un proceso de

reestructuración.



               Las estrategias de organización establecen unas relaciones internas entre

los materiales de aprendizaje. Es, pues, mucho más compleja que la anterior y mucho

más eficaz. La organización puede hacerse:

   -   por clasificación, formando categorías;

   -   por jerarquización, estableciendo un orden de mayor a menor o “pirámide de

       conceptos”. Esta es la forma más eficaz para la construcción de bloques de

       conocimiento.



               El aprendizaje por reestructuración consiste en la conexión de los

materiales nuevos con los conocimientos anteriores, “situándolos en estructuras de

significado más o menos amplias”. Las estrategias de organización “implican una

clasificación jerárquica u organización semántica de esos elementos” y representa la
forma más compleja y sofisticada de aprender un material.               Con los mapas

conceptuales, el alumno llega a tener la conciencia de su propio proceso cognitivo o

metacognición.    La codificación es uno de los componentes de las estrategias de

aprendizaje; éstas se pueden clasificar según el criterio de niveles de procesamiento que,

a su vez, coincide con los enfoques de aprendizaje memorístico y significativo de

Ausubel.



               El mapa conceptual es para Neiser (1981) “un caso concreto de

esquemas”, pues posee algunas características básicas de los esquemas señalados por

Sierra y Carretero (1990) como las siguientes:



   -   organización del conocimiento en unidades o agrupaciones holísticas, es decir,

       que cuando se activa uno de los elementos, también se activa el resto.

   -   Segmentación      de    las   representaciones     holísticas   en     subunidades

       interrelacionadas;

   -   Estructuración serial y jerárquica de las representaciones.          En los mapas

       conceptuales resalta sobre todo la jerarquización, de la misma manera que no

       tiene en cuenta como característica importante la ordenación temporal.



Igualmente, coincide con los esquemas respecto a los procesos de memorización:



   -   En primer lugar se realiza la codificación de la información con sus cuatro

       proceso básicos: selección, abstracción, interpretación e integración. Los mapas

       conceptuales buscan la información más relevante, para crear esquemas o
estructuras también relevantes; para ello es necesario un proceso de selección de

    la información.   El siguiente paso es la extracción de los elementos más

    significativos mediante el proceso de abstracción.       Sigue un proceso de

    interpretación con la intención de favorecer la comprensión de la información o

    para hacer inferencias de acuerdo con la idea que tenga el individuo. Finalmente

    está el proceso de integración consistente en la creación de un nuevo esquema o

    en la modificación de uno existente.

-   También se realiza la recuperación de la información relevante cuando se trata

    de comprender un objeto o una situación que tiene cierta relación con un

    esquema determinado.



    3.     Definición de Términos

           a. Aprendizaje Memorístico. Se denomina aprendizaje memorístico al

              aprendizaje donde la “información nueva no se asocia con los

              conceptos existentes en la estructura cognitiva y, por lo tanto, se

              produce una interacción mínima o un la entre la información

              recientemente adquirida y la información ya almacenada”(NOVAK,

              Citado por Ontoria) El alumno no quiere asociar los nuevos

              conceptos con los ya existentes en su estructura cognitiva.

           b. Aprendizaje Significativo. Denominamos aprendizaje significativo

              al aprendizaje que “tiene lugar cuando se intenta dar sentido o

              establecer relaciones entre los nuevos conceptos o nueva información

              y los conceptos y conocimientos existentes ya en el alumno, o con

              alguna experiencia anterior. Hay aprendizaje significativo cuando la
nueva información “puede relacionarse de modo no arbitrario y

   sustancial (no al pie de la letra) con lo que el alumno ya

   sabe”(Ausubel).        De esta manera, el alumno construye su propio

   conocimiento      y,     además,      está      interesado   y      decidido    a

   aprender”(Ontoria).

c. Clases Expositivas. Nos referimos a esto cuando el docente limita su

   enseñanza a una exposición oral, el alumno no participa, el profesor

   es la “estrella” de la clase.

d. Enseñanza-aprendizaje.          Es un proceso en la que el alumno u

   oyente va asimilando conocimiento y este conocimiento va a producir

   un   efecto    cambiante     en      la    estructura   cognitiva     o   en   el

   comportamiento. Hay aprendizaje cuando hay cambio.

e. Geometría. Parte de la matemática que se encarga de estudiar las

   figuras geométricas y sus elementos.                 Para casos del trabajo

   estudiaremos la Geometría Euclideana o Plana. Etimológicamente la

   palabra Geometría deriva de dos vocablos griegos, GEO=Tierra y

   METRÍA=Medida.

f. Mapas Conceptuales. En las palabras del Ig. Luis Segovia: “el

   recurso esquemático que representa un conjunto de significados

   conceptuales     incluidos      en        una   estructura   (jerárquica)      de

   proposiciones”. En forma gráfica lo define: “considerarlo en cierto

   modo homogéneos a los mapas de carreteras, los conceptos

   representarían las ciudades y las proposiciones las carreteras que le

   enlazan además, no todas las ciudades tienen la misma densidad y
población,        ni   los   conceptos   del   mapa   idéntico   poder

                   explicativo”(Gonzáles, citado por Segovia).

              g. Rendimiento Escolar.            Nivel de conocimiento que alcanza un

                   alumno después de un período de enseñanza y comprobado con un

                   instrumento de medición: prueba escrita, prueba oral, prueba de

                   ensayo, construcciones, etc.




C.     METODOLOGÍA DE LA INVESTIGACIÓN

       1.     Tipo de Investigación

              La presente investigación pertenece al campo de la Tecnología Educativa

y es del tipo experimental, porque existirá un grupo experimental y otro control, el

factor estimulante son los métodos de enseñanza, uno con mapas conceptuales y el otro

con clases expositivas respectivamente.



       2.     Diseño de la investigación

              GE       :        O1        MC    O2     O3

              GC       :        O4        CE    O5     O6

              Donde:

                       O1 = O4 (Pre test)

              O2 y O5 (Pos test)

              O3 y O6 (Evaluación Final)
M.C. (Enseñanza de geometría con mapas conceptuales)

              C.E. (Enseñanza de geometría con clases expositivas)

              Por demostrar que:

              Ha      :       Oi > O i+3

              Ho      :       Oi = O i+3, para i = 2, 3

       3.     Población y Muestra

              La población está conformada por todos los alumnos del 4to. año de

secundaria de la zona urbana de la ciudad de Pucallpa. La muestra está conformada por

alumnos agrupados en dos salones elegidos aleatoriamente, designando al primero

Grupo de Control (G.C.) y al segundo Grupo Experimental (G.E.).



       4.     Instrumentos

              Cabe destacar los más importantes:

              a.      Encuesta de Entrada (conocimientos previos)

              b.      Pretest, test y postest

              c.      Diario de clases con mapas conceptuales

              d.      Examen final de Geometría

              e.      Anecdotario

              f.      Ficha de Observación

              g.      Fotografías y Videos.



       5.     Procedimiento

              a. Se inicia una evaluación preliminar escrita, para identificar el grado

                   de conocimientos previos que pudieran tener los alumnos que
pertenecen a la muestra de la investigación, el objetivo de dicha

                  evaluación es homogenizar la muestra.

              b. Iniciando cada unidad de aprendizaje se tomará un pre-test y al

                  finalizar el test , la diferencia entre el pre test y el test será el grado

                  de adquisición de conocimientos (G.A.C.).

              c. El anecdotario servirá de registro de los incidentes más importantes y

                  significativos que se manifiestan en el contexto de la investigación.

              d. El grado de expresividad será evaluado en forma oral, y para abreviar

                  el tiempo los alumnos serán agrupados de cinco en cinco

                  aleatoriamente y se realizará una serie de exposiciones en el cual los

                  temas seran distribuidos por “sorteo”.

              e. La creatividad se manifiesta en los materiales y mapas conceptuales

                  que elaboraran los alumnos, y la evaluación se hara a través de la

                  observación y de algunas fotografias o videos de alumnos trabajando

                  con los mapas conceptuales.

              f. Al final de cada unidad de aprendizaje se realizará una encuesta

                  tratando de averiguar el grado de aceptación que tienen los alumnos

                  respecto al aprendizaje del curso de Geometría Plana.



       6.     Tratamiento de los Datos

              Durante la investigación se utilizarán las medidas de tendencia central,

promedios aritméticos y desviación estándar y para el cálculo estadístico utilizaremos el

programa estadístico SPSS.
II.   ADMINISTRACIÓN DEL PROYECTO


A.    CRONOGRAMA DE EJECUCIÓN

                                                     2002 – 2003
Actividades                                   O N D E F M A M J J
1.    Elaboración del diseño de la            X
      investigación                             X X X X
2.    Revisión de literatura                               X X X
3.    Ejecución del trabajo                                      X
4.    Recolección y procesamiento de datos                       X
5.    Análisis e interpretación de resultados                    X
6.    Redacción del informe                                        X
7.    Presentación del informe                                     X
8.    Sustentación de tesis


B.    PRESUPUESTO

      1.      Personal

              a.       Encuestadores                    100.00

              b.       Estadístico                      200.00

              c.       Asesor                           300.00

              d.       Digitador                        150.00

      2.      Bienes

              a.       Instrumentos de medición          70.00

                       b.       Material de impresión             80.00

                       c.       Útiles de escritorio             130.00

                       d.       Microcomputadora                  50.00

      3.      Servicios

              a.       Pasajes, viáticos, etc.          100.00

              b.       Alquiler de equipos               80.00

      4.      Imprevistos                               150.00
TOTAL   $.   1,410.00
REFERENCIAS BIBLIOGRÁFICAS




Ausubel, D. y otros (1991). Psicología educativa: un punto de vista cognoscitivo. (2a.
          ed.) México: Trillas.

Callejo, M. L. (1994). Un club matemático para la diversidad. España: Narcea. S.A.

Corbalan, F. (1995). La matemática aplicada a la vida cotidiana, Barcelona: Grao.

Cusi, M. (1998). El aprendizaje a través del método por descubrimiento. Tesis para la
           Licenciatura. Universidad Peruana Unión, Perú.

Huamán, R. (1991). Diagnóstico del uso consciente de la matemática en los diversos
         sectores de actividad del complejo educativo adventista unión. Tesis para el
         Bachillerato. Universidad Peruana Unión, Perú.

Novak, Joseph D. (1988). Aprendiendo a Aprender.           Ediciones Martinez Roca.
          Barcelona, España.

Novak, Joseph D. Mapas conceptuales para el aprendizaje significativo. En Signo
          Educativo Nro. 71.

Novak, Joseph D. (1998). Conocimiento y Aprendizaje. Los Mapas Conceptuales
          como herramientas facilitadoras para Escuelas y Empresas. Alianza
          Editorial. España.

Olivares      Barberán.            Mapas       Conceptuales      en     Matemáticas.
           http://www.netididactica.com/articulos/mapas.htm.

Ontoria, Antonio y otros. (1995). Los Mapas Conceptuales y su aplicación en el aula.
          Editorial Magisterio del Río de la Plata. Bnos. Aires. Argentina.

Ontoria, Antonio y otros (1994). Mapas conceptuales una técnica para aprender.
          (3a. ed.). España: Narcea S.A.

Ramos Leandro, Anibal (2002).          Instrumentos Esquemáticos de Aprendizaje.
        Editorial El Cerebro.
Rimari Arias, Miguel. Técnicas Cognitivas I. Los Mapas Conceptuales. Asociación
          Cultural “San Jerónimo”. Lima-Perú.

Rossi Quiroz, E. (1998). Campos de la educación en la investigación científica.
          Revista del Colegio de Doctores del Perú, (2), 13, 16, 74-75.

Segovia, L. Los mapas conceptuales: un instrumento constructivista del aprendizaje.
           http://www.geocities.com/Athens/Olympus/3232/; Chile.

_______________. Estrategias y Técnicas de Aprendizaje. Bachillerato Peruano 2001.
Capacitación Docente. ONGD ASPECTURIN. Asociación Promotora de Educación,
Cultura, Turismo e Integración.

________________. Revista de Educación; Aprender más y mejor; Ministerio de
Educación, Gobierno de Chile. Noviembre 2001, Edición 290, Diciembre 2001.

_________________. Agenda Educativa. Año 1 – N° 2; San Isidro, Lima – Perú.
www.agendaeducativa.org.pe.

_________________. Informe Anual 1999 - Coordinadora Nacional de Derechos
Humanos – Perú. www.cnddhh.org.pe/anual99/infor99.htm.
ANEXOS




  ANEXO # 1
DIARIO DE CLASE

I.     Datos Informativos
       1. Nombre del Colegio               :      Ucayali
       2.   Dirección Regional de Educación Ucayali
       3.   Año de Estudios              :    4to. de secundaria   Sección:Unica
       4.   Tema                         :    Triángulos
       5.   Profesor                     :    Daniel Pecho Ojeda
       6.   Nro. De alumnos              :    33
       7.   Horas                        :    5 semanales
       8.   Horario                      :    L:8:00-9:20; M:8:40-10:00 y V:9:20-10:00

II.    Desarrollo del Tema




III.   Método
       1.    Técnica de los Mapas Conceptuales
       2.    Inductivo-Deductivo

IV.    Materiales
       Tizas, mota, regla, escuadra, transportador, hojas de práctica, cinta métrica, cartulia, etc.

V.     OBSERVACIONES
       _________________________________________________________________
       _________________________________________________________________
       _________________________________________________________________


_________________________                        ____________________________
      Director (a)                                            Profesor
TOPICOS A TRABAJARSE

UNIDAD I : LINEAS Y SEGMENTOS
  - Lineas y Segmentos
  - Máximo número de cortes de figuras secantes:
    . de “n” rectas secantes
    . de “n” circunferencias
    . de “n” polígonos secantes

UNIDAD II: ANGULOS
  - Angulos
     . Elementos
     . Bisectríz
     . Clasificación
     . Propiedades
  - Angulos formados por dos rectas paralelas cortadas por una secante
  - Angulos de lados paralelos y perpendiculares.

UNIDAD III: TRIANGULOS
  - Definición y Elementos
  - Clasificación
  - Teoremas Fundamentales de los Triángulos
  - Líneas y Puntos Notables en un Triángulo
  - Propiedades de ángulos con las lineas notables de un Triángulo.

UNIDAD IV: CUADRILATEROS
  - Elementos
  - Clasificación
     . Convexo
     . Cóncavo
     . Cruzados
  - Clasificación de los cuadriáteros convexos
  - Paralelogramos
  - Trapecios y Trapezoides.

UNIDAD V: POLÍGONOS
  - Elementos
  - Propiedades
  - Clasificación
  - Angulo Central y Diagonales.

UNIDAD VI: AREA DE REGIONES POLIGONALES
  - Definición de Superficie
  - Medición de Areas:
     . Triángulo
     . Cuadriláteros ( Cuadrado, Rectángulo, Rombo, Trapecio y Trapezoide)
     . Polígonos Regulares
. De Curvas ( Circulo, Sector Circular, Segmento Circular, Faja Circular y
      Trapecio Circular)

UNIDAD VII: CIRCUNFERENCIA Y CIRCULO
  - Elementos
  - Propiedades de la Circunferencia
  - Posiciones relativas de dos circunferencias
  - Teorema de las Tangentes a una Circunferencia
  - Teorema de Poncelet
  - Cuadrilátero circunscrito a una Circunferencia
  - Teorema de Steiner
  - Angulo en la Circunferencia y sus medidas.

Tesis daniel

  • 1.
    Universidad Peruana Unión Escuela de Posgrado Unidad de Posgrado de Educación MAPAS CONCEPTUALES EN EL APRENDIZAJE DE GEOMETRÍA PLANA PROYECTO DE INVESTIGACIÓN Presentado para optar el grado académico de Magister en Educación con mención en: INVESTIGACIÓN Y DOCENCIA UNIVERSITARIA Por Daniel Pecho Ojeda 2002
  • 2.
    I. EL PROBLEMA DE INVESTIGACIÓN A. PLANTEAMIENTO DE LA INVESTIGACIÓN 1. Planteamiento del problema Al iniciar el nuevo milenio, se percibe sin duda que la ciencia ha tenido un desarrollo vertiginoso e inimaginable, alcanzando cosas inimaginable, alcanzando cosas as atrás, por ejemplo el desarrollo en el estudio del cerebro humano derivando una nueva ciencia llamada Neurociencia, y esta derivándose por ejemplo en la Sugestología en la cual el Dr. Georgi Lazanov utiliza los conocimientos sobre el funcionamiento del cerebro para mejorar la memoria, para desarrollar la capacidad de aprendizaje, procedimiento que se emplea para que las personas adquieran conocimiento con libertad, amor, sin estrés y con mucha fluidez. La Neurociencia anteriormente estaba divorciadas de la Psicología y la Pedagogía; por lo tanto, aislados de la realidad fáctica. Lo que ha ocurrido en estos últimos tiempos es que se ha realizado un matrimonio entre la Neurociencia y la Pedagogía, unión que implica un cambio en muchos de nuestros paradigmas y esquemas establecidos tanto en maestros como alumnos. A pesar del avance de la Neurociencia todavía hay “misterios” que el hombre no ha podido explicar, por ejemplo: cómo volver a reconstruir los recuerdos. en qué lugar del cerebro se almacenan los conocimientos, etc.
  • 3.
    Frente a tantosavances visibles en nuestro medio, somos conscientes de que necesitamos más que antes estar del lado del conocimiento, para lo cual debemos seleccionar las mejores estrategias para un aprendizaje significativo; esto es lo que está faltando en nuestra juventud, la aplicación de las estrategias para obtener el éxito. Sin duda que la ciencia a avanzado vertiginosamente, pero a pesar del avance la Educación en nuestro medio pasa serias dificultades. En América Latina y el Caribe existe el mayor índice de deserción escolar a nivel mundial. En el Perú la situación no ha sido mejor, Lourdes Flores Nano dice al respecto: “La Educación Peruana está muy distanciada de la de todos los países latinoamericanos en general con un muy bajo nivel. La construcción de colegios no fue suficiente y el descuido de la calidad a lo largo del decenio pasado sigue siendo un punto negativo”. Haciendo una “radiografía” a la Educación Nacional las cosas difíciles de solucionar a corto plazo son más crudas, para esto se tomó de referencia el Informe Anual 1999 y las cifras desgarradoras al respecto de la Coordinadora Nacional de los Derechos Humanos filial sede Perú, en la cual declaran: La política de reducción de gasto público en educación se ha manifestado en el congelamiento del sueldo de los maestros de carrera pública desde hace ocho años. El haber básico de un maestro sigue siendo de 0.03 céntimos de nuevo sol y los incrementos que reciben son bonificaciones que no serán consideradas en el cálculo de sus futuras pensiones.
  • 4.
    Respecto del analfabetismo,de acuerdo a las informaciones dadas por el último censo, el 12,8% de la población nacional es analfabeta, de la cual el 73% son mujeres, lo que nos lleva a decir que uno de cada diez peruanos es analfabeto, y de éstos, 3 de cada 4 son mujeres. Según el INEI, el promedio de adolescentes varones analfabetos es de 4%, mientras que el de adolescentes mujeres es de 5%. Sin embargo, existen grandes desigualdades regionales, como es el caso de Cajamarca, que reporta el 14% de analfabetismo adolescente. Los estudiantes tienen un alto índice de atraso en los grados de estudio que cursan respecto de la edad normativamente correspondiente, lo cual se debe en parte al ingreso tardío, a la alta repitencia y, por último, al retiro temporal. El 53.9% de niñas ingresan al colegio con una edad mayor a la normal o adecuada. La deserción escolar tiene también un alto grado de incidencia. En el nivel primario es de 9,6% cada año escolar, por diversas circunstancias, pero en el caso de las niñas de las zonas rurales el nivel se eleva al 15%, teniendo cifras más altas en los departamentos de mayor pobreza. La deserción en el nivel secundario es de 18,6% básicamente por la necesidad de trabajar de los jóvenes para complementar los ingresos familiares, siendo el departamento con mayor nivel de deserción San Martín con 31,9%. En general, se calcula que el número total de desertores de la educación elemental es de 640 mil niños y adolescentes.
  • 5.
    En cuanto alnivel de repitencia o desaprobación del año escolar en el nivel primario es de 21,8%, variando ostensiblemente de acuerdo a la zona geográfica (en Lima es de 16,7%, en otras zonas urbanas es de 23,5% y en las zonas rurales de 35%). La falta del ejercicio del derecho de educación en cuanto a la población de lenguas distintas del castellano es muy grave. El 22% de los niños mayores de 6 años quechua-hablantes no tiene ningún nivel educativo y el caso de las niñas quechua- hablantes es más grave aún, con un 31% de ellas. La UNESCO auspició un estudio donde los escolares peruanos quedaron en último lugar en matemáticas y ante penúltimas en lenguaje, en el grupo de países latinoamericanos que participaron. Al respecto el Ministro de Educación dice: “Lamentablemente el Perú se encuentra en el sótano de la Educación en América Latina. Nos disputamos con Honduras y Haití el último lugar en calidad educativa”. Frente a estos hechos, cifras y datos debemos buscar una solución a nuestro sistema educativo que cada vez se ahonda en el desprestigio, y gran parte de la responsabilidad y la solución está en el maestro, quien es parte de dicho sistema. El maestro debe enfocar su enseñanza desde el aprendizaje, al respecto el Director General de la UNESCO, Federico Mayor Zaragoza, dice: “tenemos que mirar la educación no desde la enseñanza sino desde el aprendizaje”. El Maestro debe enseñar cumpliendo la misión que postulan los autores del Informe Delors (1996): aprender a conocer, aprender a hacer, aprender a vivir juntos y a aprender a ser. El cambio de nuestro sistema debe comenzar por el cambio en el maestro, un cambio de esquemas preestablecidos, un cambio en la idiosincracia, cambio a las nuevas metodologías y a la innovación, pero a
  • 6.
    todo esto necesitamosen el maestro un cambio de “actitud”, y como parte de este cambio surge la inquietud del aprendizaje de la Geometría por medio de los Mapas Conceptuales. 2. Definición del problema Analizando la realidad problemática surge el presente trabajo como una alternativa en el Aprendizaje de la Geometría Plana y se desprende el siguiente problema: ¿Cuál es el grado de diferenciación respecto a la eficacia en el aprendizaje de Geometría Plana mediante mapas conceptuales y clases expositivas de los alumnos del 4to. año del nivel secundario? 3. Objetivos del estudio a. Objetivo general Determinar el grado de diferenciación respecto a la eficacia, en el aprendizaje de Geometría Plana mediante Mapas conceptuales y Clases expositivas de los alumnos del 4to. año del nivel secundario. b. Objetivos específicos (1) Establecer el grado de adquisición de conocimientos de los alumnos del 4to. Año de secundaria en el aprendizaje de Geometría Plana mediante los mapas conceptuales y las clases expositivas. (2) Establecer el nivel de jerarquización de conceptos de los alumnos del 4to. Año de secudnaria en el aprendizaje de
  • 7.
    Geometría Plana mediantelos mapas conceptuales y las clases expositivas. (3) Determinar el índice de aceptación de los alumnos del 4to. Año de secundaria con respecto al aprendizaje de Geometría Plana mediante mapas conceptuales y las clases expositivas. (4) Determinar el nivel de creatividad de los alumnos del 4to. Año de secundaria desarrollados en el aprendizaje de Geometría Plana mediante mapas conceptuales y las clases expositivas. (5) Determinar el nivel de expresividad del conocimiento de los alumnos del 4to. Año de secundaria en el aprendizaje de Geometría Plana mediante los mapas conceptuales y las clases expositivas. 4. Justificación de la investigación La presente investigación se justifica sabiendo que puede servir a: a. Los alumnos de todo el país como una técnica nueva de estudio que servirá no sólo para el aprendizaje de Geometría sino para las diversas áreas de la ciencia. b. Los profesores del nivel secundario que enseñan Matemática en el 4to. año de secundaria, igualmente para los profesores del nivel primario que quieran utilizar los Mapas Conceptuales en la enseñanza de la Geometría Elemental.
  • 8.
    c. Las facultades de Educación de nuestro país, como una propuesta de enseñanza de la Geometría con los Mapas Conceptuales. d. Los organismos superiores educativos del país, como son las USES, Regionales, Departamentales y Ministerio de Educación. e. Los profesores adventistas a nivel nacional, al Departamento de Educación de la I.A.S.D. de Misión, Asociación y Unión. 5. Hipótesis de estudio La presente investigación se orienta a probar la siguiente hipótesis: Ha: El aprendizaje de la Geometría Plana mediante los mapas conceptuales resulta ser más eficaz que mediante las clases expositivas. En caso de no probar la hipótesis dada, asumimos la siguiente: Ho: El aprendizaje de la Geometría Plana mediante los mapas conceptuales no resulta ser eficaz que mediante las clases expositivas. En consecuencia como hipótesis derivadas tenemos: a. Los mapas conceptuales en el aprendizaje de Geometría Plana de los alumnos del 4to. Año de secundaria elevan significativamente el grado de adquisición de conocimientos a diferencia de las clases expositivas.
  • 9.
    b. Los mapas conceptuales en el aprendizaje de Geometría Plana de los alumnos del 4to. Año de secundaria elevan el nivel de jerarquización de conceptos a diferencia de las clases expositivas. c. El índice de aceptación de los alumnos del 4to. Año de secundaria respecto al aprendizaje de Geometría Plana mediante mapas conceptuales es mayor que con las clases expositivas. d. El nivel de creatividad de los alumnos del 4to. Año de secundaria respecto al aprendizaje de Geometría Plana mediante mapas conceptuales es más alto que con las clases expositivas. e. Los mapas conceptuales en los alumnos del 4to. Año de secundaria elevan el nivel de expresividad del conocimiento de Geometría Plana a diferencia de las clases expositivas. 6. Variables e indicadores a. Variable independiente (VI) Mapas Conceptuales b. Variables Dependientes VARIABLE DIMENSIONES INDICADORES DEPENDIENTE Adquisición de 0 – 20 conocimientos Jerarquización de MB, B, R, M, MM conceptos Aprendizaje de la Aceptación de la Geometría Geometría Plana MB, B, R, M, MM Plana Creatividad MB, B, R, M, MM Expresividad del MB, B, R, M, MM conocimiento
  • 10.
    c. Variables Intervinientes - Marco Curricular Actualizado. - Horario diverso. - Método de enseñanza clásico. B. MARCO TEÓRICO Y CONCEPTUAL 1. Antecedentes Bibliográficos Indagando en la Biblioteca de la UPeU, el trabajo que más se aproxima al presente es de la Lic. Marisol Cusi Lima (1998), ella presenta un experimento interesante, toma dos grupos: uno de control y otro experimental. A uno de los grupos les enseña por el Método por Descubrimiento y al otro por el Tradicional. Marisol Cusi en su investigación demostró que los alumnos enseñados por el Método por Descubrimiento tuvieron un mejor rendimiento escolar que los alumnos enseñados por el Método Tradicional. Además los primeros tuvieron una aceptación favorable para la Matemática y los segundos estuvieron en desventajas. Los alumnos enseñados por el Método por Descubrimiento desarrollaron más su capacidad de solución de problemas, creatividad, precisión, colectividad y trabajo en grupo de una forma amistosa y cordial. Cada alumno fue autor de su propio aprendizaje, siendo para él significativo e importante en su vida. Además en el primer grupo el 95% de alumnos aprobaron, en el segundo grupo sólo 68%. Otro estudio de la problemática es el trabajo de investigación de la Br. Marisol Carmen Baquerizo Baquerizo, presentado en Diciembre de 1997 cuyo título es: “Aprendizaje de la Matemática a través de los Mapas Conceptuales”. La investigadora tuvo por objetivo determinar la influencia del uso de los Mapas Conceptuales del
  • 11.
    educando en eldesarrollo de la retención de los contenidos de aprendizaje de la Matemática, objetivo que alcanzó. La investigadora aplicó la técnica de Mapas Conceptuales en la enseñanza de la Matemática comprobando su eficacia, a pesar de las limitaciones. La Media del grupo experimental fue 15 y del grupo de control 13.25 y los puntajes 300 y 265 respectivamente. Francisco José Anillo Ramos (1992) experimentó con alumnos del nivel secundario (C.E.A..A) del I.F.P. “Antonio M. Calero” de Pozoblando y la enseñanza de matemática a través de los mapas conceptuales, para lo cual contó con una clase regular de 20 alumnos, con un horario de cinco horas semanales de matemáticas, es decir, una hora diaria. Después de seleccionar el tema, enseñó el uso de los mapas conceptuales, luego pide a los alumnos que elaboren un mapa conceptual y después lo contrasta y arreglan públicamente y al final se elabora un mapa conceptual en consenso de todos. Los resultados fueron significativos, al empezar tiene una buena aceptación de los alumnos y aprendieron a trabajar en grupo, para ellos fue fácil la técnica de la elaboración de los mapas conceptuales. Posteriormente se experimentó en la resolución de problemas matemáticos, dando un resultado positivo y alentador. En la red científica “INTERNET” existe una monografía titulada “Mapas Conceptuales en Matemática” cuyo autor es José María del Castillo-Olivares Barberán
  • 12.
    en la cualdefine toda la estructura de los mapas conceptuales para la enseñanza de la matemática en alumnos del nivel secundario. 2. Bases Teóricas a. Mapas Conceptuales Los mapas conceptuales iniciaron su desarrollo en el Departamento de Educación de la Universidad de Cornell, EUA, durante la década de los setenta como una respuesta a la teoría del aprendizaje significativo de Ausubel en especial, en lo referente a la evolución de las ideas previas que poseen los estudiantes. Han constituido desde entonces, una herramienta de gran utilidad, para profesores, investigadores educativos, psicólogos y estudiantes en general. Fueron desarrollados J.D. Novack y sus colaboradores, en el marco de un programa denominado Aprender a Aprender, en el cual, se pretendía liberar el potencial de aprendizaje en los seres humanos que permanece sin desarrollar y que muchas prácticas educativas entorpecen en lugar de facilitar. Un Mapa Conceptual es un recurso esquemático para representar un conjunto de significados conceptuales incluidos en una estructura de proposiciones. Estas pueden ser explícitas o implícitas. Los mapas conceptuales proporcionan un resumen esquemático de lo aprendido, ordenado de una manera jerárquica. El conocimiento está organizado y representado en todos los niveles de abstracción,
  • 13.
    situando los másgenerales e inclusivos en la parte superior y los más específicos y menos inclusivos en la parte inferior. Las características básicas de un mapa conceptual son: Organización del conocimiento en unidades o agrupaciones holísticas, es decir, que cuando se activa una de éstas, también se activa el resto. Segmentación de las representaciones holísticas en subunidades interrelacionadas. Estructuración serial y jerárquica de las representaciones. En los mapas conceptuales resalta sobre todo la jerarquización, de la misma manera que no tiene en cuenta como característica importante la ordenación temporal. Los mapas conceptuales resultan muy útiles en las diversas etapas del proceso educativo. En la PLANEACIÓN, como recurso para organizar y visualizar el plan de trabajo, evidenciar las relaciones entre los contenidos y resumir esquemáticamente el programa de un curso. En el DESARROLLO, como una herramienta que ayuda a los estudiantes a captar el significado de los materiales que pretenden aprender. En la EVALUACIÓN, como recurso para la evaluación formativa. Permite “visualizar el pensamiento del alumno”, para así, corregir a tiempo posibles errores en la relación de los conceptos principales.
  • 14.
    Un ejemplo demapa conceptual es el siguiente: SUSTRACCIÓN es sus OPERACIÓN ELEMENTOS son INVERSA MINUENDO SUSTRAENDO DIFERENCIA De la SUMA 50 27 23 Por: Anibal Ramos Leandro. b. Constructivismo
  • 15.
    Para Orellana (1996)el constructivismo pedagógico es un marco explicativo que agrupa a un conjunto de teorías psicológicas y pedagógicas con el fin de lograr una mejor educación escolar. Dentro de ellas considera las teorías siguientes: - sociocultural (Vigotsky), - del desarrollo cognitivo (Piaget), - del aprendizaje significativo (Ausubel), - del aprendizaje por descubrimiento (Bruner), - de la psicodidáctica (Titone), - de las inteligencias múltiples (Gardner), - de los mapas conceptuales (Novak), - del enriquecimiento instrumental (Feuerstein). Para Calero, el constructivismo pedagógico: - Es una pedagogía centrada en el alumno. El estudiante es el referente principal del trabajo pedagógico. Considera sus necesidades y experiencias y, en base a ello, continúa con el proceso de construcción que ya se inició en el entorno familiar. - Es una pedagogía diferenciada, reconoce que cada niño posee características individuales, culturales y lingüísticas, así como experiencias de vida diferentes y sus diversas necesidades e intereses, porque los niños no aprenden de la misma manera, ni con el mismo ritmo. - Es una pedagogía de soporte, la enseñanza asiste y apoya el aprendizaje del niño.
  • 16.
    - Es una pedagogía integralista en tanto atiende el desarrollo pleno del educando (cognoscitivo, afectivo y motriz) y fundamentalmente una sólida formación en valores humanos. c. Base Teórica del Mapa Conceptual Novak explicita los fundamentos teóricos del mapa conceptual cuando aclara que se trata de una proyección práctica de la teoría del aprendizaje de Ausubel. Frente a la teoría conductista, que concibe el aprendizaje como un cambio relativamente permanente en la conducta, mediante un proceso de asociación y refuerzo, la psicología cognitiva lo entiende como un cambio en el conocimiento a través de un proceso de reestructuración. Las estrategias de organización establecen unas relaciones internas entre los materiales de aprendizaje. Es, pues, mucho más compleja que la anterior y mucho más eficaz. La organización puede hacerse: - por clasificación, formando categorías; - por jerarquización, estableciendo un orden de mayor a menor o “pirámide de conceptos”. Esta es la forma más eficaz para la construcción de bloques de conocimiento. El aprendizaje por reestructuración consiste en la conexión de los materiales nuevos con los conocimientos anteriores, “situándolos en estructuras de significado más o menos amplias”. Las estrategias de organización “implican una clasificación jerárquica u organización semántica de esos elementos” y representa la
  • 17.
    forma más complejay sofisticada de aprender un material. Con los mapas conceptuales, el alumno llega a tener la conciencia de su propio proceso cognitivo o metacognición. La codificación es uno de los componentes de las estrategias de aprendizaje; éstas se pueden clasificar según el criterio de niveles de procesamiento que, a su vez, coincide con los enfoques de aprendizaje memorístico y significativo de Ausubel. El mapa conceptual es para Neiser (1981) “un caso concreto de esquemas”, pues posee algunas características básicas de los esquemas señalados por Sierra y Carretero (1990) como las siguientes: - organización del conocimiento en unidades o agrupaciones holísticas, es decir, que cuando se activa uno de los elementos, también se activa el resto. - Segmentación de las representaciones holísticas en subunidades interrelacionadas; - Estructuración serial y jerárquica de las representaciones. En los mapas conceptuales resalta sobre todo la jerarquización, de la misma manera que no tiene en cuenta como característica importante la ordenación temporal. Igualmente, coincide con los esquemas respecto a los procesos de memorización: - En primer lugar se realiza la codificación de la información con sus cuatro proceso básicos: selección, abstracción, interpretación e integración. Los mapas conceptuales buscan la información más relevante, para crear esquemas o
  • 18.
    estructuras también relevantes;para ello es necesario un proceso de selección de la información. El siguiente paso es la extracción de los elementos más significativos mediante el proceso de abstracción. Sigue un proceso de interpretación con la intención de favorecer la comprensión de la información o para hacer inferencias de acuerdo con la idea que tenga el individuo. Finalmente está el proceso de integración consistente en la creación de un nuevo esquema o en la modificación de uno existente. - También se realiza la recuperación de la información relevante cuando se trata de comprender un objeto o una situación que tiene cierta relación con un esquema determinado. 3. Definición de Términos a. Aprendizaje Memorístico. Se denomina aprendizaje memorístico al aprendizaje donde la “información nueva no se asocia con los conceptos existentes en la estructura cognitiva y, por lo tanto, se produce una interacción mínima o un la entre la información recientemente adquirida y la información ya almacenada”(NOVAK, Citado por Ontoria) El alumno no quiere asociar los nuevos conceptos con los ya existentes en su estructura cognitiva. b. Aprendizaje Significativo. Denominamos aprendizaje significativo al aprendizaje que “tiene lugar cuando se intenta dar sentido o establecer relaciones entre los nuevos conceptos o nueva información y los conceptos y conocimientos existentes ya en el alumno, o con alguna experiencia anterior. Hay aprendizaje significativo cuando la
  • 19.
    nueva información “puederelacionarse de modo no arbitrario y sustancial (no al pie de la letra) con lo que el alumno ya sabe”(Ausubel). De esta manera, el alumno construye su propio conocimiento y, además, está interesado y decidido a aprender”(Ontoria). c. Clases Expositivas. Nos referimos a esto cuando el docente limita su enseñanza a una exposición oral, el alumno no participa, el profesor es la “estrella” de la clase. d. Enseñanza-aprendizaje. Es un proceso en la que el alumno u oyente va asimilando conocimiento y este conocimiento va a producir un efecto cambiante en la estructura cognitiva o en el comportamiento. Hay aprendizaje cuando hay cambio. e. Geometría. Parte de la matemática que se encarga de estudiar las figuras geométricas y sus elementos. Para casos del trabajo estudiaremos la Geometría Euclideana o Plana. Etimológicamente la palabra Geometría deriva de dos vocablos griegos, GEO=Tierra y METRÍA=Medida. f. Mapas Conceptuales. En las palabras del Ig. Luis Segovia: “el recurso esquemático que representa un conjunto de significados conceptuales incluidos en una estructura (jerárquica) de proposiciones”. En forma gráfica lo define: “considerarlo en cierto modo homogéneos a los mapas de carreteras, los conceptos representarían las ciudades y las proposiciones las carreteras que le enlazan además, no todas las ciudades tienen la misma densidad y
  • 20.
    población, ni los conceptos del mapa idéntico poder explicativo”(Gonzáles, citado por Segovia). g. Rendimiento Escolar. Nivel de conocimiento que alcanza un alumno después de un período de enseñanza y comprobado con un instrumento de medición: prueba escrita, prueba oral, prueba de ensayo, construcciones, etc. C. METODOLOGÍA DE LA INVESTIGACIÓN 1. Tipo de Investigación La presente investigación pertenece al campo de la Tecnología Educativa y es del tipo experimental, porque existirá un grupo experimental y otro control, el factor estimulante son los métodos de enseñanza, uno con mapas conceptuales y el otro con clases expositivas respectivamente. 2. Diseño de la investigación GE : O1 MC O2 O3 GC : O4 CE O5 O6 Donde: O1 = O4 (Pre test) O2 y O5 (Pos test) O3 y O6 (Evaluación Final)
  • 21.
    M.C. (Enseñanza degeometría con mapas conceptuales) C.E. (Enseñanza de geometría con clases expositivas) Por demostrar que: Ha : Oi > O i+3 Ho : Oi = O i+3, para i = 2, 3 3. Población y Muestra La población está conformada por todos los alumnos del 4to. año de secundaria de la zona urbana de la ciudad de Pucallpa. La muestra está conformada por alumnos agrupados en dos salones elegidos aleatoriamente, designando al primero Grupo de Control (G.C.) y al segundo Grupo Experimental (G.E.). 4. Instrumentos Cabe destacar los más importantes: a. Encuesta de Entrada (conocimientos previos) b. Pretest, test y postest c. Diario de clases con mapas conceptuales d. Examen final de Geometría e. Anecdotario f. Ficha de Observación g. Fotografías y Videos. 5. Procedimiento a. Se inicia una evaluación preliminar escrita, para identificar el grado de conocimientos previos que pudieran tener los alumnos que
  • 22.
    pertenecen a lamuestra de la investigación, el objetivo de dicha evaluación es homogenizar la muestra. b. Iniciando cada unidad de aprendizaje se tomará un pre-test y al finalizar el test , la diferencia entre el pre test y el test será el grado de adquisición de conocimientos (G.A.C.). c. El anecdotario servirá de registro de los incidentes más importantes y significativos que se manifiestan en el contexto de la investigación. d. El grado de expresividad será evaluado en forma oral, y para abreviar el tiempo los alumnos serán agrupados de cinco en cinco aleatoriamente y se realizará una serie de exposiciones en el cual los temas seran distribuidos por “sorteo”. e. La creatividad se manifiesta en los materiales y mapas conceptuales que elaboraran los alumnos, y la evaluación se hara a través de la observación y de algunas fotografias o videos de alumnos trabajando con los mapas conceptuales. f. Al final de cada unidad de aprendizaje se realizará una encuesta tratando de averiguar el grado de aceptación que tienen los alumnos respecto al aprendizaje del curso de Geometría Plana. 6. Tratamiento de los Datos Durante la investigación se utilizarán las medidas de tendencia central, promedios aritméticos y desviación estándar y para el cálculo estadístico utilizaremos el programa estadístico SPSS.
  • 23.
    II. ADMINISTRACIÓN DEL PROYECTO A. CRONOGRAMA DE EJECUCIÓN 2002 – 2003 Actividades O N D E F M A M J J 1. Elaboración del diseño de la X investigación X X X X 2. Revisión de literatura X X X 3. Ejecución del trabajo X 4. Recolección y procesamiento de datos X 5. Análisis e interpretación de resultados X 6. Redacción del informe X 7. Presentación del informe X 8. Sustentación de tesis B. PRESUPUESTO 1. Personal a. Encuestadores 100.00 b. Estadístico 200.00 c. Asesor 300.00 d. Digitador 150.00 2. Bienes a. Instrumentos de medición 70.00 b. Material de impresión 80.00 c. Útiles de escritorio 130.00 d. Microcomputadora 50.00 3. Servicios a. Pasajes, viáticos, etc. 100.00 b. Alquiler de equipos 80.00 4. Imprevistos 150.00
  • 24.
    TOTAL $. 1,410.00
  • 25.
    REFERENCIAS BIBLIOGRÁFICAS Ausubel, D.y otros (1991). Psicología educativa: un punto de vista cognoscitivo. (2a. ed.) México: Trillas. Callejo, M. L. (1994). Un club matemático para la diversidad. España: Narcea. S.A. Corbalan, F. (1995). La matemática aplicada a la vida cotidiana, Barcelona: Grao. Cusi, M. (1998). El aprendizaje a través del método por descubrimiento. Tesis para la Licenciatura. Universidad Peruana Unión, Perú. Huamán, R. (1991). Diagnóstico del uso consciente de la matemática en los diversos sectores de actividad del complejo educativo adventista unión. Tesis para el Bachillerato. Universidad Peruana Unión, Perú. Novak, Joseph D. (1988). Aprendiendo a Aprender. Ediciones Martinez Roca. Barcelona, España. Novak, Joseph D. Mapas conceptuales para el aprendizaje significativo. En Signo Educativo Nro. 71. Novak, Joseph D. (1998). Conocimiento y Aprendizaje. Los Mapas Conceptuales como herramientas facilitadoras para Escuelas y Empresas. Alianza Editorial. España. Olivares Barberán. Mapas Conceptuales en Matemáticas. http://www.netididactica.com/articulos/mapas.htm. Ontoria, Antonio y otros. (1995). Los Mapas Conceptuales y su aplicación en el aula. Editorial Magisterio del Río de la Plata. Bnos. Aires. Argentina. Ontoria, Antonio y otros (1994). Mapas conceptuales una técnica para aprender. (3a. ed.). España: Narcea S.A. Ramos Leandro, Anibal (2002). Instrumentos Esquemáticos de Aprendizaje. Editorial El Cerebro.
  • 26.
    Rimari Arias, Miguel.Técnicas Cognitivas I. Los Mapas Conceptuales. Asociación Cultural “San Jerónimo”. Lima-Perú. Rossi Quiroz, E. (1998). Campos de la educación en la investigación científica. Revista del Colegio de Doctores del Perú, (2), 13, 16, 74-75. Segovia, L. Los mapas conceptuales: un instrumento constructivista del aprendizaje. http://www.geocities.com/Athens/Olympus/3232/; Chile. _______________. Estrategias y Técnicas de Aprendizaje. Bachillerato Peruano 2001. Capacitación Docente. ONGD ASPECTURIN. Asociación Promotora de Educación, Cultura, Turismo e Integración. ________________. Revista de Educación; Aprender más y mejor; Ministerio de Educación, Gobierno de Chile. Noviembre 2001, Edición 290, Diciembre 2001. _________________. Agenda Educativa. Año 1 – N° 2; San Isidro, Lima – Perú. www.agendaeducativa.org.pe. _________________. Informe Anual 1999 - Coordinadora Nacional de Derechos Humanos – Perú. www.cnddhh.org.pe/anual99/infor99.htm.
  • 27.
  • 28.
    DIARIO DE CLASE I. Datos Informativos 1. Nombre del Colegio : Ucayali 2. Dirección Regional de Educación Ucayali 3. Año de Estudios : 4to. de secundaria Sección:Unica 4. Tema : Triángulos 5. Profesor : Daniel Pecho Ojeda 6. Nro. De alumnos : 33 7. Horas : 5 semanales 8. Horario : L:8:00-9:20; M:8:40-10:00 y V:9:20-10:00 II. Desarrollo del Tema III. Método 1. Técnica de los Mapas Conceptuales 2. Inductivo-Deductivo IV. Materiales Tizas, mota, regla, escuadra, transportador, hojas de práctica, cinta métrica, cartulia, etc. V. OBSERVACIONES _________________________________________________________________ _________________________________________________________________ _________________________________________________________________ _________________________ ____________________________ Director (a) Profesor
  • 29.
    TOPICOS A TRABAJARSE UNIDADI : LINEAS Y SEGMENTOS - Lineas y Segmentos - Máximo número de cortes de figuras secantes: . de “n” rectas secantes . de “n” circunferencias . de “n” polígonos secantes UNIDAD II: ANGULOS - Angulos . Elementos . Bisectríz . Clasificación . Propiedades - Angulos formados por dos rectas paralelas cortadas por una secante - Angulos de lados paralelos y perpendiculares. UNIDAD III: TRIANGULOS - Definición y Elementos - Clasificación - Teoremas Fundamentales de los Triángulos - Líneas y Puntos Notables en un Triángulo - Propiedades de ángulos con las lineas notables de un Triángulo. UNIDAD IV: CUADRILATEROS - Elementos - Clasificación . Convexo . Cóncavo . Cruzados - Clasificación de los cuadriáteros convexos - Paralelogramos - Trapecios y Trapezoides. UNIDAD V: POLÍGONOS - Elementos - Propiedades - Clasificación - Angulo Central y Diagonales. UNIDAD VI: AREA DE REGIONES POLIGONALES - Definición de Superficie - Medición de Areas: . Triángulo . Cuadriláteros ( Cuadrado, Rectángulo, Rombo, Trapecio y Trapezoide) . Polígonos Regulares
  • 30.
    . De Curvas( Circulo, Sector Circular, Segmento Circular, Faja Circular y Trapecio Circular) UNIDAD VII: CIRCUNFERENCIA Y CIRCULO - Elementos - Propiedades de la Circunferencia - Posiciones relativas de dos circunferencias - Teorema de las Tangentes a una Circunferencia - Teorema de Poncelet - Cuadrilátero circunscrito a una Circunferencia - Teorema de Steiner - Angulo en la Circunferencia y sus medidas.