UNIVERSIDAD DE CASTILLA-LA MANCHA
E.T.S.I. DE CAMINOS, CANALES Y PUERTOS DE CIUDAD REAL
SISTEMAS DE INFORMACIÓN GEOGRÁFICA:
LA ADMINISTRACIÓN LOCAL.
Trabajo correspondiente al período de investigación del programa de
Doctorado Proyecto, Construcción y Gestión del Territorio
Elaborada por: Ramón Sánchez-Valverde Cornejo
Dirigida por: Ana Sanz Redondo
Ciudad Real, mayo de 2012
1
2
Sistemas de Información Geográfica: La Administración Local. Ramón Sánchez-Valverde Cornejo
Índice.
Índice.............................................................................................................................. 3
1. Introducción. ............................................................................................................ 5
2. Justificación. ............................................................................................................ 7
3. Objetivos................................................................................................................... 11
4. Estado del Arte. Antecedentes y desarrollo histórico.......................................... 15
4.1. Descripción de un SIG. ...................................................................................... 15
4.1.1. Componentes fundamentales.................................................................... 17
4.1.2. Metadatos y Base de datos. ...................................................................... 17
4.1.3. Entorno de las bases de datos en la aplicación del SIG. .......................... 18
4.1.4. La estructura de la información en la base de datos................................. 19
4.1.5. Desarrollo del sistema y organización de los datos. ................................. 21
4.1.6. Acceso y seguridad en las bases de datos. .............................................. 22
4.1.7. Administración del sistema. ....................................................................... 23
4.1.8. Funcionalidades SIG/GIS genéricas. ........................................................ 23
4.2. Otros sistemas y herramientas compatibles y de apoyo. .................................. 24
4.3. Desarrollos actuales. ......................................................................................... 25
4.3.1.Antecedentes.............................................................................................. 25
4.3.2. Proyecto Corine Land Cover...................................................................... 25
4.3.3. Plan Nacional de Ortofotografía Aérea (PNOA). ....................................... 26
4.3.4. Sistema de Información sobre la Ocupación del Suelo (SIOSE). ............. 28
4.3.5. Infraestructura de Datos Espaciales en Europa. (INSPIRE). .................... 30
4.3.6. En la actualidad. ........................................................................................ 30
4.3.7. Infraestructura de Datos Espaciales de España. ...................................... 31
4.3.8. Sistemas de Sistema de Información Geográfica Nacional y Autonómica. 33
4.3.9. IDE-Observatorio de Sostenibilidad. ......................................................... 34
4.4. Iniciativas de Estandarización............................................................................ 35
4.5. SIG/GIS en las Administraciones Públicas........................................................ 35
4.5.1. Administración Estatal................................................................................ 36
4.5.2. Sistemas a nivel nacional. ......................................................................... 41
4.5.3. Estado actual y una visión de futuro.......................................................... 45
5. Análisis software libre versus comercial............................................................... 47
5.1. Conceptos fundamentales sobre software. ....................................................... 47
5.1.1. Definición de software. .............................................................................. 47
5.1.2. Software libre............................................................................................. 47
5.1.3. Código abierto. Open Source. ................................................................... 50
5.1.4. GNU........................................................................................................... 51
5.1.5. OpenGis..................................................................................................... 52
5.1.6. Software comercial. ................................................................................... 53
5.1.7. Otro tipo de software. ................................................................................ 54
5.2. Ventajas y desventajas del software libre y del software propietario................. 54
5.2.1. Ventajas del software libre......................................................................... 54
5.2.2. Desventajas del software libre................................................................... 58
5.2.3. Ventajas del software propietario............................................................... 58
5.2.4. Desventajas del software propietario......................................................... 59
5.3. Comparativa de software SIG. Ventajas e inconvenientes. ............................... 60
5.4. Implantación, coste y mantenimiento. ............................................................... 64
5.5. Elementos importantes necesarios en la planificación para adquirir un SIG..... 65
5.5.1. Cálculos de costo. ..................................................................................... 65
5.5.2. Cálculo de los beneficios........................................................................... 65
5.5.3. Criterios en la implantación de un SIG................................................................. 66
6. Modelo propuesto en la gestión municipal........................................................... 69
6.1. Introducción. ...................................................................................................... 69
Trabajo de Investigación 2012 3
Índice
Trabajo de Investigación 2012
6.1.1 Escalas de actuación....................................................................................... 71
6.1.2. Objetivos y metas en la gestión municipal...................................................... 72
6.1.3. Variables a tener en cuenta en la gestión municipal. ..................................... 73
6.2. Planteamiento de Gestión. Objetivos. ............................................................... 77
6.3. Esquema general del sistema propuesto. ......................................................... 81
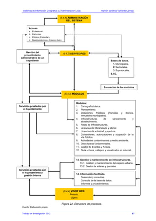
6.4. Estructura del sistema. ...................................................................................... 84
6.4.1. Administración del sistema. ....................................................................... 88
6.4.2. Servidores.................................................................................................. 92
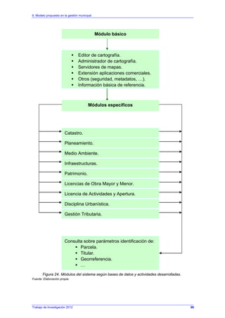
6.4.3. Módulos. .................................................................................................... 95
6.4.4. Visores....................................................................................................... 132
6.5. Ejemplo práctico de la Parcela o finca............................................................... 133
6.6. Resultados. ........................................................................................................ 175
7. Conclusiones............................................................................................................ 179
8. Índice de figuras....................................................................................................... 183
9. Bibliografía. .............................................................................................................. 185
10. Glosario................................................................................................................... 189
11. Fuentes.................................................................................................................... 199
12. Anexos. ................................................................................................................... 201
12.1. Regulación normativa. ..................................................................................... 201
4
Sistemas de Información Geográfica: La Administración Local. Ramón Sánchez-Valverde Cornejo
Trabajo de Investigación 2012
1. Introducción.
En la sociedad actual se demandan respuestas rápidas a la
administración en los trámites y consultas que el ciudadano realiza. Debido a
esta velocidad, se obliga la administración a dar respuestas rápidas y efectivas,
con el inconveniente de gestionar toda la información. Ante la ingente y en
continuo crecimiento de la información que se genera, es necesario su
tratamiento y gestión.
La Administración Local es el ámbito más cercano al ciudadano, que por
su diversidad, más personas y sistemas pueden estar involucrados, y donde se
genera la información de mayor detalle. Sin embargo, es un ámbito en el que
todavía no ha habido iniciativas relevantes para la creación de infraestructuras
de datos espaciales1
y creación de verdaderos Sistemas que gestionen
eficazmente toda la información y la procesen adecuadamente.
Las IDEs (Infraestructura de Datos Espaciales), basadas técnicamente en
estándares, utilización de redes de comunicación como Internet y concepciones
de interoperabilidad y sistemas de información distribuidos, constituyen las
infraestructuras de información para la búsqueda, evaluación y explotación de
la información geoespacial para usuarios y proveedores de todos los niveles de
la Administración, sector comercial, organizaciones sin ánimo de lucro, sector
académico y ciudadanos en general2
.
Por un lado está la propia gestión interna de la administración y por otra la
gestión y comunicación con el ciudadano. Conforme la administración es más
compleja, más grande, en términos absolutos, los procedimientos de las
mismas son más elaborados. Muchas de ellas no pasan de tener numerosas
bases de datos inconexas entre sí pero carentes de un sistema que permita
una gestión eficaz, tanto en calidad como en rapidez y por tanto en eficiencia.
La Ley 6/1997 de Organización y Funcionamiento de la Administración
obliga a compatibilizar el principio de legalidad con otros principios, entre ellos
el de eficacia en la utilización de los recursos públicos y de control de la gestión
y de los resultados y el de servicio a los ciudadanos con “la continua mejora de
los procedimientos, servicios y prestaciones públicas, teniendo en cuenta los
recursos disponibles, determinando las prestaciones que proporcionan los
servicios, sus contenidos y los correspondientes estándares de calidad”,
señalando la recepción de la información por medios informáticos. También su
Reglamento establece los conocidos principios de “economía, eficacia y
coordinación que estimulen el diligente funcionamiento de la organización de
las Entidades Locales” con la indicación de la informatización de los trabajos.
La Ley 30/92 de Procedimiento establece que “las Administraciones Públicas
impulsarán el empleo y aplicación de las técnicas y medios informáticos para el
desarrollo de su actividad y el ejercicio de sus competencias”.
1
Contexto IDE Ayuntamiento de Zaragoza (IDEZAR).
2
Idem 1.
5
1. Introducción
Trabajo de Investigación 2012
La Administración debe dar respuesta a la demanda social y formar parte
de la Sociedad de la Información que coordina la información de la
Administración, de las empresas y de los ciudadanos, en base al carácter de
servicio público de dicha información).
Las Administraciones deben comprometerse con su época y ofrecer a sus
ciudadanos las ventajas y posibilidades que la sociedad de la información tiene,
asumiendo su responsabilidad de contribuir a hacer realidad la sociedad de la
información. Así el artículo 1 de la ley 11/20073
, de acceso electrónico de los
ciudadanos a los Servicios Públicos, dice lo siguiente:
“1. La presente Ley reconoce el derecho de los ciudadanos a relacionarse
con las Administraciones Públicas por medios electrónicos y regula los
aspectos básicos de la utilización de las tecnologías de la información en
la actividad administrativa, en las relaciones entre las Administraciones
Públicas, así como en las relaciones de los ciudadanos con las mismas
con la finalidad de garantizar sus derechos, un tratamiento común ante
ellas y la validez y eficacia de la actividad administrativa en condiciones
de seguridad jurídica.
2. Las Administraciones Públicas utilizarán las tecnologías de la
información de acuerdo con lo dispuesto en la presente Ley, asegurando
la disponibilidad, el acceso, la integridad, la autenticidad, la
confidencialidad y la conservación de los datos, informaciones y servicios
que gestionen en el ejercicio de sus competencias.”
El planteamiento de este trabajo es el desarrollo de un sistema en base a
una metodología, que sea capaz de gestionar la información de una
administración local de tipo medio (entorno a unos 100.000 habitantes), tanto
internamente, gestión de todo tipo de expedientes, bases de datos, etc, como
externamente, es decir que el ciudadano pueda consultar y obtener información
veraz, eficiente y rápida, teniendo en cuenta que los recursos propios que se
puedan disponer son limitados.
3
Ley 11/2007, de 22 de junio, de acceso electrónico de los ciudadanos a los Servicios
Públicos. BOE n. 150 de 23/6/2007.
6
Sistemas de Información Geográfica: La Administración Local. Ramón Sánchez-Valverde Cornejo
Trabajo de Investigación 2012
2. Justificación.
La necesidad de poder coordinar y gestionar la ingente información que
poseen las AAPP en los trabajos y servicios que realizan, hace necesaria la
adopción de sistemas que permitan mejorar la eficiencia de los recursos
propios con la integración de las nuevas tecnologías de la información, los
sistemas de información geográficas y la participación del ciudadano en su
relación con la administración.
Se persigue que la totalidad de servicios se puedan realizar a través de
Internet, donde los ciudadanos tengan una Administración Pública las 24 horas
del día y 365 días al año abierta y totalmente actualizada. Para ello se debe de
dotar de un programa de actuaciones y metodología para poder realizar
nuestro propósito, además de la instalación de nuevas infraestructuras de
Tecnologías y Comunicaciones y la formación de los empleados públicos.
Por un lado tenemos las tecnologías de la información y comunicación
(TIC), que para tener un acceso seguro, se han aprobado leyes como la de la
firma electrónica, la ley de protección de datos de carácter personal y la ley de
la sociedad de la información y el comercio electrónico. Lo que faltaba era que
la Administración entrara en este nuevo medio, la principal diferencia que
plantea la Ley 11/2007 es que se pasa de la Administración “puede usar” a
“debe usar” estos sistemas. La Ley 11/20071
contiene, dos partes
perfectamente diferenciables: primera, la de acceso de los ciudadanos a los
servicios electrónicos por medios electrónicos y, segundo, la que regula los
aspectos básicos de la utilización de las tecnologías de la información en la
actividad administrativa, en las relaciones entre las Administraciones Públicas,
así como en las relaciones de los ciudadanos con las mismas con la finalidad
de garantizar sus derechos, un tratamiento común ante ellas y la validez y
eficacia de la actividad administrativa en condiciones de seguridad jurídica.
La Administración Electrónica es un concepto muy amplio en las
diferentes Administraciones Públicas. En los Ayuntamientos es donde se
encuentran con una falta de medios y un punto de partida completamente
diferente respecto a las otras administraciones. Los Ayuntamientos, son
muchos, muy diversos, totalmente independientes y con una variedad de
servicios a implantar tremenda: servicios sociales, urbanismo, entre otros, con
colectivos en situaciones diversas.
La Administración Electrónica aporta innumerables beneficios, tanto para
la Administración Pública como para el usuario pues agiliza los trámites y
ahorra gastos innecesarios. Las administraciones han de promover la
alfabetización digital para que accedan todos los ciudadanos en igualdad de
condiciones.
1
VVAA. 2009. La Administración electrónica y el servicio a los ciudadanos. Ministerio de
Economía y Hacienda Secretaría General Técnica Subdirección General de Información,
Documentación y Publicaciones Centro de Publicaciones.
www.meh.es/Documentacion/Publico/SGT/e-administracion.pdf
7
2. Justificación.
Trabajo de Investigación 2012
Por otro lado está el Sistema de Información Geográfica2
que como
principal definición, me uno a la que en 1990, el NCGIA3
(PEÑA LLOPIS,
2008)4
, que los define como “Sistema de hardware, software y procedimientos
elaborados para facilitar la obtención, gestión, manipulación, análisis,
modelado, representación y salida de datos espacialmente referenciados, para
resolver problemas complejos de planificación y gestión”.
Se debe tener presente que:
El Sistema de Información Geográfica, debe contar con los
necesarios recursos humanos, técnicos y económicos para que
sea viable.
No obstante, la escasez de medios puede ralentizar su puesta en
marcha o su desarrollo, pero no habrá marcha atrás en un
proyecto absolutamente necesario.
El mantenimiento del SIG es fundamental ya que de la
actualización, la incorporación de nueva información y de sus
alteraciones depende su credibilidad y por tanto su uso.
El Sistema es una herramienta extraordinariamente útil de trabajo,
de consulta, de imagen, de coordinación, de control,..., en
resumen de calidad y de mejora de la administración y de sus
servicios públicos, si bien, su potencialidad depende de la
información que se introduzca, de cómo se estructure y
especialmente de su mantenimiento.
El fomento por parte de la Administración de la red virtual es
incuestionable, es la gran oportunidad para estar integrada en las
demandas actuales de información.
Es el medio de coordinación de todos los operadores en el
territorio: los urbanísticos, los de valoración de las fincas a efectos
fiscales (Catastro), los que garantizan las titularidades (Registro),
los identificadores de las vías (Estadística), las empresas de
servicios urbanos, etc. Para ello es preciso la actitud
comprometida de concertación de todos estos operadores
públicos, empresariales y sociales.
Además, existen varias razones para que las administraciones públicas se
beneficien con un SIG:
Puede ser sorprendentemente barato: se pueden evitar equipos muy
costosos y técnicos altamente especializados seleccionando
2
SIG en adelante; en inglés, la abreviatura GIS procede de Geographical Information Systems.
3
National Center for Information and Analysis de USA.
4
PEÑA LLOPIS, Juan. Sistemas de Información Geográfica aplicados a la gestión del territorio.
Entrada, manejo, análisis y salida de datos espaciales. Teoría general y práctica para ESRI
ArcGIS 9. Publicaciones de la Universidad de Alicante. 2ª edición 2008.
8
Sistemas de Información Geográfica: La Administración Local. Ramón Sánchez-Valverde Cornejo
Trabajo de Investigación 2012
adecuadamente el sistema y su aplicación. La principal restricción puede
no ser falta de fondos sino falta de personal y equipo apropiado.
Se puede multiplicar la productividad de un técnico.
Puede dar resultados de mejor calidad que los que se obtienen
manualmente, sea cual fuere el costo respectivo. Puede facilitar la toma
de decisiones y mejorar la coordinación entre las administraciones y los
propios servicios de la misma administración cuando la eficiencia es lo
que más interesa.
El Sistema que se propone, debe abordar la información de forma segura,
integrada, coherente y actualizada que permita la planificación y el control de
las actividades y servicios administrativos con incidencia territorial, que facilite
la coordinación e intercambio entre servicios municipales, organismos y demás
agentes y de fácil difusión para modernizar y mejorar la información al
ciudadano.
Concluyendo, se consigue que el sistema de gestión municipal mejore la
transparencia y el control público de la administración y promueve la
participación popular y social.
9
2. Justificación.
Trabajo de Investigación 2012 10
Sistemas de Información Geográfica: La Administración Local. Ramón Sánchez-Valverde Cornejo
Trabajo de Investigación 2012
3. Objetivos.
En relación con la aplicación de la legislación vigente y la necesidad de
que la gestión municipal mejore la transparencia y el control público de la
administración promoviendo la participación popular y social, en el desarrollo
del presente trabajo, se analiza y se propone una metodología que pretende
poner al alcance de los responsables municipales, de herramientas de gestión
y con ello optimizar sus recursos, todo ello en un medio en continua evolución y
desarrollo.
Concretando el ámbito de actuación, se pretende el control del territorio
municipal tanto en el ámbito administrativo como de mantenimiento y de
sostenibilidad de las actuaciones tanto medioambientales como económicas.
Dicho control contribuye a realizar una gestión rápida y eficaz del estado de la
vía pública, dotándose de herramientas de gestión que ayuden a planificar las
acciones futuras con inclusión de costes, personal necesario, etc. Esto mejora
la planificación e intervención de posibles actuaciones optimizando el control, la
inspección y la coordinación de las infraestructuras urbanas.
Además se pretende una homogeneización de la gestión electrónica
interna, que por ejemplo nos permita saber con una simple consulta el estado
de un expediente relacionado con una licencia de obras mayor, todo ello
georreferenciada y por tanto con una localización espacial y temporal.
Todo lo anteriormente indicado, necesita de una implicación de la
administración pública y de los trabajadores para su implementación y
desarrollo con el fin de agilizar y sacar el mejor aprovechamiento de los
recursos disponibles.
Por una parte la Administración debe favorecer la aplicación de nuevos
métodos y tecnologías que conlleva un desembolso económico y en diferentes
fases de implementación, verá sus frutos en una mejora de los procedimientos
internos y de comunicación con el ciudadano y en la mayor eficiencia de la
administración.
Por otro lado los trabajadores de la Administración deben ser tenidos en
cuenta y formados en la aplicación de nuevos procedimientos y herramientas, a
la vez que todo ello conlleva una mejor cualificación profesional, y retribución
económicas que posibilitará el éxito y eficacia de los nuevos sistemas.
Se pretende, como objetivo principal, la gestión municipal desde las
herramientas informáticas que desarrollan las tecnologías de la información
promovidas desde la administración estatal y el resto de administraciones, con
el fin de introducir la Administración Electrónica (e-Administración) y las TIC,
donde los numerosos proyectos de implantación de una gestión en las AAPP,
no todos abarcan la compleja distribución de los diferentes servicios que dan al
ciudadano y los propios de gestión interna.
Se tratará de desarrollar un Sistema de Información Territorial para la
Administración Local (ayuntamientos principalmente) que toma como base la
11
3. Objetivos
Trabajo de Investigación 2012
cartografía del municipio desde diferentes fuentes, y permite la
georreferenciación tanto de la información como de la propia gestión municipal,
proporcionando así a los Ayuntamientos y a los ciudadanos un conjunto de
servicios en línea basados en Sistemas de Información Geográfica (SIG) y
enlazados con el resto de la gestión administrativa y por tanto la existencia de
una interrelación entre las distintas y diferentes bases de datos que se
mantienen.
Se incorporarán las normas técnicas, de modelización de datos e
información básica de referencia en la administración local y los acuerdos,
directivas europeas y protocolos entre administraciones en el concepto de
Infraestructura de Datos Espaciales (IDE) y por tanto la Normalización y
Unificación Nacional, permitiendo comparar e intercambiar información.
Para conseguir un nivel de normalización adecuado y un soporte para
facilitar el intercambio de información se establece la adopción del uso de
normas ISO y especificaciones del Open GeoSpatial Consortium (OGC).
Se pretende dar una mayor definición a la estructura de gestión en la
administración, focalizado en la administración local, que es la que tiene un
contacto más directo con el ciudadano, además de la implantación de servicios
electrónicos que posibiliten la prestación de Servicios Públicos Digitales a
ciudadanos y empresas, y que sirvan para la propia administración en el
desarrollo de su trabajo, fomentando la interoperabilidad con las distintas
administraciones y agentes a través de servicios electrónicos sitúen la
información en disposición de ser utilizada eficientemente por los diferentes
interesados.
También es de nuestro interés que los proyectos realizados hasta ahora
sean un punto de partida teniendo en cuenta la evolución progresiva de las
Tecnologías de la Información y Comunicación (TIC) en la actualidad y queden
desarrollados y mejorados para el mejor funcionamiento de la administración,
con el uso del software libre, que permite una mayor implicación de la
administración local, como entidad, y de los trabajadores como aliciente y
mejora de la efectividad.
El uso del sistema debe permitir su manejo tanto desde el puesto
ordinario como desde dispositivos móviles, PDAs, teléfonos móviles, IPAD, etc.
La utilización de dispositivos móviles, permitirá una rápida actualización
de la base de datos, comprobación, incorporación y consulta de las bases de
datos del sistema.
En definitiva lo objetivos a conseguir serán:
Creación de un Sistema de Información común con la integración de
los entes supramunicipales para el desarrollo de la IDE Local.
Mantenimiento de la información geográfica.
Facilitar el acceso y localización de los recursos.
Ofrecer acceso filtrados según las necesidades de los servicios.
Reaprovechamiento de los datos.
12
Sistemas de Información Geográfica: La Administración Local. Ramón Sánchez-Valverde Cornejo
Trabajo de Investigación 2012
Independencia del software y tecnológica.
Establecimiento de un plan de mantenimiento y optimización de la
inversión.
Soluciones modulares.
Variedad en la tipología de usuarios.
Además el sistema debe permitir ofrecer:
Adaptabilidad a cualquier organización:
- Personalizable y escalable, permitiendo una mejora continua de
la aplicación, así como su uso para desarrollar soluciones a
medida.
- Disponibilidad en diversos idiomas.
- Accesibilidad total para todos los colectivos.
Visión Territorial y Exhaustiva:
- No sectorización de las políticas.
- Modelización de parámetros cualitativos frente a la
cuantificación aséptica.
Normalización y Unificación Nacional:
- Permite comparar/intercambiar información entre las distintas
administraciones públicas.
Base de Datos de Múltiples procedimientos:
- Acceso a datos locales (ficheros, bases de datos) y remotos.
- Asignación económica de inversiones.
- Gestión municipal.
- Trabajar con múltiples variables y permitir generar indicadores
para el análisis y el diagnóstico.
Carácter Digital:
- Permite el intercambio de datos.
- Permite la integración con las Tecnologías de la Información y la
Comunicación.
- Licencia GNU/GPL: libre uso, distribución, estudio y mejora.
- Desarrollado con Java.
- Disponible para plataformas Linux, Windows y Mac OS X.
En definitiva y en atención a los recursos necesarios, se realizará el estudio en
un municipio de un intervalo de población entre 50.000 y 100.000 habitantes,
porque en un intervalo que queda delimitado en 50.000 hab. por aspectos
legales de régimen local y pocos recursos y medios disponibles, los 100.000
hab. cuyos municipios ya disponen de recursos necesarios y medios materiales
y personales. Por tanto la aplicación metodológica se realizará en un municipio
de tamaño medio como Ciudad Real.
13
3. Objetivos
Trabajo de Investigación 2012 14
Sistemas de Información Geográfica: La Administración Local. Ramón Sánchez-Valverde Cornejo
4. Estado del Arte. Antecedentes y desarrollo histórico.
Nos encontramos ante una profusión de situaciones que se enmarcan en
las tecnologías de la información desarrollándose en el ámbito europeo y que
por tanto persiguen la gestión de las administraciones públicas del territorio y
que además sea útil tanto a profesionales como a los ciudadanos. Para ello se
establecen normativas, se desarrollan distintos proyectos y programas que
pretenden ordenar, coordinar, complementar y normalizar los datos que se
traten en cada país para su uso posterior.
Los Sistemas de Información Geográfica se han constituido durante los
últimos veinte años en una de las mas importantes herramientas de trabajo
para investigadores, analistas y planificadores, etc., en todas sus actividades
que tienen como insumo el manejo de la información, mediante bases de datos,
y relacionada con diversos niveles de agregación espacial o territorial, lo cual
esta creando la necesidad de que los usuarios conozcan esta tecnología de
información espacial. Aunque los Sistemas de Información Geográfica (SIG)
tienen gran capacidad de análisis, estos no pueden existir por si mismos,
deben tener una organización, personal y equipamiento responsable para su
implementación y sostenimiento, adicionalmente este debe cumplir un objetivo
y estar garantizados los recursos para su mantenimiento.
Como herramienta técnica desarrollada en el campo del quehacer
geográfico, los SIG han destacado por el hecho de facilitar las tareas básicas
características de la Geografía: análisis, integración y síntesis de los procesos
espaciales.
Los SIG son instrumentos tecnológicos de capacidades múltiples,
diseñados y habilitados para registrar y almacenar información geográfica, a
partir de la cual, desarrollan y ejecutan la serie de funciones de análisis
espacial que los distinguen. Son en consecuencia, herramientas útiles a todas
aquellas labores relacionadas con la planificación, el ordenamiento y la
administración de procesos y actividades con clara expresión territorial.
En la actualidad su implantación se está generalizando por la aplicación
del Plan Avanza en las Administraciones Públicas.
4.1. Descripción de un SIG.
Me parece importante definir y concretar la composición, fundamentos y
estructura básica de un SIG para poder entender la gestión aplicada a la
Administración Local, donde se maneja información de carácter alfa-numérico y
georreferenciada. La composición estructural del sistema aplicada a la gestión
municipal sería:
• El hardware.
• El software.
• El usuario.
• Los datos.
Trabajo de Investigación 2012 15
4. Estado del Arte. Antecedentes y desarrollo histórico
• La metodología de implantación.
Los servicios SIG comunes se ofrecen como Servicios Web (Web
Services) de funcionalidad geográfica, accesibles mediante protocolos de
comunicaciones estándar. Existe una organización internacional, conocida
como Open Geoespatial Consortium (OGC), que estableció un estándar de
facto para la interrogación de este tipo de servicios web geográficos. Los
servicios web de funcionalidad geográfica más conocidos son:
Servicio Web cartográfico que entrega imágenes planas: WMS.
Servicio Web cartográfico que entrega geometrías (líneas, puntos,
...): WFS.
Servicio Web cartográfico que entrega modelos 3D del terreno:
WCS.
Servicio Web cartográfico que permite búsqueda de metadatos:
CSW.
Las Aplicaciones de software que acceden al Software Base del SIG son
conocidas como Clientes SIG y presentan las siguientes naturalezas comunes
en la aplicación al sistema de gestión municipal:
Clientes en estaciones de trabajo para operaciones de edición
avanzada y operaciones complejas. Conocidos en argot SIG
como ‘Clientes SIG Pesados’.
Clientes en equipos PC (Arquitectura Intel), para operaciones de
visualización, consulta y maquetación de salidas impresas.
Conocidos como ‘Clientes SIG de escritorio’.
Clientes ligeros consumidores de servicios Web. Conocido como
‘Clientes WebMapping ligeros’. La ventana de GoogleMaps
integrada en una página Web es una aplicación Cliente
WebMapping ligera. Para que estas aplicaciones WebMapping
funciones necesitan de la existencia de un canal de
comunicaciones (Internet en este caso), y de un Servidor
Cartográfico que le entregue la imagen en el encuadre y la escala
solicitados por el Clientes WebMapping ligero que se ejecuta
sobre el Navegador Web del Usuario.
Son aplicaciones de software SIG similares a los Clientes
WebMapping Ligeros, pero operan sobre dispositivos móviles.
Hoy en día se reparten entre las arquitecturas internas de los
distintos móviles del mercado. Todos los fabricantes de SIG,
desde Microsoft hasta ESRI, permiten la descarga gratuita de este
tipo de aplicaciones de software que acceden a sus servidores
cartográficos para obtener información geográfica.
Aplicaciones verticales con funcionalidades SIG embebidas.
Sistemas de información de gestión que acceden a funciones del
Software base del SIG y las integran en sus procesos internos
para obtener y producir nuevos datos.
Por ejemplo podemos ver la estructura del Sistema de Información
Geográfica de la Confederación Hidrográfica del Guadalquivir de la figura 1.
Trabajo de Investigación 2012 16
Sistemas de Información Geográfica: La Administración Local. Ramón Sánchez-Valverde Cornejo
Figura 1. Arquitectura del SIG del CHG.
Fuente: Confederación Hidrográfica del Guadalquivir.
4.1.1. Componentes fundamentales.
La primera componente del dato geográfico es la componente espacial,
(dicho de otro modo: el primer campo de la tabla donde se almacena el dato
geográfico es el campo de tipo geometría espacial, conocido como FDO
Feature Data Object (objeto de datos de la entidad)), el cual contiene la forma
de cada una de las entidades geográficas.
Existen dos tipos de georreferencias, la denominada directa y la indirecta.
De manera concreta los SIG deben contar al menos con funciones de
análisis topológico de: Contigüidad o adyacencia, Conectividad, Inclusión y
Proximidad.
4.1.2. Metadatos y Base de datos.
La definición más habitual de los metadatos es la que dice que son “datos
sobre los datos”.
INSPIRE menciona que los metadatos han de ser mantenidos al día por
una autoridad responsable de los datos, y han de presentar un perfil compatible
con el estándar de metadatos ISO19115 (obligatorio dentro de INSPIRE).
Los metadatos que los describirán son creados y almacenados en formato
de texto (XML). Cada texto de descripción de metadatos pertenece a una
fuente de datos espacial (llamadas datasets en la documentación en inglés).
Trabajo de Investigación 2012 17
4. Estado del Arte. Antecedentes y desarrollo histórico
Trabajo de Investigación 2012
La base de datos o banco de datos1
(en ocasiones abreviada BB.DD.) es
un conjunto de datos pertenecientes a un mismo contexto y almacenados
sistemáticamente para su posterior uso.
Existen programas denominados sistemas gestores de bases de datos2
,
(SGBD), que permiten almacenar y posteriormente acceder a los datos de
forma rápida y estructurada.
En el diseño de una base de datos, existen distintos modos de organizar
la información y representar las relaciones entre los datos en una base de
datos. Los Sistemas de bases de datos convencionales usan uno de los tres
modelos lógicos de bases de datos para hacer seguimiento de las entidades,
atributos y relaciones siendo jerárquico, de redes y el relacional.
Los objetivos que deben cumplir SGBD en el sistema son la abstracción
de la información, independencia, consistencia, seguridad, manejo de
transacciones y tiempo de respuesta.
Se crearán y mantendrán diferentes bases de datos municipales
completadas por las de otras administraciones y perfectamente compatibles en
el intercambio de la información y normalizadas según el nomenclátor que le
sea aplicable, y georreferenciada con la cartografía disponible.
Además hay que tener en cuenta que algunas bases de datos están bajo
la protección y regulación de la Ley de Protección de Datos3
, lo que implica una
serie de filtros y controles al acceso de las mismas.
La información gráfica se almacena en estructuras que se agrupan en
mapas y capas. Se representa en un espacio físico en el que se sitúan y crean
entidades para subclasificar los espacios según su jerarquía (dependencia,
edificio, calle, ciudad, municipio, provincia …).
4.1.3. Entorno de las bases de datos en la aplicación del
SIG.
Se crearán y mantendrán diferentes bases de datos municipales
completadas por las de otras administraciones y perfectamente compatibles en
el intercambio de la información y normalizadas según el nomenclátor que le
sea aplicable, y georreferenciada con la cartografía disponible.
Dentro de este nivel de bases de datos se incluirá toda la información
relativa a la cartografía, fotografía aérea (ortofotografía), siempre referida al
mismo sistema de coordenadas.
Por tanto podemos relacionar una información con distinto origen y
georreferenciarla a un punto espacial concreto.
1
http://es.wikipedia.org/wiki/Base_de_datos
2
http://es.wikipedia.org/wiki/Sistemas_gestores_de_bases_de_datos
3
Ley Orgánica 15/1999, de 13 de diciembre, de Protección de Datos de Carácter Personal.
18
Sistemas de Información Geográfica: La Administración Local. Ramón Sánchez-Valverde Cornejo
Trabajo de Investigación 2012
4.1.4. La estructura de la información en la base de datos.
La información gráfica se almacena en estructuras que se agrupan en
mapas y capas. Se representa en un espacio físico en el que se sitúan y crean
entidades para subclasificar los espacios según su jerarquía (dependencia,
edificio, calle, ciudad, municipio, provincia …).
Los mapas son la división horizontal (dos dimensiones) de la información
geográfica, y tienen como característica que son escalables individualmente
aparte de la escalabilidad general de otros elementos como las capas.
Pueden crearse en una misma base de datos, diferente tipos y
colecciones de mapas temáticos o crear subgrupos, como por ejemplo para las
infraestructuras, los mapas de saneamiento y de abastecimiento de agua.
Los formatos más usuales son: DXF y DWG de Autocad, DNG de
Microstation, SHP de Arcgis.
Las coordenadas utilizadas son las UTM4
. Todos los mapas del mismo
archivo deben tener el mismo sistema de referencia.
Las capas y bloques deben ser uniformes, tener el mismo sistema de
referencia, normalmente UTM, el mismo nombre, etc, ya que sino no se
podrían relacionar en la base de datos y en los planos y mapas y por tanto la
aplicación no funcionaría.
Se pueden establecer los siguientes tipos de mapas:
a. Mapas de cartografía.
b. Mapas de referencias (georreferencias).
c. Mapas temáticos.
d. Mapa de vista o escalada.
El escalado de los mapas debe ser automático o definido por el usuario.
La información debe venir de distintas fuentes:
De una importación de otro sistema geográfico que puede tener
información en bases de datos o en otros formatos (vectorial,
raster. Alfanumérica). Si la tiene, mediante una importación
programada en JavaScrip, se puede cargar la información de las
bases de datos y la información geográfica con códigos que la
relaciones.
De información vectorial “no inteligente”. En este caso podemos
cargar la información por capas y relacionarla sin ninguna
referencia en la información geográfica.
4
Universal Transverse Mercator.
19
4. Estado del Arte. Antecedentes y desarrollo histórico
Dibujándola. Pocas veces, se parte de cero. En este caso se dibuja
en el programa toda la información de georreferencias, con lo que
se puede ir asociando a elementos de la base de datos al dibujar.
Esta información debe ser aportada por los diferentes organismos e
instituciones para ir conformando la información base del sistema municipal a
escala territorial y a su vez la administración local debe completar la
información a su escala municipal. En el proceso de este trabajo se incidirá en
el ámbito municipal.
La estructura de capas es la división vertical de la información geográfica
que a su vez se encuentra dentro de los mapas. Es una estructura jerárquica
con niveles ilimitados, que en cada caso serán relacionadas con las bases de
datos existentes.
Tanto las capas como las subcapas, pueden estar en un mapa o en
diferentes mapas, estando a disposición de la información que se necesite
extraer y agrupar para uso concreto.
Como organización jerárquica, cada mapa tendrá un conjunto de capas, y
cada capa contiene una serie de entidades (de bloques de textos, de línea,
etc). Además cada entidad gráfica puede aparecer en un varios mapas y capas
debido a su distribución geográfica en el espacio.
Con las ortofotos tendremos un juego de fotografías aéreas (jpg, tiff, etc)
junto a unos archivos de texto que contienen las coordenadas UTM exactas de
las cuatro esquinas de la foto.
Para llegar a una resolución optima en cada escala, igual que se hacen
internamente en las bases de datos para los mapas vectoriales, es realizar
escalados automáticos de las fotos lo que permite moverse entre las distintas
escalas, para ello se generan una cuadrícula superior con imágenes de menor
resolución en varias capas.
Se trabaja con cinco tipos de entidades que son estándar en importación/
exportación de archivos DXF desde cualquier programa de edición vectorial
para tratamiento de planos y mapas.
Textos.
Bloques.
Líneas.
Círculos.
Fotos.
Cada elemento (paquetes de información en registros de la Base de
datos), se compone de una lista de entidades homogéneas producida por
procedimientos automáticos de:
Trabajo de Investigación 2012 20
Sistemas de Información Geográfica: La Administración Local. Ramón Sánchez-Valverde Cornejo
Trabajo de Investigación 2012
Figura 2. Componentes del sistema y su definición.
Fuente: Elaboración propia.
Existen dos relaciones posibles entre imágenes y conceptos o elementos:
las imágenes pueden estar incluidas (como un dato más de la base de datos,
como los textos o los mapas) o vinculadas al archivo del programa, pero como
gráficos externos.
La diferencia es que cuando están incluidos, los archivos gráficos se
pueden gestionar mejor (modificarlos, …) pero al estar dentro de la base
ocupan mucho espacio en comparación con otro tipo de datos alfanumérico.
Las imágenes pueden ocupar decenas e incluso cientos de Mb de tamaño.
Para grandes volúmenes de gráficos es recomendable la vinculación.
Con las herramientas en JavaScript5
que podemos programar, podemos
manejar la información de la base de datos como queramos. Una de las
utilidades es exportar información de la base de datos a formato HTML
con una estructura de web, incluyendo la navegación gráfica por fotos
hechas automáticamente a partir de la información cartográfica.
4.1.5. Desarrollo del sistema y organización de los datos.
A continuación se expone de forma esquemática y como guión rápido el
procedimiento de implantación del sistema.
a. Preparación de la toma de datos.
Cargar mapas de cartografía.
Ordenar, limpiar y ordenar capas.
Crear mapas de cuadrículas y configuraciones
relacionadas con ellas.
Generar capa de códigos para las cuadrículas.
Imprimir mapas de cuadrículas para la toma de datos en
campo.
5
FLANAGAN, DAVID (2002). JavaScript: The Definitive Guide, 4 ª Edición edición.
http://www.javascript.com/
Equilibrado – Escalado – Comprimido
Entidades del mismo
tipo aparecen en
todos los mapas y en
cada capa.
En función de la
escala del zoom, se
verá, por ejemplo, un
texto o una línea o
un punto según nos
alejamos.
La compresión
implica una lectura
de datos más ágil y
rápida.
21
4. Estado del Arte. Antecedentes y desarrollo histórico
Trabajo de Investigación 2012
Crear en las bases de datos conjuntos, conjuntos de
conjuntos y valores para los bienes a inventariar.
Preparar una plantilla a adjuntar a los mapas para la toma
de valores.
Georrefenciar los datos que se van obteniendo.
b. Cargar los datos en el sistema.
Cargar los datos en la base de datos del programa.
Dibujar los mapas de referencias con los datos obtenidos y
de los mapas en papel o raster y organizar las capas.
Georreferenciar las entidades gráficas.
Corregir los errores de la toma de datos y comprobarlos
con otras fuentes.
Organizar la información obtenida y acumulada.
Generación de mapas sobre bloques temáticos y
escalados.
c. Generar web.
Entre otras destacan las directamente implicadas en el SIG:
Crear la estructura inicial de carpetas y nodo raíz.
Página inicial con mapa de cuadrículas, de búsquedas, etc.
Crear mapas temáticos.
Acceso a las distintas bases de datos tanto internas como
externas y enlaces a otras webs.
Control de accesos.
Área de mantenimiento (acceso restringido).
4.1.6. Acceso y seguridad en las bases de datos.
Hay que hablar de dos clases de seguridad:
De acceso a la base de datos.
De acceso al programa (interface).
Las bases de datos están contenidas en archivos y con un sistema de
seguridad propio. Nadie podrá acceder sino tiene los permisos necesarios.
Los accesos al sistema, se estructurará en grupos de usuarios y cada uno
tendrá unos determinados permisos que serán gestionados por el grupo de
máxima autorización.
Figura 3. Accesos del Sistema.
Fuente: Elaboración propia
Grupos Permisos Usuarios
22
Sistemas de Información Geográfica: La Administración Local. Ramón Sánchez-Valverde Cornejo
Todos los permisos serán referidos a los accesos a las bases de datos
como al programa, estableciendo, según el caso permisos o filtros de
información.
El administrador, establecerá el permiso o filtro del usuario una vez
identificado (se debe establecer un protocolo), y con ello el acceso al programa.
También realizará las siguientes operaciones:
Reparación y mantenimiento.
Correcciones particulares y generalizadas.
Se deben permitir personalizar el entorno de trabajo del usuario tanto por
accesibilidad como por comodidad del mismo. Son cuestiones generales y
definidas en el diseño de la aplicación. Principalmente estarían las siguientes:
Personalización de las ventanas de la aplicación:
- Colores (seguramente similares a windows).
- Tipo, tamaño de letras.
Personalización del idioma.
4.1.7. Administración del sistema.
Comprende las siguientes características:
1. Configurador: Gestionar los parámetros de conexión con el servidor
y con el exterior al entrono de trabajo (web).
2. Definición de usuarios con permisos y roles muy específicos.
3. Elaboración de dominios propios, que permitirán crear nuevas
categorías de información.
4.1.8. Funcionalidades SIG/GIS genéricas.
1. Estructura de almacenamiento de información: capas y mapas.
Carga de ficheros: shp, gml, dgn, dxf, tiff, bmp, png.
Carga de tablas en base de datos (modelo predefinido)
Carga de WMS que cumplan el estándar OGC.
Mapas: permiten combinar todas estas fuentes de datos con
los estilos cartográficos de cada capa.
2. Navegación por la cartografía y consultar información.
3. Edición de estilos cartográficos: gestionar color y transparencia de
los elementos, rangos de escala mapas temáticos.
4. Análisis: consultas espaciales y alfanuméricas.
5. Digitalización de información geográfica.
6. Impresión de mapas: plantillas de mapas y series cartográficas.
Trabajo de Investigación 2012 23
4. Estado del Arte. Antecedentes y desarrollo histórico
4.2. Otros sistemas y herramientas compatibles y de apoyo.
Al SIG, le sirve de apoyo y a su vez está formado por un determinado
número de programas y aplicaciones informáticas que permite la gestión de
datos organizados en bases de datos, referenciados espacialmente y que
pueden ser visualizados mediante mapas siendo:
Programas de Diseño Asistido por Ordenador.
Son herramientas muy utilizadas en el ámbito de la ingeniería y
arquitectura y fundamentalmente se trabaja en formato vectorial. Se
limitan a la representación de puntos y líneas sin que se registre la
información topológica, que describe relaciones entre puntos y líneas.
En el ámbito municipal es muy importante la localización de las
instalaciones urbanas, con la determinación de sus características, a
los efectos del mantenimiento renovación, capacidad de las red, etc.
También en el ámbito del control de las obras y particularmente en las
definidas como obras mayores que requieren proyectos de técnicos
competentes. La integración de los proyectos en el sistema, permite un
mayor seguimiento y control de las obras que se realizan en el
municipio por los técnicos municipales.
Cartografía automática.
Son mapas que se caracterizan por su capacidad para unir un sistema
de dibujo automático a una base de datos que contiene características
o atributos vinculables a los datos recogidos. Estos sistemas
proporcionan información sobre la localización de los elementos
inventariados y su descripción pero al no generar topología carecen de
capacidad de análisis y los mapas que producen son simplemente
dibujos y mapas.
Sistemas de Gestión de Bases de Datos.
Son sistemas que almacenan y tratan grandes volúmenes información
alfanumérica pero carecen de funciones gráficas. Constituyen un
componente esencial de los SIG pero en estos últimos la información
ha de estar georreferenciada. Mas adelante se definirá este apartado
por ser un elemento muy importante en el SIG.
La Teledetección.
Estos sistemas están diseñados para el tratamiento de imágenes
procedentes de sensores remotos capaces de captar la radiación que
emite la superficie terrestre. Ponen especial énfasis en las operaciones
de clasificación de esos datos, pero sus capacidades de análisis
suelen ser reducidas. Suelen utilizarse como fuente de alimentación de
los SIG. A pesar de haberse desarrollado ambas tecnologías por
separado, cada vez más son complementarias y a veces incluso están
integradas en un mismo producto.
Trabajo de Investigación 2012 24
Sistemas de Información Geográfica: La Administración Local. Ramón Sánchez-Valverde Cornejo
Trabajo de Investigación 2012
Todas estas herramientas deben ser utilizadas en la gestión municipal ya
que tratan, en su mayoría, de incorporar información al sistema desde su
creación.
4.3. Desarrollos actuales.
4.3.1. Antecedentes.
Después de varios intentos fracasados (el más llamativo, GI20006
) de
crear una normativa oficial europea sobre el tema, por fin, en julio de 2004, la
Comisión Europea consiguió la admisión a debate parlamentario europeo del
borrador “DIRECTIVA DEL PARLAMENTO EUROPEO Y DEL CONSEJO por la
que se establece una infraestructura de información espacial en la Comunidad
(INSPIRE)”.
Sin embargo, antes de la aparición de aquel borrador de 2004, los
representantes de la comisión europea y expertos medioambientales y de la
información geográfica de todos los estados miembros, habían estado
redactando documentos, diseños, y recomendaciones sobre el contenido y la
forma de construir las IDE’s con el objetivo de poder publicar, en forma de la
directiva INSPIRE, las ‘reglas de juego’ que aseguren que las IDE’s locales y
nacionales puedan formar algún día piezas de un único puzzle.
El borrador fue el apoyo definitivo para impulsar una serie de iniciativas de
IDE’s a varios niveles:
• Nacional (IDEE), Infraestructura de datos espaciales Española7
.
• En las CCAA8
(destacándose Andalucía, Cataluña, Extremadura,
Galicia, Navarra, Pais Vasco, La Rioja y la Comunidad Valenciana).
• A nivel de Gobierno Local9
(la pionera IDE de Zaragoza) y algunas
diputaciones y grandes municipios.
Todos con el mismo objetivo: maximizar el acceso a los datos geográficos
a los usuarios, minimizando así la duplicación de esfuerzo e inversiones.
4.3.2. Proyecto Corine Land Cover.
El proyecto se engloba dentro del Programa CORINE (Coordination of
Information of the Environment), el cual se inicia El 27 de junio de 1985 en
virtud de una decisión del Consejo de ministros de la Unión Europea
(CE/338/85). El programa CORINE pasa en 1995 a ser responsabilidad de la
Agencia Europea de Medio Ambiente10
(AEMA) y tiene como objetivo
6
http://www.ec-gis.org/copygi2000/, consultado 24 de enero de 2010.
7
http://www.idee.es
8
http://www.idee.es/show.do?to=pideep_ambito_regional.ES
9
http://www.idee.es/show.do?to=pideep_ambito_local.ES
10
AEMA:
- http://www.eea.europa.eu/
- http://www.eea.europa.eu/es
25
4. Estado del Arte. Antecedentes y desarrollo histórico
fundamental la captura de datos de tipo numérico y geográfico para la creación
de una base de datos europea a escala 1:100.000 sobre la cobertura y uso del
territorio mediante la interpretación a través del imágenes recogidas por la serie
de satélites LandSat y SPOT. Aún así, aunque se fundamenta en este tipo de
imágenes de teledetección como fuente de datos, es en realidad un proyecto
de fotointerpretación y no de clasificación automatizada. Su metodología es
común, lo que permite evaluar los cambios en el territorio desde que se inició el
citado proyecto, allá por 1987. Su principal fin es facilitar la toma de decisiones
en materia de política territorial dentro de la Unión Europea.
Aunque CORINE Land Cover finalizó en el año 2000, en la actualidad
tiene su continuación en el proyecto denominado Image & CORINE Land Cover
2000 (I&CLC2000), cuyo objetivo es actualizar la base de datos CORINE Land
Cover (CLC).
4.3.3. Plan Nacional de Ortofotografía Aérea (PNOA).
Desde mediados del siglo XX la fotografía aérea ha sido la base de la
realización de cartografía y de obtención de información geográfica de todo
tipo. En España, habitualmente, los distintos organismos cartográficos de la
Administración General y de las Comunidades Autónomas, según sus
exclusivas necesidades cartográficas, planifican y contratan la realización de
vuelos fotogramétricos y de los trabajos posteriores destinados a la ejecución y
producción cartográfica. Habitualmente cada organismo contrata
exclusivamente el vuelo de la zona que, con el presupuesto disponible, puede
restituir u ortoproyectar cada año, en un intento lógico de que la cartografía se
realice en cada momento con el vuelo más actual posible. Los ritmos de
actualización de cartografía (topográfica, catastral, forestal, agrícola,…) y por
tanto de realización de los vuelos fotogramétricos, han estado habitualmente
entre los 5 y los 10 años.
En los últimos años, la llegada de las técnicas digitales ha revolucionado
el mundo de la información fotogramétrica. Entre los efectos más importantes
que ha tenido este fenómeno podemos citar:
• Flexibilización, aceleración y abaratamiento progresivo de los
procesos productivos, gracias al aumento exponencial de la
capacidad de almacenamiento y proceso de los equipos
informáticos.
• Mejora de la calidad de los productos, tanto en su aspecto
geométrico como radiométrico, debido a la mayor consistencia de
los procesos digitales y a la mejora constante de los equipos de
adquisición (cámaras, GPS-INS, películas fotográficas,…), de
digitalización (escáneres fotogramétricos) y de tratamiento
(hardware y software).
• Facilidad de duplicar, compartir y utilizar la información generada
de una forma mucho más simple y accesible a cualquier usuario.
El Plan Nacional de Ortofotografía Aérea es un proyecto propuesto por el
Instituto Geográfico Nacional para constituir y actualizar periódicamente la
cobertura de España de fotografía aérea, ortofotografía digital de alta
Trabajo de Investigación 2012 26
Sistemas de Información Geográfica: La Administración Local. Ramón Sánchez-Valverde Cornejo
resolución (0,5 m) y modelo digital del terreno de alta precisión y resolución, de
forma conjunta y coordinada por los órganos y organismos de la Administración
General del Estado (AGE) y de las Administraciones Autonómicas, que
actualmente están generando y/o utilizando este tipo de documento
cartográfico.
La propuesta desarrolla la iniciativa europea INSPIRE (Infraestructure for
Spatial Information in Europe), que incluye entre la información de referencia
(de la que debe contarse con cobertura completa, actualizada y armónica de
Europa), la ortofotografía en el rango de resolución de 0,5 a 2 m.
Se basa en la realización de un único vuelo, apoyo de campo,
aerotriangulación, modelo digital de elevaciones y ortofoto digital de todo el
territorio español cada dos años (la mitad del territorio cada año), coordinado,
cofinanciado y compartido entre todos los organismos interesados.
Este planteamiento de producción descentralizada y cooperativa mejora la
eficiencia en la captura de la información, reduce costes y se enmarca
perfectamente en las tendencias de la Unión Europea como la Iniciativa
INSPIRE, que propugna que la información geográfica se recoja una sola vez al
nivel de detalle máximo y que se comparta abiertamente entre los distintos
agentes sociales que tengan necesidad de la misma.
En resumen los objetivos del PNOA son:
1. Apoyar y favorecer la implementación de las políticas Europeas y
Mundiales: Desarrollo Sostenible (UNEP, United Nations
Environmental Program), GSDI (Global Spatial Data Infrastructure),
GMES (Global Monitoring for Environment and Security), INSPIRE
(Infrastructure for Spatial Information in Europe), …
2. Aprovechar la convergencia de intereses entre los distintos
organismos de los 4 niveles de las Administraciones antes
mencionados (Europeo, Nacional, Autonómico y Local).
3. Mejorar la eficiencia en la captura de la información geográfica.
4. Aprovechar todo el potencial de utilización de los productos y
datos, fomentando la máxima difusión y utilización de los mismos
por todos los agentes sociales (organismos de las
Administraciones, empresas públicas y privadas, ONGs,
particulares,..) a los que puedan resultar de utilidad.
5. Reducción de los presupuestos necesarios para cada uno de los
organismos participantes, que permita acortar sensiblemente los
plazos de actualización de los recubrimientos aéreos y, en
consecuencia, de todas las bases de datos que se obtengan a
partir de los mismos.
6. Fomentar la producción cooperativa y descentralizada de modo
que los distintos organismos, en lugar de competir entre sí,
cooperen a un fin común y que por tanto, se produzcan sinergias
entre distintos proyectos y grupos de trabajo, y la explotación
eficiente de la información según escalas y resoluciones.
7. Fomentar la ampliación y mejora del tejido empresarial español en
el sector de la producción fotogramétrica, promoviendo que las
Trabajo de Investigación 2012 27
4. Estado del Arte. Antecedentes y desarrollo histórico
Trabajo de Investigación 2012
empresas trabajen con mayor calidad, rigor y eficiencia, reduciendo
al mismo tiempo los costes y siendo por tanto más competitivas a
nivel internacional. Esto se consigue por una parte, mediante la
regularidad año tras año y el conocimiento previo del volumen de
trabajo total del sector en España, que permita a las empresas
planificar sus inversiones y dimensionarse adecuadamente para el
futuro y, por otra parte, mediante unos Pliegos de Condiciones
comunes consensuados para todas las zonas y unos
procedimientos de control de calidad exigentes, que fomenten en
las empresas el empleo de métodos de trabajo modernos.
8. Fomentar, asimismo, la creación de un tejido empresarial dedicado
a la realización de productos de valor añadido a partir de los datos
generados en el PNOA (mosaicos, servidores web, realidad virtual,
estereogramas sintéticos, integración de imágenes en navegadores
GPS,…).
El objetivo principal del proyecto a desarrollar será garantizar la calidad de
las ortoimágenes definitivas, así como de cada uno de los productos
intermedios. Para ello, se establecerá un control de calidad adecuado para
cada una de las fases de la ejecución del proceso fotogramétrico y adecuando
el flujo de trabajo a la labor de la empresa adjudicataria de la ejecución del
proyecto. Se realizará un control de calidad para establecer la calidad en las
distintas fases:
1. Vuelo fotogramétrico en sus fases de planificación y ejecución.
2. Apoyo fotogramétrico en sus fases de planificación y ejecución.
3. Proceso de cálculo de la Aerotriangulación.
4. Generación de los Modelos Digitales de Elevaciones: Modelo digital
de Superficies y del terreno.
5. Elaboración de la Ortofotografía mediante técnicas de
ortorrectificación.
4.3.4. Sistema de Información sobre la Ocupación del
Suelo (SIOSE).
SIOSE11
es el Sistema de Información sobre Ocupación del Suelo de
España, cuyo objetivo es integrar la información de las Bases de Datos de
coberturas y usos del suelo de las Comunidades Autónomas y de la
Administración General del Estado.
La Dirección General del Instituto Geográfico Nacional como «Centro
Nacional de Referencia de Ocupación del Suelo» (CNR-OS) dependiente del
«Punto Focal Nacional» (Ministerio de Medio Ambiente) coordina este proyecto,
apoyándose en la Red EIONET12
.
11
Instituto Geográfico Nacional.
- http://www.ign.es/siose/
12
La Red Europea de Información y Observación del Medio Ambiente (EIONET), pertenece a la
Agencia Europea de Medio Ambiente y cuenta con distintos instrumentos para llevar a cabo su
labor a través de la una red informativa en la que participan más de 600 organismos y agencias
involucrados en temas medioambientales, centros de investigación públicos y privados de toda
Europa. http://www.eionet.eu.int/
28
Sistemas de Información Geográfica: La Administración Local. Ramón Sánchez-Valverde Cornejo
El SIOSE se enmarca dentro del Plan Nacional de Observación del
Territorio en España (PNOT), que coordina y gestiona el Instituto Geográfico
Nacional (IGN) y el Centro Nacional de Información Geográfica (CNIG).
Estos son los antecedentes del Plan:
• Protocolo firmado entre los Ministerios de Defensa, Fomento y
Medio Ambiente para la obtención de coberturas del territorio
español con imágenes de satélite de alta y media resolución en
octubre de 2005 dentro del marco del Plan Nacional de
Teledetección (PNT).
• Proyecto Europeo IMAGE & CORINE LAND COVER 1990
(CLC1990) y su actualización referida al año 2000 (CLC2000):
Base de datos Europea de Ocupación del suelo a escala
1:100.000.
• Directrices del Consejo Superior Geográfico y directiva INSPIRE.
El proyecto SIOSE servirá como herramienta básica para la planificación y
gestión de recursos medioambientales, entre ellos:
• Estudios dinámicos sobre ocupación del suelo.
• Causas y consecuencias de procesos naturales o artificiales, por
ejemplo la desertificación.
• Evaluación de impacto ambiental.
• Obtención de indicadores agroambientales.
• Mantenimiento y observación de la estabilidad ecológica.
• Ordenación del territorio.
• Integración en modelos ambientales.
• Nuevas estrategias de gestión de zonas costeras.
• Fomento del Desarrollo Sostenible.
Como objetivos tiene establecer una gran infraestructura de información
geográfica multidisciplinar y actualizada periódicamente, que satisfaga las
necesidades de la Administración General del Estado y Comunidades
Autónomas en materia de ocupación del suelo, para:
• Evitar las duplicidades y reducir costes en la generación de
información geográfica periódica relativa a coberturas y usos del
suelo.
• Integrar la información procedente de las Comunidades Autónomas
a nivel de producción, control y gestión.
• Cumplir con los requerimientos de la Unión Europea en materia de
ocupación del suelo.
Además, contempla como hitos importantes:
• Integrar y armonizar bases de datos existentes en el ámbito
nacional y en las Comunidades Autónomas.
Trabajo de Investigación 2012 29
4. Estado del Arte. Antecedentes y desarrollo histórico
Trabajo de Investigación 2012
• Construir las Comunidades de Interés en Datos Geográficos: SDIC
en materia de ocupación del suelo en el ámbito nacional e
internacional.
• Definir metodologías consensuadas y armonizadas.
• Obtener un modelo de datos normalizado (OGC, ISO) orientado a
objetos, en lenguaje UML.
• Repartir costos y favorecer la cooperación en políticas europeas y
mundiales.
4.3.5. Infraestructura de Datos Espaciales en Europa.
(INSPIRE).
INSPIRE13
(Infraestructure for Spatial Information in Europe) es una
iniciativa reciente de la Comisión Europea que ha sido desarrollada en
colaboración con Estados miembro y países en estado de adhesión y tiene
como propósito hacer disponible información geográfica relevante, concertada
y de calidad de forma que se permita la formulación, la implementación, la
monitorización y la evaluación de las políticas de impacto o de dimensión
territorial, de la Comunidad Europea.
Su funcionamiento se recoge en la Directiva 2007/2/CE del Parlamento
Europeo y del Consejo, de 14 de marzo de 2007, publicada en el Diario Oficial
de la UE (DOUE) el 25 de Abril de 2007, que tiene como objetivo la creación de
una Infraestructura de Datos Espaciales en Europa. La Directiva establece los
objetivos, y los Estados miembros tendrán dos años desde su publicación para
ajustar sus respectivas legislaciones y procedimientos administrativos
nacionales.
Establecerá estándares y protocolos de tipo técnico, aspectos
organizativos y de coordinación, políticas sobre la información que incluye el
acceso a los datos y la creación y mantenimiento de información espacial y es
el primer paso de una amplia iniciativa multilateral que inicialmente dirigirá su
intereses sobre la información espacial necesaria para políticas
medioambientales y que estará disponible para satisfacer las necesidades
prácticas de otras áreas, tales como la agricultura y el transporte.
4.3.6. En la actualidad.
Los Sistemas de Referencia Espacial basados en Identificadores
Geográficos no están basados explícitamente en coordenadas, sino que se
basan en una relación con una localización definida por una entidad o
entidades geográficas.
13
- http://inspire.jrc.ec.europa.eu/
- Directive 2007/2/EC of the European Parliament and of the Council of 14 March 2007
establishing an Infrastructure for Spatial Information in the European Community (INSPIRE)
14.03.2007
- INSPIRE Metadata Regulation 03.12.2008
- Commission Decision regarding INSPIRE monitoring and reporting 05.06.2009
- Regulation on INSPIRE Network Services 19.10.2009
30
Sistemas de Información Geográfica: La Administración Local. Ramón Sánchez-Valverde Cornejo
Trabajo de Investigación 2012
• Códigos INE14
. Enlace que contiene la relación de municipios y sus
códigos por provincias, actualizada a 1 de Enero de 2006.
• Registro de Entidades Locales15
. Enlace al Registro de Entidades
Locales del Ministerio de Administraciones Públicas.
• Códigos Postales16
. Enlace que permite consultar los códigos
postales de todas las poblaciones de España.
• Datos Catastrales17
. Enlace con la página de la Oficina Virtual del
Catastro que permite acceder a datos catastrales no protegidos a
través de una referencia catastral o de una localización.
• Cuadrícula del Mapa Topográfico Nacional18
. Fichero de descarga
de la cuadrícula de las hojas del Mapa Topográfico Nacional a
1:25.000 en formato DGN. El sistema de referencia es UTM huso
30 extendido.
4.3.7. Infraestructura de Datos Espaciales de España.
Como definición y principios del la IDE, recojo el contenido de la página
web de la Infraestructura de Datos Espaciales de España19
:
“Una IDE (Infraestructura de Datos Espaciales) es un sistema informático
integrado por un conjunto de recursos (catálogos, servidores, programas,
datos, aplicaciones, páginas Web,…) dedicados a gestionar Información
Geográfica (mapas, ortofotos, imágenes de satélite, topónimos,…), disponibles
en Internet, que cumplen una serie de condiciones de interoperabilidad
(normas, especificaciones, protocolos, interfaces,…) que permiten que un
usuario, utilizando un simple navegador, pueda utilizarlos y combinarlos según
sus necesidades.
El establecimiento de una IDE, a nivel local, regional, estatal o global,
requiere del acuerdo de los productores, integradores y usuarios de datos
espaciales del ámbito territorial en el que se establece. Este acuerdo debe
considerar también las IDE definidas, o en definición, en otros ámbitos
territoriales superiores, hacia las cuales deberá converger.
La justificación del establecimiento de una IDE, esta ligada a dos ideas
fundamentales:
La necesidad de manera fácil, cómoda y eficaz de los datos
geográficos existentes. La Información Geográfica ha sido hasta
ahora un recurso de costosa producción y difícil acceso por varios
motivos: formatos, modelos, políticas de distribución, falta de
información,…
14
http://www.ine.es/daco/daco42/codmun/codmun06/06codmunmapa.htm
15
http://www.dgal.map.es/cgi-bin/webapb/webdriver?MIval=reel
16
http://www.correos.es/13/04/1010.asp
17
https://ovc.catastro.minhac.es/CYCBienInmueble/OVCConsultaBI.htm
18
http://www.idee.es/resources/cuadriculas/CuadriculaMTN25.zip
19
http://www.idee.es
31
4. Estado del Arte. Antecedentes y desarrollo histórico
Trabajo de Investigación 2012
La oportunidad de reutilizar la Información Geográfica generada
en un proyecto para otras finalidades diferentes, dado el alto coste
de su producción.
Todas las iniciativas para el establecimiento de una IDE incluyen unos
principios comunes:
Marco Institucional: el establecimiento de acuerdos entre los
productores de información geográfica, especialmente entre los
productores oficiales, para generar y mantener los datos
espaciales fundamentales («Framework data») para la mayoría de
las aplicaciones basadas en sistemas de información geográfica.
Estándares: el establecimiento de normas a las que deberá
ajustarse la información geográfica, los intercambios de esta y la
interoperación de los sistemas que la manejan.
Tecnología: el establecimiento de la red y mecanismos
informáticos que permitan: buscar, consultar, encontrar, acceder,
suministrar y usar los datos espaciales o geográficos. Como por
ejemplo permitir incorporar los metadatos organizados en
catálogos y ofrecerlos en la red a través de servidores.
Política de datos: El establecimiento de las políticas, alianzas y
acuerdos de colaboración necesarios para aumentar la
disponibilidad de datos espaciales y compartir los desarrollos
tecnológicos.”
Según Sebastián Mas Mayoral20
(MAS, 2002), “una Infraestructura de
Datos Espaciales debe facilitar el acceso a información geográfica, o
georreferenciada, utilizando un mínimo de prácticas, protocolos y
especificaciones normalizadas. Una IDE debe estar integrada por datos
espaciales, tecnologías, fundamentalmente informáticas, que faciliten el
conocimiento y acceso a los datos espaciales, normas para la información
geográfica y su gestión, acuerdos entre productores de datos espaciales, y
entre estos y los usuarios, sobre especificaciones y difusión de los mismos.
Una IDE tiene que incluir datos y atributos geográficos, organizados en
bases de datos, información sobre los datos geográficos (metadatos),
herramientas informáticas para buscar, consultar, encontrar, acceder y usar
datos geográficos (catálogos y servicios de cartografía en red), métodos para
acceder a los datos geográficos y, sobre todo, acuerdos organizativos para su
coordinación y administración.
El establecimiento de una IDE, a nivel local, regional, estatal o global,
requiere del acuerdo de casi todos los productores, integradores y usuarios de
datos espaciales del ámbito territorial en el que se establece. Este acuerdo
debe considerar también las IDE definidas, o en definición, en otros ámbitos
territoriales superiores, hacia las cuales deberá converger”.
20
MAS MAYORAL, Sebastián. (2002). Propuesta para el establecimiento de la Infraestructura
de Datos Espaciales de España (IDEE). Mapping Interactivo, Especial - Abril 2002.
http://www.mappinginteractivo.com/plantilla-ante.asp?id_articulo=146
32
Sistemas de Información Geográfica: La Administración Local. Ramón Sánchez-Valverde Cornejo
Trabajo de Investigación 2012
No se puede confundir una IDE con un SIG. En una primera aproximación
puede verse como un SIG implementado sobre Internet, la Red con mayúscula
y por antonomasia, con todo lo que ello conlleva y significa. Dicho de otro
modo, una IDE sería un SIG globalizado. Las distintas funcionalidades que
integraban la caja de herramientas (toolbox) de un SIG adquieren entidad
propia y se constituyen en servicios electrónicos, de interfaz estándar y
descripción pública, y en consecuencia susceptibles de ser encadenados y
combinados.
4.3.8. Sistemas de Sistema de Información Geográfica
Nacional y Autonómica.
El Sistema de Información Geográfica Nacional (SIGNA21
) surge como
Proyecto del Plan Estratégico del IGN-CNIG desde el año 2006 que tiene como
objetivo integrar las bases de datos geográficos digitales del IGN en un SIG,
especialmente las Bases Cartográficas Numéricas, con la finalidad de hacer
coherentes entre sí todos los conjuntos de datos generados en el IGN, dotarlos
de topología y darles cobertura continua.
Como consecuencia, se dispone de un SIG básico, inteligente, integrado y
coherente para la consulta y actualización de los datos accesibles desde las
unidades pertinentes del IGN-CNIG y para la consulta de usuarios externos
mediante una aplicación accesible a través de Internet.
El proyecto SIGNA consta de dos grandes áreas de trabajo que a grandes
rasgos podrían definirse como: la parte encargada de la continuidad y
estructuración de los datos, denominada ESTRUCTURACIÓN; y la parte de
desarrollo y mantenimiento de las aplicaciones y clientes que permiten al
público acceder y analizar los datos geográficos, SIGNAWEB:
• ESTRUCTURACIÓN: consiste en el tratamiento de las bases
topográficas y cartográficas del IGN-CNIG: Base Cartográfica
Numérica a escala 1:25.000, Base Topográfica Numérica a escala
1:25.000 y Base Cartográfica Numérica a escala 1:200.000, con el
objetivo de generar fenómenos geográficos continuos, a partir de los
elementos cartográficos que componen estas bases de datos y que
actualmente están divididos en hojas, e integrarlos en un Modelo de
Datos con topología.
• SIGNAWEB: consiste en el diseño de un portal web que permita la
consulta, análisis y descarga de los fenómenos geográficos a través
de Internet, usando la propia base de datos SIGNA y aquellos datos
del IGN que son accesibles a través de servicios web: WMS, WFS,
etc. Esta fase se alimenta de la de ESTRUCTURACIÓN y de otros
proyectos del IGN.
21
POTTI, Hugo; SEVILLA, Celia; ABAD, Paloma y RODRÍGUEZ, Antonio. (2010). SIGNA:
Sistema de Información Geográfica Nacional. La puerta de acceso al Nodo IDE del IGN.
Madrid. http://www.ign.es/ign/resources/actividades/sig/SIGNA.pdf
33
4. Estado del Arte. Antecedentes y desarrollo histórico
Trabajo de Investigación 2012
4.3.9. IDE-Observatorio de Sostenibilidad22
.
La Infraestructura de Datos Espaciales del Observatorio de Sostenibilidad
en España tiene como objetivo poner a disposición de los usuarios a través de
Internet información georreferenciada sobre aspectos socioeconómicos,
ambientales, culturales, territoriales y de gobernanza que permitan evaluar la
sostenibilidad del desarrollo español.
El OSE desarrolla información cartográfica para los indicadores incluidos
en los Informes Anuales, en los Informes Temáticos y en las Plataformas de
Comunicación Temática.
A través de las nuevas tecnologías de representación de datos
cartográficos digitales, y de la puesta en marcha del proyecto de
Infraestructuras de Datos Espaciales del OSE, se brinda la posibilidad de
visualizar y disponer de los datos del Sistema de Indicadores de forma
accesible, fácil y consistente.
A través de las Plataformas de Comunicación Temática se podrá acceder
al visor de cartografía de la IDE-OSE que contendrá información
especifica asociada a cada plataforma, siendo estas:
• Plataforma de Comunicación sobre Agua y Sostenibilidad23
.
• Plataforma de Comunicación sobre Sostenibilidad Urbana y
Territorial24
.
Entre las tareas asignadas al OSE se encuentran la publicación anual del
Informe Sostenibilidad en España (informe basado en indicadores, analizando
su grado de madurez y representatividad, la relevancia que tienen a efectos de
la sostenibilidad y su evolución previsible)
Los informes publicados25
por el OSE desde su creación son:
- Sostenibilidad en España 2010.
- Sostenibilidad en España 2009.
- Sostenibilidad en España 2008.
- Sostenibilidad en España 2007.
- Sostenibilidad en España 2006.
- Sostenibilidad en España 2005.
22
http://www.sostenibilidad-es.org/
http://www.sostenibilidad-es.org/es/actividades/infraestructura-de-datos-espaciales-del-ose-
ide-ose
23
http://www.sostenibilidad-es.org/Observatorio+Sostenibilidad/esp/plataformas/agua/
24
http://193.146.56.8/ose/index.html?groupid=337
25
http://www.sostenibilidad-es.org/es/informes/informes-anuales
34
Sistemas de Información Geográfica: La Administración Local. Ramón Sánchez-Valverde Cornejo
Trabajo de Investigación 2012
A lo largo de su existencia el OSE ha publicado los siguientes informes
temáticos26
:
- Biodiversidad en España. Base de la Sostenibilidad ante el Cambio
Global (2010).
- Empleo Verde en una Economía Sostenible, en colaboración con la
Fundación Biodiversidad (2010).
- Cambio Global en España 2020/50: Programa Ciudades, en
colaboración con la Fundación Conama y el Centro Complutense de
Estudios e Información Medioambiental (2009).
- Patrimonio Natural, Cultural y Paisajístico (2009).
- Sostenibilidad Local (2008).
- Agua y Sostenibilidad (2007).
- Calidad del Aire (2007).
- Cambios de Ocupación del Suelo en España (2006).
4.4. Iniciativas de Estandarización.
Se están realizando a nivel internacional diversas iniciativas de
estandarización relacionadas con las IDEs con el fin de unificar los criterios y
normalizar, para su compatibilidad, las IDEs.
A continuación se detallan enlaces a Iniciativas Internacionales de
Estandarización relacionadas con las IDEs:
• Open Geospatial Consortium (OGC)27
• International Organization for Standardization of Geographic
information/Geomatics (ISO/TC 211)28
• European Committee for Standardization (CEN)29
• Spatial Data Standards around the World30
4.5. SIG/GIS en las Administraciones Públicas.
Se están realizando continuamente y evolucionando, estudios y
desarrollos en el ámbito de las AAPP, y con diferentes tipos de programas y
sistemas. Entre los estudios que se realizan puedo destacar el publicado en la
Jornadas TECNIMAP 2006 en Sevilla (COLL ALIAGA, 2006)31
: “SIGMUN: una
apuesta a la difusión de los SIG en la administración local”, donde se detalla
tanto el trabajo previo como la implantación de un Sistema de Información
Geográfico integrado en la gestión de un ayuntamiento, estableciendo una
26
http://www.sostenibilidad-es.org/es/informes/informes-tematicos, (mayo de 2011).
27
http://www.opengeospatial.org/
28
http://www.isotc211.org/
29
http://www.cenorm.be/
30
http://ncl.sbs.ohio-state.edu/ica/3_spatial.html
31
COLL ALIAGA, Eloína; MARTÍNEZ LLARIO, José Carlos; IRIGOYEN GAZTELUMENDI,
Jesús y TEROL ESPARZA, Enric. (2006). SIGMUN: una apuesta a la difusión de los SIG en la
administración local. Jornadas TECNIMAP 2006. Sevilla.
35
4. Estado del Arte. Antecedentes y desarrollo histórico
metodología que analiza y estudia los procedimientos y particularidades del
ayuntamiento y posteriormente su implantación personalizada.
Así mismo y con la incorporación de las tecnologías de la información en
las AAPP, se está implantando sistemas con diferentes resultados y objetivos,
ya que se tratan de sistemas complejos y costosos que implican una nueva
estructura organizativa en la administración.
Podemos ver el intento de la aplicación del software libre en las AAPP y
su estructuración en la siguiente figura:
Figura 4. Estructura de aplicación de software libre en las AAPP.
Fuente: Foro Intercambio de Experiencias en materia de Migración a Fuentes Abiertas.
http://wiki.cenatic.es
4.5.1. Administración Estatal.
a. GEOPISTA. Sistema de Información Territorial para los
Ayuntamientos (Open Source).
El proyecto PISTA - Información Territorial para la administración Local
pretende fomentar la Sociedad de la Información y el Conocimiento en general
y, específicamente, las comunidades virtuales en la Administración Local
española, en el contexto del programa PISTA del Ministerio de Ciencia y
Tecnología.
Trabajo de Investigación 2012 36
Sistemas de Información Geográfica: La Administración Local. Ramón Sánchez-Valverde Cornejo
El avance tecnológico hace posible afrontar una antigua idea, siempre
pretendida por su gran dificultad técnica y sus elevados costes, pero cuya
necesidad se manifiesta mayor cada día en facilitar a los Ayuntamientos la
gestión municipal mediante la creación de un Sistema de Información Territorial
(SIT) que, partiendo de la base de la existencia de una cartografía, pueda
georreferenciar tanto la información como la propia gestión municipal y,
además, ofrecer esta información a los ciudadanos por Internet.
Para la consecución de estos fines, el Ministerio de Industria Comercio y
Turismo, por medio de la iniciativa PISTA, ha puesto en marcha un proceso
que, con visión de conjunto buscará disponer de un software que distribuirá
entre las entidades locales que lo soliciten. Con ello prestará apoyo a los
distintos Organismos para impulsar adecuadamente sus actuaciones dirigidas a
incrementar el grado de utilización de los servicios públicos electrónicos por
parte de los ciudadanos y las empresas.
Este proyecto se inscribe en un conjunto de actividades dirigidas a
impulsar la Sociedad de la Información en el ámbito de la Administración Local,
realizada por el Ministerio de Ciencia y Tecnología, en colaboración con la
Federación Española de Municipios y Provincias (FEMP), dentro del Programa
PISTA.
El proyecto GEOPISTA, que propone la FEMP a través del MCyT, es un
esfuerzo en la vía de la elaboración de aplicaciones, bien respetando la
instalación y las decisiones ya tomadas en entornos de fuerte aceptación y
difusión, bien aportando nuevas herramientas multiplataforma y multifinalitarias
que ayuden a los pequeños y medios municipios a dar el primer paso; en la
difusión y en la concienciación de la importancia de la información geográfica
en la mejora de la gestión municipal y del servicio a los ciudadanos; en la
normalización de la información geográfica y el establecimiento de “lenguajes”
y “conocimientos” comunes de las administraciones locales en relación a la
información espacial existente en sus municipios; y en la comprensión de que
la formación, el soporte y el apoyo a los municipios es la única vía para el éxito
de los proyectos como el presente.
Trabajo de Investigación 2012 37
4. Estado del Arte. Antecedentes y desarrollo histórico
Figura 5. Estructura GeoPista.
Fuente: Hoja de producto de GeoPista.
Posteriormente ha evolucionado a Localgis.
b. LOCALGIS.
Es un Sistema de Información Territorial para los ayuntamientos (Open
Source) que, partiendo de la base de una cartografía, georreferencia tanto la
información como la propia Gestión Municipal, proporcionando servicios en
línea basados en Sistemas de Información Geográfica.
Con este sistema se pretende facilitar el desarrollo de servicios comunes
para su utilización por el conjunto de las AAPP, garantizando la
interoperabilidad de servicios y liberando a las AAPP del desarrollo individual
de los mismos (se incluyen entre otros los de identificación, notificación,
registro, pago y archivo telemático). Instalación y promoción en todos los
Ministerios y Organismos del Servicio de Notificaciones y Comunicaciones
telemáticas Seguras.
Los beneficiarios son todas las Entidades Locales y los ciudadanos y las
empresas como usuarios de servicios públicos electrónicos.
Esta herramienta implementa las funcionalidades necesarias para la
gestión territorial dentro del ámbito municipal: Planificación Urbanística,
Catastro, Padrón, Actividades Contaminantes, Patrimonio, Infraestructuras,
Licencias de Obra, Guía Urbana...
Para ello combina la tecnología de los SIG (Sistemas de Información
Geográfica) con funcionalidades administrativas y servicios Web.
Trabajo de Investigación 2012 38
Sistemas de Información Geográfica: La Administración Local. Ramón Sánchez-Valverde Cornejo
Trabajo de Investigación 2012
Se estructura en módulo, siendo estos:
1. Módulo de información básica de referencia.
2. Módulo de Catastro.
3. Módulo de planeamiento.
4. Módulo de infraestructuras.
5. Módulo de patrimonio.
6. Módulo de licencias de obra mayor y menor.
7. Módulo de concesiones y autorizaciones.
8. Módulo de actividades contaminantes.
9. Guía urbana y visualizador de intranet.
c. gvSIG32
.
gvSIG se presenta como un Cliente pesado de escritorio para explotación
de Sistemas de Información Geográfica. Es multiplataforma y desarrollado
como software libre.
gvSIG es un proyecto que surge por iniciativa de la Generalitat Valenciana
(gobierno local), a través de la Conselleria de Infraestructuras y en el que
participan la Universidad Jaume I realizando las tareas de supervisión, con el
objetivo de que el desarrollo siga todos los estándares internacionales (Open
Geospatial Consortium) e IVER Tecnologías de la Información S.A., empresa
ganadora del concurso y que lleva el peso del desarrollo.
Este sistema se está implantando de manera mayoritaria en las AA.PP.,
tanto autonómica como local.
La estructura de funcionamiento de este software queda reflejada en la
figura nº 6.
32
http://www.gvsig.org/web/
39
4. Estado del Arte. Antecedentes y desarrollo histórico
Trabajo de Investigación 2012
Figura 6. Estructura del gvSIG
Fuente: http://www.gvsig.org/
Como características del gvSIG Desktop están33
:
Acceso a datos locales (ficheros, bases de datos) y remotos.
Estándares OGC.
Fácilmente extensible, permitiendo una mejora continua de la
aplicación, así como su uso para desarrollar soluciones a medida.
Licencia GNU/GPL: permite su libre uso, distribución, estudio y mejora.
Disponible en diversos idiomas: español, inglés UK, inglés USA,
francés, alemán, italiano, portugués, portugués-brasileño, ruso, chino,
serbio, swahili, turco, checo, polaco, rumano, griego, euskera,
valenciano, gallego.
Desarrollado con Java.
Disponible para plataformas Linux, Windows y Mac OS X.
Además del gvSIG Desktop, está disponible el gvSIG Mobile para
dispositivos móviles.
d. gvSIG EIEL34
.
Recientemente (octubre 2010), el equipo de Cartolab35
, en colaboración
con la Asociación gvSIG, añade el primer producto oficial sectorial del proyecto
gvSIG, denominado gvSIG EIEL.
33
CARRIÓN, Gabriel. Proyecto gvSIG: tecnología, comunidad y organización. 2010.
34
http://cartolab.udc.es:30003/. gvSIG EIEL.
35
http://cartolab.udc.es
40
Sistemas de Información Geográfica: La Administración Local. Ramón Sánchez-Valverde Cornejo
Trabajo de Investigación 2012
gvSIG EIEL permite gestionar todos los procesos relativos a la
elaboración de la Encuesta de Infraestructura y Equipamientos Locales.
La Encuesta sobre Infraestructuras y Equipamiento Local (EIEL) es una
iniciativa del Ministerio de Política Territorial que a lo largo de más de 20 años
ha permitido identificar las necesidades de las entidades locales de
prácticamente todo el Estado español. El espectacular avance de los Sistemas
de Información Geográfica (SIG) abre nuevas posibilidades para el análisis y la
gestión de las infraestructuras y servicios territoriales contenidos en la EIEL.
gvSIG EIEL es una aplicación orientada a técnicos locales y de las
diputaciones, basada en una personalización de gvSIG mediante una serie de
extensiones y módulos especializados que permiten la introducción y
actualización de datos alfanuméricos y geoespaciales, la digitalización de
infraestructuras, la realización de las validaciones de la información requerida
por el Ministerio de Política Territorial para la EIEL36
, etc.
4.5.2. Sistemas a nivel nacional.
Los ministerios y organismos estatales, cuentan cada vez con SIG, para el
ejercicio de sus competencias a la vez que un medio de información para el
ciudadano.
Infraestructura de Datos Espaciales de España, IDEE.
Sistemas de Información del Ministerio de Agricultura, Pesca y
Alimentación, SIGA.
Sistema de Información Geográfica de parcelas agrícolas,
SIGPAC.
Sistema de Información Oleícola Español.
Instituto Geológico y Minero de España.
Atlas Climatológico Digital de la Península Ibérica.
Ministerio de Hacienda. Catastro.
Portal de Suelo y Políticas Urbanas. SIU.
Proyecto CartoCiudad.
Urbanismo en Red.37
a. Encuesta de Infraestructura y Equipamientos Locales (EIEL)38
.
El manual de la EIEL describe su uso y aplicación:
“La finalidad de la Encuesta según indica el artículo 4 apartado 2 del
Real Decreto 835/2003, de 27 de junio, por el que se regula la
cooperación económica del Estado a las inversiones de las entidades
locales, es “conocer la situación de las infraestructuras y
equipamientos de competencia municipal, formando un inventario de
36
http://www.mpt.es/documentacion/politica_local/coop_econom_local_estado_fondos_europeos/i
nformacion_socieconomica_local/eiel.html
37
http://www.urbanismoenred.es/
38
http://www.mpt.es/documentacion/politica_local/coop_econom_local_estado_fondos_europeos/i
nformacion_socieconomica_local/eiel.html
41
4. Estado del Arte. Antecedentes y desarrollo histórico
ámbito nacional, de carácter censal, con información precisa y
sistematizada de los municipios con población inferior a 50.000
habitantes”.
Asimismo en el apartado 1 del citado artículo establece “El
instrumento objetivo básico de análisis y valoración de las
necesidades de dotaciones locales a efectos de la cooperación
económica local del Estado será la Encuesta de Infraestructura y
Equipamientos Locales, elaborada según metodología común por las
diputaciones provinciales, con la colaboración técnica del Ministerio de
Administraciones Públicas”.
Se trata de conseguir la necesaria información - cuantitativa, cualitativa y
gráfica que permita conocer la realidad de las Infraestructuras y los
Equipamientos Municipales, cualquiera que sea la Entidad titular o gestora de
los correspondientes servicios, obteniendo un inventario nacional con
información precisa y sistematizada. El conocimiento de la situación real
permitirá abordar la planificación y la toma de decisiones, así como la
asignación de recursos de forma objetiva y racional.
La gestión de la EIEL con Sistemas de información geográfica permiten
gestionar y analizar informaciones espaciales, mediante técnicas que facilitan
introducir, almacenar, transformar y cartografiar datos sobre el mundo real. El
uso de los mismos por las Entidades elaboradoras de la Encuesta ha puesto de
manifiesto que es la tecnología adecuada para la gestión de la misma que
posibilita:
Entrada de información de la EIEL, por medio de unos procedimientos
que permiten convertir la información geográfica del formato analógico,
al formato digital que puede manejar el ordenador.
Salida y representación gráfica y cartográfica de la información,
mediante mapas, gráficos, tablas numéricas y otro tipo de resultados en
diferentes soportes: papel, pantallas gráficas u otros.
Gestión de la información espacial, que facilita extraer de la base de
datos las porciones que interesan en cada momento, posibilitando la
reorganización de todos los elementos integrados en ella de diversas
maneras.
Funciones analíticas, elemento a destacar de los Sistemas de
Información Geográfica, pues mediante el procesamiento de los datos
integrados en los GIS, se puede obtener mayor información y con ella
mayor conocimiento del que inicialmente se disponía.
El desarrollo de los Sistemas de Información Geográfica, permite
almacenar por capas temáticas la información de la misma, bien a nivel
territorial, provincial e insular, municipal o supramunicipal, o a escala urbana de
núcleo de población. Es por lo que, como mínimo, se debe disponer en los
mismos de la siguiente información:
A escala territorial se deberá tener digitalizada lo referido a la red de
carreteras, localización geográfica de los núcleos de población y las
infraestructuras y equipamientos localizados fuera del ámbito urbano.
Trabajo de Investigación 2012 42
Sistemas de Información Geográfica: La Administración Local. Ramón Sánchez-Valverde Cornejo
Trabajo de Investigación 2012
A escala urbana, se dispondrá de la información de los equipamientos y
de los servicios básicos, vías urbanas pavimentadas y no
pavimentadas, puntos de luz del alumbrado público, redes de
conducción y distribución de agua, depósitos y elementos accesorios
del servicio de agua, red de saneamiento y depuración, y elementos
específicos del servicio. En todo caso se deben diferenciar los estados
Bueno, Regular, Malo y Ejecución de las infraestructuras citadas.
La documentación para el año 2010 es la siguiente:
Modelo de Datos.
Manual de Instrucciones.
Diccionario de Términos.
Cuestionario.
Validaciones.
Se plantean cuestionarios (o fichas) para ser rellenadas para su posterior
inclusión en un SIG, y para ello hay que seguir una nomenclatura y unas
instrucciones para su realización.
b. Administración Autonómica.
Entre los sistemas principales en la administración autonómica podemos
destacar:
IDE Andalucía39
.
IDERioja. Infraestructura de Datos Espaciales del Gobierno de
La Rioja40
.
SITNA, Sistema de Información Territorial de Navarra41
.
IDENA. Infraestructura de Datos Espaciales de Navarra42
.
GeoEuskadi43
. País Vasco.
IDEEX44
. Infraestructura de Datos Espaciales de Extremadura.
IDE CLM. Infraestructura de datos espaciales de Castilla-La
Mancha45
.
TerraSIT46
. Infraestructura de Datos Espaciales de la
Comunidad Valenciana.
39
http://www.ideandalucia.es/
40
http://www.iderioja.larioja.org/
41
http://sitna.navarra.es/geoportal/
42
http://idena.navarra.es/
43
http://www.geo.euskadi.net/s69-8241/es/
44
http://www.ideextremadura.es/
45
http://ide.jccm.es/
46
http://terrasit.gva.es/es
43
4. Estado del Arte. Antecedentes y desarrollo histórico
Trabajo de Investigación 2012
c. Administración Local.
Algunas administraciones locales están realizando grandes esfuerzos en
la gestión de su municipio optimizando sus recursos e incorporando las nuevas
tecnologías como en los casos destacables de:
IDEZAR. Ayuntamiento de Zaragoza47
(Aragón).
Ayuntamiento de Cáceres48
(Extremadura).
Ayuntamiento Ruesga49
(Cantabria).
Idepamplona. Infraestructura de Datos espaciales de Pamplona:
(Navarra)50
.
Idelocal. Infraestructura de Datos espaciales de las Administraciones
Locales Catalanas: (Cataluña)51
.
La IDEC Local es una iniciativa del Consorcio AOC (Consorcio de
Administración Abierta de Cataluña) para crear la Infraestructura de Datos
Espaciales de Cataluña de las administraciones locales (IDEC Local), una red
de servidores de mapas con geoinformación de los entes locales catalanes con
un catálogo que permite buscar y acceder a la cartografía descrita por los entes
locales.
Cuenta con el liderazgo del Consorcio AOC y el apoyo técnico del Instituto
Cartográfico de Cataluña, ente gestor de la IDEC, y quiere la participación
activa de todas las entidades locales del territorio en la creación y el
mantenimiento de los servicios de dicha Infraestructura de Datos Espaciales.
Figura 7.Pagina Web de IDECLOCAL del Instituto Cartográfico de Cataluña.
Fuente: http://www.geoportal-idec.net/idelocal/IDECServlet?idioma=cat
47
http://www.zaragoza.es/ciudad/idezar/index.htm
48
http://www.medioxxi.es/index.php?option=com_zoo&view=item&Itemid=258
49
www.georuesga.es/
50
http://ide.pamplona.es/busquedas/
51
http://www.geoportal-idec.net/idelocal/IDECServlet?idioma=cat
44
Sistemas de Información Geográfica: La Administración Local. Ramón Sánchez-Valverde Cornejo
Figura 8.Pagina Web de IDECLOCAL del Instituto Cartográfico de Cataluña. Continuación.
Fuente: http://www.geoportal-idec.net/idelocal/IDECServlet?idioma=cat
4.5.3. Estado actual y una visión de futuro.
Como conclusión de este capítulo, quiero extraer las conclusiones de
José M. Ciampagna (CIAMPAGNA 200052
), que hoy en día siguen siendo
vigentes, respecto a la situación de una organización (empresa o
Administración Pública) en su gestión interna con y sin SIG.
Estado actual
(sin SIG)
Estado futuro o visión
(con SIG)
Descontrol en la utilización de datos.
Numerables fuentes de datos con distinta
información y grado de actualización.
Eliminación de problemas de redundancia
de datos.
Servicio a los contribuyentes deficiente o
pobre. Burocrático.
Mejor servicio a los contribuyentes:
reducción de colas, atención de consultas,
mejoramiento de informes.
Uso de la WEB como medio de
información alternativo.
Pobre información para la gestión
gerencial.
Mejora la información gerencial para la
toma de decisiones.
Mucho espacio para planos e informes. Reducción de los espacios para planos e
informes.
La calidad de dibujo de planos y
cartografía es dependiente de la calidad
del dibujante.
Calidad de los planos - en procesos
automáticos- independiente del dibujante.
Lentitud en los trabajos de dibujo y
confección de informes.
Rapidez en la elaboración de planos e
informes.
Búsqueda de datos espaciales más
rápidos.
52
CIAMPAGNA, José M. Administración de proyectos de sistemas de información geográfica.
Córdoba (Argentina). 31 de marzo de 2000.
http://redgeomatica.rediris.es/sit_unp/Documentos/Administracion_de_proyectos_SIG.pdf
Trabajo de Investigación 2012 45
4. Estado del Arte. Antecedentes y desarrollo histórico
Trabajo de Investigación 2012
Aumento de la capacidad de cálculo.
Poca capacidad de análisis. Aumento de la capacidad de análisis.
Producción dependiente (directamente
Proporcional) de la cantidad de recursos.
Producción con mayor grado de
independencia de la cantidad de recursos
Mayor cantidad de trabajos manual y físico Automatización de los trabajos repetitivos.
Eliminación de los trabajos en los que se
necesiten un esfuerzo físico.
Integración de la cartografía en las
herramientas de gestión de la
Organización.
Deterioro de la cartografía en soporte
papel con el transcurso del tiempo.
Gran cantidad de recursos necesarios
para mantener en forma ordenada cartas y
planos.
Cartografía mas segura y mejor
organizada
Casi no existe posibilidad de cruzar
información.
Posibilita en forma rápida y eficiente el
manejo multivariado de la información.
Necesidad de recursos humanos
numerosos para el mantenimiento de
datos.
Facilidad para actualizar datos.
Mala o pobre imagen del empleado.
Imagen burocrática y antigua.
Buena imagen del empleado. Imagen de
servicio y moderna.
Estabilidad laboral producida por falta de
cambios en los perfiles necesarios para
ejecutar el trabajo.
Inestabilidad laboral producida por
cambios en los perfiles necesarios para
ejecutar los nuevos trabajos.
Algunos perfiles no se utilizan. Otros,
distintos, se necesitan.
Movilidad en el personal.
Insatisfacción en el proyecto personal y
profesional por falta de movilidad y
excesiva burocracia.
Se presenta como solución al futuro
personal y profesional por el desafío y
cambio que representa la solución SIG.
Necesidad de personal experto en las
funciones técnicas y administrativas que
hacen a la operación diaria del sistema.
Poca necesidad de recursos humanos
calificados para las operaciones diarias.
46
Sistemas de Información Geográfica: La Administración Local. Ramón Sánchez-Valverde Cornejo
Trabajo de Investigación 2012
5. Análisis software libre versus comercial.
En este capítulo, se concreta en términos generales, los conceptos
diferenciadores entre el software libre y el comercial (propietario). Con el fin de
decidir la implantación de uno de ellos.
5.1. Conceptos fundamentales sobre software.
5.1.1. Definición de software.
Probablemente la definición más formal de software es la atribuida a la
IEEE (Instituto de Ingenieros Eléctricos y Electrónicos), en su estándar 729: la
suma total de los programas de cómputo, procedimientos, reglas,
documentación y datos asociados que forman parte de las operaciones de un
sistema de cómputo1
.
En computación, el software -en sentido estricto- es todo programa o
aplicación programado para realizar tareas específicas. El término "software"
fue usado por primera vez por John W. Tukey en 19572
.
Algunos autores prefieren ampliar la definición de software e incluir
también en la definición todo lo que es producido en el desarrollo del mismo.
5.1.2. Software libre.
El software libre es aquel que puede ser distribuido, modificado, copiado y
usado, por lo tanto, debe venir acompañado del código fuente para hacer
efectivas las libertades que lo caracterizan.
El software libre o software gratis (en inglés free software), es la
denominación del software que respeta la libertad de los usuarios sobre su
producto adquirido y, por tanto, una vez obtenido puede ser usado, copiado,
estudiado, cambiado y redistribuido libremente. En la figura 6 se observa la
estructura del mismo. Según la “Free Software Foundation”3
, el software libre
se refiere a la libertad de los usuarios para ejecutar, copiar, distribuir, estudiar,
cambiar y mejorar el software; de modo más preciso, se refiere a cuatro
libertades de los usuarios del software:
1. libertad de usar el programa, con cualquier propósito.
2. Estudiar el funcionamiento del programa, y adaptarlo a las
necesidades.
3. Distribuir copias, con lo cual se puede ayudar a otros, y de mejorar el
programa.
1
IEEE Std 729-1993, IEEE Software Engineering Standard 729-1993: Glossary of Software
Engineering Terminology. IEEE Computer Society Press, 1993.
2
Software. http://es.wikipedia.org/wiki/Software. Fecha de consulta 18 de diciembre de 2010.
3
http://www.fsf.org y http://www.fsf.org/appeal/2009/freedom-is-the-goal
47
5. Análisis software libre versus comercial
Trabajo de Investigación 2012
4. Hacer públicas La las mejoras, de modo que toda la comunidad se
beneficie.
Para la segunda y la última libertad mencionadas, el acceso al código
fuente4
es un requisito previo.
Figura 9. Mapa conceptual del Software libre.
Fuente: http://es.gnu.org/~reneme/map/mapes.png
Tipos de licencias.
Una licencia es aquella autorización formal con carácter contractual que
un autor de un software da a un interesado para ejercer "actos de explotación
legales". Pueden existir tantas licencias como acuerdos concretos se den entre
el autor y el licenciatario. Desde el punto de vista del software libre, existen
distintas variantes del concepto o grupos de licencias:
• Licencias GPL.
Una de las más utilizadas es la “Licencia Pública General de GNU” (GNU
GPL). El autor conserva los derechos de autor (copyright), y permite la
4
El “código fuente” de un programa informático (o software) es un conjunto de líneas de texto
que son las instrucciones que debe seguir la computadora para ejecutar dicho programa. Por
tanto, en el código fuente de un programa está descrito por completo su funcionamiento.
El código fuente de un programa está escrito por un programador en algún lenguaje de
programación, pero en este primer estado no es directamente ejecutable por la computadora,
sino que debe ser traducido a otro lenguaje (el lenguaje máquina o código objeto) que sí pueda
ser ejecutado por el hardware de la computadora. Para esta traducción se usan los llamados
compiladores, ensambladores, intérpretes y otros sistemas de traducción.
48
Sistemas de Información Geográfica: La Administración Local. Ramón Sánchez-Valverde Cornejo
Trabajo de Investigación 2012
redistribución y modificación bajo términos diseñados para asegurarse de que
todas las versiones modificadas del software permanecen bajo los términos
más restrictivos de la propia GNU GPL. Esto hace que sea imposible crear un
producto con partes no licenciadas GPL: el conjunto tiene que ser GPL.
Es decir, la licencia GNU GPL posibilita la modificación y redistribución del
software, pero únicamente bajo esa misma licencia. Y añade que si se reutiliza
en un mismo programa código "A", licenciado bajo licencia GNU GPL y código
"B", licenciado bajo otro tipo de licencia libre, el código final "C",
independientemente de la cantidad y calidad de cada uno de los códigos "A" y
"B", debe estar bajo la licencia GNU GPL.
En la práctica esto hace que las licencias de software libre se dividan en
dos grandes grupos, aquellas que pueden ser mezcladas con código licenciado
bajo GNU GPL (y que inevitablemente desaparecerán en el proceso, al ser el
código resultante licenciado bajo GNU GPL) y las que no lo permiten al incluir
mayores u otros requisitos que no contemplan ni admiten la GNU GPL y que
por lo tanto no pueden ser enlazadas ni mezcladas con código gobernado por
la licencia GNU GPL.
Aproximadamente el 60% del software licenciado como software libre
emplea una licencia GPL.
• Licencias estilo BSD.
Se utilizan en gran cantidad de software distribuido junto a los sistemas
operativos BSD5
. El autor, bajo tales licencias, mantiene la protección de
copyright únicamente para la renuncia de garantía y para requerir la adecuada
atribución de la autoría en trabajos derivados, pero permite la libre
redistribución y modificación, incluso si dichos trabajos tienen propietario. Son
muy permisivas, tanto que son fácilmente absorbidas al ser mezcladas con la
licencia GNU GPL con quienes son compatibles. Puede argumentarse que esta
licencia asegura “verdadero” software libre, en el sentido que el usuario tiene
libertad ilimitada con respecto al software, y que puede decidir incluso
redistribuirlo como no libre. Otras opiniones están orientadas a destacar que
este tipo de licencia no contribuye al desarrollo de más software libre.
• Licencias estilo MPL y derivadas.
La Licencia Pública de Mozilla6
(en inglés: Mozilla Public License o su
acrónimo “MPL”) es una licencia de código abierto y software libre. Fue
desarrollada originalmente por Netscape Communications Corporation, y más
tarde su control fue traspasado a la Fundación Mozilla.
5
BSD son las iniciales de “Berkeley Software Distribution” (Distribución de Software Berkeley) y
se utiliza para identificar un sistema operativo derivado del sistema Unix nacido a partir de los
aportes realizados a ese sistema por la Universidad de California en Berkeley.
- http://www.freebsd.org/es/
- http://www.freebsdsoftware.org/
6
- http://www.mozilla.org/MPL/
- http://www.gnu.org/licenses/license-list.es.html#MPL
49
5. Análisis software libre versus comercial
Trabajo de Investigación 2012
La licencia MPL cumple completamente con la definición de software de
código abierto de la Open Source Initiative (OSI) y con las cuatro libertades del
software libre enunciadas por la Free Software Foundation (FSF). Sin embargo
la MPL deja abierto el camino a una posible reutilización no libre del software, si
el usuario así lo desea, sin restringir la reutilización del código ni el
relicenciamiento bajo la misma licencia.
Estas licencias son denominadas de copyleft débil. La NPL (luego la MPL)
fue la primera licencia nueva después de muchos años, que se encargaba de
algunos puntos que no fueron tenidos en cuenta por las licencias BSD y GNU.
En el espectro de las licencias de software libre se la puede considerar
adyacente a la licencia estilo BSD, pero perfeccionada.
• Copyleft.
Hay que hacer constar que el titular de los derechos de autor (copyright)
de un software bajo licencia copyleft puede también realizar una versión
modificada bajo su copyright original, y venderla bajo cualquier licencia que
desee, además de distribuir la versión original como software libre. Esta técnica
ha sido usada como un modelo de negocio por una serie de empresas que
realizan software libre (por ejemplo MySQL); esta práctica no restringe ninguno
de los derechos otorgados a los usuarios de la versión copyleft. También podría
retirar todas las licencias de software libre anteriormente otorgadas, pero esto
obligaría a una indemnización a los titulares de las licencias en uso. En
España, toda obra derivada está tan protegida como una original, siempre que
la obra derivada parta de una autorización contractual con el autor. En el caso
genérico de que el autor retire las licencias "copyleft", no afectaría de ningún
modo a los productos derivados anteriores a esa retirada, ya que no tiene
efecto retroactivo. En términos legales, el autor no tiene derecho a retirar el
permiso de una licencia en vigencia. Si así sucediera, el conflicto entre las
partes se resolvería en un pleito convencional.
5.1.3. Código abierto. Open Source.
Código abierto (en inglés “open source”) es el término con el que se
conoce al software distribuido y desarrollado libremente. El código abierto tiene
un punto de vista más orientado a los beneficios prácticos de compartir el
código que a las cuestiones morales y/o filosóficas las cuales destacan en el
llamado software libre.
En la actualidad el código abierto se utiliza para definir un movimiento
nuevo de software (la Iniciativa Open Source7
), diferente al movimiento del
software libre8
, incompatible con este último desde el punto de vista filosófico, y
7
La Open Source Initiative (OSI) es una organización dedicada a la promoción del código
abierto. Fue fundada en febrero de 1998 por Bruce Perens y Eric S. Raymond.
- http://www.opensource.org/
8
El “movimiento del software libre” comenzó en 1983 cuando Richard Stallman anunció el
proyecto GNU. La meta del movimiento fue dar libertad a los usuarios de computadoras
reemplazando el software con términos de licencia restrictivos, como el software propietario,
por software libre.
50
Sistemas de Información Geográfica: La Administración Local. Ramón Sánchez-Valverde Cornejo
Trabajo de Investigación 2012
completamente equivalente desde el punto de vista práctico, de hecho, ambos
movimientos trabajan juntos en el desarrollo práctico de proyectos.
La idea bajo el concepto de código abierto es sencilla: cuando los
programadores (en Internet) pueden leer, modificar y redistribuir el código
fuente de un programa, éste evoluciona, se desarrolla y mejora. Los usuarios lo
adaptan a sus necesidades, corrigen sus errores a una velocidad
impresionante, mayor a la aplicada en el desarrollo de software convencional o
cerrado, dando como resultado la producción de un mejor software.
El código abierto u Open Source tiene una serie de requisitos necesarios
para que un programa pueda considerarse dentro de este movimiento, éstos
son:
• Libre redistribución: el software debe poder ser regalado o vendido
libremente.
• Código fuente: el código fuente debe estar incluido u obtenerse
libremente.
• Trabajos derivados: la redistribución de modificaciones debe estar
permitida.
• Integridad del código fuente del autor: las licencias pueden requerir que
las modificaciones sean redistribuidas sólo como parches.
• Sin discriminación de personas o grupos: nadie puede dejarse fuera.
• Sin discriminación de áreas de iniciativa: los usuarios comerciales no
pueden ser excluidos.
• Distribución de la licencia: deben aplicarse los mismos derechos a todo
el que reciba el programa.
• La licencia no debe ser específica de un producto: el programa no
puede licenciarse solo como parte de una distribución mayor.
• La licencia no debe restringir otro software: la licencia no puede obligar
a que algún otro software que sea distribuido con el software abierto
deba también ser de código abierto.
• La licencia debe ser tecnológicamente neutral: no debe requerirse la
aceptación de la licencia por medio de un acceso por clic de ratón o de
otra forma específica del medio de soporte del software.
5.1.4. GNU.
Es un sistema operativo libre que significa “GNU No es Unix” (GNU is Not
Unix), en clara contraposición a UNIX (Sistema Operativo no libre).
Para asegurar que el software GNU permaneciera libre para que todos los
usuarios pudieran "ejecutarlo, copiarlo, modificarlo y distribuirlo", el proyecto
debía ser liberado bajo una licencia diseñada para garantizar esos derechos al
tiempo que evitase restricciones posteriores de los mismos. La idea se conoce
en Inglés como “copyleft”, copia permitida, y en clara oposición a “copyright”,
derecho de copia, y está contenida en la “Licencia General Pública de GNU”9
(GNU GPL).
9
http://www.gnu.org/copyleft/gpl.html
51
5. Análisis software libre versus comercial
Trabajo de Investigación 2012
La denominación de Software GNU engloba de forma general a cualquier
software desarrollado o mantenido por el Proyecto GNU, que conforma el
Sistema Operativo GNU.
El Software GNU es distribuido en forma de paquetes o tarballs de
fuentes, y generalmente comparten el mismo sistema de configuración e
instalación. Esto hace que compilar e instalar software GNU sea una tarea muy
sencilla en la mayoría de los casos.
Esta homogeneidad es consecuencia de los estándares de codificación de
GNU (GCS) y a las guías para mantenedores del Proyecto GNU, y dotan de
una gran fortaleza al Sistema, facilitando cuestiones como la portabilidad a
otras arquitecturas máquina.
5.1.5. OpenGis.
a. Antecedentes.
A mediados de la década de 1980, el sistema de información geográfica
(SIG) fue muy utilizado en los recursos naturales y los dominios de la defensa,
especialmente en los organismos de gobierno de los EE.UU. Otros sectores,
como el gobierno estatal y local, la ingeniería civil, transporte y comercialización
de negocios se vieron seriamente a explorar la tecnología.
A los usuarios gustó el poder y el potencial de la nueva cartografía y las
herramientas de análisis espacial. Sin embargo, el coste del software, la
flexibilidad y la incapacidad para compartir datos entre los sistemas
geoespaciales causan una grave frustración entre los usuarios y se vieron
obligados a un uso ineficiente, lento y propenso a errores de transferencia de
datos.
Aunque existían varios productos de SIG comerciales, para una variedad
de razones relacionadas con la financiación, algunas agencias desarrollado sus
propios programas de SIG. A finales de la década de 1970, organismos de
Pesca y Vida Silvestre de EE.UU. contratados para el desarrollo de normas
mínimas (por ubicación y el sistema estadístico), un SIG vectorial de código
abierto que se ha utilizado en muchas de las agencias de EE.UU.
Departamento de Interior y en una serie de gobiernos estatales y locales. En la
década de 1980, un SIG raster, GRASS (Geographic Resources Analysis
Support System), fue desarrollado por el Cuerpo de Ingenieros del Ejército de
los EE.UU. "Laboratorio de Investigación de Ingeniería de la Construcción
(CERL). El Cuerpo de Ingenieros, Departamento de Agricultura de EE.UU. Soil
Conservation Service, Servicio de Parques Nacionales y estandarizada sobre la
hierba y fue utilizado en las universidades de todo el mundo. GRASS se
aprovecharon de la apertura del entorno UNIX y de Internet y se convirtió en
uno de los primeros proyectos de software mundial de código abierto.
Coordinado por CERL, los desarrolladores de todo el mundo contribuyó en el
código. Grass fue integrado con éxito con otras de dominio público espaciales,
estadísticos y los paquetes de análisis de imágenes.
52
Sistemas de Información Geográfica: La Administración Local. Ramón Sánchez-Valverde Cornejo
Trabajo de Investigación 2012
El Open Geospatial Consortium, Inc. (OGC) es un consorcio de la
industria internacional de la 389 empresas, agencias gubernamentales y
universidades que participan en un proceso de consenso para desarrollar
estándares de interfaz a disposición del público. Las normas de OpenGIS10
apoyan la interoperatividad de soluciones para "geo-activar" en la Web, las
soluciones inalámbricas y los servicios basados en localización, y las
principales empresas de las Tecnologías de la Información. Las normas de
autonomía de los desarrolladores de esta tecnología para que la información
espacial compleja sean servicios accesibles y útiles para todo tipo de
aplicaciones y usuarios.
Para servir como un foro mundial para la colaboración de los
desarrolladores y usuarios de productos de datos espaciales y servicios, y para
avanzar en el desarrollo de normas internacionales para la interoperabilidad
geoespacial.
b. Objetivos estratégicos.
Objetivo 1. Proporcionar las normas de libre y abiertamente a
disposición del mercado, un valor tangible a los diputados, y beneficios
cuantificables a los usuarios.
Objetivo 2. El plomo en todo el mundo en la creación y establecimiento
de normas que permiten un contenido y servicios geoespaciales para
integrarse perfectamente en los procesos empresariales y cívicos, la red
espacial y la informática empresarial.
Objetivo 3. Facilitar la adopción de normas abiertas, con capacidades
espaciales arquitecturas de referencia en los entornos empresariales de
todo el mundo.
Objetivo 4. Normas de presentar en apoyo de la formación de mercados
nuevos e innovadores y aplicaciones de las tecnologías geoespaciales.
Objetivo 5. Acelerar la asimilación de mercado de la interoperabilidad a
través de procesos de investigación del consorcio de colaboración.
5.1.6. Software comercial.
El software no libre también es llamado software propietario, software
privativo, software privado, software con licencia o propietario o software
comercial. Se refiere a cualquier programa informático en el que los usuarios
tienen limitadas las posibilidades de usarlo, modificarlo o redistribuirlo, o que su
código fuente no está disponible o el acceso a éste se encuentra restringido.
En el software no libre una persona física o jurídica (compañía, corporación,
fundación) posee los derechos de autor sobre un software negando o no
otorgando, al mismo tiempo, los derechos de usar el programa con cualquier
propósito; de estudiar cómo funciona el programa y adaptarlo a las propias
necesidades (donde el acceso al código fuente es una condición previa); de
distribuir copias; o de mejorar el programa y hacer públicas las mejoras (para
esto el acceso al código fuente es un requisito previo)11
.
10
http://www.opengeospatial.org
11
CULEBRO JUÁREZ, Montserrat, GÓMEZ HERRERA, Wendy Guadalupe y TORRES
SÁNCHEZ, Susana. Software libre vs software propietario. Ventajas y desventajas. México.
Mayo 2006. http://gnutransfer.info/descargas/software_libre_vs_propietario.pdf
53
5. Análisis software libre versus comercial
Trabajo de Investigación 2012
Como software comercial de base para las variadas aplicaciones
comerciales los sistemas utilizarán aplicaciones de terceros para sistemas de
GIS como Autocad, ESRI, Intergraph, Bentley y MapInfo.
Figura 10. Comparativa Software comercial.
Fuente: Longley, P.A. Geographic Information Systems and Science. Wiley & Sons, England, 2001
5.1.7. Otro tipo de software.
Podemos concretar el Software Semilibre, Freeware, Shareware,
Abandonware y el Warez. Sus definiciones se encuentran en el glosario que se
adjunta, y deben ser tenidas en cuenta a la hora del uso del software y su
integración en el sistema y valoración tanto económica como de soporte y
apoyo técnico.
5.2. Ventajas y desventajas del software libre y del software
propietario.
5.2.1. Ventajas del software libre.
El software libre presenta una serie de ventajas sobre el software
propietario por los derechos que otorga a sus usuarios. Algunas de estas
54
Sistemas de Información Geográfica: La Administración Local. Ramón Sánchez-Valverde Cornejo
Trabajo de Investigación 2012
ventajas pueden ser más apreciadas por los usuarios particulares, otras por las
empresas, y otras por las administraciones públicas12
.
Principales ventajas:
1. Bajo coste de adquisición y libre uso.
Hay diferentes motivaciones que impulsan a los contribuidores y
desarrolladores a trabajar en el software libre, las más
importantes son:
- El deseo de crear nuevo software.
- El deseo de crear software más robusto.
- La posibilidad de estar en control del software. Esto es
importante para aplicaciones de misión crítica donde es
imperante tener un control total sobre posibles problemas en
cualquier punto.
- Crear aplicaciones de bajo costo.
- Reutilización del conocimiento: Esto permite que la gente
reutilice el conocimiento que se ha sintetizado en el
software. En vez de empezar siempre desde cero (que es el
caso de la industria de software actual) siempre se puede
empezar un proyecto desde un fundamento establecido.
Esto es equivalente a la manera en la que la ciencia se
desarrolla: no se parte de cero, se parte de los
descubrimientos previos y se innova sobre el conocimiento
que ya se tiene.
- La posibilidad de adaptar el software a sus necesidades.
- Aprender alguna técnica de programación.
- Reconocimiento de colegas.
2. Innovación tecnológica.
El software libre, tiene como objetivo principal compartir la
información, trabajando de manera cooperativa. Este es
principalmente el modelo sobre el que la humanidad ha innovado
y avanzado.
3. Requisitos de hardware menores y durabilidad de las soluciones.
Las soluciones de software libre, en general, tienen unos
requisitos de hardware menor, y por lo tanto son más baratas de
implementar.
4. Análisis público. Mejora del software.
El modelo de desarrollo de software libre sigue un método a
través de la cual trabajan de forma cooperativa los
programadores y usuarios trabajan coordinadamente en Internet.
El proceso de revisión pública al que está sometido el desarrollo
del software libre imprime un gran dinamismo al proceso de
corrección de errores. Los usuarios del programa de todo del
mundo, gracias a que disponen del código fuente de dicho
12
Idem 3.
55
5. Análisis software libre versus comercial
Trabajo de Investigación 2012
programa, pueden detectar sus posibles errores, corregirlos y
contribuir a su desarrollo con sus mejoras.
5. Independencia del proveedor.
El software libre garantiza una independencia con respecto al
proveedor gracias a la disponibilidad del código fuente. Cualquier
empresa o profesional, con los conocimientos adecuados, puede
seguir ofreciendo desarrollo o servicios para nuestra aplicación.
En el mundo del software propietario, sólo el desarrollador de la
aplicación puede ofrecer todos los servicios.
6. Industria local.
El usuario está habilitado para ejecutar un programa, pero no
para inspeccionarlo ni modificarlo, se vuelve dependiente de una
tecnología que no puede desarrollar y optimizar. Los
profesionales de su entorno, que podrían ayudarlo a alcanzar su
objetivo, están igualmente limitados: como el funcionamiento del
programa es secreto, y su inspección está prohibida, no es
posible mejorarlo.
De esta manera, los profesionales y técnicos locales ven sus
posibilidades de ofrecer valor agregado cada vez más limitadas,
y sus horizontes laborales se estrechan junto con sus
oportunidades de aprender más. Si lo que necesita es un campo
fértil de profesionales competentes, que conozcan a fondo los
productos que soportan, y que estén en condiciones de ofrecer
soluciones definitivas a los problemas que surjan, y sólo parches,
estará en mucho mejores manos adoptando software libre para
su operación.
7. Datos personales, privacidad y seguridad.
Para cumplir con sus funciones, las AAPP deben almacenar y
procesar información relativa a los ciudadanos.
La relación entre el individuo y las AAPP dependen de la
privacidad e integridad de estos datos, que por consiguiente
deben ser adecuadamente resguardados contra tres riesgos
específicos:
- Riesgo de filtración.
Los datos confidenciales deben ser tratados de tal
manera que el acceso a ellos sea posible exclusivamente
para las personas e instituciones autorizadas.
- Riesgo de imposibilidad de acceso.
Los datos deben ser almacenados de tal forma que el
acceso a ellos por parte de las personas e instituciones
autorizadas esté garantizado durante toda la vida útil de
la información.
- Riesgo de manipulación.
La modificación de los datos debe estar restringida,
nuevamente, a las personas e instituciones autorizadas.
8. Adaptación del software.
56
Sistemas de Información Geográfica: La Administración Local. Ramón Sánchez-Valverde Cornejo
Trabajo de Investigación 2012
El software propietario habitualmente se vende en forma de
paquete estándar, que muchas veces no se adapta a las
necesidades específicas de empresas y administraciones. Una
gran parte de la industria del software se basa en desarrollar
proyectos donde se requiere software personalizado. El software
libre permite personalizar, gracias al hecho de que disponemos
del código fuente, los programas tanto como sea necesario hasta
que cubran exactamente nuestra necesidad. La personalización
es un área muy importante en que el software libre puede
responder mucho mejor que el software de propiedad a unos
costos mucho más razonables.
9. Lenguas e idiomas en el mundo, traducción, uso e impulso de
difusión.
En el mundo del software libre las diversas lenguas e idiomas
existentes en el mundo, pueden gozar de desarrollo y
propagación, gracias a que no precisan autorización de ningún
propietario y cualquier persona o institución interesada puede
realizar las traducciones. En cambio, en el software propietario
sólo la empresa productora posee los derechos para realizar la
traducción. Además, si el programa que traducimos no dispone
de corrector ortográfico en nuestra lengua podemos desarrollar
nuestro propio corrector o adaptar alguno de los existentes en el
mundo del software libre. Por último, cabe destacar que cada vez
que se crea un nuevo recurso lingüístico en el ámbito del
software libre (una traducción, un diccionario, un glosario, etc.),
éste, al quedar a la disposición de todo el mundo, puede ser
reutilizado en futuras aplicaciones. En el mundo del software
propietario, cada traducción y recurso lingüístico creado está
ligado al fabricante y a sus restricciones de uso.
10.Software y AAPP.
Las AAPP, por su envergadura y por su papel de administrador
de los bienes comunes, es particularmente vulnerable a los
riesgos del software propietario, a la vez que está en una
posición particularmente estratégica para beneficiarse con las
ventajas del software libre, y también para contribuir a su
desarrollo.
Si para el sector privado adquirir software libre puede resultar
conveniente, pensamos que para las AAPP se debe volver una
necesidad. El Estado administra información pública y privada
acerca de los ciudadanos, y simultáneamente propiedad de los
ciudadanos.
Desde el punto de vista social y estratégico considero necesario
el uso de software libre, como manera más factible de garantizar
no sólo la democratización del acceso a la información y los
sistemas de las distintas AAPP, sino también la competitividad de
la industria local de software, potencial fuente de trabajo de
altísimo valor añadido, es decir, ayudaría a garantizar la la
formación de los individuos, así como a las AAPP a garantizar el
desarrollo de su área de influencia de manera integral y
sostenible.
57
5. Análisis software libre versus comercial
Trabajo de Investigación 2012
Independientemente de su origen, se trata de privilegiar aquel
software cuya licencia alienta la participación y colaboración de
profesionales del medio en vez de discriminarlos, a la vez que
estimula la competencia.
Se considera que no debe existir en las AAPP dependencia
tecnológica emergente de la naturaleza del software propietario.
5.2.2. Desventajas del software libre.
Las principales desventajas sería las que se enumeran a continuación.
1. La curva de aprendizaje es mayor.
2. El software libre no tiene garantía proveniente del autor.
3. Los contratos de software propietario no se hacen responsables
por daños económicos, y de otros tipos por el uso de sus
programas.
4. Se necesita dedicar recursos a la reparación de errores.
5. No existen compañías únicas que respalden toda la tecnología.
6. Las interfaces gráficas de usuario (GUI) y la multimedia apenas
se están estabilizando.
7. La mayoría de la configuración de hardware no es intuitiva. Se
requieren conocimientos previos acerca del funcionamiento del
sistema operativo y fundamentos del equipo a conectar para
lograr un funcionamiento adecuado.
8. Únicamente los proyectos importantes y de trayectoria tienen
buen soporte, tanto de los desarrolladores como de los usuarios.
9. El usuario debe tener nociones de programación. La
administración del sistema recae mucho en la automatización de
tareas y esto se logra utilizando, en muchas ocasiones, lenguajes
de guiones (perl, python, shell, etc).
10.En sistemas con acceso a Internet, se deben de monitorear
constantemente las correcciones de errores de todos los
programas que contengan dichos sistemas, ya que son fuentes
potenciales de intrusión.
11.La diversidad de distribuciones, métodos de empaquetamiento,
licencias de uso, herramientas con un mismo fin, etc., pueden
crear confusión en cierto número de personas.
5.2.3. Ventajas del software propietario.
A. Del software propietario en general.
Entre otras podemos destacar las siguientes:
1. Control de calidad.
2. Recursos a la investigación.
3. Personal altamente capacitado al servicio del desarrollo del
software.
4. Uso común por los usuarios.
58
Sistemas de Información Geográfica: La Administración Local. Ramón Sánchez-Valverde Cornejo
Trabajo de Investigación 2012
5. Software para aplicaciones muy específicas.
6. Amplio campo de expansión de uso en universidades.
7. Difusión de publicaciones acerca del uso y aplicación del
software.
B. Del software de Microsoft.
Debido a la gran implantación del software de Microsoft en el mercado, es
importante dedicarle un apartado especial ya que la gran mayoría del software
propietario está basado en sus sistemas operativos principalmente.
1. Uso común por los usuarios. El sistema operativo Windows se
encuentra instalado en la gran mayoría de ordenadores.
2. Curva de aprendizaje menor.
3. Soporte de las herramientas por diversas compañías.
4. Mejoras para desempeño en ambientes de red.
5. Suponiendo que Microsoft obtiene un contrato exclusivo:
a. La integración de las diversas herramientas disponibles para
la plataforma se facilita enormemente.
b. Hay grandes facilidades para el desarrollo con las
herramientas que se proporcionan, aunque éstas están
enfocadas únicamente a la programación de clientes ligeros
e interfaces gráficas de usuario.
c. Una sola compañía se podría encargar de todo el desarrollo.
La cual sería la única responsable del buen funcionamiento
de todo el proyecto.
d. Se podrían obtener grandes descuentos por compra de
licencias.
e. Una sola compañía podría encargarse del soporte total.
6. Suponiendo que Microsoft proporciona la plataforma tecnológica
y otras compañías los desarrollos:
a. Gran cantidad de desarrolladores en varias consultorías
proporcionan una excelente competencia para los
desarrollos, que se refleja en menores costos del mismo.
b. Gran cantidad de opciones para tener la plataforma
tecnológica.
c. Se podrían escoger unas cuantas compañías que se
encarguen de todos los desarrollos bajando los costos por
mantenimiento.
5.2.4. Desventajas del software propietario.
A. Del software propietario en general.
1. Cursos de aprendizaje costosos.
2. Secreto del código fuente.
3. Soporte técnico ineficiente.
4. Ilegal o costosa la adaptación de un módulo del software a
necesidades particulares.
59
5. Análisis software libre versus comercial
Trabajo de Investigación 2012
5. Derecho exclusivo de innovación de la compañía fabricante.
6. Ilegalidad de copias sin licencia para el efecto.
7. Imposibilidad de compartir.
8. Quedar sin soporte técnico.
9. Descontinuación de una línea de software.
10.Dependencia a proveedores.
11.Poca influencia de desarrollo tecnológico de la industria nacional.
B. Del software de Microsoft.
1. Código fuente oculto.
2. Descuido respecto a la seguridad.
3. Obscuridad de la documentación sobre herramientas.
4. Costo elevado de licencia.
5. Necesidad de contratar paquetes de soporte técnico.
6. Sistemas operativos inestables en ambientes de red o
condiciones de alto rendimiento.
7. Inestabilidad de las aplicaciones que corren sobre Windows.
8. Los Service Packs de Windows NT son incompatibles con
muchas aplicaciones.
9. Reputación dudosa respecto a medidas de seguridad.
10.Sistemas operativos monousuarios.
11.Los ambientes de desarrollo en Windows son muy excluyentes.
12.Prácticas monopólicas.
5.3. Comparativa de software SIG. Ventajas e
inconvenientes.
Los programas de SIG utilizan herramientas que proporcionan una visión
integrada y unificada de todos los archivos de datos, bases de datos y
documentos del programa en cuestión.
Ha venido siendo habitual utilizar la herramienta ArcGIS ArcCatalog de
ESRI, basada en el estándar ISO 19115 para la generación de MetaDatos.
Posteriormente, con motivo del mayor interés por las IDE, se dieron a
conocer otras herramientas y se consideró realizar un análisis de las ventajas e
inconvenientes de utilizar la herramienta de libre distribución que el Instituto
Geográfico Nacional estaba desarrollando para la IDE Española, el CatMDedit,
frente a ArcCatalog.
Como principales ventajas:
CatMDEdit tiene una mayor interoperabilidad con otras IDE que utilicen
la misma herramienta (entre ellas la IDE española). Esta
interoperabilidad está entendida en cuanto a que cualquier cambio en
los estándares ISO 19139 e ISO19115-2 (todavía no definitivos) que
pudiera repercutir en la herramienta, será cambiado en un corto plazo
de tiempo, y los mismos inconvenientes que podamos tener en la
60
Sistemas de Información Geográfica: La Administración Local. Ramón Sánchez-Valverde Cornejo
Trabajo de Investigación 2012
catalogación, serán encontrados en otras comunidades. Por otro lado,
ArcCatalog utiliza actualmente una versión desfasada del estándar
ISO19115, lo que significaría que los metadatos creados con dicha
herramienta no serán entendidos por otras herramientas con la versión
actualizada del estándar.
La herramienta CatMDEdit aporta tesauros, con un interfaz amigable
para su utilización. ArcCatalog, aunque dispone de un apartado para
introducir palabras clave y especificar los tesauros de donde proceden
(cuando proceden de alguno), no aporta ningún tesauro en la
herramienta, teniendo que realizar una búsqueda en Internet o en otras
bases de datos, lo que ralentiza el proceso de creación de metadatos.
Esta herramienta es muy extensa y recoge la mayoría de los metadatos
de la norma ISO19115, resultando, por lo tanto, muy precisa.
Como principales inconvenientes:
No hay una relación directa de los datos con los metadatos. En
ArcCatalog hay algunos metadatos que se actualizan automáticamente
según son actualizados los datos.
Esta falta de relación directa entre los datos y los metadatos hace que
en la versión simple de la herramienta CatMDEdit (la que se distribuye
desde el IGN), no se pueda extraer automáticamente cierta información
de los datos, como las coordenadas límite, el sistema de referencia y el
sistema de coordenadas, los conjuntos de caracteres de los datos y de
los metadatos, etc.
El CatMDEdit resulta una herramienta complicada en cuanto a la
diversidad de campos que hay para completar, mientras que el editor
de ArcCatalog contenía menos campos de información, y además no
mostraba la información que extraía directamente de los datos.
Las ventajas y capacidades de los SIG libres son13
:
Facilidad de instalación.
Internacionalización: Que sea fácil su traducción o que, como mínimo,
esté disponible en inglés.
Interfaz gráfica sencilla y amigable.
Capacidad de importación/exportación de muchos formatos de datos
para facilitar la interoperabilidad.
Eficacia en el manejo de los sistemas de referencia.
Manejo fácil de sus herramientas.
Agilidad en la edición.
Variedad de herramientas de análisis.
Posibilidad de maquetación de los resultados.
Disponibilidad de documentación actualizada.
Permitan conexiones WMS.
13
GILAVERT MARGALEF, Júlia y PUIG POLO, Cárol. 2008. Estudio comparativo de
herramientas SIG Libres aplicadas a contextos de cooperación al desarrollo. II Jornadas de SIG
Libre, Girona. http://www.sigte.udg.es/jornadassiglibre.
61
5. Análisis software libre versus comercial
Trabajo de Investigación 2012
Como se viene explicando, este trabajo14
ha sido elaborado como una
revisión de diversos SIG libres con el propósito de proporcionar una
herramienta para tomar una decisión en la elección de uno de ellos.
Ahora bien, de la comparativa obtenida se puede realizar una doble
lectura. Una a nivel concreto que valore las particularidades de cada software.
Pero también encontramos otra a un nivel más general, de la que se desprende
el estado actual del mundo de los SIG libres.
Figura 11. Aspectos .generales
Fuente: GILAVERT, 2008
Figura 12.Formato de salida.
Fuente: GILAVERT, 2008
14
GILAVERT MARGALEF, Júlia y PUIG POLO, Cárol. 2008. Estudio comparativo de
herramientas SIG Libres aplicadas a contextos de cooperación al desarrollo. II Jornadas de SIG
Libre, Girona. http://www.sigte.udg.es/jornadassiglibre.
62
Sistemas de Información Geográfica: La Administración Local. Ramón Sánchez-Valverde Cornejo
Trabajo de Investigación 2012
Figura 13. Formato de entrada.
Fuente: GILAVERT, 2008
Esta última interpretación, viene a corroborar la información que se tenía
antes de empezar: hay cada vez más SIG que se distribuyen bajo licencias
libres y que empiezan a crear un “ecosistema” de software libre para SIG.
También se ha podido constatar que participan de este movimiento tanto
organizaciones universitarias, instituciones públicas, como entidades
comerciales y, por supuesto, personas individuales.
Hay que tener en cuenta que el mundo de la información geográfica vive
un momento de transformación, revolución y evolución. Desde la promoción de
las IDE como espacio tecnológico para trabajar con estos datos y los
estándares de interoperabilidad, la mayoría de proyectos de este sector están
invirtiendo esfuerzos en la transformación que les lleve al correcto
funcionamiento y eficacia en esta dirección. Fruto de esta evolución, se ha
creado una fundación llamada “Open Source Geospatial Foundation” (OGF)
cuya misión es velar por los estándares internacionales además de apoyar y
crear software SIG libre de alta calidad.
Una vista rápida a este trabajo permite ver cómo la mayoría de estos
proyectos libres se desarrollan a gran velocidad. En gran medida, esto es
debido a la disponibilidad del código fuente y la tendencia a crear comunidades
de usuarios y desarrolladores, hecho que acelera el proceso de identificación y
solución de necesidades y errores.
63
5. Análisis software libre versus comercial
Trabajo de Investigación 2012
5.4. Implantación, coste y mantenimiento.
Es habitual que nos preguntemos el coste de un proyecto de software
libre y una aplicación para SIG y nunca sobre lo que cuesta el Software
Privativo o comercial.
Lo primero que hay que considerar es sobre el número de ordenadores
existentes en las diferentes administraciones españolas. ¿Pongamos tantos
como funcionarios? seguro que bastantes y seguro que todos ellos con un
paquete informático tan importante como el de ofimática. ¿Cuánto dinero nos
cuesta el mantenimiento de las licencias de MS Office? ¿Cuánto podríamos
ahorrar si se utilizara Open Office? Y Sistemas Operativos. ¿Cuánto Windows
XP, Vista o 7? ¿Cuánto en adquisición de licencias, en migración, en
mantenimientos?.
Y podríamos seguir hablando de Bases de datos privativas o de licencias
de GIS, licencias de CAD, etc. También sería interesante saber cuánto se gasta
de forma poco evidente en adquisición de licencias camufladas en otros
concursos públicos. Es decir, el típico concurso público para la contratación de
un servicio pero que tiene en su interior varios lotes y uno de ellos está
destinado a la adquisición de nuevas licencias. Por cierto, adquisiciones todas
estas, las de las licencias, que hipotecan gasto futuro al ser obligado el
mantenimiento de las mismas.
Desde una Sostenibilidad Económica yo preguntaría con todo este dinero
que dejaríamos de gastar en compras improductivas, ¿Cuántos nuevos
servicios se podrían contratar a PYMES tecnológicas de los diferentes lugares
de origen principalmente? ¿Cuánto nuevo empleo de calidad se podría
generar? ¿Qué nuevo desarrollo de tejido industrial se podría promover?
¿Cuánta riqueza se podría crear?
Y esto en materia económica, si habláramos en términos de Estrategia
haríamos referencia por una parte a la independencia tecnológica y por otra al
desarrollo de empleo de calidad. En definitiva, a la transformación del gasto del
Software Privativo en Inversión en Software Libre a través de la adquisición de
Servicios.
Además, hay varios factores adicionales que conviene tenerse en cuenta:
¿Alguien se plantea lo que gana una Administración cuando,
gracias a usar software libre como gvSIG, el número de técnicos
que explotan información geográfica se multiplica como
consecuencia de la libertad de instalación?.
¿quién es el beneficiado de que estos técnicos utilicen
herramientas apropiadas?.
¿Alguien se plantea lo que implica que una Administración sea
independiente, y no esté sujeta a decisiones arbitrarias de un
fabricante de software que decide cambiar el precio de licencia,
sacar o no nuevas funcionalidades, discontinuar productos, etc.?.
64
Sistemas de Información Geográfica: La Administración Local. Ramón Sánchez-Valverde Cornejo
Trabajo de Investigación 2012
Parece que está más justificado gastarse millones de euros en licencias,
cuyos royalties van al extranjero, que generar riqueza tecnológica y económica
nacional. Por fortuna en las administraciones públicas van tomando posición
por el software libre en su gestión interna y aunque no esté generalizado poco
a poco va introduciéndose en la administración.
5.5. Elementos importantes necesarios en la planificación
para adquirir un SIG.
En este punto se plantea las preguntas que se deben de realizar
previamente a la implantación de un SIG, que son inevitables para poder
planificar y obtener el éxito adecuado del esfuerzo que se va a realizar.
5.5.1. Cálculos de costo.
- ¿Cuál es el costo de los programas?
- ¿Qué configuración de equipos es necesaria para satisfacer
los requerimientos de los programas?
- ¿Se necesita una nueva computadora? ¿Qué opciones deben
ser incluidas? ¿Cuál es el costo de adquirir una nueva
computadora versus actualizar una que ya existe?
- ¿Cuáles son los costos estimados de reparación y
mantenimiento de equipos y apoyo de programas?
- ¿Cuáles son los requerimientos de personal para la instalación
y funcionamiento de un SIG?
- ¿Se utilizará personal presente o se tendrá que contratara
nuevo personal? ¿Se necesita un programador?
- ¿Cuáles son los costos estimados de entrenamiento?
- ¿Cuál es el costo de asignar personal al mantenimiento de
equipos y de programas?
- ¿Cuál es el costo esperado para el proceso de ingresar datos?
¿Qué cantidad de personal necesita ser contratado o asignado
para digitalizar la Información?
- ¿Cuál es el costo en mantener los datos generados en y para
el sistema?
- ¿Existe un lugar seguro y adecuado para la protección de las
computadoras y de archivos de datos?
5.5.2. Cálculo de los beneficios.
- ¿Cuáles son las pérdidas de producción o de beneficios
mayormente asociados con la falta de información? ¿Cómo
compara esto con la información que estaría disponible si se
contara con un SIG?
- ¿Cuáles son tos ahorros de costos al sustituir con un SIG los
procesos de cartografía, intensivos en mano de obra?
- ¿Cuáles son tos beneficios de integrar información más
actualizada en el proceso de toma de decisiones, y de poder
realizar análisis de sensibilidad sobre las opciones del plan de
desarrollo propuesto?
65
5. Análisis software libre versus comercial
Trabajo de Investigación 2012
5.5.3. Criterios en la implantación de un SIG.
He esquematizado los criterios según los elementos y conceptos
necesarios, siendo estos los que se enuncian a continuación.
A. Equipos.
a. Unidad CPU/Sistema:
- Microprocesador.
- Compatibilidad con normas.
- Capacidad de memoria.
- "Drive" en Disco.
- Sistema de Backup.
- Capacidad de expansión.
- Canales I/O.
- Salidas de comunicación.
- Términos de garantía.
b. Características y periféricos.
- Teclados.
- Monitores terminales.
- Impresoras.
- Fuentes de poder.
- Capacidad de redes.
B. Programas.
a. Programas de sistema.
- Compatibilidad con normas.
- Capacidad.
- Flexibilidad.
- Expandibilidad.
- Rasgos especiales.
- Documentación.
b. Programas para servicios.
- Facilidad de uso.
- Integración con el sistema total.
- Idiomas disponibles.
- Diagnósticos.
- Control periférico.
c. Programas de aplicación.
- Adecuación a necesidades.
- Rendimiento (capacidad, velocidad, flexibilidad).
- Capacidad de interfase.
66
Sistemas de Información Geográfica: La Administración Local. Ramón Sánchez-Valverde Cornejo
Trabajo de Investigación 2012
- Apoyo.
- Potencial de actualización.
- Documentación.
- Entrenamiento y otros servicios de usuarios.
C. Costos.
- Precio de equipo inicial (CPU, monitor, impresora, etc.).
- Componentes adicionales (periféricos, digitizadores,
adaptadores, etc.).
- Disponibilidad de componentes libres.
- Contratos de mantenimiento y otros servicios.
- Transporte/entregas.
- Instalación.
- Precio de programas.
- Actualizaciones/ mejoramientos.
- Entrenamiento.
D. Apoyo del proveedor.
a. Mantenimiento.
- Personal de mantenimiento (cantidad, experiencia).
- Base existente de clientes.
- Facilidades de servicios.
- Inventario de componentes.
- Tiempo de respuesta garantizada.
- Capacidad para atender el sistema en su conjunto.
b. Entrenamiento
- Rango de cursos ofrecidos.
- Experiencia de su personal.
- Facilidades.
- Documentación/ayuda.
67
5. Análisis software libre versus comercial
Trabajo de Investigación 2012 68
Sistemas de Información Geográfica: La Administración Local. Ramón Sánchez-Valverde Cornejo
Trabajo de Investigación 2012 13 - 1
6. Modelo propuesto en la gestión municipal.
6.1. Introducción.
La construcción e implementación de un SIG en cualquier organización es
una tarea siempre progresiva, compleja, laboriosa y continúa. Los análisis y
estudios anteriores a la implantación de un SIG son similares a los que se
deben realizar para establecer cualquier otro sistema de información. Pero en
los SIG, además, hay que considerar las especiales características de los datos
que utiliza y sus correspondientes procesos de actualización.
Es indiscutible que los datos son el principal activo de cualquier sistema
de información. Por ello el éxito y la eficacia de un SIG se medirá por el tipo, la
calidad y vigencia de los datos con los que opera. Los esfuerzos, la
investigación y la inversión necesaria para crear las bases de datos y tener un
SIG eficiente y funcional no son pequeños, ni tampoco es una gran inversión.
Es un esfuerzo permanente por ampliar y mejorar los datos almacenados,
utilizando las herramientas más eficientes para nuestro propósito.
Los SIG permiten en la actualidad la materialización de importantes
beneficios económicos en las empresas y entidades que implementan esta
tecnología SIG. Entre estos beneficios se destacan:
- Realizar un gran número de manipulaciones, sobresaliendo las
superposiciones de mapas en corto tiempo, transformaciones de
escala, la representación grafica y la gestión de bases de datos, así
como su administración y mantenimiento.
- Consultar rápidamente las bases de datos, tanto espacial como
alfanumérica, almacenadas en el sistema, con información exacta,
actualizada y centralizada.
- Realizar pruebas analíticas complejas rápidas y repetir modelos
conceptuales en despliegue espacial, sin la necesidad de repetir
actividades redundantes o tediosas.
- Minimización de costos de operación e incremento de la productividad.
- Ayuda en la toma de decisiones con el fin de focalizar esfuerzos y
realizar inversiones más efectivas.
- Comparar eficazmente los datos espaciales a través del tiempo
(análisis temporal).
- Efectuar algunos análisis, de forma rápida que hechos manualmente
resultarían largos y molestos.
- Integrar en el futuro, otro tipo de información complementaria que se
considere relevante y que este relacionada con la base de datos nativa
u original.
Los problemas urbanos, y concretamente los ambientales y de
infraestructuras, son aquellos en los que existe variación o alteración de los
elementos de un lugar, de manera que atenta contra la calidad, cantidad o
diversidad de los recursos humanos, recursos naturales y del patrimonio
69
6. Modelo propuesto en la gestión municipal
Trabajo de Investigación 2012
construido, con deterioro de la calidad de vida y donde se dificulta o impide
además el desarrollo sostenible y la convivencia y armonía de los vecinos.
Las causas y el grado de incidencia de los problemas urbanos son
múltiples y sus manifestaciones y comportamiento varían de una zona urbana a
otra, dependiendo de sus características sociales, naturales y económicas.
Entre esas causas se pueden señalar:
La migración a las ciudades.
La ausencia o deficiente cobertura y mantenimiento de las redes de
saneamiento.
Deficiente cobertura y calidad del agua, y mantenimiento de la red
Ausencia y deficiencia en los métodos de recogida y manejo en general
de desechos sólidos tanto urbanos como industriales y peligrosos de
cualquier tipo.
Procesos de producción y servicios que generan residuales que
contaminan al aire, al suelo y las aguas; como por ejemplo las
concentraciones de vehículos, las zonas industriales de más de quince
años aproximadamente.
El mal estado de las viviendas.
La insuficiente cultura ambiental.
La normativa cambiante y que es difícil de aplicar en su totalidad.
La problemática del transporte público, más pensado en los temas
económicos que en el servicio público que ejerce. Falta de conexión
entre núcleos urbanos y recorridos insuficientes y tiempos de espera
excesivos en el ámbito urbano.
El sistema debe abarcar un abanico importante de la gestión municipal,
teniendo en cuenta las competencias que le son propias y los servicios que
realizan. Por todo ello se hace necesaria la visión global e ir bajando de escala
hasta el último detalle, para que el sistema pueda permitirnos tener la
información necesaria para las actuaciones a desarrollar.
70
Sistemas de Información Geográfica: La Administración Local. Ramón Sánchez-Valverde Cornejo
Trabajo de Investigación 2012 13 - 3
6.1.1. Escalas de actuación.
Las actuaciones en el municipio tienen que tener en cuenta diferentes
escalas, de menor a mayor complejidad y de relación del entorno con el
ciudadano. Principalmente se puede hablar del entorno urbano, por ser donde
se concentra la población y por tanto el ámbito principal de actuación y gestión.
Podemos definirlo como “medio ambiente urbano”.
Los problemas que tienen lugar en el medio ambiente urbano inciden de
forma diferenciada de acuerdo con la escala en que actúan. Podemos distinguir
las siguientes escalas (RODRÍGUEZ DOMÍNGUEZ, 2009)1
:
1. Escala del hogar. Se ponen de manifiesto e inciden directamente
todos los problemas ambientales urbanos, como: hacinamiento, malas
condiciones de las viviendas, falta de cobertura de saneamiento y de
agua potable, generación indiscriminada de desechos y su
acumulación en lugares inadecuados, mal manejo de los alimentos y
falta de educación ambiental, entre otros.
Asimismo, en esta escala juega un papel decisivo la formación de los
individuos para actuar responsablemente, tanto en el ambiente interno
como en todo el ambiente urbano, ya que estos son los que generan
los desechos domésticos en sus casas, áreas públicas, centros de
producción o de servicios, los que pueden o no despilfarrar el agua o
consumir altos niveles de energía.
2. Escala comunidad o barrio. Es una escala básica del ambiente
urbano. Aquí se producen conflictos ambientales importantes, tales
como ausencia o déficit de infraestructura de servicios básicos,
ineficiencias en el sistema de recolección de los desechos sólidos
urbanos, ausencias de áreas verdes, falta de áreas recreativas, etc.
La interacción comunidad-dirigentes, locales-empresas-
organizaciones sociales y la educación ambiental son fundamentales
para la solución o mitigación de los problemas ambientales que se
manifiestan en este nivel.
3. Escala municipal. Generalmente traspasa el límite de la ciudad y las
zonas urbanas y comprende también zonas rurales, de producciones
agropecuarias y naturales y los problemas generados en los
asentamientos inciden en el resto de las otras zonas o áreas. Es una
escala mucho más compleja por la diversidad e interacciones de los
problemas e intereses que inciden, los cuales en muchos casos se
multiplican y hacen mucho más complejo el manejo urbano.
4. Escala regional. Comprende provincias y regiones. Los ecosistemas
naturales son el soporte de las zonas urbanas creadas por los seres
1
RODRÍGUEZ DOMÍNGUEZ, Luisa De Los Ángeles; LÓPEZ BASTIDAS, Eduardo y
GOICOCHEA BORRELL, Tania. La necesidad de una correcta gestión ambiental urbana para la
localidad. Revista Desarrollo Local Sostenible. Vol 2, Nº 4. febrero 2009.
http://www.eumed.net/rev/delos/04/
71
6. Modelo propuesto en la gestión municipal
Trabajo de Investigación 2012
humanos y no se corresponde con las divisiones políticas
administrativas de municipios provincias regiones y otras. El
ecosistema natural puede soportar más de esas divisiones o zonas
urbanas o ciudad o estas últimas están vinculadas con más de un
ecosistemas. De forma similar sucede con una cuenca hidrográfica
que puede o comprende varios tipos de ecosistemas naturales y
diferentes zonas urbanas y ciudades.
6.1.2. Objetivos y metas en la gestión municipal.
El desarrollo sostenible persigue el mejoramiento de la calidad de vida
humano y constituye una nueva forma de desarrollo social que establece un
vínculo equilibrado entre la sociedad y el ambiente natural. La degradación
ambiental no es una consecuencia ineludible de la actividad humana, es más
bien el resultado de los modelos de desarrollo que han tenido lugar.
A diferencia de los ecosistemas naturales, que pueden tener procesos
espontáneos y alcanzar su equilibrio, las zonas urbanas solamente lo pueden
hacer sobre la base de la gestión ambiental. Cuando esta premisa no se tiene
en cuenta se pueden romper los equilibrios establecidos y aparecen las
manifestaciones ambientales negativas que a corto plazo repercuten sobre la
salud de la población y en su calidad de vida.
La gestión ambiental urbana es el conjunto de acciones, actividades,
mecanismos e instrumentos dirigidos a la administración, uso sostenible de los
recursos naturales y sociales de las zonas urbanas y de las aledañas
interrelacionadas con ellas. Tienen en cuenta las relaciones e interrelaciones
con otras zonas urbanas y naturales, así como las necesidades y objetivos de
desarrollo del país.
Una gestión ambiental urbana eficaz establece sus objetivos y metas
dirigidas a lograr:
Mayor equidad en la distribución de las riquezas y en el uso del medio
ambiente.
Crecimiento económico basado en la planificación que parte de las
necesidades reales de la población.
Mejoramiento de la calidad de vida de la población. La satisfacción de las
necesidades materiales y espirituales, el acceso a los servicios básicos
de agua, saneamiento, salud, educación, cultura y seguridad social.
Conservación y rehabilitación del medio ambiente, que parte del
conocimiento y la información sobre los problemas ambientales.
Elevación de la cultura ambiental de todos los actores sociales.
Fortalecimiento del liderazgo de los gobiernos locales, su capacidad
integradora y de control, así como de las capacidades de gestión de
todas las instituciones locales.
Participación efectiva de la comunidad, de las organizaciones sociales y
de los ciudadanos en la búsqueda de soluciones a los problemas
urbanos.
72
Sistemas de Información Geográfica: La Administración Local. Ramón Sánchez-Valverde Cornejo
Trabajo de Investigación 2012 13 - 5
6.1.3. Variables a tener en cuenta en la gestión municipal.
Las variables que el gobierno municipal, como actor fundamental para la
resolución de la problemática urbana, puede tener en cuenta para consolidar
un buen desempeño sobre el manejo de los recursos naturales y el medio
ambiente urbano, y en consecuencia, contribuir a la buena gestión municipal:
1. Cobertura, calidad y administración de infraestructura y
servicios básicos: Las instituciones y autoridades competentes
deben trabajar para asegurar el acceso equitativo y la calidad en
la provisión de la infraestructura y servicios básicos (agua,
saneamiento, residuos sólidos, energía, espacios libres y zonas
verdes, telecomunicaciones). La administración adecuada y
eficiente, influyen significativamente en la eficiencia de la gestión
de una ciudad.
2. Planificación y ordenamiento territorial: La capacidad de los
gobiernos municipales para gestionar, implementar y regular
procesos de planeación del territorio y el uso del suelo es
fundamental para garantizar la sostenibilidad de la ciudad. La
determinación de ordenanzas de zonificación adecuados (usos
del suelo permitidos, densidades urbanas, coeficientes de
intensidad de usos, etc.) y la capacidad que tienen las
autoridades municipales para implementar dichos ordenanzas,
son factores críticos para una buena gestión tanto en las áreas
urbanas y en la periferia y las áreas que se interrelacionan con
zonas rurales (suelo rústico).
3. Control ambiental en actividades productivas: La capacidad y
efectividad que los gobiernos municipales tienen para regular las
actividades productivas a través de instrumentos regulatorios o
de control, tales como las licencias de obra o de actividades,
entre otros, son determinantes en el control de la calidad
ambiental de los centros urbanos. Los instrumentos de control
comprenden principalmente leyes ambientales que se hacen
operativas por medio de las ordenanzas municipales
ambientales, que hoy en día en muchos casos inexistentes
incluso en la regulación de las comunidades autónomas que
tienen la competencia para dictar las leyes.
De manera complementaria, las autoridades municipales cuentan
con instrumentos económicos debidamente reglamentados en las
leyes locales, los cuales abarcan una serie de mecanismos para
promover prácticas ambientalmente sostenibles; estos
mecanismos incluyen impuestos, subvenciones, tarifas por
servicios, tasas por contaminación, tasas por licencia, entre otros.
Su objetivo en el sector urbano-ambiental es crear los incentivos
necesarios para producir prácticas y comportamientos deseables
tales como la conservación de recursos naturales, la mitigación
de impactos ambientales y la introducción de tecnologías
ambientales. Estos instrumentos permiten incorporar los costos
73
6. Modelo propuesto en la gestión municipal
Trabajo de Investigación 2012
sociales y ambientales en el precio de los bienes, servicios o
actividades y envían señales de mercado sobre los costos
ambientales a las industrias, los usuarios de servicios urbanos y
consumidores urbanos en general.
En la administración municipal, la aplicación de instrumentos
económicos es vital para la generación de ingresos municipales
que a su vez sostienen los servicios municipales y actividades de
planificación, regulación y monitoreo de políticas, proyectos y
programas. De igual manera, los instrumentos económicos bien
diseñados, aplicados y utilizados de manera complementaria a
los instrumentos de comando y control pueden llevar a resultados
satisfactorios en el cumplimiento de objetivos ambientales.
4. Capacidad Institucional de los gobiernos municipales
(administrativa, financiera y técnica): Las políticas ambientales
locales son combinaciones dinámicas de intenciones, reglas,
acciones, incentivos y conductas. Para su adecuada formulación
se requiere tener en cuenta múltiples factores y prestar atención
no simplemente a la formulación de objetivos y metas
apropiadas, sino que además la asignación de recursos
institucionales para alcanzar los objetivos y metas propuestos
sea explícita. Idealmente, el análisis de las capacidades de
formulación de políticas ambientales urbanas debería estar
íntimamente ligado al proceso de implementación de las mismas.
Las capacidades administrativas y financieras de los gobiernos
municipales son factores primordiales para la gestión ambiental
así como para el desempeño económico y social. Están
determinadas, por ejemplo, de acuerdo a las designaciones
presupuestales y la aplicación adecuadas de instrumentos
económicos ambientales.
5. Participación de la sociedad y el sector privado: Los procesos
participativos de la sociedad y el sector privado para que tomen
parte en la planificación y toma de decisiones, es esencial para
consolidar la gestión municipal. Por otra parte, los municipios
pueden incrementar su legitimidad a través de procesos
transparentes y participativos de consulta pública, difusión de
información y de apertura hacia las organizaciones no
gubernamentales (ONGs) y grupos comunitarios en la toma de
decisiones en las diferentes fases el proceso de gestión.
6. Uso, ocupación del suelo y planificación del territorio: Existe
un incremento en la demanda sobre el suelo debido a la
expansión física de la infraestructura urbana, el crecimiento de la
población y su respectiva demanda por servicios y espacios para
sus actividades. Igualmente, el crecimiento continuo de los
asentamientos y construcciones ilegales, ha generado problemas
de disciplina urbanística y de falta de equilibrio con aquelos
ciudadanos que han cumplido sus deberes urbanísticos
legalmente establecidos.
74
Sistemas de Información Geográfica: La Administración Local. Ramón Sánchez-Valverde Cornejo
Trabajo de Investigación 2012 13 - 7
Adicionalmente, la expansión de tierras urbanas ha contribuido,
junto con la expansión agrícola y ganadera, a la destrucción de
zonas de bosque, la degradación del suelo, la alteración del
balance hidrológico y al aumento de la vulnerabilidad ante
desastres naturales.
7. Disponibilidad y cobertura de las infraestructura de agua
(abastecimiento) y saneamiento: En el área de saneamiento se
desarrolla la implantación de la EDAR (Estación depuradora de
Aguas Residuales) en todos los municipios. Aún falta llegar al
100%, pero en los últimos años se ha realizado un profundo
avance en este tema. Además la implantación de las Directivas
europeas y trasposición a la legislación española produce
cambios significativos como por ejemplo la implantación de
sistemas separativos de aguas residuales (aguas pluviales y
negras). Sin embargo, un asunto pendiente es el mantenimiento
de red de colectores y su renovación.
Respecto al abastecimiento de agua, en el ámbito supramunicipal
se establecen Planes hidrológicos y de las cuencas hidrográficas
estableciendo cuotas a los municipios. En el ámbito municipal el
mantenimiento de las redes es el handicap, a superar,
produciéndose roturas inesperadas o pérdidas que en algunos
casos llegan al 20%.
8. Recogida y disposición de residuos sólidos: Los servicios de
recolección de desechos sólidos aparte de proveer una limitada
cobertura a comunidades de bajos ingresos, generalmente
carecen de procedimientos sanitarios de eliminación de los
desechos. La eliminación de residuos industriales y tóxicos
representa un desafío significativo y que ha sido abordado en
forma poco sistemática en la mayoría de ciudades. Se están
implementando la recogida selectiva de envases y el
soterramiento de los contenedores. Sin embargo no se soluciona
el proceso de recogida de los residuos orgánicos y su tratamiento
en la mayoría de municipios.
9. Riesgos ante desastres: En los centros urbanos, las zonas de
mayor riesgo frente a los desastres tienden a ser los
asentamientos marginales o construcciones irregulares; en ellas
habitan generalmente las poblaciones de menores ingresos. Esta
situación se presenta, en cierta parte, debido a la carencia de
regulaciones para el uso del suelo y el débil control de los
municipios para asegurar la ejecución y cumplimiento de las
normas respectivas. Por otra parte, las presiones sociales y
económicas inciden en el crecimiento informal de barrios o
ciudadelas en las zonas más vulnerables (o no aptas para el
desarrollo urbano) a eventos como inundaciones, deslizamientos
y sismos. Adicionalmente, el riesgo frente a los desastres se
incrementa en la medida que hay un crecimiento en los niveles
de deforestación y degradación de las cuencas hidrográficas y
75
6. Modelo propuesto en la gestión municipal
Trabajo de Investigación 2012
los bajos patrones de construcción de los asentamientos
marginales.
También en los medios de comunicación se ven las catástrofes
naturales que en algunas ocasiones pudieran haberse evitado
tomando medidas lo suficientemente seguras o simplemente
desde la planificación zonificando las zonas de riesgos.
10.Contaminación del aire: La principal fuente de contaminación
atmosférica en las ciudades es el transporte y la calefacción. En
este último caso se realizan campañas para la sustitución de
calderas por otras más eficientes y menos contaminantes. Por
otra parte, las condiciones meteorológicas y topográficas de las
ciudades juegan un papel importante en los altos niveles de
contaminación que se observan en muchos centros urbanos.
11.Contaminación del ruido: Los transportes, las actividades
comerciales, las personas, etc, en determinadas zonas y horas
del día, generan ruido, que dependiendo de la zona acústica
predeterminada, y mediante mediciones nos marcará valores que
nos indicarán la actuación a realizar.
12.Contaminación lumínica: El alumbrado público principalmente,
además de ser eficiente, debe evitar la contaminación,
empleando elementos que optimicen su uso. Además
determinadas actividades comerciales y de ocio nocturno
también están afectadas y por tanto deben estar reguladas y
controladas.
13.Gestión del transporte: El transporte público, tanto urbano
como interurbano, es primordial para el funcionamiento adecuado
de las ciudades y para ofrecer condiciones equitativas de
accesibilidad a la mayor parte de la población que no utiliza
vehículos particulares. En consecuencia, las ciudades se
enfrentan al reto de ofrecer a sus ciudadanos sistemas de
transporte económicos, financieramente viables y
ambientalmente favorables que aseguren una mejor calidad de
vida. Este punto está bastante desarrollado en las grandes urbes
pero en ciudades de tamaño pequeño y medio queda mucho por
hacer.
14.Desarrollo y capacidad institucional: En muchas ocasiones, la
estructura institucional “gobierno municipal-autonómico-central”
se ve afectada por la rigidez de las instituciones del sector
público, que en su mayor parte se mantienen estructuradas
sectoriales y jerárquicas. En consecuencia, existe una cultura de
la administración pública bajo la cual las decisiones están
compartamentalizadas y orientadas verticalmente desde los
gobiernos centrales hacia los autonómicos y municipales,
generando problemas de coordinación, falta de comunicación y
duplicación de actividades, conflictos jurisdiccionales y hasta la
degradación y pérdida de recursos naturales.
76
Sistemas de Información Geográfica: La Administración Local. Ramón Sánchez-Valverde Cornejo
Trabajo de Investigación 2012 13 - 9
15.Gestión del régimen interior: Es necesaria la adecuada gestión
del personal a cargo de la administración tanto en cuanto a
funciones y relación laboral, como en el ámbito de la prevención
de riesgos laborales, formación, conciliación con la vida personal.
Además se debe incentivar al empleado con objetividad, y
favorecer la promoción dentro de la administración.
6.2. Planteamiento de Gestión.
La gestión del sistema debe contener una metodología cuyos principios
rectores y desarrollo serán los siguientes:
a) Capacidades:
Creación de un Sistema de Información común con la integración de
los entes supramunicipales para el desarrollo de la IDE Local.
Mantenimiento de la información geográfica.
Facilitar el acceso y localización de los recursos.
Ofrecer acceso filtrados según las necesidades de los servicios.
Reaprovechamiento de los datos.
Independencia del software y tecnológica.
Establecimiento de un plan de mantenimiento y optimización de la
inversión.
Soluciones modulares.
Variedad en la tipología de usuarios.
b) El sistema debe permitir ofrecer:
Adaptabilidad a cualquier organización:
- Personalizable y escalable, permitiendo una mejora continua de
la aplicación, así como su uso para desarrollar soluciones a
medida.
- Disponibilidad en diversos idiomas.
- Accesibilidad total para todos los colectivos.
Visión Territorial y Exhaustiva:
- No sectorización de las políticas.
- Modelización de parámetros cualitativos frente a la
cuantificación aséptica.
Normalización y Unificación Nacional:
- Permite comparar/intercambiar información entre las distintas
administraciones públicas.
Base de Datos de Múltiples procedimientos:
- Acceso a datos locales (ficheros, bases de datos) y remotos.
- Asignación económica de inversiones.
- Gestión municipal.
- Trabajar con múltiples variables y permitir generar indicadores
para el análisis y el diagnóstico.
77
6. Modelo propuesto en la gestión municipal
Trabajo de Investigación 2012
Carácter Digital:
- Permite el intercambio de datos.
- Permite la integración con las Tecnologías de la Información y la
Comunicación.
- Licencia GNU/GPL: libre uso, distribución, estudio y mejora.
- Desarrollado con Java.
- Disponible para plataformas Linux, Windows y Mac OS X.
c) Planteamiento de una metodología y evolución del sistema:
Propuesta metodológica de implantación de un Sistema de
Información Geográfica en la Gestión Municipal.
Estudio del estado actual del ayuntamiento, buscando problemas y
procedimientos realizados.
Estudio de la necesidad de aprovechar la información geográfica
existente en cualquier servicio municipal.
Estudio de las necesidades reales de los ciudadanos y de los
ayuntamientos.
Creación de procedimientos para la compatibilidad geográfica entre
los departamentos internos y con los organismos privados y
públicos que actúan recíprocamente con el ayuntamiento.
Análisis y optimización de la gestión, mantenimiento y
procedimientos de actualización de la información geográfica.
Creación de otros procedimientos y recopilación de los documentos
necesarios.
Diseño de un Plan Estratégico de Evolución SIG en la
Administración Local.
Diseño de la infraestructura informática que permite la viabilidad de
la IDE Local.
Compatibilidad total con las IDEs supralocales.
Características de la Infraestructura de Datos Espaciales (IDE):
- Servicio WMS.
- Servicio WFS.
- Servicio WCS.
- Catálogo geodatos.
- Nomenclátor.
- Extensión Publicación.
- Mapserver.
d) Entre las tecnologías, normas e infraestructuras que se utilizan para el
desarrollo del sistema se destaca:
Uso del lenguaje Geographic Markup Language (GML) para
intercambio de información.
Desarrollo de servidor de mapas (o Web Map Server) según
especificaciones de OGC.
Desarrollo de una herramienta de metadatos basada en el estándar
ISO 19115 que facilitará el desarrollo de catálogos y el intercambio
de información geográfica.
78
Sistemas de Información Geográfica: La Administración Local. Ramón Sánchez-Valverde Cornejo
Trabajo de Investigación 2012 13 - 11
Desarrollo de un módulo Administrador de Cartografía que realiza la
normalización de la información y proporciona la conversión de
formatos entre distintas herramientas.
e) Necesitamos Información y nos planteamos dos preguntas
fundamentales al sistema y por tanto a la administración:
- ¿Cómo la conseguimos?.
- ¿Qué le pedimos?.
Estos interrogantes nos hace reflexionar y profundizar en:
- ¿Deben encargarse las administraciones públicas de obtener,
mantener y gestionar toda la información necesaria?
- ¿Quién quiere la información?
- ¿Qué uso le va a dar?
- ¿Quién se encargará del mantenimiento?
- ¿Qué decisiones de planificación deben tomarse?
- ¿ Qué decisiones involucran el uso de información grafica y
de información susceptible a ser presentada en forma de
mapas?
- ¿Qué información no puede ser manejada eficientemente con
técnicas manuales?
- ¿Qué actividades de manejo de información serán apoyadas
por el SIG propuesto?
- ¿Cuántas serán y el número y los tipos de decisiones que
serán apoyados por un SIG?
- ¿Será usado el SIG principalmente para el análisis? ¿Se
requiere una calidad cartográfica para el producto resultante?
- ¿Hasta qué grado ayudará el SIG a lograr los objetivos
deseados?
- ¿Quiénes serán los usuarios de la información generada por
el SIG? ¿Cuántos grupos de usuarios habrán?
- ¿En términos de la información, tiempo y requerimientos de
entrenamiento, qué se requiere para lograr los resultados
deseados?
- ¿Existe el presupuesto y el apoyo de personal?
- ¿Qué administraciones están participando en proyectos
similares?
- ¿Hasta qué grado ayudará un SIG a atraer el interés de otras
administraciones e instituciones y facilitar la cooperación?
Podemos estructurar estas preguntas en los siguientes esquemas de
funcionamiento:
79
6. Modelo propuesto en la gestión municipal
Trabajo de Investigación 2012
A. Esquema de relaciones simplificado Ciudadano-Administración.
Este esquema que se propone, explica las relaciones de comunicaciones
entre el ciudadano y la administración donde la petición de información y
trámites administrativos queda expuesta en el siguiente esquema donde se
reflejan los pasos fundamentales que hay que dar y los filtros a la información
pedida, ya que no es lo mismo solicitar una información pública (general) y sin
restricciones que otra protegida por ser privada (interesado).
Figura 14. Esquema de relaciones simplificado Ciudadano-Administración.
Fuente: Elaboración propia.
B. Esquema de relaciones simplificado Administración.
A diferencia del anterior esquema, este se propone en el ámbito de la
propia administración, es decir de uso interno, donde se podrán consultar o
modificar los datos del sistema según los permisos y autorizaciones que tenga
cada empleado público.
Figura 15. Esquema de relaciones simplificado Administración.
Fuente: Elaboración propia.
Usuario
(Administración)
Consultas y/o modificaciones
de datos
Respuestas Datos - Información
Elaboración interna del sistema
Filtro de información y datos según
tipo de usuario e información
solicitada
Filtro de permisos y autorizaciones de
acceso y modificación de datos
- Mapas temáticos.
- Informes.
- Certificados.
-…
Proceso: (acceso según permisos)
- Condiciones para pedir licencias.
- Estado de las redes de instalaciones.
- Información urbanística.
- Usos del suelo.
- Tramitación de los expedientes administrativos.
- …
Usuario:
Consulta.
Mantenimiento y modificación.
Filtros
preestablecidos
Usuario
(Ciudadano)
1. Preguntas y consultas.
2. Modelos establecidos.
Respuestas Datos - Información
Proceso: (acceso limitado)
- Condiciones para pedir licencias.
- Estado de las redes de instalaciones.
- Información urbanística.
- Usos del suelo.
- Tramitación de los expedientes administrativos.
- …
Elaboración interna del sistema.
Filtro de información y datos
según tipo de usuario e
información solicitada
Filtro de petición de información y
datos según tipo de usuario
- Mapas temáticos.
- Informes.
- Certificados.
- …
General
Interesado
Selección del tipo de
información a pedir
Filtros
preestablecidos
80
Sistemas de Información Geográfica: La Administración Local. Ramón Sánchez-Valverde Cornejo
Trabajo de Investigación 2012 13 - 13
6.3. Esquema general del sistema propuesto.
El sistema se abastece, fundamentalmente, de bases de datos propias y
que deben interactuar entre ellas y permitir de idéntica manera la relación con
otras ya sean de nueva creación o con externas.
El sistema de gestión tiene las características básicas siguientes:
• El hardware y las condiciones tecnológicas materiales del
sistema.
• El software, mediante el cual el sistema interactúa con el usuario.
• El usuario, ya sea de la propia administración o externo.
• Los datos, con la obtención, inclusión y gestión de los necesarios
en la administración.
• Y la metodología de implantación, que persigue la puesta en
funcionamiento del sistema de gestión.
Todo ello necesita un medio para ser consultado y para ello se utilizan los
siguientes:
Clientes en estaciones de trabajo para operaciones de edición
avanzada y operaciones complejas: “Clientes Pesados”.
Clientes en equipos PC (Arquitectura Intel), para operaciones de
visualización, consulta y maquetación de salidas impresas.
Conocidos como “Clientes SIG de escritorio”.
Clientes ligeros consumidores de servicios Web. Conocido como
“Clientes ligeros”.
A través de ellos, el ciudadano mantiene la comunicación con la
administración y viceversa. En la siguiente figura, se propone en un esquema,
las relaciones que se establecen y los servicios e información que la integran.
81
6. Modelo propuesto en la gestión municipal
Trabajo de Investigación 2012
Figura 16. Esquema general del sistema.
Fuente: Elaboración propia.
82
Sistemas de Información Geográfica: La Administración Local. Ramón Sánchez-Valverde Cornejo
Trabajo de Investigación 2012 13 - 15
Figura 17. Esquema general del sistema. Continuación.
Fuente: Elaboración propia.
83
6. Modelo propuesto en la gestión municipal
Trabajo de Investigación 2012
6.4. Estructura del sistema.
Los Sistemas de Información Geográfica, son herramientas que permiten
gestionar y analizar informaciones espaciales, mediante técnicas que facilitan
introducir, almacenar, transformar y cartografiar datos sobre el mundo real.
La metodología para el desarrollo de proyectos SIG consistiría,
fundamentalmente, en el siguiente esquema:
Definición del proyecto y ámbito de
actuación.
↓
Análisis y diseño de la aplicación en el
entorno de trabajo.
↓
Desarrollo de la aplicación y los módulos
correspondientes
↓
Implementación
↓
Seguimiento y mantenimiento
Figura 18. Estructura del sistema.
Fuente: Elaboración propia.
La definición del proyecto se ha expuesto anteriormente pero
básicamente se puede resumir en la aplicación de los Sistemas de Información
Geográfica en toda la gestión municipal.
En el Sistema de Información se pueden diferenciar cuatro bloques en la
aplicación: base de datos, servidores, clientes GIS y módulos.
Figura 19. Bloques del sistema.
Fuente: Elaboración propia.
Las bases de datos tendrán las siguientes características:
- Datos soportados en una única base de datos PostgreSQL2
,
aunque se admiten otras.
2
Base de datos relacional que ofrece una alternativa a otras bases de datos Open Source, así
como sistemas propietarios como Oracle o Sql Server.
Bases de datos Servidores Clientes GIS Módulos
84
Sistemas de Información Geográfica: La Administración Local. Ramón Sánchez-Valverde Cornejo
Trabajo de Investigación 2012 13 - 17
- Importación masiva de datos de fuentes externas e internas de la
Administración.
- Concurrencia de usuarios. Sistema de cliente servidor en motores
que lo admitan.
- Personalización del entorno de trabajo.
- Creación de datos, gestión y obtención de información optimizada.
El sistema debe permitir la importación/exportación de diferentes bases de
datos.
La estructura que identifica los procesos podemos resumirla en el
siguiente esquema.
Figura 20. Estructura de procesos.
Fuente: Elaboración propia.
El Administrador se encarga de servir la información geográfica en forma
de mapas y datos, gestionar usuarios con distintos permisos y resolver
problemas de concurrencia de acceso a los datos. Por otro lado, el servidor de
mapas permite publicar información geográfica en Internet.
La información queda incluida en varios servidores para su mantenimiento
y gestión, respecto de la estructura de la Administración Local y enlazada con
la general. Estaría distribuida en varios ordenadores/servidores, como por
ejemplo:
FUENTE DE DATOS
- Capas SIG y CAD.
- FICHEROS DWG, DGN, SHP, TIFF, JPG, …
- Imágenes.
- Ortoimágenes.
- Bases de datos municipales.
- Bases de datos supramunicipales.
APLICACIONES Y ACCESO CLIENTE / SERVIDOR
USUARIOS
- Mantenimiento.
- Análisis.
- Gestión y Análisis consulta.
- Web.
- Dispositivos móviles: PDA, IPAD, Teléfonos, …
85
6. Modelo propuesto en la gestión municipal
Trabajo de Investigación 2012
ADMINISTRACIÓN LOCAL
Servidor central
↓ ↓ ↓
MEDIOAMBIENTE URBANISMO - PLANEAMIENTO PATRIMONIO
Cliente Cliente Cliente
Figura 21. Estructura en la Administración local. Ejemplo de servidores.
Fuente: Elaboración propia.
El servidor cliente, permite al usuario navegar por la información
geográfica, realizar consultas y análisis sobre la misma, editar datos e imprimir
mapas. Se permite conectar SIG de soluciones comerciales típicas (ArcGis,
MicroStation y AutoCAD) con el sistema incluyendo en la aplicación un editor
en java que implementa todas las funcionalidades propias de los SIG. Los
clientes visualizadores permiten navegar por mapas a través de Internet sin la
necesidad de tener la aplicación instalada, simplemente con un navegador de
Internet.
El sistema de seguridad se complementará con el del SGBD ya que cada
uno actúa a un nivel diferente. El sistema de seguridad actúa a nivel de
interface ocultando o desactivando ventanas y/o herramientas dependiendo de
los permisos de los usuarios. En cambio, la seguridad al nivel del SGBD se
centra en el nivel de acceso a los datos.
Desde el SGBD podemos decidir si un usuario tiene permiso, por ejemplo,
para insertar, actualizar o eliminar un registro de una tabla. En cambio desde el
nivel del sistema podemos decidir, por ejemplo, si un usuario tiene permisos
para administrar la base de datos o visualizar los datos de un tipo de concepto
en concreto.
Dado que existen dos gestiones complementarias pero separadas de la
seguridad, existe la opción de integrar el sistema de seguridad con el general
del SGBD. Es decir, cada usuario se valida sólo una vez, obteniendo así los
permisos necesarios tanto en el SGBD como en el sistema.
Además también se puede integrar el sistema de seguridad del sistema
con el del sistema operativo validando en la base de datos, si es el caso, el
usuario de la sesión actual de Windows.
Teniendo claramente definidos la estructura general del sistema,
proponemos el siguiente esquema donde queda reflejado el funcionamiento del
mismo y en los apartados siguientes se define y concreta cada uno de ellos.
86
Sistemas de Información Geográfica: La Administración Local. Ramón Sánchez-Valverde Cornejo
Trabajo de Investigación 2012 13 - 19
Figura 22. Estructura de procesos.
Fuente: Elaboración propia.
(6.4.1) ADMINISTRACIÓN
DEL SISTEMA
Acceso.
a. Profesional.
b. Particular.
c. Público (Estándar).
d. Restringido Ayto. (Interno Ayto).
(6.4.2) SERVIDORES
Bases de datos.
1. Municipales.
2. Sectoriales.
3. Supralocales.
S.I.G.
Formación de los módulos
(6.4.3) MÓDULOS
Módulos:
1. Cartografía básica:
2. Planeamiento.
3. Dotaciones Públicas (Parcelas y Bienes.
Inmuebles municipales).
4. Infraestructuras de saneamiento y
abastecimiento.
5. Resto de Infraestructuras.
6. Licencias de Obra Mayor y Menor.
7. Licencias de actividad y apertura.
8. Concesiones, autorizaciones y ocupación de la
vía Pública.
9. Actividades contaminantes y medio ambiente.
10. Otras tareas fundamentales.
11. Gestor de Eventos y Avisos.
12. Guía urbana, callejero y visualizador en internet.
13. Gestión y mantenimiento de infraestructuras.
13.1. Gestión y mantenimiento del espacio urbano.
13.2. Gestor de solares y parcelas.
Gestión del
procedimiento
administrativo de un
expediente
Servicios prestados por
el Ayuntamiento
Servicios prestados por
el Ayuntamiento y
gestión interna
14. Información facilitada.
Desarrollo y consultas.
Consulta de la base de datos.
Informes y procedimientos.
(6.4.4) VISOR WEB:
Pesado.
Ligero
87
6. Modelo propuesto en la gestión municipal
Trabajo de Investigación 2012
Con este esquema explico los puntos siguientes y queda definida la
estructura del sistema.
6.4.1. Administración del sistema.
A) Características.
Comprende las siguientes características:
1. Configurador: Gestionar los parámetros de conexión con el servidor
y con el exterior al entrono de trabajo (web).
2. Definición de usuarios con permisos y roles muy específicos.
3. Elaboración de dominios propios, que permitirán crear nuevas
categorías de información.
4. Simplificando, al momento de crear un usuario o cuenta en el
sistema los privilegios y roles que le podemos asignar, se deben de
cumplir:
o El nombre de usuario no debe superar 30 caracteres, no
debe tener caracteres especiales y debe iniciar con una
letra.
o Un método de autentificación. El más común es una clave o
password, pero se puede optar por otros métodos (como
biométrico, certificado y autentificación por medio de firma
electrónica, DNI electrónico).
o Un perfil de usuario, que son las restricciones que puede
tener su cuenta.
o A cada usuario se puede asignar a un perfil, que tiene dos
propósitos principalmente:
o Limita el uso de recursos, lo que es recomendable, por
ejemplo en ambientes de Desarrollo.
o Garantiza y refuerza reglas de Seguridad a nivel de cuentas.
B) Accesos al sistema.
En primer lugar es preciso definir los dos conceptos siguientes:
La autentificación es cualquier proceso mediante el cual se verifica que
alguien es quien dice ser.
La autorización es cualquier proceso por el cual a alguien se le permite
estar donde quiere ir, u obtener la información que demande.
Los accesos pueden controlarse mediante diferentes opciones:
- Mediante tarjeta identificativa de acceso al puesto del sistema (DNI
electrónico, firma electrónica, tarjeta identificativa corporativa,…)
88
Sistemas de Información Geográfica: La Administración Local. Ramón Sánchez-Valverde Cornejo
Trabajo de Investigación 2012 13 - 21
- También mediante contraseñas y usuarios autorizados, con
determinadas restricciones de acceso.
En ambos casos el sistema contiene una serie de ficheros que enlazan
las autorizaciones de accesos con las restricciones del mismo.
En resumen, podríamos establecer el siguiente procedimiento:
a. Requisitos. Necesitamos implantar un control de acceso de usuarios lo
más genérico y simple posible a una aplicación web. Para ello
tendremos una lista de usuarios admitidos a la aplicación web con sus
respectivas contraseñas.
b. Análisis. En la mayoría de aplicaciones web se necesita un control de
acceso muy personalizado, para presentar la información personal de
la persona que navega, las herramientas a las que tiene acceso y sus
datos de trabajo personales, como su agenda. En general los
mecanismos de identificación, cambio de contraseña y datos,
mensajes personalizados, pantallas y enlaces particulares… , exigen
un desarrollo personalizado y costoso.
c. Diseño. Necesitaremos la lista de usuarios y sus respectivas
contraseñas, e identificar las zonas de la aplicación web de acceso
restringido. Típicamente se restringe toda la aplicación, ya que si
queremos algo más personal se desarrolla a medida.
d. Definimos la zona a la que aplicaremos el control de acceso (en este
ejemplo, toda la aplicación web).
e. Asignamos un rol que permite el acceso a esta zona (en este ejemplo,
intranet)
f. Definimos el tipo de control que implementaremos.
g. Declaramos los roles que se van a utilizar en la aplicación (en este
caso, únicamente intranet).
C) Grados de accesos al sistema.
Con diferentes tipos de usuarios y grados de accesos a la información, se
desarrollarían en cuatro niveles:
a. Profesional. Acceso con una serie de restricciones. Uso para el
personal externo a la AAPP pero que realiza trabajos para la misma.
b. Particular. Acceso de persona física o jurídica para sus trámites con la
administración o acceso a información restringida de su interés.
c. Público (Estándar). Accesible desde Internet con restricciones. Los
clientes visualizadores permiten navegar por mapas a través de
Internet sin la necesidad de tener la aplicación instalada, simplemente
con un navegador de Internet.
d. Restringido Ayto. (Interno Ayto). Acceso con una serie de grados de
restricciones según sea:
89
6. Modelo propuesto en la gestión municipal
Trabajo de Investigación 2012
1. Consulta.
Tiene acceso a todos los recursos de éste sin poder modificar
nada del sistema solo usando las búsquedas y patrones
predefinidos.
2. Actualización/Mantenimiento.
El usuario del sistema (empleado municipal) es quien tiene
acceso a todos los recursos de éste, pero no puede cambiar la
configuración, ni eliminar, voluntaria o accidentalmente, archivos
esenciales.
3. Filtro según uso y necesidad de los Servicios Municipales.
El Administrador del sistema, es la persona responsable de la
administración y configuración de todo el sistema. Es el único
autorizado/a para añadir nuevos usuarios/usuarias, instalar
aplicaciones, configurar dispositivos, etc. Posee un acceso total.
D) Gestión del procedimiento administrativo de un expediente.
En la actualidad y mediante el Plan Avanza, se está introduciendo el
programa SIGEM3
en las administraciones públicas, en definitiva deberá de ser
integrado en el sistema, ya que es una parte de la gestión y servicio municipal
en la tramitación electrónica de los procedimientos administrativos.
Otro aspecto esencial de SIGEM es que fomenta la interoperabilidad entre
administraciones. Esta interoperabilidad, se consigue por la adaptación de
SIGEM a estándares de comunicación (Ejemplo: SICRES en materia de
registros).
Este programa se incorporará al sistema con las mejoras y sobre todo
conexión y enlaces al sistema propuesto en este trabajo de investigación.
Figura 23. Estructura SIGEM.
Fuente: Ficha informativa del SIGEM.
3
http://www.planavanza.es/avanzalocal/Soluciones/Paginas/Sigem.aspx
http://www.femp-tic.es/?q=node/10
90
Sistemas de Información Geográfica: La Administración Local. Ramón Sánchez-Valverde Cornejo
Trabajo de Investigación 2012 13 - 23
Es una aplicación desarrollada para la gestión del procedimiento
administrativo de un expediente. Permite que el ciudadano pueda solicitar
telemáticamente desde su domicilio una subvención, una ayuda, una licencia, o
realizar un pago; recibir noticias del estado de su petición, información sobre la
falta de algún documento e indicaciones de cómo anexarlo, para recibir,
finalmente, una notificación del resultado de sus gestiones.
Es un proyecto de modernización y actualización de las administraciones
locales, dotándolas de un sistema, que pueda reunir en formato electrónico,
toda la documentación de un expediente, integrando los tradicionales
subsistemas de Registro, Motor de Expedientes (Flujos de procedimientos) y
Archivo. En esta relación con su Ayuntamiento, el ciudadano podrá identificarse
utilizando e-DNI, firma electrónica, o claves concertadas, garantizándose la
confidencialidad y privacidad de sus datos.
Los módulos de SIGEM son:
Registro: Aplicación de registro de documentos de entrada/salida,
basada en la normativa SICRES4
v2.
Tramitación Telemática: Conjunto de servicios a disposición del
ciudadano que permiten su comunicación con su Ayuntamiento vía
Web: Tramitación telemática, consulta de expedientes, pago
electrónico (a través de la pasarela de pago de Red.es SPT), firma
electrónica (@firma), notificación telemática (SISNOT), registro
electrónico y optimización del registro presencial.
Se incluyen una serie de servicios que pueden ser utilizados por el
ciudadano, bien de forma aislada o en el contexto de un procedimiento:
- Consulta de expedientes.
- Consulta de registros.
- Pago electrónico de tributos y tasas (a través de la plataforma
de Red.es).
- Notificación electrónica (mediante la plataforma SNTS-
SISNOT).
- Recepción de avisos por mensajes SMS a móviles.
- Certificaciones.
Los ciudadanos podrán identificarse y firmar utilizando certificados
electrónicos admitidos por la plataforma @firma, incluyendo el DNI electrónico.
Gestión de Expediente: Controlando los diferentes procesos de su
tramitación.
- Acometida de agua.
- Cambio de Titular de Licencia de Apertura.
- Certificado Urbanístico.
- Concesión de subvención.
- Contrato negociado.
4
http://www.ctt.map.es/web/proyectos/sicres
91
6. Modelo propuesto en la gestión municipal
Trabajo de Investigación 2012
- Expediente sancionador (genérico).
- Licencia de apertura de Actividad Clasificada / No Clasificada.
- Licencia de Vado.
- Obras menores.
- Reclamación de Tributos.
- Reclamaciones, quejas y sugerencias.
- Tarjeta de estacionamiento para minusválidos.
- Cédula o informe de Habitabilidad.
- Cita previa con técnicos municipales.
- Compra menor.
- Proceso selectivo (convocatorias de empleo).
- Bonificaciones (reducciones de impuestos).
- Ocupación de vía pública.
Archivo Electrónico. Almacena temporal y/o definitivamente la
documentación de los expedientes, con posibilidad de cambios de
textos masivos de acuerdo a las normas de descripción y
categorización definidas para los archivos.
6.4.2. Servidores.
A) Datos Servidor.
Las base de datos principal se encontrará en un servidor o en varios
dependiendo de la estructura y complejidad de la administración.
Se utilizará como gestor de base de datos PostgreSQL, o similar.
Se utilizará la tecnología ActiveX Data Object (ADO) para conectarse a los
diferentes Sistemas Gestores de Bases de Datos (SGBD) del mercado (SQL
Server, Oracle y MySQL), para ello el sistema debe tener un módulo específico
para esta conexión e importación/exportación de datos, siendo una de las
mayores ventajas a la hora de utilizar este módulo, además de la facilidad de la
conexión, es el de poder utilizar el sistema de seguridad gestionado por los
diferentes SGBD. La mayoría de ellos validarán a nuestro usuario para entrar
en un servidor y seguidamente nos darán acceso a la base de datos requerida
si tenemos los permisos necesarios.
Además, este sistema se establece a nivel de interface, dotándolo de un
nivel de seguridad complementario. Todo esto nos dará una flexibilidad total a
la hora de gestionar nuestros usuarios y sus permisos.
Esta base de datos debe ser de acceso remoto y la Conexión ADSL a
partir de 3Mbps como mínimo o bien servidor en red local.
Como ventajas del servidor estarían:
Almacenamiento de Bases de Datos en múltiples motores (Ms-Jet,
MySQL, SQLserver y Oracle).
Configuración de y mantenimiento de los motores de BD utilizados
92
Sistemas de Información Geográfica: La Administración Local. Ramón Sánchez-Valverde Cornejo
Trabajo de Investigación 2012 13 - 25
Gestión de seguridad física del servidor (robo, incendio,
inundación…).
Gestión de seguridad del sistema operativo del servidor (integridad
y seguridad del S.O., gestión de usuarios, configuración de
Aplicación remota y Terminal Server).
Gestión de backup programado de las BD.
B) Base de datos del Sistema.
Se deben diferenciar las bases de datos de gestión municipal de las que
proceden de otros sectores y empresas, siendo las del ámbito municipal:
1. Bases de datos municipales:
a. Registro de entrada y salida de documentos.
Registro de documentos que tengan entrada o salida en el
ayuntamiento. Registro público de documentos
b. Urbanismo.
- Gestión de expedientes
Datos de las personas relacionadas con la tramitación de
expedientes.
- Gestión e implantación del Plan General Vigente.
- Gestión urbanística.
- Suelo urbano.
- Suelo rústico.
- Mantenimiento y Obras municipales en espacios públicos.
- Mantenimiento de las zonas verdes y espacios ajardinados.
- Gestión del patrimonio municipal.
- Gestión y adjudicación de viviendas.
c. Disciplina urbanística.
Inspección de las obras existentes.
d. Licencias de obra.
Registro de las obras que se realizan y de la expedición de
licencias de obras.
- Obras Mayores.
- Obras menores.
- Ocupación de la Vía Pública.
e. Registro de contratos y licitaciones.
Mantener los datos de los adjudicatarios de los contratos
realizados por dependencias municipales.
f. Licencias de actividades y apertura.
Registro y control de las personas que solicitan la expedición de
licencias de apertura de actividades.
g. Padrón.
Formación, renovación y rectificación del padrón municipal de
habitantes.
h. De terceros de hacienda local.
- Gestión y recaudación de tributos y precios públicos
identificación de sujetos pasivos y obligados al pago.
93
6. Modelo propuesto en la gestión municipal
Trabajo de Investigación 2012
- Gestión recaudación de impuestos y sanciones por la vía de
embargo.
- Gestión del impuesto de bienes inmuebles. IBI rústica y
urbana.
- Gestión del impuesto de actividades económicas. Impuesto
actividades económicas (IAE).
- Gestión del impuesto de plusvalía de bienes inmuebles.
- Gestión del impuesto de vehículos de tracción mecánica
(IVTM).
- Otras tasas y precios públicos.
- Gestión de otras tasas e impuestos: obras instalaciones
apertura expedición de documentos.
- Gestión y control fiscal del ayuntamiento.
- Gestión de sanciones de tráfico.
- Gestión de suministro de agua potable.
i. Gestión tributaria. Fichero de terceros económicos
Gestión económico-financiera presupuestaria y contable
desarrollo y seguimiento de la contabilidad y ejecución
presupuestaria y cumplimiento de las obligaciones tributarias.
j. Intervención.
Gestión y contabilización de pagos a proveedores.
k. Patrimonio municipal.
- Edición de Bienes Inmuebles.
- Dominios Públicos.
l. Guía Urbana y Callejero. Interfaz para publicación de mapas en
Internet.
m. Redes de de gestión directa Infraestructuras.
- Red de alumbrado público.
- Red de saneamiento.
- Red de abastecimiento de agua.
n. Registro de licitadores.
Gestión y control de licitadores y devolución de fianzas.
o. Red de video grabación.
p. Policía Local.
Gestión de servicios de la policía local.
q. Bibliotecas.
Gestión de los servicios municipales de talleres y bibliotecas.
r. Bases internas:
- Nóminas de personal.
Gestión de nominas del personal funcionario y laboral del
ayuntamiento y confección de nóminas, cotizaciones a
seguridad social, retenciones IRPF y retenciones judiciales y
administrativas.
- Control del personal y accesos autorizados.
94
Sistemas de Información Geográfica: La Administración Local. Ramón Sánchez-Valverde Cornejo
Trabajo de Investigación 2012 13 - 27
2. Bases de datos sectoriales.
a. Redes de de gestión indirecta Infraestructuras.
- Red de Abastecimiento de agua.
- Red de Saneamiento.
- Redes eléctricas de Baja, Media y Alta tensión.
- Red de gas.
- Redes de telecomunicaciones.
b. Vías pecuarias.
c. Áreas de protección medio ambiental, hidráulicas,
infraestructuras,…
3. Bases de datos supralocales.
a. Catastro. El sistema es capaz de almacenar la información
gráfica y alfanumérica proveniente de la D.G. de Catastro.
b. Instituto Nacional de Estadística (INE). Se almacena la
información alfanumérica básica de referencia proporcionada por
el INE.
c. Instituto Geográfico Nacional (IGN). Toda la información
relativa a topónimos se almacena y muestra en el sistema.
d. Instituto de Datos Espaciales de Castilla-La Mancha (IDE
CLM).
6.4.3. Módulos.
Una serie de módulos asisten de una forma muy intuitiva en la gestión
municipal, en ámbitos tales como planificación urbanística, tramitación de
licencias de obra, infraestructuras, inspección de actividades contaminantes,
etc... El Sistema debe disponer de un conjunto de módulos, básicos y
específicos.
Los módulos básicos tienen como objetivo ofrecer las herramientas
necesarias para la gestión y administración del sistema completo, sirviendo de
base para los módulos específicos. Se trata de módulos más complejos,
dirigidos al personal técnico cualificado de la Administración.
Se crearán módulos específicos según las áreas y servicios a gestionar
con sus propios datos y compartidos con el resto de módulos que constituirán
el hilo conductor.
Los módulos específicos pretenden facilitar las tareas rutinarias que
diariamente se llevan a cabo en una Administración Local, mediante asistentes
guiados, funcionalidades específicas, etc. Están dirigidos especialmente a los
técnicos de los Ayuntamientos y no requieren de conocimientos informáticos
específicos.
95
6. Modelo propuesto en la gestión municipal
Trabajo de Investigación 2012
Figura 24. Módulos del sistema según bases de datos y actividades desarrolladas.
Fuente: Elaboración propia.
Módulo básico
Editor de cartografía.
Administrador de cartografía.
Servidores de mapas.
Extensión aplicaciones comerciales.
Otros (seguridad, metadatos, …).
Información básica de referencia.
Módulos específicos
Catastro.
Planeamiento.
Infraestructuras.
Patrimonio.
Licencias de Obra Mayor y Menor.
Licencia de Actividades y Apertura.
Disciplina Urbanística.
Gestión Tributaria.
Consulta sobre parámetros identificación de:
Parcela.
Titular.
Georreferencia.
…
Medio Ambiente.
96
Sistemas de Información Geográfica: La Administración Local. Ramón Sánchez-Valverde Cornejo
Trabajo de Investigación 2012 13 - 29
Para los módulos siguientes y apoyados en la bibliografía consultada,
hemos realizado unas fichas que servirán de base para la realización del
trabajo concreto sobre dos parcelas y así establecer la comparativa de la
implantación del sistema.
Todas las bases de datos están interconectadas y por tanto cada dato
tiene asignado un código único y georreferenciado. Sin embargo para que la
consulta y gestión sea más ágil y dinámica procede distribuir el sistema en
módulos que generalmente coincidirán con las bases de datos de referencia.
En primer lugar, hay que obtener los datos de referencia de las bases de
datos anteriormente citadas que son los que permiten tener una base a partir
de la cual georreferenciar el resto de información municipal.
1. Cartografía básica.
Está constituida en tres niveles según información aportada y escala. Las
escalas son de orden territorial: Estatal – Autonómica – Municipal.
Aportada por el IDEE y el IDE-CLM.
Las aportadas por otros organismos y AAPP.
Se actualizará según la cartografía del IGN y aportaciones
municipales.
A nivel estatal podemos destacar:
A.- IDEE e IDE-CLM.
La información de la IDEE, queda volcada en la IDEE-CLM,
completándose con la información más detallada y de carácter autonómico. En
algún caso incorpora información municipal (por ejemplo del Ayuntamiento de
Albacete).
Figura 25. Imagen web de la IDE-CLM de Ciudad Real.
Fuente: IDE-CLM.
97
6. Modelo propuesto en la gestión municipal
Trabajo de Investigación 2012
B.- Catastro.
El Catastro Inmobiliario es un registro administrativo dependiente del
Ministerio de Economía y Hacienda en el que se describen los bienes
inmuebles rústicos, urbanos y de características especiales. Está regulado por
el Texto Refundido de la Ley del Catastro Inmobiliario, la inscripción en el
mismo es obligatoria y gratuita, características que lo diferencian del Registro
de la Propiedad.
La descripción catastral de los bienes inmuebles incluye sus
características físicas, jurídicas y económicas, entre las que se encuentran su
localización, referencia catastral, superficie, uso, cultivo, representación gráfica,
valor catastral y titular catastral.
Constituye la base cartográfica parcelaria del territorio, donde su figura
dentro de la gestión del ciudadano y municipal es básica en cuanto a la
información que maneja, tanto de uso libre como protegido por la legislación de
protección de datos.
Todo ello ofrecido a través de Internet de un servicio WMS (Web Map
Service) que permite el acceso libre y gratuito a la cartografía catastral a través
de un mapa continuo con cartografía urbana y rústica de todo el territorio.
Podemos destacar las siguientes dentro del sistema a implantar:
Parcelas en el término municipal: localización, referencia catastral,
superficie, uso, cultivo.
Callejero: combinación los datos de tramos de vía, padrón, INE y
números de policía.
98
Sistemas de Información Geográfica: La Administración Local. Ramón Sánchez-Valverde Cornejo
Trabajo de Investigación 2012 13 - 31
Figura 26. Consulta descriptiva y gráfica de parcela.
Fuente: Catastro.
Figura 27. Consulta de datos de parcela.
Fuente: Catastro.
Funcionalidades:
Importar los ficheros gráficos (en formato shapefile) con la información
catastral relativa a Parcelas y Construcciones proporcionados por la
Dirección General de Catastro.
Importar los ficheros del Padrón Catastral de Urbana y Rústica
proporcionados por la Dirección General de Catastro.
Editar y consultar la información almacenada en el sistema, además de
generar informes utilizando plantillas predefinidas por la propia entidad.
99
6. Modelo propuesto en la gestión municipal
Trabajo de Investigación 2012
Conexión con la Oficina Virtual de Catastro a través de un Servicio Web
habilitado por Catastro para ello.
Intercambio de Información entre entidades locales y Catastro.
Herramientas de edición y actualización.
Gestión de históricos de modificaciones.
Registro y gestión de expedientes.
C.- Instituto Nacional de Estadística (INE).
Aporta los siguientes datos principalmente:
Distritos, Secciones, Núcleos.
Padrón de Habitantes.
Actividades.
Etc.
2. Planeamiento.
Las fichas que planteamos a continuación son de elaboración propia y
que integran los conceptos destacables tanta para la administración como para
el ciudadano. Las citadas fichas están enlazadas con diferentes bases de datos
del sistema e incluso algunos de los apartados pueden remitirse a otras fichas
para definir con mayor detalle el concepto en cuestión.
Tipos de planeamiento, clasificación del suelo...
Consulta y Edición de los planes existentes en el Municipio e
integrados en el sistema con toda la información de Clasificación,
Sistemas Generales, Calificación del suelo, Ámbitos de Gestión y
Alineaciones.
Editor de dominios de planeamiento. El usuario podrá personalizar
los dominios de la información de Planeamiento asociada. Se
adaptaría a la legislación municipal, provincial y autonómica
relativa al planeamiento y ordenación del territorio.
Generación de la cédula urbanística, personalizable a las
necesidades de los usuarios, en la que se detalla la información
concreta de la parcela, superficie, datos catastrales y, además de
la información urbanística de la misma, clasificación, calificación y
alineaciones.
Generación de mapas temáticos de Planeamiento, en los que
cada usuario pueda resaltar aquellos aspectos que más le
interesen.
Gestión de avisos y eventos relativos al Planeamiento, de tal
forma que se faciliten las tareas de gestión urbanística.
Los contenidos de la siguiente ficha, son el resultado de las relaciones
con el sistema, es decir, con las diversas bases de datos. En algunos
apartados se plantean hiperenlaces a otras fichas y así sucesivamente, según
el nivel de detalle y escala deseado por el usuario.
100
Sistemas de Información Geográfica: La Administración Local. Ramón Sánchez-Valverde Cornejo
Trabajo de Investigación 2012 13 - 33
Ficha Urbanística de Planeamiento.
Esta ficha informaría al propietario de las condiciones urbanísticas de la
parcela con carácter general así como de los datos principales en la petición de
licencia de obras.
Figura 28. Ficha urbanística.
Fuente: Elaboración propia.
101
6. Modelo propuesto en la gestión municipal
Trabajo de Investigación 2012
Desarrollo de la ficha en enlaces externos e hiperenlaces. Se incluye
anejo con este desarrollo en powerpoint que refleja la información descrita a
una escala mayor para mejor entendimiento de la ficha.
Figura 29. Ficha urbanística. Descripción. Fotografía.
Fuente: Elaboración propia.
Figura 30. Ficha urbanística. Descripción. Situación.
Fuente: Elaboración propia.
102
Sistemas de Información Geográfica: La Administración Local. Ramón Sánchez-Valverde Cornejo
Trabajo de Investigación 2012 13 - 35
Figura 31. Ficha urbanística. Descripción. Emplazamiento.
Fuente: Elaboración propia.
Figura 32. Ficha urbanística. Descripción. Parcela.
Fuente: Elaboración propia.
103
6. Modelo propuesto en la gestión municipal
Trabajo de Investigación 2012
Figura 33. Ficha urbanística. Descripción. Instalaciones entorno Parcela.
Fuente: Elaboración propia.
Figura34. Ficha urbanística. Descripción. Instalaciones Parcela.
Fuente: Elaboración propia.
104
Sistemas de Información Geográfica: La Administración Local. Ramón Sánchez-Valverde Cornejo
Trabajo de Investigación 2012 13 - 37
Figura 35. Ficha urbanística. Descripción. Mantenimiento de infraestructuras.
Fuente: Elaboración propia.
105
6. Modelo propuesto en la gestión municipal
Trabajo de Investigación 2012
3. Módulo de Dotaciones Públicas (Parcelas y Bienes
Inmuebles municipales).
Este módulo recoge los epígrafes relativos a Bienes Inmuebles según el
reglamento de Bienes de las administraciones locales y permite su
actualización y modificación, así como la impresión de las fichas e informes
necesarios. En general permite asociar bienes a una parcela, editar información
sobre sus linderos, conservación de la construcción, valoración y derechos
sobre el bien.
Consulta y edición de la información relativa al epígrafe de bienes
inmuebles del Inventario de Patrimonio Municipal.
Geocodificación de bienes inmuebles respecto al parcelario catastral.
Realizar consultas y comparaciones entre superficies gráficas y los
datos alfanuméricos de patrimonio.
Generar informes de bienes inmuebles municipales. Actualmente
existe un informe tipo con los datos recogidos en el Inventario.
Generar fichas del libro inventario.
Generación de mapas temáticos. De esta forma será posible visualizar
sobre un mapa y de una manera muy rápida y sencilla todas las
parcelas que contengan bienes de titularidad municipal, y poder así
realizar un seguimiento, tomar decisiones, establecer planes de
actuación, valoraciones, etc. de una manera más óptima y eficaz.
106
Sistemas de Información Geográfica: La Administración Local. Ramón Sánchez-Valverde Cornejo
Trabajo de Investigación 2012 13 - 39
Figura 36. Ficha de Mantenimiento y gestión. Equipamientos y Dotaciones Públicas.
Fuente: Elaboración propia.
107
6. Modelo propuesto en la gestión municipal
Trabajo de Investigación 2012
4. Infraestructuras de saneamiento y abastecimiento.
Carga en el sistema de la información de Abastecimiento y
Saneamiento de cada municipio.
Consulta y Edición de la información asociada: permite la
búsqueda, creación, modificación o eliminación de la
información de infraestructuras municipales de
abastecimiento y saneamiento. Además, dispone de un
conjunto de reglas de validación que permiten asegurar la
integridad y coherencia de la información del sistema.
Depósitos, potabilizadoras, captaciones, conducciones,
depuradoras y atributos tales como materiales, estado, tipo
de gestión.
Permite la sectorización de las redes de infraestructuras.
Generación de informes sobre el estado de las
infraestructuras. Es posible obtener informes tipo sobre el
estado de la red. De esta forma se conseguirá la
homogeneización de todos los documentos oficiales
relativos a la información de Infraestructuras.
Generación de mapas temáticos de infraestructuras, de tal
forma que cada usuario puede configurar cada mapa
utilizando sus propios criterios dependiendo del trabajo que
vaya a realizar.
Gestión de avisos sobre infraestructuras. Datos de averías,
mantenimiento y eventos relacionados con las redes de
infraestructuras y generar avisos sobre los mismos.
o Datos de mantenimiento: fecha y tipo de actuación.
o Datos de averías: fechas, tipo, gravedad.
o Gestión de avisos sobre infraestructuras.
108
Sistemas de Información Geográfica: La Administración Local. Ramón Sánchez-Valverde Cornejo
Trabajo de Investigación 2012 13 - 41
Respecto a la red de abastecimiento:
Figura 37. Ficha de Mantenimiento y gestión. Red de Abastecimiento de Agua.
Fuente: Elaboración propia.
109
6. Modelo propuesto en la gestión municipal
Trabajo de Investigación 2012
Figura 38. Ficha de Mantenimiento y gestión. Red de Abastecimiento de Agua. Continuación I.
Fuente: Elaboración propia.
110
Sistemas de Información Geográfica: La Administración Local. Ramón Sánchez-Valverde Cornejo
Trabajo de Investigación 2012 13 - 43
Figura 39. Ficha de Mantenimiento y gestión. Red de Abastecimiento de Agua.
Fuente: Elaboración propia.
111
6. Modelo propuesto en la gestión municipal
Trabajo de Investigación 2012
Figura 40. Ficha de Mantenimiento y gestión. Red de Abastecimiento de Agua. Control y
seguimiento en la red.
Fuente: Elaboración propia.
112
Sistemas de Información Geográfica: La Administración Local. Ramón Sánchez-Valverde Cornejo
Trabajo de Investigación 2012 13 - 45
Respecto a la red de saneamiento:
Figura 41. Ficha de Mantenimiento y gestión. Red de Saneamiento.
Fuente: Elaboración propia.
113
6. Modelo propuesto en la gestión municipal
Trabajo de Investigación 2012
Figura 42. Ficha de Mantenimiento y gestión. Red de Saneamiento. Control y seguimiento en la red.
Fuente: Elaboración propia.
114
Sistemas de Información Geográfica: La Administración Local. Ramón Sánchez-Valverde Cornejo
Trabajo de Investigación 2012 13 - 47
5. Resto de Infraestructuras.
De igual manera que se ha realizado con el punto anterior se realizaría
con el resto de instalaciones.
Gas: BP, MP y AT.
Electricidad: Alta, Media y Baja Tensión.
Telecomunicaciones.
Otras.
115
6. Modelo propuesto en la gestión municipal
Trabajo de Investigación 2012
Figura 43. Ficha de Mantenimiento y gestión. Red de Alumbrado Público.
Fuente: Elaboración propia.
116
Sistemas de Información Geográfica: La Administración Local. Ramón Sánchez-Valverde Cornejo
Trabajo de Investigación 2012 13 - 49
Figura44. Ficha de Mantenimiento y gestión. Red de Alumbrado Público. Continuación I.
Fuente: Elaboración propia.
117
6. Modelo propuesto en la gestión municipal
Trabajo de Investigación 2012
Figura 45. Ficha de Mantenimiento y gestión. Red de Alumbrado Público. Continuación II.
Fuente: Elaboración propia.
118
Sistemas de Información Geográfica: La Administración Local. Ramón Sánchez-Valverde Cornejo
Trabajo de Investigación 2012 13 - 51
Figura 46. Ficha de Mantenimiento y gestión. Red de Alumbrado Público. Continuación III.
Fuente: Elaboración propia.
119
6. Modelo propuesto en la gestión municipal
Trabajo de Investigación 2012
Figura 47. Ficha de Mantenimiento y gestión. Red de Alumbrado Público. Continuación IV.
Fuente: Elaboración propia.
120
Sistemas de Información Geográfica: La Administración Local. Ramón Sánchez-Valverde Cornejo
Trabajo de Investigación 2012 13 - 53
6. Licencias de Obra Mayor y Menor.
Desde este módulo se realiza la gestión de las Licencias tanto de Obra
Mayor como Obra Menor georreferenciándolo en todo momento a la
información básica de referencia. Entre sus funcionalidades más importantes
podemos destacar:
Gestionar licencias de obra mayor y menor. Para cada tipo de
licencia se dispone de interfaces distintas que facilitan las tareas
de introducción y validación de toda la información necesaria para
su tramitación. Dentro de esta gestión, se podrá consultar el flujo
y estado en el que se encuentre cada expediente y los pasos
siguientes necesarios para continuar con su tramitación.
o Creación de solicitud de licencia de obra (apertura de
expediente): se asociarán los datos de una licencia a su
parcela, editar datos del solicitante y del técnico,
impuestos, documentación requerida...
o Se localizará la licencia de obra, editar cambios,
seguimiento administrativo (estado de la solicitud y
consulta del expediente).
Geocodificación de cada licencia mediante dirección postal o
georreferenciación de la misma en un mapa.
Generación de informes de licencias en los que se refleja toda la
información relativa a cada licencia.
Generación de planos de licencias solicitadas y de mapas
temáticos, de tal forma que el técnico del Ayuntamiento pueda
rápidamente visualizar las licencias existentes en cada zona, etc.
Gestión de avisos y eventos relativos a licencias, de tal forma que
se faciliten las tareas de gestión y tramitación de expedientes.
Se realizará un mantenimiento histórico de cambios y tareas
pendientes y se establecerán avisos de notificaciones pendientes.
7. Licencias de actividad y apertura.
Se realiza la gestión de las Licencias de actividad y apertura
georreferenciándolo en todo momento a la información básica de
referencia donde podemos destacar:
Creación de solicitud de licencia de actividad (apertura de
expediente): bares, hoteles, restaurantes, número de operarios,
aforo, ventilación, almacenaje.
Se realizará un mantenimiento histórico de cambios y tareas
pendientes y se establecerán avisos de notificaciones pendientes.
121
6. Modelo propuesto en la gestión municipal
Trabajo de Investigación 2012
8. Concesiones, autorizaciones y ocupación de la vía
Pública.
Recoge la información relativa a Concesiones, Autorizaciones, actividades
de Control del dominio Público, etc. y se desarrollan las siguientes
funcionalidades:
Creación de solicitud de licencia de ocupación (apertura de
expediente): carga y descarga, ferias, terrazas...
Gestionar solicitudes de ocupación de la vía pública.
o Geocodificación de cada licencia de ocupación de la vía
pública mediante dirección postal o georreferenciación de
la misma en un mapa.
o Mantenimiento de un histórico de solicitudes de
ocupación de la vía pública.
o Generación de los informes de solicitud de ocupación de
la vía pública.
o Generación del plano de solicitudes de ocupación de la
vía pública y de mapas temáticos.
o Generación de un informe de calles afectadas por
licencias de ocupación, de tal forma que se puedan
consultar de una manera rápida y sencilla.
o Gestión de eventos y avisos sobre licencias de ocupación
de la vía pública.
o Modificar una solicitud: área de ocupación de acera y de
calzada, horas de ocupación, calles afectadas.
Se realizará un mantenimiento histórico de cambios y tareas
pendientes y se establecerán avisos de notificaciones pendientes.
9. Actividades contaminantes y medio ambiente.
Gestión de las actividades del reglamento de Actividades
Molestas, insalubres y no peligrosas (RAMINP).
Gestión de la información relacionada con las actividades
relativas a:
o Contaminación acústica.
o Zonas verdes y arboladas.
o Contaminación del agua.
o Contaminación del aire.
o Gestión de residuos urbanos y de construcción.
o Gestión de residuos y recogida selectiva.
o Escombreras y vertederos.
o Gestión de inspecciones y expedientes de actividades
contaminantes.
o Control de inspectores y expedientes.
o Mantenimiento de un histórico de actividades
contaminantes.
o Realización de mapas de actividades contaminantes.
122
Sistemas de Información Geográfica: La Administración Local. Ramón Sánchez-Valverde Cornejo
Trabajo de Investigación 2012 13 - 55
o Generación de Informes sobre actividades
contaminantes, personalizables y adaptables a las
necesidades concretas de cada momento y cada tipo de
contaminación.
10. Otras tareas fundamentales.
Mantenimiento histórico de cambios y tareas pendientes.
Avisos de notificaciones pendientes.
11. Gestor de Eventos y Avisos.
Navegar por el mapa y consultar ámbitos de gestión.
Editar eventos para cada ámbito.
Gestión de avisos para cada ámbito.
12. Guía urbana, callejero y visualizador de internet.
Este módulo o cliente visualizador permite navegar por mapas a través de
Internet utilizando simplemente un navegador. De este modo, se garantiza la
presencia del Municipio en la red, permitiendo de una manera ágil y sencilla la
publicación de la información de mayor interés para los ciudadanos. Cada
Ayuntamiento podrá publicar sus mapas más significativos, asegurando que los
datos mostrados son los que se manejan con el resto de herramientas. De esta
forma se podrán ofrecer servicios de valor añadido a los municipios y fomentar
actividades, como el turismo o la propia participación ciudadana en las
actividades del municipio. El portal de visualización de los mapas presenta tres
zonas muy diferenciadas:
El mapa por el que se desea navegar en la parte central.
La leyenda de capas de dicho mapa y una lista de marcas de
posición que defina cada usuario.
Mapa guía y las herramientas de escala para una navegación
más intuitiva.
Mapas predefinidos y consultas más habituales. Por ejemplo
trazados de la red de transportes, centros educativos, sanitarios,
emergencias, etc.
Las operaciones básicas de navegación que permite realizar la
guía urbana son las siguientes:
o La guía urbana permite realizar distintas operaciones de
zoom: acercamiento, alejamiento, zoom a determinadas
escalas, zoom a un recuadro y visualización completa del
mapa, además de desplazamientos por el mapa.
o Mostrar y ocultar capas del mapa. Seleccionando y
deseleccionando las capas sobre la leyenda, se
mostrarán y ocultarán del mapa central.
o Vistas o marcas de posición. La guía urbana permite el
almacenamiento de vistas o marcas de posición a las que
poder acceder posteriormente con mayor facilidad.
123
6. Modelo propuesto en la gestión municipal
Trabajo de Investigación 2012
o Punto de información. La guía urbana permite consultar
la información asociada a las entidades sobre las que se
pincha, mostrándola en forma de pestaña, una por cada
entidad.
o Localización de vías mediante esta herramienta. La guía
urbana facilita al usuario la búsqueda de vías,
permitiendo además un rápido acceso a las mismas.
o Impresión. La herramienta de impresión de la guía
urbana permite imprimir el mapa que se está visualizando
en pantalla, mostrando previamente una previsualización
en la que se muestra el aspecto que tendrá el mapa
impreso. En ella aparece el mapa centrado, y a su
izquierda la leyenda, la escala y el mapa guía.
13. Módulo de gestión y mantenimiento de
infraestructuras (Desarrollo y metodología del sistema).
En el desarrollo de la metodología, me centraré en aquellos que deban
ser gestionados por la Administración Local directamente, es decir, que la
misma administración realiza un protocolo de actuación y diseño funcional del
Sistema, que evidentemente debe ser compatible con el resto de
administraciones.
El módulo básico debe ser facilitado por los organismos autonómicos y
estatales en virtud de los convenios que se lleven a cabo. Por ejemplo las
ortofotos no se van a realizar como hasta ahora en la cual en un municipio se
realiza un vuelo y el colindante otro distinto. Todo se realizará de manera
coordinada y aunando esfuerzos y además reduzcan tanto el esfuerzo
económico y material, evitando que sean incompatibles entre ellos. Además se
homogeneiza los sistemas para facilitar su compatibilidad y comprensibilidad.
Los módulos específicos pretender dotar al sistema de un esquema
organizativo de gestión, que permita a la administración las previsiones futuras
tanto económicas como técnicas.
Es necesario realizar otros módulos complementarios y a su vez
independientes, para la gestión interna de la administración.
A continuación resalto aquellos módulos de gestión sobre los que se
establecerá unos parámetros y metodología para adaptarlos al sistema.
124
Sistemas de Información Geográfica: La Administración Local. Ramón Sánchez-Valverde Cornejo
Trabajo de Investigación 2012 13 - 57
13.1. Gestión y mantenimiento del espacio urbano.
A).- Motivación.
La gestión de los espacios públicos, o también medio ambiente urbano y
rural, a nivel municipal parte de la ideal del mantenimiento y la sostenibilidad
económica. Lógicamente la gran carga del trabajo a desarrollar estará en el
ámbito urbano.
Se pretende desarrollar una metodología que incorporada a un sistema de
información geográfica permita una gestión rápida y eficaz del estado de la vía
pública. Esto mejora la planificación e intervención de posibles actuaciones
optimizando el control, la inspección y la coordinación de las infraestructuras
urbanas, así como su evaluación económica y temporal. Su gestión vendrá
dada por índices de mantenimiento e información recopilada mediante una
inspección sistemática “in situ” y volcada al sistema.
Las ciudades presentan importantes déficits que repercuten directamente
en la calidad de vida del ciudadano; aspectos relacionados con la
contaminación, la seguridad y la imagen tienen que ver con un planteamiento
desenfocado en la gestión y el mantenimiento de las infraestructuras urbanas,
como anteriormente se ha dicho (…). Las infraestructuras urbanas están en
constante interrelación y que cualquier decisión de intervención particularizada,
condiciona e incluso puede provocar efectos negativos no deseados en el resto
de las infraestructuras.
Las ciudades deben apostar por la necesidad de mantener y conservar.
La programación por objetivos específicos a corto plazo y la coordinación
integrada entre las distintas campañas de mantenimiento se abrirán paso por
delante de conceptos de planificación a medio y largo plazo y el control a
“posteriori”, o lo que es lo mismo el “sin control”. El no mantener tiene un coste
añadido muy significativo puesto que tiene como consecuencia el coste de
Reparación muy superior al de Mantenimiento.
B).- Finalidad.
La finalidad de poder disponer de forma inmediata de:
Información sobre el estado de conservación calle por calle,
asignando a cada tramo un índice de mantenimiento.
Priorización en la necesidad de intervención.
Aproximación de coste de mantenimiento y/o reparación del ámbito
urbano consultado.
Coordinación entre los distintos agentes que intervienen en la vía
pública.
Facilita y optimiza la gestión del presupuesto de mantenimiento.
Para ello debemos de responder a una serie de preguntas que nos
permitan conocer la situación real de las infraestructuras y el medio ambiente
125
6. Modelo propuesto en la gestión municipal
Trabajo de Investigación 2012
urbano en su conjunto. Incluiremos tanto los parámetros de diseño adecuados,
como mínimo, a la normativa vigente, como los materiales que lo componen.
Todo ello nos permitirá una actuación coordinada y planificada de los
servicios municipales y la previsión económica necesaria para cada actuación.
C).- Características básicas de la metodología de la gestión.
C.1. Espacios urbanos.
A.1 Zonas verdes.
A.2 Espacios libres.
A.3 Viario.
C.2. Diseño del viario.
A.4 Tipo.
(Según intensidad de tráfico y estructura general).
A.5 Tramo
Rasante inicial.
Rasante final.
Pendiente longitudinal y transversal.
A.6 Sección tipo.
A.7 Accesibilidad.
A.8 Calzada.
A.9 Acera.
A.10 Aparcamiento.
A.11 Carril bici.
A.12 Uso.
Vehículo.
Peatón
Mixto.
A.13 Mobiliario urbano.
Alcorques: Árboles, arbustos, …
Bancos.
Papeleras.
Fuentes.
C.3. El inventario de los elementos urbanos.
Pavimentos de hormigón, de asfalto, rígolas ...
Encintados de piedra, de hormigón...
Alcorques, vados...
Elementos de señalización, orientación y de información.
Puntos de luz.
Líneas eléctricas enterradas de BT, de MT.
Bancos, fuentes …
Etc.
126
Sistemas de Información Geográfica: La Administración Local. Ramón Sánchez-Valverde Cornejo
Trabajo de Investigación 2012 13 - 59
C.4. Clasificación de los elementos urbanos.
Pavimentos y encintados:
Pavimentos de calzada.
Pavimentos de acera.
Encintados.
Vados y alcorques.
Alumbrado público:
Alumbrado-puntos de luz.
Alumbrado-canalización.
Alcantarillado:
Alcantarillado-canalizaciones
Alcantarillado superficial/registros e imbornales
Mobiliario urbano
Mobiliario urbano Ordinario
Mobiliario urbano Especial
Arbolado
Señalización
Señalización horizontal
Señalización vertical
Semaforización-señales
Semaforización canalización
Servicios
Agua
Telecomunicaciones
Electricidad
Gas
C.5. Parámetros del mantenimiento:
1. Evaluación del mantenimiento.
Los conceptos objeto de evaluación del mantenimiento desde el punto de
vista de la administración municipal, se realizarán en parámetros agrupados en
grupos o variables de mantenimiento. Cada una de las variables corresponde a
un índice de mantenimiento de la vía. Todos estos conceptos, los parámetros y
los índices de mantenimientos vienen predeterminados.
Las variables de mantenimiento se agrupan a la vez para formar los
índices de mantenimiento principales (de pavimentos, de servicios y el global)5
.
5
GUILEMANY CASADAMON, Carlos y GUÀRDIA RIERA, Andreu. 2003. El VIATEST. Gestión
y mantenimiento de la infraestructura urbana. I congreso de Urbanismo y Ordenación del
Territorio. Bilbao, 7, 8 y 9 de mayo de 2008.
127
6. Modelo propuesto en la gestión municipal
Trabajo de Investigación 2012
01 Pavimentos de calzada. Calzadas, IC
02 Pavimentos de acera. Aceras, IV
03 Bordillos.
04 Rígolas.
05 Vados de vehículos y peatones.
06 Alcorques.
Encintados, IE
07 Mobiliario urbano.
08 Plantación y reposición de arbolado.
09 Reposición de señalización.
10 Semaforización (elementos verticales).
Elementos
Superficiales, IES
Índice de calidad
de los
pavimentos, ICP
11 Canalización principal del alcantarillado.
12 Nuevas acometidas.
13 Elementos singulares.
Alcantarillado, IAL
14 Canalización del alumbrado público.
15 Soportes del alumbrado público.
16 Luminarias del alumbrado público.
17 Semaforización (canalización).
Alumbrado Público,
IAP
18 Líneas eléctricas bajo viales.
19 Líneas de teléfono bajo viales.
Soterramiento de
líneas, ISL
20 Redes de agua, gas y telecomunicaciones. Agua, gas y
telecomunicaciones,
IAGT
Índice de calidad
de las
infraestructuras
de servicios, ICS
Figura 48.Variables de la Gestión y Mantenimiento del espacio urbano
Fuente: Elaboración propia y GUILEMANY (2008) .
En cada uno de estos 20 puntos, se desarrollarán unos coeficientes de
calidad (funcionalidad, seguridad e imagen de la vía urbana.) y de
mantenimiento.
a. Podemos definir de 1 a 10 el factor de mantenimiento del tramo
analizado:
0, cuando en el tramo no existe defecto del factor.
1, cuando en el tramo la parte defectuosa es inferior al 1% del
conjunto.
2, cuando la parte defectuosa está entre el 1% y el 4% del conjunto.
3, entre el 4% y el 9%
4, entre el 9% y el 16%
5, entre el 16% y el 25%
6, entre el 25% y el 36%
7, entre el 36% y el 49%
8, entre el 49% y el 64%
9, entre el 64% y el 81%
10, cuando la parte defectuosa supera el 81% del conjunto.
128
Sistemas de Información Geográfica: La Administración Local. Ramón Sánchez-Valverde Cornejo
Trabajo de Investigación 2012 13 - 61
b. Así mismo se deberá reflejar el grado de deterioro del tramo:
• Grado leve.
• Grado medio.
• Grado grave.
• Grado ausencia de elemento.
• Grado obsolescencia.
c. Por supuesto que existe un criterio de oportunidad que refleja la
situación real de la administración en la ejecución de las tareas
determinadas.
1. Participación ciudadana
Puede adoptar 3 valores: Participación ciudadana Alto,
Participación ciudadana Medio y Participación ciudadana
Bajo.
2. Grado de consolidación urbana de la vía (fracción de solares
edificados).
Puede adoptar 3 valores: grado de consolidación bajo (solares
edificados inferior al 25% del total); medio (entre el 25% y el
75%) y elevado (superior al 75%).
3. Oportunidad de cambio de sección de la vía.
Puede adoptar solamente dos valores: SI, cuando la sección
actual del vial no es adecuada según los estándares urbanos
actuales; NO, cuando la sección es adecuada.
4. Tipología del Tráfico.
Puede adoptar 3 valores: Vertebral, Articular y Peatonal, en
relación a la categoría funcional de la vía urbana.
d. Hay que establecer unos límites del mantenimiento mediante un
código de colores y que justifiquen la intervención:
Nivel de intervención no necesario, corresponde a aquellos
tramos con índices de mantenimiento bajos, y por tanto en buen
estado; este nivel se asocia al color verde.
Nivel de intervención recomendable, corresponde a aquellos
viales con índices de mantenimiento medios, en los cuales es
aconsejable algún tipo de intervención, si bien, no totalmente
prioritaria; este nivel se asocia al color amarillo.
Nivel de intervención urgente, en aquellos tramos donde el nivel
de mantenimiento es realmente malo – índice de mantenimiento
alto- y en los cuales es urgente adoptar medidas correctoras; este
nivel se asocia al color rojo.
e. Presupuestos de reparación, renovación y mantenimiento.
Se desarrolla según los 20 factores antes explicados y para cada tramo
de calle y actuación a llevar a cabo.
129
6. Modelo propuesto en la gestión municipal
Trabajo de Investigación 2012
A continuación se expone la ficha que a modo de ejemplo queda definida
en el anexo correspondiente, a mayor escala.
Figura 49. Ficha de Gestión y Mantenimiento del espacio urbano.
Fuente: Elaboración propia.
Figura50. Ficha de Gestión y Mantenimiento del espacio urbano. Continuación
Fuente: Elaboración propia.
13.2. Gestor de solares y parcelas.
La información se referirá a lo siguiente:
a.- Respecto del solar:
Propietario.
Ubicación y localización.
Linderos, forma y dimensión.
Superficies sobre rasantes permitidas y materializadas
así como bajo rasante.
Nº de viviendas.
Usos permitidos, compatibles y prohibidos.
130
Sistemas de Información Geográfica: La Administración Local. Ramón Sánchez-Valverde Cornejo
Trabajo de Investigación 2012 13 - 63
Ordenanza aplicable.
Datos registrales y catastrales.
Servicios existentes.
Condiciones de colindancia.
Condiciones de la vía pública a la que linde, incluyendo el
mobiliario urbano.
Vuelos.
Plantaciones, instalaciones, edificios, usos actuales y
ocupantes, subsuelo y servidumbres.
b.- Respecto a las circunstancias de planeamiento:
Planeamiento que le afecte, clasificación y calificación del
suelo, especificaciones en cuanto a los usos según las
determinaciones de planeamiento;
Aprovechamiento tipo.
Condiciones de la edificación.
Condiciones de la edificación, protecciones y
servidumbres que puedan disponer el Plan General.
Ejecución del planeamiento en relación a la situación y
estado de ejecución de la urbanización.
Circunstancias de carácter jurídico relativas a la
ejecución de planeamiento, harán referencia a
delimitación de ámbitos de actuación, a la situación de
los instrumentos de gestión y al grado de adquisición de
facultades y del cumplimiento de las cargas urbanísticas.
13.3. Desarrollo y consultas.
Se pretende la posibilidad tanto de la consulta online del ámbito requerido
como de la Generación de Informes, cédulas urbanísticas, etc.
Se establecerá un módulo que consistirá en un generador de informes
siendo su estructura la siguiente:
Diseño de informe: logotipo, títulos, fuentes, tabulación.
Estructura del Informe: campos y contenido.
Relaciones con otras tablas y consultas espaciales y
alfanuméricas.
13.4. Consulta de la base de datos.
Anteriormente se ha hablado de los permisos necesarios para el acceso a
la base de datos, y a continuación se expone la metodología de la consulta,
que por otra parte ya está desarrollada en las diferentes aplicaciones y que hay
que implantar en la aplicación que se utilice.
Las consultas no contienen información de la base de datos, sino tan solo
las instrucciones necesarias para seleccionar los registros y campos requeridos
de una base de datos.
131
6. Modelo propuesto en la gestión municipal
Trabajo de Investigación 2012
Entre los distintos métodos de búsqueda se realizan los siguientes:
Búsquedas directas. Destinada a buscar conceptos en la
base de datos. Pueden ser avanzadas o simplificadas
según el tipo de base de datos.
Búsquedas indirectas. Son las que se realizan a través de
ventanas y herramientas no destinadas totalmente a realizar
búsquedas, sino que tiene esa característica además de su
utilización propia.
Búsquedas personalizadas. Son las creadas por el usuario
y/o por el administrador del sistema.
13.5. Informes y procedimientos.
Las aplicaciones deben contener informes predefinidos para los usos más
habituales principalmente, y con la posibilidad de permitir al usuario crear o
modificarlos. Estos informes serán elaborados mediante un programa en
JavaScript que produce una salida hacia un documento (doc, rtf, pdf, …) y
mediante un procedimiento que actúa sobre la base de datos.
La creación de los informes, debe incluir la información precisa sobre lo
que queremos obtener la información. Por ello se deberán definir los conceptos
o campos de la base de datos a incluir y realizar las plantillas de los informes
previamente y posteriormente seleccionar la que el usuario necesite.
Las plantillas deberán tener un formato común al sistema en cuanto a
tipos de letras, formato tamaño del papel, etc.
Se deberán tener en cuenta toda la normativa referida a la aplicación de
los informes con la validación de la administración mediante la certificado, firma
electrónica ó DNIe.
La salida de los informes se realizará, preferentemente, en formato de
Word o similar (doc, rtf, etc) y en “pdf” y soportarán imágenes y gráficos.
6.4.4. Visores.
Mediante estos instrumentos podemos acceder a la comunicación del
sistema:
A). Publicación de WMS.
Guía Urbana y callejero:
Existe un Interfaz para publicación de mapas en Internet y el
Cliente visualizador (funciona con cualquier navegador de
internet) puede:
o Navegar por el mapa.
o Consultar atributos.
132
Sistemas de Información Geográfica: La Administración Local. Ramón Sánchez-Valverde Cornejo
Trabajo de Investigación 2012 13 - 65
o Localizar direcciones postales.
o Marcas de localización.
Acceso al resto de módulos, según los permisos.
B). Cliente Intranet.
Toda la funcionalidad de la guía urbana.
Edición de notas sobre el mapa.
Módulo de metadatos.
Edición de metadatos siguiendo el estándar ISO19115.
Consultas al catálogo de metadatos.
Acceso al resto de módulos, según los permisos.
133
6. Modelo propuesto en la gestión municipal
Trabajo de Investigación 2012
6.5. Ejemplo práctico de la Parcela o finca.
Como ejemplo tomaré dos parcelas con características distintas dentro del
ámbito urbano del municipio de Ciudad Real. La primera en el centro del casco
urbano consolidado (A) y la segunda en una zona de reciente urbanización
junto al Hospital General de Ciudad Real (B).
Como muestra se tomarán ambas parcelas de referencia realizándose
una recopilación de toda la información posible e ir completando las fichas
creadas anteriormente para ser volcadas al sistema. Este trabajo sería un
primer paso en todo el procedimiento que comienza con la recopilación de
todos los datos posibles que vinculen a la parcela, relacionando y completando
las bases de datos existentes y la toma de datos “in situ”. Este último proceso
es el más lento y costoso.
Figura 51. Situación de las parcelas sobre el callejero de la ciudad.
Fuente: Ayuntamiento de Ciudad Real y Elaboración propia.
B
A
134
Sistemas de Información Geográfica: La Administración Local. Ramón Sánchez-Valverde Cornejo
Trabajo de Investigación 2012 13 - 67
Parcela A.
Esta parcela se encuentra en el casco urbano consolidado de la ciudad y
la parcela se encuentra edificada con un bloque de 12 viviendas, locales
comerciales y garaje en la planta baja.
Los datos de la parcela contenidos en el sistema, se incorporarían a la
bases de datos con el fin de ir configurando y completando la información de
cada uno de los módulos del sistema y consecuentemente las fichas que
extraen los datos al usuario, tanto como información como de mantenimiento.
Los datos iniciales de la parcela los obtendríamos de la sede electrónica
de Catastro, correspondiendo a varios inmuebles, como se muestra en la
siguiente figura.
Figura52. Inmuebles de la parcela.
Fuente: Sede electrónica de Catastro.
Como ejemplo, la ficha de unos de los inmuebles sería la indicada a
continuación, obtenida mediante acceso libre de la sede de catastro. El
propietario, tras identificarse, puede acceder a los datos protegidos que obran
en catastro y que en la continuamente mejoran y dan más servicios al
ciudadano.
135
6. Modelo propuesto en la gestión municipal
Trabajo de Investigación 2012
Figura 53. Consulta descriptiva y gráfica de datos catastrales.
Fuente: Sede electrónica de Catastro.
También se obtienen ortofotos de distintas fuentes y escalas que estarán
enlazadas en el sistema.
Figura 54. Consulta descriptiva y gráfica de datos catastrales.
Fuente: www.Bing.com.
136
Sistemas de Información Geográfica: La Administración Local. Ramón Sánchez-Valverde Cornejo
Trabajo de Investigación 2012 13 - 69
Las fichas realizadas para este trabajo de investigación han sido
rellenadas con los datos disponibles.
Figura55. Ficha urbanística.
Fuente: Elaboración propia.
137
6. Modelo propuesto en la gestión municipal
Trabajo de Investigación 2012
Figura 56. Ficha de Mantenimiento y gestión. Red de Abastecimiento de Agua.
Fuente: Elaboración propia.
138
Sistemas de Información Geográfica: La Administración Local. Ramón Sánchez-Valverde Cornejo
Trabajo de Investigación 2012 13 - 71
Figura 57. Ficha de Mantenimiento y gestión. Red de Abastecimiento de Agua. Continuación I.
Fuente: Elaboración propia.
139
6. Modelo propuesto en la gestión municipal
Trabajo de Investigación 2012
Figura58. Ficha de Mantenimiento y gestión. Red de Abastecimiento de Agua.
Fuente: Elaboración propia.
140
Sistemas de Información Geográfica: La Administración Local. Ramón Sánchez-Valverde Cornejo
Trabajo de Investigación 2012 13 - 73
Figura 59. Ficha de Mantenimiento y gestión. Red de Abastecimiento de Agua. Control y
seguimiento en la red.
Fuente: Elaboración propia.
141
6. Modelo propuesto en la gestión municipal
Trabajo de Investigación 2012
Figura 60. Ficha de Mantenimiento y gestión. Red de Saneamiento.
Fuente: Elaboración propia.
142
Sistemas de Información Geográfica: La Administración Local. Ramón Sánchez-Valverde Cornejo
Trabajo de Investigación 2012 13 - 75
Figura 61. Ficha de Mantenimiento y gestión. Red de Saneamiento. Control y seguimiento en la red.
Fuente: Elaboración propia.
143
6. Modelo propuesto en la gestión municipal
Trabajo de Investigación 2012
Figura62. Alumbrado público.
Fuente: Elaboración propia.
144
Sistemas de Información Geográfica: La Administración Local. Ramón Sánchez-Valverde Cornejo
Trabajo de Investigación 2012 13 - 77
Figura 63. Ficha Gestión y mantenimiento de infraestructuras I.
Fuente: Elaboración propia.
145
6. Modelo propuesto en la gestión municipal
Trabajo de Investigación 2012
Figura64. Ficha Gestión y mantenimiento de infraestructuras II.
Fuente: Elaboración propia.
146
Sistemas de Información Geográfica: La Administración Local. Ramón Sánchez-Valverde Cornejo
Trabajo de Investigación 2012 13 - 79
Como informe para la obtención de información urbanística y de base
para el otorgamiento de licencia de obras, se completa el siguiente documento.
Figura 65. Informe urbanístico de la parcela I.
Fuente: Elaboración propia.
147
6. Modelo propuesto en la gestión municipal
Trabajo de Investigación 2012
Figura 66. Informe urbanístico de la parcela II.
Fuente: Elaboración propia.
148
Sistemas de Información Geográfica: La Administración Local. Ramón Sánchez-Valverde Cornejo
Trabajo de Investigación 2012 13 - 81
Figura 67. Informe urbanístico de la parcela III.
Fuente: Elaboración propia.
149
6. Modelo propuesto en la gestión municipal
Trabajo de Investigación 2012
Figura 68. Informe urbanístico de la parcela IV.
Fuente: Elaboración propia.
150
Sistemas de Información Geográfica: La Administración Local. Ramón Sánchez-Valverde Cornejo
Trabajo de Investigación 2012 13 - 83
Figura 69. Informe urbanístico de la parcela V.
Fuente: Elaboración propia.
151
6. Modelo propuesto en la gestión municipal
Trabajo de Investigación 2012
Figura 70. Informe urbanístico de la parcela VI.
Fuente: Elaboración propia.
152
Sistemas de Información Geográfica: La Administración Local. Ramón Sánchez-Valverde Cornejo
Trabajo de Investigación 2012 13 - 85
Figura 71. Informe urbanístico de la parcela VII.
Fuente: Elaboración propia.
153
6. Modelo propuesto en la gestión municipal
Trabajo de Investigación 2012
Figura 72. Informe urbanístico de la parcela VIII.
Fuente: Elaboración propia.
154
Sistemas de Información Geográfica: La Administración Local. Ramón Sánchez-Valverde Cornejo
Trabajo de Investigación 2012 13 - 87
Figura 73. Informe urbanístico de la parcela IX.
Fuente: Elaboración propia.
155
6. Modelo propuesto en la gestión municipal
Trabajo de Investigación 2012 156
Sistemas de Información Geográfica: La Administración Local. Ramón Sánchez-Valverde Cornejo
Trabajo de Investigación 2012 13 - 89
Parcela B.
Se encuentra en una zona recientemente urbanizada en el extrarradio de
la ciudad y sin construcción alguna.
Figura 1. Consulta descriptiva y gráfica de datos catastrales.
Fuente: Sede electrónica de Catastro.
Figura 75. Consulta descriptiva y gráfica de datos catastrales.
Fuente: www.Bing.com.
157
6. Modelo propuesto en la gestión municipal
Trabajo de Investigación 2012
Las fichas realizadas para este trabajo de investigación han sido
rellenadas con los datos disponibles.
Figura76. Ficha urbanística.
Fuente: Elaboración propia.
158
Sistemas de Información Geográfica: La Administración Local. Ramón Sánchez-Valverde Cornejo
Trabajo de Investigación 2012 13 - 91
Figura 77. Ficha abastecimiento de agua I.
Fuente: Elaboración propia.
159
6. Modelo propuesto en la gestión municipal
Trabajo de Investigación 2012
Figura 78. Ficha abastecimiento de agua II.
Fuente: Elaboración propia.
160
Sistemas de Información Geográfica: La Administración Local. Ramón Sánchez-Valverde Cornejo
Trabajo de Investigación 2012 13 - 93
Figura 79. Ficha abastecimiento de agua III.
Fuente: Elaboración propia.
161
6. Modelo propuesto en la gestión municipal
Trabajo de Investigación 2012
Figura80. Ficha abastecimiento de agua IV.
Fuente: Elaboración propia.
162
Sistemas de Información Geográfica: La Administración Local. Ramón Sánchez-Valverde Cornejo
Trabajo de Investigación 2012 13 - 95
Figura 81. Ficha saneamiento I.
Fuente: Elaboración propia.
163
6. Modelo propuesto en la gestión municipal
Trabajo de Investigación 2012
Figura 82. Ficha saneamiento II.
Fuente: Elaboración propia.
164
Sistemas de Información Geográfica: La Administración Local. Ramón Sánchez-Valverde Cornejo
Trabajo de Investigación 2012 13 - 97
Figura 83. Ficha alumbrado público.
Fuente: Elaboración propia.
165
6. Modelo propuesto en la gestión municipal
Trabajo de Investigación 2012
Figura 84. Ficha Gestión y mantenimiento de infraestructuras I.
Fuente: Elaboración propia.
166
Sistemas de Información Geográfica: La Administración Local. Ramón Sánchez-Valverde Cornejo
Trabajo de Investigación 2012 13 - 99
Figura 85. Ficha Gestión y mantenimiento de infraestructuras II.
Fuente: Elaboración propia.
167
6. Modelo propuesto en la gestión municipal
Trabajo de Investigación 2012
Figura 86. Informe urbanístico de la parcela I.
Fuente: Elaboración propia.
168
Sistemas de Información Geográfica: La Administración Local. Ramón Sánchez-Valverde Cornejo
Trabajo de Investigación 2012 13 - 101
Figura 87. Informe urbanístico de la parcela II.
Fuente: Elaboración propia.
169
6. Modelo propuesto en la gestión municipal
Trabajo de Investigación 2012
Figura88. Informe urbanístico de la parcela III.
Fuente: Elaboración propia.
170
Sistemas de Información Geográfica: La Administración Local. Ramón Sánchez-Valverde Cornejo
Trabajo de Investigación 2012 13 - 103
Figura 89. Informe urbanístico de la parcela IV.
Fuente: Elaboración propia.
171
6. Modelo propuesto en la gestión municipal
Trabajo de Investigación 2012
Figura90. Informe urbanístico de la parcela V.
Fuente: Elaboración propia.
172
Sistemas de Información Geográfica: La Administración Local. Ramón Sánchez-Valverde Cornejo
Trabajo de Investigación 2012 13 - 105
Figura 91. Informe urbanístico de la parcela VI.
Fuente: Elaboración propia.
173
6. Modelo propuesto en la gestión municipal
Trabajo de Investigación 2012
Figura 92. Informe urbanístico de la parcela VII.
Fuente: Elaboración propia.
174
Sistemas de Información Geográfica: La Administración Local. Ramón Sánchez-Valverde Cornejo
Trabajo de Investigación 2012 13 - 107
Figura 93. Informe urbanístico de la parcela VIII.
Fuente: Elaboración propia.
175
6. Modelo propuesto en la gestión municipal
Trabajo de Investigación 2012
Figura94. Informe urbanístico de la parcela IX.
Fuente: Elaboración propia.
176
Sistemas de Información Geográfica: La Administración Local. Ramón Sánchez-Valverde Cornejo
Trabajo de Investigación 2012 13 - 109
6.6. Resultados.
En los anexos quedan reflejadas las fichas con los datos obtenidos in situ
y de los disponibles y accesibles para este trabajo. Cabe indicar la dificultad de
obtener muchos de ellos ya que no están disponibles careciendo la
administración de una estructura de datos y de organización para acceder a la
información requerida, en particular las que afectan a servicios e
infraestructuras (abastecimiento, saneamiento, electricidad, alumbrado
público.)
Como punto de partida en ambas parcelas y su diferencia en relación a su
consolidación y diferencia temporal de incorporación al ámbito urbano, queda
de manifiesto los diferentes estados de las infraestructuras en ambas
localizaciones. Como punto común es la falta de documentación disponible y
accesible en condiciones de ser usada tanto por la administración como por las
empresas colaboradoras y ciudadanos
La dificultad de la obtención de datos de la administración es un gran
obstáculo para el desarrollo del presente trabajo, por lo que habría que
implementar una toma de datos más exhaustiva y generar las bases de datos
correspondientes.
Además la estructura misma de la administración debe mejorar y cambiar
en la adaptación del sistema ya que se persigue como objetivo la eficiencia y el
servicio público más eficaz, contando con las relaciones y colaboraciones de
todos los servicios municipales, y en particular las empresas concesionarias del
ayuntamiento.
La trasposición de la documentación gráfica (archivos con extensión dwg),
plantea numerosos problemas al añadirlo a un software SIG (en este trabajo se
ha utilizado gvSIG), fundamentalmente por la ordenación de las capas
(información suministrados por los servicios urbanísticos del Ayuntamiento de
Ciudad Real) en formato vectorial donde la ausencia de información clasificada
en capas temáticas, la inexistente georreferenciación a coordenadas conocidas
y su deficiente definición de contornos, limitadas a sombreados no perfilados
que imposibilitaban su tratamiento y medición, hace necesaria una labor
experta de delineación y que solo se ha llevado acabo en el entorno de las
parcelas seleccionadas para la incorporación de las variables urbanísticas a la
base de datos. Estas tareas delineación consisten entre otras labores en:
1. Asegurar la continuidad de las geometrías lineales.
2. Asegurar que las polilíneas utilizadas tuvieran un inicio y un fin sin
ramificaciones ni horquillas.
3. Borrado de bloques superpuestos.
4. Definición de los contornos de los sombreados que representaban
superficies.
5. Organización en capas temáticas de la información de las mismas
características.
6. Definición de capas exclusivas de toponimia.
177
6. Modelo propuesto en la gestión municipal
Trabajo de Investigación 2012
Estos trabajos fueron completados con las siguientes labores de
concordancia geométrica:
1. Comparación y adaptación geométrica de las distintas capas de datos
con respecto de la base cartográfica previamente referenciada.
2. Transformación geométrica para su ajuste.
3. Transformación del sistema de proyección.
4. Debido a las enormes irregularidades encontradas, se realizó un nuevo
contraste con una fuente oficial, la ortofoto digital del PNOA (Plan
Nacional de Ortofotografía Aérea) y los servicios web de Catastro.
En cuanto a los datos obtenidos en las parcelas cabe indicar la escasez
de datos del solar respecto de inmueble, que denota la no construcción de la
misma por estar en una zona de nueva creación y la diferencia de tratamiento a
nivel de las instalaciones urbanas que en la parcela “B” no se presuponen
renovación y en la parcela “A” habría que desarrollar la ficha de mantenimiento
y estudiar sus necesidades futuras. Esta labor requeriría un estudio
pormenorizado del ámbito del la parcela de los servicios municipales
correspondientes y trasladar los resultados al sistema para su valoración.
En definitiva, el sistema tiene que hacer frente a numerosos problemas
que son los que dificultan su implantación y desarrollo y que con tiempo y
dedicación se deben superar. Entre otros cabe destacar:
Escasez de recursos económicos, técnicos y personales.
Difícil sostenibilidad por los recursos que requiere.
Información geográfica dispersa.
Necesidad de mantenimiento de la información geográfica.
Dificultad de coordinación entre los diferentes servicios de la misma
Administración y entre distintas administraciones.
Incorporación de la información de las compañías suministradoras
de servicios.
Formación escasa de los trabajadores en los nuevos procedimientos
y tecnología.
Todas estas dificultades ponen de manifiesto la necesidad imperiosa de
tener un sistema de gestión, que mantenga la información accesible y
actualizada tanto para los funcionarios como para el ciudadano.
178
Sistemas de Información Geográfica: La Administración Local. Ramón Sánchez-Valverde Cornejo
Trabajo de Investigación 2012
7. Conclusiones.
Como preámbulo a este capítulo, este trabajo de investigación me ha
supuesto compatibilizar mi trabajo en la administración pública con la propia
investigación del fascinante mundo de la información en las AAPP y la manera
de exponer y materializarlas para uso público, principalmente en la
administración local. Las dificultades encontradas son, particularmente, el
acceso a apoyos externos como son la formación y los estudios en diferentes
ámbitos geográficos, de los que dependo en casi su totalidad de la
disponibilidad laboral y de que la empresa me facilite las tareas requeridas. A
todo esto se une las circunstancias personales, que todo investigador tiene.
La documentación estudiada nos lleva a un desarrollo vertiginoso de la
tecnología y los sistemas de gestión en las AAPP y concretamente en la
administración local, como nivel más cercano al ciudadano y de servicios más
directos.
El Sistema es una herramienta extraordinariamente útil de trabajo, de
consulta, de imagen, de coordinación, de control,..., en resumen de calidad y
de mejora de la administración y de sus servicios públicos, si bien, su
potencialidad depende de la información que se introduzca, de como se
estructure y especialmente de su mantenimiento.
La oportunidad que nos brinda la implantación de un sistema de gestión
municipal, no se debe retrasar, porque invariablemente se tendrán que realizar
y los medios tecnológicos avanzan a grandes pasos y con ello la facilidad de
gestionar eficazmente los recursos disponibles. Con ello la Administración local,
dentro de la complejidad de cada una de ellas, mejorará sustancialmente en la
propia organización interna de la administración y la coordinación en las
materias de su competencia e implementación de procedimientos y protocolos,
mejorando la conectividad con otras AAPP y entidades colaboradoras.
Además, el fomento por parte de la Administración de la red virtual es
incuestionable, es la gran oportunidad para estar integrada en las demandas
actuales de información y su relación con el ciudadano.
Durante el desarrollo de este trabajo, las novedades relativas a la
modernización de las AAPP, sobre todo la estatal, y el volcado en la red de la
información de la que disponen, ha ido constantemente cambiando incluso los
procedimientos, visores web y aportando mayor información como por ejemplo
la sede electrónica de Catastro. No pasa lo mismo en la administración local,
que es la menos evolucionada en este aspecto, con honrosas excepciones, y
que entorpecen la difusión de información y su posterior tratamiento, tanto a
nivel público como interno.
La evolución de los sistemas está enfocado en la implantación, donde
cada administración es singular en sí misma y por tanto el modelo de su
estructura de gestión debe ser adaptado particularmente a su ámbito de
gestión y competencias legalmente establecidas, tan diverso en la
administración local.
179
7. Conclusiones.
Trabajo de Investigación 2012
Por este motivo concreto, el modelo de implantación de un sistema de
gestión municipal se plantea en una ciudad de tamaño mediano (entre 50.000 y
100.000 habitantes) donde los servicios públicos son importantes y la gestión
territorial hace necesaria el uso de nuevas herramientas de gestión territorial,
haciendo necesaria el uso de nuevas tecnologías de información e información
al ciudadano a un coste asumible por las administraciones.
También se está introduciendo los SIG en la AAPP, existiendo una
coexistencia entre el software propietario y libre, este último a un ritmo lento de
implantación pera cada vez con mayor aceptación. En el ámbito de nuestra
CCAA, a nivel territorial, la Junta de Castilla-La Mancha ha optado por el gvSig.
A nivel del Ayuntamiento de Ciudad Real todavía no hay decisión al respecto,
aunque hay departamentos que tienen módulos de software propietario.
La adaptación de la administración a los nuevos métodos de trabajo,
cambiará su funcionamiento como por ejemplo la diferencia entre soporte papel
e informático en el modo de archivar, página a acceder y visualizar
principalmente.
En la actualidad numerosas publicaciones están localizadas en Internet,
siendo su consulta y acceso más eficaz y rápido al usuario, dejando en soporte
papel cada vez más en desuso. Por ejemplo la prensa digital cada vez tiene
más seguidores en sus distintas fórmulas: libre, de pago, con boletines de
noticias, etc.
La mejora de los procedimientos internos de la Administración Local, con
lo que se consigue una mayor eficacia, reducción de plazos y disminución de
errores. Además la gestión del patrimonio municipal con inclusión de
valoraciones y criterios para la gestión económica y toma de decisiones en
materia de presupuestos, oportunidades, cesiones a otras entidades públicas o
privadas, etc, mejora la toma de decisiones y temporaliza las actuaciones a
realizar.
Los principios básicos que caracterizan el Sistema, serán:
• El establecimiento de una única base cartográfica.
• La responsabilidad de la calidad de los datos.
• La voluntariedad de participación.
• El uso compartido de la información.
• La colaboración interdisciplinar.
• La interoperatividad entre sistemas de información.
• La interoperatividad entre organizaciones.
• La formación, capacitación, difusión, divulgación y fomento de la
accesibilidad a la geoinformación municipal.
Como funcionalidades más importantes a conseguir estarían:
• Convertir el planeamiento urbanístico en información digital en todo su
ciclo de vida, desde su redacción hasta su aplicación, introduciendo
180
Sistemas de Información Geográfica: La Administración Local. Ramón Sánchez-Valverde Cornejo
Trabajo de Investigación 2012
herramientas que faciliten su explotación y mejoren la eficiencia de
gestión.
• Garantizar el acceso transparente por medios electrónicos (Internet)
por parte de ciudadanos y profesionales al planeamiento urbanístico
actualizado para potenciar la participación ciudadana en la definición
de los nuevos planes y actuaciones.
• Fomentar la interoperabilidad con distintas administraciones y agentes
a través de servicios electrónicos que coloquen a la información
urbanística en disposición de ser utilizada eficientemente por los
diferentes interesados.
• Acceso a los datos de las compañías suministradoras de servicios y
apoyo desde la administración.
Como principales operaciones a realizar en una primera fase estarían:
a. Ingreso de datos.
b. Almacenamiento de datos.
c. Manipulación y procesamiento de datos.
d. Producción de datos.
De la correcta toma de datos tendremos un sistema eficaz y veraz en
cuanto a sus contenidos y gestión.
Como trabajos futuros en la tesis doctoral, pretendemos la implantación
partiendo desde la toma de datos hasta su visualización final, donde las
deficiencias detectadas puedan ser suplidas y desarrollar el sistema y
demostrar la eficacia del mismo. La colaboración de las administraciones
públicas es necesaria por lo que se explicará este trabajo para poder
desarrollarlo y que sea útil a la misma.
Líneas futuras de investigación.
La tesis doctoral, se centraría en la elaboración de todo el proceso de
implantación del sistema desde su desarrollo inicial hasta su implantación
desarrollando el proyecto de gestión que conllevaría los siguientes aspectos en
la elaboración del proyecto del sistema de gestión, principalmente:
1. Diseño conceptual del Sistema de Gestión.
a. Objetivos.
b. Definición del modelo de datos: descriptivo y espacial.
c. Plan de fases e implantación del sistema.
- Estudio económico-financiero.
- Recursos disponibles y necesarios.
- Colaboración con la Administración pública.
2. Estudio y análisis de la administración pública. Análisis DAFO
(Debilidades-Amenazas-Fortalezas-Oportunidades)
3. Plan de formación de los empleados municipales. Diferentes niveles
de formación y selección del personal.
181
7. Conclusiones.
Trabajo de Investigación 2012
4. Creación de un grupo de trabajo específico para el control y
mantenimiento del sistema.
Nos centraremos en la elaboración metodología y desarrollo y en lo
posible se llevará a realiza con la colaboración de la administración.
También es muy necesaria la preparación de los empleados municipales
en las nuevas tecnologías y procedimientos, para la que habrá que establecer
una metodología y de formación inicial y continua transmitiendo la funcionalidad
del sistema, su manejabilidad y su implicación en el desarrollo del sistema.
182
Sistemas de Información Geográfica: La Administración Local. Ramón Sánchez-Valverde Cornejo
8. Índice de figuras.
Figura 1. Arquitectura del SIG del CHG. ................................................................................ 17
Figura 2. Componentes del sistema y su definición. ............................................................. 21
Figura 3. Accesos del Sistema............................................................................................... 22
Figura 4. Estructura de aplicación de software libre en las AAPP. ........................................ 36
Figura 5. Estructura GeoPista................................................................................................ 38
Figura 6. Estructura del gvSIG............................................................................................... 40
Figura 7.Pagina Web de IDECLOCAL del Instituto Cartográfico de Cataluña. ..................... 44
Figura 8.Pagina Web de IDECLOCAL del Instituto Cartográfico de Cataluña. Continuación.
................................................................................................................................................ 45
Figura 9. Mapa conceptual del Software libre........................................................................ 48
Figura 10. Comparativa Software comercial.......................................................................... 54
Figura 11. Aspectos .generales.............................................................................................. 62
Figura 12.Formato de salida. ................................................................................................. 62
Figura 13.Formato de entrada. .............................................................................................. 63
Figura 14. Esquema de relaciones simplificado Ciudadano-Administración......................... 80
Figura 15. Esquema de relaciones simplificado Administración............................................ 80
Figura 16. Esquema general del sistema. ............................................................................. 82
Figura 17. Esquema general del sistema. Continuación. ...................................................... 83
Figura 18. Estructura del sistema. ......................................................................................... 84
Figura 19. Bloques del sistema.............................................................................................. 84
Figura 20. Estructura de procesos......................................................................................... 85
Figura 21. Estructura en la Administración local. Ejemplo de servidores.............................. 86
Figura 22. Estructura de procesos......................................................................................... 87
Figura 23. Estructura SIGEM................................................................................................. 90
Figura 24. Módulos del sistema según bases de datos y actividades desarrolladas............ 96
Figura 25. Imagen web de la IDE-CLM de Ciudad Real........................................................ 97
Figura 26. Consulta descriptiva y gráfica de parcela............................................................. 99
Figura 27. Consulta de datos de parcela. .............................................................................. 99
Figura 28. Ficha urbanística................................................................................................. 101
Figura 29. Ficha urbanística. Descripción. Fotografía. ........................................................ 102
Figura 30. Ficha urbanística. Descripción. Situación........................................................... 102
Figura 31. Ficha urbanística. Descripción. Emplazamiento................................................. 103
Figura 32. Ficha urbanística. Descripción. Parcela. ............................................................ 103
Figura 33. Ficha urbanística. Descripción. Instalaciones entorno Parcela.......................... 104
Figura 34. Ficha urbanística. Descripción. Instalaciones Parcela. ...................................... 104
Figura 35. Ficha urbanística. Descripción. Mantenimiento de infraestructuras................... 105
Figura 36. Ficha de Mantenimiento y gestión. Equipamientos y Dotaciones Públicas........ 107
Figura 37. Ficha de Mantenimiento y gestión. Red de Abastecimiento de Agua. ............... 109
Figura 38. Ficha de Mantenimiento y gestión. Red de Abastecimiento de Agua. Continuación
I............................................................................................................................................. 110
Figura 39. Ficha de Mantenimiento y gestión. Red de Abastecimiento de Agua. ................111
Figura 40. Ficha de Mantenimiento y gestión. Red de Abastecimiento de Agua. Control y
seguimiento en la red........................................................................................................... 112
Figura 41. Ficha de Mantenimiento y gestión. Red de Saneamiento.................................. 113
Figura 42. Ficha de Mantenimiento y gestión. Red de Saneamiento. Control y seguimiento
en la red. .............................................................................................................................. 114
Figura 43. Ficha de Mantenimiento y gestión. Red de Alumbrado Público. ........................ 116
Figura 44. Ficha de Mantenimiento y gestión. Red de Alumbrado Público. Continuación I.117
Figura 45. Ficha de Mantenimiento y gestión. Red de Alumbrado Público. Continuación II.
.............................................................................................................................................. 118
Figura 46. Ficha de Mantenimiento y gestión. Red de Alumbrado Público. Continuación III.
.............................................................................................................................................. 119
Trabajo de Investigación 2012 183
8. Índice de figuras
Trabajo de Investigación 2012
Figura 47. Ficha de Mantenimiento y gestión. Red de Alumbrado Público. Continuación IV.
.............................................................................................................................................. 120
Figura 48.Variables de la Gestión y Mantenimiento del espacio urbano............................. 128
Figura 49. Ficha de Gestión y Mantenimiento del espacio urbano...................................... 129
Figura 50. Ficha de Gestión y Mantenimiento del espacio urbano. Continuación .............. 130
Figura 51. Situación de las parcelas sobre el callejero de la ciudad................................... 133
Figura 52. Inmuebles de la parcela...................................................................................... 134
Figura 53. Consulta descriptiva y gráfica de datos catastrales............................................ 135
Figura 54. Consulta descriptiva y gráfica de datos catastrales............................................ 135
Figura 55. Ficha urbanística................................................................................................. 136
Figura 56. Ficha de Mantenimiento y gestión. Red de Abastecimiento de Agua. ............... 137
Figura 57. Ficha de Mantenimiento y gestión. Red de Abastecimiento de Agua. Continuación
I............................................................................................................................................. 138
Figura 58. Ficha de Mantenimiento y gestión. Red de Abastecimiento de Agua. ............... 139
Figura 59. Ficha de Mantenimiento y gestión. Red de Abastecimiento de Agua. Control y
seguimiento en la red........................................................................................................... 140
Figura 60. Ficha de Mantenimiento y gestión. Red de Saneamiento.................................. 141
Figura 61. Ficha de Mantenimiento y gestión. Red de Saneamiento. Control y seguimiento
en la red. .............................................................................................................................. 142
Figura 62. Alumbrado público. ............................................................................................. 143
Figura 63. Ficha Gestión y mantenimiento de infraestructuras I. ........................................ 144
Figura 64. Ficha Gestión y mantenimiento de infraestructuras II. ....................................... 145
Figura 65. Informe urbanístico de la parcela I. .................................................................... 146
Figura 66. Informe urbanístico de la parcela II. ................................................................... 147
Figura 67. Informe urbanístico de la parcela III. .................................................................. 148
Figura 68. Informe urbanístico de la parcela IV. .................................................................. 149
Figura 69. Informe urbanístico de la parcela V. ................................................................... 150
Figura 70. Informe urbanístico de la parcela VI................................................................... 151
Figura 71. Informe urbanístico de la parcela VII.................................................................. 152
Figura 72. Informe urbanístico de la parcela VIII................................................................. 153
Figura 73. Informe urbanístico de la parcela IX................................................................... 154
Figura 74. Consulta descriptiva y gráfica de datos catastrales............................................ 155
Figura 75. Consulta descriptiva y gráfica de datos catastrales............................................ 155
Figura 76. Ficha urbanística................................................................................................. 156
Figura 77. Ficha abastecimiento de agua I.......................................................................... 157
Figura 78. Ficha abastecimiento de agua II......................................................................... 158
Figura 79. Ficha abastecimiento de agua III........................................................................ 159
Figura 80. Ficha abastecimiento de agua IV........................................................................ 160
Figura 81. Ficha saneamiento I............................................................................................ 161
Figura 82. Ficha saneamiento II........................................................................................... 162
Figura 83. Ficha alumbrado público..................................................................................... 163
Figura 84. Ficha Gestión y mantenimiento de infraestructuras I. ........................................ 164
Figura 85. Ficha Gestión y mantenimiento de infraestructuras II. ....................................... 165
Figura 86. Informe urbanístico de la parcela I. .................................................................... 166
Figura 87. Informe urbanístico de la parcela II. ................................................................... 167
Figura 88. Informe urbanístico de la parcela III. .................................................................. 168
Figura 89. Informe urbanístico de la parcela IV. .................................................................. 169
Figura 90. Informe urbanístico de la parcela V. ................................................................... 170
Figura 91. Informe urbanístico de la parcela VI................................................................... 171
Figura 92. Informe urbanístico de la parcela VII.................................................................. 172
Figura 93. Informe urbanístico de la parcela VIII................................................................. 173
Figura 94. Informe urbanístico de la parcela IX................................................................... 174
184
Sistemas de Información Geográfica: La Administración Local. Ramón Sánchez-Valverde Cornejo
9. Bibliografía.
AGUILERA ARILLA, M.J.; AZCÁRATE LUXÁN, M.V.; GONZÁLEZ YANCI, M.P.;
MUGURUZA CAÑAS, C.; RUBIO BENITO, M.T. y SANTOS PRECIADO, J.M.
(2003). Fuentes, tratamiento y representación de la información geográfica. UNED.
Madrid.
BARBERO, J.M.; ROSALES, J.; RODRIGO, J.; CALZADILLA, G.; FELIPE, O.
(2009). Sistema de Información Territorial de Planeamiento de Canarias. Ponencia
en la VI Jornadas Técnicas de la IDE de España (JIDEE 2009). 4, 5 y 6 de
noviembre.
BARREDO, José I. (1996). Sistemas de Información Geográfica y evaluación
multicriterio en la ordenación del Territorio. RAMA. Madrid.
BENAZCO FERNÁNDEZ, Nieves; SUÁREZ GONZÁLEZ, Francisco y de la
PUENTE FERNÁNDEZ, Francisco. (2008). SIGMUN (Sistema de Información
Geográfica Municipal). Comunicación del XIII Congreso Nacional de Tecnologías de
la Información Geográfica, “Tecnologías de la Información Geográfica para el
Desarrollo Territorial”. Las Palmas de Gran Canaria del 15 al 19 de septiembre.
BERNET HERGUIJUELA, Remedios y MATEOS MARÍN, José Antonio. (2005).
Integración de la Información Territorial. Ponencia en la III Jornadas Técnicas de la
IDE de España (JIDEE 2005). 24 y 25 de noviembre en Madrid.
BESCÓS ATIN, Amaia y ECHAMENDI LORENTE, Pablo. (2009). Instrucciones
Técnicas de Planeamiento para el mantenimiento del Sistema de Información
Urbanístico de Navarra (SIUN). Ponencia en la VI Jornadas Técnicas de la IDE de
España (JIDEE 2009). 4, 5 y 6 de noviembre.
BOLÍVAR LEYVA, Miguel Ángel. (2008). Desarrollo e implantación de un Geoportal
y servicios de Infraestructura de Datos Espaciales en el Ayuntamiento de Barcelona.
Ponencia en la V Jornadas Técnicas de la IDE de España (JIDEE 2008), los días 5,
6 y 7 de noviembre.
BOSQUE SENDRA, J. y MORENO JIMENEZ, A. (2004). Sistemas de información
geográfica y localización de instalaciones y equipamientos. RA-MA. Madrid.
BOSQUE SENDRA, J. (1997). Sistemas de Información Geográfica. Editorial Rialp.
Madrid. 1992. Nueva edición en 1997.
(2001). Planificación y gestión del territorio. De los SIG a los Sistemas de ayuda a la
decisión espacial (SADE). El Campo de las Ciencias y de las Artes. pp. 135-169.
BURROUGH, Peter A. and MCDONNELL, Rachael A. (1998). Principles of
Geographical Information Systems. Oxford University Press, Toronto.
BUZAI, Gustavo. (2008). Sistemas de información geográfica (SIG) y cartografía
temática. Lugar Editorial, S.A. Buenos Aires (Argentina).
BUZAI, Gustavo y BAXENDALE, Claudia. (2006). Análisis Socioespacial con
Sistemas de Información Geográfica. Lugar Editorial, S.A. Buenos Aires.
CARRIÓN, Gabriel. (2010). Proyecto gvSIG: tecnología, comunidad y organización.
1
as
jornadas brasileiras gvSIG. 22 a 24 de septiembre. Curitiva-Paraná.
CHÍAS NAVARRO, Pilar. (2002). Aplicación de los sistemas de información
geográfica a la redacción de planeamiento considerando las capacidades
ambientales del territorio. Madrid. Instituto Juan de Herrera. Cuadernos de
investigación urbanística, nº 34.
CIAMPAGNA, José M. (2000). Administración de proyectos de sistemas de
información geográfica. Córdoba (Argentina). 31 de marzo.
COLL ALIAGA, Eloina; IRIGOYEN GAZTELUMENDI, Jesús María; MARTÍNEZ
LLARIO, José Carlos y SANZ SALINAS, Jorge Gaspar. (2005). Introducción a la
publicación de cartografía en Internet. Editorial UPV. Valencia..
COLL ALIAGA, Eloína; MARTÍNEZ LLARIO, José Carlos; IRIGOYEN
GAZTELUMENDI, Jesús y TEROL ESPARZA, Enric. (2006). SIGMUN: una apuesta
a la difusión de los SIG en la administración local. Jornadas TECNIMAP 2006.
Sevilla.
COLL, Eloina; LLARIO, José Martínez; ARTEAGA, Dolores. (2009). Diseño e
implementación de modelos de datos cartográficos para la alimentación de una
Trabajo de Investigación 2012 185
9. Bibliografía.
Infraestructura de Datos Espaciales en la Administración Pública. Ponencia en la VI
Jornadas Técnicas de la IDE de España (JIDEE 2009). 4, 5 y 6 de noviembre de
2009.
COMAS, D. y RUIZ, E. (1993). Fundamentos de los Sistemas de Información
Geográfica. Ariel Geografía. Barcelona.
CORREDOR FERNÁNDEZ, Ricardo. (2009). Integración de la Encuesta de
Infraestructuras y Equipamientos Locales (EIEL) en la Infraestructura de Datos
Espaciales del Gobierno de La Rioja (IDERioja). Ponencia en la VI Jornadas
Técnicas de la IDE de España (JIDEE 2009). 4, 5 y 6 de noviembre.
CULEBRO JUÁREZ, Montserrat, GÓMEZ HERRERA, Wendy Guadalupe y
TORRES SÁNCHEZ, Susana. (2006). Software libre vs software propietario.
Ventajas y desventajas. México.
http://gnutransfer.info/descargas/software_libre_vs_propietario.pdf
DÍAZ REDONDO, Paula; MASÓ I PAU, Joan; ZABALA, Alaitz. (2009). Análisis
comparativo de los metadatos distribuidos por la IDEC y la IDECLM como ejemplos
de IDE autonómicas. Ponencia en la VI Jornadas Técnicas de la IDE de España
(JIDEE 2009). 4, 5 y 6 de noviembre.
GILAVERT MARGALEF, Júlia y PUIG POLO, Cárol. 2008. Estudio comparativo de
herramientas SIG Libres aplicadas a contextos de cooperación al desarrollo. II
Jornadas de SIG Libre, Girona. http://www.sigte.udg.es/jornadassiglibre.
GÓMEZ DELGADO, Monserrat y BARREDO CANO, José Ignacio. (2005). Sistemas
de información geográfica y evaluación multicriterio en la ordenación del territorio. 2ª
Ed. RA-MA. Paracuellos de Jarama (Madrid).
GUTIERREZ PUEBLA, J y GOULD, Michael. (1994). SIG: Sistemas de Información
Geográfica. Síntesis. Madrid.
GUTIERREZ PUEBLA, J y RUBIO BARROSO, Alfonso. (1997). Los sistemas de
información geográficos: origen y perspectivas. Revista General de Información y
Documentación, Vol. 7, Nº 1. Servicio de Publicaciones. Universidad Complutense.
Madrid.
GUILEMANY CASADAMON, Carlos Y GUÀRDIA RIERA, Andreu. (2003). El
Viatest. Gestión y mantenimiento de la infraestructura urbana. I congreso de
Urbanismo y Ordenación del Territorio. Bilbao, 7, 8 y 9 de mayo de 2008.
LANTADA ZARZOSA, Nieves y NÚÑEZ ANDRÉS, M. Amparo. (2002). Sistemas de
información geográfica. Prácticas con Arcview. Editorial Edicions UPC, S.L.
Barcelona. ISBN 84-8301-612-5.
MANCEBO QUINTANA, Santiago; ORTEGA PÉREZ, Emilio; VALENTÍN CRIADO,
Ana Cristina y MARTÍN RAMOS, Belén y MARTÍN FERNÁNDEZ, Luis (2008).
LibroSIG: aprendiendo a manejar los SIG en la gestión ambiental. Los autores,
Madrid. http://oa.upm.es/1244/1/Mancebo_Quintana_SIG_2008a.pdf
MAS MAYORAL, Sebastián. (2002). Propuesta para el establecimiento de la
Infraestructura de Datos Espaciales de España (IDEE). Mapping Interactivo,
Especial - Abril 2002.
http://www.mappinginteractivo.com/plantilla-ante.asp?id_articulo=146
MORENO JIMENEZ, Antonio. (2008). Sistemas y análisis de la información
geográfica: manual de auto aprendizaje con Arcgis. 2ª. edición. RA-MA. Madrid.
MORENO JIMÉNEZ, Antonio y BUZAI, Gustavo D. (2008, Coords.). Análisis y
planificación de servicios colectivos con sistemas de información geográfica.
Madrid, Universidad Autónoma de Madrid y Universidad Nacional de Luján, 1ª
edición, 158 p. ISBN: 978-84-691-7879-5.
ORDOÑEZ, Celestino y MARTINEZ-ALEGRIA, Roberto. (2003). Sistemas de
información geográfica (incluye cd-rom). RA-MA. Madrid.
PEÑA LLOPIS, Juan. (2009). Sistemas de información geográfica aplicados a la
gestión del territorio: entrada, manejo, análisis y salida de datos espaciales. Teoría
Trabajo de Investigación 2012 186
Sistemas de Información Geográfica: La Administración Local. Ramón Sánchez-Valverde Cornejo
general y práctica para Esri Arcgis 9. (incluye cd-rom). Editorial Club Universitario.
4ª Edición. Alicante.
POTTI, Hugo; SEVILLA, Celia; ABAD, Paloma y RODRÍGUEZ, Antonio. (2010).
SIGNA: Sistema de Información Geográfica Nacional. La puerta de acceso al Nodo
IDE del IGN. Madrid. http://www.ign.es/ign/resources/actividades/sig/SIGNA.pdf
RIVAS PASTORIZA, María Teresa. (2000). Sistemas de Información Geográfica y su
utilidad en ordenación del territorio. 2000. Madrid. ISBN 84-7493-305-6.
RODRÍGUEZ DOMÍNGUEZ, Luisa De Los Ángeles; LÓPEZ BASTIDAS, Eduardo y
GOICOCHEA BORRELL, Tania. (2009). La necesidad de una correcta gestión
ambiental urbana para la localidad. Revista Desarrollo Local Sostenible. Vol 2, Nº 4.
febrero 2009. http://www.eumed.net/rev/delos/04/
RODRÍGUEZ MELLADO, José Antonio. (2011). Geosociedad, la democratización de
la cartografía y la participación ciudadana. Mapping Interactivo, junio-julio 2011.
http://www.mappinginteractivo.com/
SANTOS PRECIADO, J. M. (2004): Los Sistemas de Información Geográfica.
Unidades Didácticas. UNED, Madrid.
SANTOS PRECIADO, J. M. y COCERO MATESANZ, D. (2006): Los SIG raster en
el campo medioambiental y territorial: ejercicios prácticos con Idrisi y MiraMon.
Cuaderno de Prácticas, UNED, Madrid.
TOMILSON, Roger. (2008). Pensando en el SIG: Planificación del Sistema de
Información Geográfica Dirigida a Gerentes.
VVAA. 2009. La Administración electrónica y el servicio a los ciudadanos. Ministerio
de Economía y Hacienda Secretaría General Técnica Subdirección General de
Información, Documentación y Publicaciones Centro de Publicaciones.
www.meh.es/Documentacion/Publico/SGT/e-administracion.pdf
VVAA. 2011. gvSIG 1.10. Manual de usuario Versión 1. gvSIG Association.
http://www.gvsig.org/
http://forge.osor.eu/docman/view.php/89/705/gvSIG-1_11-man-v1-es.pdf
VVAA. 2011. Jornadas de Software Libre. Gerona. SIGTE. Ediciones de 2007 a
2011. (Servei de Sistemes d'Informació Geogràfica i Teledetecció) - Universitat de
Girona. http://www.sigte.udg.edu/jornadassiglibre/
- V Jornadas de SIG Libre 2011. http://www.sigte.udg.edu/jornadassiglibre2011
- IV Jornadas de SIG Libre 2010. http://www.sigte.udg.edu/jornadassiglibre2010
- III Jornadas de SIG Libre 2009. http://www.sigte.udg.edu/jornadassiglibre2009
- II Jornadas de SIG Libre 2008. http://www.sigte.udg.edu/jornadassiglibre2008
- I Jornadas de SIG Libre 2007. http://www.sigte.udg.edu/jornadassiglibre2007
Trabajo de Investigación 2012 187
9. Bibliografía.
Trabajo de Investigación 2012 188
Sistemas de Información Geográfica: La Administración Local. Ramón Sánchez-Valverde Cornejo
10. Glosario.
Con este glosario se proponen un conjunto de definiciones breves y
sintéticas de conceptos para un mejor entendimiento dentro del campo de los
Sistemas de Información Geográfica.
AAPP Administraciones Públicas.
Abandonware Es “software cuyos derechos de autor ya no son defendidos o
que ya no está siendo vendido por la compañía que lo hizo”, y
por eso, se dice que ha sido “abandonado”.
Acimut Ángulo formado entre una línea y un meridiano.
Normalmente nos referimos con este término a la orientación
geográfica; en este caso, la primera línea sería la proyección
sobre el plano XY del vector perpendicular al terreno en el
punto problema.
AEMA Agencia Europea de Medio Ambiente.
AGE Administración General del Estado.
Albedo Fracción de la radiación incidente que es reflejada por una
superficie.
Puede variar entre los límites teóricos de 0 (no reflexión,
absorción total) y 1 (reflexión total); el albedo de la Tierra en su
conjunto es aproximadamente 0.3.
Algoritmo Secuencia explícita y finita de operaciones que conduce a la
solución de un problema.
Aplicado a los SIG suele tratarse de un conjunto de operaciones
de álgebra de mapas y/o sobre bases de datos que permiten
obtener un resultado mediante combinación de información
espacial y alfanumérica.
VALIDACIÓN DE UN ALGORITMO: proceso de verificación
mediante el cual se asegura (a) que el algoritmo está libre de
errores sintácticos y de escritura y (b) que genera resultados
correctos para cualquier combinación coherente de valores de
las variables de entrada. No siempre es posible realizar una
validación algorítmica completa.
Almacenamiento de
archivos
Dispositivos magnéticos usados para el almacenamiento de
datos y programas.
Almacenamiento
externo
Periféricos de almacenamiento externo de memoria fuera de la
memoria principal, tales como discos externos y unidades de
cinta.
ALP Avanza Local Padrón.
Altimetría Medida de la altitud o elevación.
La altitud se mide sobre una superficie de referencia (datum); la
medida de profundidades bajo el agua se denomina batimetría.
Anillo Estructura formada por un conjunto ordenado de líneas que se
cierra sobre sí mismo sin cruces ni solapamientos.
Un anillo define una superficie poligonal y puede estar formado
por una única línea o por varias unidas secuencialmente; en
cualquier caso, el nodo inicial y final de un anillo coinciden y
queda definida la propiedad topológica de interioridad
(dentro/fuera).
ANSI AMERICAN NATIONAL STANDARS INSTITUTE. Normas y
estándares industriales elaborados por la citada organización.
ARC/INFO Sistema de Información Geográfica desarrollado por el
Environmental Research Institute Systems (E.S.R.I.)
Trabajo de Investigación 2012 189
10. Glosario
ArcGis rcGIS es el nombre de un conjunto de productos de software en
el campo de los Sistemas de Información Geográfica o SIG.
Producido y comercializado por ESRI, bajo el nombre genérico
ArcGIS se agrupan varias aplicaciones para la captura, edición,
análisis, tratamiento, diseño, publicación e impresión de
información geográfica.
Permite crear, analizar, almacenar y difundir datos, modelos,
mapas y globos en 3D, poniéndolos a disposición de todos los
usuarios según las necesidades de la organización.
Estas aplicaciones se engloban en familias temáticas como
ArcGIS Server, para la publicación y gestión web, o ArcGIS
Móvil para la captura y gestión de información en campo.
ASCII American Estándar Code Information Interchange. Código
estándar para caracteres alfanuméricos.
Atributo Propiedad o característica de una clase de elementos en una
base de datos.
Por ejemplo, la superficie, la población, la renta media... pueden
ser atributos de la clase municipios en una base de datos.
Base de datos Es un conjunto de datos pertenecientes a un mismo contexto y
que almacena información en formato digital, organizado de una
manera que posibilita su consulta en forma selectiva.
Base de datos
geográficos
Es una representación o modelo de la realidad territorial.
Contiene datos sobre posición, atributos descriptivos, relaciones
espaciales y tiempo de las entidades geográficas, las cuales
son representadas mediante el uso de puntos, líneas,
polígonos, volúmenes o, también, por medio de celdas.
Base de datos
relacional
Estructura de una Base de Datos constituida por un conjunto de
tablas y que en base a las relaciones entre ellos es posible
acceder y gestionar la información.
Benchmark Prueba para la evaluación del desempeño de hardware o
software. Prueba realizada para evaluar la funcionalidad de
sistemas de cómputo, programas o dispositivos.
BPI Bytes Per Inch Bytes por pulgada. Unidad empleada para
describir la densidad de información en cintas magnéticas.
BSD Berkeley Software Distribution.
Buffer Una área de almacenamiento temporal reservada para uso en
las operaciones de entrada-salida, dentro de la cual los datos
son leídos, o dentro de la cual los datos son escritos.
Bug Error en un sistema o programa.
Byte Grupo de dígitos binarios tratados como una unidad. En las
computadoras actuales un byte tiene usualmente 8, 16 o 32
bits.
Cache Dispositivo a área de memoria en RAM de alta velocidad.
CAD/CAM Computer Aided Design / Computer Aided Manufacturing.
Diseño/Manufactura auxiliados por computadora.
CANEVA La red de meridianos y paralelos en un mapa.
Catastro El Catastro Inmobiliario es un registro administrativo
dependiente del Ministerio de Hacienda en el que se describen
los bienes inmuebles rústicos, urbanos y de características
especiales. La descripción catastral de los bienes inmuebles
comprenderá sus características físicas, económicas y jurídicas,
entre las que se encontrarán la localización y la referencia
catastral, la superficie, el uso o destino, la clase de cultivo o
aprovechamiento, la calidad de las construcciones, la
representación gráfica, el valor catastral y el titular catastral.
Trabajo de Investigación 2012 190
Sistemas de Información Geográfica: La Administración Local. Ramón Sánchez-Valverde Cornejo
CCAA Comunidad Autónoma.
CORINE Coordination of Information of the Environment.
Código fuente Es un conjunto de líneas de texto que son las instrucciones que
debe seguir la computadora para ejecutar un programa
informático (o software). Por tanto, en el código fuente de un
programa está descrito por completo su funcionamiento.
COGO Coordinate Geometry. Geometría por coordenadas.
Coordenadas Los “n” valores que determinan la posición de un punto en un
espacio n dimensional.
Coordenadas
egocéntricas.
Un sistema cartesiano derecho con origen en el centro del
elipsoide seleccionado, en el que el plano XY coincide con el
plano del ecuador, el eje X apunta al meridiano de Greenwich;
el eje Z coincide con el eje de rotación del elipsoide. Se
emplean frecuentemente en los GPS.
Coordenadas
geodésicas
(elipsoidales)
Descripción de un punto en el espacio tridimensional por medio
de la longitud y latitud geodésicas y la altura geométrica, todas
referidas a un elipsoide de referencia.
Coordenadas
geográficas.
Un sistema de coordenadas curvas definido sobre el elipsoide
de referencia. Se expresan como Longitud (Lon), Latitud (Lat) y
Altura (h) donde la Lon y la Lat son medidas angulares desde el
meridiano origen y el ecuador respectivamente; h es la altura
sobre el elipsoide de referencia.
Coordenadas
polares
Sistema de coordenadas bidimensional en el que la posición se
define por la distancia a un punto (polo) el ángulo a una línea de
referencia.
Cota Cifra que representa la altitud de un punto con respecto a la
superficie de nivel de referencia.
CNIG Centro Nacional de Información Geográfica.
CNR-OS Centro Nacional de Referencia de Ocupación del Suelo.
Código
alfanumérico
Secuencia de letras, números y caracteres especiales
gestionables por el ordenador como un elemento único.
Código fuente
(source code)
Programa fuente escrito en lenguaje de alto nivel que debe ser
compilado para que pueda ser entendido por el lenguaje de
máquina.
Código objeto
(object code)
Programa de ordenador que traduce lenguaje de alto nivel a
código objeto de máquina.
Comunicaciones
(data-link)
Líneas de comunicación y sistemas informáticos para la
conexión e intercambio de datos entre varios ordenadores.
Consulta (query) Consulta o requerimiento realizado a los elementos gráficos o
atributos descriptivos almacenados en una Base de Datos.
CSW Servicio Web cartográfico que permite búsqueda de metadatos.
Dato espacial
(spatial data)
Información sobre la localización forma y relaciones de los
elementos gráficos almacenada como coordenadas y topología.
Dato raster (raster
data)
Nivel de imagen que no contiene inteligencia, patrón o variación
en intensidad de color.
Datos descriptivos
(descriptive data)
Datos tabulares o textuales que describen las características
geográficas de los elementos de un mapa.
Datos geográficos
(geographics data)
Localización y descripción de elementos geográficos. Conjunto
de datos espaciales y descriptivos.
DATUM Elipsoide de referencia y su posición respecto a la Tierra.
Usualmente se incluye el punto de origen, la orientación así
como el radio y la excentricidad del elipsoide.
Cada datum estaría formado por:
- Un elipsoide de referencia.
- El punto donde el elipsoide y la Tierra son tangentes.
Trabajo de Investigación 2012 191
10. Glosario
DGN Contracción de "DESIGN" correspondiente a la extensión de los
nombres de ficheros de gráficos, en sistemas INTERGRAPH.
DLG DIGITAL LINE GRAPH. Formato de intercambio del USGS
(United States Geological Survey) para información digital
geográfica.
DTM (Digital Terrain Model) Modelo Digital de Terreno (MDT) o DEM
por sus siglas en inglés (Digital Elevation Model), son datos de
tipo raster, organizaciones celulares de datos espaciales, es
decir imágenes formadas por pequeñas celdas, procesadas a
partir de información satelital. En una estructura raster, el valor
para un parámetro de interés, por ejemplo la elevación del
terreno, es asignado en cada celda del arreglo sobre el espacio.
DXF Formato ASCII de intercambio de datos gráficos generados en
AUTOCAD.
DWG Formato de dibujo vectorial de AUTOCAD.
ED50 (European Datum 1950). Sistema de referencia geodésico
empleado en Europa.
EIONET European Environment Information and Observation Network
ETRS89 (European Terrestrial Reference System 1989). Sistema de
referencia geodésico oficial en España. El actual sistema
geodésico de referencia regional es el ED50 desapareciendo
en el 2015 donde será el válido el ETRS89.
ESCALA Relación existente entre la distancia grafica lineal que hay entre
dos puntos en el mapa y la distancia lineal que existe entre
dichos puntos en la superficie terrestre.
Fotogrametría
digital
Utiliza como datos de entrada las fotografías aéreas
previamente transformadas a formato digital, reconstruyendo
asimismo el modelo espacial de forma numérica y digital. En
este caso, los conceptos de tratamiento de imágenes digitales
usados en teledetección cobran gran importancia.
Freeware Suele usarse para clasificar al software que puede redistribuirse
libremente pero no modificarse, entre otras cosas, porque no
está disponible su código fuente.
GALILEO Galileo es una iniciativa Europea que implica el desarrollo,
implementación y materialización de un sistema global y
multimodal de navegación por satélite. Cuando sea operativo,
Europa tendrá, a través de la puesta en órbita de satélites en el
espacio, independencia en las aplicaciones que requieren de un
sistema global de posicionamiento con satélites: cartografía,
topografía, navegación y aplicaciones científicas que necesiten
medidas de posicionamiento de rigurosa exactitud.
Geoide El geoide es una superficie equipotencial dentro del campo
gravitacional terrestre, es decir, aquella donde la dirección de la
gravedad es perpendicular en todos los lugares.
Georreferenciación: Es el proceso de ubicar hechos y objetos geográficos dentro de
un modelo de la superficie de la tierra.
Directa: utilización de una red de coordenadas establecidas a
nivel global o terrestre (Sistema de Referencia Espacial SRS),
lo que además tiene la ventaja de mejorar la integración entre
diferentes datos geográficos ya existentes, pues coexisten bajo
el mismo sistema de coordenadas.
Indirecta: los elementos se localizan en relación con un
elemento dado que sí tienen una posición conocida.
Geocodificación Es el proceso de vincular a una referencia geográfica datos no
geográficos.
Trabajo de Investigación 2012 192
Sistemas de Información Geográfica: La Administración Local. Ramón Sánchez-Valverde Cornejo
Geoprocesamiento Manipulación y análisis de la información con referencia
geográfica.
GIMP Significaba inicialmente «General Image Manipulation Program»
(«Programa general para manipulación de imágenes»), pero en
1997 se cambió al significado «GNU Image Manipulation
Program» («Programa de manipulación de imágenes de
GNU»). GIMP forma parte oficial del Proyecto GNU.
GIMP permite el tratado de imágenes en capas, para poder
modificar cada objeto de la imagen en forma totalmente
independiente a las demás capas en la imagen, también
pueden subirse o bajarse de nivel las capas para facilitar el
trabajo en la imagen, la imagen final puede guardarse en el
formato xcf de GIMP que soporta capas, o en un formato plano
sin capas, que puede ser png, bmp, gif, jpg, etc.
http://www.gimp.org.es/
GNU GNU No es Unix
GNU GPL Licencia Pública General de GNU
GPL General Public License
GPS Sistema de posicionamiento con satélites (Global Positioning
System). La precisión métrica en un principio era la necesaria
para la navegación en tiempo real, pero pronto se puso de
manifiesto la posibilidad de sus aplicaciones en geodesia, al
permitir conocer la posición del observador con precisiones
similares a las de los métodos clásicos, mediante el
postprocesado de datos, siendo en la actualidad un instrumento
capaz de satisfacer demandas dentro de los campos de la
Geodinámica y la Geofísica. La idea básica del sistema es la
medida de distancias entre el aparato receptor y al menos
cuatro satélites de la constelación NAVSTAR, de manera que la
primera operación es conocer la posición del satélite en una
época determinada por medio de los parámetros orbitales
radiodifundidos en el mensaje de navegación. De esta manera,
y mediante el tratamiento de los observables GPS (medidas de
fase, tiempo y pseudodistancias) se puede conocer la posición
en postproceso de la antena del receptor, cuyas coordenadas
vendrán dadas en el sistema de referencia WGS 84, por lo que
habrá que realizar una transformación de este sistema al
sistema de referencia local que se precise.
GSDI Global Spatial Data Infrastructure
Hardware Dispositivos electrónicos que proporcionan la capacidad de
computación y que proporcionan las funciones del mundo
exterior.
HTML HyperText Markup Language (Lenguaje de Marcado de
Hipertexto).
Es el lenguaje de marcado predominante para la elaboración de
páginas web. Es usado para describir la estructura y el
contenido en forma de texto, así como para complementar el
texto con objetos tales como imágenes. HTML se escribe en
forma de "etiquetas", rodeadas por corchetes angulares (<,>).
HTML también puede describir, hasta un cierto punto, la
apariencia de un documento, y puede incluir un script (por
ejemplo Javascript), el cual puede afectar el comportamiento de
navegadores web y otros procesadores de HTML.
Hipsometría Medición de la elevación del terreno respecto al nivel del mar.
IDEE Infraestructura de Datos Espaciales de España.
IDEOSE Infraestructura de Datos Espaciales del Observatorio de
Sostenibilidad.
Trabajo de Investigación 2012 193
10. Glosario
IGES Initial Graphics Exchange Especification. Formato estándar para
intercambio de información gráfica.
IGN Instituto Geográfico Nacional.
Imagen digital Caracterización discreta de una escena formada por elementos
multivaluados llamados píxeles.
INE Instituto Nacional de Estadística.
http://www.ine.es/
Ingeniería de
información
Es un conjunto de técnicas formales con las cuales son
construidos modelos organizacionales, modelos de datos y
modelos de procesos en una base comprensiva de
conocimientos y son usados para crear y mantener sistemas de
procesamiento de datos.
INSPIRE Infraestructure for Spatial Information in Europe.
ISO International Standars Organization. Organización encargada
del mantenimiento de los estándares informáticos. ISO
mantiene el SQL (Estándar Query Languaje) en conjunción con
ANSI.
JavaScript Es un lenguaje de scripting basado en objetos, utilizado para
acceder a objetos en aplicaciones. Principalmente, se utiliza
integrado en un navegador web permitiendo el desarrollo de
interfaces de usuario mejoradas y páginas web dinámicas.
http://www.javascript.com/
LANDSAT LANDSAT Satélite artificial (EEUU) que recoge, registra y
transmite imágenes digitales de la Tierra. Tiene un sistema de
escaneo multiespectral (MSS) de cuatro bandas (0.5-0.6, 0.6-
0.7, 0.7-0.8 y 0.8- 1.1 micras) con una resolución nominal de 80
m. Cuenta con el mapeador temático (thematic, mapper) con
una resolución de 30 m y siete canales: 1: 0.45-0.52, 2: 0.52-
0.60, 3: 0.63-0.69, 4: 0.76-0.90, 5:1.55-1-75, 6: 10.4-12.5, 7:
2.08-2.46 (micras).
Lenguaje de alto
nivel
Lenguaje de programación que utilización sentencias,
comandos y símbolos en inglés tales como FORTRAN, C, PL/1,
etc.
Lenguaje de
máquina
Código de instrucciones que un ordenador puede ejecutar y
reconocer directamente.
Lenguaje
ensamblador
Lenguaje de programación de bajo nivel que utiliza reglas
nemotécnicas binarias en lugar de sentencias en inglés.
Leyenda Explicación de los símbolos, códigos y otros datos en las
márgenes derecha o inferior de un mapa, incluyendo fecha,
datum, fuente, precisión y escala.
LIDAR Light Detection and Ranging o Laser Imaging Detection and
Ranging.
Sistema que permite obtener una nube de puntos del terreno
tomándolos mediante un escáner láser aerotransportado (ALS).
LOCALWEB Gestor de portales web para las Entidades Locales.
LOCALGIS Sistema de Información Territorial para la Administración Local.
Trabajo de Investigación 2012 194
Sistemas de Información Geográfica: La Administración Local. Ramón Sánchez-Valverde Cornejo
Mapa Es una representación de los rasgos y características naturales
o artificiales de una superficie.
Tipos de mapas:
- Analógico. Mapa en papel u otro material similar.
- Base. Mapa de referencia sobre el que se ubica la nueva
información geográfica.
- Batimétrico. Mapa en el que se represente la
profundidad de los cuerpos de agua.
- Catastral. Mapa que muestra los límites o subdivisiones
de la tierra con fines legales o hacendarios.
- De coropletas. Mapa que refleja el valor de la
característica mapeada con símbolos de área;
usualmente representa el fenómeno como clases o
categorías asociadas al color del área.
- De isopletas. Representa por medio de líneas,
cantidades que no pueden asociarse a un punto tal
como densidad de población.
- Derivado. Mapa creado a través de la depuración o la
combinación o el análisis de la información de otros
mapas.
- Digital. Mapa en memoria.
- Índice. Mapa de referencia que representa el entorno del
área mapeada e identifica los mapas componentes o los
mapas adyacentes.
- Temático. Mapa que ilustra las características de clase
de una variable espacial en particular.
- Virtual. Mapa en pantalla.
Metadatos Describe varios atributos de los objetos de información y les
otorga significado, contexto y organización.
Modelo Digital del
Terreno (MDT)
Es la representación cuantitativa en formato digital de la
superficie terrestre. Contiene información acerca de la posición
(x, y) y la altitud (z) de los elementos de la superficie.
MPL Mozilla Public License
MySQL Sistema de gestión de base de datos relacional, multihilo y
multiusuario
ODBC Open Database Connectivity.
OGC Open Geospatial Consortium, Inc.
Open Source Código abierto.
ORACLE Base de Datos Relacional de Oracle Corporation.
Ordenador central
(host computer)
Ordenador primario que controla el resto de los puestos en una
red.
Ordenador
principal
(mainfram)
Gran ordenador que soporta varios usuarios.
Ortofoto,
ortofotografía
Imagen fotográfica del terreno o mosaico, con el mismo valor
cartográfico que un plano, que ha sido sometida a un proceso
de rectificación diferencial que permite realizar la puesta en
escala y nivelación de las unidades geométricas que lo
componen.
A este proceso de corrección digital se le llama ortorectificación.
Por lo tanto, una ortofotografía (u ortofoto) combina las
características de detalle de una fotografía aérea con las
propiedades geométricas de un plano.
Trabajo de Investigación 2012 195
10. Glosario
Ortoproyección Método riguroso de obtención de fotomapas. Corrige el error
debido a la inclinación del eje de toma y relieve del terreno en
pequeñas unidades geométricas de la fotografía original, de
manera que las fotografías perfectamente ensambladas
resultan una imagen fotográfica métrica del terreno.
OSI Open Source Initiative.
OVERLAP Área común a dos mapas adyacentes.
OVERLAY Sobreposición, empalme, sobreposición de dos o más mapas.
Páginas web Es un documento adaptado para la Web (internet) y que
normalmente forma parte de un sitio web. Su principal
característica son los hiperenlaces a otras páginas, siendo esto
el fundamento de la Web.
PALS Plataforma Avanza Local Soluciones. Conjunto de herramientas
de administración electrónica elaboradas por el Ministerio de
Industria Turismo y Comercio.
PGOU Plan General de Ordenación Urbana.
Pixel Superficie homogénea más pequeña que compone una imagen
en soporte informático.
POM Plan de Ordenación Municipal. Instrumento de Ordenación en
Castilla-La Mancha.
PostgreSQL Base de datos relacional que ofrece una alternativa a otras
bases de datos Open Source, así como sistemas propietarios
como Oracle o Sql Server.
PNOA Plan Nacional de Ortofotografía Aérea.
PNOT Plan Nacional de Observación del Territorio en España.
Query Conjunto de condiciones o preguntas usadas para extraer
información de la base de datos.
Raster Son mapas de bits caracterizados según su alto y ancho en
píxeles (que determina la resolución de imagen), o de acuerdo
a la profundidad de color (en bits por píxel), que refleja la
cantidad de colores que se pueden almacenar en cada píxel.
Red geodésica Conjunto de puntos denominados vértices, materializados
físicamente sobre el terreno, entre los cuales se han realizado
observaciones geodésicas con el fin de determinar su precisión
tanto en términos absolutos como relativos. Una red geodésica
es la estructura que sostiene a toda la cartografía de un
territorio.
Red local (LAN) LOCAL ÁREA NETWORK. Tecnología de comunicación de
datos entre máquinas distintas dentro de un mismo edificio o
área reducida. Mediante una red LAN las máquinas comparten
recursos, datos y periféricos.
Seguridad acceso
de datos (DAS)
DATA ACCESS SECURITY. Medidas tomadas para garantizar y
controlar la integridad de los datos.
SIF Standard Interchange Format. Formato de intercambio de datos
utilizado para intercambiar datos CAD.
SIG – GIS Sistema de Información Geográfica.
Software utilizado para automatizar, analizar, y representar
datos gráficos georreferenciados y organizados según un
modelo relacional topológico.
SIGEM Sistema Integrado de Gestión Municipal.
Trabajo de Investigación 2012 196
Sistemas de Información Geográfica: La Administración Local. Ramón Sánchez-Valverde Cornejo
Sistema Geodésico
RE-50
Sistema sobre el cual se apoya la Red Geodésica Nacional
Española. Esta basado en las siguientes referencias:
Datum: Potsdam.
Origen de latitudes: Ecuador.
Origen de longitudes: Meridiano de Greenwich.
Elipsoide Internacional: Hayford.
SETSI Secretaría de Estado de Telecomunicaciones y para la
Sociedad de la Información.
Shareware Es un software que permite su redistribución, sin embargo no
viene acompañado de su código fuente y, por tanto, no puede
ser modificado. Además, pasado un periodo de tiempo,
normalmente es necesario pagar una licencia para continuar
usándolo, luego tampoco es software libre.
SIGNA Sistema de Información Geográfica Nacional.
SIOSE Sistema de Información sobre la Ocupación del Suelo.
SGBD Sistemas gestores de bases de datos (en inglés database
management system, abreviado DBMS).
Son un tipo de software muy específico, dedicado a servir de
interfaz entre la base de datos, el usuario y las aplicaciones que
la utilizan.
Software Programas de computadoras, estructuras de datos y la
documentación asociada, que sirve para realizar el método
lógico.
Software semilibre Es aquel que mantiene las mismas características que el
software libre para los usuarios individuales, entidades
educativas o sin ánimo de lucro, sin embargo prohíbe esas
libertades para su uso comercial o empresarial.
SQL Sequencial Query Language. Lenguaje de Consulta
Estructurado. Sintaxis para definir y manipular datos de una
base de Datos Relacional.
SQL/400 Base de Datos Relacional sobre AS/400 de IBM.
SRS Sistema de Referencia Espacial.
Teledetección Técnica mediante la cual se obtiene información sobre la
superficie de la Tierra, a través del análisis de los datos
adquiridos por un sensor o dispositivo situado a cierta distancia,
apoyándose en medidas de energía electromagnética reflejadas
o emitidas por la superficie terrestre.
Topología Es la rama de las matemáticas que define relaciones entre
rasgos geográficos.
Contigüidad o adyacencia: permite determinar qué polígonos
son colindantes a otro dado. Así pues, un polígono será
contiguo o adyacente a otro cuando comparta una parte de
su contorno.
Conectividad: permite recorrer una red de entidades lineales
que están conectadas entre sí. Una entidad lineal (arco en
terminología SIG) está conectada a otra cuando comparte
uno de sus puntos extremos (nodo en terminología SIG).
Inclusión: permite determinar qué entidades se encuentran
en el interior de otras entidades.
Proximidad: permite el cálculo analítico de la proximidad de
dos entidades.
Trabajo de Investigación 2012 197
10. Glosario
Trabajo de Investigación 2012
UTM Universal Transverse Mercator.
Retícula trazada en proyección transversa de Mercator entre los
80º de latitud norte y los 80º de latitud sur. El elipsoide de
referencia terrestre se divide en 60 husos iguales de 6º de
longitud; asimismo cada huso queda dividido en 20 áreas de 6º
de longitud por 8º de latitud, que se denominan zonas. Cada
zona se denota con letras mayúsculas desde la C hasta la X
inclusives (excluidas las letras I,Ñ y O), empezando en el
paralelo 80º sur y terminando en el paralelo 80º norte. La
superficie cubierta por la cuadrícula se divide en cuadrados de
100 km de lado. Estos cuadrados se designan por dos letras,
que indican la columna y la fila, de manera que, dentro de un
área de 18º de longitud, por 17º de latitud, no se repita la
denominación de un cuadrado. El tercer grado de referencia lo
proporciona la cuadrícula de 1 km, trazada dentro de cada
cuadrado de 100 km. El origen para cada huso está a 500 km al
oeste del meridiano central del huso, y en ordenadas se le da al
ecuador un valor de 10.000 km para los puntos situados en el
hemisferio sur y 0 para lo puntos situados en el hemisferio
norte.
Vectorial Una imagen vectorial es una imagen digital formada por objetos
o entidades geométricas independientes (puntos, líneas,
polígonos, segmentos, polígonos, arcos, etc.), cada uno de
ellos definido por distintos atributos matemáticos de forma, de
posición, de color, etc.
Warez Es un término muy usado en las subculturas cracker para aludir
a versiones crackeadas de software comercial, versiones en las
cuales la protección de los derechos de autor ha sido quitada.
Los hackers reconocen este término, pero no lo usan. Los
warez son distribuciones de software sujetas a los derechos de
autor, comercializadas en violación a la licencia de derechos de
autor del software, en muchos casos la distribución de los
warez es ilegal.
WCS Servicio Web cartográfico que entrega modelos 3D del terreno.
WFS Servicio Web cartográfico que entrega geometrías (líneas,
puntos, ...).
WGS-84 Designa el Sistema Coordenado materializado y diseminado por
la agencia norteamericana National Imagery and Mapping
Agency (NIMA). El origen de este Sistema de Referencia se
remonta a la era Doppler, aunque en la actualidad está basado
prácticamente en observaciones GPS. La solución más reciente
es el denominado WGS84 versión G873, época 1997.0, donde
la letra G denota que la solución solo contiene observaciones
GPS. El número 873 hace referencia a la semana GPS en que
las efemérides precisas calculadas por NIMA se distribuyeron
por vez primera al público en este nuevo sistema coordenado
(0h UTC, septiembre 29, 1996). Las efemérides incluídas en el
mensaje radiado por los satélites GPS se expresan también en
este marco de referencia desde el 29 de Enero de 1997. Hasta
entonces se había utilizado el sistema WGS84 (G730) definido
de forma similar.
Wiki Software online para la creación de contenido de forma
colaborativa.
WMS Servicio Web cartográfico que entrega imágenes planas.
198
Sistemas de Información Geográfica: La Administración Local. Ramón Sánchez-Valverde Cornejo
1. Fuentes.
1.1. Sistemas de Información Territorial.
- Andalucía. IdeAndalucía. http://www.ideandalucia.es/
- Aragón. SITAR http://www.cartografia.princast.es/cartositpa/
- Asturias. SITPAIDEAS. http://www.cartografia.princast.es/cartositpa/
- Baleares. IDEIB http://www.ideib.cat/index.php?lng=es
- Canarias. IDECANARIAS http://www.idecan.grafcan.es/idecan/
- Cantabria. SITMUN http://sitmun.cantabria.es:8080/sitmun/indice.htm
- Castilla-La Mancha. IDECLM http://www.ideclm.es
- PNOA Castilla-La Mancha http://ide.jccm.es/pnoa/
- Castilla-León. SYTCIL http://www.sitcyl.jcyl.es/sitcyl/home.sit
- Cataluña. IDEC Geoportal http://www.geoportal-idec.cat/geoportal/cas/
- CNIG. Centro Nacional de
Información Geográfica
http://www.cnig.es/
- Comunidad Valenciana. Instituto
Cartográfico Valenciano
http://www.icv.gva.es/ICV/informacion.jsp?CODSEC=1&
IdmGl=ESP
- Extremadura. IDEE http://sinet3.juntaex.es/sigeo/web/
- Gabrielortiz.com GIS http://recursos.gabrielortiz.com/
- Galicia. SITGA http://sitga.xunta.es/sitga/
- Geoportal Sitebro http://iber.chebro.es/geoportal/index.htm
- Infraestructura de Datos
Espaciales de España. IDEE
http://www.idee.es/show.do?to=pideep_pidee.ES
http://www.idee.es/CatalogoServicios/CatServ/directorio
_servicios.html#Servicios_web_Nacionales
- Inspire Geoportal http://www.inspire-geoportal.eu/
- Instituto Geográfico Nacional.
IBERPRIX
http://www.ign.es/ign_iberpix/index.htm
- Ministerio de Medio Ambiente y
Medio Rural y Marino.
Cartografía y SIG
http://www.mapa.es/es/sig/sig1.htm
- SIGPAC
- SIGA
- SIGMAPA
http://sigpac.mapa.es/fega/visor/
http://www.mapa.es/siga/inicio.htm
http://www.mapa.es/es/sig/pags/sigmapa/intro.htm
- Murcia. SITMURCIA http://www.sitmurcia.com/
- Navarra. SITNA http://sitna.tracasa.es/
- Madrid. Nomecalles.
Nomenclátor oficial y callejero
http://gestiona.madrid.org/nomecalles/
- País Vasco. GeoEuskadi http://www.geo.euskadi.net/s69-15375/es/
- La Rioja. Iderioja http://www.iderioja.larioja.org/
1.2. Sistemas de Información Municipal.
- Ayuntamiento de Cáceres http://sig.ayto-caceres.es/
- Ayuntamiento de Zaragoza http://www.zaragoza.es/ciudad/idezar/index.htm
- Diputación de Valencia http://www.dival.es/
- La Rioja. Iderioja http://www.iderioja.larioja.org/
-
Trabajo de Investigación 2012 199
11. Fuentes
Trabajo de Investigación 2012 200
Sistemas de Información Geográfica: La Administración Local. Ramón Sánchez-Valverde Cornejo
12. Anexos.
12.1.Regulación normativa.
Se incorpora la normativa de aplicación que es la que obliga de una
manera inmediata a las Administraciones Públicas a la gestión y servicios con
el ciudadano, no olvidando la influencia de las directivas europeas dirigidas en
este sentido.
12.1.1. Ámbito Europeo.
• Directiva 2003/4/CE, de 28 de enero de 2003, Relativa al acceso
del público a la información medioambiental.
• Directiva 2003/98/CE, de 17 noviembre, sobre Reutilización de la
información del sector público.
• Directiva 2007/2/CE, de 14 de marzo de 2007 por la que se
establece una infraestructura de información espacial en la
Comunidad Europea (INSPIRE).
12.1.2. Ámbito Nacional.
• Real Decreto 2949/1979, de 29 de diciembre, sobre
competencias del instituto geográfico nacional en lo concerniente
al mapa nacional topográfico parcelario. BOE de 10 enero de
1980.
• Ley 7/1986, de 24 de enero, de ordenación de la cartografía.
BOE 25 de 29 de enero de 1986.
• Real Decreto 585/1989, de 26 de mayo, por el que se desarrolla
la Ley 7/1986, de 24 de enero, en materia de cartografía
catastral. BOE de 1 junio de 1989.
• Ley Orgánica 15/1999, de 13 de diciembre, de Protección de
Datos de Carácter Personal. BOE 298 de 14 de diciembre de
1999.
• LEY 34/2002, de 11 de julio, de servicios de la sociedad de la
información y de comercio electrónico. BOE 166 de 12 de julio de
2002.
• Ley 59/2003, de 19 de diciembre, de firma electrónica. BOE 304
de 23 de diciembre de 2003.
• Real Decreto 663/2007, de 25 de mayo de 2007, por el que se
aprueba el Estatuto del Centro Nacional de Información
Geográfica. BOE 134 de 5 de junio de 2007.
• Real Decreto 1545/2007, de 23 de noviembre, Por el que se
regula el Sistema Cartográfico Nacional. BOE 287 de 30 de
noviembre de 2007.
• Ley 37/2007, de 16 de noviembre de 2007, sobre reutilización de
la información del sector público. BOE 150 de 23 de junio de
2007.
Trabajo de Investigación 2012 201
12. Anexos
Trabajo de Investigación 2012
• Ley 11/2007, de 22 de junio, de acceso electrónico de los
ciudadanos a los Servicios Públicos. BOE 150 de 23 de junio de
2007.
• Real Decreto 1071/2007 de 27 de julio, por el que se regula el
sistema geodésico de referencia oficial en España. BOE 207 de
29 de agosto de 2007.
• Orden FOM/956/2008, de 31 de marzo de 2008, por la que se
aprueba la política de difusión pública de la información
geográfica generada por la Dirección General del Instituto
Geográfico Nacional. BOE 84 de 28 de abril de 2008.
• Ley 14/2010 de 5 de julio, sobre las infraestructuras y los
servicios de información geográfica en España. BOE 163 de 6 de
julio de 2010.
12.1.3. Ámbito Autonómico de Castilla-La Mancha.
• Resolución de 24 de mayo de 2010, del Instituto Geográfico
Nacional, por la que se publica el Convenio de colaboración con
la Consejería de Ordenación del Territorio y Vivienda de la
Comunidad Autónoma de Castilla-La Mancha, por el que la
Comunidad Autónoma se integra en el Sistema Cartográfico
Nacional y se establecen los contenidos del Real Decreto
1545/2007, de 23 de noviembre, que afectan a dicha integración.
BOE 141 de jueves 10 de junio de 2010.
202

SISTEMAS DE INFORMACIÓN GEOGRÁFICA: LA ADMINISTRACIÓN LOCAL.

  • 1.
    UNIVERSIDAD DE CASTILLA-LAMANCHA E.T.S.I. DE CAMINOS, CANALES Y PUERTOS DE CIUDAD REAL SISTEMAS DE INFORMACIÓN GEOGRÁFICA: LA ADMINISTRACIÓN LOCAL. Trabajo correspondiente al período de investigación del programa de Doctorado Proyecto, Construcción y Gestión del Territorio Elaborada por: Ramón Sánchez-Valverde Cornejo Dirigida por: Ana Sanz Redondo Ciudad Real, mayo de 2012 1
  • 2.
  • 3.
    Sistemas de InformaciónGeográfica: La Administración Local. Ramón Sánchez-Valverde Cornejo Índice. Índice.............................................................................................................................. 3 1. Introducción. ............................................................................................................ 5 2. Justificación. ............................................................................................................ 7 3. Objetivos................................................................................................................... 11 4. Estado del Arte. Antecedentes y desarrollo histórico.......................................... 15 4.1. Descripción de un SIG. ...................................................................................... 15 4.1.1. Componentes fundamentales.................................................................... 17 4.1.2. Metadatos y Base de datos. ...................................................................... 17 4.1.3. Entorno de las bases de datos en la aplicación del SIG. .......................... 18 4.1.4. La estructura de la información en la base de datos................................. 19 4.1.5. Desarrollo del sistema y organización de los datos. ................................. 21 4.1.6. Acceso y seguridad en las bases de datos. .............................................. 22 4.1.7. Administración del sistema. ....................................................................... 23 4.1.8. Funcionalidades SIG/GIS genéricas. ........................................................ 23 4.2. Otros sistemas y herramientas compatibles y de apoyo. .................................. 24 4.3. Desarrollos actuales. ......................................................................................... 25 4.3.1.Antecedentes.............................................................................................. 25 4.3.2. Proyecto Corine Land Cover...................................................................... 25 4.3.3. Plan Nacional de Ortofotografía Aérea (PNOA). ....................................... 26 4.3.4. Sistema de Información sobre la Ocupación del Suelo (SIOSE). ............. 28 4.3.5. Infraestructura de Datos Espaciales en Europa. (INSPIRE). .................... 30 4.3.6. En la actualidad. ........................................................................................ 30 4.3.7. Infraestructura de Datos Espaciales de España. ...................................... 31 4.3.8. Sistemas de Sistema de Información Geográfica Nacional y Autonómica. 33 4.3.9. IDE-Observatorio de Sostenibilidad. ......................................................... 34 4.4. Iniciativas de Estandarización............................................................................ 35 4.5. SIG/GIS en las Administraciones Públicas........................................................ 35 4.5.1. Administración Estatal................................................................................ 36 4.5.2. Sistemas a nivel nacional. ......................................................................... 41 4.5.3. Estado actual y una visión de futuro.......................................................... 45 5. Análisis software libre versus comercial............................................................... 47 5.1. Conceptos fundamentales sobre software. ....................................................... 47 5.1.1. Definición de software. .............................................................................. 47 5.1.2. Software libre............................................................................................. 47 5.1.3. Código abierto. Open Source. ................................................................... 50 5.1.4. GNU........................................................................................................... 51 5.1.5. OpenGis..................................................................................................... 52 5.1.6. Software comercial. ................................................................................... 53 5.1.7. Otro tipo de software. ................................................................................ 54 5.2. Ventajas y desventajas del software libre y del software propietario................. 54 5.2.1. Ventajas del software libre......................................................................... 54 5.2.2. Desventajas del software libre................................................................... 58 5.2.3. Ventajas del software propietario............................................................... 58 5.2.4. Desventajas del software propietario......................................................... 59 5.3. Comparativa de software SIG. Ventajas e inconvenientes. ............................... 60 5.4. Implantación, coste y mantenimiento. ............................................................... 64 5.5. Elementos importantes necesarios en la planificación para adquirir un SIG..... 65 5.5.1. Cálculos de costo. ..................................................................................... 65 5.5.2. Cálculo de los beneficios........................................................................... 65 5.5.3. Criterios en la implantación de un SIG................................................................. 66 6. Modelo propuesto en la gestión municipal........................................................... 69 6.1. Introducción. ...................................................................................................... 69 Trabajo de Investigación 2012 3
  • 4.
    Índice Trabajo de Investigación2012 6.1.1 Escalas de actuación....................................................................................... 71 6.1.2. Objetivos y metas en la gestión municipal...................................................... 72 6.1.3. Variables a tener en cuenta en la gestión municipal. ..................................... 73 6.2. Planteamiento de Gestión. Objetivos. ............................................................... 77 6.3. Esquema general del sistema propuesto. ......................................................... 81 6.4. Estructura del sistema. ...................................................................................... 84 6.4.1. Administración del sistema. ....................................................................... 88 6.4.2. Servidores.................................................................................................. 92 6.4.3. Módulos. .................................................................................................... 95 6.4.4. Visores....................................................................................................... 132 6.5. Ejemplo práctico de la Parcela o finca............................................................... 133 6.6. Resultados. ........................................................................................................ 175 7. Conclusiones............................................................................................................ 179 8. Índice de figuras....................................................................................................... 183 9. Bibliografía. .............................................................................................................. 185 10. Glosario................................................................................................................... 189 11. Fuentes.................................................................................................................... 199 12. Anexos. ................................................................................................................... 201 12.1. Regulación normativa. ..................................................................................... 201 4
  • 5.
    Sistemas de InformaciónGeográfica: La Administración Local. Ramón Sánchez-Valverde Cornejo Trabajo de Investigación 2012 1. Introducción. En la sociedad actual se demandan respuestas rápidas a la administración en los trámites y consultas que el ciudadano realiza. Debido a esta velocidad, se obliga la administración a dar respuestas rápidas y efectivas, con el inconveniente de gestionar toda la información. Ante la ingente y en continuo crecimiento de la información que se genera, es necesario su tratamiento y gestión. La Administración Local es el ámbito más cercano al ciudadano, que por su diversidad, más personas y sistemas pueden estar involucrados, y donde se genera la información de mayor detalle. Sin embargo, es un ámbito en el que todavía no ha habido iniciativas relevantes para la creación de infraestructuras de datos espaciales1 y creación de verdaderos Sistemas que gestionen eficazmente toda la información y la procesen adecuadamente. Las IDEs (Infraestructura de Datos Espaciales), basadas técnicamente en estándares, utilización de redes de comunicación como Internet y concepciones de interoperabilidad y sistemas de información distribuidos, constituyen las infraestructuras de información para la búsqueda, evaluación y explotación de la información geoespacial para usuarios y proveedores de todos los niveles de la Administración, sector comercial, organizaciones sin ánimo de lucro, sector académico y ciudadanos en general2 . Por un lado está la propia gestión interna de la administración y por otra la gestión y comunicación con el ciudadano. Conforme la administración es más compleja, más grande, en términos absolutos, los procedimientos de las mismas son más elaborados. Muchas de ellas no pasan de tener numerosas bases de datos inconexas entre sí pero carentes de un sistema que permita una gestión eficaz, tanto en calidad como en rapidez y por tanto en eficiencia. La Ley 6/1997 de Organización y Funcionamiento de la Administración obliga a compatibilizar el principio de legalidad con otros principios, entre ellos el de eficacia en la utilización de los recursos públicos y de control de la gestión y de los resultados y el de servicio a los ciudadanos con “la continua mejora de los procedimientos, servicios y prestaciones públicas, teniendo en cuenta los recursos disponibles, determinando las prestaciones que proporcionan los servicios, sus contenidos y los correspondientes estándares de calidad”, señalando la recepción de la información por medios informáticos. También su Reglamento establece los conocidos principios de “economía, eficacia y coordinación que estimulen el diligente funcionamiento de la organización de las Entidades Locales” con la indicación de la informatización de los trabajos. La Ley 30/92 de Procedimiento establece que “las Administraciones Públicas impulsarán el empleo y aplicación de las técnicas y medios informáticos para el desarrollo de su actividad y el ejercicio de sus competencias”. 1 Contexto IDE Ayuntamiento de Zaragoza (IDEZAR). 2 Idem 1. 5
  • 6.
    1. Introducción Trabajo deInvestigación 2012 La Administración debe dar respuesta a la demanda social y formar parte de la Sociedad de la Información que coordina la información de la Administración, de las empresas y de los ciudadanos, en base al carácter de servicio público de dicha información). Las Administraciones deben comprometerse con su época y ofrecer a sus ciudadanos las ventajas y posibilidades que la sociedad de la información tiene, asumiendo su responsabilidad de contribuir a hacer realidad la sociedad de la información. Así el artículo 1 de la ley 11/20073 , de acceso electrónico de los ciudadanos a los Servicios Públicos, dice lo siguiente: “1. La presente Ley reconoce el derecho de los ciudadanos a relacionarse con las Administraciones Públicas por medios electrónicos y regula los aspectos básicos de la utilización de las tecnologías de la información en la actividad administrativa, en las relaciones entre las Administraciones Públicas, así como en las relaciones de los ciudadanos con las mismas con la finalidad de garantizar sus derechos, un tratamiento común ante ellas y la validez y eficacia de la actividad administrativa en condiciones de seguridad jurídica. 2. Las Administraciones Públicas utilizarán las tecnologías de la información de acuerdo con lo dispuesto en la presente Ley, asegurando la disponibilidad, el acceso, la integridad, la autenticidad, la confidencialidad y la conservación de los datos, informaciones y servicios que gestionen en el ejercicio de sus competencias.” El planteamiento de este trabajo es el desarrollo de un sistema en base a una metodología, que sea capaz de gestionar la información de una administración local de tipo medio (entorno a unos 100.000 habitantes), tanto internamente, gestión de todo tipo de expedientes, bases de datos, etc, como externamente, es decir que el ciudadano pueda consultar y obtener información veraz, eficiente y rápida, teniendo en cuenta que los recursos propios que se puedan disponer son limitados. 3 Ley 11/2007, de 22 de junio, de acceso electrónico de los ciudadanos a los Servicios Públicos. BOE n. 150 de 23/6/2007. 6
  • 7.
    Sistemas de InformaciónGeográfica: La Administración Local. Ramón Sánchez-Valverde Cornejo Trabajo de Investigación 2012 2. Justificación. La necesidad de poder coordinar y gestionar la ingente información que poseen las AAPP en los trabajos y servicios que realizan, hace necesaria la adopción de sistemas que permitan mejorar la eficiencia de los recursos propios con la integración de las nuevas tecnologías de la información, los sistemas de información geográficas y la participación del ciudadano en su relación con la administración. Se persigue que la totalidad de servicios se puedan realizar a través de Internet, donde los ciudadanos tengan una Administración Pública las 24 horas del día y 365 días al año abierta y totalmente actualizada. Para ello se debe de dotar de un programa de actuaciones y metodología para poder realizar nuestro propósito, además de la instalación de nuevas infraestructuras de Tecnologías y Comunicaciones y la formación de los empleados públicos. Por un lado tenemos las tecnologías de la información y comunicación (TIC), que para tener un acceso seguro, se han aprobado leyes como la de la firma electrónica, la ley de protección de datos de carácter personal y la ley de la sociedad de la información y el comercio electrónico. Lo que faltaba era que la Administración entrara en este nuevo medio, la principal diferencia que plantea la Ley 11/2007 es que se pasa de la Administración “puede usar” a “debe usar” estos sistemas. La Ley 11/20071 contiene, dos partes perfectamente diferenciables: primera, la de acceso de los ciudadanos a los servicios electrónicos por medios electrónicos y, segundo, la que regula los aspectos básicos de la utilización de las tecnologías de la información en la actividad administrativa, en las relaciones entre las Administraciones Públicas, así como en las relaciones de los ciudadanos con las mismas con la finalidad de garantizar sus derechos, un tratamiento común ante ellas y la validez y eficacia de la actividad administrativa en condiciones de seguridad jurídica. La Administración Electrónica es un concepto muy amplio en las diferentes Administraciones Públicas. En los Ayuntamientos es donde se encuentran con una falta de medios y un punto de partida completamente diferente respecto a las otras administraciones. Los Ayuntamientos, son muchos, muy diversos, totalmente independientes y con una variedad de servicios a implantar tremenda: servicios sociales, urbanismo, entre otros, con colectivos en situaciones diversas. La Administración Electrónica aporta innumerables beneficios, tanto para la Administración Pública como para el usuario pues agiliza los trámites y ahorra gastos innecesarios. Las administraciones han de promover la alfabetización digital para que accedan todos los ciudadanos en igualdad de condiciones. 1 VVAA. 2009. La Administración electrónica y el servicio a los ciudadanos. Ministerio de Economía y Hacienda Secretaría General Técnica Subdirección General de Información, Documentación y Publicaciones Centro de Publicaciones. www.meh.es/Documentacion/Publico/SGT/e-administracion.pdf 7
  • 8.
    2. Justificación. Trabajo deInvestigación 2012 Por otro lado está el Sistema de Información Geográfica2 que como principal definición, me uno a la que en 1990, el NCGIA3 (PEÑA LLOPIS, 2008)4 , que los define como “Sistema de hardware, software y procedimientos elaborados para facilitar la obtención, gestión, manipulación, análisis, modelado, representación y salida de datos espacialmente referenciados, para resolver problemas complejos de planificación y gestión”. Se debe tener presente que: El Sistema de Información Geográfica, debe contar con los necesarios recursos humanos, técnicos y económicos para que sea viable. No obstante, la escasez de medios puede ralentizar su puesta en marcha o su desarrollo, pero no habrá marcha atrás en un proyecto absolutamente necesario. El mantenimiento del SIG es fundamental ya que de la actualización, la incorporación de nueva información y de sus alteraciones depende su credibilidad y por tanto su uso. El Sistema es una herramienta extraordinariamente útil de trabajo, de consulta, de imagen, de coordinación, de control,..., en resumen de calidad y de mejora de la administración y de sus servicios públicos, si bien, su potencialidad depende de la información que se introduzca, de cómo se estructure y especialmente de su mantenimiento. El fomento por parte de la Administración de la red virtual es incuestionable, es la gran oportunidad para estar integrada en las demandas actuales de información. Es el medio de coordinación de todos los operadores en el territorio: los urbanísticos, los de valoración de las fincas a efectos fiscales (Catastro), los que garantizan las titularidades (Registro), los identificadores de las vías (Estadística), las empresas de servicios urbanos, etc. Para ello es preciso la actitud comprometida de concertación de todos estos operadores públicos, empresariales y sociales. Además, existen varias razones para que las administraciones públicas se beneficien con un SIG: Puede ser sorprendentemente barato: se pueden evitar equipos muy costosos y técnicos altamente especializados seleccionando 2 SIG en adelante; en inglés, la abreviatura GIS procede de Geographical Information Systems. 3 National Center for Information and Analysis de USA. 4 PEÑA LLOPIS, Juan. Sistemas de Información Geográfica aplicados a la gestión del territorio. Entrada, manejo, análisis y salida de datos espaciales. Teoría general y práctica para ESRI ArcGIS 9. Publicaciones de la Universidad de Alicante. 2ª edición 2008. 8
  • 9.
    Sistemas de InformaciónGeográfica: La Administración Local. Ramón Sánchez-Valverde Cornejo Trabajo de Investigación 2012 adecuadamente el sistema y su aplicación. La principal restricción puede no ser falta de fondos sino falta de personal y equipo apropiado. Se puede multiplicar la productividad de un técnico. Puede dar resultados de mejor calidad que los que se obtienen manualmente, sea cual fuere el costo respectivo. Puede facilitar la toma de decisiones y mejorar la coordinación entre las administraciones y los propios servicios de la misma administración cuando la eficiencia es lo que más interesa. El Sistema que se propone, debe abordar la información de forma segura, integrada, coherente y actualizada que permita la planificación y el control de las actividades y servicios administrativos con incidencia territorial, que facilite la coordinación e intercambio entre servicios municipales, organismos y demás agentes y de fácil difusión para modernizar y mejorar la información al ciudadano. Concluyendo, se consigue que el sistema de gestión municipal mejore la transparencia y el control público de la administración y promueve la participación popular y social. 9
  • 10.
    2. Justificación. Trabajo deInvestigación 2012 10
  • 11.
    Sistemas de InformaciónGeográfica: La Administración Local. Ramón Sánchez-Valverde Cornejo Trabajo de Investigación 2012 3. Objetivos. En relación con la aplicación de la legislación vigente y la necesidad de que la gestión municipal mejore la transparencia y el control público de la administración promoviendo la participación popular y social, en el desarrollo del presente trabajo, se analiza y se propone una metodología que pretende poner al alcance de los responsables municipales, de herramientas de gestión y con ello optimizar sus recursos, todo ello en un medio en continua evolución y desarrollo. Concretando el ámbito de actuación, se pretende el control del territorio municipal tanto en el ámbito administrativo como de mantenimiento y de sostenibilidad de las actuaciones tanto medioambientales como económicas. Dicho control contribuye a realizar una gestión rápida y eficaz del estado de la vía pública, dotándose de herramientas de gestión que ayuden a planificar las acciones futuras con inclusión de costes, personal necesario, etc. Esto mejora la planificación e intervención de posibles actuaciones optimizando el control, la inspección y la coordinación de las infraestructuras urbanas. Además se pretende una homogeneización de la gestión electrónica interna, que por ejemplo nos permita saber con una simple consulta el estado de un expediente relacionado con una licencia de obras mayor, todo ello georreferenciada y por tanto con una localización espacial y temporal. Todo lo anteriormente indicado, necesita de una implicación de la administración pública y de los trabajadores para su implementación y desarrollo con el fin de agilizar y sacar el mejor aprovechamiento de los recursos disponibles. Por una parte la Administración debe favorecer la aplicación de nuevos métodos y tecnologías que conlleva un desembolso económico y en diferentes fases de implementación, verá sus frutos en una mejora de los procedimientos internos y de comunicación con el ciudadano y en la mayor eficiencia de la administración. Por otro lado los trabajadores de la Administración deben ser tenidos en cuenta y formados en la aplicación de nuevos procedimientos y herramientas, a la vez que todo ello conlleva una mejor cualificación profesional, y retribución económicas que posibilitará el éxito y eficacia de los nuevos sistemas. Se pretende, como objetivo principal, la gestión municipal desde las herramientas informáticas que desarrollan las tecnologías de la información promovidas desde la administración estatal y el resto de administraciones, con el fin de introducir la Administración Electrónica (e-Administración) y las TIC, donde los numerosos proyectos de implantación de una gestión en las AAPP, no todos abarcan la compleja distribución de los diferentes servicios que dan al ciudadano y los propios de gestión interna. Se tratará de desarrollar un Sistema de Información Territorial para la Administración Local (ayuntamientos principalmente) que toma como base la 11
  • 12.
    3. Objetivos Trabajo deInvestigación 2012 cartografía del municipio desde diferentes fuentes, y permite la georreferenciación tanto de la información como de la propia gestión municipal, proporcionando así a los Ayuntamientos y a los ciudadanos un conjunto de servicios en línea basados en Sistemas de Información Geográfica (SIG) y enlazados con el resto de la gestión administrativa y por tanto la existencia de una interrelación entre las distintas y diferentes bases de datos que se mantienen. Se incorporarán las normas técnicas, de modelización de datos e información básica de referencia en la administración local y los acuerdos, directivas europeas y protocolos entre administraciones en el concepto de Infraestructura de Datos Espaciales (IDE) y por tanto la Normalización y Unificación Nacional, permitiendo comparar e intercambiar información. Para conseguir un nivel de normalización adecuado y un soporte para facilitar el intercambio de información se establece la adopción del uso de normas ISO y especificaciones del Open GeoSpatial Consortium (OGC). Se pretende dar una mayor definición a la estructura de gestión en la administración, focalizado en la administración local, que es la que tiene un contacto más directo con el ciudadano, además de la implantación de servicios electrónicos que posibiliten la prestación de Servicios Públicos Digitales a ciudadanos y empresas, y que sirvan para la propia administración en el desarrollo de su trabajo, fomentando la interoperabilidad con las distintas administraciones y agentes a través de servicios electrónicos sitúen la información en disposición de ser utilizada eficientemente por los diferentes interesados. También es de nuestro interés que los proyectos realizados hasta ahora sean un punto de partida teniendo en cuenta la evolución progresiva de las Tecnologías de la Información y Comunicación (TIC) en la actualidad y queden desarrollados y mejorados para el mejor funcionamiento de la administración, con el uso del software libre, que permite una mayor implicación de la administración local, como entidad, y de los trabajadores como aliciente y mejora de la efectividad. El uso del sistema debe permitir su manejo tanto desde el puesto ordinario como desde dispositivos móviles, PDAs, teléfonos móviles, IPAD, etc. La utilización de dispositivos móviles, permitirá una rápida actualización de la base de datos, comprobación, incorporación y consulta de las bases de datos del sistema. En definitiva lo objetivos a conseguir serán: Creación de un Sistema de Información común con la integración de los entes supramunicipales para el desarrollo de la IDE Local. Mantenimiento de la información geográfica. Facilitar el acceso y localización de los recursos. Ofrecer acceso filtrados según las necesidades de los servicios. Reaprovechamiento de los datos. 12
  • 13.
    Sistemas de InformaciónGeográfica: La Administración Local. Ramón Sánchez-Valverde Cornejo Trabajo de Investigación 2012 Independencia del software y tecnológica. Establecimiento de un plan de mantenimiento y optimización de la inversión. Soluciones modulares. Variedad en la tipología de usuarios. Además el sistema debe permitir ofrecer: Adaptabilidad a cualquier organización: - Personalizable y escalable, permitiendo una mejora continua de la aplicación, así como su uso para desarrollar soluciones a medida. - Disponibilidad en diversos idiomas. - Accesibilidad total para todos los colectivos. Visión Territorial y Exhaustiva: - No sectorización de las políticas. - Modelización de parámetros cualitativos frente a la cuantificación aséptica. Normalización y Unificación Nacional: - Permite comparar/intercambiar información entre las distintas administraciones públicas. Base de Datos de Múltiples procedimientos: - Acceso a datos locales (ficheros, bases de datos) y remotos. - Asignación económica de inversiones. - Gestión municipal. - Trabajar con múltiples variables y permitir generar indicadores para el análisis y el diagnóstico. Carácter Digital: - Permite el intercambio de datos. - Permite la integración con las Tecnologías de la Información y la Comunicación. - Licencia GNU/GPL: libre uso, distribución, estudio y mejora. - Desarrollado con Java. - Disponible para plataformas Linux, Windows y Mac OS X. En definitiva y en atención a los recursos necesarios, se realizará el estudio en un municipio de un intervalo de población entre 50.000 y 100.000 habitantes, porque en un intervalo que queda delimitado en 50.000 hab. por aspectos legales de régimen local y pocos recursos y medios disponibles, los 100.000 hab. cuyos municipios ya disponen de recursos necesarios y medios materiales y personales. Por tanto la aplicación metodológica se realizará en un municipio de tamaño medio como Ciudad Real. 13
  • 14.
    3. Objetivos Trabajo deInvestigación 2012 14
  • 15.
    Sistemas de InformaciónGeográfica: La Administración Local. Ramón Sánchez-Valverde Cornejo 4. Estado del Arte. Antecedentes y desarrollo histórico. Nos encontramos ante una profusión de situaciones que se enmarcan en las tecnologías de la información desarrollándose en el ámbito europeo y que por tanto persiguen la gestión de las administraciones públicas del territorio y que además sea útil tanto a profesionales como a los ciudadanos. Para ello se establecen normativas, se desarrollan distintos proyectos y programas que pretenden ordenar, coordinar, complementar y normalizar los datos que se traten en cada país para su uso posterior. Los Sistemas de Información Geográfica se han constituido durante los últimos veinte años en una de las mas importantes herramientas de trabajo para investigadores, analistas y planificadores, etc., en todas sus actividades que tienen como insumo el manejo de la información, mediante bases de datos, y relacionada con diversos niveles de agregación espacial o territorial, lo cual esta creando la necesidad de que los usuarios conozcan esta tecnología de información espacial. Aunque los Sistemas de Información Geográfica (SIG) tienen gran capacidad de análisis, estos no pueden existir por si mismos, deben tener una organización, personal y equipamiento responsable para su implementación y sostenimiento, adicionalmente este debe cumplir un objetivo y estar garantizados los recursos para su mantenimiento. Como herramienta técnica desarrollada en el campo del quehacer geográfico, los SIG han destacado por el hecho de facilitar las tareas básicas características de la Geografía: análisis, integración y síntesis de los procesos espaciales. Los SIG son instrumentos tecnológicos de capacidades múltiples, diseñados y habilitados para registrar y almacenar información geográfica, a partir de la cual, desarrollan y ejecutan la serie de funciones de análisis espacial que los distinguen. Son en consecuencia, herramientas útiles a todas aquellas labores relacionadas con la planificación, el ordenamiento y la administración de procesos y actividades con clara expresión territorial. En la actualidad su implantación se está generalizando por la aplicación del Plan Avanza en las Administraciones Públicas. 4.1. Descripción de un SIG. Me parece importante definir y concretar la composición, fundamentos y estructura básica de un SIG para poder entender la gestión aplicada a la Administración Local, donde se maneja información de carácter alfa-numérico y georreferenciada. La composición estructural del sistema aplicada a la gestión municipal sería: • El hardware. • El software. • El usuario. • Los datos. Trabajo de Investigación 2012 15
  • 16.
    4. Estado delArte. Antecedentes y desarrollo histórico • La metodología de implantación. Los servicios SIG comunes se ofrecen como Servicios Web (Web Services) de funcionalidad geográfica, accesibles mediante protocolos de comunicaciones estándar. Existe una organización internacional, conocida como Open Geoespatial Consortium (OGC), que estableció un estándar de facto para la interrogación de este tipo de servicios web geográficos. Los servicios web de funcionalidad geográfica más conocidos son: Servicio Web cartográfico que entrega imágenes planas: WMS. Servicio Web cartográfico que entrega geometrías (líneas, puntos, ...): WFS. Servicio Web cartográfico que entrega modelos 3D del terreno: WCS. Servicio Web cartográfico que permite búsqueda de metadatos: CSW. Las Aplicaciones de software que acceden al Software Base del SIG son conocidas como Clientes SIG y presentan las siguientes naturalezas comunes en la aplicación al sistema de gestión municipal: Clientes en estaciones de trabajo para operaciones de edición avanzada y operaciones complejas. Conocidos en argot SIG como ‘Clientes SIG Pesados’. Clientes en equipos PC (Arquitectura Intel), para operaciones de visualización, consulta y maquetación de salidas impresas. Conocidos como ‘Clientes SIG de escritorio’. Clientes ligeros consumidores de servicios Web. Conocido como ‘Clientes WebMapping ligeros’. La ventana de GoogleMaps integrada en una página Web es una aplicación Cliente WebMapping ligera. Para que estas aplicaciones WebMapping funciones necesitan de la existencia de un canal de comunicaciones (Internet en este caso), y de un Servidor Cartográfico que le entregue la imagen en el encuadre y la escala solicitados por el Clientes WebMapping ligero que se ejecuta sobre el Navegador Web del Usuario. Son aplicaciones de software SIG similares a los Clientes WebMapping Ligeros, pero operan sobre dispositivos móviles. Hoy en día se reparten entre las arquitecturas internas de los distintos móviles del mercado. Todos los fabricantes de SIG, desde Microsoft hasta ESRI, permiten la descarga gratuita de este tipo de aplicaciones de software que acceden a sus servidores cartográficos para obtener información geográfica. Aplicaciones verticales con funcionalidades SIG embebidas. Sistemas de información de gestión que acceden a funciones del Software base del SIG y las integran en sus procesos internos para obtener y producir nuevos datos. Por ejemplo podemos ver la estructura del Sistema de Información Geográfica de la Confederación Hidrográfica del Guadalquivir de la figura 1. Trabajo de Investigación 2012 16
  • 17.
    Sistemas de InformaciónGeográfica: La Administración Local. Ramón Sánchez-Valverde Cornejo Figura 1. Arquitectura del SIG del CHG. Fuente: Confederación Hidrográfica del Guadalquivir. 4.1.1. Componentes fundamentales. La primera componente del dato geográfico es la componente espacial, (dicho de otro modo: el primer campo de la tabla donde se almacena el dato geográfico es el campo de tipo geometría espacial, conocido como FDO Feature Data Object (objeto de datos de la entidad)), el cual contiene la forma de cada una de las entidades geográficas. Existen dos tipos de georreferencias, la denominada directa y la indirecta. De manera concreta los SIG deben contar al menos con funciones de análisis topológico de: Contigüidad o adyacencia, Conectividad, Inclusión y Proximidad. 4.1.2. Metadatos y Base de datos. La definición más habitual de los metadatos es la que dice que son “datos sobre los datos”. INSPIRE menciona que los metadatos han de ser mantenidos al día por una autoridad responsable de los datos, y han de presentar un perfil compatible con el estándar de metadatos ISO19115 (obligatorio dentro de INSPIRE). Los metadatos que los describirán son creados y almacenados en formato de texto (XML). Cada texto de descripción de metadatos pertenece a una fuente de datos espacial (llamadas datasets en la documentación en inglés). Trabajo de Investigación 2012 17
  • 18.
    4. Estado delArte. Antecedentes y desarrollo histórico Trabajo de Investigación 2012 La base de datos o banco de datos1 (en ocasiones abreviada BB.DD.) es un conjunto de datos pertenecientes a un mismo contexto y almacenados sistemáticamente para su posterior uso. Existen programas denominados sistemas gestores de bases de datos2 , (SGBD), que permiten almacenar y posteriormente acceder a los datos de forma rápida y estructurada. En el diseño de una base de datos, existen distintos modos de organizar la información y representar las relaciones entre los datos en una base de datos. Los Sistemas de bases de datos convencionales usan uno de los tres modelos lógicos de bases de datos para hacer seguimiento de las entidades, atributos y relaciones siendo jerárquico, de redes y el relacional. Los objetivos que deben cumplir SGBD en el sistema son la abstracción de la información, independencia, consistencia, seguridad, manejo de transacciones y tiempo de respuesta. Se crearán y mantendrán diferentes bases de datos municipales completadas por las de otras administraciones y perfectamente compatibles en el intercambio de la información y normalizadas según el nomenclátor que le sea aplicable, y georreferenciada con la cartografía disponible. Además hay que tener en cuenta que algunas bases de datos están bajo la protección y regulación de la Ley de Protección de Datos3 , lo que implica una serie de filtros y controles al acceso de las mismas. La información gráfica se almacena en estructuras que se agrupan en mapas y capas. Se representa en un espacio físico en el que se sitúan y crean entidades para subclasificar los espacios según su jerarquía (dependencia, edificio, calle, ciudad, municipio, provincia …). 4.1.3. Entorno de las bases de datos en la aplicación del SIG. Se crearán y mantendrán diferentes bases de datos municipales completadas por las de otras administraciones y perfectamente compatibles en el intercambio de la información y normalizadas según el nomenclátor que le sea aplicable, y georreferenciada con la cartografía disponible. Dentro de este nivel de bases de datos se incluirá toda la información relativa a la cartografía, fotografía aérea (ortofotografía), siempre referida al mismo sistema de coordenadas. Por tanto podemos relacionar una información con distinto origen y georreferenciarla a un punto espacial concreto. 1 http://es.wikipedia.org/wiki/Base_de_datos 2 http://es.wikipedia.org/wiki/Sistemas_gestores_de_bases_de_datos 3 Ley Orgánica 15/1999, de 13 de diciembre, de Protección de Datos de Carácter Personal. 18
  • 19.
    Sistemas de InformaciónGeográfica: La Administración Local. Ramón Sánchez-Valverde Cornejo Trabajo de Investigación 2012 4.1.4. La estructura de la información en la base de datos. La información gráfica se almacena en estructuras que se agrupan en mapas y capas. Se representa en un espacio físico en el que se sitúan y crean entidades para subclasificar los espacios según su jerarquía (dependencia, edificio, calle, ciudad, municipio, provincia …). Los mapas son la división horizontal (dos dimensiones) de la información geográfica, y tienen como característica que son escalables individualmente aparte de la escalabilidad general de otros elementos como las capas. Pueden crearse en una misma base de datos, diferente tipos y colecciones de mapas temáticos o crear subgrupos, como por ejemplo para las infraestructuras, los mapas de saneamiento y de abastecimiento de agua. Los formatos más usuales son: DXF y DWG de Autocad, DNG de Microstation, SHP de Arcgis. Las coordenadas utilizadas son las UTM4 . Todos los mapas del mismo archivo deben tener el mismo sistema de referencia. Las capas y bloques deben ser uniformes, tener el mismo sistema de referencia, normalmente UTM, el mismo nombre, etc, ya que sino no se podrían relacionar en la base de datos y en los planos y mapas y por tanto la aplicación no funcionaría. Se pueden establecer los siguientes tipos de mapas: a. Mapas de cartografía. b. Mapas de referencias (georreferencias). c. Mapas temáticos. d. Mapa de vista o escalada. El escalado de los mapas debe ser automático o definido por el usuario. La información debe venir de distintas fuentes: De una importación de otro sistema geográfico que puede tener información en bases de datos o en otros formatos (vectorial, raster. Alfanumérica). Si la tiene, mediante una importación programada en JavaScrip, se puede cargar la información de las bases de datos y la información geográfica con códigos que la relaciones. De información vectorial “no inteligente”. En este caso podemos cargar la información por capas y relacionarla sin ninguna referencia en la información geográfica. 4 Universal Transverse Mercator. 19
  • 20.
    4. Estado delArte. Antecedentes y desarrollo histórico Dibujándola. Pocas veces, se parte de cero. En este caso se dibuja en el programa toda la información de georreferencias, con lo que se puede ir asociando a elementos de la base de datos al dibujar. Esta información debe ser aportada por los diferentes organismos e instituciones para ir conformando la información base del sistema municipal a escala territorial y a su vez la administración local debe completar la información a su escala municipal. En el proceso de este trabajo se incidirá en el ámbito municipal. La estructura de capas es la división vertical de la información geográfica que a su vez se encuentra dentro de los mapas. Es una estructura jerárquica con niveles ilimitados, que en cada caso serán relacionadas con las bases de datos existentes. Tanto las capas como las subcapas, pueden estar en un mapa o en diferentes mapas, estando a disposición de la información que se necesite extraer y agrupar para uso concreto. Como organización jerárquica, cada mapa tendrá un conjunto de capas, y cada capa contiene una serie de entidades (de bloques de textos, de línea, etc). Además cada entidad gráfica puede aparecer en un varios mapas y capas debido a su distribución geográfica en el espacio. Con las ortofotos tendremos un juego de fotografías aéreas (jpg, tiff, etc) junto a unos archivos de texto que contienen las coordenadas UTM exactas de las cuatro esquinas de la foto. Para llegar a una resolución optima en cada escala, igual que se hacen internamente en las bases de datos para los mapas vectoriales, es realizar escalados automáticos de las fotos lo que permite moverse entre las distintas escalas, para ello se generan una cuadrícula superior con imágenes de menor resolución en varias capas. Se trabaja con cinco tipos de entidades que son estándar en importación/ exportación de archivos DXF desde cualquier programa de edición vectorial para tratamiento de planos y mapas. Textos. Bloques. Líneas. Círculos. Fotos. Cada elemento (paquetes de información en registros de la Base de datos), se compone de una lista de entidades homogéneas producida por procedimientos automáticos de: Trabajo de Investigación 2012 20
  • 21.
    Sistemas de InformaciónGeográfica: La Administración Local. Ramón Sánchez-Valverde Cornejo Trabajo de Investigación 2012 Figura 2. Componentes del sistema y su definición. Fuente: Elaboración propia. Existen dos relaciones posibles entre imágenes y conceptos o elementos: las imágenes pueden estar incluidas (como un dato más de la base de datos, como los textos o los mapas) o vinculadas al archivo del programa, pero como gráficos externos. La diferencia es que cuando están incluidos, los archivos gráficos se pueden gestionar mejor (modificarlos, …) pero al estar dentro de la base ocupan mucho espacio en comparación con otro tipo de datos alfanumérico. Las imágenes pueden ocupar decenas e incluso cientos de Mb de tamaño. Para grandes volúmenes de gráficos es recomendable la vinculación. Con las herramientas en JavaScript5 que podemos programar, podemos manejar la información de la base de datos como queramos. Una de las utilidades es exportar información de la base de datos a formato HTML con una estructura de web, incluyendo la navegación gráfica por fotos hechas automáticamente a partir de la información cartográfica. 4.1.5. Desarrollo del sistema y organización de los datos. A continuación se expone de forma esquemática y como guión rápido el procedimiento de implantación del sistema. a. Preparación de la toma de datos. Cargar mapas de cartografía. Ordenar, limpiar y ordenar capas. Crear mapas de cuadrículas y configuraciones relacionadas con ellas. Generar capa de códigos para las cuadrículas. Imprimir mapas de cuadrículas para la toma de datos en campo. 5 FLANAGAN, DAVID (2002). JavaScript: The Definitive Guide, 4 ª Edición edición. http://www.javascript.com/ Equilibrado – Escalado – Comprimido Entidades del mismo tipo aparecen en todos los mapas y en cada capa. En función de la escala del zoom, se verá, por ejemplo, un texto o una línea o un punto según nos alejamos. La compresión implica una lectura de datos más ágil y rápida. 21
  • 22.
    4. Estado delArte. Antecedentes y desarrollo histórico Trabajo de Investigación 2012 Crear en las bases de datos conjuntos, conjuntos de conjuntos y valores para los bienes a inventariar. Preparar una plantilla a adjuntar a los mapas para la toma de valores. Georrefenciar los datos que se van obteniendo. b. Cargar los datos en el sistema. Cargar los datos en la base de datos del programa. Dibujar los mapas de referencias con los datos obtenidos y de los mapas en papel o raster y organizar las capas. Georreferenciar las entidades gráficas. Corregir los errores de la toma de datos y comprobarlos con otras fuentes. Organizar la información obtenida y acumulada. Generación de mapas sobre bloques temáticos y escalados. c. Generar web. Entre otras destacan las directamente implicadas en el SIG: Crear la estructura inicial de carpetas y nodo raíz. Página inicial con mapa de cuadrículas, de búsquedas, etc. Crear mapas temáticos. Acceso a las distintas bases de datos tanto internas como externas y enlaces a otras webs. Control de accesos. Área de mantenimiento (acceso restringido). 4.1.6. Acceso y seguridad en las bases de datos. Hay que hablar de dos clases de seguridad: De acceso a la base de datos. De acceso al programa (interface). Las bases de datos están contenidas en archivos y con un sistema de seguridad propio. Nadie podrá acceder sino tiene los permisos necesarios. Los accesos al sistema, se estructurará en grupos de usuarios y cada uno tendrá unos determinados permisos que serán gestionados por el grupo de máxima autorización. Figura 3. Accesos del Sistema. Fuente: Elaboración propia Grupos Permisos Usuarios 22
  • 23.
    Sistemas de InformaciónGeográfica: La Administración Local. Ramón Sánchez-Valverde Cornejo Todos los permisos serán referidos a los accesos a las bases de datos como al programa, estableciendo, según el caso permisos o filtros de información. El administrador, establecerá el permiso o filtro del usuario una vez identificado (se debe establecer un protocolo), y con ello el acceso al programa. También realizará las siguientes operaciones: Reparación y mantenimiento. Correcciones particulares y generalizadas. Se deben permitir personalizar el entorno de trabajo del usuario tanto por accesibilidad como por comodidad del mismo. Son cuestiones generales y definidas en el diseño de la aplicación. Principalmente estarían las siguientes: Personalización de las ventanas de la aplicación: - Colores (seguramente similares a windows). - Tipo, tamaño de letras. Personalización del idioma. 4.1.7. Administración del sistema. Comprende las siguientes características: 1. Configurador: Gestionar los parámetros de conexión con el servidor y con el exterior al entrono de trabajo (web). 2. Definición de usuarios con permisos y roles muy específicos. 3. Elaboración de dominios propios, que permitirán crear nuevas categorías de información. 4.1.8. Funcionalidades SIG/GIS genéricas. 1. Estructura de almacenamiento de información: capas y mapas. Carga de ficheros: shp, gml, dgn, dxf, tiff, bmp, png. Carga de tablas en base de datos (modelo predefinido) Carga de WMS que cumplan el estándar OGC. Mapas: permiten combinar todas estas fuentes de datos con los estilos cartográficos de cada capa. 2. Navegación por la cartografía y consultar información. 3. Edición de estilos cartográficos: gestionar color y transparencia de los elementos, rangos de escala mapas temáticos. 4. Análisis: consultas espaciales y alfanuméricas. 5. Digitalización de información geográfica. 6. Impresión de mapas: plantillas de mapas y series cartográficas. Trabajo de Investigación 2012 23
  • 24.
    4. Estado delArte. Antecedentes y desarrollo histórico 4.2. Otros sistemas y herramientas compatibles y de apoyo. Al SIG, le sirve de apoyo y a su vez está formado por un determinado número de programas y aplicaciones informáticas que permite la gestión de datos organizados en bases de datos, referenciados espacialmente y que pueden ser visualizados mediante mapas siendo: Programas de Diseño Asistido por Ordenador. Son herramientas muy utilizadas en el ámbito de la ingeniería y arquitectura y fundamentalmente se trabaja en formato vectorial. Se limitan a la representación de puntos y líneas sin que se registre la información topológica, que describe relaciones entre puntos y líneas. En el ámbito municipal es muy importante la localización de las instalaciones urbanas, con la determinación de sus características, a los efectos del mantenimiento renovación, capacidad de las red, etc. También en el ámbito del control de las obras y particularmente en las definidas como obras mayores que requieren proyectos de técnicos competentes. La integración de los proyectos en el sistema, permite un mayor seguimiento y control de las obras que se realizan en el municipio por los técnicos municipales. Cartografía automática. Son mapas que se caracterizan por su capacidad para unir un sistema de dibujo automático a una base de datos que contiene características o atributos vinculables a los datos recogidos. Estos sistemas proporcionan información sobre la localización de los elementos inventariados y su descripción pero al no generar topología carecen de capacidad de análisis y los mapas que producen son simplemente dibujos y mapas. Sistemas de Gestión de Bases de Datos. Son sistemas que almacenan y tratan grandes volúmenes información alfanumérica pero carecen de funciones gráficas. Constituyen un componente esencial de los SIG pero en estos últimos la información ha de estar georreferenciada. Mas adelante se definirá este apartado por ser un elemento muy importante en el SIG. La Teledetección. Estos sistemas están diseñados para el tratamiento de imágenes procedentes de sensores remotos capaces de captar la radiación que emite la superficie terrestre. Ponen especial énfasis en las operaciones de clasificación de esos datos, pero sus capacidades de análisis suelen ser reducidas. Suelen utilizarse como fuente de alimentación de los SIG. A pesar de haberse desarrollado ambas tecnologías por separado, cada vez más son complementarias y a veces incluso están integradas en un mismo producto. Trabajo de Investigación 2012 24
  • 25.
    Sistemas de InformaciónGeográfica: La Administración Local. Ramón Sánchez-Valverde Cornejo Trabajo de Investigación 2012 Todas estas herramientas deben ser utilizadas en la gestión municipal ya que tratan, en su mayoría, de incorporar información al sistema desde su creación. 4.3. Desarrollos actuales. 4.3.1. Antecedentes. Después de varios intentos fracasados (el más llamativo, GI20006 ) de crear una normativa oficial europea sobre el tema, por fin, en julio de 2004, la Comisión Europea consiguió la admisión a debate parlamentario europeo del borrador “DIRECTIVA DEL PARLAMENTO EUROPEO Y DEL CONSEJO por la que se establece una infraestructura de información espacial en la Comunidad (INSPIRE)”. Sin embargo, antes de la aparición de aquel borrador de 2004, los representantes de la comisión europea y expertos medioambientales y de la información geográfica de todos los estados miembros, habían estado redactando documentos, diseños, y recomendaciones sobre el contenido y la forma de construir las IDE’s con el objetivo de poder publicar, en forma de la directiva INSPIRE, las ‘reglas de juego’ que aseguren que las IDE’s locales y nacionales puedan formar algún día piezas de un único puzzle. El borrador fue el apoyo definitivo para impulsar una serie de iniciativas de IDE’s a varios niveles: • Nacional (IDEE), Infraestructura de datos espaciales Española7 . • En las CCAA8 (destacándose Andalucía, Cataluña, Extremadura, Galicia, Navarra, Pais Vasco, La Rioja y la Comunidad Valenciana). • A nivel de Gobierno Local9 (la pionera IDE de Zaragoza) y algunas diputaciones y grandes municipios. Todos con el mismo objetivo: maximizar el acceso a los datos geográficos a los usuarios, minimizando así la duplicación de esfuerzo e inversiones. 4.3.2. Proyecto Corine Land Cover. El proyecto se engloba dentro del Programa CORINE (Coordination of Information of the Environment), el cual se inicia El 27 de junio de 1985 en virtud de una decisión del Consejo de ministros de la Unión Europea (CE/338/85). El programa CORINE pasa en 1995 a ser responsabilidad de la Agencia Europea de Medio Ambiente10 (AEMA) y tiene como objetivo 6 http://www.ec-gis.org/copygi2000/, consultado 24 de enero de 2010. 7 http://www.idee.es 8 http://www.idee.es/show.do?to=pideep_ambito_regional.ES 9 http://www.idee.es/show.do?to=pideep_ambito_local.ES 10 AEMA: - http://www.eea.europa.eu/ - http://www.eea.europa.eu/es 25
  • 26.
    4. Estado delArte. Antecedentes y desarrollo histórico fundamental la captura de datos de tipo numérico y geográfico para la creación de una base de datos europea a escala 1:100.000 sobre la cobertura y uso del territorio mediante la interpretación a través del imágenes recogidas por la serie de satélites LandSat y SPOT. Aún así, aunque se fundamenta en este tipo de imágenes de teledetección como fuente de datos, es en realidad un proyecto de fotointerpretación y no de clasificación automatizada. Su metodología es común, lo que permite evaluar los cambios en el territorio desde que se inició el citado proyecto, allá por 1987. Su principal fin es facilitar la toma de decisiones en materia de política territorial dentro de la Unión Europea. Aunque CORINE Land Cover finalizó en el año 2000, en la actualidad tiene su continuación en el proyecto denominado Image & CORINE Land Cover 2000 (I&CLC2000), cuyo objetivo es actualizar la base de datos CORINE Land Cover (CLC). 4.3.3. Plan Nacional de Ortofotografía Aérea (PNOA). Desde mediados del siglo XX la fotografía aérea ha sido la base de la realización de cartografía y de obtención de información geográfica de todo tipo. En España, habitualmente, los distintos organismos cartográficos de la Administración General y de las Comunidades Autónomas, según sus exclusivas necesidades cartográficas, planifican y contratan la realización de vuelos fotogramétricos y de los trabajos posteriores destinados a la ejecución y producción cartográfica. Habitualmente cada organismo contrata exclusivamente el vuelo de la zona que, con el presupuesto disponible, puede restituir u ortoproyectar cada año, en un intento lógico de que la cartografía se realice en cada momento con el vuelo más actual posible. Los ritmos de actualización de cartografía (topográfica, catastral, forestal, agrícola,…) y por tanto de realización de los vuelos fotogramétricos, han estado habitualmente entre los 5 y los 10 años. En los últimos años, la llegada de las técnicas digitales ha revolucionado el mundo de la información fotogramétrica. Entre los efectos más importantes que ha tenido este fenómeno podemos citar: • Flexibilización, aceleración y abaratamiento progresivo de los procesos productivos, gracias al aumento exponencial de la capacidad de almacenamiento y proceso de los equipos informáticos. • Mejora de la calidad de los productos, tanto en su aspecto geométrico como radiométrico, debido a la mayor consistencia de los procesos digitales y a la mejora constante de los equipos de adquisición (cámaras, GPS-INS, películas fotográficas,…), de digitalización (escáneres fotogramétricos) y de tratamiento (hardware y software). • Facilidad de duplicar, compartir y utilizar la información generada de una forma mucho más simple y accesible a cualquier usuario. El Plan Nacional de Ortofotografía Aérea es un proyecto propuesto por el Instituto Geográfico Nacional para constituir y actualizar periódicamente la cobertura de España de fotografía aérea, ortofotografía digital de alta Trabajo de Investigación 2012 26
  • 27.
    Sistemas de InformaciónGeográfica: La Administración Local. Ramón Sánchez-Valverde Cornejo resolución (0,5 m) y modelo digital del terreno de alta precisión y resolución, de forma conjunta y coordinada por los órganos y organismos de la Administración General del Estado (AGE) y de las Administraciones Autonómicas, que actualmente están generando y/o utilizando este tipo de documento cartográfico. La propuesta desarrolla la iniciativa europea INSPIRE (Infraestructure for Spatial Information in Europe), que incluye entre la información de referencia (de la que debe contarse con cobertura completa, actualizada y armónica de Europa), la ortofotografía en el rango de resolución de 0,5 a 2 m. Se basa en la realización de un único vuelo, apoyo de campo, aerotriangulación, modelo digital de elevaciones y ortofoto digital de todo el territorio español cada dos años (la mitad del territorio cada año), coordinado, cofinanciado y compartido entre todos los organismos interesados. Este planteamiento de producción descentralizada y cooperativa mejora la eficiencia en la captura de la información, reduce costes y se enmarca perfectamente en las tendencias de la Unión Europea como la Iniciativa INSPIRE, que propugna que la información geográfica se recoja una sola vez al nivel de detalle máximo y que se comparta abiertamente entre los distintos agentes sociales que tengan necesidad de la misma. En resumen los objetivos del PNOA son: 1. Apoyar y favorecer la implementación de las políticas Europeas y Mundiales: Desarrollo Sostenible (UNEP, United Nations Environmental Program), GSDI (Global Spatial Data Infrastructure), GMES (Global Monitoring for Environment and Security), INSPIRE (Infrastructure for Spatial Information in Europe), … 2. Aprovechar la convergencia de intereses entre los distintos organismos de los 4 niveles de las Administraciones antes mencionados (Europeo, Nacional, Autonómico y Local). 3. Mejorar la eficiencia en la captura de la información geográfica. 4. Aprovechar todo el potencial de utilización de los productos y datos, fomentando la máxima difusión y utilización de los mismos por todos los agentes sociales (organismos de las Administraciones, empresas públicas y privadas, ONGs, particulares,..) a los que puedan resultar de utilidad. 5. Reducción de los presupuestos necesarios para cada uno de los organismos participantes, que permita acortar sensiblemente los plazos de actualización de los recubrimientos aéreos y, en consecuencia, de todas las bases de datos que se obtengan a partir de los mismos. 6. Fomentar la producción cooperativa y descentralizada de modo que los distintos organismos, en lugar de competir entre sí, cooperen a un fin común y que por tanto, se produzcan sinergias entre distintos proyectos y grupos de trabajo, y la explotación eficiente de la información según escalas y resoluciones. 7. Fomentar la ampliación y mejora del tejido empresarial español en el sector de la producción fotogramétrica, promoviendo que las Trabajo de Investigación 2012 27
  • 28.
    4. Estado delArte. Antecedentes y desarrollo histórico Trabajo de Investigación 2012 empresas trabajen con mayor calidad, rigor y eficiencia, reduciendo al mismo tiempo los costes y siendo por tanto más competitivas a nivel internacional. Esto se consigue por una parte, mediante la regularidad año tras año y el conocimiento previo del volumen de trabajo total del sector en España, que permita a las empresas planificar sus inversiones y dimensionarse adecuadamente para el futuro y, por otra parte, mediante unos Pliegos de Condiciones comunes consensuados para todas las zonas y unos procedimientos de control de calidad exigentes, que fomenten en las empresas el empleo de métodos de trabajo modernos. 8. Fomentar, asimismo, la creación de un tejido empresarial dedicado a la realización de productos de valor añadido a partir de los datos generados en el PNOA (mosaicos, servidores web, realidad virtual, estereogramas sintéticos, integración de imágenes en navegadores GPS,…). El objetivo principal del proyecto a desarrollar será garantizar la calidad de las ortoimágenes definitivas, así como de cada uno de los productos intermedios. Para ello, se establecerá un control de calidad adecuado para cada una de las fases de la ejecución del proceso fotogramétrico y adecuando el flujo de trabajo a la labor de la empresa adjudicataria de la ejecución del proyecto. Se realizará un control de calidad para establecer la calidad en las distintas fases: 1. Vuelo fotogramétrico en sus fases de planificación y ejecución. 2. Apoyo fotogramétrico en sus fases de planificación y ejecución. 3. Proceso de cálculo de la Aerotriangulación. 4. Generación de los Modelos Digitales de Elevaciones: Modelo digital de Superficies y del terreno. 5. Elaboración de la Ortofotografía mediante técnicas de ortorrectificación. 4.3.4. Sistema de Información sobre la Ocupación del Suelo (SIOSE). SIOSE11 es el Sistema de Información sobre Ocupación del Suelo de España, cuyo objetivo es integrar la información de las Bases de Datos de coberturas y usos del suelo de las Comunidades Autónomas y de la Administración General del Estado. La Dirección General del Instituto Geográfico Nacional como «Centro Nacional de Referencia de Ocupación del Suelo» (CNR-OS) dependiente del «Punto Focal Nacional» (Ministerio de Medio Ambiente) coordina este proyecto, apoyándose en la Red EIONET12 . 11 Instituto Geográfico Nacional. - http://www.ign.es/siose/ 12 La Red Europea de Información y Observación del Medio Ambiente (EIONET), pertenece a la Agencia Europea de Medio Ambiente y cuenta con distintos instrumentos para llevar a cabo su labor a través de la una red informativa en la que participan más de 600 organismos y agencias involucrados en temas medioambientales, centros de investigación públicos y privados de toda Europa. http://www.eionet.eu.int/ 28
  • 29.
    Sistemas de InformaciónGeográfica: La Administración Local. Ramón Sánchez-Valverde Cornejo El SIOSE se enmarca dentro del Plan Nacional de Observación del Territorio en España (PNOT), que coordina y gestiona el Instituto Geográfico Nacional (IGN) y el Centro Nacional de Información Geográfica (CNIG). Estos son los antecedentes del Plan: • Protocolo firmado entre los Ministerios de Defensa, Fomento y Medio Ambiente para la obtención de coberturas del territorio español con imágenes de satélite de alta y media resolución en octubre de 2005 dentro del marco del Plan Nacional de Teledetección (PNT). • Proyecto Europeo IMAGE & CORINE LAND COVER 1990 (CLC1990) y su actualización referida al año 2000 (CLC2000): Base de datos Europea de Ocupación del suelo a escala 1:100.000. • Directrices del Consejo Superior Geográfico y directiva INSPIRE. El proyecto SIOSE servirá como herramienta básica para la planificación y gestión de recursos medioambientales, entre ellos: • Estudios dinámicos sobre ocupación del suelo. • Causas y consecuencias de procesos naturales o artificiales, por ejemplo la desertificación. • Evaluación de impacto ambiental. • Obtención de indicadores agroambientales. • Mantenimiento y observación de la estabilidad ecológica. • Ordenación del territorio. • Integración en modelos ambientales. • Nuevas estrategias de gestión de zonas costeras. • Fomento del Desarrollo Sostenible. Como objetivos tiene establecer una gran infraestructura de información geográfica multidisciplinar y actualizada periódicamente, que satisfaga las necesidades de la Administración General del Estado y Comunidades Autónomas en materia de ocupación del suelo, para: • Evitar las duplicidades y reducir costes en la generación de información geográfica periódica relativa a coberturas y usos del suelo. • Integrar la información procedente de las Comunidades Autónomas a nivel de producción, control y gestión. • Cumplir con los requerimientos de la Unión Europea en materia de ocupación del suelo. Además, contempla como hitos importantes: • Integrar y armonizar bases de datos existentes en el ámbito nacional y en las Comunidades Autónomas. Trabajo de Investigación 2012 29
  • 30.
    4. Estado delArte. Antecedentes y desarrollo histórico Trabajo de Investigación 2012 • Construir las Comunidades de Interés en Datos Geográficos: SDIC en materia de ocupación del suelo en el ámbito nacional e internacional. • Definir metodologías consensuadas y armonizadas. • Obtener un modelo de datos normalizado (OGC, ISO) orientado a objetos, en lenguaje UML. • Repartir costos y favorecer la cooperación en políticas europeas y mundiales. 4.3.5. Infraestructura de Datos Espaciales en Europa. (INSPIRE). INSPIRE13 (Infraestructure for Spatial Information in Europe) es una iniciativa reciente de la Comisión Europea que ha sido desarrollada en colaboración con Estados miembro y países en estado de adhesión y tiene como propósito hacer disponible información geográfica relevante, concertada y de calidad de forma que se permita la formulación, la implementación, la monitorización y la evaluación de las políticas de impacto o de dimensión territorial, de la Comunidad Europea. Su funcionamiento se recoge en la Directiva 2007/2/CE del Parlamento Europeo y del Consejo, de 14 de marzo de 2007, publicada en el Diario Oficial de la UE (DOUE) el 25 de Abril de 2007, que tiene como objetivo la creación de una Infraestructura de Datos Espaciales en Europa. La Directiva establece los objetivos, y los Estados miembros tendrán dos años desde su publicación para ajustar sus respectivas legislaciones y procedimientos administrativos nacionales. Establecerá estándares y protocolos de tipo técnico, aspectos organizativos y de coordinación, políticas sobre la información que incluye el acceso a los datos y la creación y mantenimiento de información espacial y es el primer paso de una amplia iniciativa multilateral que inicialmente dirigirá su intereses sobre la información espacial necesaria para políticas medioambientales y que estará disponible para satisfacer las necesidades prácticas de otras áreas, tales como la agricultura y el transporte. 4.3.6. En la actualidad. Los Sistemas de Referencia Espacial basados en Identificadores Geográficos no están basados explícitamente en coordenadas, sino que se basan en una relación con una localización definida por una entidad o entidades geográficas. 13 - http://inspire.jrc.ec.europa.eu/ - Directive 2007/2/EC of the European Parliament and of the Council of 14 March 2007 establishing an Infrastructure for Spatial Information in the European Community (INSPIRE) 14.03.2007 - INSPIRE Metadata Regulation 03.12.2008 - Commission Decision regarding INSPIRE monitoring and reporting 05.06.2009 - Regulation on INSPIRE Network Services 19.10.2009 30
  • 31.
    Sistemas de InformaciónGeográfica: La Administración Local. Ramón Sánchez-Valverde Cornejo Trabajo de Investigación 2012 • Códigos INE14 . Enlace que contiene la relación de municipios y sus códigos por provincias, actualizada a 1 de Enero de 2006. • Registro de Entidades Locales15 . Enlace al Registro de Entidades Locales del Ministerio de Administraciones Públicas. • Códigos Postales16 . Enlace que permite consultar los códigos postales de todas las poblaciones de España. • Datos Catastrales17 . Enlace con la página de la Oficina Virtual del Catastro que permite acceder a datos catastrales no protegidos a través de una referencia catastral o de una localización. • Cuadrícula del Mapa Topográfico Nacional18 . Fichero de descarga de la cuadrícula de las hojas del Mapa Topográfico Nacional a 1:25.000 en formato DGN. El sistema de referencia es UTM huso 30 extendido. 4.3.7. Infraestructura de Datos Espaciales de España. Como definición y principios del la IDE, recojo el contenido de la página web de la Infraestructura de Datos Espaciales de España19 : “Una IDE (Infraestructura de Datos Espaciales) es un sistema informático integrado por un conjunto de recursos (catálogos, servidores, programas, datos, aplicaciones, páginas Web,…) dedicados a gestionar Información Geográfica (mapas, ortofotos, imágenes de satélite, topónimos,…), disponibles en Internet, que cumplen una serie de condiciones de interoperabilidad (normas, especificaciones, protocolos, interfaces,…) que permiten que un usuario, utilizando un simple navegador, pueda utilizarlos y combinarlos según sus necesidades. El establecimiento de una IDE, a nivel local, regional, estatal o global, requiere del acuerdo de los productores, integradores y usuarios de datos espaciales del ámbito territorial en el que se establece. Este acuerdo debe considerar también las IDE definidas, o en definición, en otros ámbitos territoriales superiores, hacia las cuales deberá converger. La justificación del establecimiento de una IDE, esta ligada a dos ideas fundamentales: La necesidad de manera fácil, cómoda y eficaz de los datos geográficos existentes. La Información Geográfica ha sido hasta ahora un recurso de costosa producción y difícil acceso por varios motivos: formatos, modelos, políticas de distribución, falta de información,… 14 http://www.ine.es/daco/daco42/codmun/codmun06/06codmunmapa.htm 15 http://www.dgal.map.es/cgi-bin/webapb/webdriver?MIval=reel 16 http://www.correos.es/13/04/1010.asp 17 https://ovc.catastro.minhac.es/CYCBienInmueble/OVCConsultaBI.htm 18 http://www.idee.es/resources/cuadriculas/CuadriculaMTN25.zip 19 http://www.idee.es 31
  • 32.
    4. Estado delArte. Antecedentes y desarrollo histórico Trabajo de Investigación 2012 La oportunidad de reutilizar la Información Geográfica generada en un proyecto para otras finalidades diferentes, dado el alto coste de su producción. Todas las iniciativas para el establecimiento de una IDE incluyen unos principios comunes: Marco Institucional: el establecimiento de acuerdos entre los productores de información geográfica, especialmente entre los productores oficiales, para generar y mantener los datos espaciales fundamentales («Framework data») para la mayoría de las aplicaciones basadas en sistemas de información geográfica. Estándares: el establecimiento de normas a las que deberá ajustarse la información geográfica, los intercambios de esta y la interoperación de los sistemas que la manejan. Tecnología: el establecimiento de la red y mecanismos informáticos que permitan: buscar, consultar, encontrar, acceder, suministrar y usar los datos espaciales o geográficos. Como por ejemplo permitir incorporar los metadatos organizados en catálogos y ofrecerlos en la red a través de servidores. Política de datos: El establecimiento de las políticas, alianzas y acuerdos de colaboración necesarios para aumentar la disponibilidad de datos espaciales y compartir los desarrollos tecnológicos.” Según Sebastián Mas Mayoral20 (MAS, 2002), “una Infraestructura de Datos Espaciales debe facilitar el acceso a información geográfica, o georreferenciada, utilizando un mínimo de prácticas, protocolos y especificaciones normalizadas. Una IDE debe estar integrada por datos espaciales, tecnologías, fundamentalmente informáticas, que faciliten el conocimiento y acceso a los datos espaciales, normas para la información geográfica y su gestión, acuerdos entre productores de datos espaciales, y entre estos y los usuarios, sobre especificaciones y difusión de los mismos. Una IDE tiene que incluir datos y atributos geográficos, organizados en bases de datos, información sobre los datos geográficos (metadatos), herramientas informáticas para buscar, consultar, encontrar, acceder y usar datos geográficos (catálogos y servicios de cartografía en red), métodos para acceder a los datos geográficos y, sobre todo, acuerdos organizativos para su coordinación y administración. El establecimiento de una IDE, a nivel local, regional, estatal o global, requiere del acuerdo de casi todos los productores, integradores y usuarios de datos espaciales del ámbito territorial en el que se establece. Este acuerdo debe considerar también las IDE definidas, o en definición, en otros ámbitos territoriales superiores, hacia las cuales deberá converger”. 20 MAS MAYORAL, Sebastián. (2002). Propuesta para el establecimiento de la Infraestructura de Datos Espaciales de España (IDEE). Mapping Interactivo, Especial - Abril 2002. http://www.mappinginteractivo.com/plantilla-ante.asp?id_articulo=146 32
  • 33.
    Sistemas de InformaciónGeográfica: La Administración Local. Ramón Sánchez-Valverde Cornejo Trabajo de Investigación 2012 No se puede confundir una IDE con un SIG. En una primera aproximación puede verse como un SIG implementado sobre Internet, la Red con mayúscula y por antonomasia, con todo lo que ello conlleva y significa. Dicho de otro modo, una IDE sería un SIG globalizado. Las distintas funcionalidades que integraban la caja de herramientas (toolbox) de un SIG adquieren entidad propia y se constituyen en servicios electrónicos, de interfaz estándar y descripción pública, y en consecuencia susceptibles de ser encadenados y combinados. 4.3.8. Sistemas de Sistema de Información Geográfica Nacional y Autonómica. El Sistema de Información Geográfica Nacional (SIGNA21 ) surge como Proyecto del Plan Estratégico del IGN-CNIG desde el año 2006 que tiene como objetivo integrar las bases de datos geográficos digitales del IGN en un SIG, especialmente las Bases Cartográficas Numéricas, con la finalidad de hacer coherentes entre sí todos los conjuntos de datos generados en el IGN, dotarlos de topología y darles cobertura continua. Como consecuencia, se dispone de un SIG básico, inteligente, integrado y coherente para la consulta y actualización de los datos accesibles desde las unidades pertinentes del IGN-CNIG y para la consulta de usuarios externos mediante una aplicación accesible a través de Internet. El proyecto SIGNA consta de dos grandes áreas de trabajo que a grandes rasgos podrían definirse como: la parte encargada de la continuidad y estructuración de los datos, denominada ESTRUCTURACIÓN; y la parte de desarrollo y mantenimiento de las aplicaciones y clientes que permiten al público acceder y analizar los datos geográficos, SIGNAWEB: • ESTRUCTURACIÓN: consiste en el tratamiento de las bases topográficas y cartográficas del IGN-CNIG: Base Cartográfica Numérica a escala 1:25.000, Base Topográfica Numérica a escala 1:25.000 y Base Cartográfica Numérica a escala 1:200.000, con el objetivo de generar fenómenos geográficos continuos, a partir de los elementos cartográficos que componen estas bases de datos y que actualmente están divididos en hojas, e integrarlos en un Modelo de Datos con topología. • SIGNAWEB: consiste en el diseño de un portal web que permita la consulta, análisis y descarga de los fenómenos geográficos a través de Internet, usando la propia base de datos SIGNA y aquellos datos del IGN que son accesibles a través de servicios web: WMS, WFS, etc. Esta fase se alimenta de la de ESTRUCTURACIÓN y de otros proyectos del IGN. 21 POTTI, Hugo; SEVILLA, Celia; ABAD, Paloma y RODRÍGUEZ, Antonio. (2010). SIGNA: Sistema de Información Geográfica Nacional. La puerta de acceso al Nodo IDE del IGN. Madrid. http://www.ign.es/ign/resources/actividades/sig/SIGNA.pdf 33
  • 34.
    4. Estado delArte. Antecedentes y desarrollo histórico Trabajo de Investigación 2012 4.3.9. IDE-Observatorio de Sostenibilidad22 . La Infraestructura de Datos Espaciales del Observatorio de Sostenibilidad en España tiene como objetivo poner a disposición de los usuarios a través de Internet información georreferenciada sobre aspectos socioeconómicos, ambientales, culturales, territoriales y de gobernanza que permitan evaluar la sostenibilidad del desarrollo español. El OSE desarrolla información cartográfica para los indicadores incluidos en los Informes Anuales, en los Informes Temáticos y en las Plataformas de Comunicación Temática. A través de las nuevas tecnologías de representación de datos cartográficos digitales, y de la puesta en marcha del proyecto de Infraestructuras de Datos Espaciales del OSE, se brinda la posibilidad de visualizar y disponer de los datos del Sistema de Indicadores de forma accesible, fácil y consistente. A través de las Plataformas de Comunicación Temática se podrá acceder al visor de cartografía de la IDE-OSE que contendrá información especifica asociada a cada plataforma, siendo estas: • Plataforma de Comunicación sobre Agua y Sostenibilidad23 . • Plataforma de Comunicación sobre Sostenibilidad Urbana y Territorial24 . Entre las tareas asignadas al OSE se encuentran la publicación anual del Informe Sostenibilidad en España (informe basado en indicadores, analizando su grado de madurez y representatividad, la relevancia que tienen a efectos de la sostenibilidad y su evolución previsible) Los informes publicados25 por el OSE desde su creación son: - Sostenibilidad en España 2010. - Sostenibilidad en España 2009. - Sostenibilidad en España 2008. - Sostenibilidad en España 2007. - Sostenibilidad en España 2006. - Sostenibilidad en España 2005. 22 http://www.sostenibilidad-es.org/ http://www.sostenibilidad-es.org/es/actividades/infraestructura-de-datos-espaciales-del-ose- ide-ose 23 http://www.sostenibilidad-es.org/Observatorio+Sostenibilidad/esp/plataformas/agua/ 24 http://193.146.56.8/ose/index.html?groupid=337 25 http://www.sostenibilidad-es.org/es/informes/informes-anuales 34
  • 35.
    Sistemas de InformaciónGeográfica: La Administración Local. Ramón Sánchez-Valverde Cornejo Trabajo de Investigación 2012 A lo largo de su existencia el OSE ha publicado los siguientes informes temáticos26 : - Biodiversidad en España. Base de la Sostenibilidad ante el Cambio Global (2010). - Empleo Verde en una Economía Sostenible, en colaboración con la Fundación Biodiversidad (2010). - Cambio Global en España 2020/50: Programa Ciudades, en colaboración con la Fundación Conama y el Centro Complutense de Estudios e Información Medioambiental (2009). - Patrimonio Natural, Cultural y Paisajístico (2009). - Sostenibilidad Local (2008). - Agua y Sostenibilidad (2007). - Calidad del Aire (2007). - Cambios de Ocupación del Suelo en España (2006). 4.4. Iniciativas de Estandarización. Se están realizando a nivel internacional diversas iniciativas de estandarización relacionadas con las IDEs con el fin de unificar los criterios y normalizar, para su compatibilidad, las IDEs. A continuación se detallan enlaces a Iniciativas Internacionales de Estandarización relacionadas con las IDEs: • Open Geospatial Consortium (OGC)27 • International Organization for Standardization of Geographic information/Geomatics (ISO/TC 211)28 • European Committee for Standardization (CEN)29 • Spatial Data Standards around the World30 4.5. SIG/GIS en las Administraciones Públicas. Se están realizando continuamente y evolucionando, estudios y desarrollos en el ámbito de las AAPP, y con diferentes tipos de programas y sistemas. Entre los estudios que se realizan puedo destacar el publicado en la Jornadas TECNIMAP 2006 en Sevilla (COLL ALIAGA, 2006)31 : “SIGMUN: una apuesta a la difusión de los SIG en la administración local”, donde se detalla tanto el trabajo previo como la implantación de un Sistema de Información Geográfico integrado en la gestión de un ayuntamiento, estableciendo una 26 http://www.sostenibilidad-es.org/es/informes/informes-tematicos, (mayo de 2011). 27 http://www.opengeospatial.org/ 28 http://www.isotc211.org/ 29 http://www.cenorm.be/ 30 http://ncl.sbs.ohio-state.edu/ica/3_spatial.html 31 COLL ALIAGA, Eloína; MARTÍNEZ LLARIO, José Carlos; IRIGOYEN GAZTELUMENDI, Jesús y TEROL ESPARZA, Enric. (2006). SIGMUN: una apuesta a la difusión de los SIG en la administración local. Jornadas TECNIMAP 2006. Sevilla. 35
  • 36.
    4. Estado delArte. Antecedentes y desarrollo histórico metodología que analiza y estudia los procedimientos y particularidades del ayuntamiento y posteriormente su implantación personalizada. Así mismo y con la incorporación de las tecnologías de la información en las AAPP, se está implantando sistemas con diferentes resultados y objetivos, ya que se tratan de sistemas complejos y costosos que implican una nueva estructura organizativa en la administración. Podemos ver el intento de la aplicación del software libre en las AAPP y su estructuración en la siguiente figura: Figura 4. Estructura de aplicación de software libre en las AAPP. Fuente: Foro Intercambio de Experiencias en materia de Migración a Fuentes Abiertas. http://wiki.cenatic.es 4.5.1. Administración Estatal. a. GEOPISTA. Sistema de Información Territorial para los Ayuntamientos (Open Source). El proyecto PISTA - Información Territorial para la administración Local pretende fomentar la Sociedad de la Información y el Conocimiento en general y, específicamente, las comunidades virtuales en la Administración Local española, en el contexto del programa PISTA del Ministerio de Ciencia y Tecnología. Trabajo de Investigación 2012 36
  • 37.
    Sistemas de InformaciónGeográfica: La Administración Local. Ramón Sánchez-Valverde Cornejo El avance tecnológico hace posible afrontar una antigua idea, siempre pretendida por su gran dificultad técnica y sus elevados costes, pero cuya necesidad se manifiesta mayor cada día en facilitar a los Ayuntamientos la gestión municipal mediante la creación de un Sistema de Información Territorial (SIT) que, partiendo de la base de la existencia de una cartografía, pueda georreferenciar tanto la información como la propia gestión municipal y, además, ofrecer esta información a los ciudadanos por Internet. Para la consecución de estos fines, el Ministerio de Industria Comercio y Turismo, por medio de la iniciativa PISTA, ha puesto en marcha un proceso que, con visión de conjunto buscará disponer de un software que distribuirá entre las entidades locales que lo soliciten. Con ello prestará apoyo a los distintos Organismos para impulsar adecuadamente sus actuaciones dirigidas a incrementar el grado de utilización de los servicios públicos electrónicos por parte de los ciudadanos y las empresas. Este proyecto se inscribe en un conjunto de actividades dirigidas a impulsar la Sociedad de la Información en el ámbito de la Administración Local, realizada por el Ministerio de Ciencia y Tecnología, en colaboración con la Federación Española de Municipios y Provincias (FEMP), dentro del Programa PISTA. El proyecto GEOPISTA, que propone la FEMP a través del MCyT, es un esfuerzo en la vía de la elaboración de aplicaciones, bien respetando la instalación y las decisiones ya tomadas en entornos de fuerte aceptación y difusión, bien aportando nuevas herramientas multiplataforma y multifinalitarias que ayuden a los pequeños y medios municipios a dar el primer paso; en la difusión y en la concienciación de la importancia de la información geográfica en la mejora de la gestión municipal y del servicio a los ciudadanos; en la normalización de la información geográfica y el establecimiento de “lenguajes” y “conocimientos” comunes de las administraciones locales en relación a la información espacial existente en sus municipios; y en la comprensión de que la formación, el soporte y el apoyo a los municipios es la única vía para el éxito de los proyectos como el presente. Trabajo de Investigación 2012 37
  • 38.
    4. Estado delArte. Antecedentes y desarrollo histórico Figura 5. Estructura GeoPista. Fuente: Hoja de producto de GeoPista. Posteriormente ha evolucionado a Localgis. b. LOCALGIS. Es un Sistema de Información Territorial para los ayuntamientos (Open Source) que, partiendo de la base de una cartografía, georreferencia tanto la información como la propia Gestión Municipal, proporcionando servicios en línea basados en Sistemas de Información Geográfica. Con este sistema se pretende facilitar el desarrollo de servicios comunes para su utilización por el conjunto de las AAPP, garantizando la interoperabilidad de servicios y liberando a las AAPP del desarrollo individual de los mismos (se incluyen entre otros los de identificación, notificación, registro, pago y archivo telemático). Instalación y promoción en todos los Ministerios y Organismos del Servicio de Notificaciones y Comunicaciones telemáticas Seguras. Los beneficiarios son todas las Entidades Locales y los ciudadanos y las empresas como usuarios de servicios públicos electrónicos. Esta herramienta implementa las funcionalidades necesarias para la gestión territorial dentro del ámbito municipal: Planificación Urbanística, Catastro, Padrón, Actividades Contaminantes, Patrimonio, Infraestructuras, Licencias de Obra, Guía Urbana... Para ello combina la tecnología de los SIG (Sistemas de Información Geográfica) con funcionalidades administrativas y servicios Web. Trabajo de Investigación 2012 38
  • 39.
    Sistemas de InformaciónGeográfica: La Administración Local. Ramón Sánchez-Valverde Cornejo Trabajo de Investigación 2012 Se estructura en módulo, siendo estos: 1. Módulo de información básica de referencia. 2. Módulo de Catastro. 3. Módulo de planeamiento. 4. Módulo de infraestructuras. 5. Módulo de patrimonio. 6. Módulo de licencias de obra mayor y menor. 7. Módulo de concesiones y autorizaciones. 8. Módulo de actividades contaminantes. 9. Guía urbana y visualizador de intranet. c. gvSIG32 . gvSIG se presenta como un Cliente pesado de escritorio para explotación de Sistemas de Información Geográfica. Es multiplataforma y desarrollado como software libre. gvSIG es un proyecto que surge por iniciativa de la Generalitat Valenciana (gobierno local), a través de la Conselleria de Infraestructuras y en el que participan la Universidad Jaume I realizando las tareas de supervisión, con el objetivo de que el desarrollo siga todos los estándares internacionales (Open Geospatial Consortium) e IVER Tecnologías de la Información S.A., empresa ganadora del concurso y que lleva el peso del desarrollo. Este sistema se está implantando de manera mayoritaria en las AA.PP., tanto autonómica como local. La estructura de funcionamiento de este software queda reflejada en la figura nº 6. 32 http://www.gvsig.org/web/ 39
  • 40.
    4. Estado delArte. Antecedentes y desarrollo histórico Trabajo de Investigación 2012 Figura 6. Estructura del gvSIG Fuente: http://www.gvsig.org/ Como características del gvSIG Desktop están33 : Acceso a datos locales (ficheros, bases de datos) y remotos. Estándares OGC. Fácilmente extensible, permitiendo una mejora continua de la aplicación, así como su uso para desarrollar soluciones a medida. Licencia GNU/GPL: permite su libre uso, distribución, estudio y mejora. Disponible en diversos idiomas: español, inglés UK, inglés USA, francés, alemán, italiano, portugués, portugués-brasileño, ruso, chino, serbio, swahili, turco, checo, polaco, rumano, griego, euskera, valenciano, gallego. Desarrollado con Java. Disponible para plataformas Linux, Windows y Mac OS X. Además del gvSIG Desktop, está disponible el gvSIG Mobile para dispositivos móviles. d. gvSIG EIEL34 . Recientemente (octubre 2010), el equipo de Cartolab35 , en colaboración con la Asociación gvSIG, añade el primer producto oficial sectorial del proyecto gvSIG, denominado gvSIG EIEL. 33 CARRIÓN, Gabriel. Proyecto gvSIG: tecnología, comunidad y organización. 2010. 34 http://cartolab.udc.es:30003/. gvSIG EIEL. 35 http://cartolab.udc.es 40
  • 41.
    Sistemas de InformaciónGeográfica: La Administración Local. Ramón Sánchez-Valverde Cornejo Trabajo de Investigación 2012 gvSIG EIEL permite gestionar todos los procesos relativos a la elaboración de la Encuesta de Infraestructura y Equipamientos Locales. La Encuesta sobre Infraestructuras y Equipamiento Local (EIEL) es una iniciativa del Ministerio de Política Territorial que a lo largo de más de 20 años ha permitido identificar las necesidades de las entidades locales de prácticamente todo el Estado español. El espectacular avance de los Sistemas de Información Geográfica (SIG) abre nuevas posibilidades para el análisis y la gestión de las infraestructuras y servicios territoriales contenidos en la EIEL. gvSIG EIEL es una aplicación orientada a técnicos locales y de las diputaciones, basada en una personalización de gvSIG mediante una serie de extensiones y módulos especializados que permiten la introducción y actualización de datos alfanuméricos y geoespaciales, la digitalización de infraestructuras, la realización de las validaciones de la información requerida por el Ministerio de Política Territorial para la EIEL36 , etc. 4.5.2. Sistemas a nivel nacional. Los ministerios y organismos estatales, cuentan cada vez con SIG, para el ejercicio de sus competencias a la vez que un medio de información para el ciudadano. Infraestructura de Datos Espaciales de España, IDEE. Sistemas de Información del Ministerio de Agricultura, Pesca y Alimentación, SIGA. Sistema de Información Geográfica de parcelas agrícolas, SIGPAC. Sistema de Información Oleícola Español. Instituto Geológico y Minero de España. Atlas Climatológico Digital de la Península Ibérica. Ministerio de Hacienda. Catastro. Portal de Suelo y Políticas Urbanas. SIU. Proyecto CartoCiudad. Urbanismo en Red.37 a. Encuesta de Infraestructura y Equipamientos Locales (EIEL)38 . El manual de la EIEL describe su uso y aplicación: “La finalidad de la Encuesta según indica el artículo 4 apartado 2 del Real Decreto 835/2003, de 27 de junio, por el que se regula la cooperación económica del Estado a las inversiones de las entidades locales, es “conocer la situación de las infraestructuras y equipamientos de competencia municipal, formando un inventario de 36 http://www.mpt.es/documentacion/politica_local/coop_econom_local_estado_fondos_europeos/i nformacion_socieconomica_local/eiel.html 37 http://www.urbanismoenred.es/ 38 http://www.mpt.es/documentacion/politica_local/coop_econom_local_estado_fondos_europeos/i nformacion_socieconomica_local/eiel.html 41
  • 42.
    4. Estado delArte. Antecedentes y desarrollo histórico ámbito nacional, de carácter censal, con información precisa y sistematizada de los municipios con población inferior a 50.000 habitantes”. Asimismo en el apartado 1 del citado artículo establece “El instrumento objetivo básico de análisis y valoración de las necesidades de dotaciones locales a efectos de la cooperación económica local del Estado será la Encuesta de Infraestructura y Equipamientos Locales, elaborada según metodología común por las diputaciones provinciales, con la colaboración técnica del Ministerio de Administraciones Públicas”. Se trata de conseguir la necesaria información - cuantitativa, cualitativa y gráfica que permita conocer la realidad de las Infraestructuras y los Equipamientos Municipales, cualquiera que sea la Entidad titular o gestora de los correspondientes servicios, obteniendo un inventario nacional con información precisa y sistematizada. El conocimiento de la situación real permitirá abordar la planificación y la toma de decisiones, así como la asignación de recursos de forma objetiva y racional. La gestión de la EIEL con Sistemas de información geográfica permiten gestionar y analizar informaciones espaciales, mediante técnicas que facilitan introducir, almacenar, transformar y cartografiar datos sobre el mundo real. El uso de los mismos por las Entidades elaboradoras de la Encuesta ha puesto de manifiesto que es la tecnología adecuada para la gestión de la misma que posibilita: Entrada de información de la EIEL, por medio de unos procedimientos que permiten convertir la información geográfica del formato analógico, al formato digital que puede manejar el ordenador. Salida y representación gráfica y cartográfica de la información, mediante mapas, gráficos, tablas numéricas y otro tipo de resultados en diferentes soportes: papel, pantallas gráficas u otros. Gestión de la información espacial, que facilita extraer de la base de datos las porciones que interesan en cada momento, posibilitando la reorganización de todos los elementos integrados en ella de diversas maneras. Funciones analíticas, elemento a destacar de los Sistemas de Información Geográfica, pues mediante el procesamiento de los datos integrados en los GIS, se puede obtener mayor información y con ella mayor conocimiento del que inicialmente se disponía. El desarrollo de los Sistemas de Información Geográfica, permite almacenar por capas temáticas la información de la misma, bien a nivel territorial, provincial e insular, municipal o supramunicipal, o a escala urbana de núcleo de población. Es por lo que, como mínimo, se debe disponer en los mismos de la siguiente información: A escala territorial se deberá tener digitalizada lo referido a la red de carreteras, localización geográfica de los núcleos de población y las infraestructuras y equipamientos localizados fuera del ámbito urbano. Trabajo de Investigación 2012 42
  • 43.
    Sistemas de InformaciónGeográfica: La Administración Local. Ramón Sánchez-Valverde Cornejo Trabajo de Investigación 2012 A escala urbana, se dispondrá de la información de los equipamientos y de los servicios básicos, vías urbanas pavimentadas y no pavimentadas, puntos de luz del alumbrado público, redes de conducción y distribución de agua, depósitos y elementos accesorios del servicio de agua, red de saneamiento y depuración, y elementos específicos del servicio. En todo caso se deben diferenciar los estados Bueno, Regular, Malo y Ejecución de las infraestructuras citadas. La documentación para el año 2010 es la siguiente: Modelo de Datos. Manual de Instrucciones. Diccionario de Términos. Cuestionario. Validaciones. Se plantean cuestionarios (o fichas) para ser rellenadas para su posterior inclusión en un SIG, y para ello hay que seguir una nomenclatura y unas instrucciones para su realización. b. Administración Autonómica. Entre los sistemas principales en la administración autonómica podemos destacar: IDE Andalucía39 . IDERioja. Infraestructura de Datos Espaciales del Gobierno de La Rioja40 . SITNA, Sistema de Información Territorial de Navarra41 . IDENA. Infraestructura de Datos Espaciales de Navarra42 . GeoEuskadi43 . País Vasco. IDEEX44 . Infraestructura de Datos Espaciales de Extremadura. IDE CLM. Infraestructura de datos espaciales de Castilla-La Mancha45 . TerraSIT46 . Infraestructura de Datos Espaciales de la Comunidad Valenciana. 39 http://www.ideandalucia.es/ 40 http://www.iderioja.larioja.org/ 41 http://sitna.navarra.es/geoportal/ 42 http://idena.navarra.es/ 43 http://www.geo.euskadi.net/s69-8241/es/ 44 http://www.ideextremadura.es/ 45 http://ide.jccm.es/ 46 http://terrasit.gva.es/es 43
  • 44.
    4. Estado delArte. Antecedentes y desarrollo histórico Trabajo de Investigación 2012 c. Administración Local. Algunas administraciones locales están realizando grandes esfuerzos en la gestión de su municipio optimizando sus recursos e incorporando las nuevas tecnologías como en los casos destacables de: IDEZAR. Ayuntamiento de Zaragoza47 (Aragón). Ayuntamiento de Cáceres48 (Extremadura). Ayuntamiento Ruesga49 (Cantabria). Idepamplona. Infraestructura de Datos espaciales de Pamplona: (Navarra)50 . Idelocal. Infraestructura de Datos espaciales de las Administraciones Locales Catalanas: (Cataluña)51 . La IDEC Local es una iniciativa del Consorcio AOC (Consorcio de Administración Abierta de Cataluña) para crear la Infraestructura de Datos Espaciales de Cataluña de las administraciones locales (IDEC Local), una red de servidores de mapas con geoinformación de los entes locales catalanes con un catálogo que permite buscar y acceder a la cartografía descrita por los entes locales. Cuenta con el liderazgo del Consorcio AOC y el apoyo técnico del Instituto Cartográfico de Cataluña, ente gestor de la IDEC, y quiere la participación activa de todas las entidades locales del territorio en la creación y el mantenimiento de los servicios de dicha Infraestructura de Datos Espaciales. Figura 7.Pagina Web de IDECLOCAL del Instituto Cartográfico de Cataluña. Fuente: http://www.geoportal-idec.net/idelocal/IDECServlet?idioma=cat 47 http://www.zaragoza.es/ciudad/idezar/index.htm 48 http://www.medioxxi.es/index.php?option=com_zoo&view=item&Itemid=258 49 www.georuesga.es/ 50 http://ide.pamplona.es/busquedas/ 51 http://www.geoportal-idec.net/idelocal/IDECServlet?idioma=cat 44
  • 45.
    Sistemas de InformaciónGeográfica: La Administración Local. Ramón Sánchez-Valverde Cornejo Figura 8.Pagina Web de IDECLOCAL del Instituto Cartográfico de Cataluña. Continuación. Fuente: http://www.geoportal-idec.net/idelocal/IDECServlet?idioma=cat 4.5.3. Estado actual y una visión de futuro. Como conclusión de este capítulo, quiero extraer las conclusiones de José M. Ciampagna (CIAMPAGNA 200052 ), que hoy en día siguen siendo vigentes, respecto a la situación de una organización (empresa o Administración Pública) en su gestión interna con y sin SIG. Estado actual (sin SIG) Estado futuro o visión (con SIG) Descontrol en la utilización de datos. Numerables fuentes de datos con distinta información y grado de actualización. Eliminación de problemas de redundancia de datos. Servicio a los contribuyentes deficiente o pobre. Burocrático. Mejor servicio a los contribuyentes: reducción de colas, atención de consultas, mejoramiento de informes. Uso de la WEB como medio de información alternativo. Pobre información para la gestión gerencial. Mejora la información gerencial para la toma de decisiones. Mucho espacio para planos e informes. Reducción de los espacios para planos e informes. La calidad de dibujo de planos y cartografía es dependiente de la calidad del dibujante. Calidad de los planos - en procesos automáticos- independiente del dibujante. Lentitud en los trabajos de dibujo y confección de informes. Rapidez en la elaboración de planos e informes. Búsqueda de datos espaciales más rápidos. 52 CIAMPAGNA, José M. Administración de proyectos de sistemas de información geográfica. Córdoba (Argentina). 31 de marzo de 2000. http://redgeomatica.rediris.es/sit_unp/Documentos/Administracion_de_proyectos_SIG.pdf Trabajo de Investigación 2012 45
  • 46.
    4. Estado delArte. Antecedentes y desarrollo histórico Trabajo de Investigación 2012 Aumento de la capacidad de cálculo. Poca capacidad de análisis. Aumento de la capacidad de análisis. Producción dependiente (directamente Proporcional) de la cantidad de recursos. Producción con mayor grado de independencia de la cantidad de recursos Mayor cantidad de trabajos manual y físico Automatización de los trabajos repetitivos. Eliminación de los trabajos en los que se necesiten un esfuerzo físico. Integración de la cartografía en las herramientas de gestión de la Organización. Deterioro de la cartografía en soporte papel con el transcurso del tiempo. Gran cantidad de recursos necesarios para mantener en forma ordenada cartas y planos. Cartografía mas segura y mejor organizada Casi no existe posibilidad de cruzar información. Posibilita en forma rápida y eficiente el manejo multivariado de la información. Necesidad de recursos humanos numerosos para el mantenimiento de datos. Facilidad para actualizar datos. Mala o pobre imagen del empleado. Imagen burocrática y antigua. Buena imagen del empleado. Imagen de servicio y moderna. Estabilidad laboral producida por falta de cambios en los perfiles necesarios para ejecutar el trabajo. Inestabilidad laboral producida por cambios en los perfiles necesarios para ejecutar los nuevos trabajos. Algunos perfiles no se utilizan. Otros, distintos, se necesitan. Movilidad en el personal. Insatisfacción en el proyecto personal y profesional por falta de movilidad y excesiva burocracia. Se presenta como solución al futuro personal y profesional por el desafío y cambio que representa la solución SIG. Necesidad de personal experto en las funciones técnicas y administrativas que hacen a la operación diaria del sistema. Poca necesidad de recursos humanos calificados para las operaciones diarias. 46
  • 47.
    Sistemas de InformaciónGeográfica: La Administración Local. Ramón Sánchez-Valverde Cornejo Trabajo de Investigación 2012 5. Análisis software libre versus comercial. En este capítulo, se concreta en términos generales, los conceptos diferenciadores entre el software libre y el comercial (propietario). Con el fin de decidir la implantación de uno de ellos. 5.1. Conceptos fundamentales sobre software. 5.1.1. Definición de software. Probablemente la definición más formal de software es la atribuida a la IEEE (Instituto de Ingenieros Eléctricos y Electrónicos), en su estándar 729: la suma total de los programas de cómputo, procedimientos, reglas, documentación y datos asociados que forman parte de las operaciones de un sistema de cómputo1 . En computación, el software -en sentido estricto- es todo programa o aplicación programado para realizar tareas específicas. El término "software" fue usado por primera vez por John W. Tukey en 19572 . Algunos autores prefieren ampliar la definición de software e incluir también en la definición todo lo que es producido en el desarrollo del mismo. 5.1.2. Software libre. El software libre es aquel que puede ser distribuido, modificado, copiado y usado, por lo tanto, debe venir acompañado del código fuente para hacer efectivas las libertades que lo caracterizan. El software libre o software gratis (en inglés free software), es la denominación del software que respeta la libertad de los usuarios sobre su producto adquirido y, por tanto, una vez obtenido puede ser usado, copiado, estudiado, cambiado y redistribuido libremente. En la figura 6 se observa la estructura del mismo. Según la “Free Software Foundation”3 , el software libre se refiere a la libertad de los usuarios para ejecutar, copiar, distribuir, estudiar, cambiar y mejorar el software; de modo más preciso, se refiere a cuatro libertades de los usuarios del software: 1. libertad de usar el programa, con cualquier propósito. 2. Estudiar el funcionamiento del programa, y adaptarlo a las necesidades. 3. Distribuir copias, con lo cual se puede ayudar a otros, y de mejorar el programa. 1 IEEE Std 729-1993, IEEE Software Engineering Standard 729-1993: Glossary of Software Engineering Terminology. IEEE Computer Society Press, 1993. 2 Software. http://es.wikipedia.org/wiki/Software. Fecha de consulta 18 de diciembre de 2010. 3 http://www.fsf.org y http://www.fsf.org/appeal/2009/freedom-is-the-goal 47
  • 48.
    5. Análisis softwarelibre versus comercial Trabajo de Investigación 2012 4. Hacer públicas La las mejoras, de modo que toda la comunidad se beneficie. Para la segunda y la última libertad mencionadas, el acceso al código fuente4 es un requisito previo. Figura 9. Mapa conceptual del Software libre. Fuente: http://es.gnu.org/~reneme/map/mapes.png Tipos de licencias. Una licencia es aquella autorización formal con carácter contractual que un autor de un software da a un interesado para ejercer "actos de explotación legales". Pueden existir tantas licencias como acuerdos concretos se den entre el autor y el licenciatario. Desde el punto de vista del software libre, existen distintas variantes del concepto o grupos de licencias: • Licencias GPL. Una de las más utilizadas es la “Licencia Pública General de GNU” (GNU GPL). El autor conserva los derechos de autor (copyright), y permite la 4 El “código fuente” de un programa informático (o software) es un conjunto de líneas de texto que son las instrucciones que debe seguir la computadora para ejecutar dicho programa. Por tanto, en el código fuente de un programa está descrito por completo su funcionamiento. El código fuente de un programa está escrito por un programador en algún lenguaje de programación, pero en este primer estado no es directamente ejecutable por la computadora, sino que debe ser traducido a otro lenguaje (el lenguaje máquina o código objeto) que sí pueda ser ejecutado por el hardware de la computadora. Para esta traducción se usan los llamados compiladores, ensambladores, intérpretes y otros sistemas de traducción. 48
  • 49.
    Sistemas de InformaciónGeográfica: La Administración Local. Ramón Sánchez-Valverde Cornejo Trabajo de Investigación 2012 redistribución y modificación bajo términos diseñados para asegurarse de que todas las versiones modificadas del software permanecen bajo los términos más restrictivos de la propia GNU GPL. Esto hace que sea imposible crear un producto con partes no licenciadas GPL: el conjunto tiene que ser GPL. Es decir, la licencia GNU GPL posibilita la modificación y redistribución del software, pero únicamente bajo esa misma licencia. Y añade que si se reutiliza en un mismo programa código "A", licenciado bajo licencia GNU GPL y código "B", licenciado bajo otro tipo de licencia libre, el código final "C", independientemente de la cantidad y calidad de cada uno de los códigos "A" y "B", debe estar bajo la licencia GNU GPL. En la práctica esto hace que las licencias de software libre se dividan en dos grandes grupos, aquellas que pueden ser mezcladas con código licenciado bajo GNU GPL (y que inevitablemente desaparecerán en el proceso, al ser el código resultante licenciado bajo GNU GPL) y las que no lo permiten al incluir mayores u otros requisitos que no contemplan ni admiten la GNU GPL y que por lo tanto no pueden ser enlazadas ni mezcladas con código gobernado por la licencia GNU GPL. Aproximadamente el 60% del software licenciado como software libre emplea una licencia GPL. • Licencias estilo BSD. Se utilizan en gran cantidad de software distribuido junto a los sistemas operativos BSD5 . El autor, bajo tales licencias, mantiene la protección de copyright únicamente para la renuncia de garantía y para requerir la adecuada atribución de la autoría en trabajos derivados, pero permite la libre redistribución y modificación, incluso si dichos trabajos tienen propietario. Son muy permisivas, tanto que son fácilmente absorbidas al ser mezcladas con la licencia GNU GPL con quienes son compatibles. Puede argumentarse que esta licencia asegura “verdadero” software libre, en el sentido que el usuario tiene libertad ilimitada con respecto al software, y que puede decidir incluso redistribuirlo como no libre. Otras opiniones están orientadas a destacar que este tipo de licencia no contribuye al desarrollo de más software libre. • Licencias estilo MPL y derivadas. La Licencia Pública de Mozilla6 (en inglés: Mozilla Public License o su acrónimo “MPL”) es una licencia de código abierto y software libre. Fue desarrollada originalmente por Netscape Communications Corporation, y más tarde su control fue traspasado a la Fundación Mozilla. 5 BSD son las iniciales de “Berkeley Software Distribution” (Distribución de Software Berkeley) y se utiliza para identificar un sistema operativo derivado del sistema Unix nacido a partir de los aportes realizados a ese sistema por la Universidad de California en Berkeley. - http://www.freebsd.org/es/ - http://www.freebsdsoftware.org/ 6 - http://www.mozilla.org/MPL/ - http://www.gnu.org/licenses/license-list.es.html#MPL 49
  • 50.
    5. Análisis softwarelibre versus comercial Trabajo de Investigación 2012 La licencia MPL cumple completamente con la definición de software de código abierto de la Open Source Initiative (OSI) y con las cuatro libertades del software libre enunciadas por la Free Software Foundation (FSF). Sin embargo la MPL deja abierto el camino a una posible reutilización no libre del software, si el usuario así lo desea, sin restringir la reutilización del código ni el relicenciamiento bajo la misma licencia. Estas licencias son denominadas de copyleft débil. La NPL (luego la MPL) fue la primera licencia nueva después de muchos años, que se encargaba de algunos puntos que no fueron tenidos en cuenta por las licencias BSD y GNU. En el espectro de las licencias de software libre se la puede considerar adyacente a la licencia estilo BSD, pero perfeccionada. • Copyleft. Hay que hacer constar que el titular de los derechos de autor (copyright) de un software bajo licencia copyleft puede también realizar una versión modificada bajo su copyright original, y venderla bajo cualquier licencia que desee, además de distribuir la versión original como software libre. Esta técnica ha sido usada como un modelo de negocio por una serie de empresas que realizan software libre (por ejemplo MySQL); esta práctica no restringe ninguno de los derechos otorgados a los usuarios de la versión copyleft. También podría retirar todas las licencias de software libre anteriormente otorgadas, pero esto obligaría a una indemnización a los titulares de las licencias en uso. En España, toda obra derivada está tan protegida como una original, siempre que la obra derivada parta de una autorización contractual con el autor. En el caso genérico de que el autor retire las licencias "copyleft", no afectaría de ningún modo a los productos derivados anteriores a esa retirada, ya que no tiene efecto retroactivo. En términos legales, el autor no tiene derecho a retirar el permiso de una licencia en vigencia. Si así sucediera, el conflicto entre las partes se resolvería en un pleito convencional. 5.1.3. Código abierto. Open Source. Código abierto (en inglés “open source”) es el término con el que se conoce al software distribuido y desarrollado libremente. El código abierto tiene un punto de vista más orientado a los beneficios prácticos de compartir el código que a las cuestiones morales y/o filosóficas las cuales destacan en el llamado software libre. En la actualidad el código abierto se utiliza para definir un movimiento nuevo de software (la Iniciativa Open Source7 ), diferente al movimiento del software libre8 , incompatible con este último desde el punto de vista filosófico, y 7 La Open Source Initiative (OSI) es una organización dedicada a la promoción del código abierto. Fue fundada en febrero de 1998 por Bruce Perens y Eric S. Raymond. - http://www.opensource.org/ 8 El “movimiento del software libre” comenzó en 1983 cuando Richard Stallman anunció el proyecto GNU. La meta del movimiento fue dar libertad a los usuarios de computadoras reemplazando el software con términos de licencia restrictivos, como el software propietario, por software libre. 50
  • 51.
    Sistemas de InformaciónGeográfica: La Administración Local. Ramón Sánchez-Valverde Cornejo Trabajo de Investigación 2012 completamente equivalente desde el punto de vista práctico, de hecho, ambos movimientos trabajan juntos en el desarrollo práctico de proyectos. La idea bajo el concepto de código abierto es sencilla: cuando los programadores (en Internet) pueden leer, modificar y redistribuir el código fuente de un programa, éste evoluciona, se desarrolla y mejora. Los usuarios lo adaptan a sus necesidades, corrigen sus errores a una velocidad impresionante, mayor a la aplicada en el desarrollo de software convencional o cerrado, dando como resultado la producción de un mejor software. El código abierto u Open Source tiene una serie de requisitos necesarios para que un programa pueda considerarse dentro de este movimiento, éstos son: • Libre redistribución: el software debe poder ser regalado o vendido libremente. • Código fuente: el código fuente debe estar incluido u obtenerse libremente. • Trabajos derivados: la redistribución de modificaciones debe estar permitida. • Integridad del código fuente del autor: las licencias pueden requerir que las modificaciones sean redistribuidas sólo como parches. • Sin discriminación de personas o grupos: nadie puede dejarse fuera. • Sin discriminación de áreas de iniciativa: los usuarios comerciales no pueden ser excluidos. • Distribución de la licencia: deben aplicarse los mismos derechos a todo el que reciba el programa. • La licencia no debe ser específica de un producto: el programa no puede licenciarse solo como parte de una distribución mayor. • La licencia no debe restringir otro software: la licencia no puede obligar a que algún otro software que sea distribuido con el software abierto deba también ser de código abierto. • La licencia debe ser tecnológicamente neutral: no debe requerirse la aceptación de la licencia por medio de un acceso por clic de ratón o de otra forma específica del medio de soporte del software. 5.1.4. GNU. Es un sistema operativo libre que significa “GNU No es Unix” (GNU is Not Unix), en clara contraposición a UNIX (Sistema Operativo no libre). Para asegurar que el software GNU permaneciera libre para que todos los usuarios pudieran "ejecutarlo, copiarlo, modificarlo y distribuirlo", el proyecto debía ser liberado bajo una licencia diseñada para garantizar esos derechos al tiempo que evitase restricciones posteriores de los mismos. La idea se conoce en Inglés como “copyleft”, copia permitida, y en clara oposición a “copyright”, derecho de copia, y está contenida en la “Licencia General Pública de GNU”9 (GNU GPL). 9 http://www.gnu.org/copyleft/gpl.html 51
  • 52.
    5. Análisis softwarelibre versus comercial Trabajo de Investigación 2012 La denominación de Software GNU engloba de forma general a cualquier software desarrollado o mantenido por el Proyecto GNU, que conforma el Sistema Operativo GNU. El Software GNU es distribuido en forma de paquetes o tarballs de fuentes, y generalmente comparten el mismo sistema de configuración e instalación. Esto hace que compilar e instalar software GNU sea una tarea muy sencilla en la mayoría de los casos. Esta homogeneidad es consecuencia de los estándares de codificación de GNU (GCS) y a las guías para mantenedores del Proyecto GNU, y dotan de una gran fortaleza al Sistema, facilitando cuestiones como la portabilidad a otras arquitecturas máquina. 5.1.5. OpenGis. a. Antecedentes. A mediados de la década de 1980, el sistema de información geográfica (SIG) fue muy utilizado en los recursos naturales y los dominios de la defensa, especialmente en los organismos de gobierno de los EE.UU. Otros sectores, como el gobierno estatal y local, la ingeniería civil, transporte y comercialización de negocios se vieron seriamente a explorar la tecnología. A los usuarios gustó el poder y el potencial de la nueva cartografía y las herramientas de análisis espacial. Sin embargo, el coste del software, la flexibilidad y la incapacidad para compartir datos entre los sistemas geoespaciales causan una grave frustración entre los usuarios y se vieron obligados a un uso ineficiente, lento y propenso a errores de transferencia de datos. Aunque existían varios productos de SIG comerciales, para una variedad de razones relacionadas con la financiación, algunas agencias desarrollado sus propios programas de SIG. A finales de la década de 1970, organismos de Pesca y Vida Silvestre de EE.UU. contratados para el desarrollo de normas mínimas (por ubicación y el sistema estadístico), un SIG vectorial de código abierto que se ha utilizado en muchas de las agencias de EE.UU. Departamento de Interior y en una serie de gobiernos estatales y locales. En la década de 1980, un SIG raster, GRASS (Geographic Resources Analysis Support System), fue desarrollado por el Cuerpo de Ingenieros del Ejército de los EE.UU. "Laboratorio de Investigación de Ingeniería de la Construcción (CERL). El Cuerpo de Ingenieros, Departamento de Agricultura de EE.UU. Soil Conservation Service, Servicio de Parques Nacionales y estandarizada sobre la hierba y fue utilizado en las universidades de todo el mundo. GRASS se aprovecharon de la apertura del entorno UNIX y de Internet y se convirtió en uno de los primeros proyectos de software mundial de código abierto. Coordinado por CERL, los desarrolladores de todo el mundo contribuyó en el código. Grass fue integrado con éxito con otras de dominio público espaciales, estadísticos y los paquetes de análisis de imágenes. 52
  • 53.
    Sistemas de InformaciónGeográfica: La Administración Local. Ramón Sánchez-Valverde Cornejo Trabajo de Investigación 2012 El Open Geospatial Consortium, Inc. (OGC) es un consorcio de la industria internacional de la 389 empresas, agencias gubernamentales y universidades que participan en un proceso de consenso para desarrollar estándares de interfaz a disposición del público. Las normas de OpenGIS10 apoyan la interoperatividad de soluciones para "geo-activar" en la Web, las soluciones inalámbricas y los servicios basados en localización, y las principales empresas de las Tecnologías de la Información. Las normas de autonomía de los desarrolladores de esta tecnología para que la información espacial compleja sean servicios accesibles y útiles para todo tipo de aplicaciones y usuarios. Para servir como un foro mundial para la colaboración de los desarrolladores y usuarios de productos de datos espaciales y servicios, y para avanzar en el desarrollo de normas internacionales para la interoperabilidad geoespacial. b. Objetivos estratégicos. Objetivo 1. Proporcionar las normas de libre y abiertamente a disposición del mercado, un valor tangible a los diputados, y beneficios cuantificables a los usuarios. Objetivo 2. El plomo en todo el mundo en la creación y establecimiento de normas que permiten un contenido y servicios geoespaciales para integrarse perfectamente en los procesos empresariales y cívicos, la red espacial y la informática empresarial. Objetivo 3. Facilitar la adopción de normas abiertas, con capacidades espaciales arquitecturas de referencia en los entornos empresariales de todo el mundo. Objetivo 4. Normas de presentar en apoyo de la formación de mercados nuevos e innovadores y aplicaciones de las tecnologías geoespaciales. Objetivo 5. Acelerar la asimilación de mercado de la interoperabilidad a través de procesos de investigación del consorcio de colaboración. 5.1.6. Software comercial. El software no libre también es llamado software propietario, software privativo, software privado, software con licencia o propietario o software comercial. Se refiere a cualquier programa informático en el que los usuarios tienen limitadas las posibilidades de usarlo, modificarlo o redistribuirlo, o que su código fuente no está disponible o el acceso a éste se encuentra restringido. En el software no libre una persona física o jurídica (compañía, corporación, fundación) posee los derechos de autor sobre un software negando o no otorgando, al mismo tiempo, los derechos de usar el programa con cualquier propósito; de estudiar cómo funciona el programa y adaptarlo a las propias necesidades (donde el acceso al código fuente es una condición previa); de distribuir copias; o de mejorar el programa y hacer públicas las mejoras (para esto el acceso al código fuente es un requisito previo)11 . 10 http://www.opengeospatial.org 11 CULEBRO JUÁREZ, Montserrat, GÓMEZ HERRERA, Wendy Guadalupe y TORRES SÁNCHEZ, Susana. Software libre vs software propietario. Ventajas y desventajas. México. Mayo 2006. http://gnutransfer.info/descargas/software_libre_vs_propietario.pdf 53
  • 54.
    5. Análisis softwarelibre versus comercial Trabajo de Investigación 2012 Como software comercial de base para las variadas aplicaciones comerciales los sistemas utilizarán aplicaciones de terceros para sistemas de GIS como Autocad, ESRI, Intergraph, Bentley y MapInfo. Figura 10. Comparativa Software comercial. Fuente: Longley, P.A. Geographic Information Systems and Science. Wiley & Sons, England, 2001 5.1.7. Otro tipo de software. Podemos concretar el Software Semilibre, Freeware, Shareware, Abandonware y el Warez. Sus definiciones se encuentran en el glosario que se adjunta, y deben ser tenidas en cuenta a la hora del uso del software y su integración en el sistema y valoración tanto económica como de soporte y apoyo técnico. 5.2. Ventajas y desventajas del software libre y del software propietario. 5.2.1. Ventajas del software libre. El software libre presenta una serie de ventajas sobre el software propietario por los derechos que otorga a sus usuarios. Algunas de estas 54
  • 55.
    Sistemas de InformaciónGeográfica: La Administración Local. Ramón Sánchez-Valverde Cornejo Trabajo de Investigación 2012 ventajas pueden ser más apreciadas por los usuarios particulares, otras por las empresas, y otras por las administraciones públicas12 . Principales ventajas: 1. Bajo coste de adquisición y libre uso. Hay diferentes motivaciones que impulsan a los contribuidores y desarrolladores a trabajar en el software libre, las más importantes son: - El deseo de crear nuevo software. - El deseo de crear software más robusto. - La posibilidad de estar en control del software. Esto es importante para aplicaciones de misión crítica donde es imperante tener un control total sobre posibles problemas en cualquier punto. - Crear aplicaciones de bajo costo. - Reutilización del conocimiento: Esto permite que la gente reutilice el conocimiento que se ha sintetizado en el software. En vez de empezar siempre desde cero (que es el caso de la industria de software actual) siempre se puede empezar un proyecto desde un fundamento establecido. Esto es equivalente a la manera en la que la ciencia se desarrolla: no se parte de cero, se parte de los descubrimientos previos y se innova sobre el conocimiento que ya se tiene. - La posibilidad de adaptar el software a sus necesidades. - Aprender alguna técnica de programación. - Reconocimiento de colegas. 2. Innovación tecnológica. El software libre, tiene como objetivo principal compartir la información, trabajando de manera cooperativa. Este es principalmente el modelo sobre el que la humanidad ha innovado y avanzado. 3. Requisitos de hardware menores y durabilidad de las soluciones. Las soluciones de software libre, en general, tienen unos requisitos de hardware menor, y por lo tanto son más baratas de implementar. 4. Análisis público. Mejora del software. El modelo de desarrollo de software libre sigue un método a través de la cual trabajan de forma cooperativa los programadores y usuarios trabajan coordinadamente en Internet. El proceso de revisión pública al que está sometido el desarrollo del software libre imprime un gran dinamismo al proceso de corrección de errores. Los usuarios del programa de todo del mundo, gracias a que disponen del código fuente de dicho 12 Idem 3. 55
  • 56.
    5. Análisis softwarelibre versus comercial Trabajo de Investigación 2012 programa, pueden detectar sus posibles errores, corregirlos y contribuir a su desarrollo con sus mejoras. 5. Independencia del proveedor. El software libre garantiza una independencia con respecto al proveedor gracias a la disponibilidad del código fuente. Cualquier empresa o profesional, con los conocimientos adecuados, puede seguir ofreciendo desarrollo o servicios para nuestra aplicación. En el mundo del software propietario, sólo el desarrollador de la aplicación puede ofrecer todos los servicios. 6. Industria local. El usuario está habilitado para ejecutar un programa, pero no para inspeccionarlo ni modificarlo, se vuelve dependiente de una tecnología que no puede desarrollar y optimizar. Los profesionales de su entorno, que podrían ayudarlo a alcanzar su objetivo, están igualmente limitados: como el funcionamiento del programa es secreto, y su inspección está prohibida, no es posible mejorarlo. De esta manera, los profesionales y técnicos locales ven sus posibilidades de ofrecer valor agregado cada vez más limitadas, y sus horizontes laborales se estrechan junto con sus oportunidades de aprender más. Si lo que necesita es un campo fértil de profesionales competentes, que conozcan a fondo los productos que soportan, y que estén en condiciones de ofrecer soluciones definitivas a los problemas que surjan, y sólo parches, estará en mucho mejores manos adoptando software libre para su operación. 7. Datos personales, privacidad y seguridad. Para cumplir con sus funciones, las AAPP deben almacenar y procesar información relativa a los ciudadanos. La relación entre el individuo y las AAPP dependen de la privacidad e integridad de estos datos, que por consiguiente deben ser adecuadamente resguardados contra tres riesgos específicos: - Riesgo de filtración. Los datos confidenciales deben ser tratados de tal manera que el acceso a ellos sea posible exclusivamente para las personas e instituciones autorizadas. - Riesgo de imposibilidad de acceso. Los datos deben ser almacenados de tal forma que el acceso a ellos por parte de las personas e instituciones autorizadas esté garantizado durante toda la vida útil de la información. - Riesgo de manipulación. La modificación de los datos debe estar restringida, nuevamente, a las personas e instituciones autorizadas. 8. Adaptación del software. 56
  • 57.
    Sistemas de InformaciónGeográfica: La Administración Local. Ramón Sánchez-Valverde Cornejo Trabajo de Investigación 2012 El software propietario habitualmente se vende en forma de paquete estándar, que muchas veces no se adapta a las necesidades específicas de empresas y administraciones. Una gran parte de la industria del software se basa en desarrollar proyectos donde se requiere software personalizado. El software libre permite personalizar, gracias al hecho de que disponemos del código fuente, los programas tanto como sea necesario hasta que cubran exactamente nuestra necesidad. La personalización es un área muy importante en que el software libre puede responder mucho mejor que el software de propiedad a unos costos mucho más razonables. 9. Lenguas e idiomas en el mundo, traducción, uso e impulso de difusión. En el mundo del software libre las diversas lenguas e idiomas existentes en el mundo, pueden gozar de desarrollo y propagación, gracias a que no precisan autorización de ningún propietario y cualquier persona o institución interesada puede realizar las traducciones. En cambio, en el software propietario sólo la empresa productora posee los derechos para realizar la traducción. Además, si el programa que traducimos no dispone de corrector ortográfico en nuestra lengua podemos desarrollar nuestro propio corrector o adaptar alguno de los existentes en el mundo del software libre. Por último, cabe destacar que cada vez que se crea un nuevo recurso lingüístico en el ámbito del software libre (una traducción, un diccionario, un glosario, etc.), éste, al quedar a la disposición de todo el mundo, puede ser reutilizado en futuras aplicaciones. En el mundo del software propietario, cada traducción y recurso lingüístico creado está ligado al fabricante y a sus restricciones de uso. 10.Software y AAPP. Las AAPP, por su envergadura y por su papel de administrador de los bienes comunes, es particularmente vulnerable a los riesgos del software propietario, a la vez que está en una posición particularmente estratégica para beneficiarse con las ventajas del software libre, y también para contribuir a su desarrollo. Si para el sector privado adquirir software libre puede resultar conveniente, pensamos que para las AAPP se debe volver una necesidad. El Estado administra información pública y privada acerca de los ciudadanos, y simultáneamente propiedad de los ciudadanos. Desde el punto de vista social y estratégico considero necesario el uso de software libre, como manera más factible de garantizar no sólo la democratización del acceso a la información y los sistemas de las distintas AAPP, sino también la competitividad de la industria local de software, potencial fuente de trabajo de altísimo valor añadido, es decir, ayudaría a garantizar la la formación de los individuos, así como a las AAPP a garantizar el desarrollo de su área de influencia de manera integral y sostenible. 57
  • 58.
    5. Análisis softwarelibre versus comercial Trabajo de Investigación 2012 Independientemente de su origen, se trata de privilegiar aquel software cuya licencia alienta la participación y colaboración de profesionales del medio en vez de discriminarlos, a la vez que estimula la competencia. Se considera que no debe existir en las AAPP dependencia tecnológica emergente de la naturaleza del software propietario. 5.2.2. Desventajas del software libre. Las principales desventajas sería las que se enumeran a continuación. 1. La curva de aprendizaje es mayor. 2. El software libre no tiene garantía proveniente del autor. 3. Los contratos de software propietario no se hacen responsables por daños económicos, y de otros tipos por el uso de sus programas. 4. Se necesita dedicar recursos a la reparación de errores. 5. No existen compañías únicas que respalden toda la tecnología. 6. Las interfaces gráficas de usuario (GUI) y la multimedia apenas se están estabilizando. 7. La mayoría de la configuración de hardware no es intuitiva. Se requieren conocimientos previos acerca del funcionamiento del sistema operativo y fundamentos del equipo a conectar para lograr un funcionamiento adecuado. 8. Únicamente los proyectos importantes y de trayectoria tienen buen soporte, tanto de los desarrolladores como de los usuarios. 9. El usuario debe tener nociones de programación. La administración del sistema recae mucho en la automatización de tareas y esto se logra utilizando, en muchas ocasiones, lenguajes de guiones (perl, python, shell, etc). 10.En sistemas con acceso a Internet, se deben de monitorear constantemente las correcciones de errores de todos los programas que contengan dichos sistemas, ya que son fuentes potenciales de intrusión. 11.La diversidad de distribuciones, métodos de empaquetamiento, licencias de uso, herramientas con un mismo fin, etc., pueden crear confusión en cierto número de personas. 5.2.3. Ventajas del software propietario. A. Del software propietario en general. Entre otras podemos destacar las siguientes: 1. Control de calidad. 2. Recursos a la investigación. 3. Personal altamente capacitado al servicio del desarrollo del software. 4. Uso común por los usuarios. 58
  • 59.
    Sistemas de InformaciónGeográfica: La Administración Local. Ramón Sánchez-Valverde Cornejo Trabajo de Investigación 2012 5. Software para aplicaciones muy específicas. 6. Amplio campo de expansión de uso en universidades. 7. Difusión de publicaciones acerca del uso y aplicación del software. B. Del software de Microsoft. Debido a la gran implantación del software de Microsoft en el mercado, es importante dedicarle un apartado especial ya que la gran mayoría del software propietario está basado en sus sistemas operativos principalmente. 1. Uso común por los usuarios. El sistema operativo Windows se encuentra instalado en la gran mayoría de ordenadores. 2. Curva de aprendizaje menor. 3. Soporte de las herramientas por diversas compañías. 4. Mejoras para desempeño en ambientes de red. 5. Suponiendo que Microsoft obtiene un contrato exclusivo: a. La integración de las diversas herramientas disponibles para la plataforma se facilita enormemente. b. Hay grandes facilidades para el desarrollo con las herramientas que se proporcionan, aunque éstas están enfocadas únicamente a la programación de clientes ligeros e interfaces gráficas de usuario. c. Una sola compañía se podría encargar de todo el desarrollo. La cual sería la única responsable del buen funcionamiento de todo el proyecto. d. Se podrían obtener grandes descuentos por compra de licencias. e. Una sola compañía podría encargarse del soporte total. 6. Suponiendo que Microsoft proporciona la plataforma tecnológica y otras compañías los desarrollos: a. Gran cantidad de desarrolladores en varias consultorías proporcionan una excelente competencia para los desarrollos, que se refleja en menores costos del mismo. b. Gran cantidad de opciones para tener la plataforma tecnológica. c. Se podrían escoger unas cuantas compañías que se encarguen de todos los desarrollos bajando los costos por mantenimiento. 5.2.4. Desventajas del software propietario. A. Del software propietario en general. 1. Cursos de aprendizaje costosos. 2. Secreto del código fuente. 3. Soporte técnico ineficiente. 4. Ilegal o costosa la adaptación de un módulo del software a necesidades particulares. 59
  • 60.
    5. Análisis softwarelibre versus comercial Trabajo de Investigación 2012 5. Derecho exclusivo de innovación de la compañía fabricante. 6. Ilegalidad de copias sin licencia para el efecto. 7. Imposibilidad de compartir. 8. Quedar sin soporte técnico. 9. Descontinuación de una línea de software. 10.Dependencia a proveedores. 11.Poca influencia de desarrollo tecnológico de la industria nacional. B. Del software de Microsoft. 1. Código fuente oculto. 2. Descuido respecto a la seguridad. 3. Obscuridad de la documentación sobre herramientas. 4. Costo elevado de licencia. 5. Necesidad de contratar paquetes de soporte técnico. 6. Sistemas operativos inestables en ambientes de red o condiciones de alto rendimiento. 7. Inestabilidad de las aplicaciones que corren sobre Windows. 8. Los Service Packs de Windows NT son incompatibles con muchas aplicaciones. 9. Reputación dudosa respecto a medidas de seguridad. 10.Sistemas operativos monousuarios. 11.Los ambientes de desarrollo en Windows son muy excluyentes. 12.Prácticas monopólicas. 5.3. Comparativa de software SIG. Ventajas e inconvenientes. Los programas de SIG utilizan herramientas que proporcionan una visión integrada y unificada de todos los archivos de datos, bases de datos y documentos del programa en cuestión. Ha venido siendo habitual utilizar la herramienta ArcGIS ArcCatalog de ESRI, basada en el estándar ISO 19115 para la generación de MetaDatos. Posteriormente, con motivo del mayor interés por las IDE, se dieron a conocer otras herramientas y se consideró realizar un análisis de las ventajas e inconvenientes de utilizar la herramienta de libre distribución que el Instituto Geográfico Nacional estaba desarrollando para la IDE Española, el CatMDedit, frente a ArcCatalog. Como principales ventajas: CatMDEdit tiene una mayor interoperabilidad con otras IDE que utilicen la misma herramienta (entre ellas la IDE española). Esta interoperabilidad está entendida en cuanto a que cualquier cambio en los estándares ISO 19139 e ISO19115-2 (todavía no definitivos) que pudiera repercutir en la herramienta, será cambiado en un corto plazo de tiempo, y los mismos inconvenientes que podamos tener en la 60
  • 61.
    Sistemas de InformaciónGeográfica: La Administración Local. Ramón Sánchez-Valverde Cornejo Trabajo de Investigación 2012 catalogación, serán encontrados en otras comunidades. Por otro lado, ArcCatalog utiliza actualmente una versión desfasada del estándar ISO19115, lo que significaría que los metadatos creados con dicha herramienta no serán entendidos por otras herramientas con la versión actualizada del estándar. La herramienta CatMDEdit aporta tesauros, con un interfaz amigable para su utilización. ArcCatalog, aunque dispone de un apartado para introducir palabras clave y especificar los tesauros de donde proceden (cuando proceden de alguno), no aporta ningún tesauro en la herramienta, teniendo que realizar una búsqueda en Internet o en otras bases de datos, lo que ralentiza el proceso de creación de metadatos. Esta herramienta es muy extensa y recoge la mayoría de los metadatos de la norma ISO19115, resultando, por lo tanto, muy precisa. Como principales inconvenientes: No hay una relación directa de los datos con los metadatos. En ArcCatalog hay algunos metadatos que se actualizan automáticamente según son actualizados los datos. Esta falta de relación directa entre los datos y los metadatos hace que en la versión simple de la herramienta CatMDEdit (la que se distribuye desde el IGN), no se pueda extraer automáticamente cierta información de los datos, como las coordenadas límite, el sistema de referencia y el sistema de coordenadas, los conjuntos de caracteres de los datos y de los metadatos, etc. El CatMDEdit resulta una herramienta complicada en cuanto a la diversidad de campos que hay para completar, mientras que el editor de ArcCatalog contenía menos campos de información, y además no mostraba la información que extraía directamente de los datos. Las ventajas y capacidades de los SIG libres son13 : Facilidad de instalación. Internacionalización: Que sea fácil su traducción o que, como mínimo, esté disponible en inglés. Interfaz gráfica sencilla y amigable. Capacidad de importación/exportación de muchos formatos de datos para facilitar la interoperabilidad. Eficacia en el manejo de los sistemas de referencia. Manejo fácil de sus herramientas. Agilidad en la edición. Variedad de herramientas de análisis. Posibilidad de maquetación de los resultados. Disponibilidad de documentación actualizada. Permitan conexiones WMS. 13 GILAVERT MARGALEF, Júlia y PUIG POLO, Cárol. 2008. Estudio comparativo de herramientas SIG Libres aplicadas a contextos de cooperación al desarrollo. II Jornadas de SIG Libre, Girona. http://www.sigte.udg.es/jornadassiglibre. 61
  • 62.
    5. Análisis softwarelibre versus comercial Trabajo de Investigación 2012 Como se viene explicando, este trabajo14 ha sido elaborado como una revisión de diversos SIG libres con el propósito de proporcionar una herramienta para tomar una decisión en la elección de uno de ellos. Ahora bien, de la comparativa obtenida se puede realizar una doble lectura. Una a nivel concreto que valore las particularidades de cada software. Pero también encontramos otra a un nivel más general, de la que se desprende el estado actual del mundo de los SIG libres. Figura 11. Aspectos .generales Fuente: GILAVERT, 2008 Figura 12.Formato de salida. Fuente: GILAVERT, 2008 14 GILAVERT MARGALEF, Júlia y PUIG POLO, Cárol. 2008. Estudio comparativo de herramientas SIG Libres aplicadas a contextos de cooperación al desarrollo. II Jornadas de SIG Libre, Girona. http://www.sigte.udg.es/jornadassiglibre. 62
  • 63.
    Sistemas de InformaciónGeográfica: La Administración Local. Ramón Sánchez-Valverde Cornejo Trabajo de Investigación 2012 Figura 13. Formato de entrada. Fuente: GILAVERT, 2008 Esta última interpretación, viene a corroborar la información que se tenía antes de empezar: hay cada vez más SIG que se distribuyen bajo licencias libres y que empiezan a crear un “ecosistema” de software libre para SIG. También se ha podido constatar que participan de este movimiento tanto organizaciones universitarias, instituciones públicas, como entidades comerciales y, por supuesto, personas individuales. Hay que tener en cuenta que el mundo de la información geográfica vive un momento de transformación, revolución y evolución. Desde la promoción de las IDE como espacio tecnológico para trabajar con estos datos y los estándares de interoperabilidad, la mayoría de proyectos de este sector están invirtiendo esfuerzos en la transformación que les lleve al correcto funcionamiento y eficacia en esta dirección. Fruto de esta evolución, se ha creado una fundación llamada “Open Source Geospatial Foundation” (OGF) cuya misión es velar por los estándares internacionales además de apoyar y crear software SIG libre de alta calidad. Una vista rápida a este trabajo permite ver cómo la mayoría de estos proyectos libres se desarrollan a gran velocidad. En gran medida, esto es debido a la disponibilidad del código fuente y la tendencia a crear comunidades de usuarios y desarrolladores, hecho que acelera el proceso de identificación y solución de necesidades y errores. 63
  • 64.
    5. Análisis softwarelibre versus comercial Trabajo de Investigación 2012 5.4. Implantación, coste y mantenimiento. Es habitual que nos preguntemos el coste de un proyecto de software libre y una aplicación para SIG y nunca sobre lo que cuesta el Software Privativo o comercial. Lo primero que hay que considerar es sobre el número de ordenadores existentes en las diferentes administraciones españolas. ¿Pongamos tantos como funcionarios? seguro que bastantes y seguro que todos ellos con un paquete informático tan importante como el de ofimática. ¿Cuánto dinero nos cuesta el mantenimiento de las licencias de MS Office? ¿Cuánto podríamos ahorrar si se utilizara Open Office? Y Sistemas Operativos. ¿Cuánto Windows XP, Vista o 7? ¿Cuánto en adquisición de licencias, en migración, en mantenimientos?. Y podríamos seguir hablando de Bases de datos privativas o de licencias de GIS, licencias de CAD, etc. También sería interesante saber cuánto se gasta de forma poco evidente en adquisición de licencias camufladas en otros concursos públicos. Es decir, el típico concurso público para la contratación de un servicio pero que tiene en su interior varios lotes y uno de ellos está destinado a la adquisición de nuevas licencias. Por cierto, adquisiciones todas estas, las de las licencias, que hipotecan gasto futuro al ser obligado el mantenimiento de las mismas. Desde una Sostenibilidad Económica yo preguntaría con todo este dinero que dejaríamos de gastar en compras improductivas, ¿Cuántos nuevos servicios se podrían contratar a PYMES tecnológicas de los diferentes lugares de origen principalmente? ¿Cuánto nuevo empleo de calidad se podría generar? ¿Qué nuevo desarrollo de tejido industrial se podría promover? ¿Cuánta riqueza se podría crear? Y esto en materia económica, si habláramos en términos de Estrategia haríamos referencia por una parte a la independencia tecnológica y por otra al desarrollo de empleo de calidad. En definitiva, a la transformación del gasto del Software Privativo en Inversión en Software Libre a través de la adquisición de Servicios. Además, hay varios factores adicionales que conviene tenerse en cuenta: ¿Alguien se plantea lo que gana una Administración cuando, gracias a usar software libre como gvSIG, el número de técnicos que explotan información geográfica se multiplica como consecuencia de la libertad de instalación?. ¿quién es el beneficiado de que estos técnicos utilicen herramientas apropiadas?. ¿Alguien se plantea lo que implica que una Administración sea independiente, y no esté sujeta a decisiones arbitrarias de un fabricante de software que decide cambiar el precio de licencia, sacar o no nuevas funcionalidades, discontinuar productos, etc.?. 64
  • 65.
    Sistemas de InformaciónGeográfica: La Administración Local. Ramón Sánchez-Valverde Cornejo Trabajo de Investigación 2012 Parece que está más justificado gastarse millones de euros en licencias, cuyos royalties van al extranjero, que generar riqueza tecnológica y económica nacional. Por fortuna en las administraciones públicas van tomando posición por el software libre en su gestión interna y aunque no esté generalizado poco a poco va introduciéndose en la administración. 5.5. Elementos importantes necesarios en la planificación para adquirir un SIG. En este punto se plantea las preguntas que se deben de realizar previamente a la implantación de un SIG, que son inevitables para poder planificar y obtener el éxito adecuado del esfuerzo que se va a realizar. 5.5.1. Cálculos de costo. - ¿Cuál es el costo de los programas? - ¿Qué configuración de equipos es necesaria para satisfacer los requerimientos de los programas? - ¿Se necesita una nueva computadora? ¿Qué opciones deben ser incluidas? ¿Cuál es el costo de adquirir una nueva computadora versus actualizar una que ya existe? - ¿Cuáles son los costos estimados de reparación y mantenimiento de equipos y apoyo de programas? - ¿Cuáles son los requerimientos de personal para la instalación y funcionamiento de un SIG? - ¿Se utilizará personal presente o se tendrá que contratara nuevo personal? ¿Se necesita un programador? - ¿Cuáles son los costos estimados de entrenamiento? - ¿Cuál es el costo de asignar personal al mantenimiento de equipos y de programas? - ¿Cuál es el costo esperado para el proceso de ingresar datos? ¿Qué cantidad de personal necesita ser contratado o asignado para digitalizar la Información? - ¿Cuál es el costo en mantener los datos generados en y para el sistema? - ¿Existe un lugar seguro y adecuado para la protección de las computadoras y de archivos de datos? 5.5.2. Cálculo de los beneficios. - ¿Cuáles son las pérdidas de producción o de beneficios mayormente asociados con la falta de información? ¿Cómo compara esto con la información que estaría disponible si se contara con un SIG? - ¿Cuáles son tos ahorros de costos al sustituir con un SIG los procesos de cartografía, intensivos en mano de obra? - ¿Cuáles son tos beneficios de integrar información más actualizada en el proceso de toma de decisiones, y de poder realizar análisis de sensibilidad sobre las opciones del plan de desarrollo propuesto? 65
  • 66.
    5. Análisis softwarelibre versus comercial Trabajo de Investigación 2012 5.5.3. Criterios en la implantación de un SIG. He esquematizado los criterios según los elementos y conceptos necesarios, siendo estos los que se enuncian a continuación. A. Equipos. a. Unidad CPU/Sistema: - Microprocesador. - Compatibilidad con normas. - Capacidad de memoria. - "Drive" en Disco. - Sistema de Backup. - Capacidad de expansión. - Canales I/O. - Salidas de comunicación. - Términos de garantía. b. Características y periféricos. - Teclados. - Monitores terminales. - Impresoras. - Fuentes de poder. - Capacidad de redes. B. Programas. a. Programas de sistema. - Compatibilidad con normas. - Capacidad. - Flexibilidad. - Expandibilidad. - Rasgos especiales. - Documentación. b. Programas para servicios. - Facilidad de uso. - Integración con el sistema total. - Idiomas disponibles. - Diagnósticos. - Control periférico. c. Programas de aplicación. - Adecuación a necesidades. - Rendimiento (capacidad, velocidad, flexibilidad). - Capacidad de interfase. 66
  • 67.
    Sistemas de InformaciónGeográfica: La Administración Local. Ramón Sánchez-Valverde Cornejo Trabajo de Investigación 2012 - Apoyo. - Potencial de actualización. - Documentación. - Entrenamiento y otros servicios de usuarios. C. Costos. - Precio de equipo inicial (CPU, monitor, impresora, etc.). - Componentes adicionales (periféricos, digitizadores, adaptadores, etc.). - Disponibilidad de componentes libres. - Contratos de mantenimiento y otros servicios. - Transporte/entregas. - Instalación. - Precio de programas. - Actualizaciones/ mejoramientos. - Entrenamiento. D. Apoyo del proveedor. a. Mantenimiento. - Personal de mantenimiento (cantidad, experiencia). - Base existente de clientes. - Facilidades de servicios. - Inventario de componentes. - Tiempo de respuesta garantizada. - Capacidad para atender el sistema en su conjunto. b. Entrenamiento - Rango de cursos ofrecidos. - Experiencia de su personal. - Facilidades. - Documentación/ayuda. 67
  • 68.
    5. Análisis softwarelibre versus comercial Trabajo de Investigación 2012 68
  • 69.
    Sistemas de InformaciónGeográfica: La Administración Local. Ramón Sánchez-Valverde Cornejo Trabajo de Investigación 2012 13 - 1 6. Modelo propuesto en la gestión municipal. 6.1. Introducción. La construcción e implementación de un SIG en cualquier organización es una tarea siempre progresiva, compleja, laboriosa y continúa. Los análisis y estudios anteriores a la implantación de un SIG son similares a los que se deben realizar para establecer cualquier otro sistema de información. Pero en los SIG, además, hay que considerar las especiales características de los datos que utiliza y sus correspondientes procesos de actualización. Es indiscutible que los datos son el principal activo de cualquier sistema de información. Por ello el éxito y la eficacia de un SIG se medirá por el tipo, la calidad y vigencia de los datos con los que opera. Los esfuerzos, la investigación y la inversión necesaria para crear las bases de datos y tener un SIG eficiente y funcional no son pequeños, ni tampoco es una gran inversión. Es un esfuerzo permanente por ampliar y mejorar los datos almacenados, utilizando las herramientas más eficientes para nuestro propósito. Los SIG permiten en la actualidad la materialización de importantes beneficios económicos en las empresas y entidades que implementan esta tecnología SIG. Entre estos beneficios se destacan: - Realizar un gran número de manipulaciones, sobresaliendo las superposiciones de mapas en corto tiempo, transformaciones de escala, la representación grafica y la gestión de bases de datos, así como su administración y mantenimiento. - Consultar rápidamente las bases de datos, tanto espacial como alfanumérica, almacenadas en el sistema, con información exacta, actualizada y centralizada. - Realizar pruebas analíticas complejas rápidas y repetir modelos conceptuales en despliegue espacial, sin la necesidad de repetir actividades redundantes o tediosas. - Minimización de costos de operación e incremento de la productividad. - Ayuda en la toma de decisiones con el fin de focalizar esfuerzos y realizar inversiones más efectivas. - Comparar eficazmente los datos espaciales a través del tiempo (análisis temporal). - Efectuar algunos análisis, de forma rápida que hechos manualmente resultarían largos y molestos. - Integrar en el futuro, otro tipo de información complementaria que se considere relevante y que este relacionada con la base de datos nativa u original. Los problemas urbanos, y concretamente los ambientales y de infraestructuras, son aquellos en los que existe variación o alteración de los elementos de un lugar, de manera que atenta contra la calidad, cantidad o diversidad de los recursos humanos, recursos naturales y del patrimonio 69
  • 70.
    6. Modelo propuestoen la gestión municipal Trabajo de Investigación 2012 construido, con deterioro de la calidad de vida y donde se dificulta o impide además el desarrollo sostenible y la convivencia y armonía de los vecinos. Las causas y el grado de incidencia de los problemas urbanos son múltiples y sus manifestaciones y comportamiento varían de una zona urbana a otra, dependiendo de sus características sociales, naturales y económicas. Entre esas causas se pueden señalar: La migración a las ciudades. La ausencia o deficiente cobertura y mantenimiento de las redes de saneamiento. Deficiente cobertura y calidad del agua, y mantenimiento de la red Ausencia y deficiencia en los métodos de recogida y manejo en general de desechos sólidos tanto urbanos como industriales y peligrosos de cualquier tipo. Procesos de producción y servicios que generan residuales que contaminan al aire, al suelo y las aguas; como por ejemplo las concentraciones de vehículos, las zonas industriales de más de quince años aproximadamente. El mal estado de las viviendas. La insuficiente cultura ambiental. La normativa cambiante y que es difícil de aplicar en su totalidad. La problemática del transporte público, más pensado en los temas económicos que en el servicio público que ejerce. Falta de conexión entre núcleos urbanos y recorridos insuficientes y tiempos de espera excesivos en el ámbito urbano. El sistema debe abarcar un abanico importante de la gestión municipal, teniendo en cuenta las competencias que le son propias y los servicios que realizan. Por todo ello se hace necesaria la visión global e ir bajando de escala hasta el último detalle, para que el sistema pueda permitirnos tener la información necesaria para las actuaciones a desarrollar. 70
  • 71.
    Sistemas de InformaciónGeográfica: La Administración Local. Ramón Sánchez-Valverde Cornejo Trabajo de Investigación 2012 13 - 3 6.1.1. Escalas de actuación. Las actuaciones en el municipio tienen que tener en cuenta diferentes escalas, de menor a mayor complejidad y de relación del entorno con el ciudadano. Principalmente se puede hablar del entorno urbano, por ser donde se concentra la población y por tanto el ámbito principal de actuación y gestión. Podemos definirlo como “medio ambiente urbano”. Los problemas que tienen lugar en el medio ambiente urbano inciden de forma diferenciada de acuerdo con la escala en que actúan. Podemos distinguir las siguientes escalas (RODRÍGUEZ DOMÍNGUEZ, 2009)1 : 1. Escala del hogar. Se ponen de manifiesto e inciden directamente todos los problemas ambientales urbanos, como: hacinamiento, malas condiciones de las viviendas, falta de cobertura de saneamiento y de agua potable, generación indiscriminada de desechos y su acumulación en lugares inadecuados, mal manejo de los alimentos y falta de educación ambiental, entre otros. Asimismo, en esta escala juega un papel decisivo la formación de los individuos para actuar responsablemente, tanto en el ambiente interno como en todo el ambiente urbano, ya que estos son los que generan los desechos domésticos en sus casas, áreas públicas, centros de producción o de servicios, los que pueden o no despilfarrar el agua o consumir altos niveles de energía. 2. Escala comunidad o barrio. Es una escala básica del ambiente urbano. Aquí se producen conflictos ambientales importantes, tales como ausencia o déficit de infraestructura de servicios básicos, ineficiencias en el sistema de recolección de los desechos sólidos urbanos, ausencias de áreas verdes, falta de áreas recreativas, etc. La interacción comunidad-dirigentes, locales-empresas- organizaciones sociales y la educación ambiental son fundamentales para la solución o mitigación de los problemas ambientales que se manifiestan en este nivel. 3. Escala municipal. Generalmente traspasa el límite de la ciudad y las zonas urbanas y comprende también zonas rurales, de producciones agropecuarias y naturales y los problemas generados en los asentamientos inciden en el resto de las otras zonas o áreas. Es una escala mucho más compleja por la diversidad e interacciones de los problemas e intereses que inciden, los cuales en muchos casos se multiplican y hacen mucho más complejo el manejo urbano. 4. Escala regional. Comprende provincias y regiones. Los ecosistemas naturales son el soporte de las zonas urbanas creadas por los seres 1 RODRÍGUEZ DOMÍNGUEZ, Luisa De Los Ángeles; LÓPEZ BASTIDAS, Eduardo y GOICOCHEA BORRELL, Tania. La necesidad de una correcta gestión ambiental urbana para la localidad. Revista Desarrollo Local Sostenible. Vol 2, Nº 4. febrero 2009. http://www.eumed.net/rev/delos/04/ 71
  • 72.
    6. Modelo propuestoen la gestión municipal Trabajo de Investigación 2012 humanos y no se corresponde con las divisiones políticas administrativas de municipios provincias regiones y otras. El ecosistema natural puede soportar más de esas divisiones o zonas urbanas o ciudad o estas últimas están vinculadas con más de un ecosistemas. De forma similar sucede con una cuenca hidrográfica que puede o comprende varios tipos de ecosistemas naturales y diferentes zonas urbanas y ciudades. 6.1.2. Objetivos y metas en la gestión municipal. El desarrollo sostenible persigue el mejoramiento de la calidad de vida humano y constituye una nueva forma de desarrollo social que establece un vínculo equilibrado entre la sociedad y el ambiente natural. La degradación ambiental no es una consecuencia ineludible de la actividad humana, es más bien el resultado de los modelos de desarrollo que han tenido lugar. A diferencia de los ecosistemas naturales, que pueden tener procesos espontáneos y alcanzar su equilibrio, las zonas urbanas solamente lo pueden hacer sobre la base de la gestión ambiental. Cuando esta premisa no se tiene en cuenta se pueden romper los equilibrios establecidos y aparecen las manifestaciones ambientales negativas que a corto plazo repercuten sobre la salud de la población y en su calidad de vida. La gestión ambiental urbana es el conjunto de acciones, actividades, mecanismos e instrumentos dirigidos a la administración, uso sostenible de los recursos naturales y sociales de las zonas urbanas y de las aledañas interrelacionadas con ellas. Tienen en cuenta las relaciones e interrelaciones con otras zonas urbanas y naturales, así como las necesidades y objetivos de desarrollo del país. Una gestión ambiental urbana eficaz establece sus objetivos y metas dirigidas a lograr: Mayor equidad en la distribución de las riquezas y en el uso del medio ambiente. Crecimiento económico basado en la planificación que parte de las necesidades reales de la población. Mejoramiento de la calidad de vida de la población. La satisfacción de las necesidades materiales y espirituales, el acceso a los servicios básicos de agua, saneamiento, salud, educación, cultura y seguridad social. Conservación y rehabilitación del medio ambiente, que parte del conocimiento y la información sobre los problemas ambientales. Elevación de la cultura ambiental de todos los actores sociales. Fortalecimiento del liderazgo de los gobiernos locales, su capacidad integradora y de control, así como de las capacidades de gestión de todas las instituciones locales. Participación efectiva de la comunidad, de las organizaciones sociales y de los ciudadanos en la búsqueda de soluciones a los problemas urbanos. 72
  • 73.
    Sistemas de InformaciónGeográfica: La Administración Local. Ramón Sánchez-Valverde Cornejo Trabajo de Investigación 2012 13 - 5 6.1.3. Variables a tener en cuenta en la gestión municipal. Las variables que el gobierno municipal, como actor fundamental para la resolución de la problemática urbana, puede tener en cuenta para consolidar un buen desempeño sobre el manejo de los recursos naturales y el medio ambiente urbano, y en consecuencia, contribuir a la buena gestión municipal: 1. Cobertura, calidad y administración de infraestructura y servicios básicos: Las instituciones y autoridades competentes deben trabajar para asegurar el acceso equitativo y la calidad en la provisión de la infraestructura y servicios básicos (agua, saneamiento, residuos sólidos, energía, espacios libres y zonas verdes, telecomunicaciones). La administración adecuada y eficiente, influyen significativamente en la eficiencia de la gestión de una ciudad. 2. Planificación y ordenamiento territorial: La capacidad de los gobiernos municipales para gestionar, implementar y regular procesos de planeación del territorio y el uso del suelo es fundamental para garantizar la sostenibilidad de la ciudad. La determinación de ordenanzas de zonificación adecuados (usos del suelo permitidos, densidades urbanas, coeficientes de intensidad de usos, etc.) y la capacidad que tienen las autoridades municipales para implementar dichos ordenanzas, son factores críticos para una buena gestión tanto en las áreas urbanas y en la periferia y las áreas que se interrelacionan con zonas rurales (suelo rústico). 3. Control ambiental en actividades productivas: La capacidad y efectividad que los gobiernos municipales tienen para regular las actividades productivas a través de instrumentos regulatorios o de control, tales como las licencias de obra o de actividades, entre otros, son determinantes en el control de la calidad ambiental de los centros urbanos. Los instrumentos de control comprenden principalmente leyes ambientales que se hacen operativas por medio de las ordenanzas municipales ambientales, que hoy en día en muchos casos inexistentes incluso en la regulación de las comunidades autónomas que tienen la competencia para dictar las leyes. De manera complementaria, las autoridades municipales cuentan con instrumentos económicos debidamente reglamentados en las leyes locales, los cuales abarcan una serie de mecanismos para promover prácticas ambientalmente sostenibles; estos mecanismos incluyen impuestos, subvenciones, tarifas por servicios, tasas por contaminación, tasas por licencia, entre otros. Su objetivo en el sector urbano-ambiental es crear los incentivos necesarios para producir prácticas y comportamientos deseables tales como la conservación de recursos naturales, la mitigación de impactos ambientales y la introducción de tecnologías ambientales. Estos instrumentos permiten incorporar los costos 73
  • 74.
    6. Modelo propuestoen la gestión municipal Trabajo de Investigación 2012 sociales y ambientales en el precio de los bienes, servicios o actividades y envían señales de mercado sobre los costos ambientales a las industrias, los usuarios de servicios urbanos y consumidores urbanos en general. En la administración municipal, la aplicación de instrumentos económicos es vital para la generación de ingresos municipales que a su vez sostienen los servicios municipales y actividades de planificación, regulación y monitoreo de políticas, proyectos y programas. De igual manera, los instrumentos económicos bien diseñados, aplicados y utilizados de manera complementaria a los instrumentos de comando y control pueden llevar a resultados satisfactorios en el cumplimiento de objetivos ambientales. 4. Capacidad Institucional de los gobiernos municipales (administrativa, financiera y técnica): Las políticas ambientales locales son combinaciones dinámicas de intenciones, reglas, acciones, incentivos y conductas. Para su adecuada formulación se requiere tener en cuenta múltiples factores y prestar atención no simplemente a la formulación de objetivos y metas apropiadas, sino que además la asignación de recursos institucionales para alcanzar los objetivos y metas propuestos sea explícita. Idealmente, el análisis de las capacidades de formulación de políticas ambientales urbanas debería estar íntimamente ligado al proceso de implementación de las mismas. Las capacidades administrativas y financieras de los gobiernos municipales son factores primordiales para la gestión ambiental así como para el desempeño económico y social. Están determinadas, por ejemplo, de acuerdo a las designaciones presupuestales y la aplicación adecuadas de instrumentos económicos ambientales. 5. Participación de la sociedad y el sector privado: Los procesos participativos de la sociedad y el sector privado para que tomen parte en la planificación y toma de decisiones, es esencial para consolidar la gestión municipal. Por otra parte, los municipios pueden incrementar su legitimidad a través de procesos transparentes y participativos de consulta pública, difusión de información y de apertura hacia las organizaciones no gubernamentales (ONGs) y grupos comunitarios en la toma de decisiones en las diferentes fases el proceso de gestión. 6. Uso, ocupación del suelo y planificación del territorio: Existe un incremento en la demanda sobre el suelo debido a la expansión física de la infraestructura urbana, el crecimiento de la población y su respectiva demanda por servicios y espacios para sus actividades. Igualmente, el crecimiento continuo de los asentamientos y construcciones ilegales, ha generado problemas de disciplina urbanística y de falta de equilibrio con aquelos ciudadanos que han cumplido sus deberes urbanísticos legalmente establecidos. 74
  • 75.
    Sistemas de InformaciónGeográfica: La Administración Local. Ramón Sánchez-Valverde Cornejo Trabajo de Investigación 2012 13 - 7 Adicionalmente, la expansión de tierras urbanas ha contribuido, junto con la expansión agrícola y ganadera, a la destrucción de zonas de bosque, la degradación del suelo, la alteración del balance hidrológico y al aumento de la vulnerabilidad ante desastres naturales. 7. Disponibilidad y cobertura de las infraestructura de agua (abastecimiento) y saneamiento: En el área de saneamiento se desarrolla la implantación de la EDAR (Estación depuradora de Aguas Residuales) en todos los municipios. Aún falta llegar al 100%, pero en los últimos años se ha realizado un profundo avance en este tema. Además la implantación de las Directivas europeas y trasposición a la legislación española produce cambios significativos como por ejemplo la implantación de sistemas separativos de aguas residuales (aguas pluviales y negras). Sin embargo, un asunto pendiente es el mantenimiento de red de colectores y su renovación. Respecto al abastecimiento de agua, en el ámbito supramunicipal se establecen Planes hidrológicos y de las cuencas hidrográficas estableciendo cuotas a los municipios. En el ámbito municipal el mantenimiento de las redes es el handicap, a superar, produciéndose roturas inesperadas o pérdidas que en algunos casos llegan al 20%. 8. Recogida y disposición de residuos sólidos: Los servicios de recolección de desechos sólidos aparte de proveer una limitada cobertura a comunidades de bajos ingresos, generalmente carecen de procedimientos sanitarios de eliminación de los desechos. La eliminación de residuos industriales y tóxicos representa un desafío significativo y que ha sido abordado en forma poco sistemática en la mayoría de ciudades. Se están implementando la recogida selectiva de envases y el soterramiento de los contenedores. Sin embargo no se soluciona el proceso de recogida de los residuos orgánicos y su tratamiento en la mayoría de municipios. 9. Riesgos ante desastres: En los centros urbanos, las zonas de mayor riesgo frente a los desastres tienden a ser los asentamientos marginales o construcciones irregulares; en ellas habitan generalmente las poblaciones de menores ingresos. Esta situación se presenta, en cierta parte, debido a la carencia de regulaciones para el uso del suelo y el débil control de los municipios para asegurar la ejecución y cumplimiento de las normas respectivas. Por otra parte, las presiones sociales y económicas inciden en el crecimiento informal de barrios o ciudadelas en las zonas más vulnerables (o no aptas para el desarrollo urbano) a eventos como inundaciones, deslizamientos y sismos. Adicionalmente, el riesgo frente a los desastres se incrementa en la medida que hay un crecimiento en los niveles de deforestación y degradación de las cuencas hidrográficas y 75
  • 76.
    6. Modelo propuestoen la gestión municipal Trabajo de Investigación 2012 los bajos patrones de construcción de los asentamientos marginales. También en los medios de comunicación se ven las catástrofes naturales que en algunas ocasiones pudieran haberse evitado tomando medidas lo suficientemente seguras o simplemente desde la planificación zonificando las zonas de riesgos. 10.Contaminación del aire: La principal fuente de contaminación atmosférica en las ciudades es el transporte y la calefacción. En este último caso se realizan campañas para la sustitución de calderas por otras más eficientes y menos contaminantes. Por otra parte, las condiciones meteorológicas y topográficas de las ciudades juegan un papel importante en los altos niveles de contaminación que se observan en muchos centros urbanos. 11.Contaminación del ruido: Los transportes, las actividades comerciales, las personas, etc, en determinadas zonas y horas del día, generan ruido, que dependiendo de la zona acústica predeterminada, y mediante mediciones nos marcará valores que nos indicarán la actuación a realizar. 12.Contaminación lumínica: El alumbrado público principalmente, además de ser eficiente, debe evitar la contaminación, empleando elementos que optimicen su uso. Además determinadas actividades comerciales y de ocio nocturno también están afectadas y por tanto deben estar reguladas y controladas. 13.Gestión del transporte: El transporte público, tanto urbano como interurbano, es primordial para el funcionamiento adecuado de las ciudades y para ofrecer condiciones equitativas de accesibilidad a la mayor parte de la población que no utiliza vehículos particulares. En consecuencia, las ciudades se enfrentan al reto de ofrecer a sus ciudadanos sistemas de transporte económicos, financieramente viables y ambientalmente favorables que aseguren una mejor calidad de vida. Este punto está bastante desarrollado en las grandes urbes pero en ciudades de tamaño pequeño y medio queda mucho por hacer. 14.Desarrollo y capacidad institucional: En muchas ocasiones, la estructura institucional “gobierno municipal-autonómico-central” se ve afectada por la rigidez de las instituciones del sector público, que en su mayor parte se mantienen estructuradas sectoriales y jerárquicas. En consecuencia, existe una cultura de la administración pública bajo la cual las decisiones están compartamentalizadas y orientadas verticalmente desde los gobiernos centrales hacia los autonómicos y municipales, generando problemas de coordinación, falta de comunicación y duplicación de actividades, conflictos jurisdiccionales y hasta la degradación y pérdida de recursos naturales. 76
  • 77.
    Sistemas de InformaciónGeográfica: La Administración Local. Ramón Sánchez-Valverde Cornejo Trabajo de Investigación 2012 13 - 9 15.Gestión del régimen interior: Es necesaria la adecuada gestión del personal a cargo de la administración tanto en cuanto a funciones y relación laboral, como en el ámbito de la prevención de riesgos laborales, formación, conciliación con la vida personal. Además se debe incentivar al empleado con objetividad, y favorecer la promoción dentro de la administración. 6.2. Planteamiento de Gestión. La gestión del sistema debe contener una metodología cuyos principios rectores y desarrollo serán los siguientes: a) Capacidades: Creación de un Sistema de Información común con la integración de los entes supramunicipales para el desarrollo de la IDE Local. Mantenimiento de la información geográfica. Facilitar el acceso y localización de los recursos. Ofrecer acceso filtrados según las necesidades de los servicios. Reaprovechamiento de los datos. Independencia del software y tecnológica. Establecimiento de un plan de mantenimiento y optimización de la inversión. Soluciones modulares. Variedad en la tipología de usuarios. b) El sistema debe permitir ofrecer: Adaptabilidad a cualquier organización: - Personalizable y escalable, permitiendo una mejora continua de la aplicación, así como su uso para desarrollar soluciones a medida. - Disponibilidad en diversos idiomas. - Accesibilidad total para todos los colectivos. Visión Territorial y Exhaustiva: - No sectorización de las políticas. - Modelización de parámetros cualitativos frente a la cuantificación aséptica. Normalización y Unificación Nacional: - Permite comparar/intercambiar información entre las distintas administraciones públicas. Base de Datos de Múltiples procedimientos: - Acceso a datos locales (ficheros, bases de datos) y remotos. - Asignación económica de inversiones. - Gestión municipal. - Trabajar con múltiples variables y permitir generar indicadores para el análisis y el diagnóstico. 77
  • 78.
    6. Modelo propuestoen la gestión municipal Trabajo de Investigación 2012 Carácter Digital: - Permite el intercambio de datos. - Permite la integración con las Tecnologías de la Información y la Comunicación. - Licencia GNU/GPL: libre uso, distribución, estudio y mejora. - Desarrollado con Java. - Disponible para plataformas Linux, Windows y Mac OS X. c) Planteamiento de una metodología y evolución del sistema: Propuesta metodológica de implantación de un Sistema de Información Geográfica en la Gestión Municipal. Estudio del estado actual del ayuntamiento, buscando problemas y procedimientos realizados. Estudio de la necesidad de aprovechar la información geográfica existente en cualquier servicio municipal. Estudio de las necesidades reales de los ciudadanos y de los ayuntamientos. Creación de procedimientos para la compatibilidad geográfica entre los departamentos internos y con los organismos privados y públicos que actúan recíprocamente con el ayuntamiento. Análisis y optimización de la gestión, mantenimiento y procedimientos de actualización de la información geográfica. Creación de otros procedimientos y recopilación de los documentos necesarios. Diseño de un Plan Estratégico de Evolución SIG en la Administración Local. Diseño de la infraestructura informática que permite la viabilidad de la IDE Local. Compatibilidad total con las IDEs supralocales. Características de la Infraestructura de Datos Espaciales (IDE): - Servicio WMS. - Servicio WFS. - Servicio WCS. - Catálogo geodatos. - Nomenclátor. - Extensión Publicación. - Mapserver. d) Entre las tecnologías, normas e infraestructuras que se utilizan para el desarrollo del sistema se destaca: Uso del lenguaje Geographic Markup Language (GML) para intercambio de información. Desarrollo de servidor de mapas (o Web Map Server) según especificaciones de OGC. Desarrollo de una herramienta de metadatos basada en el estándar ISO 19115 que facilitará el desarrollo de catálogos y el intercambio de información geográfica. 78
  • 79.
    Sistemas de InformaciónGeográfica: La Administración Local. Ramón Sánchez-Valverde Cornejo Trabajo de Investigación 2012 13 - 11 Desarrollo de un módulo Administrador de Cartografía que realiza la normalización de la información y proporciona la conversión de formatos entre distintas herramientas. e) Necesitamos Información y nos planteamos dos preguntas fundamentales al sistema y por tanto a la administración: - ¿Cómo la conseguimos?. - ¿Qué le pedimos?. Estos interrogantes nos hace reflexionar y profundizar en: - ¿Deben encargarse las administraciones públicas de obtener, mantener y gestionar toda la información necesaria? - ¿Quién quiere la información? - ¿Qué uso le va a dar? - ¿Quién se encargará del mantenimiento? - ¿Qué decisiones de planificación deben tomarse? - ¿ Qué decisiones involucran el uso de información grafica y de información susceptible a ser presentada en forma de mapas? - ¿Qué información no puede ser manejada eficientemente con técnicas manuales? - ¿Qué actividades de manejo de información serán apoyadas por el SIG propuesto? - ¿Cuántas serán y el número y los tipos de decisiones que serán apoyados por un SIG? - ¿Será usado el SIG principalmente para el análisis? ¿Se requiere una calidad cartográfica para el producto resultante? - ¿Hasta qué grado ayudará el SIG a lograr los objetivos deseados? - ¿Quiénes serán los usuarios de la información generada por el SIG? ¿Cuántos grupos de usuarios habrán? - ¿En términos de la información, tiempo y requerimientos de entrenamiento, qué se requiere para lograr los resultados deseados? - ¿Existe el presupuesto y el apoyo de personal? - ¿Qué administraciones están participando en proyectos similares? - ¿Hasta qué grado ayudará un SIG a atraer el interés de otras administraciones e instituciones y facilitar la cooperación? Podemos estructurar estas preguntas en los siguientes esquemas de funcionamiento: 79
  • 80.
    6. Modelo propuestoen la gestión municipal Trabajo de Investigación 2012 A. Esquema de relaciones simplificado Ciudadano-Administración. Este esquema que se propone, explica las relaciones de comunicaciones entre el ciudadano y la administración donde la petición de información y trámites administrativos queda expuesta en el siguiente esquema donde se reflejan los pasos fundamentales que hay que dar y los filtros a la información pedida, ya que no es lo mismo solicitar una información pública (general) y sin restricciones que otra protegida por ser privada (interesado). Figura 14. Esquema de relaciones simplificado Ciudadano-Administración. Fuente: Elaboración propia. B. Esquema de relaciones simplificado Administración. A diferencia del anterior esquema, este se propone en el ámbito de la propia administración, es decir de uso interno, donde se podrán consultar o modificar los datos del sistema según los permisos y autorizaciones que tenga cada empleado público. Figura 15. Esquema de relaciones simplificado Administración. Fuente: Elaboración propia. Usuario (Administración) Consultas y/o modificaciones de datos Respuestas Datos - Información Elaboración interna del sistema Filtro de información y datos según tipo de usuario e información solicitada Filtro de permisos y autorizaciones de acceso y modificación de datos - Mapas temáticos. - Informes. - Certificados. -… Proceso: (acceso según permisos) - Condiciones para pedir licencias. - Estado de las redes de instalaciones. - Información urbanística. - Usos del suelo. - Tramitación de los expedientes administrativos. - … Usuario: Consulta. Mantenimiento y modificación. Filtros preestablecidos Usuario (Ciudadano) 1. Preguntas y consultas. 2. Modelos establecidos. Respuestas Datos - Información Proceso: (acceso limitado) - Condiciones para pedir licencias. - Estado de las redes de instalaciones. - Información urbanística. - Usos del suelo. - Tramitación de los expedientes administrativos. - … Elaboración interna del sistema. Filtro de información y datos según tipo de usuario e información solicitada Filtro de petición de información y datos según tipo de usuario - Mapas temáticos. - Informes. - Certificados. - … General Interesado Selección del tipo de información a pedir Filtros preestablecidos 80
  • 81.
    Sistemas de InformaciónGeográfica: La Administración Local. Ramón Sánchez-Valverde Cornejo Trabajo de Investigación 2012 13 - 13 6.3. Esquema general del sistema propuesto. El sistema se abastece, fundamentalmente, de bases de datos propias y que deben interactuar entre ellas y permitir de idéntica manera la relación con otras ya sean de nueva creación o con externas. El sistema de gestión tiene las características básicas siguientes: • El hardware y las condiciones tecnológicas materiales del sistema. • El software, mediante el cual el sistema interactúa con el usuario. • El usuario, ya sea de la propia administración o externo. • Los datos, con la obtención, inclusión y gestión de los necesarios en la administración. • Y la metodología de implantación, que persigue la puesta en funcionamiento del sistema de gestión. Todo ello necesita un medio para ser consultado y para ello se utilizan los siguientes: Clientes en estaciones de trabajo para operaciones de edición avanzada y operaciones complejas: “Clientes Pesados”. Clientes en equipos PC (Arquitectura Intel), para operaciones de visualización, consulta y maquetación de salidas impresas. Conocidos como “Clientes SIG de escritorio”. Clientes ligeros consumidores de servicios Web. Conocido como “Clientes ligeros”. A través de ellos, el ciudadano mantiene la comunicación con la administración y viceversa. En la siguiente figura, se propone en un esquema, las relaciones que se establecen y los servicios e información que la integran. 81
  • 82.
    6. Modelo propuestoen la gestión municipal Trabajo de Investigación 2012 Figura 16. Esquema general del sistema. Fuente: Elaboración propia. 82
  • 83.
    Sistemas de InformaciónGeográfica: La Administración Local. Ramón Sánchez-Valverde Cornejo Trabajo de Investigación 2012 13 - 15 Figura 17. Esquema general del sistema. Continuación. Fuente: Elaboración propia. 83
  • 84.
    6. Modelo propuestoen la gestión municipal Trabajo de Investigación 2012 6.4. Estructura del sistema. Los Sistemas de Información Geográfica, son herramientas que permiten gestionar y analizar informaciones espaciales, mediante técnicas que facilitan introducir, almacenar, transformar y cartografiar datos sobre el mundo real. La metodología para el desarrollo de proyectos SIG consistiría, fundamentalmente, en el siguiente esquema: Definición del proyecto y ámbito de actuación. ↓ Análisis y diseño de la aplicación en el entorno de trabajo. ↓ Desarrollo de la aplicación y los módulos correspondientes ↓ Implementación ↓ Seguimiento y mantenimiento Figura 18. Estructura del sistema. Fuente: Elaboración propia. La definición del proyecto se ha expuesto anteriormente pero básicamente se puede resumir en la aplicación de los Sistemas de Información Geográfica en toda la gestión municipal. En el Sistema de Información se pueden diferenciar cuatro bloques en la aplicación: base de datos, servidores, clientes GIS y módulos. Figura 19. Bloques del sistema. Fuente: Elaboración propia. Las bases de datos tendrán las siguientes características: - Datos soportados en una única base de datos PostgreSQL2 , aunque se admiten otras. 2 Base de datos relacional que ofrece una alternativa a otras bases de datos Open Source, así como sistemas propietarios como Oracle o Sql Server. Bases de datos Servidores Clientes GIS Módulos 84
  • 85.
    Sistemas de InformaciónGeográfica: La Administración Local. Ramón Sánchez-Valverde Cornejo Trabajo de Investigación 2012 13 - 17 - Importación masiva de datos de fuentes externas e internas de la Administración. - Concurrencia de usuarios. Sistema de cliente servidor en motores que lo admitan. - Personalización del entorno de trabajo. - Creación de datos, gestión y obtención de información optimizada. El sistema debe permitir la importación/exportación de diferentes bases de datos. La estructura que identifica los procesos podemos resumirla en el siguiente esquema. Figura 20. Estructura de procesos. Fuente: Elaboración propia. El Administrador se encarga de servir la información geográfica en forma de mapas y datos, gestionar usuarios con distintos permisos y resolver problemas de concurrencia de acceso a los datos. Por otro lado, el servidor de mapas permite publicar información geográfica en Internet. La información queda incluida en varios servidores para su mantenimiento y gestión, respecto de la estructura de la Administración Local y enlazada con la general. Estaría distribuida en varios ordenadores/servidores, como por ejemplo: FUENTE DE DATOS - Capas SIG y CAD. - FICHEROS DWG, DGN, SHP, TIFF, JPG, … - Imágenes. - Ortoimágenes. - Bases de datos municipales. - Bases de datos supramunicipales. APLICACIONES Y ACCESO CLIENTE / SERVIDOR USUARIOS - Mantenimiento. - Análisis. - Gestión y Análisis consulta. - Web. - Dispositivos móviles: PDA, IPAD, Teléfonos, … 85
  • 86.
    6. Modelo propuestoen la gestión municipal Trabajo de Investigación 2012 ADMINISTRACIÓN LOCAL Servidor central ↓ ↓ ↓ MEDIOAMBIENTE URBANISMO - PLANEAMIENTO PATRIMONIO Cliente Cliente Cliente Figura 21. Estructura en la Administración local. Ejemplo de servidores. Fuente: Elaboración propia. El servidor cliente, permite al usuario navegar por la información geográfica, realizar consultas y análisis sobre la misma, editar datos e imprimir mapas. Se permite conectar SIG de soluciones comerciales típicas (ArcGis, MicroStation y AutoCAD) con el sistema incluyendo en la aplicación un editor en java que implementa todas las funcionalidades propias de los SIG. Los clientes visualizadores permiten navegar por mapas a través de Internet sin la necesidad de tener la aplicación instalada, simplemente con un navegador de Internet. El sistema de seguridad se complementará con el del SGBD ya que cada uno actúa a un nivel diferente. El sistema de seguridad actúa a nivel de interface ocultando o desactivando ventanas y/o herramientas dependiendo de los permisos de los usuarios. En cambio, la seguridad al nivel del SGBD se centra en el nivel de acceso a los datos. Desde el SGBD podemos decidir si un usuario tiene permiso, por ejemplo, para insertar, actualizar o eliminar un registro de una tabla. En cambio desde el nivel del sistema podemos decidir, por ejemplo, si un usuario tiene permisos para administrar la base de datos o visualizar los datos de un tipo de concepto en concreto. Dado que existen dos gestiones complementarias pero separadas de la seguridad, existe la opción de integrar el sistema de seguridad con el general del SGBD. Es decir, cada usuario se valida sólo una vez, obteniendo así los permisos necesarios tanto en el SGBD como en el sistema. Además también se puede integrar el sistema de seguridad del sistema con el del sistema operativo validando en la base de datos, si es el caso, el usuario de la sesión actual de Windows. Teniendo claramente definidos la estructura general del sistema, proponemos el siguiente esquema donde queda reflejado el funcionamiento del mismo y en los apartados siguientes se define y concreta cada uno de ellos. 86
  • 87.
    Sistemas de InformaciónGeográfica: La Administración Local. Ramón Sánchez-Valverde Cornejo Trabajo de Investigación 2012 13 - 19 Figura 22. Estructura de procesos. Fuente: Elaboración propia. (6.4.1) ADMINISTRACIÓN DEL SISTEMA Acceso. a. Profesional. b. Particular. c. Público (Estándar). d. Restringido Ayto. (Interno Ayto). (6.4.2) SERVIDORES Bases de datos. 1. Municipales. 2. Sectoriales. 3. Supralocales. S.I.G. Formación de los módulos (6.4.3) MÓDULOS Módulos: 1. Cartografía básica: 2. Planeamiento. 3. Dotaciones Públicas (Parcelas y Bienes. Inmuebles municipales). 4. Infraestructuras de saneamiento y abastecimiento. 5. Resto de Infraestructuras. 6. Licencias de Obra Mayor y Menor. 7. Licencias de actividad y apertura. 8. Concesiones, autorizaciones y ocupación de la vía Pública. 9. Actividades contaminantes y medio ambiente. 10. Otras tareas fundamentales. 11. Gestor de Eventos y Avisos. 12. Guía urbana, callejero y visualizador en internet. 13. Gestión y mantenimiento de infraestructuras. 13.1. Gestión y mantenimiento del espacio urbano. 13.2. Gestor de solares y parcelas. Gestión del procedimiento administrativo de un expediente Servicios prestados por el Ayuntamiento Servicios prestados por el Ayuntamiento y gestión interna 14. Información facilitada. Desarrollo y consultas. Consulta de la base de datos. Informes y procedimientos. (6.4.4) VISOR WEB: Pesado. Ligero 87
  • 88.
    6. Modelo propuestoen la gestión municipal Trabajo de Investigación 2012 Con este esquema explico los puntos siguientes y queda definida la estructura del sistema. 6.4.1. Administración del sistema. A) Características. Comprende las siguientes características: 1. Configurador: Gestionar los parámetros de conexión con el servidor y con el exterior al entrono de trabajo (web). 2. Definición de usuarios con permisos y roles muy específicos. 3. Elaboración de dominios propios, que permitirán crear nuevas categorías de información. 4. Simplificando, al momento de crear un usuario o cuenta en el sistema los privilegios y roles que le podemos asignar, se deben de cumplir: o El nombre de usuario no debe superar 30 caracteres, no debe tener caracteres especiales y debe iniciar con una letra. o Un método de autentificación. El más común es una clave o password, pero se puede optar por otros métodos (como biométrico, certificado y autentificación por medio de firma electrónica, DNI electrónico). o Un perfil de usuario, que son las restricciones que puede tener su cuenta. o A cada usuario se puede asignar a un perfil, que tiene dos propósitos principalmente: o Limita el uso de recursos, lo que es recomendable, por ejemplo en ambientes de Desarrollo. o Garantiza y refuerza reglas de Seguridad a nivel de cuentas. B) Accesos al sistema. En primer lugar es preciso definir los dos conceptos siguientes: La autentificación es cualquier proceso mediante el cual se verifica que alguien es quien dice ser. La autorización es cualquier proceso por el cual a alguien se le permite estar donde quiere ir, u obtener la información que demande. Los accesos pueden controlarse mediante diferentes opciones: - Mediante tarjeta identificativa de acceso al puesto del sistema (DNI electrónico, firma electrónica, tarjeta identificativa corporativa,…) 88
  • 89.
    Sistemas de InformaciónGeográfica: La Administración Local. Ramón Sánchez-Valverde Cornejo Trabajo de Investigación 2012 13 - 21 - También mediante contraseñas y usuarios autorizados, con determinadas restricciones de acceso. En ambos casos el sistema contiene una serie de ficheros que enlazan las autorizaciones de accesos con las restricciones del mismo. En resumen, podríamos establecer el siguiente procedimiento: a. Requisitos. Necesitamos implantar un control de acceso de usuarios lo más genérico y simple posible a una aplicación web. Para ello tendremos una lista de usuarios admitidos a la aplicación web con sus respectivas contraseñas. b. Análisis. En la mayoría de aplicaciones web se necesita un control de acceso muy personalizado, para presentar la información personal de la persona que navega, las herramientas a las que tiene acceso y sus datos de trabajo personales, como su agenda. En general los mecanismos de identificación, cambio de contraseña y datos, mensajes personalizados, pantallas y enlaces particulares… , exigen un desarrollo personalizado y costoso. c. Diseño. Necesitaremos la lista de usuarios y sus respectivas contraseñas, e identificar las zonas de la aplicación web de acceso restringido. Típicamente se restringe toda la aplicación, ya que si queremos algo más personal se desarrolla a medida. d. Definimos la zona a la que aplicaremos el control de acceso (en este ejemplo, toda la aplicación web). e. Asignamos un rol que permite el acceso a esta zona (en este ejemplo, intranet) f. Definimos el tipo de control que implementaremos. g. Declaramos los roles que se van a utilizar en la aplicación (en este caso, únicamente intranet). C) Grados de accesos al sistema. Con diferentes tipos de usuarios y grados de accesos a la información, se desarrollarían en cuatro niveles: a. Profesional. Acceso con una serie de restricciones. Uso para el personal externo a la AAPP pero que realiza trabajos para la misma. b. Particular. Acceso de persona física o jurídica para sus trámites con la administración o acceso a información restringida de su interés. c. Público (Estándar). Accesible desde Internet con restricciones. Los clientes visualizadores permiten navegar por mapas a través de Internet sin la necesidad de tener la aplicación instalada, simplemente con un navegador de Internet. d. Restringido Ayto. (Interno Ayto). Acceso con una serie de grados de restricciones según sea: 89
  • 90.
    6. Modelo propuestoen la gestión municipal Trabajo de Investigación 2012 1. Consulta. Tiene acceso a todos los recursos de éste sin poder modificar nada del sistema solo usando las búsquedas y patrones predefinidos. 2. Actualización/Mantenimiento. El usuario del sistema (empleado municipal) es quien tiene acceso a todos los recursos de éste, pero no puede cambiar la configuración, ni eliminar, voluntaria o accidentalmente, archivos esenciales. 3. Filtro según uso y necesidad de los Servicios Municipales. El Administrador del sistema, es la persona responsable de la administración y configuración de todo el sistema. Es el único autorizado/a para añadir nuevos usuarios/usuarias, instalar aplicaciones, configurar dispositivos, etc. Posee un acceso total. D) Gestión del procedimiento administrativo de un expediente. En la actualidad y mediante el Plan Avanza, se está introduciendo el programa SIGEM3 en las administraciones públicas, en definitiva deberá de ser integrado en el sistema, ya que es una parte de la gestión y servicio municipal en la tramitación electrónica de los procedimientos administrativos. Otro aspecto esencial de SIGEM es que fomenta la interoperabilidad entre administraciones. Esta interoperabilidad, se consigue por la adaptación de SIGEM a estándares de comunicación (Ejemplo: SICRES en materia de registros). Este programa se incorporará al sistema con las mejoras y sobre todo conexión y enlaces al sistema propuesto en este trabajo de investigación. Figura 23. Estructura SIGEM. Fuente: Ficha informativa del SIGEM. 3 http://www.planavanza.es/avanzalocal/Soluciones/Paginas/Sigem.aspx http://www.femp-tic.es/?q=node/10 90
  • 91.
    Sistemas de InformaciónGeográfica: La Administración Local. Ramón Sánchez-Valverde Cornejo Trabajo de Investigación 2012 13 - 23 Es una aplicación desarrollada para la gestión del procedimiento administrativo de un expediente. Permite que el ciudadano pueda solicitar telemáticamente desde su domicilio una subvención, una ayuda, una licencia, o realizar un pago; recibir noticias del estado de su petición, información sobre la falta de algún documento e indicaciones de cómo anexarlo, para recibir, finalmente, una notificación del resultado de sus gestiones. Es un proyecto de modernización y actualización de las administraciones locales, dotándolas de un sistema, que pueda reunir en formato electrónico, toda la documentación de un expediente, integrando los tradicionales subsistemas de Registro, Motor de Expedientes (Flujos de procedimientos) y Archivo. En esta relación con su Ayuntamiento, el ciudadano podrá identificarse utilizando e-DNI, firma electrónica, o claves concertadas, garantizándose la confidencialidad y privacidad de sus datos. Los módulos de SIGEM son: Registro: Aplicación de registro de documentos de entrada/salida, basada en la normativa SICRES4 v2. Tramitación Telemática: Conjunto de servicios a disposición del ciudadano que permiten su comunicación con su Ayuntamiento vía Web: Tramitación telemática, consulta de expedientes, pago electrónico (a través de la pasarela de pago de Red.es SPT), firma electrónica (@firma), notificación telemática (SISNOT), registro electrónico y optimización del registro presencial. Se incluyen una serie de servicios que pueden ser utilizados por el ciudadano, bien de forma aislada o en el contexto de un procedimiento: - Consulta de expedientes. - Consulta de registros. - Pago electrónico de tributos y tasas (a través de la plataforma de Red.es). - Notificación electrónica (mediante la plataforma SNTS- SISNOT). - Recepción de avisos por mensajes SMS a móviles. - Certificaciones. Los ciudadanos podrán identificarse y firmar utilizando certificados electrónicos admitidos por la plataforma @firma, incluyendo el DNI electrónico. Gestión de Expediente: Controlando los diferentes procesos de su tramitación. - Acometida de agua. - Cambio de Titular de Licencia de Apertura. - Certificado Urbanístico. - Concesión de subvención. - Contrato negociado. 4 http://www.ctt.map.es/web/proyectos/sicres 91
  • 92.
    6. Modelo propuestoen la gestión municipal Trabajo de Investigación 2012 - Expediente sancionador (genérico). - Licencia de apertura de Actividad Clasificada / No Clasificada. - Licencia de Vado. - Obras menores. - Reclamación de Tributos. - Reclamaciones, quejas y sugerencias. - Tarjeta de estacionamiento para minusválidos. - Cédula o informe de Habitabilidad. - Cita previa con técnicos municipales. - Compra menor. - Proceso selectivo (convocatorias de empleo). - Bonificaciones (reducciones de impuestos). - Ocupación de vía pública. Archivo Electrónico. Almacena temporal y/o definitivamente la documentación de los expedientes, con posibilidad de cambios de textos masivos de acuerdo a las normas de descripción y categorización definidas para los archivos. 6.4.2. Servidores. A) Datos Servidor. Las base de datos principal se encontrará en un servidor o en varios dependiendo de la estructura y complejidad de la administración. Se utilizará como gestor de base de datos PostgreSQL, o similar. Se utilizará la tecnología ActiveX Data Object (ADO) para conectarse a los diferentes Sistemas Gestores de Bases de Datos (SGBD) del mercado (SQL Server, Oracle y MySQL), para ello el sistema debe tener un módulo específico para esta conexión e importación/exportación de datos, siendo una de las mayores ventajas a la hora de utilizar este módulo, además de la facilidad de la conexión, es el de poder utilizar el sistema de seguridad gestionado por los diferentes SGBD. La mayoría de ellos validarán a nuestro usuario para entrar en un servidor y seguidamente nos darán acceso a la base de datos requerida si tenemos los permisos necesarios. Además, este sistema se establece a nivel de interface, dotándolo de un nivel de seguridad complementario. Todo esto nos dará una flexibilidad total a la hora de gestionar nuestros usuarios y sus permisos. Esta base de datos debe ser de acceso remoto y la Conexión ADSL a partir de 3Mbps como mínimo o bien servidor en red local. Como ventajas del servidor estarían: Almacenamiento de Bases de Datos en múltiples motores (Ms-Jet, MySQL, SQLserver y Oracle). Configuración de y mantenimiento de los motores de BD utilizados 92
  • 93.
    Sistemas de InformaciónGeográfica: La Administración Local. Ramón Sánchez-Valverde Cornejo Trabajo de Investigación 2012 13 - 25 Gestión de seguridad física del servidor (robo, incendio, inundación…). Gestión de seguridad del sistema operativo del servidor (integridad y seguridad del S.O., gestión de usuarios, configuración de Aplicación remota y Terminal Server). Gestión de backup programado de las BD. B) Base de datos del Sistema. Se deben diferenciar las bases de datos de gestión municipal de las que proceden de otros sectores y empresas, siendo las del ámbito municipal: 1. Bases de datos municipales: a. Registro de entrada y salida de documentos. Registro de documentos que tengan entrada o salida en el ayuntamiento. Registro público de documentos b. Urbanismo. - Gestión de expedientes Datos de las personas relacionadas con la tramitación de expedientes. - Gestión e implantación del Plan General Vigente. - Gestión urbanística. - Suelo urbano. - Suelo rústico. - Mantenimiento y Obras municipales en espacios públicos. - Mantenimiento de las zonas verdes y espacios ajardinados. - Gestión del patrimonio municipal. - Gestión y adjudicación de viviendas. c. Disciplina urbanística. Inspección de las obras existentes. d. Licencias de obra. Registro de las obras que se realizan y de la expedición de licencias de obras. - Obras Mayores. - Obras menores. - Ocupación de la Vía Pública. e. Registro de contratos y licitaciones. Mantener los datos de los adjudicatarios de los contratos realizados por dependencias municipales. f. Licencias de actividades y apertura. Registro y control de las personas que solicitan la expedición de licencias de apertura de actividades. g. Padrón. Formación, renovación y rectificación del padrón municipal de habitantes. h. De terceros de hacienda local. - Gestión y recaudación de tributos y precios públicos identificación de sujetos pasivos y obligados al pago. 93
  • 94.
    6. Modelo propuestoen la gestión municipal Trabajo de Investigación 2012 - Gestión recaudación de impuestos y sanciones por la vía de embargo. - Gestión del impuesto de bienes inmuebles. IBI rústica y urbana. - Gestión del impuesto de actividades económicas. Impuesto actividades económicas (IAE). - Gestión del impuesto de plusvalía de bienes inmuebles. - Gestión del impuesto de vehículos de tracción mecánica (IVTM). - Otras tasas y precios públicos. - Gestión de otras tasas e impuestos: obras instalaciones apertura expedición de documentos. - Gestión y control fiscal del ayuntamiento. - Gestión de sanciones de tráfico. - Gestión de suministro de agua potable. i. Gestión tributaria. Fichero de terceros económicos Gestión económico-financiera presupuestaria y contable desarrollo y seguimiento de la contabilidad y ejecución presupuestaria y cumplimiento de las obligaciones tributarias. j. Intervención. Gestión y contabilización de pagos a proveedores. k. Patrimonio municipal. - Edición de Bienes Inmuebles. - Dominios Públicos. l. Guía Urbana y Callejero. Interfaz para publicación de mapas en Internet. m. Redes de de gestión directa Infraestructuras. - Red de alumbrado público. - Red de saneamiento. - Red de abastecimiento de agua. n. Registro de licitadores. Gestión y control de licitadores y devolución de fianzas. o. Red de video grabación. p. Policía Local. Gestión de servicios de la policía local. q. Bibliotecas. Gestión de los servicios municipales de talleres y bibliotecas. r. Bases internas: - Nóminas de personal. Gestión de nominas del personal funcionario y laboral del ayuntamiento y confección de nóminas, cotizaciones a seguridad social, retenciones IRPF y retenciones judiciales y administrativas. - Control del personal y accesos autorizados. 94
  • 95.
    Sistemas de InformaciónGeográfica: La Administración Local. Ramón Sánchez-Valverde Cornejo Trabajo de Investigación 2012 13 - 27 2. Bases de datos sectoriales. a. Redes de de gestión indirecta Infraestructuras. - Red de Abastecimiento de agua. - Red de Saneamiento. - Redes eléctricas de Baja, Media y Alta tensión. - Red de gas. - Redes de telecomunicaciones. b. Vías pecuarias. c. Áreas de protección medio ambiental, hidráulicas, infraestructuras,… 3. Bases de datos supralocales. a. Catastro. El sistema es capaz de almacenar la información gráfica y alfanumérica proveniente de la D.G. de Catastro. b. Instituto Nacional de Estadística (INE). Se almacena la información alfanumérica básica de referencia proporcionada por el INE. c. Instituto Geográfico Nacional (IGN). Toda la información relativa a topónimos se almacena y muestra en el sistema. d. Instituto de Datos Espaciales de Castilla-La Mancha (IDE CLM). 6.4.3. Módulos. Una serie de módulos asisten de una forma muy intuitiva en la gestión municipal, en ámbitos tales como planificación urbanística, tramitación de licencias de obra, infraestructuras, inspección de actividades contaminantes, etc... El Sistema debe disponer de un conjunto de módulos, básicos y específicos. Los módulos básicos tienen como objetivo ofrecer las herramientas necesarias para la gestión y administración del sistema completo, sirviendo de base para los módulos específicos. Se trata de módulos más complejos, dirigidos al personal técnico cualificado de la Administración. Se crearán módulos específicos según las áreas y servicios a gestionar con sus propios datos y compartidos con el resto de módulos que constituirán el hilo conductor. Los módulos específicos pretenden facilitar las tareas rutinarias que diariamente se llevan a cabo en una Administración Local, mediante asistentes guiados, funcionalidades específicas, etc. Están dirigidos especialmente a los técnicos de los Ayuntamientos y no requieren de conocimientos informáticos específicos. 95
  • 96.
    6. Modelo propuestoen la gestión municipal Trabajo de Investigación 2012 Figura 24. Módulos del sistema según bases de datos y actividades desarrolladas. Fuente: Elaboración propia. Módulo básico Editor de cartografía. Administrador de cartografía. Servidores de mapas. Extensión aplicaciones comerciales. Otros (seguridad, metadatos, …). Información básica de referencia. Módulos específicos Catastro. Planeamiento. Infraestructuras. Patrimonio. Licencias de Obra Mayor y Menor. Licencia de Actividades y Apertura. Disciplina Urbanística. Gestión Tributaria. Consulta sobre parámetros identificación de: Parcela. Titular. Georreferencia. … Medio Ambiente. 96
  • 97.
    Sistemas de InformaciónGeográfica: La Administración Local. Ramón Sánchez-Valverde Cornejo Trabajo de Investigación 2012 13 - 29 Para los módulos siguientes y apoyados en la bibliografía consultada, hemos realizado unas fichas que servirán de base para la realización del trabajo concreto sobre dos parcelas y así establecer la comparativa de la implantación del sistema. Todas las bases de datos están interconectadas y por tanto cada dato tiene asignado un código único y georreferenciado. Sin embargo para que la consulta y gestión sea más ágil y dinámica procede distribuir el sistema en módulos que generalmente coincidirán con las bases de datos de referencia. En primer lugar, hay que obtener los datos de referencia de las bases de datos anteriormente citadas que son los que permiten tener una base a partir de la cual georreferenciar el resto de información municipal. 1. Cartografía básica. Está constituida en tres niveles según información aportada y escala. Las escalas son de orden territorial: Estatal – Autonómica – Municipal. Aportada por el IDEE y el IDE-CLM. Las aportadas por otros organismos y AAPP. Se actualizará según la cartografía del IGN y aportaciones municipales. A nivel estatal podemos destacar: A.- IDEE e IDE-CLM. La información de la IDEE, queda volcada en la IDEE-CLM, completándose con la información más detallada y de carácter autonómico. En algún caso incorpora información municipal (por ejemplo del Ayuntamiento de Albacete). Figura 25. Imagen web de la IDE-CLM de Ciudad Real. Fuente: IDE-CLM. 97
  • 98.
    6. Modelo propuestoen la gestión municipal Trabajo de Investigación 2012 B.- Catastro. El Catastro Inmobiliario es un registro administrativo dependiente del Ministerio de Economía y Hacienda en el que se describen los bienes inmuebles rústicos, urbanos y de características especiales. Está regulado por el Texto Refundido de la Ley del Catastro Inmobiliario, la inscripción en el mismo es obligatoria y gratuita, características que lo diferencian del Registro de la Propiedad. La descripción catastral de los bienes inmuebles incluye sus características físicas, jurídicas y económicas, entre las que se encuentran su localización, referencia catastral, superficie, uso, cultivo, representación gráfica, valor catastral y titular catastral. Constituye la base cartográfica parcelaria del territorio, donde su figura dentro de la gestión del ciudadano y municipal es básica en cuanto a la información que maneja, tanto de uso libre como protegido por la legislación de protección de datos. Todo ello ofrecido a través de Internet de un servicio WMS (Web Map Service) que permite el acceso libre y gratuito a la cartografía catastral a través de un mapa continuo con cartografía urbana y rústica de todo el territorio. Podemos destacar las siguientes dentro del sistema a implantar: Parcelas en el término municipal: localización, referencia catastral, superficie, uso, cultivo. Callejero: combinación los datos de tramos de vía, padrón, INE y números de policía. 98
  • 99.
    Sistemas de InformaciónGeográfica: La Administración Local. Ramón Sánchez-Valverde Cornejo Trabajo de Investigación 2012 13 - 31 Figura 26. Consulta descriptiva y gráfica de parcela. Fuente: Catastro. Figura 27. Consulta de datos de parcela. Fuente: Catastro. Funcionalidades: Importar los ficheros gráficos (en formato shapefile) con la información catastral relativa a Parcelas y Construcciones proporcionados por la Dirección General de Catastro. Importar los ficheros del Padrón Catastral de Urbana y Rústica proporcionados por la Dirección General de Catastro. Editar y consultar la información almacenada en el sistema, además de generar informes utilizando plantillas predefinidas por la propia entidad. 99
  • 100.
    6. Modelo propuestoen la gestión municipal Trabajo de Investigación 2012 Conexión con la Oficina Virtual de Catastro a través de un Servicio Web habilitado por Catastro para ello. Intercambio de Información entre entidades locales y Catastro. Herramientas de edición y actualización. Gestión de históricos de modificaciones. Registro y gestión de expedientes. C.- Instituto Nacional de Estadística (INE). Aporta los siguientes datos principalmente: Distritos, Secciones, Núcleos. Padrón de Habitantes. Actividades. Etc. 2. Planeamiento. Las fichas que planteamos a continuación son de elaboración propia y que integran los conceptos destacables tanta para la administración como para el ciudadano. Las citadas fichas están enlazadas con diferentes bases de datos del sistema e incluso algunos de los apartados pueden remitirse a otras fichas para definir con mayor detalle el concepto en cuestión. Tipos de planeamiento, clasificación del suelo... Consulta y Edición de los planes existentes en el Municipio e integrados en el sistema con toda la información de Clasificación, Sistemas Generales, Calificación del suelo, Ámbitos de Gestión y Alineaciones. Editor de dominios de planeamiento. El usuario podrá personalizar los dominios de la información de Planeamiento asociada. Se adaptaría a la legislación municipal, provincial y autonómica relativa al planeamiento y ordenación del territorio. Generación de la cédula urbanística, personalizable a las necesidades de los usuarios, en la que se detalla la información concreta de la parcela, superficie, datos catastrales y, además de la información urbanística de la misma, clasificación, calificación y alineaciones. Generación de mapas temáticos de Planeamiento, en los que cada usuario pueda resaltar aquellos aspectos que más le interesen. Gestión de avisos y eventos relativos al Planeamiento, de tal forma que se faciliten las tareas de gestión urbanística. Los contenidos de la siguiente ficha, son el resultado de las relaciones con el sistema, es decir, con las diversas bases de datos. En algunos apartados se plantean hiperenlaces a otras fichas y así sucesivamente, según el nivel de detalle y escala deseado por el usuario. 100
  • 101.
    Sistemas de InformaciónGeográfica: La Administración Local. Ramón Sánchez-Valverde Cornejo Trabajo de Investigación 2012 13 - 33 Ficha Urbanística de Planeamiento. Esta ficha informaría al propietario de las condiciones urbanísticas de la parcela con carácter general así como de los datos principales en la petición de licencia de obras. Figura 28. Ficha urbanística. Fuente: Elaboración propia. 101
  • 102.
    6. Modelo propuestoen la gestión municipal Trabajo de Investigación 2012 Desarrollo de la ficha en enlaces externos e hiperenlaces. Se incluye anejo con este desarrollo en powerpoint que refleja la información descrita a una escala mayor para mejor entendimiento de la ficha. Figura 29. Ficha urbanística. Descripción. Fotografía. Fuente: Elaboración propia. Figura 30. Ficha urbanística. Descripción. Situación. Fuente: Elaboración propia. 102
  • 103.
    Sistemas de InformaciónGeográfica: La Administración Local. Ramón Sánchez-Valverde Cornejo Trabajo de Investigación 2012 13 - 35 Figura 31. Ficha urbanística. Descripción. Emplazamiento. Fuente: Elaboración propia. Figura 32. Ficha urbanística. Descripción. Parcela. Fuente: Elaboración propia. 103
  • 104.
    6. Modelo propuestoen la gestión municipal Trabajo de Investigación 2012 Figura 33. Ficha urbanística. Descripción. Instalaciones entorno Parcela. Fuente: Elaboración propia. Figura34. Ficha urbanística. Descripción. Instalaciones Parcela. Fuente: Elaboración propia. 104
  • 105.
    Sistemas de InformaciónGeográfica: La Administración Local. Ramón Sánchez-Valverde Cornejo Trabajo de Investigación 2012 13 - 37 Figura 35. Ficha urbanística. Descripción. Mantenimiento de infraestructuras. Fuente: Elaboración propia. 105
  • 106.
    6. Modelo propuestoen la gestión municipal Trabajo de Investigación 2012 3. Módulo de Dotaciones Públicas (Parcelas y Bienes Inmuebles municipales). Este módulo recoge los epígrafes relativos a Bienes Inmuebles según el reglamento de Bienes de las administraciones locales y permite su actualización y modificación, así como la impresión de las fichas e informes necesarios. En general permite asociar bienes a una parcela, editar información sobre sus linderos, conservación de la construcción, valoración y derechos sobre el bien. Consulta y edición de la información relativa al epígrafe de bienes inmuebles del Inventario de Patrimonio Municipal. Geocodificación de bienes inmuebles respecto al parcelario catastral. Realizar consultas y comparaciones entre superficies gráficas y los datos alfanuméricos de patrimonio. Generar informes de bienes inmuebles municipales. Actualmente existe un informe tipo con los datos recogidos en el Inventario. Generar fichas del libro inventario. Generación de mapas temáticos. De esta forma será posible visualizar sobre un mapa y de una manera muy rápida y sencilla todas las parcelas que contengan bienes de titularidad municipal, y poder así realizar un seguimiento, tomar decisiones, establecer planes de actuación, valoraciones, etc. de una manera más óptima y eficaz. 106
  • 107.
    Sistemas de InformaciónGeográfica: La Administración Local. Ramón Sánchez-Valverde Cornejo Trabajo de Investigación 2012 13 - 39 Figura 36. Ficha de Mantenimiento y gestión. Equipamientos y Dotaciones Públicas. Fuente: Elaboración propia. 107
  • 108.
    6. Modelo propuestoen la gestión municipal Trabajo de Investigación 2012 4. Infraestructuras de saneamiento y abastecimiento. Carga en el sistema de la información de Abastecimiento y Saneamiento de cada municipio. Consulta y Edición de la información asociada: permite la búsqueda, creación, modificación o eliminación de la información de infraestructuras municipales de abastecimiento y saneamiento. Además, dispone de un conjunto de reglas de validación que permiten asegurar la integridad y coherencia de la información del sistema. Depósitos, potabilizadoras, captaciones, conducciones, depuradoras y atributos tales como materiales, estado, tipo de gestión. Permite la sectorización de las redes de infraestructuras. Generación de informes sobre el estado de las infraestructuras. Es posible obtener informes tipo sobre el estado de la red. De esta forma se conseguirá la homogeneización de todos los documentos oficiales relativos a la información de Infraestructuras. Generación de mapas temáticos de infraestructuras, de tal forma que cada usuario puede configurar cada mapa utilizando sus propios criterios dependiendo del trabajo que vaya a realizar. Gestión de avisos sobre infraestructuras. Datos de averías, mantenimiento y eventos relacionados con las redes de infraestructuras y generar avisos sobre los mismos. o Datos de mantenimiento: fecha y tipo de actuación. o Datos de averías: fechas, tipo, gravedad. o Gestión de avisos sobre infraestructuras. 108
  • 109.
    Sistemas de InformaciónGeográfica: La Administración Local. Ramón Sánchez-Valverde Cornejo Trabajo de Investigación 2012 13 - 41 Respecto a la red de abastecimiento: Figura 37. Ficha de Mantenimiento y gestión. Red de Abastecimiento de Agua. Fuente: Elaboración propia. 109
  • 110.
    6. Modelo propuestoen la gestión municipal Trabajo de Investigación 2012 Figura 38. Ficha de Mantenimiento y gestión. Red de Abastecimiento de Agua. Continuación I. Fuente: Elaboración propia. 110
  • 111.
    Sistemas de InformaciónGeográfica: La Administración Local. Ramón Sánchez-Valverde Cornejo Trabajo de Investigación 2012 13 - 43 Figura 39. Ficha de Mantenimiento y gestión. Red de Abastecimiento de Agua. Fuente: Elaboración propia. 111
  • 112.
    6. Modelo propuestoen la gestión municipal Trabajo de Investigación 2012 Figura 40. Ficha de Mantenimiento y gestión. Red de Abastecimiento de Agua. Control y seguimiento en la red. Fuente: Elaboración propia. 112
  • 113.
    Sistemas de InformaciónGeográfica: La Administración Local. Ramón Sánchez-Valverde Cornejo Trabajo de Investigación 2012 13 - 45 Respecto a la red de saneamiento: Figura 41. Ficha de Mantenimiento y gestión. Red de Saneamiento. Fuente: Elaboración propia. 113
  • 114.
    6. Modelo propuestoen la gestión municipal Trabajo de Investigación 2012 Figura 42. Ficha de Mantenimiento y gestión. Red de Saneamiento. Control y seguimiento en la red. Fuente: Elaboración propia. 114
  • 115.
    Sistemas de InformaciónGeográfica: La Administración Local. Ramón Sánchez-Valverde Cornejo Trabajo de Investigación 2012 13 - 47 5. Resto de Infraestructuras. De igual manera que se ha realizado con el punto anterior se realizaría con el resto de instalaciones. Gas: BP, MP y AT. Electricidad: Alta, Media y Baja Tensión. Telecomunicaciones. Otras. 115
  • 116.
    6. Modelo propuestoen la gestión municipal Trabajo de Investigación 2012 Figura 43. Ficha de Mantenimiento y gestión. Red de Alumbrado Público. Fuente: Elaboración propia. 116
  • 117.
    Sistemas de InformaciónGeográfica: La Administración Local. Ramón Sánchez-Valverde Cornejo Trabajo de Investigación 2012 13 - 49 Figura44. Ficha de Mantenimiento y gestión. Red de Alumbrado Público. Continuación I. Fuente: Elaboración propia. 117
  • 118.
    6. Modelo propuestoen la gestión municipal Trabajo de Investigación 2012 Figura 45. Ficha de Mantenimiento y gestión. Red de Alumbrado Público. Continuación II. Fuente: Elaboración propia. 118
  • 119.
    Sistemas de InformaciónGeográfica: La Administración Local. Ramón Sánchez-Valverde Cornejo Trabajo de Investigación 2012 13 - 51 Figura 46. Ficha de Mantenimiento y gestión. Red de Alumbrado Público. Continuación III. Fuente: Elaboración propia. 119
  • 120.
    6. Modelo propuestoen la gestión municipal Trabajo de Investigación 2012 Figura 47. Ficha de Mantenimiento y gestión. Red de Alumbrado Público. Continuación IV. Fuente: Elaboración propia. 120
  • 121.
    Sistemas de InformaciónGeográfica: La Administración Local. Ramón Sánchez-Valverde Cornejo Trabajo de Investigación 2012 13 - 53 6. Licencias de Obra Mayor y Menor. Desde este módulo se realiza la gestión de las Licencias tanto de Obra Mayor como Obra Menor georreferenciándolo en todo momento a la información básica de referencia. Entre sus funcionalidades más importantes podemos destacar: Gestionar licencias de obra mayor y menor. Para cada tipo de licencia se dispone de interfaces distintas que facilitan las tareas de introducción y validación de toda la información necesaria para su tramitación. Dentro de esta gestión, se podrá consultar el flujo y estado en el que se encuentre cada expediente y los pasos siguientes necesarios para continuar con su tramitación. o Creación de solicitud de licencia de obra (apertura de expediente): se asociarán los datos de una licencia a su parcela, editar datos del solicitante y del técnico, impuestos, documentación requerida... o Se localizará la licencia de obra, editar cambios, seguimiento administrativo (estado de la solicitud y consulta del expediente). Geocodificación de cada licencia mediante dirección postal o georreferenciación de la misma en un mapa. Generación de informes de licencias en los que se refleja toda la información relativa a cada licencia. Generación de planos de licencias solicitadas y de mapas temáticos, de tal forma que el técnico del Ayuntamiento pueda rápidamente visualizar las licencias existentes en cada zona, etc. Gestión de avisos y eventos relativos a licencias, de tal forma que se faciliten las tareas de gestión y tramitación de expedientes. Se realizará un mantenimiento histórico de cambios y tareas pendientes y se establecerán avisos de notificaciones pendientes. 7. Licencias de actividad y apertura. Se realiza la gestión de las Licencias de actividad y apertura georreferenciándolo en todo momento a la información básica de referencia donde podemos destacar: Creación de solicitud de licencia de actividad (apertura de expediente): bares, hoteles, restaurantes, número de operarios, aforo, ventilación, almacenaje. Se realizará un mantenimiento histórico de cambios y tareas pendientes y se establecerán avisos de notificaciones pendientes. 121
  • 122.
    6. Modelo propuestoen la gestión municipal Trabajo de Investigación 2012 8. Concesiones, autorizaciones y ocupación de la vía Pública. Recoge la información relativa a Concesiones, Autorizaciones, actividades de Control del dominio Público, etc. y se desarrollan las siguientes funcionalidades: Creación de solicitud de licencia de ocupación (apertura de expediente): carga y descarga, ferias, terrazas... Gestionar solicitudes de ocupación de la vía pública. o Geocodificación de cada licencia de ocupación de la vía pública mediante dirección postal o georreferenciación de la misma en un mapa. o Mantenimiento de un histórico de solicitudes de ocupación de la vía pública. o Generación de los informes de solicitud de ocupación de la vía pública. o Generación del plano de solicitudes de ocupación de la vía pública y de mapas temáticos. o Generación de un informe de calles afectadas por licencias de ocupación, de tal forma que se puedan consultar de una manera rápida y sencilla. o Gestión de eventos y avisos sobre licencias de ocupación de la vía pública. o Modificar una solicitud: área de ocupación de acera y de calzada, horas de ocupación, calles afectadas. Se realizará un mantenimiento histórico de cambios y tareas pendientes y se establecerán avisos de notificaciones pendientes. 9. Actividades contaminantes y medio ambiente. Gestión de las actividades del reglamento de Actividades Molestas, insalubres y no peligrosas (RAMINP). Gestión de la información relacionada con las actividades relativas a: o Contaminación acústica. o Zonas verdes y arboladas. o Contaminación del agua. o Contaminación del aire. o Gestión de residuos urbanos y de construcción. o Gestión de residuos y recogida selectiva. o Escombreras y vertederos. o Gestión de inspecciones y expedientes de actividades contaminantes. o Control de inspectores y expedientes. o Mantenimiento de un histórico de actividades contaminantes. o Realización de mapas de actividades contaminantes. 122
  • 123.
    Sistemas de InformaciónGeográfica: La Administración Local. Ramón Sánchez-Valverde Cornejo Trabajo de Investigación 2012 13 - 55 o Generación de Informes sobre actividades contaminantes, personalizables y adaptables a las necesidades concretas de cada momento y cada tipo de contaminación. 10. Otras tareas fundamentales. Mantenimiento histórico de cambios y tareas pendientes. Avisos de notificaciones pendientes. 11. Gestor de Eventos y Avisos. Navegar por el mapa y consultar ámbitos de gestión. Editar eventos para cada ámbito. Gestión de avisos para cada ámbito. 12. Guía urbana, callejero y visualizador de internet. Este módulo o cliente visualizador permite navegar por mapas a través de Internet utilizando simplemente un navegador. De este modo, se garantiza la presencia del Municipio en la red, permitiendo de una manera ágil y sencilla la publicación de la información de mayor interés para los ciudadanos. Cada Ayuntamiento podrá publicar sus mapas más significativos, asegurando que los datos mostrados son los que se manejan con el resto de herramientas. De esta forma se podrán ofrecer servicios de valor añadido a los municipios y fomentar actividades, como el turismo o la propia participación ciudadana en las actividades del municipio. El portal de visualización de los mapas presenta tres zonas muy diferenciadas: El mapa por el que se desea navegar en la parte central. La leyenda de capas de dicho mapa y una lista de marcas de posición que defina cada usuario. Mapa guía y las herramientas de escala para una navegación más intuitiva. Mapas predefinidos y consultas más habituales. Por ejemplo trazados de la red de transportes, centros educativos, sanitarios, emergencias, etc. Las operaciones básicas de navegación que permite realizar la guía urbana son las siguientes: o La guía urbana permite realizar distintas operaciones de zoom: acercamiento, alejamiento, zoom a determinadas escalas, zoom a un recuadro y visualización completa del mapa, además de desplazamientos por el mapa. o Mostrar y ocultar capas del mapa. Seleccionando y deseleccionando las capas sobre la leyenda, se mostrarán y ocultarán del mapa central. o Vistas o marcas de posición. La guía urbana permite el almacenamiento de vistas o marcas de posición a las que poder acceder posteriormente con mayor facilidad. 123
  • 124.
    6. Modelo propuestoen la gestión municipal Trabajo de Investigación 2012 o Punto de información. La guía urbana permite consultar la información asociada a las entidades sobre las que se pincha, mostrándola en forma de pestaña, una por cada entidad. o Localización de vías mediante esta herramienta. La guía urbana facilita al usuario la búsqueda de vías, permitiendo además un rápido acceso a las mismas. o Impresión. La herramienta de impresión de la guía urbana permite imprimir el mapa que se está visualizando en pantalla, mostrando previamente una previsualización en la que se muestra el aspecto que tendrá el mapa impreso. En ella aparece el mapa centrado, y a su izquierda la leyenda, la escala y el mapa guía. 13. Módulo de gestión y mantenimiento de infraestructuras (Desarrollo y metodología del sistema). En el desarrollo de la metodología, me centraré en aquellos que deban ser gestionados por la Administración Local directamente, es decir, que la misma administración realiza un protocolo de actuación y diseño funcional del Sistema, que evidentemente debe ser compatible con el resto de administraciones. El módulo básico debe ser facilitado por los organismos autonómicos y estatales en virtud de los convenios que se lleven a cabo. Por ejemplo las ortofotos no se van a realizar como hasta ahora en la cual en un municipio se realiza un vuelo y el colindante otro distinto. Todo se realizará de manera coordinada y aunando esfuerzos y además reduzcan tanto el esfuerzo económico y material, evitando que sean incompatibles entre ellos. Además se homogeneiza los sistemas para facilitar su compatibilidad y comprensibilidad. Los módulos específicos pretender dotar al sistema de un esquema organizativo de gestión, que permita a la administración las previsiones futuras tanto económicas como técnicas. Es necesario realizar otros módulos complementarios y a su vez independientes, para la gestión interna de la administración. A continuación resalto aquellos módulos de gestión sobre los que se establecerá unos parámetros y metodología para adaptarlos al sistema. 124
  • 125.
    Sistemas de InformaciónGeográfica: La Administración Local. Ramón Sánchez-Valverde Cornejo Trabajo de Investigación 2012 13 - 57 13.1. Gestión y mantenimiento del espacio urbano. A).- Motivación. La gestión de los espacios públicos, o también medio ambiente urbano y rural, a nivel municipal parte de la ideal del mantenimiento y la sostenibilidad económica. Lógicamente la gran carga del trabajo a desarrollar estará en el ámbito urbano. Se pretende desarrollar una metodología que incorporada a un sistema de información geográfica permita una gestión rápida y eficaz del estado de la vía pública. Esto mejora la planificación e intervención de posibles actuaciones optimizando el control, la inspección y la coordinación de las infraestructuras urbanas, así como su evaluación económica y temporal. Su gestión vendrá dada por índices de mantenimiento e información recopilada mediante una inspección sistemática “in situ” y volcada al sistema. Las ciudades presentan importantes déficits que repercuten directamente en la calidad de vida del ciudadano; aspectos relacionados con la contaminación, la seguridad y la imagen tienen que ver con un planteamiento desenfocado en la gestión y el mantenimiento de las infraestructuras urbanas, como anteriormente se ha dicho (…). Las infraestructuras urbanas están en constante interrelación y que cualquier decisión de intervención particularizada, condiciona e incluso puede provocar efectos negativos no deseados en el resto de las infraestructuras. Las ciudades deben apostar por la necesidad de mantener y conservar. La programación por objetivos específicos a corto plazo y la coordinación integrada entre las distintas campañas de mantenimiento se abrirán paso por delante de conceptos de planificación a medio y largo plazo y el control a “posteriori”, o lo que es lo mismo el “sin control”. El no mantener tiene un coste añadido muy significativo puesto que tiene como consecuencia el coste de Reparación muy superior al de Mantenimiento. B).- Finalidad. La finalidad de poder disponer de forma inmediata de: Información sobre el estado de conservación calle por calle, asignando a cada tramo un índice de mantenimiento. Priorización en la necesidad de intervención. Aproximación de coste de mantenimiento y/o reparación del ámbito urbano consultado. Coordinación entre los distintos agentes que intervienen en la vía pública. Facilita y optimiza la gestión del presupuesto de mantenimiento. Para ello debemos de responder a una serie de preguntas que nos permitan conocer la situación real de las infraestructuras y el medio ambiente 125
  • 126.
    6. Modelo propuestoen la gestión municipal Trabajo de Investigación 2012 urbano en su conjunto. Incluiremos tanto los parámetros de diseño adecuados, como mínimo, a la normativa vigente, como los materiales que lo componen. Todo ello nos permitirá una actuación coordinada y planificada de los servicios municipales y la previsión económica necesaria para cada actuación. C).- Características básicas de la metodología de la gestión. C.1. Espacios urbanos. A.1 Zonas verdes. A.2 Espacios libres. A.3 Viario. C.2. Diseño del viario. A.4 Tipo. (Según intensidad de tráfico y estructura general). A.5 Tramo Rasante inicial. Rasante final. Pendiente longitudinal y transversal. A.6 Sección tipo. A.7 Accesibilidad. A.8 Calzada. A.9 Acera. A.10 Aparcamiento. A.11 Carril bici. A.12 Uso. Vehículo. Peatón Mixto. A.13 Mobiliario urbano. Alcorques: Árboles, arbustos, … Bancos. Papeleras. Fuentes. C.3. El inventario de los elementos urbanos. Pavimentos de hormigón, de asfalto, rígolas ... Encintados de piedra, de hormigón... Alcorques, vados... Elementos de señalización, orientación y de información. Puntos de luz. Líneas eléctricas enterradas de BT, de MT. Bancos, fuentes … Etc. 126
  • 127.
    Sistemas de InformaciónGeográfica: La Administración Local. Ramón Sánchez-Valverde Cornejo Trabajo de Investigación 2012 13 - 59 C.4. Clasificación de los elementos urbanos. Pavimentos y encintados: Pavimentos de calzada. Pavimentos de acera. Encintados. Vados y alcorques. Alumbrado público: Alumbrado-puntos de luz. Alumbrado-canalización. Alcantarillado: Alcantarillado-canalizaciones Alcantarillado superficial/registros e imbornales Mobiliario urbano Mobiliario urbano Ordinario Mobiliario urbano Especial Arbolado Señalización Señalización horizontal Señalización vertical Semaforización-señales Semaforización canalización Servicios Agua Telecomunicaciones Electricidad Gas C.5. Parámetros del mantenimiento: 1. Evaluación del mantenimiento. Los conceptos objeto de evaluación del mantenimiento desde el punto de vista de la administración municipal, se realizarán en parámetros agrupados en grupos o variables de mantenimiento. Cada una de las variables corresponde a un índice de mantenimiento de la vía. Todos estos conceptos, los parámetros y los índices de mantenimientos vienen predeterminados. Las variables de mantenimiento se agrupan a la vez para formar los índices de mantenimiento principales (de pavimentos, de servicios y el global)5 . 5 GUILEMANY CASADAMON, Carlos y GUÀRDIA RIERA, Andreu. 2003. El VIATEST. Gestión y mantenimiento de la infraestructura urbana. I congreso de Urbanismo y Ordenación del Territorio. Bilbao, 7, 8 y 9 de mayo de 2008. 127
  • 128.
    6. Modelo propuestoen la gestión municipal Trabajo de Investigación 2012 01 Pavimentos de calzada. Calzadas, IC 02 Pavimentos de acera. Aceras, IV 03 Bordillos. 04 Rígolas. 05 Vados de vehículos y peatones. 06 Alcorques. Encintados, IE 07 Mobiliario urbano. 08 Plantación y reposición de arbolado. 09 Reposición de señalización. 10 Semaforización (elementos verticales). Elementos Superficiales, IES Índice de calidad de los pavimentos, ICP 11 Canalización principal del alcantarillado. 12 Nuevas acometidas. 13 Elementos singulares. Alcantarillado, IAL 14 Canalización del alumbrado público. 15 Soportes del alumbrado público. 16 Luminarias del alumbrado público. 17 Semaforización (canalización). Alumbrado Público, IAP 18 Líneas eléctricas bajo viales. 19 Líneas de teléfono bajo viales. Soterramiento de líneas, ISL 20 Redes de agua, gas y telecomunicaciones. Agua, gas y telecomunicaciones, IAGT Índice de calidad de las infraestructuras de servicios, ICS Figura 48.Variables de la Gestión y Mantenimiento del espacio urbano Fuente: Elaboración propia y GUILEMANY (2008) . En cada uno de estos 20 puntos, se desarrollarán unos coeficientes de calidad (funcionalidad, seguridad e imagen de la vía urbana.) y de mantenimiento. a. Podemos definir de 1 a 10 el factor de mantenimiento del tramo analizado: 0, cuando en el tramo no existe defecto del factor. 1, cuando en el tramo la parte defectuosa es inferior al 1% del conjunto. 2, cuando la parte defectuosa está entre el 1% y el 4% del conjunto. 3, entre el 4% y el 9% 4, entre el 9% y el 16% 5, entre el 16% y el 25% 6, entre el 25% y el 36% 7, entre el 36% y el 49% 8, entre el 49% y el 64% 9, entre el 64% y el 81% 10, cuando la parte defectuosa supera el 81% del conjunto. 128
  • 129.
    Sistemas de InformaciónGeográfica: La Administración Local. Ramón Sánchez-Valverde Cornejo Trabajo de Investigación 2012 13 - 61 b. Así mismo se deberá reflejar el grado de deterioro del tramo: • Grado leve. • Grado medio. • Grado grave. • Grado ausencia de elemento. • Grado obsolescencia. c. Por supuesto que existe un criterio de oportunidad que refleja la situación real de la administración en la ejecución de las tareas determinadas. 1. Participación ciudadana Puede adoptar 3 valores: Participación ciudadana Alto, Participación ciudadana Medio y Participación ciudadana Bajo. 2. Grado de consolidación urbana de la vía (fracción de solares edificados). Puede adoptar 3 valores: grado de consolidación bajo (solares edificados inferior al 25% del total); medio (entre el 25% y el 75%) y elevado (superior al 75%). 3. Oportunidad de cambio de sección de la vía. Puede adoptar solamente dos valores: SI, cuando la sección actual del vial no es adecuada según los estándares urbanos actuales; NO, cuando la sección es adecuada. 4. Tipología del Tráfico. Puede adoptar 3 valores: Vertebral, Articular y Peatonal, en relación a la categoría funcional de la vía urbana. d. Hay que establecer unos límites del mantenimiento mediante un código de colores y que justifiquen la intervención: Nivel de intervención no necesario, corresponde a aquellos tramos con índices de mantenimiento bajos, y por tanto en buen estado; este nivel se asocia al color verde. Nivel de intervención recomendable, corresponde a aquellos viales con índices de mantenimiento medios, en los cuales es aconsejable algún tipo de intervención, si bien, no totalmente prioritaria; este nivel se asocia al color amarillo. Nivel de intervención urgente, en aquellos tramos donde el nivel de mantenimiento es realmente malo – índice de mantenimiento alto- y en los cuales es urgente adoptar medidas correctoras; este nivel se asocia al color rojo. e. Presupuestos de reparación, renovación y mantenimiento. Se desarrolla según los 20 factores antes explicados y para cada tramo de calle y actuación a llevar a cabo. 129
  • 130.
    6. Modelo propuestoen la gestión municipal Trabajo de Investigación 2012 A continuación se expone la ficha que a modo de ejemplo queda definida en el anexo correspondiente, a mayor escala. Figura 49. Ficha de Gestión y Mantenimiento del espacio urbano. Fuente: Elaboración propia. Figura50. Ficha de Gestión y Mantenimiento del espacio urbano. Continuación Fuente: Elaboración propia. 13.2. Gestor de solares y parcelas. La información se referirá a lo siguiente: a.- Respecto del solar: Propietario. Ubicación y localización. Linderos, forma y dimensión. Superficies sobre rasantes permitidas y materializadas así como bajo rasante. Nº de viviendas. Usos permitidos, compatibles y prohibidos. 130
  • 131.
    Sistemas de InformaciónGeográfica: La Administración Local. Ramón Sánchez-Valverde Cornejo Trabajo de Investigación 2012 13 - 63 Ordenanza aplicable. Datos registrales y catastrales. Servicios existentes. Condiciones de colindancia. Condiciones de la vía pública a la que linde, incluyendo el mobiliario urbano. Vuelos. Plantaciones, instalaciones, edificios, usos actuales y ocupantes, subsuelo y servidumbres. b.- Respecto a las circunstancias de planeamiento: Planeamiento que le afecte, clasificación y calificación del suelo, especificaciones en cuanto a los usos según las determinaciones de planeamiento; Aprovechamiento tipo. Condiciones de la edificación. Condiciones de la edificación, protecciones y servidumbres que puedan disponer el Plan General. Ejecución del planeamiento en relación a la situación y estado de ejecución de la urbanización. Circunstancias de carácter jurídico relativas a la ejecución de planeamiento, harán referencia a delimitación de ámbitos de actuación, a la situación de los instrumentos de gestión y al grado de adquisición de facultades y del cumplimiento de las cargas urbanísticas. 13.3. Desarrollo y consultas. Se pretende la posibilidad tanto de la consulta online del ámbito requerido como de la Generación de Informes, cédulas urbanísticas, etc. Se establecerá un módulo que consistirá en un generador de informes siendo su estructura la siguiente: Diseño de informe: logotipo, títulos, fuentes, tabulación. Estructura del Informe: campos y contenido. Relaciones con otras tablas y consultas espaciales y alfanuméricas. 13.4. Consulta de la base de datos. Anteriormente se ha hablado de los permisos necesarios para el acceso a la base de datos, y a continuación se expone la metodología de la consulta, que por otra parte ya está desarrollada en las diferentes aplicaciones y que hay que implantar en la aplicación que se utilice. Las consultas no contienen información de la base de datos, sino tan solo las instrucciones necesarias para seleccionar los registros y campos requeridos de una base de datos. 131
  • 132.
    6. Modelo propuestoen la gestión municipal Trabajo de Investigación 2012 Entre los distintos métodos de búsqueda se realizan los siguientes: Búsquedas directas. Destinada a buscar conceptos en la base de datos. Pueden ser avanzadas o simplificadas según el tipo de base de datos. Búsquedas indirectas. Son las que se realizan a través de ventanas y herramientas no destinadas totalmente a realizar búsquedas, sino que tiene esa característica además de su utilización propia. Búsquedas personalizadas. Son las creadas por el usuario y/o por el administrador del sistema. 13.5. Informes y procedimientos. Las aplicaciones deben contener informes predefinidos para los usos más habituales principalmente, y con la posibilidad de permitir al usuario crear o modificarlos. Estos informes serán elaborados mediante un programa en JavaScript que produce una salida hacia un documento (doc, rtf, pdf, …) y mediante un procedimiento que actúa sobre la base de datos. La creación de los informes, debe incluir la información precisa sobre lo que queremos obtener la información. Por ello se deberán definir los conceptos o campos de la base de datos a incluir y realizar las plantillas de los informes previamente y posteriormente seleccionar la que el usuario necesite. Las plantillas deberán tener un formato común al sistema en cuanto a tipos de letras, formato tamaño del papel, etc. Se deberán tener en cuenta toda la normativa referida a la aplicación de los informes con la validación de la administración mediante la certificado, firma electrónica ó DNIe. La salida de los informes se realizará, preferentemente, en formato de Word o similar (doc, rtf, etc) y en “pdf” y soportarán imágenes y gráficos. 6.4.4. Visores. Mediante estos instrumentos podemos acceder a la comunicación del sistema: A). Publicación de WMS. Guía Urbana y callejero: Existe un Interfaz para publicación de mapas en Internet y el Cliente visualizador (funciona con cualquier navegador de internet) puede: o Navegar por el mapa. o Consultar atributos. 132
  • 133.
    Sistemas de InformaciónGeográfica: La Administración Local. Ramón Sánchez-Valverde Cornejo Trabajo de Investigación 2012 13 - 65 o Localizar direcciones postales. o Marcas de localización. Acceso al resto de módulos, según los permisos. B). Cliente Intranet. Toda la funcionalidad de la guía urbana. Edición de notas sobre el mapa. Módulo de metadatos. Edición de metadatos siguiendo el estándar ISO19115. Consultas al catálogo de metadatos. Acceso al resto de módulos, según los permisos. 133
  • 134.
    6. Modelo propuestoen la gestión municipal Trabajo de Investigación 2012 6.5. Ejemplo práctico de la Parcela o finca. Como ejemplo tomaré dos parcelas con características distintas dentro del ámbito urbano del municipio de Ciudad Real. La primera en el centro del casco urbano consolidado (A) y la segunda en una zona de reciente urbanización junto al Hospital General de Ciudad Real (B). Como muestra se tomarán ambas parcelas de referencia realizándose una recopilación de toda la información posible e ir completando las fichas creadas anteriormente para ser volcadas al sistema. Este trabajo sería un primer paso en todo el procedimiento que comienza con la recopilación de todos los datos posibles que vinculen a la parcela, relacionando y completando las bases de datos existentes y la toma de datos “in situ”. Este último proceso es el más lento y costoso. Figura 51. Situación de las parcelas sobre el callejero de la ciudad. Fuente: Ayuntamiento de Ciudad Real y Elaboración propia. B A 134
  • 135.
    Sistemas de InformaciónGeográfica: La Administración Local. Ramón Sánchez-Valverde Cornejo Trabajo de Investigación 2012 13 - 67 Parcela A. Esta parcela se encuentra en el casco urbano consolidado de la ciudad y la parcela se encuentra edificada con un bloque de 12 viviendas, locales comerciales y garaje en la planta baja. Los datos de la parcela contenidos en el sistema, se incorporarían a la bases de datos con el fin de ir configurando y completando la información de cada uno de los módulos del sistema y consecuentemente las fichas que extraen los datos al usuario, tanto como información como de mantenimiento. Los datos iniciales de la parcela los obtendríamos de la sede electrónica de Catastro, correspondiendo a varios inmuebles, como se muestra en la siguiente figura. Figura52. Inmuebles de la parcela. Fuente: Sede electrónica de Catastro. Como ejemplo, la ficha de unos de los inmuebles sería la indicada a continuación, obtenida mediante acceso libre de la sede de catastro. El propietario, tras identificarse, puede acceder a los datos protegidos que obran en catastro y que en la continuamente mejoran y dan más servicios al ciudadano. 135
  • 136.
    6. Modelo propuestoen la gestión municipal Trabajo de Investigación 2012 Figura 53. Consulta descriptiva y gráfica de datos catastrales. Fuente: Sede electrónica de Catastro. También se obtienen ortofotos de distintas fuentes y escalas que estarán enlazadas en el sistema. Figura 54. Consulta descriptiva y gráfica de datos catastrales. Fuente: www.Bing.com. 136
  • 137.
    Sistemas de InformaciónGeográfica: La Administración Local. Ramón Sánchez-Valverde Cornejo Trabajo de Investigación 2012 13 - 69 Las fichas realizadas para este trabajo de investigación han sido rellenadas con los datos disponibles. Figura55. Ficha urbanística. Fuente: Elaboración propia. 137
  • 138.
    6. Modelo propuestoen la gestión municipal Trabajo de Investigación 2012 Figura 56. Ficha de Mantenimiento y gestión. Red de Abastecimiento de Agua. Fuente: Elaboración propia. 138
  • 139.
    Sistemas de InformaciónGeográfica: La Administración Local. Ramón Sánchez-Valverde Cornejo Trabajo de Investigación 2012 13 - 71 Figura 57. Ficha de Mantenimiento y gestión. Red de Abastecimiento de Agua. Continuación I. Fuente: Elaboración propia. 139
  • 140.
    6. Modelo propuestoen la gestión municipal Trabajo de Investigación 2012 Figura58. Ficha de Mantenimiento y gestión. Red de Abastecimiento de Agua. Fuente: Elaboración propia. 140
  • 141.
    Sistemas de InformaciónGeográfica: La Administración Local. Ramón Sánchez-Valverde Cornejo Trabajo de Investigación 2012 13 - 73 Figura 59. Ficha de Mantenimiento y gestión. Red de Abastecimiento de Agua. Control y seguimiento en la red. Fuente: Elaboración propia. 141
  • 142.
    6. Modelo propuestoen la gestión municipal Trabajo de Investigación 2012 Figura 60. Ficha de Mantenimiento y gestión. Red de Saneamiento. Fuente: Elaboración propia. 142
  • 143.
    Sistemas de InformaciónGeográfica: La Administración Local. Ramón Sánchez-Valverde Cornejo Trabajo de Investigación 2012 13 - 75 Figura 61. Ficha de Mantenimiento y gestión. Red de Saneamiento. Control y seguimiento en la red. Fuente: Elaboración propia. 143
  • 144.
    6. Modelo propuestoen la gestión municipal Trabajo de Investigación 2012 Figura62. Alumbrado público. Fuente: Elaboración propia. 144
  • 145.
    Sistemas de InformaciónGeográfica: La Administración Local. Ramón Sánchez-Valverde Cornejo Trabajo de Investigación 2012 13 - 77 Figura 63. Ficha Gestión y mantenimiento de infraestructuras I. Fuente: Elaboración propia. 145
  • 146.
    6. Modelo propuestoen la gestión municipal Trabajo de Investigación 2012 Figura64. Ficha Gestión y mantenimiento de infraestructuras II. Fuente: Elaboración propia. 146
  • 147.
    Sistemas de InformaciónGeográfica: La Administración Local. Ramón Sánchez-Valverde Cornejo Trabajo de Investigación 2012 13 - 79 Como informe para la obtención de información urbanística y de base para el otorgamiento de licencia de obras, se completa el siguiente documento. Figura 65. Informe urbanístico de la parcela I. Fuente: Elaboración propia. 147
  • 148.
    6. Modelo propuestoen la gestión municipal Trabajo de Investigación 2012 Figura 66. Informe urbanístico de la parcela II. Fuente: Elaboración propia. 148
  • 149.
    Sistemas de InformaciónGeográfica: La Administración Local. Ramón Sánchez-Valverde Cornejo Trabajo de Investigación 2012 13 - 81 Figura 67. Informe urbanístico de la parcela III. Fuente: Elaboración propia. 149
  • 150.
    6. Modelo propuestoen la gestión municipal Trabajo de Investigación 2012 Figura 68. Informe urbanístico de la parcela IV. Fuente: Elaboración propia. 150
  • 151.
    Sistemas de InformaciónGeográfica: La Administración Local. Ramón Sánchez-Valverde Cornejo Trabajo de Investigación 2012 13 - 83 Figura 69. Informe urbanístico de la parcela V. Fuente: Elaboración propia. 151
  • 152.
    6. Modelo propuestoen la gestión municipal Trabajo de Investigación 2012 Figura 70. Informe urbanístico de la parcela VI. Fuente: Elaboración propia. 152
  • 153.
    Sistemas de InformaciónGeográfica: La Administración Local. Ramón Sánchez-Valverde Cornejo Trabajo de Investigación 2012 13 - 85 Figura 71. Informe urbanístico de la parcela VII. Fuente: Elaboración propia. 153
  • 154.
    6. Modelo propuestoen la gestión municipal Trabajo de Investigación 2012 Figura 72. Informe urbanístico de la parcela VIII. Fuente: Elaboración propia. 154
  • 155.
    Sistemas de InformaciónGeográfica: La Administración Local. Ramón Sánchez-Valverde Cornejo Trabajo de Investigación 2012 13 - 87 Figura 73. Informe urbanístico de la parcela IX. Fuente: Elaboración propia. 155
  • 156.
    6. Modelo propuestoen la gestión municipal Trabajo de Investigación 2012 156
  • 157.
    Sistemas de InformaciónGeográfica: La Administración Local. Ramón Sánchez-Valverde Cornejo Trabajo de Investigación 2012 13 - 89 Parcela B. Se encuentra en una zona recientemente urbanizada en el extrarradio de la ciudad y sin construcción alguna. Figura 1. Consulta descriptiva y gráfica de datos catastrales. Fuente: Sede electrónica de Catastro. Figura 75. Consulta descriptiva y gráfica de datos catastrales. Fuente: www.Bing.com. 157
  • 158.
    6. Modelo propuestoen la gestión municipal Trabajo de Investigación 2012 Las fichas realizadas para este trabajo de investigación han sido rellenadas con los datos disponibles. Figura76. Ficha urbanística. Fuente: Elaboración propia. 158
  • 159.
    Sistemas de InformaciónGeográfica: La Administración Local. Ramón Sánchez-Valverde Cornejo Trabajo de Investigación 2012 13 - 91 Figura 77. Ficha abastecimiento de agua I. Fuente: Elaboración propia. 159
  • 160.
    6. Modelo propuestoen la gestión municipal Trabajo de Investigación 2012 Figura 78. Ficha abastecimiento de agua II. Fuente: Elaboración propia. 160
  • 161.
    Sistemas de InformaciónGeográfica: La Administración Local. Ramón Sánchez-Valverde Cornejo Trabajo de Investigación 2012 13 - 93 Figura 79. Ficha abastecimiento de agua III. Fuente: Elaboración propia. 161
  • 162.
    6. Modelo propuestoen la gestión municipal Trabajo de Investigación 2012 Figura80. Ficha abastecimiento de agua IV. Fuente: Elaboración propia. 162
  • 163.
    Sistemas de InformaciónGeográfica: La Administración Local. Ramón Sánchez-Valverde Cornejo Trabajo de Investigación 2012 13 - 95 Figura 81. Ficha saneamiento I. Fuente: Elaboración propia. 163
  • 164.
    6. Modelo propuestoen la gestión municipal Trabajo de Investigación 2012 Figura 82. Ficha saneamiento II. Fuente: Elaboración propia. 164
  • 165.
    Sistemas de InformaciónGeográfica: La Administración Local. Ramón Sánchez-Valverde Cornejo Trabajo de Investigación 2012 13 - 97 Figura 83. Ficha alumbrado público. Fuente: Elaboración propia. 165
  • 166.
    6. Modelo propuestoen la gestión municipal Trabajo de Investigación 2012 Figura 84. Ficha Gestión y mantenimiento de infraestructuras I. Fuente: Elaboración propia. 166
  • 167.
    Sistemas de InformaciónGeográfica: La Administración Local. Ramón Sánchez-Valverde Cornejo Trabajo de Investigación 2012 13 - 99 Figura 85. Ficha Gestión y mantenimiento de infraestructuras II. Fuente: Elaboración propia. 167
  • 168.
    6. Modelo propuestoen la gestión municipal Trabajo de Investigación 2012 Figura 86. Informe urbanístico de la parcela I. Fuente: Elaboración propia. 168
  • 169.
    Sistemas de InformaciónGeográfica: La Administración Local. Ramón Sánchez-Valverde Cornejo Trabajo de Investigación 2012 13 - 101 Figura 87. Informe urbanístico de la parcela II. Fuente: Elaboración propia. 169
  • 170.
    6. Modelo propuestoen la gestión municipal Trabajo de Investigación 2012 Figura88. Informe urbanístico de la parcela III. Fuente: Elaboración propia. 170
  • 171.
    Sistemas de InformaciónGeográfica: La Administración Local. Ramón Sánchez-Valverde Cornejo Trabajo de Investigación 2012 13 - 103 Figura 89. Informe urbanístico de la parcela IV. Fuente: Elaboración propia. 171
  • 172.
    6. Modelo propuestoen la gestión municipal Trabajo de Investigación 2012 Figura90. Informe urbanístico de la parcela V. Fuente: Elaboración propia. 172
  • 173.
    Sistemas de InformaciónGeográfica: La Administración Local. Ramón Sánchez-Valverde Cornejo Trabajo de Investigación 2012 13 - 105 Figura 91. Informe urbanístico de la parcela VI. Fuente: Elaboración propia. 173
  • 174.
    6. Modelo propuestoen la gestión municipal Trabajo de Investigación 2012 Figura 92. Informe urbanístico de la parcela VII. Fuente: Elaboración propia. 174
  • 175.
    Sistemas de InformaciónGeográfica: La Administración Local. Ramón Sánchez-Valverde Cornejo Trabajo de Investigación 2012 13 - 107 Figura 93. Informe urbanístico de la parcela VIII. Fuente: Elaboración propia. 175
  • 176.
    6. Modelo propuestoen la gestión municipal Trabajo de Investigación 2012 Figura94. Informe urbanístico de la parcela IX. Fuente: Elaboración propia. 176
  • 177.
    Sistemas de InformaciónGeográfica: La Administración Local. Ramón Sánchez-Valverde Cornejo Trabajo de Investigación 2012 13 - 109 6.6. Resultados. En los anexos quedan reflejadas las fichas con los datos obtenidos in situ y de los disponibles y accesibles para este trabajo. Cabe indicar la dificultad de obtener muchos de ellos ya que no están disponibles careciendo la administración de una estructura de datos y de organización para acceder a la información requerida, en particular las que afectan a servicios e infraestructuras (abastecimiento, saneamiento, electricidad, alumbrado público.) Como punto de partida en ambas parcelas y su diferencia en relación a su consolidación y diferencia temporal de incorporación al ámbito urbano, queda de manifiesto los diferentes estados de las infraestructuras en ambas localizaciones. Como punto común es la falta de documentación disponible y accesible en condiciones de ser usada tanto por la administración como por las empresas colaboradoras y ciudadanos La dificultad de la obtención de datos de la administración es un gran obstáculo para el desarrollo del presente trabajo, por lo que habría que implementar una toma de datos más exhaustiva y generar las bases de datos correspondientes. Además la estructura misma de la administración debe mejorar y cambiar en la adaptación del sistema ya que se persigue como objetivo la eficiencia y el servicio público más eficaz, contando con las relaciones y colaboraciones de todos los servicios municipales, y en particular las empresas concesionarias del ayuntamiento. La trasposición de la documentación gráfica (archivos con extensión dwg), plantea numerosos problemas al añadirlo a un software SIG (en este trabajo se ha utilizado gvSIG), fundamentalmente por la ordenación de las capas (información suministrados por los servicios urbanísticos del Ayuntamiento de Ciudad Real) en formato vectorial donde la ausencia de información clasificada en capas temáticas, la inexistente georreferenciación a coordenadas conocidas y su deficiente definición de contornos, limitadas a sombreados no perfilados que imposibilitaban su tratamiento y medición, hace necesaria una labor experta de delineación y que solo se ha llevado acabo en el entorno de las parcelas seleccionadas para la incorporación de las variables urbanísticas a la base de datos. Estas tareas delineación consisten entre otras labores en: 1. Asegurar la continuidad de las geometrías lineales. 2. Asegurar que las polilíneas utilizadas tuvieran un inicio y un fin sin ramificaciones ni horquillas. 3. Borrado de bloques superpuestos. 4. Definición de los contornos de los sombreados que representaban superficies. 5. Organización en capas temáticas de la información de las mismas características. 6. Definición de capas exclusivas de toponimia. 177
  • 178.
    6. Modelo propuestoen la gestión municipal Trabajo de Investigación 2012 Estos trabajos fueron completados con las siguientes labores de concordancia geométrica: 1. Comparación y adaptación geométrica de las distintas capas de datos con respecto de la base cartográfica previamente referenciada. 2. Transformación geométrica para su ajuste. 3. Transformación del sistema de proyección. 4. Debido a las enormes irregularidades encontradas, se realizó un nuevo contraste con una fuente oficial, la ortofoto digital del PNOA (Plan Nacional de Ortofotografía Aérea) y los servicios web de Catastro. En cuanto a los datos obtenidos en las parcelas cabe indicar la escasez de datos del solar respecto de inmueble, que denota la no construcción de la misma por estar en una zona de nueva creación y la diferencia de tratamiento a nivel de las instalaciones urbanas que en la parcela “B” no se presuponen renovación y en la parcela “A” habría que desarrollar la ficha de mantenimiento y estudiar sus necesidades futuras. Esta labor requeriría un estudio pormenorizado del ámbito del la parcela de los servicios municipales correspondientes y trasladar los resultados al sistema para su valoración. En definitiva, el sistema tiene que hacer frente a numerosos problemas que son los que dificultan su implantación y desarrollo y que con tiempo y dedicación se deben superar. Entre otros cabe destacar: Escasez de recursos económicos, técnicos y personales. Difícil sostenibilidad por los recursos que requiere. Información geográfica dispersa. Necesidad de mantenimiento de la información geográfica. Dificultad de coordinación entre los diferentes servicios de la misma Administración y entre distintas administraciones. Incorporación de la información de las compañías suministradoras de servicios. Formación escasa de los trabajadores en los nuevos procedimientos y tecnología. Todas estas dificultades ponen de manifiesto la necesidad imperiosa de tener un sistema de gestión, que mantenga la información accesible y actualizada tanto para los funcionarios como para el ciudadano. 178
  • 179.
    Sistemas de InformaciónGeográfica: La Administración Local. Ramón Sánchez-Valverde Cornejo Trabajo de Investigación 2012 7. Conclusiones. Como preámbulo a este capítulo, este trabajo de investigación me ha supuesto compatibilizar mi trabajo en la administración pública con la propia investigación del fascinante mundo de la información en las AAPP y la manera de exponer y materializarlas para uso público, principalmente en la administración local. Las dificultades encontradas son, particularmente, el acceso a apoyos externos como son la formación y los estudios en diferentes ámbitos geográficos, de los que dependo en casi su totalidad de la disponibilidad laboral y de que la empresa me facilite las tareas requeridas. A todo esto se une las circunstancias personales, que todo investigador tiene. La documentación estudiada nos lleva a un desarrollo vertiginoso de la tecnología y los sistemas de gestión en las AAPP y concretamente en la administración local, como nivel más cercano al ciudadano y de servicios más directos. El Sistema es una herramienta extraordinariamente útil de trabajo, de consulta, de imagen, de coordinación, de control,..., en resumen de calidad y de mejora de la administración y de sus servicios públicos, si bien, su potencialidad depende de la información que se introduzca, de como se estructure y especialmente de su mantenimiento. La oportunidad que nos brinda la implantación de un sistema de gestión municipal, no se debe retrasar, porque invariablemente se tendrán que realizar y los medios tecnológicos avanzan a grandes pasos y con ello la facilidad de gestionar eficazmente los recursos disponibles. Con ello la Administración local, dentro de la complejidad de cada una de ellas, mejorará sustancialmente en la propia organización interna de la administración y la coordinación en las materias de su competencia e implementación de procedimientos y protocolos, mejorando la conectividad con otras AAPP y entidades colaboradoras. Además, el fomento por parte de la Administración de la red virtual es incuestionable, es la gran oportunidad para estar integrada en las demandas actuales de información y su relación con el ciudadano. Durante el desarrollo de este trabajo, las novedades relativas a la modernización de las AAPP, sobre todo la estatal, y el volcado en la red de la información de la que disponen, ha ido constantemente cambiando incluso los procedimientos, visores web y aportando mayor información como por ejemplo la sede electrónica de Catastro. No pasa lo mismo en la administración local, que es la menos evolucionada en este aspecto, con honrosas excepciones, y que entorpecen la difusión de información y su posterior tratamiento, tanto a nivel público como interno. La evolución de los sistemas está enfocado en la implantación, donde cada administración es singular en sí misma y por tanto el modelo de su estructura de gestión debe ser adaptado particularmente a su ámbito de gestión y competencias legalmente establecidas, tan diverso en la administración local. 179
  • 180.
    7. Conclusiones. Trabajo deInvestigación 2012 Por este motivo concreto, el modelo de implantación de un sistema de gestión municipal se plantea en una ciudad de tamaño mediano (entre 50.000 y 100.000 habitantes) donde los servicios públicos son importantes y la gestión territorial hace necesaria el uso de nuevas herramientas de gestión territorial, haciendo necesaria el uso de nuevas tecnologías de información e información al ciudadano a un coste asumible por las administraciones. También se está introduciendo los SIG en la AAPP, existiendo una coexistencia entre el software propietario y libre, este último a un ritmo lento de implantación pera cada vez con mayor aceptación. En el ámbito de nuestra CCAA, a nivel territorial, la Junta de Castilla-La Mancha ha optado por el gvSig. A nivel del Ayuntamiento de Ciudad Real todavía no hay decisión al respecto, aunque hay departamentos que tienen módulos de software propietario. La adaptación de la administración a los nuevos métodos de trabajo, cambiará su funcionamiento como por ejemplo la diferencia entre soporte papel e informático en el modo de archivar, página a acceder y visualizar principalmente. En la actualidad numerosas publicaciones están localizadas en Internet, siendo su consulta y acceso más eficaz y rápido al usuario, dejando en soporte papel cada vez más en desuso. Por ejemplo la prensa digital cada vez tiene más seguidores en sus distintas fórmulas: libre, de pago, con boletines de noticias, etc. La mejora de los procedimientos internos de la Administración Local, con lo que se consigue una mayor eficacia, reducción de plazos y disminución de errores. Además la gestión del patrimonio municipal con inclusión de valoraciones y criterios para la gestión económica y toma de decisiones en materia de presupuestos, oportunidades, cesiones a otras entidades públicas o privadas, etc, mejora la toma de decisiones y temporaliza las actuaciones a realizar. Los principios básicos que caracterizan el Sistema, serán: • El establecimiento de una única base cartográfica. • La responsabilidad de la calidad de los datos. • La voluntariedad de participación. • El uso compartido de la información. • La colaboración interdisciplinar. • La interoperatividad entre sistemas de información. • La interoperatividad entre organizaciones. • La formación, capacitación, difusión, divulgación y fomento de la accesibilidad a la geoinformación municipal. Como funcionalidades más importantes a conseguir estarían: • Convertir el planeamiento urbanístico en información digital en todo su ciclo de vida, desde su redacción hasta su aplicación, introduciendo 180
  • 181.
    Sistemas de InformaciónGeográfica: La Administración Local. Ramón Sánchez-Valverde Cornejo Trabajo de Investigación 2012 herramientas que faciliten su explotación y mejoren la eficiencia de gestión. • Garantizar el acceso transparente por medios electrónicos (Internet) por parte de ciudadanos y profesionales al planeamiento urbanístico actualizado para potenciar la participación ciudadana en la definición de los nuevos planes y actuaciones. • Fomentar la interoperabilidad con distintas administraciones y agentes a través de servicios electrónicos que coloquen a la información urbanística en disposición de ser utilizada eficientemente por los diferentes interesados. • Acceso a los datos de las compañías suministradoras de servicios y apoyo desde la administración. Como principales operaciones a realizar en una primera fase estarían: a. Ingreso de datos. b. Almacenamiento de datos. c. Manipulación y procesamiento de datos. d. Producción de datos. De la correcta toma de datos tendremos un sistema eficaz y veraz en cuanto a sus contenidos y gestión. Como trabajos futuros en la tesis doctoral, pretendemos la implantación partiendo desde la toma de datos hasta su visualización final, donde las deficiencias detectadas puedan ser suplidas y desarrollar el sistema y demostrar la eficacia del mismo. La colaboración de las administraciones públicas es necesaria por lo que se explicará este trabajo para poder desarrollarlo y que sea útil a la misma. Líneas futuras de investigación. La tesis doctoral, se centraría en la elaboración de todo el proceso de implantación del sistema desde su desarrollo inicial hasta su implantación desarrollando el proyecto de gestión que conllevaría los siguientes aspectos en la elaboración del proyecto del sistema de gestión, principalmente: 1. Diseño conceptual del Sistema de Gestión. a. Objetivos. b. Definición del modelo de datos: descriptivo y espacial. c. Plan de fases e implantación del sistema. - Estudio económico-financiero. - Recursos disponibles y necesarios. - Colaboración con la Administración pública. 2. Estudio y análisis de la administración pública. Análisis DAFO (Debilidades-Amenazas-Fortalezas-Oportunidades) 3. Plan de formación de los empleados municipales. Diferentes niveles de formación y selección del personal. 181
  • 182.
    7. Conclusiones. Trabajo deInvestigación 2012 4. Creación de un grupo de trabajo específico para el control y mantenimiento del sistema. Nos centraremos en la elaboración metodología y desarrollo y en lo posible se llevará a realiza con la colaboración de la administración. También es muy necesaria la preparación de los empleados municipales en las nuevas tecnologías y procedimientos, para la que habrá que establecer una metodología y de formación inicial y continua transmitiendo la funcionalidad del sistema, su manejabilidad y su implicación en el desarrollo del sistema. 182
  • 183.
    Sistemas de InformaciónGeográfica: La Administración Local. Ramón Sánchez-Valverde Cornejo 8. Índice de figuras. Figura 1. Arquitectura del SIG del CHG. ................................................................................ 17 Figura 2. Componentes del sistema y su definición. ............................................................. 21 Figura 3. Accesos del Sistema............................................................................................... 22 Figura 4. Estructura de aplicación de software libre en las AAPP. ........................................ 36 Figura 5. Estructura GeoPista................................................................................................ 38 Figura 6. Estructura del gvSIG............................................................................................... 40 Figura 7.Pagina Web de IDECLOCAL del Instituto Cartográfico de Cataluña. ..................... 44 Figura 8.Pagina Web de IDECLOCAL del Instituto Cartográfico de Cataluña. Continuación. ................................................................................................................................................ 45 Figura 9. Mapa conceptual del Software libre........................................................................ 48 Figura 10. Comparativa Software comercial.......................................................................... 54 Figura 11. Aspectos .generales.............................................................................................. 62 Figura 12.Formato de salida. ................................................................................................. 62 Figura 13.Formato de entrada. .............................................................................................. 63 Figura 14. Esquema de relaciones simplificado Ciudadano-Administración......................... 80 Figura 15. Esquema de relaciones simplificado Administración............................................ 80 Figura 16. Esquema general del sistema. ............................................................................. 82 Figura 17. Esquema general del sistema. Continuación. ...................................................... 83 Figura 18. Estructura del sistema. ......................................................................................... 84 Figura 19. Bloques del sistema.............................................................................................. 84 Figura 20. Estructura de procesos......................................................................................... 85 Figura 21. Estructura en la Administración local. Ejemplo de servidores.............................. 86 Figura 22. Estructura de procesos......................................................................................... 87 Figura 23. Estructura SIGEM................................................................................................. 90 Figura 24. Módulos del sistema según bases de datos y actividades desarrolladas............ 96 Figura 25. Imagen web de la IDE-CLM de Ciudad Real........................................................ 97 Figura 26. Consulta descriptiva y gráfica de parcela............................................................. 99 Figura 27. Consulta de datos de parcela. .............................................................................. 99 Figura 28. Ficha urbanística................................................................................................. 101 Figura 29. Ficha urbanística. Descripción. Fotografía. ........................................................ 102 Figura 30. Ficha urbanística. Descripción. Situación........................................................... 102 Figura 31. Ficha urbanística. Descripción. Emplazamiento................................................. 103 Figura 32. Ficha urbanística. Descripción. Parcela. ............................................................ 103 Figura 33. Ficha urbanística. Descripción. Instalaciones entorno Parcela.......................... 104 Figura 34. Ficha urbanística. Descripción. Instalaciones Parcela. ...................................... 104 Figura 35. Ficha urbanística. Descripción. Mantenimiento de infraestructuras................... 105 Figura 36. Ficha de Mantenimiento y gestión. Equipamientos y Dotaciones Públicas........ 107 Figura 37. Ficha de Mantenimiento y gestión. Red de Abastecimiento de Agua. ............... 109 Figura 38. Ficha de Mantenimiento y gestión. Red de Abastecimiento de Agua. Continuación I............................................................................................................................................. 110 Figura 39. Ficha de Mantenimiento y gestión. Red de Abastecimiento de Agua. ................111 Figura 40. Ficha de Mantenimiento y gestión. Red de Abastecimiento de Agua. Control y seguimiento en la red........................................................................................................... 112 Figura 41. Ficha de Mantenimiento y gestión. Red de Saneamiento.................................. 113 Figura 42. Ficha de Mantenimiento y gestión. Red de Saneamiento. Control y seguimiento en la red. .............................................................................................................................. 114 Figura 43. Ficha de Mantenimiento y gestión. Red de Alumbrado Público. ........................ 116 Figura 44. Ficha de Mantenimiento y gestión. Red de Alumbrado Público. Continuación I.117 Figura 45. Ficha de Mantenimiento y gestión. Red de Alumbrado Público. Continuación II. .............................................................................................................................................. 118 Figura 46. Ficha de Mantenimiento y gestión. Red de Alumbrado Público. Continuación III. .............................................................................................................................................. 119 Trabajo de Investigación 2012 183
  • 184.
    8. Índice defiguras Trabajo de Investigación 2012 Figura 47. Ficha de Mantenimiento y gestión. Red de Alumbrado Público. Continuación IV. .............................................................................................................................................. 120 Figura 48.Variables de la Gestión y Mantenimiento del espacio urbano............................. 128 Figura 49. Ficha de Gestión y Mantenimiento del espacio urbano...................................... 129 Figura 50. Ficha de Gestión y Mantenimiento del espacio urbano. Continuación .............. 130 Figura 51. Situación de las parcelas sobre el callejero de la ciudad................................... 133 Figura 52. Inmuebles de la parcela...................................................................................... 134 Figura 53. Consulta descriptiva y gráfica de datos catastrales............................................ 135 Figura 54. Consulta descriptiva y gráfica de datos catastrales............................................ 135 Figura 55. Ficha urbanística................................................................................................. 136 Figura 56. Ficha de Mantenimiento y gestión. Red de Abastecimiento de Agua. ............... 137 Figura 57. Ficha de Mantenimiento y gestión. Red de Abastecimiento de Agua. Continuación I............................................................................................................................................. 138 Figura 58. Ficha de Mantenimiento y gestión. Red de Abastecimiento de Agua. ............... 139 Figura 59. Ficha de Mantenimiento y gestión. Red de Abastecimiento de Agua. Control y seguimiento en la red........................................................................................................... 140 Figura 60. Ficha de Mantenimiento y gestión. Red de Saneamiento.................................. 141 Figura 61. Ficha de Mantenimiento y gestión. Red de Saneamiento. Control y seguimiento en la red. .............................................................................................................................. 142 Figura 62. Alumbrado público. ............................................................................................. 143 Figura 63. Ficha Gestión y mantenimiento de infraestructuras I. ........................................ 144 Figura 64. Ficha Gestión y mantenimiento de infraestructuras II. ....................................... 145 Figura 65. Informe urbanístico de la parcela I. .................................................................... 146 Figura 66. Informe urbanístico de la parcela II. ................................................................... 147 Figura 67. Informe urbanístico de la parcela III. .................................................................. 148 Figura 68. Informe urbanístico de la parcela IV. .................................................................. 149 Figura 69. Informe urbanístico de la parcela V. ................................................................... 150 Figura 70. Informe urbanístico de la parcela VI................................................................... 151 Figura 71. Informe urbanístico de la parcela VII.................................................................. 152 Figura 72. Informe urbanístico de la parcela VIII................................................................. 153 Figura 73. Informe urbanístico de la parcela IX................................................................... 154 Figura 74. Consulta descriptiva y gráfica de datos catastrales............................................ 155 Figura 75. Consulta descriptiva y gráfica de datos catastrales............................................ 155 Figura 76. Ficha urbanística................................................................................................. 156 Figura 77. Ficha abastecimiento de agua I.......................................................................... 157 Figura 78. Ficha abastecimiento de agua II......................................................................... 158 Figura 79. Ficha abastecimiento de agua III........................................................................ 159 Figura 80. Ficha abastecimiento de agua IV........................................................................ 160 Figura 81. Ficha saneamiento I............................................................................................ 161 Figura 82. Ficha saneamiento II........................................................................................... 162 Figura 83. Ficha alumbrado público..................................................................................... 163 Figura 84. Ficha Gestión y mantenimiento de infraestructuras I. ........................................ 164 Figura 85. Ficha Gestión y mantenimiento de infraestructuras II. ....................................... 165 Figura 86. Informe urbanístico de la parcela I. .................................................................... 166 Figura 87. Informe urbanístico de la parcela II. ................................................................... 167 Figura 88. Informe urbanístico de la parcela III. .................................................................. 168 Figura 89. Informe urbanístico de la parcela IV. .................................................................. 169 Figura 90. Informe urbanístico de la parcela V. ................................................................... 170 Figura 91. Informe urbanístico de la parcela VI................................................................... 171 Figura 92. Informe urbanístico de la parcela VII.................................................................. 172 Figura 93. Informe urbanístico de la parcela VIII................................................................. 173 Figura 94. Informe urbanístico de la parcela IX................................................................... 174 184
  • 185.
    Sistemas de InformaciónGeográfica: La Administración Local. Ramón Sánchez-Valverde Cornejo 9. Bibliografía. AGUILERA ARILLA, M.J.; AZCÁRATE LUXÁN, M.V.; GONZÁLEZ YANCI, M.P.; MUGURUZA CAÑAS, C.; RUBIO BENITO, M.T. y SANTOS PRECIADO, J.M. (2003). Fuentes, tratamiento y representación de la información geográfica. UNED. Madrid. BARBERO, J.M.; ROSALES, J.; RODRIGO, J.; CALZADILLA, G.; FELIPE, O. (2009). Sistema de Información Territorial de Planeamiento de Canarias. Ponencia en la VI Jornadas Técnicas de la IDE de España (JIDEE 2009). 4, 5 y 6 de noviembre. BARREDO, José I. (1996). Sistemas de Información Geográfica y evaluación multicriterio en la ordenación del Territorio. RAMA. Madrid. BENAZCO FERNÁNDEZ, Nieves; SUÁREZ GONZÁLEZ, Francisco y de la PUENTE FERNÁNDEZ, Francisco. (2008). SIGMUN (Sistema de Información Geográfica Municipal). Comunicación del XIII Congreso Nacional de Tecnologías de la Información Geográfica, “Tecnologías de la Información Geográfica para el Desarrollo Territorial”. Las Palmas de Gran Canaria del 15 al 19 de septiembre. BERNET HERGUIJUELA, Remedios y MATEOS MARÍN, José Antonio. (2005). Integración de la Información Territorial. Ponencia en la III Jornadas Técnicas de la IDE de España (JIDEE 2005). 24 y 25 de noviembre en Madrid. BESCÓS ATIN, Amaia y ECHAMENDI LORENTE, Pablo. (2009). Instrucciones Técnicas de Planeamiento para el mantenimiento del Sistema de Información Urbanístico de Navarra (SIUN). Ponencia en la VI Jornadas Técnicas de la IDE de España (JIDEE 2009). 4, 5 y 6 de noviembre. BOLÍVAR LEYVA, Miguel Ángel. (2008). Desarrollo e implantación de un Geoportal y servicios de Infraestructura de Datos Espaciales en el Ayuntamiento de Barcelona. Ponencia en la V Jornadas Técnicas de la IDE de España (JIDEE 2008), los días 5, 6 y 7 de noviembre. BOSQUE SENDRA, J. y MORENO JIMENEZ, A. (2004). Sistemas de información geográfica y localización de instalaciones y equipamientos. RA-MA. Madrid. BOSQUE SENDRA, J. (1997). Sistemas de Información Geográfica. Editorial Rialp. Madrid. 1992. Nueva edición en 1997. (2001). Planificación y gestión del territorio. De los SIG a los Sistemas de ayuda a la decisión espacial (SADE). El Campo de las Ciencias y de las Artes. pp. 135-169. BURROUGH, Peter A. and MCDONNELL, Rachael A. (1998). Principles of Geographical Information Systems. Oxford University Press, Toronto. BUZAI, Gustavo. (2008). Sistemas de información geográfica (SIG) y cartografía temática. Lugar Editorial, S.A. Buenos Aires (Argentina). BUZAI, Gustavo y BAXENDALE, Claudia. (2006). Análisis Socioespacial con Sistemas de Información Geográfica. Lugar Editorial, S.A. Buenos Aires. CARRIÓN, Gabriel. (2010). Proyecto gvSIG: tecnología, comunidad y organización. 1 as jornadas brasileiras gvSIG. 22 a 24 de septiembre. Curitiva-Paraná. CHÍAS NAVARRO, Pilar. (2002). Aplicación de los sistemas de información geográfica a la redacción de planeamiento considerando las capacidades ambientales del territorio. Madrid. Instituto Juan de Herrera. Cuadernos de investigación urbanística, nº 34. CIAMPAGNA, José M. (2000). Administración de proyectos de sistemas de información geográfica. Córdoba (Argentina). 31 de marzo. COLL ALIAGA, Eloina; IRIGOYEN GAZTELUMENDI, Jesús María; MARTÍNEZ LLARIO, José Carlos y SANZ SALINAS, Jorge Gaspar. (2005). Introducción a la publicación de cartografía en Internet. Editorial UPV. Valencia.. COLL ALIAGA, Eloína; MARTÍNEZ LLARIO, José Carlos; IRIGOYEN GAZTELUMENDI, Jesús y TEROL ESPARZA, Enric. (2006). SIGMUN: una apuesta a la difusión de los SIG en la administración local. Jornadas TECNIMAP 2006. Sevilla. COLL, Eloina; LLARIO, José Martínez; ARTEAGA, Dolores. (2009). Diseño e implementación de modelos de datos cartográficos para la alimentación de una Trabajo de Investigación 2012 185
  • 186.
    9. Bibliografía. Infraestructura deDatos Espaciales en la Administración Pública. Ponencia en la VI Jornadas Técnicas de la IDE de España (JIDEE 2009). 4, 5 y 6 de noviembre de 2009. COMAS, D. y RUIZ, E. (1993). Fundamentos de los Sistemas de Información Geográfica. Ariel Geografía. Barcelona. CORREDOR FERNÁNDEZ, Ricardo. (2009). Integración de la Encuesta de Infraestructuras y Equipamientos Locales (EIEL) en la Infraestructura de Datos Espaciales del Gobierno de La Rioja (IDERioja). Ponencia en la VI Jornadas Técnicas de la IDE de España (JIDEE 2009). 4, 5 y 6 de noviembre. CULEBRO JUÁREZ, Montserrat, GÓMEZ HERRERA, Wendy Guadalupe y TORRES SÁNCHEZ, Susana. (2006). Software libre vs software propietario. Ventajas y desventajas. México. http://gnutransfer.info/descargas/software_libre_vs_propietario.pdf DÍAZ REDONDO, Paula; MASÓ I PAU, Joan; ZABALA, Alaitz. (2009). Análisis comparativo de los metadatos distribuidos por la IDEC y la IDECLM como ejemplos de IDE autonómicas. Ponencia en la VI Jornadas Técnicas de la IDE de España (JIDEE 2009). 4, 5 y 6 de noviembre. GILAVERT MARGALEF, Júlia y PUIG POLO, Cárol. 2008. Estudio comparativo de herramientas SIG Libres aplicadas a contextos de cooperación al desarrollo. II Jornadas de SIG Libre, Girona. http://www.sigte.udg.es/jornadassiglibre. GÓMEZ DELGADO, Monserrat y BARREDO CANO, José Ignacio. (2005). Sistemas de información geográfica y evaluación multicriterio en la ordenación del territorio. 2ª Ed. RA-MA. Paracuellos de Jarama (Madrid). GUTIERREZ PUEBLA, J y GOULD, Michael. (1994). SIG: Sistemas de Información Geográfica. Síntesis. Madrid. GUTIERREZ PUEBLA, J y RUBIO BARROSO, Alfonso. (1997). Los sistemas de información geográficos: origen y perspectivas. Revista General de Información y Documentación, Vol. 7, Nº 1. Servicio de Publicaciones. Universidad Complutense. Madrid. GUILEMANY CASADAMON, Carlos Y GUÀRDIA RIERA, Andreu. (2003). El Viatest. Gestión y mantenimiento de la infraestructura urbana. I congreso de Urbanismo y Ordenación del Territorio. Bilbao, 7, 8 y 9 de mayo de 2008. LANTADA ZARZOSA, Nieves y NÚÑEZ ANDRÉS, M. Amparo. (2002). Sistemas de información geográfica. Prácticas con Arcview. Editorial Edicions UPC, S.L. Barcelona. ISBN 84-8301-612-5. MANCEBO QUINTANA, Santiago; ORTEGA PÉREZ, Emilio; VALENTÍN CRIADO, Ana Cristina y MARTÍN RAMOS, Belén y MARTÍN FERNÁNDEZ, Luis (2008). LibroSIG: aprendiendo a manejar los SIG en la gestión ambiental. Los autores, Madrid. http://oa.upm.es/1244/1/Mancebo_Quintana_SIG_2008a.pdf MAS MAYORAL, Sebastián. (2002). Propuesta para el establecimiento de la Infraestructura de Datos Espaciales de España (IDEE). Mapping Interactivo, Especial - Abril 2002. http://www.mappinginteractivo.com/plantilla-ante.asp?id_articulo=146 MORENO JIMENEZ, Antonio. (2008). Sistemas y análisis de la información geográfica: manual de auto aprendizaje con Arcgis. 2ª. edición. RA-MA. Madrid. MORENO JIMÉNEZ, Antonio y BUZAI, Gustavo D. (2008, Coords.). Análisis y planificación de servicios colectivos con sistemas de información geográfica. Madrid, Universidad Autónoma de Madrid y Universidad Nacional de Luján, 1ª edición, 158 p. ISBN: 978-84-691-7879-5. ORDOÑEZ, Celestino y MARTINEZ-ALEGRIA, Roberto. (2003). Sistemas de información geográfica (incluye cd-rom). RA-MA. Madrid. PEÑA LLOPIS, Juan. (2009). Sistemas de información geográfica aplicados a la gestión del territorio: entrada, manejo, análisis y salida de datos espaciales. Teoría Trabajo de Investigación 2012 186
  • 187.
    Sistemas de InformaciónGeográfica: La Administración Local. Ramón Sánchez-Valverde Cornejo general y práctica para Esri Arcgis 9. (incluye cd-rom). Editorial Club Universitario. 4ª Edición. Alicante. POTTI, Hugo; SEVILLA, Celia; ABAD, Paloma y RODRÍGUEZ, Antonio. (2010). SIGNA: Sistema de Información Geográfica Nacional. La puerta de acceso al Nodo IDE del IGN. Madrid. http://www.ign.es/ign/resources/actividades/sig/SIGNA.pdf RIVAS PASTORIZA, María Teresa. (2000). Sistemas de Información Geográfica y su utilidad en ordenación del territorio. 2000. Madrid. ISBN 84-7493-305-6. RODRÍGUEZ DOMÍNGUEZ, Luisa De Los Ángeles; LÓPEZ BASTIDAS, Eduardo y GOICOCHEA BORRELL, Tania. (2009). La necesidad de una correcta gestión ambiental urbana para la localidad. Revista Desarrollo Local Sostenible. Vol 2, Nº 4. febrero 2009. http://www.eumed.net/rev/delos/04/ RODRÍGUEZ MELLADO, José Antonio. (2011). Geosociedad, la democratización de la cartografía y la participación ciudadana. Mapping Interactivo, junio-julio 2011. http://www.mappinginteractivo.com/ SANTOS PRECIADO, J. M. (2004): Los Sistemas de Información Geográfica. Unidades Didácticas. UNED, Madrid. SANTOS PRECIADO, J. M. y COCERO MATESANZ, D. (2006): Los SIG raster en el campo medioambiental y territorial: ejercicios prácticos con Idrisi y MiraMon. Cuaderno de Prácticas, UNED, Madrid. TOMILSON, Roger. (2008). Pensando en el SIG: Planificación del Sistema de Información Geográfica Dirigida a Gerentes. VVAA. 2009. La Administración electrónica y el servicio a los ciudadanos. Ministerio de Economía y Hacienda Secretaría General Técnica Subdirección General de Información, Documentación y Publicaciones Centro de Publicaciones. www.meh.es/Documentacion/Publico/SGT/e-administracion.pdf VVAA. 2011. gvSIG 1.10. Manual de usuario Versión 1. gvSIG Association. http://www.gvsig.org/ http://forge.osor.eu/docman/view.php/89/705/gvSIG-1_11-man-v1-es.pdf VVAA. 2011. Jornadas de Software Libre. Gerona. SIGTE. Ediciones de 2007 a 2011. (Servei de Sistemes d'Informació Geogràfica i Teledetecció) - Universitat de Girona. http://www.sigte.udg.edu/jornadassiglibre/ - V Jornadas de SIG Libre 2011. http://www.sigte.udg.edu/jornadassiglibre2011 - IV Jornadas de SIG Libre 2010. http://www.sigte.udg.edu/jornadassiglibre2010 - III Jornadas de SIG Libre 2009. http://www.sigte.udg.edu/jornadassiglibre2009 - II Jornadas de SIG Libre 2008. http://www.sigte.udg.edu/jornadassiglibre2008 - I Jornadas de SIG Libre 2007. http://www.sigte.udg.edu/jornadassiglibre2007 Trabajo de Investigación 2012 187
  • 188.
    9. Bibliografía. Trabajo deInvestigación 2012 188
  • 189.
    Sistemas de InformaciónGeográfica: La Administración Local. Ramón Sánchez-Valverde Cornejo 10. Glosario. Con este glosario se proponen un conjunto de definiciones breves y sintéticas de conceptos para un mejor entendimiento dentro del campo de los Sistemas de Información Geográfica. AAPP Administraciones Públicas. Abandonware Es “software cuyos derechos de autor ya no son defendidos o que ya no está siendo vendido por la compañía que lo hizo”, y por eso, se dice que ha sido “abandonado”. Acimut Ángulo formado entre una línea y un meridiano. Normalmente nos referimos con este término a la orientación geográfica; en este caso, la primera línea sería la proyección sobre el plano XY del vector perpendicular al terreno en el punto problema. AEMA Agencia Europea de Medio Ambiente. AGE Administración General del Estado. Albedo Fracción de la radiación incidente que es reflejada por una superficie. Puede variar entre los límites teóricos de 0 (no reflexión, absorción total) y 1 (reflexión total); el albedo de la Tierra en su conjunto es aproximadamente 0.3. Algoritmo Secuencia explícita y finita de operaciones que conduce a la solución de un problema. Aplicado a los SIG suele tratarse de un conjunto de operaciones de álgebra de mapas y/o sobre bases de datos que permiten obtener un resultado mediante combinación de información espacial y alfanumérica. VALIDACIÓN DE UN ALGORITMO: proceso de verificación mediante el cual se asegura (a) que el algoritmo está libre de errores sintácticos y de escritura y (b) que genera resultados correctos para cualquier combinación coherente de valores de las variables de entrada. No siempre es posible realizar una validación algorítmica completa. Almacenamiento de archivos Dispositivos magnéticos usados para el almacenamiento de datos y programas. Almacenamiento externo Periféricos de almacenamiento externo de memoria fuera de la memoria principal, tales como discos externos y unidades de cinta. ALP Avanza Local Padrón. Altimetría Medida de la altitud o elevación. La altitud se mide sobre una superficie de referencia (datum); la medida de profundidades bajo el agua se denomina batimetría. Anillo Estructura formada por un conjunto ordenado de líneas que se cierra sobre sí mismo sin cruces ni solapamientos. Un anillo define una superficie poligonal y puede estar formado por una única línea o por varias unidas secuencialmente; en cualquier caso, el nodo inicial y final de un anillo coinciden y queda definida la propiedad topológica de interioridad (dentro/fuera). ANSI AMERICAN NATIONAL STANDARS INSTITUTE. Normas y estándares industriales elaborados por la citada organización. ARC/INFO Sistema de Información Geográfica desarrollado por el Environmental Research Institute Systems (E.S.R.I.) Trabajo de Investigación 2012 189
  • 190.
    10. Glosario ArcGis rcGISes el nombre de un conjunto de productos de software en el campo de los Sistemas de Información Geográfica o SIG. Producido y comercializado por ESRI, bajo el nombre genérico ArcGIS se agrupan varias aplicaciones para la captura, edición, análisis, tratamiento, diseño, publicación e impresión de información geográfica. Permite crear, analizar, almacenar y difundir datos, modelos, mapas y globos en 3D, poniéndolos a disposición de todos los usuarios según las necesidades de la organización. Estas aplicaciones se engloban en familias temáticas como ArcGIS Server, para la publicación y gestión web, o ArcGIS Móvil para la captura y gestión de información en campo. ASCII American Estándar Code Information Interchange. Código estándar para caracteres alfanuméricos. Atributo Propiedad o característica de una clase de elementos en una base de datos. Por ejemplo, la superficie, la población, la renta media... pueden ser atributos de la clase municipios en una base de datos. Base de datos Es un conjunto de datos pertenecientes a un mismo contexto y que almacena información en formato digital, organizado de una manera que posibilita su consulta en forma selectiva. Base de datos geográficos Es una representación o modelo de la realidad territorial. Contiene datos sobre posición, atributos descriptivos, relaciones espaciales y tiempo de las entidades geográficas, las cuales son representadas mediante el uso de puntos, líneas, polígonos, volúmenes o, también, por medio de celdas. Base de datos relacional Estructura de una Base de Datos constituida por un conjunto de tablas y que en base a las relaciones entre ellos es posible acceder y gestionar la información. Benchmark Prueba para la evaluación del desempeño de hardware o software. Prueba realizada para evaluar la funcionalidad de sistemas de cómputo, programas o dispositivos. BPI Bytes Per Inch Bytes por pulgada. Unidad empleada para describir la densidad de información en cintas magnéticas. BSD Berkeley Software Distribution. Buffer Una área de almacenamiento temporal reservada para uso en las operaciones de entrada-salida, dentro de la cual los datos son leídos, o dentro de la cual los datos son escritos. Bug Error en un sistema o programa. Byte Grupo de dígitos binarios tratados como una unidad. En las computadoras actuales un byte tiene usualmente 8, 16 o 32 bits. Cache Dispositivo a área de memoria en RAM de alta velocidad. CAD/CAM Computer Aided Design / Computer Aided Manufacturing. Diseño/Manufactura auxiliados por computadora. CANEVA La red de meridianos y paralelos en un mapa. Catastro El Catastro Inmobiliario es un registro administrativo dependiente del Ministerio de Hacienda en el que se describen los bienes inmuebles rústicos, urbanos y de características especiales. La descripción catastral de los bienes inmuebles comprenderá sus características físicas, económicas y jurídicas, entre las que se encontrarán la localización y la referencia catastral, la superficie, el uso o destino, la clase de cultivo o aprovechamiento, la calidad de las construcciones, la representación gráfica, el valor catastral y el titular catastral. Trabajo de Investigación 2012 190
  • 191.
    Sistemas de InformaciónGeográfica: La Administración Local. Ramón Sánchez-Valverde Cornejo CCAA Comunidad Autónoma. CORINE Coordination of Information of the Environment. Código fuente Es un conjunto de líneas de texto que son las instrucciones que debe seguir la computadora para ejecutar un programa informático (o software). Por tanto, en el código fuente de un programa está descrito por completo su funcionamiento. COGO Coordinate Geometry. Geometría por coordenadas. Coordenadas Los “n” valores que determinan la posición de un punto en un espacio n dimensional. Coordenadas egocéntricas. Un sistema cartesiano derecho con origen en el centro del elipsoide seleccionado, en el que el plano XY coincide con el plano del ecuador, el eje X apunta al meridiano de Greenwich; el eje Z coincide con el eje de rotación del elipsoide. Se emplean frecuentemente en los GPS. Coordenadas geodésicas (elipsoidales) Descripción de un punto en el espacio tridimensional por medio de la longitud y latitud geodésicas y la altura geométrica, todas referidas a un elipsoide de referencia. Coordenadas geográficas. Un sistema de coordenadas curvas definido sobre el elipsoide de referencia. Se expresan como Longitud (Lon), Latitud (Lat) y Altura (h) donde la Lon y la Lat son medidas angulares desde el meridiano origen y el ecuador respectivamente; h es la altura sobre el elipsoide de referencia. Coordenadas polares Sistema de coordenadas bidimensional en el que la posición se define por la distancia a un punto (polo) el ángulo a una línea de referencia. Cota Cifra que representa la altitud de un punto con respecto a la superficie de nivel de referencia. CNIG Centro Nacional de Información Geográfica. CNR-OS Centro Nacional de Referencia de Ocupación del Suelo. Código alfanumérico Secuencia de letras, números y caracteres especiales gestionables por el ordenador como un elemento único. Código fuente (source code) Programa fuente escrito en lenguaje de alto nivel que debe ser compilado para que pueda ser entendido por el lenguaje de máquina. Código objeto (object code) Programa de ordenador que traduce lenguaje de alto nivel a código objeto de máquina. Comunicaciones (data-link) Líneas de comunicación y sistemas informáticos para la conexión e intercambio de datos entre varios ordenadores. Consulta (query) Consulta o requerimiento realizado a los elementos gráficos o atributos descriptivos almacenados en una Base de Datos. CSW Servicio Web cartográfico que permite búsqueda de metadatos. Dato espacial (spatial data) Información sobre la localización forma y relaciones de los elementos gráficos almacenada como coordenadas y topología. Dato raster (raster data) Nivel de imagen que no contiene inteligencia, patrón o variación en intensidad de color. Datos descriptivos (descriptive data) Datos tabulares o textuales que describen las características geográficas de los elementos de un mapa. Datos geográficos (geographics data) Localización y descripción de elementos geográficos. Conjunto de datos espaciales y descriptivos. DATUM Elipsoide de referencia y su posición respecto a la Tierra. Usualmente se incluye el punto de origen, la orientación así como el radio y la excentricidad del elipsoide. Cada datum estaría formado por: - Un elipsoide de referencia. - El punto donde el elipsoide y la Tierra son tangentes. Trabajo de Investigación 2012 191
  • 192.
    10. Glosario DGN Contracciónde "DESIGN" correspondiente a la extensión de los nombres de ficheros de gráficos, en sistemas INTERGRAPH. DLG DIGITAL LINE GRAPH. Formato de intercambio del USGS (United States Geological Survey) para información digital geográfica. DTM (Digital Terrain Model) Modelo Digital de Terreno (MDT) o DEM por sus siglas en inglés (Digital Elevation Model), son datos de tipo raster, organizaciones celulares de datos espaciales, es decir imágenes formadas por pequeñas celdas, procesadas a partir de información satelital. En una estructura raster, el valor para un parámetro de interés, por ejemplo la elevación del terreno, es asignado en cada celda del arreglo sobre el espacio. DXF Formato ASCII de intercambio de datos gráficos generados en AUTOCAD. DWG Formato de dibujo vectorial de AUTOCAD. ED50 (European Datum 1950). Sistema de referencia geodésico empleado en Europa. EIONET European Environment Information and Observation Network ETRS89 (European Terrestrial Reference System 1989). Sistema de referencia geodésico oficial en España. El actual sistema geodésico de referencia regional es el ED50 desapareciendo en el 2015 donde será el válido el ETRS89. ESCALA Relación existente entre la distancia grafica lineal que hay entre dos puntos en el mapa y la distancia lineal que existe entre dichos puntos en la superficie terrestre. Fotogrametría digital Utiliza como datos de entrada las fotografías aéreas previamente transformadas a formato digital, reconstruyendo asimismo el modelo espacial de forma numérica y digital. En este caso, los conceptos de tratamiento de imágenes digitales usados en teledetección cobran gran importancia. Freeware Suele usarse para clasificar al software que puede redistribuirse libremente pero no modificarse, entre otras cosas, porque no está disponible su código fuente. GALILEO Galileo es una iniciativa Europea que implica el desarrollo, implementación y materialización de un sistema global y multimodal de navegación por satélite. Cuando sea operativo, Europa tendrá, a través de la puesta en órbita de satélites en el espacio, independencia en las aplicaciones que requieren de un sistema global de posicionamiento con satélites: cartografía, topografía, navegación y aplicaciones científicas que necesiten medidas de posicionamiento de rigurosa exactitud. Geoide El geoide es una superficie equipotencial dentro del campo gravitacional terrestre, es decir, aquella donde la dirección de la gravedad es perpendicular en todos los lugares. Georreferenciación: Es el proceso de ubicar hechos y objetos geográficos dentro de un modelo de la superficie de la tierra. Directa: utilización de una red de coordenadas establecidas a nivel global o terrestre (Sistema de Referencia Espacial SRS), lo que además tiene la ventaja de mejorar la integración entre diferentes datos geográficos ya existentes, pues coexisten bajo el mismo sistema de coordenadas. Indirecta: los elementos se localizan en relación con un elemento dado que sí tienen una posición conocida. Geocodificación Es el proceso de vincular a una referencia geográfica datos no geográficos. Trabajo de Investigación 2012 192
  • 193.
    Sistemas de InformaciónGeográfica: La Administración Local. Ramón Sánchez-Valverde Cornejo Geoprocesamiento Manipulación y análisis de la información con referencia geográfica. GIMP Significaba inicialmente «General Image Manipulation Program» («Programa general para manipulación de imágenes»), pero en 1997 se cambió al significado «GNU Image Manipulation Program» («Programa de manipulación de imágenes de GNU»). GIMP forma parte oficial del Proyecto GNU. GIMP permite el tratado de imágenes en capas, para poder modificar cada objeto de la imagen en forma totalmente independiente a las demás capas en la imagen, también pueden subirse o bajarse de nivel las capas para facilitar el trabajo en la imagen, la imagen final puede guardarse en el formato xcf de GIMP que soporta capas, o en un formato plano sin capas, que puede ser png, bmp, gif, jpg, etc. http://www.gimp.org.es/ GNU GNU No es Unix GNU GPL Licencia Pública General de GNU GPL General Public License GPS Sistema de posicionamiento con satélites (Global Positioning System). La precisión métrica en un principio era la necesaria para la navegación en tiempo real, pero pronto se puso de manifiesto la posibilidad de sus aplicaciones en geodesia, al permitir conocer la posición del observador con precisiones similares a las de los métodos clásicos, mediante el postprocesado de datos, siendo en la actualidad un instrumento capaz de satisfacer demandas dentro de los campos de la Geodinámica y la Geofísica. La idea básica del sistema es la medida de distancias entre el aparato receptor y al menos cuatro satélites de la constelación NAVSTAR, de manera que la primera operación es conocer la posición del satélite en una época determinada por medio de los parámetros orbitales radiodifundidos en el mensaje de navegación. De esta manera, y mediante el tratamiento de los observables GPS (medidas de fase, tiempo y pseudodistancias) se puede conocer la posición en postproceso de la antena del receptor, cuyas coordenadas vendrán dadas en el sistema de referencia WGS 84, por lo que habrá que realizar una transformación de este sistema al sistema de referencia local que se precise. GSDI Global Spatial Data Infrastructure Hardware Dispositivos electrónicos que proporcionan la capacidad de computación y que proporcionan las funciones del mundo exterior. HTML HyperText Markup Language (Lenguaje de Marcado de Hipertexto). Es el lenguaje de marcado predominante para la elaboración de páginas web. Es usado para describir la estructura y el contenido en forma de texto, así como para complementar el texto con objetos tales como imágenes. HTML se escribe en forma de "etiquetas", rodeadas por corchetes angulares (<,>). HTML también puede describir, hasta un cierto punto, la apariencia de un documento, y puede incluir un script (por ejemplo Javascript), el cual puede afectar el comportamiento de navegadores web y otros procesadores de HTML. Hipsometría Medición de la elevación del terreno respecto al nivel del mar. IDEE Infraestructura de Datos Espaciales de España. IDEOSE Infraestructura de Datos Espaciales del Observatorio de Sostenibilidad. Trabajo de Investigación 2012 193
  • 194.
    10. Glosario IGES InitialGraphics Exchange Especification. Formato estándar para intercambio de información gráfica. IGN Instituto Geográfico Nacional. Imagen digital Caracterización discreta de una escena formada por elementos multivaluados llamados píxeles. INE Instituto Nacional de Estadística. http://www.ine.es/ Ingeniería de información Es un conjunto de técnicas formales con las cuales son construidos modelos organizacionales, modelos de datos y modelos de procesos en una base comprensiva de conocimientos y son usados para crear y mantener sistemas de procesamiento de datos. INSPIRE Infraestructure for Spatial Information in Europe. ISO International Standars Organization. Organización encargada del mantenimiento de los estándares informáticos. ISO mantiene el SQL (Estándar Query Languaje) en conjunción con ANSI. JavaScript Es un lenguaje de scripting basado en objetos, utilizado para acceder a objetos en aplicaciones. Principalmente, se utiliza integrado en un navegador web permitiendo el desarrollo de interfaces de usuario mejoradas y páginas web dinámicas. http://www.javascript.com/ LANDSAT LANDSAT Satélite artificial (EEUU) que recoge, registra y transmite imágenes digitales de la Tierra. Tiene un sistema de escaneo multiespectral (MSS) de cuatro bandas (0.5-0.6, 0.6- 0.7, 0.7-0.8 y 0.8- 1.1 micras) con una resolución nominal de 80 m. Cuenta con el mapeador temático (thematic, mapper) con una resolución de 30 m y siete canales: 1: 0.45-0.52, 2: 0.52- 0.60, 3: 0.63-0.69, 4: 0.76-0.90, 5:1.55-1-75, 6: 10.4-12.5, 7: 2.08-2.46 (micras). Lenguaje de alto nivel Lenguaje de programación que utilización sentencias, comandos y símbolos en inglés tales como FORTRAN, C, PL/1, etc. Lenguaje de máquina Código de instrucciones que un ordenador puede ejecutar y reconocer directamente. Lenguaje ensamblador Lenguaje de programación de bajo nivel que utiliza reglas nemotécnicas binarias en lugar de sentencias en inglés. Leyenda Explicación de los símbolos, códigos y otros datos en las márgenes derecha o inferior de un mapa, incluyendo fecha, datum, fuente, precisión y escala. LIDAR Light Detection and Ranging o Laser Imaging Detection and Ranging. Sistema que permite obtener una nube de puntos del terreno tomándolos mediante un escáner láser aerotransportado (ALS). LOCALWEB Gestor de portales web para las Entidades Locales. LOCALGIS Sistema de Información Territorial para la Administración Local. Trabajo de Investigación 2012 194
  • 195.
    Sistemas de InformaciónGeográfica: La Administración Local. Ramón Sánchez-Valverde Cornejo Mapa Es una representación de los rasgos y características naturales o artificiales de una superficie. Tipos de mapas: - Analógico. Mapa en papel u otro material similar. - Base. Mapa de referencia sobre el que se ubica la nueva información geográfica. - Batimétrico. Mapa en el que se represente la profundidad de los cuerpos de agua. - Catastral. Mapa que muestra los límites o subdivisiones de la tierra con fines legales o hacendarios. - De coropletas. Mapa que refleja el valor de la característica mapeada con símbolos de área; usualmente representa el fenómeno como clases o categorías asociadas al color del área. - De isopletas. Representa por medio de líneas, cantidades que no pueden asociarse a un punto tal como densidad de población. - Derivado. Mapa creado a través de la depuración o la combinación o el análisis de la información de otros mapas. - Digital. Mapa en memoria. - Índice. Mapa de referencia que representa el entorno del área mapeada e identifica los mapas componentes o los mapas adyacentes. - Temático. Mapa que ilustra las características de clase de una variable espacial en particular. - Virtual. Mapa en pantalla. Metadatos Describe varios atributos de los objetos de información y les otorga significado, contexto y organización. Modelo Digital del Terreno (MDT) Es la representación cuantitativa en formato digital de la superficie terrestre. Contiene información acerca de la posición (x, y) y la altitud (z) de los elementos de la superficie. MPL Mozilla Public License MySQL Sistema de gestión de base de datos relacional, multihilo y multiusuario ODBC Open Database Connectivity. OGC Open Geospatial Consortium, Inc. Open Source Código abierto. ORACLE Base de Datos Relacional de Oracle Corporation. Ordenador central (host computer) Ordenador primario que controla el resto de los puestos en una red. Ordenador principal (mainfram) Gran ordenador que soporta varios usuarios. Ortofoto, ortofotografía Imagen fotográfica del terreno o mosaico, con el mismo valor cartográfico que un plano, que ha sido sometida a un proceso de rectificación diferencial que permite realizar la puesta en escala y nivelación de las unidades geométricas que lo componen. A este proceso de corrección digital se le llama ortorectificación. Por lo tanto, una ortofotografía (u ortofoto) combina las características de detalle de una fotografía aérea con las propiedades geométricas de un plano. Trabajo de Investigación 2012 195
  • 196.
    10. Glosario Ortoproyección Métodoriguroso de obtención de fotomapas. Corrige el error debido a la inclinación del eje de toma y relieve del terreno en pequeñas unidades geométricas de la fotografía original, de manera que las fotografías perfectamente ensambladas resultan una imagen fotográfica métrica del terreno. OSI Open Source Initiative. OVERLAP Área común a dos mapas adyacentes. OVERLAY Sobreposición, empalme, sobreposición de dos o más mapas. Páginas web Es un documento adaptado para la Web (internet) y que normalmente forma parte de un sitio web. Su principal característica son los hiperenlaces a otras páginas, siendo esto el fundamento de la Web. PALS Plataforma Avanza Local Soluciones. Conjunto de herramientas de administración electrónica elaboradas por el Ministerio de Industria Turismo y Comercio. PGOU Plan General de Ordenación Urbana. Pixel Superficie homogénea más pequeña que compone una imagen en soporte informático. POM Plan de Ordenación Municipal. Instrumento de Ordenación en Castilla-La Mancha. PostgreSQL Base de datos relacional que ofrece una alternativa a otras bases de datos Open Source, así como sistemas propietarios como Oracle o Sql Server. PNOA Plan Nacional de Ortofotografía Aérea. PNOT Plan Nacional de Observación del Territorio en España. Query Conjunto de condiciones o preguntas usadas para extraer información de la base de datos. Raster Son mapas de bits caracterizados según su alto y ancho en píxeles (que determina la resolución de imagen), o de acuerdo a la profundidad de color (en bits por píxel), que refleja la cantidad de colores que se pueden almacenar en cada píxel. Red geodésica Conjunto de puntos denominados vértices, materializados físicamente sobre el terreno, entre los cuales se han realizado observaciones geodésicas con el fin de determinar su precisión tanto en términos absolutos como relativos. Una red geodésica es la estructura que sostiene a toda la cartografía de un territorio. Red local (LAN) LOCAL ÁREA NETWORK. Tecnología de comunicación de datos entre máquinas distintas dentro de un mismo edificio o área reducida. Mediante una red LAN las máquinas comparten recursos, datos y periféricos. Seguridad acceso de datos (DAS) DATA ACCESS SECURITY. Medidas tomadas para garantizar y controlar la integridad de los datos. SIF Standard Interchange Format. Formato de intercambio de datos utilizado para intercambiar datos CAD. SIG – GIS Sistema de Información Geográfica. Software utilizado para automatizar, analizar, y representar datos gráficos georreferenciados y organizados según un modelo relacional topológico. SIGEM Sistema Integrado de Gestión Municipal. Trabajo de Investigación 2012 196
  • 197.
    Sistemas de InformaciónGeográfica: La Administración Local. Ramón Sánchez-Valverde Cornejo Sistema Geodésico RE-50 Sistema sobre el cual se apoya la Red Geodésica Nacional Española. Esta basado en las siguientes referencias: Datum: Potsdam. Origen de latitudes: Ecuador. Origen de longitudes: Meridiano de Greenwich. Elipsoide Internacional: Hayford. SETSI Secretaría de Estado de Telecomunicaciones y para la Sociedad de la Información. Shareware Es un software que permite su redistribución, sin embargo no viene acompañado de su código fuente y, por tanto, no puede ser modificado. Además, pasado un periodo de tiempo, normalmente es necesario pagar una licencia para continuar usándolo, luego tampoco es software libre. SIGNA Sistema de Información Geográfica Nacional. SIOSE Sistema de Información sobre la Ocupación del Suelo. SGBD Sistemas gestores de bases de datos (en inglés database management system, abreviado DBMS). Son un tipo de software muy específico, dedicado a servir de interfaz entre la base de datos, el usuario y las aplicaciones que la utilizan. Software Programas de computadoras, estructuras de datos y la documentación asociada, que sirve para realizar el método lógico. Software semilibre Es aquel que mantiene las mismas características que el software libre para los usuarios individuales, entidades educativas o sin ánimo de lucro, sin embargo prohíbe esas libertades para su uso comercial o empresarial. SQL Sequencial Query Language. Lenguaje de Consulta Estructurado. Sintaxis para definir y manipular datos de una base de Datos Relacional. SQL/400 Base de Datos Relacional sobre AS/400 de IBM. SRS Sistema de Referencia Espacial. Teledetección Técnica mediante la cual se obtiene información sobre la superficie de la Tierra, a través del análisis de los datos adquiridos por un sensor o dispositivo situado a cierta distancia, apoyándose en medidas de energía electromagnética reflejadas o emitidas por la superficie terrestre. Topología Es la rama de las matemáticas que define relaciones entre rasgos geográficos. Contigüidad o adyacencia: permite determinar qué polígonos son colindantes a otro dado. Así pues, un polígono será contiguo o adyacente a otro cuando comparta una parte de su contorno. Conectividad: permite recorrer una red de entidades lineales que están conectadas entre sí. Una entidad lineal (arco en terminología SIG) está conectada a otra cuando comparte uno de sus puntos extremos (nodo en terminología SIG). Inclusión: permite determinar qué entidades se encuentran en el interior de otras entidades. Proximidad: permite el cálculo analítico de la proximidad de dos entidades. Trabajo de Investigación 2012 197
  • 198.
    10. Glosario Trabajo deInvestigación 2012 UTM Universal Transverse Mercator. Retícula trazada en proyección transversa de Mercator entre los 80º de latitud norte y los 80º de latitud sur. El elipsoide de referencia terrestre se divide en 60 husos iguales de 6º de longitud; asimismo cada huso queda dividido en 20 áreas de 6º de longitud por 8º de latitud, que se denominan zonas. Cada zona se denota con letras mayúsculas desde la C hasta la X inclusives (excluidas las letras I,Ñ y O), empezando en el paralelo 80º sur y terminando en el paralelo 80º norte. La superficie cubierta por la cuadrícula se divide en cuadrados de 100 km de lado. Estos cuadrados se designan por dos letras, que indican la columna y la fila, de manera que, dentro de un área de 18º de longitud, por 17º de latitud, no se repita la denominación de un cuadrado. El tercer grado de referencia lo proporciona la cuadrícula de 1 km, trazada dentro de cada cuadrado de 100 km. El origen para cada huso está a 500 km al oeste del meridiano central del huso, y en ordenadas se le da al ecuador un valor de 10.000 km para los puntos situados en el hemisferio sur y 0 para lo puntos situados en el hemisferio norte. Vectorial Una imagen vectorial es una imagen digital formada por objetos o entidades geométricas independientes (puntos, líneas, polígonos, segmentos, polígonos, arcos, etc.), cada uno de ellos definido por distintos atributos matemáticos de forma, de posición, de color, etc. Warez Es un término muy usado en las subculturas cracker para aludir a versiones crackeadas de software comercial, versiones en las cuales la protección de los derechos de autor ha sido quitada. Los hackers reconocen este término, pero no lo usan. Los warez son distribuciones de software sujetas a los derechos de autor, comercializadas en violación a la licencia de derechos de autor del software, en muchos casos la distribución de los warez es ilegal. WCS Servicio Web cartográfico que entrega modelos 3D del terreno. WFS Servicio Web cartográfico que entrega geometrías (líneas, puntos, ...). WGS-84 Designa el Sistema Coordenado materializado y diseminado por la agencia norteamericana National Imagery and Mapping Agency (NIMA). El origen de este Sistema de Referencia se remonta a la era Doppler, aunque en la actualidad está basado prácticamente en observaciones GPS. La solución más reciente es el denominado WGS84 versión G873, época 1997.0, donde la letra G denota que la solución solo contiene observaciones GPS. El número 873 hace referencia a la semana GPS en que las efemérides precisas calculadas por NIMA se distribuyeron por vez primera al público en este nuevo sistema coordenado (0h UTC, septiembre 29, 1996). Las efemérides incluídas en el mensaje radiado por los satélites GPS se expresan también en este marco de referencia desde el 29 de Enero de 1997. Hasta entonces se había utilizado el sistema WGS84 (G730) definido de forma similar. Wiki Software online para la creación de contenido de forma colaborativa. WMS Servicio Web cartográfico que entrega imágenes planas. 198
  • 199.
    Sistemas de InformaciónGeográfica: La Administración Local. Ramón Sánchez-Valverde Cornejo 1. Fuentes. 1.1. Sistemas de Información Territorial. - Andalucía. IdeAndalucía. http://www.ideandalucia.es/ - Aragón. SITAR http://www.cartografia.princast.es/cartositpa/ - Asturias. SITPAIDEAS. http://www.cartografia.princast.es/cartositpa/ - Baleares. IDEIB http://www.ideib.cat/index.php?lng=es - Canarias. IDECANARIAS http://www.idecan.grafcan.es/idecan/ - Cantabria. SITMUN http://sitmun.cantabria.es:8080/sitmun/indice.htm - Castilla-La Mancha. IDECLM http://www.ideclm.es - PNOA Castilla-La Mancha http://ide.jccm.es/pnoa/ - Castilla-León. SYTCIL http://www.sitcyl.jcyl.es/sitcyl/home.sit - Cataluña. IDEC Geoportal http://www.geoportal-idec.cat/geoportal/cas/ - CNIG. Centro Nacional de Información Geográfica http://www.cnig.es/ - Comunidad Valenciana. Instituto Cartográfico Valenciano http://www.icv.gva.es/ICV/informacion.jsp?CODSEC=1& IdmGl=ESP - Extremadura. IDEE http://sinet3.juntaex.es/sigeo/web/ - Gabrielortiz.com GIS http://recursos.gabrielortiz.com/ - Galicia. SITGA http://sitga.xunta.es/sitga/ - Geoportal Sitebro http://iber.chebro.es/geoportal/index.htm - Infraestructura de Datos Espaciales de España. IDEE http://www.idee.es/show.do?to=pideep_pidee.ES http://www.idee.es/CatalogoServicios/CatServ/directorio _servicios.html#Servicios_web_Nacionales - Inspire Geoportal http://www.inspire-geoportal.eu/ - Instituto Geográfico Nacional. IBERPRIX http://www.ign.es/ign_iberpix/index.htm - Ministerio de Medio Ambiente y Medio Rural y Marino. Cartografía y SIG http://www.mapa.es/es/sig/sig1.htm - SIGPAC - SIGA - SIGMAPA http://sigpac.mapa.es/fega/visor/ http://www.mapa.es/siga/inicio.htm http://www.mapa.es/es/sig/pags/sigmapa/intro.htm - Murcia. SITMURCIA http://www.sitmurcia.com/ - Navarra. SITNA http://sitna.tracasa.es/ - Madrid. Nomecalles. Nomenclátor oficial y callejero http://gestiona.madrid.org/nomecalles/ - País Vasco. GeoEuskadi http://www.geo.euskadi.net/s69-15375/es/ - La Rioja. Iderioja http://www.iderioja.larioja.org/ 1.2. Sistemas de Información Municipal. - Ayuntamiento de Cáceres http://sig.ayto-caceres.es/ - Ayuntamiento de Zaragoza http://www.zaragoza.es/ciudad/idezar/index.htm - Diputación de Valencia http://www.dival.es/ - La Rioja. Iderioja http://www.iderioja.larioja.org/ - Trabajo de Investigación 2012 199
  • 200.
    11. Fuentes Trabajo deInvestigación 2012 200
  • 201.
    Sistemas de InformaciónGeográfica: La Administración Local. Ramón Sánchez-Valverde Cornejo 12. Anexos. 12.1.Regulación normativa. Se incorpora la normativa de aplicación que es la que obliga de una manera inmediata a las Administraciones Públicas a la gestión y servicios con el ciudadano, no olvidando la influencia de las directivas europeas dirigidas en este sentido. 12.1.1. Ámbito Europeo. • Directiva 2003/4/CE, de 28 de enero de 2003, Relativa al acceso del público a la información medioambiental. • Directiva 2003/98/CE, de 17 noviembre, sobre Reutilización de la información del sector público. • Directiva 2007/2/CE, de 14 de marzo de 2007 por la que se establece una infraestructura de información espacial en la Comunidad Europea (INSPIRE). 12.1.2. Ámbito Nacional. • Real Decreto 2949/1979, de 29 de diciembre, sobre competencias del instituto geográfico nacional en lo concerniente al mapa nacional topográfico parcelario. BOE de 10 enero de 1980. • Ley 7/1986, de 24 de enero, de ordenación de la cartografía. BOE 25 de 29 de enero de 1986. • Real Decreto 585/1989, de 26 de mayo, por el que se desarrolla la Ley 7/1986, de 24 de enero, en materia de cartografía catastral. BOE de 1 junio de 1989. • Ley Orgánica 15/1999, de 13 de diciembre, de Protección de Datos de Carácter Personal. BOE 298 de 14 de diciembre de 1999. • LEY 34/2002, de 11 de julio, de servicios de la sociedad de la información y de comercio electrónico. BOE 166 de 12 de julio de 2002. • Ley 59/2003, de 19 de diciembre, de firma electrónica. BOE 304 de 23 de diciembre de 2003. • Real Decreto 663/2007, de 25 de mayo de 2007, por el que se aprueba el Estatuto del Centro Nacional de Información Geográfica. BOE 134 de 5 de junio de 2007. • Real Decreto 1545/2007, de 23 de noviembre, Por el que se regula el Sistema Cartográfico Nacional. BOE 287 de 30 de noviembre de 2007. • Ley 37/2007, de 16 de noviembre de 2007, sobre reutilización de la información del sector público. BOE 150 de 23 de junio de 2007. Trabajo de Investigación 2012 201
  • 202.
    12. Anexos Trabajo deInvestigación 2012 • Ley 11/2007, de 22 de junio, de acceso electrónico de los ciudadanos a los Servicios Públicos. BOE 150 de 23 de junio de 2007. • Real Decreto 1071/2007 de 27 de julio, por el que se regula el sistema geodésico de referencia oficial en España. BOE 207 de 29 de agosto de 2007. • Orden FOM/956/2008, de 31 de marzo de 2008, por la que se aprueba la política de difusión pública de la información geográfica generada por la Dirección General del Instituto Geográfico Nacional. BOE 84 de 28 de abril de 2008. • Ley 14/2010 de 5 de julio, sobre las infraestructuras y los servicios de información geográfica en España. BOE 163 de 6 de julio de 2010. 12.1.3. Ámbito Autonómico de Castilla-La Mancha. • Resolución de 24 de mayo de 2010, del Instituto Geográfico Nacional, por la que se publica el Convenio de colaboración con la Consejería de Ordenación del Territorio y Vivienda de la Comunidad Autónoma de Castilla-La Mancha, por el que la Comunidad Autónoma se integra en el Sistema Cartográfico Nacional y se establecen los contenidos del Real Decreto 1545/2007, de 23 de noviembre, que afectan a dicha integración. BOE 141 de jueves 10 de junio de 2010. 202