Cristhian Sllender Collazos 
Metodología de Estudio 
Procesos Empresariales I 
2014 
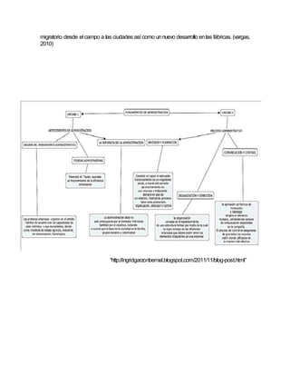
Fundamentos de la Administración 
“la dirección de un organismo social y su forma efectiva en alcanzar sus objetivos fundada en la 
habilidad de conducir a sus integrantes"1 
“Es el proceso de planear, organizar, dirigir y controlar el uso de los recursos para lograr los 
objetivos organizacionales"2 
Desarrollo Histórico 
 Sumerios 
Fueron los primeros en tener escritura, los sacerdotes llevaban en forma arcaica, el control 
administrativo del cobro de los impuestos. La revolución urbana trajo consigo la aparición del 
Estado y una determinada estratificación económica y social, así como el uso de la escritura. 
Con ella se asiste a una separación entre la producción primaria de alimentos y a las técnicas 
especializadas. Aparecen las grandes organizaciones de los templos y los palacios, que 
diferenciarán la ciudad de las aldeas. Los templos se dedicaban al culto y eran casas de los 
Dioses, mientras que los palacios eran habitados por los reyes, eran centros administrativos. 
Surgió con el desarrollo del comercio, cuando los sumerios necesitaron un sistema para 
registrar sus transacciones comerciales. La cultura sumeria se caracterizó por la existencia de 
dos polos, el templo y el palacio. Ambos tenían en común el ser centros económicos de 
producción, distribución, transformación y comercio de primer orden. Como vicario del Dios 
sobre la tierra, era el que administraba sus bienes, pero también administraba sus ciudades 
como si de una gran propiedad se tratara. 
 Babilonia 
Los babilonios modificaron y transformaron su herencia sumeria para adecuarla a su propia 
cultura y carácter. Se ha encontrado una colección importante de obras de literatura babilónica, 
una de las más importantes es la magnífica colección de leyes denominada código de 
Hammurabi, que junto con otros documentos y cartas pertenecientes a distintos periodos, 
proporcionan un amplio cuadro de la estructura social y de la organización económica. 
Administrador inusualmente activo y capaz, Hammurabi ofreció su atención personal a detalles 
1 (koontz harold, 1998) 
2 (Idalberto, 2004)
tales como la limpieza de canales de irrigación y la introducción de un mes más en el 
calendario. Era un extraordinario legislador. También era un inspirado líder religioso. Ley y 
justicia eran conceptos fundamentales en el modo de vida babilónico. La justicia era 
administrada por los tribunales, cada uno de los cuales tenía entre uno y cuatro jueces. 
 Egipto 
Sus dirigentes eran capaces de planear, organizar y controlar a miles de trabajadores en la 
ejecución de sus monumentos. En el tipo de administración manejada por esta civilización se 
refleja una coordinación con un objetivo previamente fijado, su sistema de factor humano ya 
tenía cargos específicos y contaba con un fondo de valores; este fondo se obtenía de los 
impuestos cobrados por los gobernantes con el fin de duplicarlo des pues para comercializarlo. 
Debido a los medios de comunicación marítimos, fluviales, así como el uso comunal de la tierra, 
fue necesario que tales servicios y bienes fueran administrados de manera pública y colectiva, a 
través del gran poder del gobierno central (el Faraón). La idea que prevaleció en el en antiguo 
Egipto se basó en la coordinación de los esfuerzos económicos de toda población, a fin de 
garantizar a cada uno de los miembros de la comunidad, y para ella la misma como un todo, el 
más alto grado de prosperidad. 
 China 
China se caracterizó por tener un gobierno matriarcal, su máximo exponente es Confucio, quien 
fue un filósofo chino que sentó las primeras bases de un buen gobierno con principios cono la 
imparcialidad, el respeto al bien público, y el cumplimiento de los deberes por parte de los 
gobernantes. La constitución del CHOW adoptada en el año 60 a.C. dejó un legado importante 
en el cual se enunciaban 8 factores muy importantes para un buen gobernante: organización, 
funciones, procedimientos, relaciones, ceremonias, control, sanciones y registro. 
 Grecia 
Desarrollaron la ética del trabajo; la universalidad de la administración (Sócrates); iniciaron el 
método científico para la solución de los problemas. Platón habla delas aptitudes naturales de 
los hombres, da origen a la especialización. Aristóteles en su libro "la política" distingue tres 
formas de administración pública: ejecutivo, legislativo y judicial. La administración 
gubernamental griega tuvo cuatro pasos evolutivos, puesto que sus estados tuvieron: 
monarquías, aristocracias, tiranías y democracias. 
La monarquía ateniense fue su primer sistema de gobierno y tuvo poca relevancia desde un 
punto de vista administrativo; en tanto que el período aristocrático y el democrático si tuvieron 
una gran trascendencia. La democracia fue un sistema de gobierno que consistió en una 
asamblea popular denominada la eclesial, en el cual residía la autoridad máxima, y en ella 
participaban directamente todos los ciudadanos. Fue así ésa la primera manifestación que tuvo 
del concepto de gobierno de la mayoría y de que la soberanía del estado la tiene el pueblo. Este
sistema es el gran legado que nos deja la civilización griega aunque con algunas limitaciones y 
diferencias. 
 Roma 
Una de las civilizaciones que más influyó en el pensamiento administrativo fue el pueblo 
romano, marcó las bases más importantes de la sociedad moderna. Roma manejaba 
magisterios plenamente identificados en un orden jerárquico de importancia para el estado. 
Roma clasifica a las empresas en tres: públicas que realizan actividades del estado, 
semipúblicas que pertenecen a sindicatos y privadas que eran manejadas por civiles. Roma 
tuvo tres periodos: la república donde las actividades eran manejadas por el pueblo y 
predominaba la igualdad de los derechos, la monarquía en donde dirigía el gobierno la alta 
sociedad y no intervenía el pueblo, la caída del imperio romano que se caracterizó por la 
desorganización. Los romanos manejaron con igual ardor la espada que el arado. De esta 
manera engrandecieron sus territorios e implantan una administración encargada de fomentar 
su desarrollo. El espíritu de orden administrativo que tuvo el imperio romano hizo que se lograra, 
a la par de las guerras y conquistas, la organización de las instituciones de manera satisfactoria. 
 Edad Media: 
La Edad Media de Europa se caracterizó básicamente por un sistema político original: el 
feudalismo. Los reyes sólo disponían de un poder limitado: no eran más que la cabeza de toda 
una jerarquía de señores, vinculados entre ellos por lazos de vasallaje. El señor feudal vivía en 
su castillo, administraba la justicia, dirigía la policía, recaudaba los impuestos y acuñaba la 
moneda. 
La Edad Media se caracterizó por las formas descentralizadas de gobierno. La autoridad pasó 
al terrateniente, el cual tenía poderes extraordinarios para fines tributarios dentro de su dominio. 
Se evidenció también la entrega voluntaria de tierra a algún príncipe poderoso, de parte de un 
pequeño terrateniente que continuaba viviendo en ella con el objeto de que se protegiese de por 
vida. En esta época, floreció y se consolidó también la Iglesia Católica y Apostólica Romana. El 
estudio de su organización ha de interesar a quien se inicia en las disciplinas administrativas, 
cualquiera que sea su credo religioso, porque ella tiene características muy particulares que 
inclusive en algunos aspectos obedecen aúna concepción distinta del patrón clásico. 
 Revolución Industrial: 
La Revolución Industrial fue un periodo histórico comprendido entre la segunda mitad del siglo 
XVIII y principios del XIX, en el que Inglaterra en primer lugar, y el resto de Europa continental 
después, sufren el mayor conjunto de transformaciones socioeconómicas, tecnológicas y 
culturales de la Historia de la humanidad, desde el Neolítico. La economía basada en el trabajo 
manual fue reemplazada por otra dominada por la industria y la manufactura .La Revolución 
comenzó con la mecanización de las industrias textiles y el desarrollo de los procesos del hierro. 
Nuevas máquinas favorecieron enormes incrementos en la capacidad de producción. La 
revolución agrícola británica hizo además más eficiente la producción de alimentos con una 
menor aportación del factor trabajo, alentando a la población que no podía encontrar trabajos 
agrícolas a buscar empleos relacionados con la industria y, por ende, originando un movimiento
migratorio desde el campo a las ciudades así como un nuevo desarrollo en las fábricas. (vargas, 
2010) 
“http://ingridgarzonbernal.blogspot.com/2011/11/blog-post.html”
Escuela de Administración Científica 
(koontz harold, 1998)
(Idalberto, 2004) 
Teoría Clásica de la Administración 
En 1916 en Francia surgió la teoría clásica, la cual concibe la organización como 
una estructura. Al igual que la administración científica su objetivo es la búsqueda 
de la eficiencia de las organizaciones. 
Para Fayol, los principales aspectos de la teoría son tratados en:
• La división del trabajo 
• Aautoridad y responsabilidad 
• Uunidad de mando 
• Uunidad de dirección 
• Ccentralización 
• Jjerarquía o cadena escalar 
Obra de Fayol 
Henri Fayol (1841 – 1925) nació en Constantinopla y falleció en parís, se gradúa 
de Ingeniero de Minas a los 19 años, hizo grandes aportes a los diferentes niveles 
administrativos, considerado el padre de la Teoría Clásica de la Administración la 
cual nace de la necesidad de encontrar lineamientos para administrar 
organizaciones complejas, fue el primero en sistematizar el comportamiento 
gerencial, establece catorce principios de la administración, dividió las operaciones 
industriales y comerciales en seis grupos que se denominaron funciones básicas 
de la empresa, las cuales son: 
1. Funciones Técnicas: Relacionadas con la producción de bienes o de 
servicios de la empresa. 
2. Funciones Comerciales: Relacionadas con la compra, venta e 
intercambio. 
3. Funciones Financieras: Relacionadas con la búsqueda y gerencia de 
capitales. 
4. Funciones de Seguridad: Relacionadas con la protección y 
preservación de los bienes de las personas. 
5. Funciones Contables: Relacionadas con los inventarios, registros 
balances, costos y estadísticas. 
6. Funciones Administrativas: Relacionadas con la integración de las 
otras cinco funciones. Las funciones administrativas coordinan y 
sincronizan las demás funciones de la empresa, siempre encima de 
ellas.
Principios Administrativos de Fayol 
1. División de Trabajo: Cuanto más se especialicen las 
personas, con mayor eficiencia desempeñarán su oficio. Este 
principio se ve muy claro en la moderna línea de montaje. 
2. Autoridad: Los gerentes tienen que dar órdenes para que se 
hagan las cosas. Si bien la autoridad formal les da el derecho 
de mandar, los gerentes no siempre obtendrán obediencia, a 
menos que tengan también autoridad personal (Liderazgo). 
3. Disciplina: Los miembros de una organización tienen que 
respetar las reglas y convenios que gobiernan la empresa. 
Esto será el resultado de un buen liderazgo en todos los 
niveles, de acuerdos equitativos (tales disposiciones para 
recompensar el rendimiento superior) y sanciones para las 
infracciones, aplicadas con justicia. 
4. Unidad de Dirección: Las operaciones que tienen un mismo 
objetivo deben ser dirigidas por un solo gerente que use un 
solo plan. 
5. Unidad de Mando: Cada empleado debe recibir instrucciones 
sobre una operación particular solamente de una persona. 
6. Subordinación de interés individual al bien común: En 
cualquier empresa el interés de los empleados no debe tener 
prelación sobre los intereses de la organización como un todo. 
7. Remuneración: La compensación por el trabajo debe ser 
equitativa para los empleados como para los patronos. 
8. Centralización: Fayol creía que los gerentes deben conservar 
la responsabilidad final pero también necesitan dar a su 
subalterna autoridad suficiente para que puedan realizar 
adecuadamente su oficio. El problema consiste en encontrar 
el mejor grado de centralización en cada caso. 
9. Jerarquía: La línea de autoridad en una organización 
representada hoy generalmente por cuadros y líneas de un 
organigrama pasa en orden de rangos desde la alta gerencia 
hasta los niveles más bajos de la empresa.
10. Orden: Los materiales y las personas deben estar en el lugar 
adecuado en el momento adecuado. En particular, cada 
individuo debe ocupar el cargo o posición más adecuados 
para él. 
11. Equidad: Los administradores deben ser amistosos y 
equitativos con sus subalternos. 
12. Estabilidad del personal: Una alta tasa de rotación del 
personal no es conveniente para el eficiente funcionamiento 
de una organización. 
13. Iniciativa: Debe darse a la subalterna libertad para concebir y 
llevar a cabo sus planes, aun cuando a veces se comentan 
errores. 
14. Espíritu de equipo: Promover el espíritu de equipo dará a la 
organización un sentido de unidad. Fayol recomendaba por 
ejemplo, el empleo de la comunicación verbal en lugar de la 
comunicación formal por escrito, siempre que fuera posible. 
Bibliografía 
Idalberto, C. (2004). Introduccion a la Teoria General de la Administracion. mexico: MacGraw- Hill 
Interamericana. 
koontz harold, w. h. (1998). admisnistracion una perspectiva global onceava edicion. mexico: 
Mcgraw hill. 
padilla, g. (16 de 12 de 2011). fundamentos y teorias de la administracion. Recuperado el 14 de 09 
de 2014, de scribd.com: http://es.scribd.com/doc/75897550/FUNDAMENTOS-Y-TEORIAS-DE- 
LA-ADMINISTRACION 
vargas, e. (01 de 01 de 2010). Fundamentos de la Administracion. Recuperado el 14 de 09 de 2014, 
de scribd.com: http://es.scribd.com/doc/37128346/Resumen-Fundamentos-de-La-Admin-is- 
Trac-Ion

TRABAJO CON NORMAS APA

  • 1.
    Cristhian Sllender Collazos Metodología de Estudio Procesos Empresariales I 2014 Fundamentos de la Administración “la dirección de un organismo social y su forma efectiva en alcanzar sus objetivos fundada en la habilidad de conducir a sus integrantes"1 “Es el proceso de planear, organizar, dirigir y controlar el uso de los recursos para lograr los objetivos organizacionales"2 Desarrollo Histórico  Sumerios Fueron los primeros en tener escritura, los sacerdotes llevaban en forma arcaica, el control administrativo del cobro de los impuestos. La revolución urbana trajo consigo la aparición del Estado y una determinada estratificación económica y social, así como el uso de la escritura. Con ella se asiste a una separación entre la producción primaria de alimentos y a las técnicas especializadas. Aparecen las grandes organizaciones de los templos y los palacios, que diferenciarán la ciudad de las aldeas. Los templos se dedicaban al culto y eran casas de los Dioses, mientras que los palacios eran habitados por los reyes, eran centros administrativos. Surgió con el desarrollo del comercio, cuando los sumerios necesitaron un sistema para registrar sus transacciones comerciales. La cultura sumeria se caracterizó por la existencia de dos polos, el templo y el palacio. Ambos tenían en común el ser centros económicos de producción, distribución, transformación y comercio de primer orden. Como vicario del Dios sobre la tierra, era el que administraba sus bienes, pero también administraba sus ciudades como si de una gran propiedad se tratara.  Babilonia Los babilonios modificaron y transformaron su herencia sumeria para adecuarla a su propia cultura y carácter. Se ha encontrado una colección importante de obras de literatura babilónica, una de las más importantes es la magnífica colección de leyes denominada código de Hammurabi, que junto con otros documentos y cartas pertenecientes a distintos periodos, proporcionan un amplio cuadro de la estructura social y de la organización económica. Administrador inusualmente activo y capaz, Hammurabi ofreció su atención personal a detalles 1 (koontz harold, 1998) 2 (Idalberto, 2004)
  • 2.
    tales como lalimpieza de canales de irrigación y la introducción de un mes más en el calendario. Era un extraordinario legislador. También era un inspirado líder religioso. Ley y justicia eran conceptos fundamentales en el modo de vida babilónico. La justicia era administrada por los tribunales, cada uno de los cuales tenía entre uno y cuatro jueces.  Egipto Sus dirigentes eran capaces de planear, organizar y controlar a miles de trabajadores en la ejecución de sus monumentos. En el tipo de administración manejada por esta civilización se refleja una coordinación con un objetivo previamente fijado, su sistema de factor humano ya tenía cargos específicos y contaba con un fondo de valores; este fondo se obtenía de los impuestos cobrados por los gobernantes con el fin de duplicarlo des pues para comercializarlo. Debido a los medios de comunicación marítimos, fluviales, así como el uso comunal de la tierra, fue necesario que tales servicios y bienes fueran administrados de manera pública y colectiva, a través del gran poder del gobierno central (el Faraón). La idea que prevaleció en el en antiguo Egipto se basó en la coordinación de los esfuerzos económicos de toda población, a fin de garantizar a cada uno de los miembros de la comunidad, y para ella la misma como un todo, el más alto grado de prosperidad.  China China se caracterizó por tener un gobierno matriarcal, su máximo exponente es Confucio, quien fue un filósofo chino que sentó las primeras bases de un buen gobierno con principios cono la imparcialidad, el respeto al bien público, y el cumplimiento de los deberes por parte de los gobernantes. La constitución del CHOW adoptada en el año 60 a.C. dejó un legado importante en el cual se enunciaban 8 factores muy importantes para un buen gobernante: organización, funciones, procedimientos, relaciones, ceremonias, control, sanciones y registro.  Grecia Desarrollaron la ética del trabajo; la universalidad de la administración (Sócrates); iniciaron el método científico para la solución de los problemas. Platón habla delas aptitudes naturales de los hombres, da origen a la especialización. Aristóteles en su libro "la política" distingue tres formas de administración pública: ejecutivo, legislativo y judicial. La administración gubernamental griega tuvo cuatro pasos evolutivos, puesto que sus estados tuvieron: monarquías, aristocracias, tiranías y democracias. La monarquía ateniense fue su primer sistema de gobierno y tuvo poca relevancia desde un punto de vista administrativo; en tanto que el período aristocrático y el democrático si tuvieron una gran trascendencia. La democracia fue un sistema de gobierno que consistió en una asamblea popular denominada la eclesial, en el cual residía la autoridad máxima, y en ella participaban directamente todos los ciudadanos. Fue así ésa la primera manifestación que tuvo del concepto de gobierno de la mayoría y de que la soberanía del estado la tiene el pueblo. Este
  • 3.
    sistema es elgran legado que nos deja la civilización griega aunque con algunas limitaciones y diferencias.  Roma Una de las civilizaciones que más influyó en el pensamiento administrativo fue el pueblo romano, marcó las bases más importantes de la sociedad moderna. Roma manejaba magisterios plenamente identificados en un orden jerárquico de importancia para el estado. Roma clasifica a las empresas en tres: públicas que realizan actividades del estado, semipúblicas que pertenecen a sindicatos y privadas que eran manejadas por civiles. Roma tuvo tres periodos: la república donde las actividades eran manejadas por el pueblo y predominaba la igualdad de los derechos, la monarquía en donde dirigía el gobierno la alta sociedad y no intervenía el pueblo, la caída del imperio romano que se caracterizó por la desorganización. Los romanos manejaron con igual ardor la espada que el arado. De esta manera engrandecieron sus territorios e implantan una administración encargada de fomentar su desarrollo. El espíritu de orden administrativo que tuvo el imperio romano hizo que se lograra, a la par de las guerras y conquistas, la organización de las instituciones de manera satisfactoria.  Edad Media: La Edad Media de Europa se caracterizó básicamente por un sistema político original: el feudalismo. Los reyes sólo disponían de un poder limitado: no eran más que la cabeza de toda una jerarquía de señores, vinculados entre ellos por lazos de vasallaje. El señor feudal vivía en su castillo, administraba la justicia, dirigía la policía, recaudaba los impuestos y acuñaba la moneda. La Edad Media se caracterizó por las formas descentralizadas de gobierno. La autoridad pasó al terrateniente, el cual tenía poderes extraordinarios para fines tributarios dentro de su dominio. Se evidenció también la entrega voluntaria de tierra a algún príncipe poderoso, de parte de un pequeño terrateniente que continuaba viviendo en ella con el objeto de que se protegiese de por vida. En esta época, floreció y se consolidó también la Iglesia Católica y Apostólica Romana. El estudio de su organización ha de interesar a quien se inicia en las disciplinas administrativas, cualquiera que sea su credo religioso, porque ella tiene características muy particulares que inclusive en algunos aspectos obedecen aúna concepción distinta del patrón clásico.  Revolución Industrial: La Revolución Industrial fue un periodo histórico comprendido entre la segunda mitad del siglo XVIII y principios del XIX, en el que Inglaterra en primer lugar, y el resto de Europa continental después, sufren el mayor conjunto de transformaciones socioeconómicas, tecnológicas y culturales de la Historia de la humanidad, desde el Neolítico. La economía basada en el trabajo manual fue reemplazada por otra dominada por la industria y la manufactura .La Revolución comenzó con la mecanización de las industrias textiles y el desarrollo de los procesos del hierro. Nuevas máquinas favorecieron enormes incrementos en la capacidad de producción. La revolución agrícola británica hizo además más eficiente la producción de alimentos con una menor aportación del factor trabajo, alentando a la población que no podía encontrar trabajos agrícolas a buscar empleos relacionados con la industria y, por ende, originando un movimiento
  • 4.
    migratorio desde elcampo a las ciudades así como un nuevo desarrollo en las fábricas. (vargas, 2010) “http://ingridgarzonbernal.blogspot.com/2011/11/blog-post.html”
  • 5.
    Escuela de AdministraciónCientífica (koontz harold, 1998)
  • 6.
    (Idalberto, 2004) TeoríaClásica de la Administración En 1916 en Francia surgió la teoría clásica, la cual concibe la organización como una estructura. Al igual que la administración científica su objetivo es la búsqueda de la eficiencia de las organizaciones. Para Fayol, los principales aspectos de la teoría son tratados en:
  • 7.
    • La divisióndel trabajo • Aautoridad y responsabilidad • Uunidad de mando • Uunidad de dirección • Ccentralización • Jjerarquía o cadena escalar Obra de Fayol Henri Fayol (1841 – 1925) nació en Constantinopla y falleció en parís, se gradúa de Ingeniero de Minas a los 19 años, hizo grandes aportes a los diferentes niveles administrativos, considerado el padre de la Teoría Clásica de la Administración la cual nace de la necesidad de encontrar lineamientos para administrar organizaciones complejas, fue el primero en sistematizar el comportamiento gerencial, establece catorce principios de la administración, dividió las operaciones industriales y comerciales en seis grupos que se denominaron funciones básicas de la empresa, las cuales son: 1. Funciones Técnicas: Relacionadas con la producción de bienes o de servicios de la empresa. 2. Funciones Comerciales: Relacionadas con la compra, venta e intercambio. 3. Funciones Financieras: Relacionadas con la búsqueda y gerencia de capitales. 4. Funciones de Seguridad: Relacionadas con la protección y preservación de los bienes de las personas. 5. Funciones Contables: Relacionadas con los inventarios, registros balances, costos y estadísticas. 6. Funciones Administrativas: Relacionadas con la integración de las otras cinco funciones. Las funciones administrativas coordinan y sincronizan las demás funciones de la empresa, siempre encima de ellas.
  • 8.
    Principios Administrativos deFayol 1. División de Trabajo: Cuanto más se especialicen las personas, con mayor eficiencia desempeñarán su oficio. Este principio se ve muy claro en la moderna línea de montaje. 2. Autoridad: Los gerentes tienen que dar órdenes para que se hagan las cosas. Si bien la autoridad formal les da el derecho de mandar, los gerentes no siempre obtendrán obediencia, a menos que tengan también autoridad personal (Liderazgo). 3. Disciplina: Los miembros de una organización tienen que respetar las reglas y convenios que gobiernan la empresa. Esto será el resultado de un buen liderazgo en todos los niveles, de acuerdos equitativos (tales disposiciones para recompensar el rendimiento superior) y sanciones para las infracciones, aplicadas con justicia. 4. Unidad de Dirección: Las operaciones que tienen un mismo objetivo deben ser dirigidas por un solo gerente que use un solo plan. 5. Unidad de Mando: Cada empleado debe recibir instrucciones sobre una operación particular solamente de una persona. 6. Subordinación de interés individual al bien común: En cualquier empresa el interés de los empleados no debe tener prelación sobre los intereses de la organización como un todo. 7. Remuneración: La compensación por el trabajo debe ser equitativa para los empleados como para los patronos. 8. Centralización: Fayol creía que los gerentes deben conservar la responsabilidad final pero también necesitan dar a su subalterna autoridad suficiente para que puedan realizar adecuadamente su oficio. El problema consiste en encontrar el mejor grado de centralización en cada caso. 9. Jerarquía: La línea de autoridad en una organización representada hoy generalmente por cuadros y líneas de un organigrama pasa en orden de rangos desde la alta gerencia hasta los niveles más bajos de la empresa.
  • 9.
    10. Orden: Losmateriales y las personas deben estar en el lugar adecuado en el momento adecuado. En particular, cada individuo debe ocupar el cargo o posición más adecuados para él. 11. Equidad: Los administradores deben ser amistosos y equitativos con sus subalternos. 12. Estabilidad del personal: Una alta tasa de rotación del personal no es conveniente para el eficiente funcionamiento de una organización. 13. Iniciativa: Debe darse a la subalterna libertad para concebir y llevar a cabo sus planes, aun cuando a veces se comentan errores. 14. Espíritu de equipo: Promover el espíritu de equipo dará a la organización un sentido de unidad. Fayol recomendaba por ejemplo, el empleo de la comunicación verbal en lugar de la comunicación formal por escrito, siempre que fuera posible. Bibliografía Idalberto, C. (2004). Introduccion a la Teoria General de la Administracion. mexico: MacGraw- Hill Interamericana. koontz harold, w. h. (1998). admisnistracion una perspectiva global onceava edicion. mexico: Mcgraw hill. padilla, g. (16 de 12 de 2011). fundamentos y teorias de la administracion. Recuperado el 14 de 09 de 2014, de scribd.com: http://es.scribd.com/doc/75897550/FUNDAMENTOS-Y-TEORIAS-DE- LA-ADMINISTRACION vargas, e. (01 de 01 de 2010). Fundamentos de la Administracion. Recuperado el 14 de 09 de 2014, de scribd.com: http://es.scribd.com/doc/37128346/Resumen-Fundamentos-de-La-Admin-is- Trac-Ion