ALUMNA: QUIROZ ELIZALDE JOCELYN
GRUPO: 602 | PERIODO ESCOLAR: 21415
Administración y
auditoria de centro
de datos
PROFESORA: MARICARMEN ZARATE
HERNANDEZ
Identificación del entorno de auditoria
o Concepto de auditoria informática
La función que debe de desarrollar para asegurar la salvaguarda de los activos de los
sistemas de computadora. Mantiene la integridad de los datos logra objetivos del centro
de datos.
Donde puedes lograr objetivos del centro de datos de forma eficaz y eficiente para
verificar aplicaciones (programas de producción, desarrollo de sistemas e instalación de
centro de datos).
o Objetivos de la auditoria informática
Verificar que en el centro de datos se cumplan en tiempo y forma de manera eficiente y
eficaz donde organices:
 Aplicaciones
 Desarrollo del sistema utilizado
 Instalación del centro de datos
o Mejora de características de la empresa con auditoria
Eficiencia: La eficiencia de la empresa también debe de tener medios disponibles de
manera racional para llegar a una meta. Se trata de la capacidad de alcanzar un objetivo
fijado con anterioridad en el menor tiempo posible y con el mínimo uso posible de los
recursos, lo que supone una optimización.
Eficacia: Esta hace referencia a los recursos empleados y los resultados obtenidos.
Rentabilidad: Tiene la capacidad de generar suficiente utilidad para obtener ganancias
obtenidas de la inversión o los recursos que se utilizaron para obtenerla.
Seguridad de los puntos que se toman en la empresa:
 La licencia de funcionamiento
 Capacidad operativa de brindar servicios
 Experiencia
 Criterios administrativos
 Certificación de calidad
 Calidad de la supervisión
Manejo de controles
o Finalidad de los controles de operación
Los manejos de controles tienen como finalidad lograr objetivos que a la empresa le sean
favorables para su manejo de controles que en su colaboración de la operación obtengan
como finalidad su propósito.
o Características de controles de seguridad físicos y lógicos
El control físico es la implementación de medidas de seguridad en una estructura definida
usada para prevenir o detener el acceso no autorizado a material confidencial:
 Cámaras de circuito cerrado
 Sistemas de alarmas térmicos o de movimiento
 Guardias de seguridad
 Identificación con fotos
 Puertas de acero con seguros especiales
Controles lógicos
 Autenticidad
 Permiten verificar la identidad
 Firmas digitales Exactitud
 Aseguran la coherencia de los datos
 Validación de campos
 Validación de excesos
 Totalidad
 Cifras de control
 Redundancia
 Evitan la duplicidad de datos
 Cancelación de lotes
 Verificación de secuencias
 Privacidad
Mostrare dos formatos los cuales son indispensables para el manejo de
controles:
FECHA: __________
Control administrativo
(Lógico)
Nombre del archivo y ubicación:
Fecha de la última modificación: _____ / _______ / ______
Numero de modificación:
Se llevó a cabo la revisión de la última actualización por parte de un
delegado.
Si NO
Nombre del delegado:
Persona que ocupa el equipo:
Hora: Fecha: ____ / ______ / ______
Motivo de uso del equipo:
Center Jett
¡No tiene límites tus sueños
la distancia menos!
FECHA: __________
Control de documentación
Documento:
Encargado de revisar el documento:
Inicio: Si NO
Finalizado: SI NO
Documento designado: SI NO
Fecha de designación: _____ / _______ / ______
Documento externo:
Encargado de quien integro el documento:
Fecha: _____ / _____ /______
Dispositivo del documento: SI NO
Center Jett
¡No tiene límites tus sueños
la distancia menos!
o Evaluación del plan de contingencias
Reconocerla ineficacia de su empresa, sino que supone un avance a la hora de superar
cualquier eventualidad que puedan acarrear pérdidas o importantes pérdidas y llegado el
caso no solo materiales sino personales.
Los Planes de Contingencia se deben hacer de cara a futuros acontecimientos para los
que hace falta estar preparado. La función principal de un Plan de Contingencia es la
continuidad de las operaciones de la empresa su elaboración la dividimos en cuatro
etapas:
1. Evaluación.
2. Planificación.
3. Pruebas de viabilidad.
4. Ejecución.
Identificación de revisiones de auditoria
Ex
Grado de confiabilidad de los sistemas de
la empresa
Exactitud
Integridad
Validez de la
información
Control claves
Aplicables
efectivamente
Aplicables
uniformemente
EQUIPOS CARACTERÍSTICAS
COMPUTADORAS o Usuario titular
o Área a la que pertenece
UNIDAD
CENTRAL DE
PROCESAMIENTO
o Marca
o Modelo
o Número de serie
o Procesador
o Memoria RAM
o Disco duro
MONITOR o Número de serie
o Marca
o Modelo
TECLADO o
MOUSE o
TELÉFONO o
IMPRESORA o Usuario titular
o Área a la que pertenece
o Tipo
En necesario implementar
En el ámbito auditable se llevan a cabo procedimientos que permiten mejoras continuas
en una empresa de dichos procedimientos.
a) Verificar el grado de confiabilidad de la empresa o entidad
o Exactitud
o Integridad
o Validez
Además se deben de tomar una cuenta dentro de cada área de trabajo de la empresa.
b) Verificar que los controles claves existan y que sean aplicables de manera efectiva
en el área de trabajo
Criterios Cumple
1. Se tiene implementado una contraseña en cada
equipo de cómputo del área.

2. Establecen reglas y normas en el área, para que el
trabajador siga ciertas reglas.

3. Se manejan lineamientos para que el trabajador
cumpla con obligación dentro del área.

4. Se solicita al personal del área la portación del
gafete para su identificación y acceso.

5. Se verificara que el personal porte su uniforme y
siga normas, mediante un control que el jefe
depto. Lleva.

6. Que el personal cumpla con asistencias en la área
correspondiente para no afectarlo, mediante el
uso de bitácoras de E y S.

Si NO
Uso de herramientas para auditoria informática
Dentro de la parte auditable se manejan herramientas como
- Observación
- Cuestionarios
- Entrevistas
- Maestro
- Flujo gramas
- Listas de chequeo
Los cuales permiten al auditor determinen las condiciones que son referidos asi como
verificar la parte que no lo es
Cuestionarios
1. ¿Se actualiza el software de todos los equipos?
2. ¿Cada cuadro se verifica el vencimiento del software?
3. ¿Cuándo se instala un software se percata que sea original?
4. ¿Son aceptables todos los permisos del software instalado?
5. ¿Se tiene licencias de software actualizadas?
6. ¿Cuánto tiempo tiene utilizado el software?
7. ¿El hardware con que se trabaja está en condiciones apropiadas?
8. ¿Se tiene alguna medida de seguridad o protección para el hardware?
9. ¿Se está trabajando con algún hardware decidido?
10. ¿Cada cuanto se hace mantenimiento correctivo del hardware?
Entrevistas
1. Manejas un tipo de registro para llevar un control de asistencias
2. Cada cuando llevas acabo el registro
3. Que es lo que consideras al registrar una asistencia
4. Estableces al personal de tu departamento que tendrán acceso con sus
identificaciones
5. Estableces al personal de tu departamento que asistan con buena presentación
6. Manejas un tipo de bitácora para el control de acceso de E y S
7. Que es lo que consideras al registrar un acceso de E y S de una persona ajena al
departamento
8. Verificas que el sitio web se mantenga actualizado
9. Verificar que los complementos del navegador estén vigentes para poder
visualizar el sitio
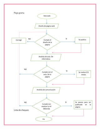
Flujo grama
Lista de chequeo
Sitio web
Diseño de página web
Cumple el
diseño de la
página
Analista de acta. De
informática
Cumple con el
acta. De la
página
Analista de comunicación
Cumple con
analizar la inf.
Obtenida
Fin
Se publica
Se realiza C/3
meses
Se pasara para ser
publicada en la
página
Corregir
NO
NO
NO SI
SI
SI
Criterios Cumple
SI NO
1. Verificar que la página web cumpla con
el diseño web requerido. 
2. Se verifica que se corrija la página si no
cumple con las características
obtenidas.

3. Se observa que si la página cumple con
las características será publicada.

4. Verifica que la comunicación de la
información cumpla para ser
publicada.

5. Se verifica que los errores se corrijan 

Trabajo final maricarmen

  • 1.
    ALUMNA: QUIROZ ELIZALDEJOCELYN GRUPO: 602 | PERIODO ESCOLAR: 21415 Administración y auditoria de centro de datos PROFESORA: MARICARMEN ZARATE HERNANDEZ
  • 2.
    Identificación del entornode auditoria o Concepto de auditoria informática La función que debe de desarrollar para asegurar la salvaguarda de los activos de los sistemas de computadora. Mantiene la integridad de los datos logra objetivos del centro de datos. Donde puedes lograr objetivos del centro de datos de forma eficaz y eficiente para verificar aplicaciones (programas de producción, desarrollo de sistemas e instalación de centro de datos). o Objetivos de la auditoria informática Verificar que en el centro de datos se cumplan en tiempo y forma de manera eficiente y eficaz donde organices:  Aplicaciones  Desarrollo del sistema utilizado  Instalación del centro de datos o Mejora de características de la empresa con auditoria Eficiencia: La eficiencia de la empresa también debe de tener medios disponibles de manera racional para llegar a una meta. Se trata de la capacidad de alcanzar un objetivo fijado con anterioridad en el menor tiempo posible y con el mínimo uso posible de los recursos, lo que supone una optimización. Eficacia: Esta hace referencia a los recursos empleados y los resultados obtenidos. Rentabilidad: Tiene la capacidad de generar suficiente utilidad para obtener ganancias obtenidas de la inversión o los recursos que se utilizaron para obtenerla. Seguridad de los puntos que se toman en la empresa:  La licencia de funcionamiento  Capacidad operativa de brindar servicios  Experiencia  Criterios administrativos  Certificación de calidad  Calidad de la supervisión
  • 3.
    Manejo de controles oFinalidad de los controles de operación Los manejos de controles tienen como finalidad lograr objetivos que a la empresa le sean favorables para su manejo de controles que en su colaboración de la operación obtengan como finalidad su propósito. o Características de controles de seguridad físicos y lógicos El control físico es la implementación de medidas de seguridad en una estructura definida usada para prevenir o detener el acceso no autorizado a material confidencial:  Cámaras de circuito cerrado  Sistemas de alarmas térmicos o de movimiento  Guardias de seguridad  Identificación con fotos  Puertas de acero con seguros especiales Controles lógicos  Autenticidad  Permiten verificar la identidad  Firmas digitales Exactitud  Aseguran la coherencia de los datos  Validación de campos  Validación de excesos  Totalidad  Cifras de control  Redundancia  Evitan la duplicidad de datos  Cancelación de lotes  Verificación de secuencias  Privacidad Mostrare dos formatos los cuales son indispensables para el manejo de controles:
  • 4.
    FECHA: __________ Control administrativo (Lógico) Nombredel archivo y ubicación: Fecha de la última modificación: _____ / _______ / ______ Numero de modificación: Se llevó a cabo la revisión de la última actualización por parte de un delegado. Si NO Nombre del delegado: Persona que ocupa el equipo: Hora: Fecha: ____ / ______ / ______ Motivo de uso del equipo: Center Jett ¡No tiene límites tus sueños la distancia menos!
  • 5.
    FECHA: __________ Control dedocumentación Documento: Encargado de revisar el documento: Inicio: Si NO Finalizado: SI NO Documento designado: SI NO Fecha de designación: _____ / _______ / ______ Documento externo: Encargado de quien integro el documento: Fecha: _____ / _____ /______ Dispositivo del documento: SI NO Center Jett ¡No tiene límites tus sueños la distancia menos!
  • 6.
    o Evaluación delplan de contingencias Reconocerla ineficacia de su empresa, sino que supone un avance a la hora de superar cualquier eventualidad que puedan acarrear pérdidas o importantes pérdidas y llegado el caso no solo materiales sino personales. Los Planes de Contingencia se deben hacer de cara a futuros acontecimientos para los que hace falta estar preparado. La función principal de un Plan de Contingencia es la continuidad de las operaciones de la empresa su elaboración la dividimos en cuatro etapas: 1. Evaluación. 2. Planificación. 3. Pruebas de viabilidad. 4. Ejecución. Identificación de revisiones de auditoria Ex Grado de confiabilidad de los sistemas de la empresa Exactitud Integridad Validez de la información Control claves Aplicables efectivamente Aplicables uniformemente
  • 7.
    EQUIPOS CARACTERÍSTICAS COMPUTADORAS oUsuario titular o Área a la que pertenece UNIDAD CENTRAL DE PROCESAMIENTO o Marca o Modelo o Número de serie o Procesador o Memoria RAM o Disco duro MONITOR o Número de serie o Marca o Modelo TECLADO o MOUSE o TELÉFONO o IMPRESORA o Usuario titular o Área a la que pertenece o Tipo
  • 8.
    En necesario implementar Enel ámbito auditable se llevan a cabo procedimientos que permiten mejoras continuas en una empresa de dichos procedimientos. a) Verificar el grado de confiabilidad de la empresa o entidad o Exactitud o Integridad o Validez Además se deben de tomar una cuenta dentro de cada área de trabajo de la empresa. b) Verificar que los controles claves existan y que sean aplicables de manera efectiva en el área de trabajo Criterios Cumple 1. Se tiene implementado una contraseña en cada equipo de cómputo del área.  2. Establecen reglas y normas en el área, para que el trabajador siga ciertas reglas.  3. Se manejan lineamientos para que el trabajador cumpla con obligación dentro del área.  4. Se solicita al personal del área la portación del gafete para su identificación y acceso.  5. Se verificara que el personal porte su uniforme y siga normas, mediante un control que el jefe depto. Lleva.  6. Que el personal cumpla con asistencias en la área correspondiente para no afectarlo, mediante el uso de bitácoras de E y S.  Si NO
  • 9.
    Uso de herramientaspara auditoria informática Dentro de la parte auditable se manejan herramientas como - Observación - Cuestionarios - Entrevistas - Maestro - Flujo gramas - Listas de chequeo Los cuales permiten al auditor determinen las condiciones que son referidos asi como verificar la parte que no lo es
  • 10.
    Cuestionarios 1. ¿Se actualizael software de todos los equipos? 2. ¿Cada cuadro se verifica el vencimiento del software? 3. ¿Cuándo se instala un software se percata que sea original? 4. ¿Son aceptables todos los permisos del software instalado? 5. ¿Se tiene licencias de software actualizadas? 6. ¿Cuánto tiempo tiene utilizado el software? 7. ¿El hardware con que se trabaja está en condiciones apropiadas? 8. ¿Se tiene alguna medida de seguridad o protección para el hardware? 9. ¿Se está trabajando con algún hardware decidido? 10. ¿Cada cuanto se hace mantenimiento correctivo del hardware? Entrevistas 1. Manejas un tipo de registro para llevar un control de asistencias 2. Cada cuando llevas acabo el registro 3. Que es lo que consideras al registrar una asistencia 4. Estableces al personal de tu departamento que tendrán acceso con sus identificaciones 5. Estableces al personal de tu departamento que asistan con buena presentación 6. Manejas un tipo de bitácora para el control de acceso de E y S
  • 11.
    7. Que eslo que consideras al registrar un acceso de E y S de una persona ajena al departamento 8. Verificas que el sitio web se mantenga actualizado 9. Verificar que los complementos del navegador estén vigentes para poder visualizar el sitio
  • 12.
    Flujo grama Lista dechequeo Sitio web Diseño de página web Cumple el diseño de la página Analista de acta. De informática Cumple con el acta. De la página Analista de comunicación Cumple con analizar la inf. Obtenida Fin Se publica Se realiza C/3 meses Se pasara para ser publicada en la página Corregir NO NO NO SI SI SI
  • 13.
    Criterios Cumple SI NO 1.Verificar que la página web cumpla con el diseño web requerido.  2. Se verifica que se corrija la página si no cumple con las características obtenidas.  3. Se observa que si la página cumple con las características será publicada.  4. Verifica que la comunicación de la información cumpla para ser publicada.  5. Se verifica que los errores se corrijan 