Edu 2.0 
 

         Trabajo realizado por:
            Mª Rosario Galán Moraleda
            Elvira Díaz Arellano
            Yáiza Mª Salvador Muñoz-Alcón
         4º Curso Mención TICE
            Comunidades Virtuales
Índice 

1.  INTRODUCCIÓN ......................................................................................................... 2 

2.  MAPA EDU 2.0. .......................................................................................................... 3 

3.  PROGRAMA EDU 2.0. ................................................................................................ 4 

3.1.  INICIO ........................................................................................................................ 4 

3.2.  CLASES ....................................................................................................................... 5 

3.3.  GENTE ...................................................................................................................... 14 

3.4.  GRUPO ..................................................................................................................... 15 

3.4.1.¿Cómo crear un grupo? ......................................................................................... 15 

3.4.2.¿Cómo ingresar en un grupo? ............................................................................... 17 

3.4.3.¿Qué hacer en el grupo? ....................................................................................... 17 

3.5.  RECURSOS ............................................................................................................... 18 

3.6.  ADMINISTRACIÓN. .................................................................................................. 19 

4.  CONCLUSIÓN. .......................................................................................................... 24 
1. INTRODUCCIÓN 
        En  el  presente  trabajos  vamos  a  mostrar  un  breve  tutorial  elaborado  a  partir  del 
aprendizaje y manejo personal llevado a cabo por todos los componentes de  este equipo de 
trabajo. 
         
        Edu  2.0  es  un  sistema  gratuito  de  gestión  docente  muy  completo,  dirigido 
principalmente  a  la  educación  semipresencial,  que  incluye  los  usuarios  más  importantes  de 
una escuela: profesores, alumnos y padres.  
         
        Está ideado, por tanto, para ser usado por los profesores que trabajan habitualmente 
de forma presencial y que desean incluir elementos digitales online.  
         
        Realizaremos  una  breve  descripción  de  los  diferentes  elementos  que  conforman  la 
plataforma  Edu  2.0,  su  organización  en  los  diferentes  menús,  etc  así  como  el  uso  de  las 
herramientas y opciones más útiles  que nos ofrece dicha plataforma. 
         
        Por  último  realizaremos  una  breve  conclusión  exponiendo  los  aspectos  más 
destacados tras la experiencia en el manejo de Edu 2.0.. 
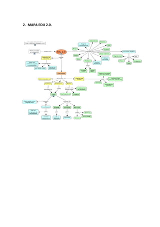
2. MAPA EDU 2.0. 
 




 
 
3. PROGRAMA EDU 2.0. 


3.1.    INICIO 
        Podemos  observar  una  columna  en  la  parte  derecha  con  un  apartado  con  anuncios 
pendientes, acontecimientos que suceden cada día según la planificación que hemos diseñado 
en el calendario y por último una barra de herramientas con  los siguientes apartados: 
 
        Noticias:  Disponemos  de  una  opción  donde  podemos  escribir  una  entrada  y  otra 
opción donde podemos escribir anuncios importantes. 
         
        Panel  de  Control:  Dentro  de  panel  de  control,  nos  permite  con  una  opción  ver    las 
noticias  que  tenemos  pendientes,  nos  aparecen  las  clases,  gente,  grupos,  recursos, 
inscripciones, correo electrónico y plan que disponemos, en este caso gratuito. 
         
        En el apartado de impartiendo aparecen las clases que tenemos creadas y un catálogo 
donde nos permite ir directamente a las clases creadas. 
         
        Bienvenido/a: Nos aparece la opción de configuración y dentro de esta, aparecen las 
siguientes  herramientas:  el  Portal  y  dentro  de  aquí  nos  permite  diseñar  la  página  de 
bienvenida con fuentes, diseños, pestañas, espacios, logotipos… 
         
        Mensajes: Disponemos de la bandeja de entrada y los correos 
         
        Calendario:  Podemos  mostrar  toda  la  planificación,  por  clases,  por  días,  semanas. 
Podemos  compartir  el  calendario  utilizando  el  enlace  que  nos  aparece  y  añadir  eventos.  Las 
clases, centro y espacio personal se diferencia por colores. 
         
        Informes: Nos permite crear estadísticas, matriculación, estados de clase y finalización 
de la clase. 
         
        Escuelas: Nos aparece el distrito y escuela que hemos creado. 
 
3.2.   CLASES 

       Una  clase  proporciona  un  amplio  conjunto  de  funciones  en  línea  para  la 
enseñanza  y  evaluación  de  los  estudiantes,  incluyendo  un  canal,  lecciones,  recursos, 
lista de estudiantes, foros, calendario, tareas,  notas, pericias, asistencia, notas, chat, 
wikis, blogs, grupos, etc. 




 
Resumen 

        Para ver todas las clases que la escuela ofrece, se hace clic en clases/catálogo.  


        Para ver las clases que se están enseñando actualmente, debemos hacer clic en 
clases  de  enseñanza.  Para  ver  una  clase  determinada,  debemos  hacer  clic  en  su 
nombre.  


        Los enlaces a las clases que estamos enseñando también aparecen en la sección 
"Mis clases" de la barra lateral.  Si nos colocamos sobre una clase en la barra lateral 
aparecerá una lista de accesos directos a las lecciones de la clase.  


Agregar una clase 




                                          




 

        Para agregar una nueva clase, se debe hacer clic en clases de enseñanza: clic en  
    , y clic en 'Nuevo', a continuación, se debe rellenar los campos para la clase y hacer 
clic en Guardar.  
Para  agregar  una  copia  de  una  clase  existente,  se  hace  clic  en  clases  de 
enseñanza, y clíc en “Existente”, se selecciona la clase que deseamos copiar, se hace 
clic en enviar, modificar los campos, y se puede Guardar. 


       Una  vez  que  hayamos  agregado  una  clase,  se  accede  a  la  página  principal,  la 
zona de "Noticias". Aparecerá una ventana emergente con una lista de consejos.  


        

Códigos de acceso 

       Un  código  de  acceso  es  un  código  único  de  todo  el  sitio  generado 
automáticamente. Si seleccionamos la opción "código de acceso" al crear una clase, el 
código de acceso se muestra en la página principal de la clase en el área de "Admin". 
Para cambiar el actual código de acceso, debemos hacer clic en la opción "reset" junto 
al código de acceso.  




        

       Si una clase tiene un código de acceso, los estudiantes pueden inscribirse en la 
clase haciendo clic en clases/matriculados/Enroll y, a continuación, introducir el código 
de acceso. También pueden inscribir por clic en clases/catálogo, selección de clase en 
el catálogo, entonces introducir el código de acceso y hacer clic en inscribirse.    
Configuración de una clase 

        Para configurar los parámetros de la clase, incluyendo su foto, la descripción y 
las  características  que  están  habilitadas,  haga  clic  en  la  ficha  Configurar.  De  forma 
predeterminada,  sólo  las  características  más  comunes  están  habilitadas  y 
características menos comunes tales como wikis y salas de chat están deshabilitadas.  


Estilo de clase 

        Cuando se crea una clase, puede ser uno de los siguientes estilos:  


    •   Instructor:  El aprendizaje tiene lugar en un  ambiente de aula tradicional. Esta 
        es la opción más común para las escuelas que utilizan el aprendizaje en línea en 
        combinación  con  su  programación 
        regular a la escuela.  
    •   Híbrido:  El  aprendizaje  tiene  lugar  en 
        un  ambiente  de  aula,  pero  algunas  de 
        las  lecciones  son  su  ritmo,  a  menudo 
        con  las  asignaciones  de  gateway  que 
        sólo  permiten  un  estudiante  proceder 
        una  vez  que  han  alcanzado  una  cierta 
        calificación.  
    •   A  su  propio  ritmo:  Todas  las  lecciones 
        tienen  un  ritmo  y  los  estudiantes 
        pueden  tomar  la  clase  en  cualquier  momento  y  en  cualquier  lugar.  No  hay 
        ningún horario de clases, no hay fechas  para clases particulares, "dar" o "fecha 
        de vencimiento" de asignaciones y no hay períodos de calificación.  

    El  sistema  se  ajusta  automáticamente  según  el  estilo  que  se  seleccione.  Por 
ejemplo, si se crea una clase con un estilo de "instructor" y, a continuación, se cambia 
el estilo de "autoaprendizaje", el sistema ignora automáticamente el horario de clases, 
iniciar/finalizar,    asignaciones  y  los  períodos  de  calificación.  Si  se  cambia  al  estilo  de 
"instructor", esta configuración quedará visible nuevamente.   
Finalización de la clase 

        Se considera que un estudiante ha finalizado la clase cuando o ha completado 
una  clase  cuando  se  han  completado  todas  sus  lecciones,  y  se  considera  que  ha  
completado  una  lección  cuando  haya  visitado  y  pasado  todas  las  asignaciones  de  su 
puerta de enlace. Puede configurar si las lecciones deben completarse en orden o no.  


        Cuando un estudiante termina una clase, recibe sus certificados de finalización, 
así  como  un  mensaje  que  le  informa  de  que  ha  completado  la  clase  y  proporciona 
vínculos a los certificados.  


        La  finalización  de  la  clase  actualmente  sólo  se  aplica  a  las  clases  de 
autoaprendizaje, pero en un futuro  se aplicará a todos los estilos de clase.  

Desactivación de las clases 


        Se pueden desactivar las clases que ya no están activas. No se  muestra en la 
lista de clases de activas, pero aún puede acceder a sus lecciones, tareas y notas.  


        Para desactivar las clases, se seleccionan y,   se hace clic en         Para ver una 
lista de las clases desactivadas, se  hace clic 'Anterior clases' en clases  de enseñanza. 
Para reactivar las clases,  se seleccionan y se hace clic en     

        Los  estudiantes  pueden  ver  una  lista  de  sus  clases  desactivadas  por 
clases/matriculadas  y  pulsando  'Anterior  clases'.  Se  puede  configurar  una  clase  para 
evitar que los estudiantes accedan después de la desactivación.   

Eliminar una clase  


        Para eliminar una clase, se hace clic en la pestaña superior y, a continuación, se 
hace  clic  en    en  el  cuadro  de  Admin.  Se  pedirá  la  contraseña  por  razones  de 
seguridad. 
LECCIONES 

       Para  ver  las  lecciones  para  una  clase,  se  hace  clic  en  "lecciones".  Se  pueden 
utilizar las "secciones" Mostrar / Ocultar opciones de "secciones" para controlar si las 
secciones de cada lección también se muestran. 

       Si  las  secciones  se  muestran,  las  asignaciones  de  puerta  de  enlace  se  indican 
con un     . Si las secciones están ocultas, las lecciones que contienen por lo menos una 
asignación de puerta de enlace se indican con un            




        


       Para ver una lección, se hace clic sobre su enlace. Además, si se pasa sobre una 
clase en la barra de la izquierda, una lista seleccionable de las lecciones aparece.  


       Para  añadir  una  lección,  se  hace  clic  en    .  Después,  o  se  hace  clic  en  Nuevo 
para agregar una nueva lección, o Existente para agregar una copia de uno o más de 
las clases existentes. Si se agrega una nueva lección, se escribe escribe su título, una 
breve  descripción,  la  fecha  programada  opcional  y  se  hace  clic  en  Guardar.  Si  se 
introduce una fecha programada, la lección aparecerá en el calendario de clase con un 
enlace directo a la lección.  


       Una  vez  que  se  haya  agregado  una  lección,  se  puede  utilizar       para  cambiar 
sus  campos  y     para  cambiar  su  imagen.  También  se  puede  añadir  competencias, 
secciones y notas del profesor.  
Para  cambiar  el  orden  de  las  lecciones,  se  pueden  arrastrar  y  soltar.    Para 
cambiar el orden de las secciones en una lección, se pueden arrastrar y soltar.   


 Analítica 

        Este  es  el  sistema  de  seguimiento  de  la  primera  y  última  vez  un  estudiante 
visita una lección en particular, así como el número total de veces que ha visitado la 
lección en un día determinado y la cantidad de tiempo que han pasado allí. Para ver un 
gráfico de esta información, se hace clic en el "Progreso del Estudiante              opción en la 
parte  superior  derecha.  El  gráfico  muestra  el  número  de  estudiantes  que  ha  visitado 
cada clase, así como la cantidad de tiempo que he pasado allí.  




                                                                                                         

        Para ver una cronología detallada de la actividad del estudiante, incluyendo un 
registro de cuando visitaron cada lección, se hace clic en la categoría "estudiantes" y 
luego se hace clic en el icono del estudiante Actividad.  




Corriente              
        Si una clase no es a su propio ritmo, puede activar / desactivar una lección a la 
"corriente"  lección  haciendo  clic  en  el  botón  de  opción  correspondiente.    Para 
establecer  las  opciones  de  lección,  se  hace  clic  en  Configurar  y    en  "lecciones".  Una 
opción  que  le  permite  evitar  que  los  estudiantes  vean  las  lecciones  más  allá  de  la 
lección  actual,  el  cual  es  útil  si  se  desea  preparar  lecciones  por  adelantado,  pero  no 
permitir el acceso a ellos. Otra opción   permite anunciar automáticamente una lección 
para  la  alimentación  de  las  noticias  cuando  se  convierte  en  actual  (activado  por 
defecto). 
Secciones 

        Los  contenidos  educativos  de  una  lección  son  una  o  más  secciones.  Hay  tres 
tipos  de  sección:  Páginas,  asignaciones  y  SCORM.  Para  agregar  una  sección  para  una 
lección,  se  consulta    la  lección  y  se  hace  clic  en  "Añadir  sección.  A  continuación,  se 
selecciona el tipo de sección que añadir. Existen varios tipos de sección: 


        Cada  sección  de  nivel  superior  tiene  su  propia  página  en  la  lección.  Las 
subsecciones de una sección se muestran en la misma página que la sección. El único 
caso  especial  es  las  asignaciones,  que  siempre  aparecen  en  su  propia  página. 




Páginas               


        Para agregar una sección de página, se hace clic en  , y en Página. Se escribe el 
título y el contenido de la página utilizando el editor HTML y, a continuación, se hace 
clic en Guardar. 


        Para editar una página, se hace clic en          . Para añadir / borrar / organizar sus 
recursos, se hace clic en      .   


         
Asignaciones 
        Para agregar una asignación de sección, se hace clic en               , y en Asignación, a 
continuación,  se  selecciona  el  tipo  de  tarea  de  añadir  y  se  introduce  sus  detalles 
básicos. 

        Si deseamos que la tarea sea una puerta de entrada, se hace clic en la casilla de 
puerta de enlace al crear la tarea y se escribe el porcentaje del umbral mínimo que se 
requiere  para  aprobar  la  cesión.  Un  estudiante  sólo  puede  completar  una  lección 
cuando  hayan  pasado  todas  las  asignaciones  de  puerta  de  enlace  en  la  lección.  Una 
asignación  de  puerta  de  enlace  se  indica            .  Cuando  un  alumno  aprueba  una 
asignación de puerta de enlace, que ven           el cambio a       . 
Para  completar  el  proceso,  se  hace  clic  en  Guardar.  La  sección  de  asignación 
aparecerá en la lección y también se mostrará en la lista de clase asignaciones. 


Scorm 

       Para  agregar  una  sección  SCORM,  se  hace  clic  en           ,  y  en  SCORM,  a 
continuación,  se selecciona si  se desea cargar un paquete SCORM nuevo o volver a 
usar una ya existente de una biblioteca. 
3.3.      GENTE 

        Este  apartado  nos  permite  tener  una  visión  ordenada  de  los  diferentes 
miembros que conforman nuestra red de  aprendizaje: Alumnos, estudiantes, amigos, 
profesores, padres y administradores. 




                                                        

        Para ver un resumen de todas las personas en la red, se hace clic en Personas. A 
continuación, se puede navegar desde allí para ver una lista de sus amigos,  profesores,   
estudiantes, etc, dependiendo de su función. 

 


 

  




                                                                                          

                                                                                         


                                                                                    

                                                                                    
3.4.   GRUPO 
       Un grupo es un lugar para que los usuarios  se reúnan y colaboren. Los grupos 
pueden clasificarse como grupos de estudio, interés, escolares y  de clase. 

       3.4.1. ¿Cómo crear un grupo? 
  
               En  la  pestaña  Grupos  pulsamos  en  el  botón  añadir,  nos  aparecerá  la 
       siguiente ventana:  




 
               Rellenaremos el campo de nombre y descripción del grupo. Luego si lo 
       deseamos  podemos  dejar  marcada  la  casilla  de  verificación  para  activar  el 
       código  acceso  al  grupo,  de  manera  que  nuestro  grupo  es  privado  para  las 
       personas  a  las  que  les  facilitemos  el  código,  si  por  el  contrario  desactivamos 
       esta casilla haremos que nuestro grupo sea público y pueda acceder cualquier 
       usuario que lo desee. 
El  siguiente  paso  es  elegir  el  tipo  de  grupo  que  vamos  a  crear, 
    seleccionaremos entre:  
 
 
 
 
 
 
 
 
           El siguiente paso es opcional, en él vamos a determinar la materia que 
    se va a tratar en el grupo:  
 
 
 
 
 
 
 
 
 
 
           Ahora  seleccionaremos  el  alcance  que  va  a  tener  nuestro  grupo,  esto 
    quiere decir que si seleccionamos Centro podrán acceder a este grupo sólo las 
    personas del centro, mientras que si seleccionamos Comunidad accederán las 
    personas  de  la  comunidad,  tanto  en  un  caso  como  el  otro  el  acceso  quedará 
    restringido si hemos habilitado la casilla de activación de código de acceso. 
 
 
3.4.2. ¿Cómo ingresar en un grupo? 
           Primero  pulsaremos  en  la  pestaña  grupos  y  pulsamos  en  el  botón 
    Catálogo,  aquí  nos  aparecerán  los  grupos  que  están  disponibles  en  nuestro 
    centro. Seleccionaremos el que nos interesa y pinchamos sobre Inscribirse.  A 
    continuación nos pedirán que introduzcamos el código del grupo que nos habrá 
    facilitado con anterioridad el administrador del mismo. 

    3.4.3. ¿Qué hacer en el grupo? 


 
           Podemos  crear  entradas  y  colgarlas  en  un  muro  para  que  todos  los 
    participantes del grupo las lean.  Para ello sólo debemos pulsar en entradas y 
    escribir  nuestro  comentario  en  la  caja  de  texto  que  aparece,  luego  pulsamos 
    enviar y nuestro comentario se envía. 
            
           Se  pueden  enviar  avisos  para  el  grupo,  el  procedimiento  es  el  mismo 
    que  para  crear  entradas.  A  la  hora  de  enviar  podemos  además  enviar  un 
    mensaje. 
     
           Añadir  fuentes  RSS,  para  ello  debemos  pulsar  en  la  pestaña,  nos 
    aparecerá  un  listado,  elegiremos  los  feeds  que  más  nos  interesen  y  los 
    guardaremos. A partir de este momento aparecerán en la página.  
3.5.    RECURSOS 
        Se pueden compartir archivos, documentos, videos y enlaces con la clase 
         
        La  pestaña  añadir  folder  nos  permite  hacer  carpetas  y  en  éstas  meter  todos  los 
recursos que necesitemos. 
         
        La pestaña agregar recursos nos da la opción de transferir un documento desde Word, 
una página con texto, recursos desde la red o directamente desde la biblioteca donde tenemos 
almacenados más recursos incluso de favoritos. 
         
        Biblioteca: La pestaña agregar recursos nos permite desde diferentes sitios transferir 
archivos  para  trabajar;  desde  un  archivo  Word,  banco  de  preguntas,  baremo,  certificado, 
paquete SCORM, plan de estudios, plantilla de clase, página y recursos Web 
         
        Casillero:  Podemos  crear  carpetas  con  la  opción  de  añadir  folder  y  dentro  de  las 
carpetas podemos agregar los recursos con las opciones desde Word, página con texto, desde 
la red o desde la biblioteca que hemos creado. 
         
        Favorito:  Una  vez  que  creamos  carpetas  o  tareas  las  podemos  seleccionar  como 
favoritos. 
         
        Contribuciones: Nos aparecen los recursos que hemos agregado en la biblioteca según 
los apartados que hemos elegido como por ejemplo por materia. 
         
        Archivos Transferidos: Son todos los archivos que hemos utilizado para hacer nuestra 
biblioteca o casillero. 
         
        Centro y Distrito: Podemos utilizar todos los recursos que ha tenemos almacenados en 
la biblioteca o casillero para ponerlos en común con la clase. 
 
 
3.6.   ADMINISTRACIÓN. 
       Si  pulsamos  en  el  menú  de  Administración  nos  aparecerán  las  siguientes 
opciones: 
 
 
 
 
 
 
 
 
 
 
 
 
 
 
 
 
 
Acerca de  Nos mostrará la información relativa al centro, además nos permitirá su 
modificación. 
 
 
 
 
 
 
 
 
Calendario   Nos  mostrará  el  calendario,  en  el  que  podemos  añadir  eventos, 
compartirlos  y ver los que ya tenemos creados. 
 
 
 
 
 
 
 
 
 
 
 
 
 
 
 
 
 
 
Administrar Cuentas  Al pulsar en esta opción nos aparecerá la siguiente ventana: 
 
 
 
 
 
 
 
 
 
 
 
 
 
 
 
 
 
Esta ventana nos permite crear cuentas de forma masiva, para nuestro centro. 
 
      •   Añadir  cuentas  utilizando  un  formulario.  Con  esta  opción  debemos  rellenar  un 
          formulario  con  todos  los  datos  del  usuario,  ya  sea,  estudiante,  profesor,  padre  o 
          administrador. Es útil para introducir los datos de los maestros y estudiantes. 
           
           
           
           
 
    •   Enviar  invitaciones.  Debemos  elegir  al  tipo  de  usuario  que  queremos  invitar  y 
        rellenar el siguiente formulario con el correo electrónico, el nombre y los apellidos. 
        Es más rápido y sencillo pero los datos que obtenemos de las personas que están 
        en nuestra red son muy escasos. 
         

 
 
 
 
 
 
 
 
 
 
         




    •   Configurar  auto‐registro.  Permite  a  los  usuarios  registrarse  en  el  centro  y  sus 
        servicios. 

 
 
 
 
 


    •   Configurar  los  campos  de  las  cuentas.  Podemos  especificar  qué  campos  se 
        incluirán en el registro de los usuarios. 
    •   Importar  cuentas  a  partir  de  un  archivo.  Podemos  introducir  los  datos  de  los 
        usuarios a través de una cuenta CSV. 
    •   Exportar cuentas a partir de un archivo. Podemos extraer los datos de los usuarios 
        de nuestro centro en esta opción, se generará un archivo CVS, visible en Excel. 
Portal   Esta  opción  nos  permite  modificar  la  apariencia  y  contenido  del  portal  del 
centro. 
 
 
 
 
 
 
 
 
 
 
 
 
 
 
 
 
 
 
 
 
 
Catálogo  Aquí podemos configurar el catálogo de las clases. 
 
 
 
 
 
 
 
 
                               
Normas   Nos  permite  modificar  las  normas  de  funcionamiento  del  centro,  a  nivel 
general, administración, profesores, estudiantes y padres. 
 
 
 
 
 
 
 
 
 
 
 
 
 
 
 
 
 
 
 
 
 
Moderar   Desde  aquí  podemos  moderar  los  contenidos  que  fluyen  en  el  centro, 
tanto comentarios de usuarios como imágenes. 
 
 
Mapa  de  calificaciones   Aquí  podemos  asignar  los  valores  a  las  calificaciones  que 
queramos dar según el sistema educativo vigente. 
 
 
 
 
 
 
 
 
                              
Planes   Nos  muestra  los  distintos  planes  que  podemos  contratar  para  nuestro 
centro. 
 
 
 
 
 
 
 
 
 
 
 
 
 


4.     CONCLUSIÓN. 
        Es un conjunto de herramientas muy útil en la organización escolar, que acerca 
el uso de las TIC´s tanto al alumnado como al profesorado. 
         
        Su aprendizaje es intuitivo y sencillo, además consta de una ayuda específica en 
cada uno de sus servicios. 
     

Trabajo monografico edu_2.0_pdf

  • 1.
    Edu 2.0    Trabajo realizado por: Mª Rosario Galán Moraleda Elvira Díaz Arellano Yáiza Mª Salvador Muñoz-Alcón 4º Curso Mención TICE Comunidades Virtuales
  • 2.
    Índice  1.  INTRODUCCIÓN ......................................................................................................... 2  2.  MAPA EDU 2.0. .......................................................................................................... 3  3. PROGRAMA EDU 2.0. ................................................................................................ 4  3.1.  INICIO ........................................................................................................................ 4  3.2.  CLASES ....................................................................................................................... 5  3.3.  GENTE ...................................................................................................................... 14  3.4.  GRUPO ..................................................................................................................... 15  3.4.1.¿Cómo crear un grupo? ......................................................................................... 15  3.4.2.¿Cómo ingresar en un grupo? ............................................................................... 17  3.4.3.¿Qué hacer en el grupo? ....................................................................................... 17  3.5.  RECURSOS ............................................................................................................... 18  3.6.  ADMINISTRACIÓN. .................................................................................................. 19  4.  CONCLUSIÓN. .......................................................................................................... 24 
  • 3.
    1. INTRODUCCIÓN  En  el  presente  trabajos  vamos  a  mostrar  un  breve  tutorial  elaborado  a  partir  del  aprendizaje y manejo personal llevado a cabo por todos los componentes de  este equipo de  trabajo.    Edu  2.0  es  un  sistema  gratuito  de  gestión  docente  muy  completo,  dirigido  principalmente  a  la  educación  semipresencial,  que  incluye  los  usuarios  más  importantes  de  una escuela: profesores, alumnos y padres.     Está ideado, por tanto, para ser usado por los profesores que trabajan habitualmente  de forma presencial y que desean incluir elementos digitales online.     Realizaremos  una  breve  descripción  de  los  diferentes  elementos  que  conforman  la  plataforma  Edu  2.0,  su  organización  en  los  diferentes  menús,  etc  así  como  el  uso  de  las  herramientas y opciones más útiles  que nos ofrece dicha plataforma.    Por  último  realizaremos  una  breve  conclusión  exponiendo  los  aspectos  más  destacados tras la experiencia en el manejo de Edu 2.0.. 
  • 4.
  • 5.
    3. PROGRAMA EDU 2.0.  3.1. INICIO  Podemos  observar  una  columna  en  la  parte  derecha  con  un  apartado  con  anuncios  pendientes, acontecimientos que suceden cada día según la planificación que hemos diseñado  en el calendario y por último una barra de herramientas con  los siguientes apartados:    Noticias:  Disponemos  de  una  opción  donde  podemos  escribir  una  entrada  y  otra  opción donde podemos escribir anuncios importantes.    Panel  de  Control:  Dentro  de  panel  de  control,  nos  permite  con  una  opción  ver    las  noticias  que  tenemos  pendientes,  nos  aparecen  las  clases,  gente,  grupos,  recursos,  inscripciones, correo electrónico y plan que disponemos, en este caso gratuito.    En el apartado de impartiendo aparecen las clases que tenemos creadas y un catálogo  donde nos permite ir directamente a las clases creadas.    Bienvenido/a: Nos aparece la opción de configuración y dentro de esta, aparecen las  siguientes  herramientas:  el  Portal  y  dentro  de  aquí  nos  permite  diseñar  la  página  de  bienvenida con fuentes, diseños, pestañas, espacios, logotipos…    Mensajes: Disponemos de la bandeja de entrada y los correos    Calendario:  Podemos  mostrar  toda  la  planificación,  por  clases,  por  días,  semanas.  Podemos  compartir  el  calendario  utilizando  el  enlace  que  nos  aparece  y  añadir  eventos.  Las  clases, centro y espacio personal se diferencia por colores.    Informes: Nos permite crear estadísticas, matriculación, estados de clase y finalización  de la clase.    Escuelas: Nos aparece el distrito y escuela que hemos creado.   
  • 6.
    3.2. CLASES  Una  clase  proporciona  un  amplio  conjunto  de  funciones  en  línea  para  la  enseñanza  y  evaluación  de  los  estudiantes,  incluyendo  un  canal,  lecciones,  recursos,  lista de estudiantes, foros, calendario, tareas,  notas, pericias, asistencia, notas, chat,  wikis, blogs, grupos, etc.   
  • 7.
    Resumen  Para ver todas las clases que la escuela ofrece, se hace clic en clases/catálogo.   Para ver las clases que se están enseñando actualmente, debemos hacer clic en  clases  de  enseñanza.  Para  ver  una  clase  determinada,  debemos  hacer  clic  en  su  nombre.   Los enlaces a las clases que estamos enseñando también aparecen en la sección  "Mis clases" de la barra lateral.  Si nos colocamos sobre una clase en la barra lateral  aparecerá una lista de accesos directos a las lecciones de la clase.   Agregar una clase        Para agregar una nueva clase, se debe hacer clic en clases de enseñanza: clic en   , y clic en 'Nuevo', a continuación, se debe rellenar los campos para la clase y hacer  clic en Guardar.  
  • 8.
    Para  agregar  una copia  de  una  clase  existente,  se  hace  clic  en  clases  de  enseñanza, y clíc en “Existente”, se selecciona la clase que deseamos copiar, se hace  clic en enviar, modificar los campos, y se puede Guardar.  Una  vez  que  hayamos  agregado  una  clase,  se  accede  a  la  página  principal,  la  zona de "Noticias". Aparecerá una ventana emergente con una lista de consejos.     Códigos de acceso  Un  código  de  acceso  es  un  código  único  de  todo  el  sitio  generado  automáticamente. Si seleccionamos la opción "código de acceso" al crear una clase, el  código de acceso se muestra en la página principal de la clase en el área de "Admin".  Para cambiar el actual código de acceso, debemos hacer clic en la opción "reset" junto  al código de acceso.     Si una clase tiene un código de acceso, los estudiantes pueden inscribirse en la  clase haciendo clic en clases/matriculados/Enroll y, a continuación, introducir el código  de acceso. También pueden inscribir por clic en clases/catálogo, selección de clase en  el catálogo, entonces introducir el código de acceso y hacer clic en inscribirse.    
  • 9.
    Configuración de una clase  Para configurar los parámetros de la clase, incluyendo su foto, la descripción y  las  características  que  están  habilitadas,  haga  clic  en  la  ficha  Configurar.  De  forma  predeterminada,  sólo  las  características  más  comunes  están  habilitadas  y  características menos comunes tales como wikis y salas de chat están deshabilitadas.   Estilo de clase  Cuando se crea una clase, puede ser uno de los siguientes estilos:   • Instructor:  El aprendizaje tiene lugar en un  ambiente de aula tradicional. Esta  es la opción más común para las escuelas que utilizan el aprendizaje en línea en  combinación  con  su  programación  regular a la escuela.   • Híbrido:  El  aprendizaje  tiene  lugar  en  un  ambiente  de  aula,  pero  algunas  de  las  lecciones  son  su  ritmo,  a  menudo  con  las  asignaciones  de  gateway  que  sólo  permiten  un  estudiante  proceder  una  vez  que  han  alcanzado  una  cierta  calificación.   • A  su  propio  ritmo:  Todas  las  lecciones  tienen  un  ritmo  y  los  estudiantes  pueden  tomar  la  clase  en  cualquier  momento  y  en  cualquier  lugar.  No  hay  ningún horario de clases, no hay fechas  para clases particulares, "dar" o "fecha  de vencimiento" de asignaciones y no hay períodos de calificación.   El  sistema  se  ajusta  automáticamente  según  el  estilo  que  se  seleccione.  Por  ejemplo, si se crea una clase con un estilo de "instructor" y, a continuación, se cambia  el estilo de "autoaprendizaje", el sistema ignora automáticamente el horario de clases,  iniciar/finalizar,    asignaciones  y  los  períodos  de  calificación.  Si  se  cambia  al  estilo  de  "instructor", esta configuración quedará visible nuevamente.   
  • 10.
    Finalización de la clase  Se considera que un estudiante ha finalizado la clase cuando o ha completado  una  clase  cuando  se  han  completado  todas  sus  lecciones,  y  se  considera  que  ha   completado  una  lección  cuando  haya  visitado  y  pasado  todas  las  asignaciones  de  su  puerta de enlace. Puede configurar si las lecciones deben completarse en orden o no.   Cuando un estudiante termina una clase, recibe sus certificados de finalización,  así  como  un  mensaje  que  le  informa  de  que  ha  completado  la  clase  y  proporciona  vínculos a los certificados.   La  finalización  de  la  clase  actualmente  sólo  se  aplica  a  las  clases  de  autoaprendizaje, pero en un futuro  se aplicará a todos los estilos de clase.   Desactivación de las clases  Se pueden desactivar las clases que ya no están activas. No se  muestra en la  lista de clases de activas, pero aún puede acceder a sus lecciones, tareas y notas.   Para desactivar las clases, se seleccionan y,   se hace clic en    Para ver una  lista de las clases desactivadas, se  hace clic 'Anterior clases' en clases  de enseñanza.  Para reactivar las clases,  se seleccionan y se hace clic en    Los  estudiantes  pueden  ver  una  lista  de  sus  clases  desactivadas  por  clases/matriculadas  y  pulsando  'Anterior  clases'.  Se  puede  configurar  una  clase  para  evitar que los estudiantes accedan después de la desactivación.    Eliminar una clase   Para eliminar una clase, se hace clic en la pestaña superior y, a continuación, se  hace  clic  en  en  el  cuadro  de  Admin.  Se  pedirá  la  contraseña  por  razones  de  seguridad. 
  • 11.
    LECCIONES  Para  ver  las  lecciones  para  una  clase,  se  hace  clic  en  "lecciones".  Se  pueden  utilizar las "secciones" Mostrar / Ocultar opciones de "secciones" para controlar si las  secciones de cada lección también se muestran.  Si  las  secciones  se  muestran,  las  asignaciones  de  puerta  de  enlace  se  indican  con un  . Si las secciones están ocultas, las lecciones que contienen por lo menos una  asignación de puerta de enlace se indican con un      Para ver una lección, se hace clic sobre su enlace. Además, si se pasa sobre una  clase en la barra de la izquierda, una lista seleccionable de las lecciones aparece.   Para  añadir  una  lección,  se  hace  clic  en  .  Después,  o  se  hace  clic  en  Nuevo  para agregar una nueva lección, o Existente para agregar una copia de uno o más de  las clases existentes. Si se agrega una nueva lección, se escribe escribe su título, una  breve  descripción,  la  fecha  programada  opcional  y  se  hace  clic  en  Guardar.  Si  se  introduce una fecha programada, la lección aparecerá en el calendario de clase con un  enlace directo a la lección.   Una  vez  que  se  haya  agregado  una  lección,  se  puede  utilizar  para  cambiar  sus  campos  y  para  cambiar  su  imagen.  También  se  puede  añadir  competencias,  secciones y notas del profesor.  
  • 12.
    Para  cambiar  el orden  de  las  lecciones,  se  pueden  arrastrar  y  soltar.    Para  cambiar el orden de las secciones en una lección, se pueden arrastrar y soltar.     Analítica  Este  es  el  sistema  de  seguimiento  de  la  primera  y  última  vez  un  estudiante  visita una lección en particular, así como el número total de veces que ha visitado la  lección en un día determinado y la cantidad de tiempo que han pasado allí. Para ver un  gráfico de esta información, se hace clic en el "Progreso del Estudiante   opción en la  parte  superior  derecha.  El  gráfico  muestra  el  número  de  estudiantes  que  ha  visitado  cada clase, así como la cantidad de tiempo que he pasado allí.     Para ver una cronología detallada de la actividad del estudiante, incluyendo un  registro de cuando visitaron cada lección, se hace clic en la categoría "estudiantes" y  luego se hace clic en el icono del estudiante Actividad.   Corriente   Si una clase no es a su propio ritmo, puede activar / desactivar una lección a la  "corriente"  lección  haciendo  clic  en  el  botón  de  opción  correspondiente.    Para  establecer  las  opciones  de  lección,  se  hace  clic  en  Configurar  y    en  "lecciones".  Una  opción  que  le  permite  evitar  que  los  estudiantes  vean  las  lecciones  más  allá  de  la  lección  actual,  el  cual  es  útil  si  se  desea  preparar  lecciones  por  adelantado,  pero  no  permitir el acceso a ellos. Otra opción   permite anunciar automáticamente una lección  para  la  alimentación  de  las  noticias  cuando  se  convierte  en  actual  (activado  por  defecto). 
  • 13.
    Secciones  Los  contenidos  educativos  de  una  lección  son  una  o  más  secciones.  Hay  tres  tipos  de  sección:  Páginas,  asignaciones  y  SCORM.  Para  agregar  una  sección  para  una  lección,  se  consulta    la  lección  y  se  hace  clic  en  "Añadir  sección.  A  continuación,  se  selecciona el tipo de sección que añadir. Existen varios tipos de sección:  Cada  sección  de  nivel  superior  tiene  su  propia  página  en  la  lección.  Las  subsecciones de una sección se muestran en la misma página que la sección. El único  caso  especial  es  las  asignaciones,  que  siempre  aparecen  en  su  propia  página.  Páginas   Para agregar una sección de página, se hace clic en  , y en Página. Se escribe el  título y el contenido de la página utilizando el editor HTML y, a continuación, se hace  clic en Guardar.  Para editar una página, se hace clic en  . Para añadir / borrar / organizar sus  recursos, se hace clic en  .      Asignaciones  Para agregar una asignación de sección, se hace clic en   , y en Asignación, a  continuación,  se  selecciona  el  tipo  de  tarea  de  añadir  y  se  introduce  sus  detalles  básicos.  Si deseamos que la tarea sea una puerta de entrada, se hace clic en la casilla de  puerta de enlace al crear la tarea y se escribe el porcentaje del umbral mínimo que se  requiere  para  aprobar  la  cesión.  Un  estudiante  sólo  puede  completar  una  lección  cuando  hayan  pasado  todas  las  asignaciones  de  puerta  de  enlace  en  la  lección.  Una  asignación  de  puerta  de  enlace  se  indica    .  Cuando  un  alumno  aprueba  una  asignación de puerta de enlace, que ven  el cambio a   . 
  • 14.
    Para  completar  el proceso,  se  hace  clic  en  Guardar.  La  sección  de  asignación  aparecerá en la lección y también se mostrará en la lista de clase asignaciones.  Scorm  Para  agregar  una  sección  SCORM,  se  hace  clic  en  ,  y  en  SCORM,  a  continuación,  se selecciona si  se desea cargar un paquete SCORM nuevo o volver a  usar una ya existente de una biblioteca. 
  • 15.
    3.3. GENTE    Este  apartado  nos  permite  tener  una  visión  ordenada  de  los  diferentes  miembros que conforman nuestra red de  aprendizaje: Alumnos, estudiantes, amigos,  profesores, padres y administradores.    Para ver un resumen de todas las personas en la red, se hace clic en Personas. A  continuación, se puede navegar desde allí para ver una lista de sus amigos,  profesores,    estudiantes, etc, dependiendo de su función.                   
  • 16.
    3.4. GRUPO  Un grupo es un lugar para que los usuarios  se reúnan y colaboren. Los grupos  pueden clasificarse como grupos de estudio, interés, escolares y  de clase.  3.4.1. ¿Cómo crear un grupo?     En  la  pestaña  Grupos  pulsamos  en  el  botón  añadir,  nos  aparecerá  la  siguiente ventana:     Rellenaremos el campo de nombre y descripción del grupo. Luego si lo  deseamos  podemos  dejar  marcada  la  casilla  de  verificación  para  activar  el  código  acceso  al  grupo,  de  manera  que  nuestro  grupo  es  privado  para  las  personas  a  las  que  les  facilitemos  el  código,  si  por  el  contrario  desactivamos  esta casilla haremos que nuestro grupo sea público y pueda acceder cualquier  usuario que lo desee. 
  • 17.
    El  siguiente  paso es  elegir  el  tipo  de  grupo  que  vamos  a  crear,  seleccionaremos entre:                   El siguiente paso es opcional, en él vamos a determinar la materia que  se va a tratar en el grupo:                       Ahora  seleccionaremos  el  alcance  que  va  a  tener  nuestro  grupo,  esto  quiere decir que si seleccionamos Centro podrán acceder a este grupo sólo las  personas del centro, mientras que si seleccionamos Comunidad accederán las  personas  de  la  comunidad,  tanto  en  un  caso  como  el  otro  el  acceso  quedará  restringido si hemos habilitado la casilla de activación de código de acceso.     
  • 18.
    3.4.2. ¿Cómo ingresar en un grupo?  Primero  pulsaremos  en  la  pestaña  grupos  y  pulsamos  en  el  botón  Catálogo,  aquí  nos  aparecerán  los  grupos  que  están  disponibles  en  nuestro  centro. Seleccionaremos el que nos interesa y pinchamos sobre Inscribirse.  A  continuación nos pedirán que introduzcamos el código del grupo que nos habrá  facilitado con anterioridad el administrador del mismo.  3.4.3. ¿Qué hacer en el grupo?    Podemos  crear  entradas  y  colgarlas  en  un  muro  para  que  todos  los  participantes del grupo las lean.  Para ello sólo debemos pulsar en entradas y  escribir  nuestro  comentario  en  la  caja  de  texto  que  aparece,  luego  pulsamos  enviar y nuestro comentario se envía.    Se  pueden  enviar  avisos  para  el  grupo,  el  procedimiento  es  el  mismo  que  para  crear  entradas.  A  la  hora  de  enviar  podemos  además  enviar  un  mensaje.    Añadir  fuentes  RSS,  para  ello  debemos  pulsar  en  la  pestaña,  nos  aparecerá  un  listado,  elegiremos  los  feeds  que  más  nos  interesen  y  los  guardaremos. A partir de este momento aparecerán en la página.  
  • 19.
    3.5. RECURSOS  Se pueden compartir archivos, documentos, videos y enlaces con la clase    La  pestaña  añadir  folder  nos  permite  hacer  carpetas  y  en  éstas  meter  todos  los  recursos que necesitemos.    La pestaña agregar recursos nos da la opción de transferir un documento desde Word,  una página con texto, recursos desde la red o directamente desde la biblioteca donde tenemos  almacenados más recursos incluso de favoritos.    Biblioteca: La pestaña agregar recursos nos permite desde diferentes sitios transferir  archivos  para  trabajar;  desde  un  archivo  Word,  banco  de  preguntas,  baremo,  certificado,  paquete SCORM, plan de estudios, plantilla de clase, página y recursos Web    Casillero:  Podemos  crear  carpetas  con  la  opción  de  añadir  folder  y  dentro  de  las  carpetas podemos agregar los recursos con las opciones desde Word, página con texto, desde  la red o desde la biblioteca que hemos creado.    Favorito:  Una  vez  que  creamos  carpetas  o  tareas  las  podemos  seleccionar  como  favoritos.    Contribuciones: Nos aparecen los recursos que hemos agregado en la biblioteca según  los apartados que hemos elegido como por ejemplo por materia.    Archivos Transferidos: Son todos los archivos que hemos utilizado para hacer nuestra  biblioteca o casillero.    Centro y Distrito: Podemos utilizar todos los recursos que ha tenemos almacenados en  la biblioteca o casillero para ponerlos en común con la clase.     
  • 20.
    3.6. ADMINISTRACIÓN.  Si  pulsamos  en  el  menú  de  Administración  nos  aparecerán  las  siguientes  opciones:                                    Acerca de  Nos mostrará la información relativa al centro, además nos permitirá su  modificación.                 
  • 21.
    Calendario   Nos mostrará  el  calendario,  en  el  que  podemos  añadir  eventos,  compartirlos  y ver los que ya tenemos creados.                                      Administrar Cuentas  Al pulsar en esta opción nos aparecerá la siguiente ventana:                                    Esta ventana nos permite crear cuentas de forma masiva, para nuestro centro.    • Añadir  cuentas  utilizando  un  formulario.  Con  esta  opción  debemos  rellenar  un  formulario  con  todos  los  datos  del  usuario,  ya  sea,  estudiante,  profesor,  padre  o  administrador. Es útil para introducir los datos de los maestros y estudiantes.         
  • 22.
      • Enviar  invitaciones.  Debemos  elegir  al  tipo  de  usuario  que  queremos  invitar  y  rellenar el siguiente formulario con el correo electrónico, el nombre y los apellidos.  Es más rápido y sencillo pero los datos que obtenemos de las personas que están  en nuestra red son muy escasos.                          • Configurar  auto‐registro.  Permite  a  los  usuarios  registrarse  en  el  centro  y  sus  servicios.            • Configurar  los  campos  de  las  cuentas.  Podemos  especificar  qué  campos  se  incluirán en el registro de los usuarios.  • Importar  cuentas  a  partir  de  un  archivo.  Podemos  introducir  los  datos  de  los  usuarios a través de una cuenta CSV.  • Exportar cuentas a partir de un archivo. Podemos extraer los datos de los usuarios  de nuestro centro en esta opción, se generará un archivo CVS, visible en Excel. 
  • 23.
    Portal   Esta opción  nos  permite  modificar  la  apariencia  y  contenido  del  portal  del  centro.                                            Catálogo  Aquí podemos configurar el catálogo de las clases.                     
  • 24.
    Normas   Nos permite  modificar  las  normas  de  funcionamiento  del  centro,  a  nivel  general, administración, profesores, estudiantes y padres.                                            Moderar   Desde  aquí  podemos  moderar  los  contenidos  que  fluyen  en  el  centro,  tanto comentarios de usuarios como imágenes.      Mapa  de  calificaciones   Aquí  podemos  asignar  los  valores  a  las  calificaciones  que  queramos dar según el sistema educativo vigente.                     
  • 25.
    Planes   Nos muestra  los  distintos  planes  que  podemos  contratar  para  nuestro  centro.                            4. CONCLUSIÓN.  Es un conjunto de herramientas muy útil en la organización escolar, que acerca  el uso de las TIC´s tanto al alumnado como al profesorado.    Su aprendizaje es intuitivo y sencillo, además consta de una ayuda específica en  cada uno de sus servicios.