Unidad 1: los
negocios en un
mundo cambiante
Fernanda Vásconez
B-151
EMPRESA Y LA
ECONOMIA
• Empresa: Individuos u organizaciones que tratan de obtener
utilidades al proporcionar productos que satisfagan la necesidad de
las personas
• Producto: bien o servicio con características tangibles o intangibles
que brindan satisfacción y beneficios
• Utilidad: lo que el cliente paga por el producto menos el costo de su
fabricación.
ACTIVIDADES
EMPRESARIALES
• Finanzas: actividades relacionadas con obtención de dinero y su
uso eficaz
• Economía: estudio de la forma en que se distribuyen los
recursos escasos para la producción de bienes y servicios en un
sistema social.
• Factores de producción: recursos naturales, humanos
financieros y habilidades empresariales.
SISTEMAS ECONOMICOS
• COMUNISMO el socialismo, el comunismo implica el fin
de la especialización en la división del trabajo3 4 y
del dinero
• CAPITALISMO en la importancia del capital como
generador de riqueza y en la asignación de los recursos
a través del mecanismo del mercado
• SOCIALISMO que se opone al capitalismo y defiende,
principalmente, la igualdad de todos los individuos
OFERTA Y DEMANDA
• Demanda: número de productos que los clientes están
dispuestos a comprar a los distintos precios en un momento
específico.
• Oferta: número de productos que las empresas están dispuestos
a vender en un momento específico
• Precio de equilibrio: precio en el que el número de productos
que las empresas están dispuestas a vender, es igual a la
cantidad de productos que los consumidores están dispuestos a
comprar en un momento específico.
TIPOS DE
COMPETENCIA
1. Competencia Pura: estructura de mercado que se da cuando hay
muchas empresas pequeñas que venden un producto
estandarizado.
2. Competencia monopolista: estructura de mercado que se da
cuando hay menos empresas que en una ambiente de competencia
pura. La diferencia de los bienes que venden son de poca monta.
3. Oligopolio: estructura de mercado que se da cuando hay pocas
empresas que venden un producto.
• Monopolio: una sola empresa vende un producto en un mercado
dado. El gobierno permite el monopolio porque el costo de creación
de los bienes y servicios prestados es tan grande que las empresas
nuevas no podrían competir por las ventas
SOCIAL EN LAS
ORGANIZACIONES
• Ética empresarial: principios de normas que determinan la
conducta aceptable en las empresas.
• Responsabilidad Social: obligación que tiene una empresa de
optimizar su impacto positivo y minimizar su efecto negativo en
la sociedad.
COMPORTAMIENTO
ETICO DE LAS EMPRESAS
• Codigo de ética: reglas y normas formalizadas que describen
que espera una compañía de sus empleados.
• Delación: Acto en que un empleado expone practicas indebidas de
una organización a terceros como medios de comunicación masivos
u organismos regulador.es gubernamentales.
PIRAMIDE DE LA
RESPONSABILIDAD
• Responsabilidades voluntarias: ser un buen ciudadano
corporativo; contribuir a la comunidad ya a la calidad de vida.
• Responsabilidades éticas: comportarse de manera ética, hacer
lo correcto justo y razonable, no dañar.
• Responsabilidades legales: acatar la ley (codificación social
de lo bueno y lo malo); jugar conforme a las reglas del juego.
• Responsabilidades económicas: Ser rentables.
PROTECCION DEL
CONSUMIDOR
• Actividades que emprenden las personas, grupos y
organizaciones independientes para proteger sus
derechos como consumidores.
AMBIENTE
GLOBALIZADO
• Comercio internacional: compra, venta, e intercambio de mercancías
a través de las fronteras.
• Exportación: venta de bienes y servicios en el extranjero.
• Importación: compra de bienes y servicios en el extranjero
• Balanza Comercial: diferencia entre el valor de las exportaciones y las
importaciones de un país.
FORMAS DE
INTERCAMBIO
• Importación: la participación de los países en el comercio internacional
comienza cuando importan bienes a otros países.
• Exportación: las empresas suelen empezar sus actividades de exportación
cuando una compañía extranjera les pide que provean de algún bien en
específico.
• Convenios de intercambio: Convenio de comercio exterior que abarca el
intercambio de unos productos por otros, no por divisas.
• Sociedad Comercial: Adquiere productos en un país y los vende a los compradores
de otra nación
UN MERCADO
EXTRANJERO
• INDIRECTAS:
• Licencias
• Franquicias
• Manufactura por contrato
• Empresa conjunta
• Alianza Estratégica
• DIRECTAS
1. Outsourcing: transparencia de la manufactura, u otras tareas, como el
procesamiento de datos, a sitios donde la mano de obra e insumos son
más baratos.
• Empresa transnacional: opera en todo el mundo sin tener vínculos
significativos con un país o región
ESTRATEGIAS
INTERNACIONALES
1. Estrategia Multinacional: plan que utiliza las compañías
nacionales e incluye la adaptación de los productos,
promoción y distribución según las diferencias culturales,
tecnológicas regionales y nacionales.
2. Estrategia Global: consiste en la estandarización de
productos en todo el mundo como si se tratara de una sola
entidad.
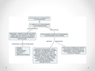
COMERCIO
ELECTRONICO
• Tecnología de la información: procesos y aplicaciones que crean
nuevos métodos de solución de problemas, realización de tareas y
administración de las comunicaciones
• Datos: descripción verbal o numérica de estadísticas u otros
elementos no analizados ni resumidos
• Conocimientos: comprensión de los datos obtenidos por
estudios o experiencia
• Información: datos y conocimiento que pueden usarse en
la toma de decisiones
• Sistema de información administrativa (SIA): sistema
para organizar y transmitir datos a modo de convertirlos en
información útil para la toma de decisiones
• Modelos de comercio electrónico
1. Empresa a empresa: dícese de uso del Internet para
transacciones y comunicación entre organizaciones
2. Empresa a consumidor: dícese de la oferta directa de
productos y servicios a los consumidores como
individuos mediante internet.
3. Consumidor a consumidor: dícese del mercado en
que los consumidores se venden bienes y servicios a
través de Internet.

negocios en un mundo cambiante( fernanda Vasconez) Diap

  • 1.
    Unidad 1: los negociosen un mundo cambiante Fernanda Vásconez B-151
  • 2.
    EMPRESA Y LA ECONOMIA •Empresa: Individuos u organizaciones que tratan de obtener utilidades al proporcionar productos que satisfagan la necesidad de las personas • Producto: bien o servicio con características tangibles o intangibles que brindan satisfacción y beneficios • Utilidad: lo que el cliente paga por el producto menos el costo de su fabricación.
  • 3.
    ACTIVIDADES EMPRESARIALES • Finanzas: actividadesrelacionadas con obtención de dinero y su uso eficaz • Economía: estudio de la forma en que se distribuyen los recursos escasos para la producción de bienes y servicios en un sistema social. • Factores de producción: recursos naturales, humanos financieros y habilidades empresariales.
  • 4.
    SISTEMAS ECONOMICOS • COMUNISMOel socialismo, el comunismo implica el fin de la especialización en la división del trabajo3 4 y del dinero • CAPITALISMO en la importancia del capital como generador de riqueza y en la asignación de los recursos a través del mecanismo del mercado • SOCIALISMO que se opone al capitalismo y defiende, principalmente, la igualdad de todos los individuos
  • 5.
    OFERTA Y DEMANDA •Demanda: número de productos que los clientes están dispuestos a comprar a los distintos precios en un momento específico. • Oferta: número de productos que las empresas están dispuestos a vender en un momento específico • Precio de equilibrio: precio en el que el número de productos que las empresas están dispuestas a vender, es igual a la cantidad de productos que los consumidores están dispuestos a comprar en un momento específico.
  • 6.
    TIPOS DE COMPETENCIA 1. CompetenciaPura: estructura de mercado que se da cuando hay muchas empresas pequeñas que venden un producto estandarizado. 2. Competencia monopolista: estructura de mercado que se da cuando hay menos empresas que en una ambiente de competencia pura. La diferencia de los bienes que venden son de poca monta. 3. Oligopolio: estructura de mercado que se da cuando hay pocas empresas que venden un producto. • Monopolio: una sola empresa vende un producto en un mercado dado. El gobierno permite el monopolio porque el costo de creación de los bienes y servicios prestados es tan grande que las empresas nuevas no podrían competir por las ventas
  • 7.
    SOCIAL EN LAS ORGANIZACIONES •Ética empresarial: principios de normas que determinan la conducta aceptable en las empresas. • Responsabilidad Social: obligación que tiene una empresa de optimizar su impacto positivo y minimizar su efecto negativo en la sociedad.
  • 8.
    COMPORTAMIENTO ETICO DE LASEMPRESAS • Codigo de ética: reglas y normas formalizadas que describen que espera una compañía de sus empleados. • Delación: Acto en que un empleado expone practicas indebidas de una organización a terceros como medios de comunicación masivos u organismos regulador.es gubernamentales.
  • 9.
    PIRAMIDE DE LA RESPONSABILIDAD •Responsabilidades voluntarias: ser un buen ciudadano corporativo; contribuir a la comunidad ya a la calidad de vida. • Responsabilidades éticas: comportarse de manera ética, hacer lo correcto justo y razonable, no dañar. • Responsabilidades legales: acatar la ley (codificación social de lo bueno y lo malo); jugar conforme a las reglas del juego. • Responsabilidades económicas: Ser rentables.
  • 10.
    PROTECCION DEL CONSUMIDOR • Actividadesque emprenden las personas, grupos y organizaciones independientes para proteger sus derechos como consumidores.
  • 11.
    AMBIENTE GLOBALIZADO • Comercio internacional:compra, venta, e intercambio de mercancías a través de las fronteras. • Exportación: venta de bienes y servicios en el extranjero. • Importación: compra de bienes y servicios en el extranjero • Balanza Comercial: diferencia entre el valor de las exportaciones y las importaciones de un país.
  • 12.
    FORMAS DE INTERCAMBIO • Importación:la participación de los países en el comercio internacional comienza cuando importan bienes a otros países. • Exportación: las empresas suelen empezar sus actividades de exportación cuando una compañía extranjera les pide que provean de algún bien en específico. • Convenios de intercambio: Convenio de comercio exterior que abarca el intercambio de unos productos por otros, no por divisas. • Sociedad Comercial: Adquiere productos en un país y los vende a los compradores de otra nación
  • 13.
    UN MERCADO EXTRANJERO • INDIRECTAS: •Licencias • Franquicias • Manufactura por contrato • Empresa conjunta • Alianza Estratégica
  • 14.
    • DIRECTAS 1. Outsourcing:transparencia de la manufactura, u otras tareas, como el procesamiento de datos, a sitios donde la mano de obra e insumos son más baratos. • Empresa transnacional: opera en todo el mundo sin tener vínculos significativos con un país o región
  • 15.
    ESTRATEGIAS INTERNACIONALES 1. Estrategia Multinacional:plan que utiliza las compañías nacionales e incluye la adaptación de los productos, promoción y distribución según las diferencias culturales, tecnológicas regionales y nacionales. 2. Estrategia Global: consiste en la estandarización de productos en todo el mundo como si se tratara de una sola entidad.
  • 16.
    COMERCIO ELECTRONICO • Tecnología dela información: procesos y aplicaciones que crean nuevos métodos de solución de problemas, realización de tareas y administración de las comunicaciones • Datos: descripción verbal o numérica de estadísticas u otros elementos no analizados ni resumidos
  • 17.
    • Conocimientos: comprensiónde los datos obtenidos por estudios o experiencia • Información: datos y conocimiento que pueden usarse en la toma de decisiones • Sistema de información administrativa (SIA): sistema para organizar y transmitir datos a modo de convertirlos en información útil para la toma de decisiones
  • 21.
    • Modelos decomercio electrónico 1. Empresa a empresa: dícese de uso del Internet para transacciones y comunicación entre organizaciones 2. Empresa a consumidor: dícese de la oferta directa de productos y servicios a los consumidores como individuos mediante internet. 3. Consumidor a consumidor: dícese del mercado en que los consumidores se venden bienes y servicios a través de Internet.