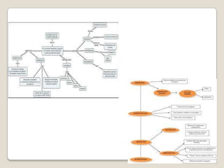
QUE ES LA WEB
Es un concepto que se refiere al
fenómeno social surgido a partir del
desarrollo de diversas aplicaciones en
internet.
La web 2.0, por lo tanto, esta formado
por las plataformas para publicación de
contenidos como Blogger, las redes
sociales como Facebook
Es importante tener en cuenta que no
existe una definición precisa de la
web, sino que el concepto se forma a
partir de la recopilacion de ciertos
recursos tecnologico
La web 2.0 es de nombre que se le ha
asignado al conjunto de herramienta que se
encuentra disponible en la web este apartado
se destacan en ellas, enfocadas desde las
perspectiva pedagógica.
HERRAMIENTA
1. Presentaciones en líneas
2. Redes sociales
3. Video casting
4. Herramientas de autor
5. Plataforma educativas
6. Video juegos
7. Wikis
SUBPROYECTO
Es por ello que se toma indispensable estudiar y
profundizar en el su proyecto.
Por lo tanto es esencial formarse es esta área del
conocimiento para quienes se especializan en la docencia,
ya que para ejercer este rol requieren el estudio profundo
UTILIZAZACION EN LA EDUCACION
•Podemos compartir información (Derechos de Autor
Creativa Commons).
•Escribir (Colaborar en la producción de contenidos por
medio de Wikis, Blogs entre otras herramientas).
•Re-escribir la información (Editar).
•Escuchar y hablar (Participar en video o teleconferencias
por medio de herramientas como: Skype, Youtube entre
otras).
Web 2.0
Web 2.0
Web 2.0
Web 2.0

Web 2.0

  • 3.
    QUE ES LAWEB Es un concepto que se refiere al fenómeno social surgido a partir del desarrollo de diversas aplicaciones en internet. La web 2.0, por lo tanto, esta formado por las plataformas para publicación de contenidos como Blogger, las redes sociales como Facebook
  • 5.
    Es importante teneren cuenta que no existe una definición precisa de la web, sino que el concepto se forma a partir de la recopilacion de ciertos recursos tecnologico
  • 8.
    La web 2.0es de nombre que se le ha asignado al conjunto de herramienta que se encuentra disponible en la web este apartado se destacan en ellas, enfocadas desde las perspectiva pedagógica.
  • 9.
    HERRAMIENTA 1. Presentaciones enlíneas 2. Redes sociales 3. Video casting 4. Herramientas de autor 5. Plataforma educativas 6. Video juegos 7. Wikis
  • 11.
    SUBPROYECTO Es por elloque se toma indispensable estudiar y profundizar en el su proyecto. Por lo tanto es esencial formarse es esta área del conocimiento para quienes se especializan en la docencia, ya que para ejercer este rol requieren el estudio profundo
  • 15.
  • 16.
    •Podemos compartir información(Derechos de Autor Creativa Commons). •Escribir (Colaborar en la producción de contenidos por medio de Wikis, Blogs entre otras herramientas). •Re-escribir la información (Editar). •Escuchar y hablar (Participar en video o teleconferencias por medio de herramientas como: Skype, Youtube entre otras).