MODULO DE ECOLOGIA. 
UNIDADES BASICAS DE LA ECOLOGIA, FUNDAMENTACION CIENTIFICA. ECOLOGIA Y ECOSISTEMAS. 
YENNY VELASQUEZ CANTOR. 
DOCENTE: DR. GILDARDO RIOS DUQUE. 
UNIVERSIDAD DE MANIZALES. 
FACULTAD DE CIENCIAS CONTABLES, ECONOMICAS Y ADMINISTARTIVAS. 
MAESTRIA EN DESARROLLO SOSTENIBLE Y MEDIO AMBIENTE. 
MANIZALES 
2014.
1. RELACIÓN ENTRE UNIDADES BASICAS DE LA ECOLOGIA. 
La vida en el planeta tierra está organizada en niveles jerárquicos, dichos niveles son complejos aunque están organizados por sistemas, hay unos más complejos que otros. Sin embargo están entrelazados y tienen constate interacción. 
Dicha organización de seres bióticos y abióticos que también son necesarios para el buen funcionamiento del sistema, se encuentran dentro de lo que llamamos biósfera, entendida ésta como el conjunto de seres vivos que se relacionan entre si y que habitan el planeta tierra. Dentro de la biosfera que es la totalidad del sistema se encuentran cantidad de ecosistemas. 
Los ecosistemas son una unidad natural que tiene elementos físicos y bióticos que se interrelacionan para así poder mantener el sistema estable. Es así como en un ecosistema determinado se tiene en cuenta la naturaleza su estructura y función. 
Por otro lado hay que tener presente que dentro de los ecosistemas se tienen en cuenta algo muy importante como son las interrelaciones entre los organismos que lo conforman y el medio ambiente. 
Los ecosistemas tienen una estructura que es el conjunto de organismos vivos que lo conforman, lo que se llama biocenosis y el medio ambiente donde viven dichos organismos, lo que se llama biótopo. 
Cada ecosistema tiene un lugar determinado, un área física conformada por aire, agua y suelo donde están los organismos, es lo que se conoce como hábitat. El hábitat es un lugar el cual reúne las condiciones adecuadas para que los organismos que ahí habitan puedan vivir y reproducirse. Dentro de este espacio compartido por
varias especies y que tiene una uniformidad de condiciones bióticas y abióticas para que las especies sobrevivan y se reproduzcan. 
Dentro de la biosfera se encuentran ecosistemas que tiene cantidad de hábitat que albergan especies, dichas especies cada una como tal tiene un papel o función dentro de esta comunidad o ecosistema donde vive. Lo que se conoce como nicho ecológico. Es así como cada ser vivo tiene un espacio vital mínimo que le es propio. Es ahí donde tiene vital importancia el nicho ecológico ya que tiene en cuenta; la alimentación, las especies con las que compiten, los organismos que benefician y las que perjudican de cada especie. 
De tal manera cada especie del nicho ecológico actúa de manera peculiar sobre el medio y los organismos que coexisten con ella. Es importante saber que en un ecosistema dado, varios organismos vivos pueden vivir dentro del mismo hábitat sin embargo ocupar nichos ecológicos diferentes. 
En la biosfera se concentran gran cantidad de especies, entre mayor cantidad de especies existan, más eficiente es la captación de energía solar. De tal modo la variedad de especies existentes es la biodiversidad que tiene el ecosistema. 
La biodiversidad es la totalidad de genes, especies de ecosistemas de una región. De tal modo se conocen tres categorías; la diversidad de genes entendida como la variación de genes entre especies. Esta también la diversidad de especies y la diversidad de ecosistemas. Es así como la biodiversidad contempla una gran cantidad y variedad de seres vivos.
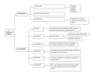
2. Relaciones ecológicas. 
Intraespecíficas. 
Comensalismo. 
Depredación. 
Interespecíficas. 
Cooperación. 
Competencia. 
Entre las mismas especies. 
Simbiosis. 
Parasitismo. 
Mutualismo. 
Competencia. 
-Familiares. 
-Gregarias. 
-Estatales. 
-Coloniales. 
Individuos de una misma especie por recursos que se agotan. 
Una especie se beneficia y la otra ni se perjudica ni se beneficia. (Bacterias en el trato digestivo) 
Dos o más individuos de distintas especies compiten por: alimento, agua, espacio, suelo, etc (Búfalos- cebras) 
El parásito se beneficia y el huésped se perjudica. (El piojo humano) 
Una especie caza a la otra. El depredador se beneficia y la presa muere. (León-cebra) 
Dos especies tienen actividades en común y durante su interacción afecta a una o ambas especies. 
Beneficio mutuo. 
Obligado: Micorrizas. 
Facultativo: plantas Mimercofítas.
3. CICLOS DE LOS ELEMENTOS QUIMICOS FUNDAMENTALES PARA COMPRENDER LAS PROBLAMATICAS AMBIENTALES. DESCRIPCION DE CICLOS- BIOGEOQUIMICOS. 
El planeta tierra es un sistema cerrado, sin embargo la cantidad de materia circulante es constante. Dicha materia tiene continuos cambios en su estado químico. Lo que produce compuestos distintos, pudiendo pasar de un compuesto simple a uno más complejo. Los seres vivos necesitan compuestos inorgánicos u orgánicos según cada especie. Es por ello fundamental para los organismos vivos. Es así como la materia prima garantiza el desarrollo de la vida en el planeta, ésta se encuentra en la biosfera. 
Los nutrientes tales como el carbono, oxigeno, nitrógeno, fosforo, azufre, etc. Son liberados y transformados por organismos bióticos y abióticos. Esto se hace por medio de los ciclos biogeoquímicos. De ahí que sea importante conocer como su alteración trae consecuencias ambientales que causan enfermedades y estragos en los seres vivos y para los recursos naturales de los cuales dependen. De este modo al haber una alteración en alguno de ellos, se altera su ciclo y esto conlleva a que los organismos que usan dichos compuestos orgánicos o inorgánicos corran algún peligro o riesgo. 
Es por ello importante como cada elemento cumple una función determinante en la liberación de nutrientes necesarios para los seres vivos y su correcto funcionamiento. Es por eso necesario conocer algunos de los ciclos biogeoquímicos y cómo su alteración genera problemas ambientales que traen consecuencia para todos los organismos vivientes del planeta. 
En primer lugar se puede nombrar el ciclo del nitrógeno, el cual es un elemento básico para la vida y está presente en determinadas reacciones químicas e intercambios entre la atmósfera, suelos y seres vivos, que se realizan en la naturaleza de forma cíclica, intervienen fundamentalmente
en este ciclo los vegetales y las bacterias fijadoras del nitrógeno. En ese proceso, el nitrógeno es incorporado al suelo, que será absorbido por los organismos vivos antes de regresar de nuevo a la atmósfera. 
Los organismos vivos no pueden utilizar directamente el nitrógeno que se encuentra en la atmósfera en forma gaseosa, por eso debe ser transformado previamente en nitrógeno orgánico, esto se hace fundamentalmente, mediante la fijación biológica, aunque también la energía que producen los rayos en la atmósfera intervienen en este proceso en menor medida combinando nitrógeno y oxígeno que una vez transformado es enviado a la superficie terrestre por las precipitaciones. 
En cuanto al ciclo del agua se puede decir que el agua se encuentra en el mar, lagos, ríos, se evapora por la energía solar, el hidrógeno y el oxígeno se evaporan, suben a la atmósfera, se condensan, formando el H2O, precipita y la lluvia se filtra por la tierra. 
También está el ciclo del carbono, el cual se encuentra en todo el planeta, cielo, tierra, agua y atmósfera. Puede estar en organismos vivos, muertos, descompuestos, y en rocas; todo sucede por la respiración. Los organismos vivos, humanos, animales, y descomponedores que inhalan oxígeno y exhalan dióxido de carbono, este llega a la atmósfera, luego el es respirado por las plantas, las cuales mediante el proceso de fotosíntesis la convierten en O2. 
De tal modo se puede decir que en la naturaleza el nitrógeno existe en la atmosfera puro y en gran cantidad, el agua también y el carbono puro. Sin embargo la contaminación afecta al nitrógeno convirtiéndolo en otras partículas como oxido nitroso y otras más, las plantas lo utilizan en forma pura y al estar en ese estado no puede ser aprovechado por las plantas adecuadamente; afecta al agua debido a las cualidades del agua y de tal manera el agua al contacto con algunos elementos puede debilitar sus enlaces con el hidrogeno incluso se puede volver muy acida por la cantidad de elementos disueltos en ella, volviendo la vida de muchos organismos que la habitan y que la necesitan para vivir casi imposible. 
Mientras tanto el carbono que es un elemento presente en todas partes incluso junto con el nitrógeno, el hidrogeno y oxigeno son los elementos
con más presencia en la naturaleza y en los organismos vivos. Por lo general no se encuentra en la superficie, se encuentra con mayor frecuencia en la tierra en los volcanes, debajo del mar, entre otros, en la atmosfera solo se encuentra una parte muy pequeña de carbono; sin embargo con la contaminación se incrementa la cantidad de estos gases y afecta el equilibrio natural las plantas y al ser consumidas por los seres vivos, pero no pueden consumir todo y por ello sigue aumentando cada vez más en la atmosfera 
En cuanto al ciclo del oxigeno, en los océanos forma agua (H2O). Con respecto a la atmósfera, se halla como dióxido de carbono, monóxido de carbono, ozono, oxigeno molecular, dióxido de nitrógeno, monóxido de nitrógeno o dióxido de azufre. Abunda en la corteza terrestre, océanos y atmósfera. Tiene varias etapas. Esta la liberación del O2 a la atmósfera mediante la fotosíntesis. También la absorción del O2 de la atmósfera por los seres heterótrofos a través de la respiración. La utilización del O2 en reacciones de oxidación formando H2O y CO2.La liberación del O2 de los ríos y mares y liberación por acción de las bacterias y hongos que actúan sobre organismos muertos. 
Los problemas que se presentan en su alteración son varios como por ejemplo cuan Las actividades humanas amenazan este sistema natural de control y equilibrio. Chimeneas, incineradores, fábricas, aviones y automóviles descargan contaminantes en el aire a velocidad creciente. Muchos científicos temen que los ciclos tierra-atmósfera no puedan afrontar esa creciente contaminación. Otro resultado de la creciente contaminación es el cambio climático.
4. LOS BIOMAS COMO ZONAS DE VIDA. 
Los biomas son un conjunto de ecosistemas en donde todos los seres vivos que ahí habitan están relacionados entre sí y con su entorno. Cualquier alteración que en él se presente sea de tipo climatológico, disminución de alguna especie o sobrepoblación de alguna especie provoca va afectando a todos los organismos que ahí habitan, ya que ninguno puede sobrevivir solo. Desde los organismos microscópicos hasta los grandes depredadores dependen de los demás para desarrollar su ciclo de vida normal. Los biomas principales se distribuyen según la temperatura y las precipitaciones anuales. Existen cuatro factores que determinan cada bioma, son el suelo, el clima, los organismos vivos y los aspectos geográficos. 
FACTORES QUE DETERMINAN LOS BIOMAS. 
CLIMA. 
SERES VIVOS. 
SUELO. 
ASPECTOS GEOGRÁFICOS. 
Textura. 
Acides. 
Composición. Estructura. 
Humedad. 
Luz. 
Calor. 
Agua. 
Temperatura. 
Plantas. 
Animales. 
Seres humanos. 
Latitud. 
Altitud.
Existen dos grandes clases de biomas. Los biomas terrestres y los biomas acuáticos, dentro de los biomas terrestres, están: El desierto: Este bioma está caracterizado por la poca agua y lluvias muy irregulares. Además la evaporación es muy alta por lo que la humedad desaparece muy pronto, la escasez de suelo que son poco productivos. La ausencia de lluvia en las latitudes medias se debe a la existencia de altas presiones estables. Una característica de la vegetación de los desiertos es el espaciamiento y la posibilidad de usar mecanismos repelentes. Existen cuatro formas de vida vegetal adaptadas a los ecosistemas desérticos: las formas anuales, los matorrales del desierto, las formas suculentas y la micro flora. Las formas anuales como las hierbas rastreras evitan la sequía creciendo sólo cuando la humedad es adecuada. Los matorrales del desierto tienen numerosas ramas que salen de un tronco basal corto y pequeñas hojas espinosas que pueden desprenderse durante la estación seca, y sobreviven gracias a su capacidad de pasar a vida latente antes de que se marchiten. En los desiertos más fríos, los sistemas radiculares son muy largos para interceptar la humedad profunda y las hojas y los tallos pueden permanecer activos durante el verano. La microflora incluye musgos, líquenes y algas azules que permanecen latentes en el suelo, pero que son capaces de responder rápidamente durante los períodos fríos o húmedos.
En el desierto, el agua es el factor limitante, la actividad de una región desértica es una función lineal de la precipitación. La tundra: Este bioma está cerca a las zonas de nieves perpetuas, debido al clima no hay árboles. El suelo esta helado permanentemente. La tundra se encuentra entre los bosques al sur del océano Ártico y los casquetes polares de hielo al norte. También existen regiones similares a partir del límite superior de bosque en las cumbres montañosas llamadas tundras alpinas. En la tundra rigen los factores físicos como limitantes especialmente la temperatura aunque el agua también es escasa para las funciones biológicas. Las precipitaciones son escasas pero hay una baja tasa de evaporación. Hay un número sorprendente de especies que han desarrollado adaptaciones al frío. El manto vegetal es delgado y está compuesto por gramíneas, líquenes y juncias. Durante el prolongado día estival la tasa de producción primaria es elevada en aquellos sitios con condiciones topográficas favorables. Existen especies como las aves migratorias, grandes poblaciones de insectos que surgen en verano, y también mamímeros autóctonos que permanecen activos todo el año como los bueyes almizclados, renos, osos polares, lobos, entre otros. Las praderas: Las precipitaciones en las praderas son intermedias entre las del desierto y las zonas boscosas, dependiendo de la temperatura, la distribución estacional de la lluvia y la capacidad del suelo para mantener la humedad.
La humedad del suelo es limitante de la descomposición microbiana y del reciclado de nutrientes. La forma biológica dominante son las gramíneas, desde especies altas hasta las enanas, agrupadas en manojos o formando céspedes. Una comunidad de pradera tiene diversas especies adaptadas a distintas temperaturas. Es así como el matorral suele ser un componente importante y también pueden hallarse plantas leñosas como árboles o arbustos, frecuentemente formando cinturones o grupos a lo largo de los cursos de agua. Una variante de la pradera es la sabana tropical, donde los característicos árboles de copa alta en forma de sombrilla están ampliamente esparcidos por la pradera. Un rasgo característico en las praderas es la existencia de grandes herbívoros que en su mayoría son mamíferos como el bisonte, antílope y los canguros. Existen dos formas biológicas: tipo corredor como los anteriormente mencionados y los de tipo excavador como las ardillas terrestres y los perritos de las praderas. Dos grandes problemas de las praderas son el sobre pastoreo y el exceso de labranza. Los bosques: En las regiones forestales se producen sucesiones ecológicas bien ordenadas y frecuentemente prolongadas, con plantas herbáceas, hay una mezcla de vegetación que incluye diversos tipos de bosque, que están adaptadas a condiciones concretas de suelo y humedad. El rango de temperaturas es muy amplio. La humedad es más crítica para los árboles que para las plantas herbáceas.
Los bosques caducifolios son característicos de las regiones más al sur con clima templado húmedo es así como los pinos se hallan tanto en los bosques de coníferas como en los caducifolios. Por otro lado los bosques tropicales tienen diversidad de especies animales y vegetales es extremadamente elevada. El llamado chaparral se presenta en regiones con inviernos lluviosos y sequía estival. También están los bosques templados húmedos no se presenta una diversidad de especies tan grande como en los bosques tropicales, pero los árboles son más grandes. 
Aparte de los biomas terrestres también se encuentran los biomas acuáticos que pueden ser marinos de agua salada o dulce. Los biomas marinos son básicamente dos: el oceánico y el litoral, caracterizados por la diferente profundidad que alcanzan las aguas y por la distancia a la costa. La zona litoral se caracteriza por la luminosidad de sus aguas, escasa profundidad y abundancia de nutrientes. En ella se concentran algas, moluscos, equinodermos y arrecifes de coral. Tortugas, focas y peces óseos son comunes aquí. El oceánico se caracteriza por tener una banda iluminada pero también grandes profundidades sin luz. En estas regiones los seres acuáticos se han adaptado a vivir sin ella y a estar sometidos a grandes presiones. 
Los biomas dulces son las aguas estancadas de lagos y lagunas y las aguas corrientes de ríos y arroyos. De la superficie del planeta, el 70% de su 
Superficie está ocupado por los océanos, un 11% de esa superficie cubierto por los hielos. El ecosistema marino es definitivamente el más
grande que existe, ya que nuestro planeta se encuentra bajo el agua de los océanos y mares, y ríos y lagos entre otras aguas dulces. 
Dentro del agua salada se encuentran gran variedad de especies, están las algas marina, caracoles marinos, pulpos, peces, crustáceos como cangrejos, langostas, tiburones, ballenas, y muchos más. También hay bacterias y hongos que consideran al océano dulce hogar. Están los aarrecifes de coral los arrecifes de coral son barreras a lo largo de los continentes donde viven miles de peces, erizos, pulpos y estrellas de mar. 
Hay también Estuarios que es donde los arroyos o ríos desembocan en el océano. 
Por otro lado los estanques y lagos tienen cualidades similares, a excepción de que los estanques no son permanentes. Sin embargo, los lagos pueden durar por muchos años. Tanto los estanques como los lagos son hogar para diferentes especies de plantas marinas, caracoles, almejas, insectos, crustáceos, peces, anfibios, tortugas, serpientes y una gran variedad de aves.
5. INTERPRETACION DE LAS LEYES O PRINCIPIOS DE LA ECOLOGIA. 
TODO ESTÁ RELACIONADO CON TODO LO DEMÁS: 
El medio ambiente es muy complejo y funciona a través de varios ciclos interrelacionados que le dan estabilidad. La naturaleza tiene su propio equilibrio y funciona armónicamente. De tal modo los ecosistemas que existen tienen habitas, nichos ecológicos y cantidad de especies y formas de vida. Lo cual indica que un componente dentro de la biosfera da lugar a otro o más componentes o también puede ser producto de algún componente. Por ello se puede decir que todo está relacionado con todo. 
Todo en el medio ambiente tiene ciclos que generan el equilibrio que cada sistema necesita. Sin embargo los desequilibrios que se han generado por las grandes contaminaciones han ocasionado que hoy en día se elaboren evaluaciones de impacto ambiental para tratar de entender los efectos que se pueden generar antes de iniciar cualquier tipo de proyecto. Pero no basta solo con eso ya que muchas veces prima más la cantidad o el beneficio personal que se va a obtener con algún proyecto que el cuidado y la preservación de miles de organismos vivientes y de recursos naturales. 
TODO VA A DAR A ALGÚN LADO: 
Durante mucho tiempo se pensó que emisiones y residuos podían desaparecer. Después se identifico que se incorporaban al ambiente, pero con el tiempo se iban disolviendo de este modo no había peligro alguno. Sin embargo la realidad es otra aunque muchas personas no la quieran
ver, el calentamiento del planeta por la acumulación de gases de invernadero, el agujero en la capa de ozono, la acumulación de sustancias tóxicas en el agua acumulación de hidrocarburos, dióxidos de nitrógeno y otros en el aire y el deterioro ambiental y cantidad de problemas ambientales que se atraviesan hoy en día. Esta contaminación y deterioro son, casi en todos sus casos irreversibles. Es por ello que todo los desechos y contaminantes que genera la actividad humana “van a algún lado” y generan grandes cambios y desequilibrios en nuestros ecosistemas. 
NADA ES GRATIS: 
Cualquier actividad que realice el ser humano en la tierra para suplir las necesidades o en muchos casos extravagancias no es gratis tiene un precio y muy alto para nuestro planeta y todos los seres vivientes en él. Esto también se ha tratado de ignorar, por ello se generan cada vez más contaminación en el aire, el suelo y el agua debido a las necesidades de transporte y alimentación además de falta de cultura y conciencia ambiental. Esto ha venido generando cantidad de problemáticas ambientales y lo peor de todo es que no solo lo están pagando y pagaran quienes generan estas problemáticas sino también seres vivos como plantas y animales que son indefensos ante tales hechos y que han sido también vulnerados y casi extinguidos en algunos casos, ya sea por su propia ejecución o por la destrucción masiva de sus habitas. 
LA NATURALEZA ES MÁS SABIA: 
Los seres humanos en su afán de dominar todo lo que pueden observar como lo es el medio en donde viven lo que ha logrado es escasear los recursos naturales que le son imprescindibles para su propia vida y la de miles de organismos y especies vivientes. Sin embargo y a pesar de su gran dominio frente al planeta no ha tenido conciencia ni inteligencia a la hora de tomar y asumir decisiones. Es por ello que la naturaleza se
antepone a la inteligencia humana, teniendo su propio sistema y formando equilibrio entre las miles de especies que la habitan. Por esta razón se debe actuar con un poco más de sabiduría preservando los recursos que son necesarios para la vida presente y de futuras generaciones.
6. ECOLOGIA CIENCIA FUNDAMENTAL PARA ENTENDER EL MEDIO AMBIENTE. 
Es fundamental hablar de la ecología, siendo esta una rama de la biología que se encarga del estudio de las relaciones entre los organismos y su medio y es ahí precisamente donde hay una relación entre ésta y el medio ambiente ya que el ambiente hace referencia a el medio que rodea a estos organismos y con el cual entran en contacto el agua, el suelo, el aire, el sol, el calor, etc. 
Para poder entender el medio ambiente se utiliza la ecología ya que esta se ocupa de la interrelación que existe entre los organismos vivos vegetales y animales y sus ambientes. 
Es importante mencionar también que la ecología al ser transdisciplinar incorpora tiene en cuenta tres aspectos grandes como lo son la cultura, la sociedad y la naturaleza. Teniendo en cuenta que el medio ambiente relaciona también a la naturaleza y al ser humano. Es por ello que para entender el medio ambiente se debe primero hacer un estudio de los aspectos que contempla la ecología porque tiene presente los organismos, sus interrelaciones y el lugar donde se desarrolla esta interrelación como también aspectos abióticos que le son fundamentales para dichos organismos y siendo el medio ambiente un sistema en equilibrio que tiene elementos vivos e inertes, la ecología es una ciencia básica y fundamental para poder entenderlo.
BIBLIOGRAFIA. 
- Commoner, B. (1978). El círculo que se cierra. Plaza & Janés 
-Odum, E. P., Barrett, G. W., & Ortega, M. T. A. (2006). Fundamentos de ecología. 
-Natureduca. Portal educativo de ciencias naturales y aplicadas. Los biomas.

ecolgia-Yenny velásquez cantor

  • 1.
    MODULO DE ECOLOGIA. UNIDADES BASICAS DE LA ECOLOGIA, FUNDAMENTACION CIENTIFICA. ECOLOGIA Y ECOSISTEMAS. YENNY VELASQUEZ CANTOR. DOCENTE: DR. GILDARDO RIOS DUQUE. UNIVERSIDAD DE MANIZALES. FACULTAD DE CIENCIAS CONTABLES, ECONOMICAS Y ADMINISTARTIVAS. MAESTRIA EN DESARROLLO SOSTENIBLE Y MEDIO AMBIENTE. MANIZALES 2014.
  • 2.
    1. RELACIÓN ENTREUNIDADES BASICAS DE LA ECOLOGIA. La vida en el planeta tierra está organizada en niveles jerárquicos, dichos niveles son complejos aunque están organizados por sistemas, hay unos más complejos que otros. Sin embargo están entrelazados y tienen constate interacción. Dicha organización de seres bióticos y abióticos que también son necesarios para el buen funcionamiento del sistema, se encuentran dentro de lo que llamamos biósfera, entendida ésta como el conjunto de seres vivos que se relacionan entre si y que habitan el planeta tierra. Dentro de la biosfera que es la totalidad del sistema se encuentran cantidad de ecosistemas. Los ecosistemas son una unidad natural que tiene elementos físicos y bióticos que se interrelacionan para así poder mantener el sistema estable. Es así como en un ecosistema determinado se tiene en cuenta la naturaleza su estructura y función. Por otro lado hay que tener presente que dentro de los ecosistemas se tienen en cuenta algo muy importante como son las interrelaciones entre los organismos que lo conforman y el medio ambiente. Los ecosistemas tienen una estructura que es el conjunto de organismos vivos que lo conforman, lo que se llama biocenosis y el medio ambiente donde viven dichos organismos, lo que se llama biótopo. Cada ecosistema tiene un lugar determinado, un área física conformada por aire, agua y suelo donde están los organismos, es lo que se conoce como hábitat. El hábitat es un lugar el cual reúne las condiciones adecuadas para que los organismos que ahí habitan puedan vivir y reproducirse. Dentro de este espacio compartido por
  • 3.
    varias especies yque tiene una uniformidad de condiciones bióticas y abióticas para que las especies sobrevivan y se reproduzcan. Dentro de la biosfera se encuentran ecosistemas que tiene cantidad de hábitat que albergan especies, dichas especies cada una como tal tiene un papel o función dentro de esta comunidad o ecosistema donde vive. Lo que se conoce como nicho ecológico. Es así como cada ser vivo tiene un espacio vital mínimo que le es propio. Es ahí donde tiene vital importancia el nicho ecológico ya que tiene en cuenta; la alimentación, las especies con las que compiten, los organismos que benefician y las que perjudican de cada especie. De tal manera cada especie del nicho ecológico actúa de manera peculiar sobre el medio y los organismos que coexisten con ella. Es importante saber que en un ecosistema dado, varios organismos vivos pueden vivir dentro del mismo hábitat sin embargo ocupar nichos ecológicos diferentes. En la biosfera se concentran gran cantidad de especies, entre mayor cantidad de especies existan, más eficiente es la captación de energía solar. De tal modo la variedad de especies existentes es la biodiversidad que tiene el ecosistema. La biodiversidad es la totalidad de genes, especies de ecosistemas de una región. De tal modo se conocen tres categorías; la diversidad de genes entendida como la variación de genes entre especies. Esta también la diversidad de especies y la diversidad de ecosistemas. Es así como la biodiversidad contempla una gran cantidad y variedad de seres vivos.
  • 4.
    2. Relaciones ecológicas. Intraespecíficas. Comensalismo. Depredación. Interespecíficas. Cooperación. Competencia. Entre las mismas especies. Simbiosis. Parasitismo. Mutualismo. Competencia. -Familiares. -Gregarias. -Estatales. -Coloniales. Individuos de una misma especie por recursos que se agotan. Una especie se beneficia y la otra ni se perjudica ni se beneficia. (Bacterias en el trato digestivo) Dos o más individuos de distintas especies compiten por: alimento, agua, espacio, suelo, etc (Búfalos- cebras) El parásito se beneficia y el huésped se perjudica. (El piojo humano) Una especie caza a la otra. El depredador se beneficia y la presa muere. (León-cebra) Dos especies tienen actividades en común y durante su interacción afecta a una o ambas especies. Beneficio mutuo. Obligado: Micorrizas. Facultativo: plantas Mimercofítas.
  • 5.
    3. CICLOS DELOS ELEMENTOS QUIMICOS FUNDAMENTALES PARA COMPRENDER LAS PROBLAMATICAS AMBIENTALES. DESCRIPCION DE CICLOS- BIOGEOQUIMICOS. El planeta tierra es un sistema cerrado, sin embargo la cantidad de materia circulante es constante. Dicha materia tiene continuos cambios en su estado químico. Lo que produce compuestos distintos, pudiendo pasar de un compuesto simple a uno más complejo. Los seres vivos necesitan compuestos inorgánicos u orgánicos según cada especie. Es por ello fundamental para los organismos vivos. Es así como la materia prima garantiza el desarrollo de la vida en el planeta, ésta se encuentra en la biosfera. Los nutrientes tales como el carbono, oxigeno, nitrógeno, fosforo, azufre, etc. Son liberados y transformados por organismos bióticos y abióticos. Esto se hace por medio de los ciclos biogeoquímicos. De ahí que sea importante conocer como su alteración trae consecuencias ambientales que causan enfermedades y estragos en los seres vivos y para los recursos naturales de los cuales dependen. De este modo al haber una alteración en alguno de ellos, se altera su ciclo y esto conlleva a que los organismos que usan dichos compuestos orgánicos o inorgánicos corran algún peligro o riesgo. Es por ello importante como cada elemento cumple una función determinante en la liberación de nutrientes necesarios para los seres vivos y su correcto funcionamiento. Es por eso necesario conocer algunos de los ciclos biogeoquímicos y cómo su alteración genera problemas ambientales que traen consecuencia para todos los organismos vivientes del planeta. En primer lugar se puede nombrar el ciclo del nitrógeno, el cual es un elemento básico para la vida y está presente en determinadas reacciones químicas e intercambios entre la atmósfera, suelos y seres vivos, que se realizan en la naturaleza de forma cíclica, intervienen fundamentalmente
  • 6.
    en este ciclolos vegetales y las bacterias fijadoras del nitrógeno. En ese proceso, el nitrógeno es incorporado al suelo, que será absorbido por los organismos vivos antes de regresar de nuevo a la atmósfera. Los organismos vivos no pueden utilizar directamente el nitrógeno que se encuentra en la atmósfera en forma gaseosa, por eso debe ser transformado previamente en nitrógeno orgánico, esto se hace fundamentalmente, mediante la fijación biológica, aunque también la energía que producen los rayos en la atmósfera intervienen en este proceso en menor medida combinando nitrógeno y oxígeno que una vez transformado es enviado a la superficie terrestre por las precipitaciones. En cuanto al ciclo del agua se puede decir que el agua se encuentra en el mar, lagos, ríos, se evapora por la energía solar, el hidrógeno y el oxígeno se evaporan, suben a la atmósfera, se condensan, formando el H2O, precipita y la lluvia se filtra por la tierra. También está el ciclo del carbono, el cual se encuentra en todo el planeta, cielo, tierra, agua y atmósfera. Puede estar en organismos vivos, muertos, descompuestos, y en rocas; todo sucede por la respiración. Los organismos vivos, humanos, animales, y descomponedores que inhalan oxígeno y exhalan dióxido de carbono, este llega a la atmósfera, luego el es respirado por las plantas, las cuales mediante el proceso de fotosíntesis la convierten en O2. De tal modo se puede decir que en la naturaleza el nitrógeno existe en la atmosfera puro y en gran cantidad, el agua también y el carbono puro. Sin embargo la contaminación afecta al nitrógeno convirtiéndolo en otras partículas como oxido nitroso y otras más, las plantas lo utilizan en forma pura y al estar en ese estado no puede ser aprovechado por las plantas adecuadamente; afecta al agua debido a las cualidades del agua y de tal manera el agua al contacto con algunos elementos puede debilitar sus enlaces con el hidrogeno incluso se puede volver muy acida por la cantidad de elementos disueltos en ella, volviendo la vida de muchos organismos que la habitan y que la necesitan para vivir casi imposible. Mientras tanto el carbono que es un elemento presente en todas partes incluso junto con el nitrógeno, el hidrogeno y oxigeno son los elementos
  • 7.
    con más presenciaen la naturaleza y en los organismos vivos. Por lo general no se encuentra en la superficie, se encuentra con mayor frecuencia en la tierra en los volcanes, debajo del mar, entre otros, en la atmosfera solo se encuentra una parte muy pequeña de carbono; sin embargo con la contaminación se incrementa la cantidad de estos gases y afecta el equilibrio natural las plantas y al ser consumidas por los seres vivos, pero no pueden consumir todo y por ello sigue aumentando cada vez más en la atmosfera En cuanto al ciclo del oxigeno, en los océanos forma agua (H2O). Con respecto a la atmósfera, se halla como dióxido de carbono, monóxido de carbono, ozono, oxigeno molecular, dióxido de nitrógeno, monóxido de nitrógeno o dióxido de azufre. Abunda en la corteza terrestre, océanos y atmósfera. Tiene varias etapas. Esta la liberación del O2 a la atmósfera mediante la fotosíntesis. También la absorción del O2 de la atmósfera por los seres heterótrofos a través de la respiración. La utilización del O2 en reacciones de oxidación formando H2O y CO2.La liberación del O2 de los ríos y mares y liberación por acción de las bacterias y hongos que actúan sobre organismos muertos. Los problemas que se presentan en su alteración son varios como por ejemplo cuan Las actividades humanas amenazan este sistema natural de control y equilibrio. Chimeneas, incineradores, fábricas, aviones y automóviles descargan contaminantes en el aire a velocidad creciente. Muchos científicos temen que los ciclos tierra-atmósfera no puedan afrontar esa creciente contaminación. Otro resultado de la creciente contaminación es el cambio climático.
  • 8.
    4. LOS BIOMASCOMO ZONAS DE VIDA. Los biomas son un conjunto de ecosistemas en donde todos los seres vivos que ahí habitan están relacionados entre sí y con su entorno. Cualquier alteración que en él se presente sea de tipo climatológico, disminución de alguna especie o sobrepoblación de alguna especie provoca va afectando a todos los organismos que ahí habitan, ya que ninguno puede sobrevivir solo. Desde los organismos microscópicos hasta los grandes depredadores dependen de los demás para desarrollar su ciclo de vida normal. Los biomas principales se distribuyen según la temperatura y las precipitaciones anuales. Existen cuatro factores que determinan cada bioma, son el suelo, el clima, los organismos vivos y los aspectos geográficos. FACTORES QUE DETERMINAN LOS BIOMAS. CLIMA. SERES VIVOS. SUELO. ASPECTOS GEOGRÁFICOS. Textura. Acides. Composición. Estructura. Humedad. Luz. Calor. Agua. Temperatura. Plantas. Animales. Seres humanos. Latitud. Altitud.
  • 9.
    Existen dos grandesclases de biomas. Los biomas terrestres y los biomas acuáticos, dentro de los biomas terrestres, están: El desierto: Este bioma está caracterizado por la poca agua y lluvias muy irregulares. Además la evaporación es muy alta por lo que la humedad desaparece muy pronto, la escasez de suelo que son poco productivos. La ausencia de lluvia en las latitudes medias se debe a la existencia de altas presiones estables. Una característica de la vegetación de los desiertos es el espaciamiento y la posibilidad de usar mecanismos repelentes. Existen cuatro formas de vida vegetal adaptadas a los ecosistemas desérticos: las formas anuales, los matorrales del desierto, las formas suculentas y la micro flora. Las formas anuales como las hierbas rastreras evitan la sequía creciendo sólo cuando la humedad es adecuada. Los matorrales del desierto tienen numerosas ramas que salen de un tronco basal corto y pequeñas hojas espinosas que pueden desprenderse durante la estación seca, y sobreviven gracias a su capacidad de pasar a vida latente antes de que se marchiten. En los desiertos más fríos, los sistemas radiculares son muy largos para interceptar la humedad profunda y las hojas y los tallos pueden permanecer activos durante el verano. La microflora incluye musgos, líquenes y algas azules que permanecen latentes en el suelo, pero que son capaces de responder rápidamente durante los períodos fríos o húmedos.
  • 10.
    En el desierto,el agua es el factor limitante, la actividad de una región desértica es una función lineal de la precipitación. La tundra: Este bioma está cerca a las zonas de nieves perpetuas, debido al clima no hay árboles. El suelo esta helado permanentemente. La tundra se encuentra entre los bosques al sur del océano Ártico y los casquetes polares de hielo al norte. También existen regiones similares a partir del límite superior de bosque en las cumbres montañosas llamadas tundras alpinas. En la tundra rigen los factores físicos como limitantes especialmente la temperatura aunque el agua también es escasa para las funciones biológicas. Las precipitaciones son escasas pero hay una baja tasa de evaporación. Hay un número sorprendente de especies que han desarrollado adaptaciones al frío. El manto vegetal es delgado y está compuesto por gramíneas, líquenes y juncias. Durante el prolongado día estival la tasa de producción primaria es elevada en aquellos sitios con condiciones topográficas favorables. Existen especies como las aves migratorias, grandes poblaciones de insectos que surgen en verano, y también mamímeros autóctonos que permanecen activos todo el año como los bueyes almizclados, renos, osos polares, lobos, entre otros. Las praderas: Las precipitaciones en las praderas son intermedias entre las del desierto y las zonas boscosas, dependiendo de la temperatura, la distribución estacional de la lluvia y la capacidad del suelo para mantener la humedad.
  • 11.
    La humedad delsuelo es limitante de la descomposición microbiana y del reciclado de nutrientes. La forma biológica dominante son las gramíneas, desde especies altas hasta las enanas, agrupadas en manojos o formando céspedes. Una comunidad de pradera tiene diversas especies adaptadas a distintas temperaturas. Es así como el matorral suele ser un componente importante y también pueden hallarse plantas leñosas como árboles o arbustos, frecuentemente formando cinturones o grupos a lo largo de los cursos de agua. Una variante de la pradera es la sabana tropical, donde los característicos árboles de copa alta en forma de sombrilla están ampliamente esparcidos por la pradera. Un rasgo característico en las praderas es la existencia de grandes herbívoros que en su mayoría son mamíferos como el bisonte, antílope y los canguros. Existen dos formas biológicas: tipo corredor como los anteriormente mencionados y los de tipo excavador como las ardillas terrestres y los perritos de las praderas. Dos grandes problemas de las praderas son el sobre pastoreo y el exceso de labranza. Los bosques: En las regiones forestales se producen sucesiones ecológicas bien ordenadas y frecuentemente prolongadas, con plantas herbáceas, hay una mezcla de vegetación que incluye diversos tipos de bosque, que están adaptadas a condiciones concretas de suelo y humedad. El rango de temperaturas es muy amplio. La humedad es más crítica para los árboles que para las plantas herbáceas.
  • 12.
    Los bosques caducifoliosson característicos de las regiones más al sur con clima templado húmedo es así como los pinos se hallan tanto en los bosques de coníferas como en los caducifolios. Por otro lado los bosques tropicales tienen diversidad de especies animales y vegetales es extremadamente elevada. El llamado chaparral se presenta en regiones con inviernos lluviosos y sequía estival. También están los bosques templados húmedos no se presenta una diversidad de especies tan grande como en los bosques tropicales, pero los árboles son más grandes. Aparte de los biomas terrestres también se encuentran los biomas acuáticos que pueden ser marinos de agua salada o dulce. Los biomas marinos son básicamente dos: el oceánico y el litoral, caracterizados por la diferente profundidad que alcanzan las aguas y por la distancia a la costa. La zona litoral se caracteriza por la luminosidad de sus aguas, escasa profundidad y abundancia de nutrientes. En ella se concentran algas, moluscos, equinodermos y arrecifes de coral. Tortugas, focas y peces óseos son comunes aquí. El oceánico se caracteriza por tener una banda iluminada pero también grandes profundidades sin luz. En estas regiones los seres acuáticos se han adaptado a vivir sin ella y a estar sometidos a grandes presiones. Los biomas dulces son las aguas estancadas de lagos y lagunas y las aguas corrientes de ríos y arroyos. De la superficie del planeta, el 70% de su Superficie está ocupado por los océanos, un 11% de esa superficie cubierto por los hielos. El ecosistema marino es definitivamente el más
  • 13.
    grande que existe,ya que nuestro planeta se encuentra bajo el agua de los océanos y mares, y ríos y lagos entre otras aguas dulces. Dentro del agua salada se encuentran gran variedad de especies, están las algas marina, caracoles marinos, pulpos, peces, crustáceos como cangrejos, langostas, tiburones, ballenas, y muchos más. También hay bacterias y hongos que consideran al océano dulce hogar. Están los aarrecifes de coral los arrecifes de coral son barreras a lo largo de los continentes donde viven miles de peces, erizos, pulpos y estrellas de mar. Hay también Estuarios que es donde los arroyos o ríos desembocan en el océano. Por otro lado los estanques y lagos tienen cualidades similares, a excepción de que los estanques no son permanentes. Sin embargo, los lagos pueden durar por muchos años. Tanto los estanques como los lagos son hogar para diferentes especies de plantas marinas, caracoles, almejas, insectos, crustáceos, peces, anfibios, tortugas, serpientes y una gran variedad de aves.
  • 14.
    5. INTERPRETACION DELAS LEYES O PRINCIPIOS DE LA ECOLOGIA. TODO ESTÁ RELACIONADO CON TODO LO DEMÁS: El medio ambiente es muy complejo y funciona a través de varios ciclos interrelacionados que le dan estabilidad. La naturaleza tiene su propio equilibrio y funciona armónicamente. De tal modo los ecosistemas que existen tienen habitas, nichos ecológicos y cantidad de especies y formas de vida. Lo cual indica que un componente dentro de la biosfera da lugar a otro o más componentes o también puede ser producto de algún componente. Por ello se puede decir que todo está relacionado con todo. Todo en el medio ambiente tiene ciclos que generan el equilibrio que cada sistema necesita. Sin embargo los desequilibrios que se han generado por las grandes contaminaciones han ocasionado que hoy en día se elaboren evaluaciones de impacto ambiental para tratar de entender los efectos que se pueden generar antes de iniciar cualquier tipo de proyecto. Pero no basta solo con eso ya que muchas veces prima más la cantidad o el beneficio personal que se va a obtener con algún proyecto que el cuidado y la preservación de miles de organismos vivientes y de recursos naturales. TODO VA A DAR A ALGÚN LADO: Durante mucho tiempo se pensó que emisiones y residuos podían desaparecer. Después se identifico que se incorporaban al ambiente, pero con el tiempo se iban disolviendo de este modo no había peligro alguno. Sin embargo la realidad es otra aunque muchas personas no la quieran
  • 15.
    ver, el calentamientodel planeta por la acumulación de gases de invernadero, el agujero en la capa de ozono, la acumulación de sustancias tóxicas en el agua acumulación de hidrocarburos, dióxidos de nitrógeno y otros en el aire y el deterioro ambiental y cantidad de problemas ambientales que se atraviesan hoy en día. Esta contaminación y deterioro son, casi en todos sus casos irreversibles. Es por ello que todo los desechos y contaminantes que genera la actividad humana “van a algún lado” y generan grandes cambios y desequilibrios en nuestros ecosistemas. NADA ES GRATIS: Cualquier actividad que realice el ser humano en la tierra para suplir las necesidades o en muchos casos extravagancias no es gratis tiene un precio y muy alto para nuestro planeta y todos los seres vivientes en él. Esto también se ha tratado de ignorar, por ello se generan cada vez más contaminación en el aire, el suelo y el agua debido a las necesidades de transporte y alimentación además de falta de cultura y conciencia ambiental. Esto ha venido generando cantidad de problemáticas ambientales y lo peor de todo es que no solo lo están pagando y pagaran quienes generan estas problemáticas sino también seres vivos como plantas y animales que son indefensos ante tales hechos y que han sido también vulnerados y casi extinguidos en algunos casos, ya sea por su propia ejecución o por la destrucción masiva de sus habitas. LA NATURALEZA ES MÁS SABIA: Los seres humanos en su afán de dominar todo lo que pueden observar como lo es el medio en donde viven lo que ha logrado es escasear los recursos naturales que le son imprescindibles para su propia vida y la de miles de organismos y especies vivientes. Sin embargo y a pesar de su gran dominio frente al planeta no ha tenido conciencia ni inteligencia a la hora de tomar y asumir decisiones. Es por ello que la naturaleza se
  • 16.
    antepone a lainteligencia humana, teniendo su propio sistema y formando equilibrio entre las miles de especies que la habitan. Por esta razón se debe actuar con un poco más de sabiduría preservando los recursos que son necesarios para la vida presente y de futuras generaciones.
  • 17.
    6. ECOLOGIA CIENCIAFUNDAMENTAL PARA ENTENDER EL MEDIO AMBIENTE. Es fundamental hablar de la ecología, siendo esta una rama de la biología que se encarga del estudio de las relaciones entre los organismos y su medio y es ahí precisamente donde hay una relación entre ésta y el medio ambiente ya que el ambiente hace referencia a el medio que rodea a estos organismos y con el cual entran en contacto el agua, el suelo, el aire, el sol, el calor, etc. Para poder entender el medio ambiente se utiliza la ecología ya que esta se ocupa de la interrelación que existe entre los organismos vivos vegetales y animales y sus ambientes. Es importante mencionar también que la ecología al ser transdisciplinar incorpora tiene en cuenta tres aspectos grandes como lo son la cultura, la sociedad y la naturaleza. Teniendo en cuenta que el medio ambiente relaciona también a la naturaleza y al ser humano. Es por ello que para entender el medio ambiente se debe primero hacer un estudio de los aspectos que contempla la ecología porque tiene presente los organismos, sus interrelaciones y el lugar donde se desarrolla esta interrelación como también aspectos abióticos que le son fundamentales para dichos organismos y siendo el medio ambiente un sistema en equilibrio que tiene elementos vivos e inertes, la ecología es una ciencia básica y fundamental para poder entenderlo.
  • 18.
    BIBLIOGRAFIA. - Commoner,B. (1978). El círculo que se cierra. Plaza & Janés -Odum, E. P., Barrett, G. W., & Ortega, M. T. A. (2006). Fundamentos de ecología. -Natureduca. Portal educativo de ciencias naturales y aplicadas. Los biomas.