1
CAPITULO IV. PROPUESTA DEL DISEÑO DE UN MODELO DE
AUDITORÍA INFORMÁTICA QUE BRINDE UN DIAGNÓSTICO EL
CUAL PERMITA LA PROPOSICIÓN DE NUEVAS INVERSIONES EN
TECNOLOGÍA PARA INSTITUTOS NACIONALES DE EDUCACIÓN
MEDIA UBICADOS EN EL ÁREA METROPOLITANA DE SAN
SALVADOR.
A. Generalidades.
El incremento del uso de la tecnología en la vida cotidiana ha llevado a que el
Sector Educativo lo haga algo indispensable en la preparación estudiantil. Por tal
razón se busca la oportunidad de facilitar el aprendizaje utilizando recursos
tecnológicos para el enriquecimiento de experiencias educativas, orientadas a
formar ciudadanos capaces de manejar tecnología y cubrir necesidades de una
sociedad que demanda habilidades y aptitudes acordes a la época actual.
Sin embargo la dotación de recursos tecnológicos en los Institutos Nacionales de
Educación Media ha enfrentado problemas de diversa índole, entre ellos: el
equipamiento insuficiente de nueva tecnología informática, la relación máquina
alumno, ha afectado tanto a docentes como estudiantes involucrados en el
proceso de enseñanza aprendizaje.
Las Instituciones estudiados, se enfrentan al reto del cambio originado a partir del
empleo de nuevas tecnologías en el desarrollo de los contenidos curriculares.
Con el Diseño del Modelo de Auditoría informática se propone al Ministerio de
Educación una herramienta que facilite el trabajo de Auditoría Informática a los
Institutos Nacionales de Educación Media del municipio de San Salvador.
2
B. Objetivos de la Propuesta.
1. General. 
Diseñar un modelo de auditoría informática que brinde un diagnóstico el cual
permita la proposición de nuevas tecnologías en los Institutos Nacionales de
Educación Media del Área Metropolitana de San Salvador.
2. Específicos.
- Crear un manual de auditoría de fácil utilización para el personal del
Ministerio de Educación.
- Establecer el perfil del profesional que realizará la Auditoria Informática.
- Generar un informe para el Ministerio de Educación el cual permita la
proposición de nuevas tecnologías.
C. Importancia de la Propuesta.
En la actualidad los Institutos Nacionales de Educación Media necesitan contar
con tecnología idónea y moderna para competir en un mercado globalizado; es
por ello que resulta de gran importancia que el Ministerio de Educación cuente con
un modelo de auditoría informática que les ayude a evaluar y controlar los
recursos tecnológicos con que cuenta cada Instituto Nacional de Educación Media
del Área Metropolitana de San Salvador, con el fin de identificar las necesidades
que poseen y a la vez proponer nuevas inversiones en tecnología, para poder
ofrecer una mejor calidad educativa y reforzar los conocimientos y habilidades
tecnológicas de los estudiantes.
D. Justificación de la Propuesta.
Tomando en consideración que el Ministerio de Educación es el Ente regulador de
las Instituciones de Educación Media, se ha realizado esta propuesta de Modelo
de Auditoria Informática, con el fin de crear una herramienta que ayude y facilite el
trabajo de auditoria informática de los Institutos Nacionales de Educación Media
del Área Metropolitana de San Salvador por parte del Ministerio de Educación,
Logrando con ello beneficiar a dichas instituciones ya que se podrán encontrar las
necesidades de recursos tecnológicos que poseen y además con ello proponer
3
nuevas inversiones en tecnología, ayudando a mejorar el proceso enseñanza
aprendizaje, y por ende a mejorar la calidad de la educación.
E. Beneficios de la Propuesta.
Crear un Modelo de Auditoría Informática, como herramienta de evaluación y
control para el buen uso de los recursos tecnológicos y crear los diferentes
manuales que ayuden al establecimiento de políticas, seguridad; ayudaran en gran
medida a las Instituciones para tomar decisiones y actuar ante los cambios que se
generen, de tal manera que se pueden obtener ventajas profesionales, que
potencien su desarrollo educativo.
Entre los beneficios del Modelo de Auditoría Informática se encuentran:
a) Un mejor control y verificación de las necesidades del personal del Centro de
Cómputo en cuanto al uso de nuevas tecnologías.
b) Mayor control de los recursos y equipos informáticos para que estos sean
utilizados exclusivamente para realizar las actividades.
c) Posibilidad de contar con una persona especializada en el área de informática
en la Institución, que vele por la seguridad de la información y que brinde
apoyo técnico en cuanto al uso, revisión y mantenimiento del equipo
informático.
d) Lograr el cumplimiento de las políticas previamente establecidos para las
diferentes áreas de la Institución con la finalidad de salvaguardar los equipos
informáticos.
F. Esquema del Modelo de Auditoría Informática.
A continuación, el equipo de tesis plantea el esquema del modelo de auditoría
informática.
4
ESQUEMA DEL MODELO DE AUDITORIA INFORMATICA.
5
G. Desarrollo del Modelo de Auditoría Informática.
ETAPA I: PLANIFICACIÓN.
Objetivo.
Desarrollar los métodos, técnicas y procedimientos los cuales deben estar
orientados únicamente a la evaluación del sujeto de estudio y a la validez de las
operaciones que realizan los Institutos de Educación Media en conjunto con los
planes del Ministerio de Educación.
 
 
 
 
 
 
 
 
 
 
 
6
Perfil del Puesto del Auditor.
Manual de
Funciones
Auditor
Informático
Código:
Edición:
Revisión:
Fecha:
Gerencia a la que pertenece
Auditoría Interna
AUDITOR INFORMATICO
Dirección a la que pertenece
Ministerio Educación
Elaborado por :
Glenda Chávez
Firma.
Puesto del Jefe Inmediato
Jefe de Auditores
Revisado por :
Roxana Zabaleta
Firma.
Número de personas en el puesto: (4) Autorizado por :
Raúl Cordero
Firma.
OBJETIVOS DEL PUESTO
El Auditor Informático es el encargado de asegurar al Ministerio de Educación,
especificando al Departamento de Auditoría, cumplir con las metas, objetivos,
procedimientos de auditoría informática, para conocer el estado en que se encuentran los
Institutos Nacionales de Educación Media en cuanto al rubro de informática y que permite
hacer las propuestas que sirvan de insumos para el Ministerio de Educación que pueda
tomar las acciones acordes al Plan 2021.
FUNCIONES DEL PUESTO
+ Implementar el programa de auditoría de una manera contínua para la consecución de
los objetivos de la auditoría.
+ Asegurar la objetividad y calidad de las investigaciones en los Institutos Nacionales,
mediante la ejecución de auditorías y seguimiento y efectividad de las acciones
recomendadas.
+ Recomendar estrategias y formular plan de acción para la solución de las discrepancias
encontradas, por medio de la identificación de la causa principal.
+ Desarrollo y actualizaciones de los cuestionarios.
+ Proporcionar indicación sobre los temas de hardware, software, seguridad,
comunicación y soporte educativo en torno a la obtención de los objetivos de la Institutos
Nacionales y sobre todo del Plan 2021.
7
Manual de
Funciones
Auditor
Informático
Código:
Edición:
Revisión:
Fecha:
Gerencia a la que pertenece
Auditoría Interna
AUDITOR INFORMATICO
+ Representar al Ministerio de Educación ante cualquier consulta del Instituto de
Educación Media.
+ Proporcionar información relevante a la alta gerencia del Ministerio de Educación y de
las autoridades del Instituto Nacional en torno a los resultados de las auditorías, para la
toma de decisiones según la frecuencia de acción de los entes involucrado.
+ Planificar y priorizar auditorías.
+ Auditar los procesos informáticos como los de enseñanza de los Institutos Nacionales.
+ Asegurar que se mantenga el cumplimiento de los objetivos de los Institutos Nacionales
y de los requerimientos del Ministerio de Educación hacia la identidad educativa.
+ Revisar los manuales que posean los Institutos de Educación Media.
+ Promover la seguridad de las instalaciones informáticas de los Centros de Cómputo o
de los Centros de Recursos Audiovisuales.
Específicas
+ Cumplir el programa de auditorías asignado por el Ministerio de Educación.
+ Elaborar y enviar el reporte final con las características y fechas requeridas por el
Ministerio de Educación.
REQUISITOS DEL PUESTO
Conocimientos
+ Egresado o Graduado de Licenciatura en Informática o Ingeniería de Sistemas.
En sistemas
+ Con conocimientos sobre mantenimiento, reparación y funcionamiento de hardware,
redes y administración de Centros de Cómputo. Para una mejor evaluación del activo fijo.
8
Manual de
Funciones
Auditor
Informático
Código:
Edición:
Revisión:
Fecha:
Gerencia a la que pertenece
Auditoría Interna
AUDITOR INFORMATICO
En software
+ Con cursos de programación, instalación de programas que sirvan para la
determinación de la calidad de los paquetes que poseen los Institutos Nacionales.
En seguridad
+ Con preparación en lo referente a programas que protejan a los Institutos de Hacker,
Troyanos, virus, así como también de instalaciones, bloqueos de periféricos para
garantizar la utilización correcta del servicio informático para los alumnos.
En comunicaciones
+ Con conocimientos de redes, tipos de redes, formas de transmisión de datos, para
evaluar si el equipo con que cuenta la Institución están debidamente protegidos, así como
también los programas que utilizan para las comunicaciones de la red.
En Educación
+ Con conocimientos pedagógicos, para que pueda evaluar si las instalaciones,
programas y equipos cumplen la función de transmitir el conocimiento a los educandos.
EXPERIENCIA
En el área
+ Como Auditor informático.
+ Como Encargado de Centro de Computo
+ Como Administrador de Redes
+ Como programador
+ Como personal Técnico en el mantenimiento de computadoras.
9
Manual de
Funciones
Auditor
Informático
Código:
Edición:
Revisión:
Fecha:
Gerencia a la que pertenece
Auditoría Interna
AUDITOR INFORMATICO
CARACTERISTICAS DE PERSONALIDAD
+ Dinámico
+ Disposición para trabajos de campo.
+ Comunicativo.
+ Investigador.
+ Inquisitivo.
OTROS REQUERIMIENTOS
+ Inglés Avanzado.
10
Plan de Trabajo.
Estos planes de trabajo deben estar orientados al desarrollo de la auditoría que
necesita el Ministerio de Educación, en los cuales se deben de establecer lo
siguiente:
Programa de trabajo de auditoría
Establecimiento del tiempo de duración y las etapas de la auditoría en los
Institutos.
ActividadesDias 1 2 3 4 5
Verificación de la notificación
Presentación o Entrevista Inicial
Comunicar el objetivos de la auditoría
Aplicación del Foda
Ejecución de la auditoría
Llenado de los papeles de trabajo
Exposición de los eventos encontrados
Elaboración del Informe Final
Fuente: Grupo de tesis
Formación del equipo de trabajo.
En este apartado se hará el cálculo de cuantos auditores se necesitarán
para la cobertura departamental o nacional, con el objeto de determinar la
carga financiera del proyecto de auditoría.
InstitutosMunicipios San Salvador 30 Dias 5
Auditor 1 2 3 4
Dias Calendario 5 2.5 1.67 1.25
Dias 150 75 50 37.5
Meses 5 2.5 1.67 1.25
Fuente: Grupo de tesis
11
Diseño de formatos.
Manual de
Procedimientos
CÓDIGO
Asignado
por la empresa
GUIA DE USO DE FORMATOS
CUESTIONARIOS DE EVALUACION
NOMBRE DE LA INSTITUCION AUDITADA (1 )
DEPARTAMENTO : (2 ) MUNICIPIO : (3 )
ELEMENTO AUDITADO : (4 )
HARDWARE (5 )
PREGUNTA 1 (8 )
SI (6 ) NO (7 )
SOFTWARE ( 9)
PREGUNTA 1 (10 )
COMUNICACIONES (11 )
PREGUNTA 1 (12 )
SEGURIDAD (13 )
PREGUNTA 1 (14 )
SOPORTE EDUCATIVO (15 )
PREGUNTA 1 (16 )
12
Manual de
Procedimientos
CÓDIGO
Asignado
por la empresa
EXPLICACION DE LOS CAMPOS
DESCRIPCION DE LOS CAMPOS DEL FORMATO:
1. Nombre de la Institución que será auditada, de acuerdo a las
disposiciones del Ministerio de Educación.
2. Departamento de El Salvador al que pertenece el Instituto de Educación
Media. Según clasificación de la División Política de El Salvador.
3. Municipio del Departamento al que pertenece el Instituto de Educación
Media según Clasificación de la División Política de El Salvador, o alguna
Disposición del Ministerio de Educación.
4. Elemento auditado, este se refiere a los 4 puntos que deberán de ser
auditados, Hardware, Software, Comunicaciones, Seguridad en los
Institutos Nacionales.
5. Hardware, es el primer de los temas que se ha considerado para auditar
a la Institución.
6. Es una de las posibles respuestas que debe de contestar el Responsable
de Informática del Instituto.
7. Es una de las posibles respuestas que debe de contestar el Responsable
de Informática del Instituto.
8. Pregunta 1, son un conjunto de preguntas relacionadas con los ítem
generales que puede establecer el Ministerio de Educación o el equipo
auditor.
13
9. Software, es el segundo de los temas que se ha considerado para auditar
a la Institución. Hay que aclarar que para esta tema a auditar, siempre se
han desarrollado varias preguntas.
10. Pregunta 1, son un conjunto de preguntas relacionadas con los ítem
generales que puede establecer el Ministerio de Educación o el equipo
auditor.
11. Comunicaciones, es el tercero de los temas que se ha considerado para
Auditar a la Institución. Hay que aclarar que para este tema a auditar,
siempre se han desarrollado varias preguntas.
12. Pregunta 1, son un conjunto de preguntas relacionadas con los ítem
generales que puede establecer el Ministerio de Educación o el equipo
auditor.
13. Seguridad es el cuarto de los temas que se ha considerado para auditar
a la Institución. Hay que aclarar que para este tema a auditar, siempre se
han desarrollado varias preguntas.
14. Pregunta 1, son un conjunto de preguntas relacionadas con los ítem
generales que puede establecer el Ministerio de Educación o el equipo
auditor.
15. Soporte Educativo es el quinto de los temas que se ha considerado
para auditar a la Institución. Hay que aclarar que para este tema a auditar,
siempre se han desarrollado varias preguntas.
16. Pregunta 1, son un conjunto de preguntas relacionadas con los ítem
generales que puede establecer el Ministerio de Educación o el equipo
auditor.
14
Manual de
Procedimientos
CÓDIGO
Asignado
por la empresa
GUIA DE USO DE FORMATOS
HOJA DE DISCREPANCIAS O HALLAZGOS
NOMBRE DE LA INSTITUCION AUDITADA (1 )
DEPARTAMENTO : (2 ) MUNICIPIO : (3 )
DESCRIPCION DE HALLAZGOS (4 )
Pregunta
n
H
A
R
D
W
A
R
E
(5 )
Análisis de la Causa Raíz (6 )
Acción inmediata (7 )
Acción a Implementar (8 )
15
Manual de
Procedimientos
CÓDIGO
Asignado
por la empresa
EXPLICACION DE LOS CAMPOS
DESCRIPCION DE LOS CAMPOS DEL FORMATO:
1. Nombre de la Institución que será auditada, de acuerdo a las
disposiciones del Ministerio de Educación.
2. Departamento de El Salvador al que pertenece el Instituto de Educación
Media, según clasificación de la División Política de El Salvador.
3. Municipio al que pertenece el Instituto de Educación Media, según
clasificación de la División Política de El Salvador.
4. Descripción de los hallazgos, aquí se expondrán los puntos que se han
encontrado con la información del no cumplimiento de los cuestionarios,
para conocer y dejar plasmado las razones que expone el auditado o la
investigación del auditor.
5. Pregunta n. Esto se utiliza para trasladar el número de la pregunta del
cuestionario evaluado para hacer referencia de las observaciones y/o
dictamen del auditor o personal auditado.
6. Análisis de la Causa Raíz. Esto se refiere a determinar las causa raíz del
problema. Preguntarse 3 veces por que puede ayudar a determinar esta
causa.
7. Acción inmediata. Se refiere a una actividad, acción, toma de decisiones,
instrucciones que el personal auditado debe de ejecutar para poder iniciar
la corrección del hallazgo señalado.
8. Acción a Implementar. En este apartado se refiere a las acciones que
debe de planificar el personal auditado para evitar la recurrencia del
hallazgo en un futuro.
16
Manual de
Procedimientos
CÓDIGO
Asignado
por la empresa
GUIA DE USO DE FORMATOS
HOJA RESUMEN DE LA AUDITORIA (MANUAL O AUTOMATICO)
NOMBRE DE LA INSTITUCION AUDITADA (1 )
DEPARTAMENTO : (2 ) MUNICIPIO : (3 )
ELEMENTO AUDITADO (4 )
HARDWARE (5 ) SI (7 ) NO (8 )
Preguntas n (6 )
PORCENTAJE DE HALLAZGOS DE HARDWARE (9 ) (10 ) % (11 ) %
SOFTWARE (12 ) SI (14 ) NO (15 )
Preguntas n (13 )
PORCENTAJE DE HALLAZGOS DE SOFTWARE (16 ) (17 ) % (18) %
COMUNICACIONES (19 ) SI (21 ) NO (22 )
Preguntas n (20 )
PORCENTAJE DE HALLAZGOS DE COMUNICACIONES (23 ) (24 ) % (25 ) %
SEGURIDAD (26 ) SI (28 ) NO (29 )
Preguntas n (27 )
PORCENTAJE DE HALLAZGOS DE SEGURIDAD (30 ) (31 ) % (32 ) %
SOPORTE EDUCATIVO (33 ) SI (35 ) NO (36 )
Preguntas n (34 )
PORCENTAJE DE HALLAZGOS DE SOPORTE EDUCATIVO (37 ) (38 ) % (39 ) %
PROMEDIO GENERAL (40 ) (41 )
%
(42 ) %
A DE 75% A 100% (43 ) B DE 50% A 75% (44 ) C DE 40% A 50% (45 )
CLASIFICACION DEL INSTITUTO ASIGNADA POR EL AUDITOR (46 )
17
Manual de
Procedimientos
CÓDIGO
Asignado
por la empresa
EXPLICACION DE LOS CAMPOS
DESCRIPCION DE LOS CAMPOS DEL FORMATO:
1. Nombre de la Institución que será auditada, de acuerdo a las
disposiciones del Ministerio de Educación.
2. Departamento de El Salvador al que pertenece el Instituto de Educación
Media, según clasificación de la División Política de El Salvador.
3. Municipio del Departamento al que pertenece el Instituto de Educación
Media según clasificación de la División Política de El Salvador, o alguna
disposición del Ministerio de Educación.
4. Elemento auditado, este se refiere a los 4 puntos que deberán de ser
auditados, Hardware, Software, Comunicaciones, Seguridad en los
Institutos Nacionales.
5. Hardware es uno de los temas a ser auditado al Instituto.
6. Batería de preguntas relacionadas al Hardware a ser evaluado.
7. Es una de las posibles respuestas que debe de contestar el Responsable
de Informática del Instituto.
8. Es una de las posibles respuestas que debe de contestar el Responsable
de Informática del Instituto.
9. Medición de los hallazgos en el rubro Hardware.
10. Es el promedio de la cantidad de respuestas SI. Este se obtiene
dividiendo la suma de las respuestas SI entre la cantidad de preguntas “n”
multiplicado por 100.
18
11. Es el promedio de la cantidad de respuestas NO. Este se obtiene
dividiendo la suma de las respuestas SI entre la cantidad de preguntas “n”
multiplicado por 100.
12. Software es uno de los temas a ser auditado al Instituto.
13. Batería de preguntas relacionadas al Software a ser evaluado.
14. Es una de las posibles respuestas que debe de contestar el
Responsable de Informática del Instituto.
15. Es una de las posibles respuestas que debe de contestar el
Responsable de Informática del Instituto.
16. Medición de los hallazgos en el rubro Software.
17. Es el promedio de la cantidad de respuestas SI. Este se obtiene
dividiendo la suma de las respuestas SI entre la cantidad de preguntas “n”
multiplicado por 100.
18. Es el promedio de la cantidad de respuestas NO. Este se obtiene
dividiendo la suma de las respuestas SI entre la cantidad de preguntas “n”
multiplicado por 100.
19. Comunicaciones es uno de los temas a ser auditado al Instituto.
20. Batería de preguntas relacionadas a Comunicaciones a ser evaluado.
21. Es una de las posibles respuestas que debe de contestar el
Responsable de Informática del Instituto.
22. Es una de las posibles respuestas que debe de contestar el
Responsable de Informática del Instituto.
23. Medición de los hallazgos en el rubro Comunicaciones.
24. Es el promedio de la cantidad de respuestas SI. Este se obtiene
dividiendo la suma de las respuestas SI entre la cantidad de preguntas “n”
multiplicado por 100.
19
25. Es el promedio de la cantidad de respuestas NO. Este se obtiene
dividiendo la suma de las respuestas SI entre la cantidad de preguntas “n”
multiplicado por 100.
26. Seguridad es uno de los temas a ser auditado al Instituto.
27. Batería de preguntas relacionadas a la Seguridad a ser evaluado.
28. Es una de las posibles respuestas que debe de contestar el
Responsable de Informática del Instituto.
29. Es una de las posibles respuestas que debe de contestar el
Responsable de Informática del Instituto.
30. Medición de los hallazgos en el rubro Seguridad.
31. Es el promedio de la cantidad de respuestas SI. Este se obtiene
dividiendo la suma de las respuestas SI entre la cantidad de preguntas “n”
multiplicado por 100.
32. Es el promedio de la cantidad de respuestas NO. Este se obtiene
dividiendo la suma de las respuestas SI entre la cantidad de preguntas “n”
multiplicado por 100.
33. Soporte Educativo es uno de los temas a ser auditado al Instituto.
34. Batería de preguntas relacionadas a la Seguridad a ser evaluado.
35. Es una de las posibles respuestas que debe de contestar el
Responsable de Informática del Instituto.
36. Es una de las posibles respuestas que debe de contestar el
Responsable de Informática del Instituto.
37. Medición de los hallazgos en el rubro Seguridad.
38. Es el promedio de la cantidad de respuestas SI. Este se obtiene
dividiendo la suma de las respuestas SI entre la cantidad de preguntas “n”
multiplicado por 100.
39. Es el promedio de la cantidad de respuestas NO. Este se obtiene
dividiendo la suma de las respuestas SI entre la cantidad de preguntas “n”
multiplicado por 100.
20
40. Es el promedio general de todos los hallazgos evaluados en los
Institutos de Educación Media.
41. Es la sumatoria de todos los hallazgos donde respondieron que SI
cumplen con los ítem evaluados.
42. Es la sumatoria de todos los hallazgos donde respondieron que NO
cumplen con los ítems evaluados.
43. Medida porcentual para la clasificación de los Institutos como los
actualizados que cumplen con los requisitos del Plan 2021.
44. Medida porcentual para la clasificación de los Institutos que cumplen
parcialmente los requisitos del Plan 2021.
45. Medida porcentual para la clasificación de los Institutos como los
faltantes de del cumplimiento de los requisitos del Plan 2021.
46. Razón o explicación del auditor para la clasificación del Instituto.
21
NOMBRE DE LA INSTITUCION AUDITADA : (1)
DEPARTAMENTO : (2) MUNICIPIO : (3)
REPRESENTANTE DE LA INSTITUCION
EDUCATIVA (4)
FECHA : (5)
NOMBRES DE LOS AUDITORES: (6)
DISPOSICIONES FINALES (7)
1. La institución se quedará con una copia del informe.
2. Las no conformidades han sido explicadas y entendidas por los responsables de los
Centros de Cómputo y/o Centros de Recursos Audiovisuales.
3. Teniendo en cuenta los hallazgos y las actividades curriculares que necesitan la
tecnología informática, se recomienda:
1. En el campo de Hardware. (8)
2. En el campo de Software(9)
3. En el campo de Seguridad(10)
4. En el campo de Comunicaciones(11)
5. En el campo de Soporte Educativo(12)
REPRESENTANTE DE LA INSTITUCION (13) AUDITORES (14)
Manual de
Procedimiento
CÓDIGO
Asignado
por la empresa
GUIA DE USO DE FORMATOS
INFORME FINAL DE LA AUDITORIA INFORMATICA
22
Manual de
Procedimiento
CÓDIGO
Asignado
por la empresa
EXPLICACION DE LOS CAMPOS
DESCRIPCION DE LOS CAMPOS DEL FORMATO:
1. Nombre de la Institución que será auditada, de acuerdo a las
disposiciones del Ministerio de Educación.
2. Departamento de El Salvador al que pertenece el Instituto de Educación
Media, según clasificación de la División Política de El Salvador.
3. Municipio del Departamento al que pertenece el Instituto de Educación
Media según clasificación de la División Política de El Salvador, o alguna
disposición del Ministerio de Educación.
4. Representante de la Institución Educativa.
5. Fecha de elaboración del informe.
6. Nombre de los auditores que desarrollaron el plan de auditoría.
7. Disposiciones finales que deben de considerarse para la toma de
8. Recomendaciones del auditor en cuanto al ítem de hardware.
9. Recomendaciones del auditor en cuanto al ítem de software.
10. Recomendaciones del auditor en cuanto al ítem de seguridad.
11. Recomendaciones del auditor en cuanto al ítem de comunicación.
12. Recomendaciones del auditor en cuanto al ítem de soporte educativo.
13. Firma del representante de la Institución Educativa.
14. Firma del auditor líder.
23
Cronograma Actividades.
Dentro de los planes que tiene el Ministerio de Educación, hay que conjugar el
proyecto para obtener los beneficios de este proyecto.
No. Nombre del Auditor Instituto Asignado Ene Feb Mar Abr May Jun Jul Ago Sep Oct Nov Dic
1 Lic. Glenda Chávez Instituto General Francisco Morazan
2 ..
3 ..
4 ..
5 Lic. Roxana Zabaleta Instituto Central de Señoritas
6 ..
7 ..
8 ..
9 ..
10 Lic. Raúl Cordero Instituto Técnico Industrial
Fuente Grupo de Tesis
Actividades Ene Feb Mar Abr May Jun Jul Ago Sep Oct Nov Dic
Notificaciones
Año Lectivo
Propuesta de Auditoría 1 2 3 4 5
Obtención informe Nacional
Definición Presupuesto
Fuente Grupo de Tesis
 
 
24
Presupuesto.
Cuadro No. 4. Presupuesto
DESCRIPCION CANTIDAD UNIDAD
INVERSION
TOTAL
Recursos Humanos
Auditor 2 Persona $1,600.00
Asistente del Auditor 1 Persona $ 500.00
Capacitador 1 Persona $ 500.00
Recursos Informáticos
Laptop 2 Unidad $1,500.00
Impresor 1 Unidad $ 125.00
Papelería y Útiles
Papel Bond 1 Resma $ 5.00
Bolígrafos 1 Caja $ 2.00
Folders tamaño carta 1 Caja $ 4.00
Tinta para impresor 2 Unidad $ 50.00
Etiquetas 1 Caja $ 5.00
Fastener 1 Caja $ 2.00
Engrapadora 1 Unidad $ 10.00
Perforadora 1 Unidad $ 7.00
$4,310.00
Imprevistos 10% $ 431.00
$4,741.00
Fuente Grupo de Tesis
ETAPA II: DIAGNÓSTICO.
Objetivo.
Conocer la situación en la que se encuentran actualmente los Institutos
Nacionales de Educación Media del Área Metropolitana de San Salvador en
cuanto a tecnología informática se refiere.
25
Requisitos del Plan 2021.
1. Fortalecer la red de soporte tecnológico y de conectividad del sistema
educativo de modo que más jóvenes y adultos tengan la oportunidad de
adquirir competencias tecnológicas y puedan expandir sus oportunidades
de comunicación y aprendizaje.
2. Mejorar la educación técnica y tecnológica, integrando los esfuerzos de la
educación media en coherencia con los requerimientos del desarrollo de las
nuevas tecnologías.
3. Acceso a tecnología y conectividad con una mayor competitividad del país
en el cual implica proveer al sistema educativo de herramientas
tecnológicas que mejoren la calidad académica y aumenten las
oportunidades de educación continúa.
4. Se requiere el acceso a aulas informáticas, conectadas a Internet, a fin de
promover la adquisición de competencias tecnológicas en los estudiantes y
apoyar el proceso de aprendizaje en las distintas áreas del conocimiento.
5. Mejorar la educación a distancia y las metodologías basadas en el
autoestudio, por medio del uso efectivo de la tecnología de la información y
la comunicación.
Entrevista Inicial.
El objetivo de la entrevista inicial es tener una guía para el auditor de los puntos
que debe de tratar cuando ya se encuentra en el campo de la investigación, con el
objeto de cubrir los requisitos mínimos para llevar a cabo todo el proceso de
auditoría. Ver Anexo 3.
26
F.O.D.A.
Técnicas de FODA Es una herramienta que sirve para identificar las Fortalezas,
Oportunidades, Debilidades y Amenazas que existen dentro de los Institutos
Nacionales. Estos factores pueden ser internos (fortalezas y debilidades) o
externos (oportunidades y amenazas). Ver Anexo 3.
Institutos Nacionales.
Fuente: Directorio completo de Instituciones Educativas 2006; [en línea]; [Consulta: 24 Mayo 2008].
Disponible: http://www.mined.gob.sv/sistemas/busqueda_escuelas/busqueda_escuelas.asp
27
ETAPA III. DESARROLLO DE LA AUDITORÍA.
Objetivo.
Desarrollar procedimientos con la ayuda del prototipo los cuales deben estar
orientados únicamente a la obtención de parámetros que nos ayudarán a obtener
un una información tecnológica del Instituto, que nos llevará a determinar sus
necesidades así también la clasificación del centro educativo, con el fin de
proponer nuevas tecnologías al sector que más lo necesita, orientando así los
esfuerzos del Ministerio de Educación.
MANUAL DE AUDITORIA.
Esto se refiere a los pasos a seguir para la recopilación de la información de los
Institutos de Educación Media, para conocer la situación por medio de la auditoría,
evaluar los planes que tienen dichos centros de estudio, sus capacidades y planes
y compararlos con los planes del Ministerio de Educación.
Para ellos definimos los siguientes recursos:
1. Plan de Auditoría. Ver Anexo 2.
2. Llenado de formatos en papeles de trabajo (guía de uso) Ver Anexo 3.
3. Llenado de formatos en línea (Prototipos No-Funcional). Ver Anexo 4.
4. Ejecución de la auditoria. Ver Anexo 5.
 
Diseño del Prototipo No Funcional.
PROTOTIPO WEB NO FUNCIONAL DE AUDITORIA INFORMÁTICA
Objetivo General.
Facilitar el diseño y programación futuro de la Web de Auditoría Informática que
servirá para conocer la Tecnología que utilizan las instituciones de Educación
Media.
28
Objetivos Específicos.
• Servir como herramienta de apoyo para una futura programación Web.
• Servir como evaluación para los institutos que se auditarán.
• Verificar el diseño, la calidad técnica, la confiabilidad, la operatividad en los
equipos informáticos.
• Evaluar en la institución la calidad de los servicios tales como: servicio de
Internet, mantenimiento de software y hardware, capacitaciones.
• Verificar y evaluar la administración de la seguridad en los sistemas, redes
y los recursos informáticos.
Funcionalidad del Prototipo.
Servir como herramienta de apoyo para una futura programación Web de la
evaluación informática que podrán realizar los Institutos Nacionales de Educación
Media que serán en un futuro auditados, con esta información el auditor podrá
verificar y confrontar dicha información además de conocer la situación en la que
se encuentran estas instituciones y facilitar con ello la auditoría informática.
Concepto de prototipo.
• Primera versión de un nuevo tipo de producto, en el que se han incorporado
sólo algunas características del sistema final, o no se han realizado
completamente.1
• Modelo o maqueta del sistema que se construye para comprender.
• Características de los prototipos:
o Funcionalidad limitada.
o Poca fiabilidad.
o Características de operación pobres.
1Ingeniería del Software; [en línea]; [Consulta: 20 Noviembre 2008]. Disponible:
http://64.233.169.132/search?q=cache:b_VxoMDGGesJ:dis.um.es/~lopezquesada/documentos/Tema%2
5204.ppt+tipos+de+prototipos&hl=es&ct=clnk&cd=4.
29
Uso del prototipo:
• Se presenta al cliente un prototipo para su experimentación.
• Ayuda a establecer requisitos.
• Ayuda a los desarrolladores a validar corrección de la especificación,
Aprender sobre problemas que se presentarán durante el diseño e
implementación del sistema, Mejorar el producto.
Prototipo de interfaz de usuario:
• Modelos de pantallas.
Diseño del Prototipo Web.
En esta fase del prototipo Web se utilizan herramientas y técnicas para la
determinación de los requerimientos, dentro de estas tenemos: el diagrama de
flujo de información, el diccionario de datos y diagrama entidad relación
30
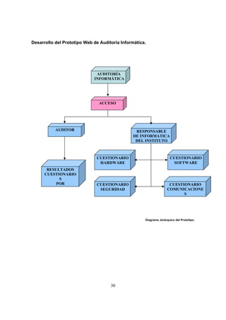
Desarrollo del Prototipo Web de Auditoría Informática.
Diagrama Jerárquico del Prototipo.
AUDITORÍA
INFORMÁTICA
ACCESO
RESPONSABLE
DE INFORMATICA
DEL INSTITUTO
AUDITOR
RESULTADOS
CUESTIONARIO
S
POR
CUESTIONARIO
HARDWARE
CUESTIONARIO
SEGURIDAD
CUESTIONARIO
COMUNICACIONE
S
CUESTIONARIO
SOFTWARE
31
Diagrama de Flujo de Información.
Un diagrama de flujo es la representación grafica del flujo o secuencia de rutinas
simples. Tiene la ventaja de indicar la secuencia del proceso en cuestión, las
unidades involucradas y los responsables de su ejecución; en pocas palabras es
la representación simbólica o pictórica de un procedimiento administrativo.
Símbolos Utilizados.
Fuente Grupo de Tesis
32
Procesos General de Ingreso y Llenado de Cuestionarios.
¿Existe
usuario y
contraseña?
¿Es el
Encargado de
informática?
Puede
Utilizar los
Cuestionarios
Llenar los
Cuestionarios
Datos Almacenados
FIN
Ingreso de
Usuario y
Contraseña
Puede Ver los
Cuestionarios
Almacenados
Envío de
notificación al
Mined
INICIO
33
Descripción Modular.
El prototipo Web de Auditoría informática se encuentra estructurado de la
siguiente forma:
AUDITORIA INFORMATICA: Es la página de inicio del prototipo que
contiene un mensaje de bienvenida a este módulo.
ACCESO: Módulo dentro del cual tanto el Auditor informático como el
administrador de informático deberán introducir su usuario y contraseña
para poder tener acceso a los cuestionarios de evaluación de Auditoria
Informática.
AUDITOR: En este módulo se detalla lo que el auditor puede visualizar de
la Web.
RESULTADOS CUESTIONARIOS POR INSTITUCIÓN: el Auditor tendrá
acceso a los cuestionarios que han llenado los encargados de informática.
RESPONSABLE DE INFORMATICA DEL INSTITUTO: En este módulo se
detalla lo que el administrador de informática debe de hacer para elaborar
los cuestionarios.
CUESTIONARIO DE HARDWARE: El Administrador de informática tendrá
acceso al cuestionario para llenarlo.
CUESTIONARIO DE SOFTWARE: El Administrador de informática tendrá
acceso al cuestionario para llenarlo.
CUESTIONARIO DE COMUNICACIONES: El Administrador de informática
tendrá acceso al cuestionario para llenarlo.
CUESTIONARIO DE SEGURIDAD: El Administrador de informática tendrá
acceso al cuestionario para llenarlo.
34
Elaboración de Plantillas para la Web de Auditoría Informática. Anexo 4
En la construcción del prototipo se elaboró plantillas, ya que el Ministerio de
Educación posee un formato en su Sitio Web, al cual se le tendrán que anexar.
ETAPA IV. INDICADORES DE LA AUDITORÍA.
Objetivo.
Servir como herramienta de evaluación final para clasificar, diagnosticar y sugerir
inversiones en nuevas tecnologías en los Institutos Nacionales de Educación
Media del Área Metropolitana de San Salvador que sean auditados.
Informe Final.
Aun cuando las diversas estructuras tengan definidos los formatos de informes,
aquí hemos tomado 4 etapas básicas para elaborar el informe de las situaciones
encontradas, ya que esto facilitará la toma de decisiones por la dirección acerca
de los puntos tratados en el mismo, dentro de estas etapas retomamos algunas
características y/o actividades que debe de desarrollar para entregar el producto
final tanto al auditado como al Ministerio de Educación.
Procedimientos para elaborar el informe.
A continuación se menciona algunos procedimientos que deben elaborar en el
informe final:
• Aplicar instrumentos de recopilación.
• Registrar en el formato de situaciones encontradas las desviaciones
halladas durante la revisión.
• Comentar las saturaciones encontradas con los auditados.
• Encontrar, conjuntamente con los auditados, las causas de las desviaciones
y sus posibles soluciones.
• Analizar, depurar y corregir las desviaciones encontradas.
35
• Jerarquizar las desviaciones encontradas y concentrar las más importantes
en el formato de situaciones relevantes.
• Comentar las situaciones relevantes con los directivos del área de sistemas
y confirmar las causas y soluciones.
• Concentrar, depurar y elaborar el informe final de auditoría, así como el
dictamen del auditor.
• Presentar el informe y dictamen final a los directivos de la empresa.
Características del informe.
• Características de fondo.
• Características de forma.
• Características de la presentación del informe.
Claridad.
Confiabilidad.
Propiedad.
Concisión.
Sencillez.
Afectividad.
Tono y fuerza.
Oportunidad.
Precisión.
Exactitud.
Imparcialidad.
Objetividad.
Congruencia.
Familiaridad.
Veracidad.
Efectividad.
Positividad.
Sintaxis.
36
Estructura del informe.
• Oficio de Presentación.
• Introducción.
• Dictamen de la auditoría.
• Situaciones relevantes.
• Situaciones detectadas.
• Anexos.
• Confirmación en papeles de trabajo.
 
INDICADORES DE LA AUDITORIA.
Los Indicadores de la Auditoria Informática servirán como herramienta de
evaluación para que el auditor designe la clasificación tecnológica, el nivel de
software educativo y hacer sugerencias de inversiones en nuevas tecnologías,
para cada instituto de educación media que haya sido objeto de auditoría
informática.
A continuación se detallan los indicadores de la Auditoria Informática:
1) Indicador de Clasificación de los Institutos.
Este indicador, previo al llenado de los respectivos cuestionarios de auditoría
informática de hardware, software, seguridad, comunicaciones y soporte
educativo, el auditor obtendrá un porcentaje el cual le servirá para evaluar la
categoría dentro de la cual se encuentra cada Institución auditada, clasificándola
según el nivel al cual porcentaje indique que se encuentra.
La clasificación de las Instituciones de Educación Media se estima mediante los
siguientes porcentajes:
Categoría A: DE 76% A 100%, considerada la mejor clasificación, estas
instituciones gozan de hardware, software, seguridad, comunicaciones y soporte
37
educativo adecuadas e indica que están actualizadas tecnológicamente para el
proceso enseñanza aprendizaje.
Categoría B: DE 51% A 75%, En esta clasificación se encontraran aquellas
instituciones cuyo rango de aceptación tecnológica se encuentra en un nivel
medio, pero todavía considerado aceptable, pero que tienen que mejorar sus
condiciones de tecnología.
Categoría C: DE 40% A 50%, En esta clasificación se encontraran aquellas
instituciones cuyo nivel es el más bajo tecnológicamente, se tendrá que mejorar
hardware, software, seguridad, comunicaciones y soporte educativo con el fin de
que dichas instituciones logren estar actualizadas en tecnología informática.
2) Indicador de Soporte Educativo
Este indicador servirá para conocer como esta el nivel de software en cada
institución auditada, logrando con ello determinar la situación actual de cada
institución y proporcionar además sugerencias para mejoras en software y
hardware para con ello poder avanzar tecnológicamente en dichas instituciones y
así ser más competitivos en los procesos enseñanza aprendizaje.
3) Indicador de nuevas inversiones en tecnología.
Las nuevas tecnologías de la información y de las comunicaciones están
transformando la sociedad, y en particular los procesos educativos. Por medio de
los resultados de los indicadores anteriores se tendrá un panorama de lo que falta
en cada institución para luego indicar y proponer las inversiones en nuevas
tecnologías que beneficien y eleven el grado de clasificación de cada institución
para lograr dotar y actualizar informáticamente a cada Instituto Nacional de
Educación Media.

657.453 c784d-capitulo iv

  • 1.
    1 CAPITULO IV. PROPUESTADEL DISEÑO DE UN MODELO DE AUDITORÍA INFORMÁTICA QUE BRINDE UN DIAGNÓSTICO EL CUAL PERMITA LA PROPOSICIÓN DE NUEVAS INVERSIONES EN TECNOLOGÍA PARA INSTITUTOS NACIONALES DE EDUCACIÓN MEDIA UBICADOS EN EL ÁREA METROPOLITANA DE SAN SALVADOR. A. Generalidades. El incremento del uso de la tecnología en la vida cotidiana ha llevado a que el Sector Educativo lo haga algo indispensable en la preparación estudiantil. Por tal razón se busca la oportunidad de facilitar el aprendizaje utilizando recursos tecnológicos para el enriquecimiento de experiencias educativas, orientadas a formar ciudadanos capaces de manejar tecnología y cubrir necesidades de una sociedad que demanda habilidades y aptitudes acordes a la época actual. Sin embargo la dotación de recursos tecnológicos en los Institutos Nacionales de Educación Media ha enfrentado problemas de diversa índole, entre ellos: el equipamiento insuficiente de nueva tecnología informática, la relación máquina alumno, ha afectado tanto a docentes como estudiantes involucrados en el proceso de enseñanza aprendizaje. Las Instituciones estudiados, se enfrentan al reto del cambio originado a partir del empleo de nuevas tecnologías en el desarrollo de los contenidos curriculares. Con el Diseño del Modelo de Auditoría informática se propone al Ministerio de Educación una herramienta que facilite el trabajo de Auditoría Informática a los Institutos Nacionales de Educación Media del municipio de San Salvador.
  • 2.
    2 B. Objetivos dela Propuesta. 1. General.  Diseñar un modelo de auditoría informática que brinde un diagnóstico el cual permita la proposición de nuevas tecnologías en los Institutos Nacionales de Educación Media del Área Metropolitana de San Salvador. 2. Específicos. - Crear un manual de auditoría de fácil utilización para el personal del Ministerio de Educación. - Establecer el perfil del profesional que realizará la Auditoria Informática. - Generar un informe para el Ministerio de Educación el cual permita la proposición de nuevas tecnologías. C. Importancia de la Propuesta. En la actualidad los Institutos Nacionales de Educación Media necesitan contar con tecnología idónea y moderna para competir en un mercado globalizado; es por ello que resulta de gran importancia que el Ministerio de Educación cuente con un modelo de auditoría informática que les ayude a evaluar y controlar los recursos tecnológicos con que cuenta cada Instituto Nacional de Educación Media del Área Metropolitana de San Salvador, con el fin de identificar las necesidades que poseen y a la vez proponer nuevas inversiones en tecnología, para poder ofrecer una mejor calidad educativa y reforzar los conocimientos y habilidades tecnológicas de los estudiantes. D. Justificación de la Propuesta. Tomando en consideración que el Ministerio de Educación es el Ente regulador de las Instituciones de Educación Media, se ha realizado esta propuesta de Modelo de Auditoria Informática, con el fin de crear una herramienta que ayude y facilite el trabajo de auditoria informática de los Institutos Nacionales de Educación Media del Área Metropolitana de San Salvador por parte del Ministerio de Educación, Logrando con ello beneficiar a dichas instituciones ya que se podrán encontrar las necesidades de recursos tecnológicos que poseen y además con ello proponer
  • 3.
    3 nuevas inversiones entecnología, ayudando a mejorar el proceso enseñanza aprendizaje, y por ende a mejorar la calidad de la educación. E. Beneficios de la Propuesta. Crear un Modelo de Auditoría Informática, como herramienta de evaluación y control para el buen uso de los recursos tecnológicos y crear los diferentes manuales que ayuden al establecimiento de políticas, seguridad; ayudaran en gran medida a las Instituciones para tomar decisiones y actuar ante los cambios que se generen, de tal manera que se pueden obtener ventajas profesionales, que potencien su desarrollo educativo. Entre los beneficios del Modelo de Auditoría Informática se encuentran: a) Un mejor control y verificación de las necesidades del personal del Centro de Cómputo en cuanto al uso de nuevas tecnologías. b) Mayor control de los recursos y equipos informáticos para que estos sean utilizados exclusivamente para realizar las actividades. c) Posibilidad de contar con una persona especializada en el área de informática en la Institución, que vele por la seguridad de la información y que brinde apoyo técnico en cuanto al uso, revisión y mantenimiento del equipo informático. d) Lograr el cumplimiento de las políticas previamente establecidos para las diferentes áreas de la Institución con la finalidad de salvaguardar los equipos informáticos. F. Esquema del Modelo de Auditoría Informática. A continuación, el equipo de tesis plantea el esquema del modelo de auditoría informática.
  • 4.
    4 ESQUEMA DEL MODELODE AUDITORIA INFORMATICA.
  • 5.
    5 G. Desarrollo delModelo de Auditoría Informática. ETAPA I: PLANIFICACIÓN. Objetivo. Desarrollar los métodos, técnicas y procedimientos los cuales deben estar orientados únicamente a la evaluación del sujeto de estudio y a la validez de las operaciones que realizan los Institutos de Educación Media en conjunto con los planes del Ministerio de Educación.                      
  • 6.
    6 Perfil del Puestodel Auditor. Manual de Funciones Auditor Informático Código: Edición: Revisión: Fecha: Gerencia a la que pertenece Auditoría Interna AUDITOR INFORMATICO Dirección a la que pertenece Ministerio Educación Elaborado por : Glenda Chávez Firma. Puesto del Jefe Inmediato Jefe de Auditores Revisado por : Roxana Zabaleta Firma. Número de personas en el puesto: (4) Autorizado por : Raúl Cordero Firma. OBJETIVOS DEL PUESTO El Auditor Informático es el encargado de asegurar al Ministerio de Educación, especificando al Departamento de Auditoría, cumplir con las metas, objetivos, procedimientos de auditoría informática, para conocer el estado en que se encuentran los Institutos Nacionales de Educación Media en cuanto al rubro de informática y que permite hacer las propuestas que sirvan de insumos para el Ministerio de Educación que pueda tomar las acciones acordes al Plan 2021. FUNCIONES DEL PUESTO + Implementar el programa de auditoría de una manera contínua para la consecución de los objetivos de la auditoría. + Asegurar la objetividad y calidad de las investigaciones en los Institutos Nacionales, mediante la ejecución de auditorías y seguimiento y efectividad de las acciones recomendadas. + Recomendar estrategias y formular plan de acción para la solución de las discrepancias encontradas, por medio de la identificación de la causa principal. + Desarrollo y actualizaciones de los cuestionarios. + Proporcionar indicación sobre los temas de hardware, software, seguridad, comunicación y soporte educativo en torno a la obtención de los objetivos de la Institutos Nacionales y sobre todo del Plan 2021.
  • 7.
    7 Manual de Funciones Auditor Informático Código: Edición: Revisión: Fecha: Gerencia ala que pertenece Auditoría Interna AUDITOR INFORMATICO + Representar al Ministerio de Educación ante cualquier consulta del Instituto de Educación Media. + Proporcionar información relevante a la alta gerencia del Ministerio de Educación y de las autoridades del Instituto Nacional en torno a los resultados de las auditorías, para la toma de decisiones según la frecuencia de acción de los entes involucrado. + Planificar y priorizar auditorías. + Auditar los procesos informáticos como los de enseñanza de los Institutos Nacionales. + Asegurar que se mantenga el cumplimiento de los objetivos de los Institutos Nacionales y de los requerimientos del Ministerio de Educación hacia la identidad educativa. + Revisar los manuales que posean los Institutos de Educación Media. + Promover la seguridad de las instalaciones informáticas de los Centros de Cómputo o de los Centros de Recursos Audiovisuales. Específicas + Cumplir el programa de auditorías asignado por el Ministerio de Educación. + Elaborar y enviar el reporte final con las características y fechas requeridas por el Ministerio de Educación. REQUISITOS DEL PUESTO Conocimientos + Egresado o Graduado de Licenciatura en Informática o Ingeniería de Sistemas. En sistemas + Con conocimientos sobre mantenimiento, reparación y funcionamiento de hardware, redes y administración de Centros de Cómputo. Para una mejor evaluación del activo fijo.
  • 8.
    8 Manual de Funciones Auditor Informático Código: Edición: Revisión: Fecha: Gerencia ala que pertenece Auditoría Interna AUDITOR INFORMATICO En software + Con cursos de programación, instalación de programas que sirvan para la determinación de la calidad de los paquetes que poseen los Institutos Nacionales. En seguridad + Con preparación en lo referente a programas que protejan a los Institutos de Hacker, Troyanos, virus, así como también de instalaciones, bloqueos de periféricos para garantizar la utilización correcta del servicio informático para los alumnos. En comunicaciones + Con conocimientos de redes, tipos de redes, formas de transmisión de datos, para evaluar si el equipo con que cuenta la Institución están debidamente protegidos, así como también los programas que utilizan para las comunicaciones de la red. En Educación + Con conocimientos pedagógicos, para que pueda evaluar si las instalaciones, programas y equipos cumplen la función de transmitir el conocimiento a los educandos. EXPERIENCIA En el área + Como Auditor informático. + Como Encargado de Centro de Computo + Como Administrador de Redes + Como programador + Como personal Técnico en el mantenimiento de computadoras.
  • 9.
    9 Manual de Funciones Auditor Informático Código: Edición: Revisión: Fecha: Gerencia ala que pertenece Auditoría Interna AUDITOR INFORMATICO CARACTERISTICAS DE PERSONALIDAD + Dinámico + Disposición para trabajos de campo. + Comunicativo. + Investigador. + Inquisitivo. OTROS REQUERIMIENTOS + Inglés Avanzado.
  • 10.
    10 Plan de Trabajo. Estosplanes de trabajo deben estar orientados al desarrollo de la auditoría que necesita el Ministerio de Educación, en los cuales se deben de establecer lo siguiente: Programa de trabajo de auditoría Establecimiento del tiempo de duración y las etapas de la auditoría en los Institutos. ActividadesDias 1 2 3 4 5 Verificación de la notificación Presentación o Entrevista Inicial Comunicar el objetivos de la auditoría Aplicación del Foda Ejecución de la auditoría Llenado de los papeles de trabajo Exposición de los eventos encontrados Elaboración del Informe Final Fuente: Grupo de tesis Formación del equipo de trabajo. En este apartado se hará el cálculo de cuantos auditores se necesitarán para la cobertura departamental o nacional, con el objeto de determinar la carga financiera del proyecto de auditoría. InstitutosMunicipios San Salvador 30 Dias 5 Auditor 1 2 3 4 Dias Calendario 5 2.5 1.67 1.25 Dias 150 75 50 37.5 Meses 5 2.5 1.67 1.25 Fuente: Grupo de tesis
  • 11.
    11 Diseño de formatos. Manualde Procedimientos CÓDIGO Asignado por la empresa GUIA DE USO DE FORMATOS CUESTIONARIOS DE EVALUACION NOMBRE DE LA INSTITUCION AUDITADA (1 ) DEPARTAMENTO : (2 ) MUNICIPIO : (3 ) ELEMENTO AUDITADO : (4 ) HARDWARE (5 ) PREGUNTA 1 (8 ) SI (6 ) NO (7 ) SOFTWARE ( 9) PREGUNTA 1 (10 ) COMUNICACIONES (11 ) PREGUNTA 1 (12 ) SEGURIDAD (13 ) PREGUNTA 1 (14 ) SOPORTE EDUCATIVO (15 ) PREGUNTA 1 (16 )
  • 12.
    12 Manual de Procedimientos CÓDIGO Asignado por laempresa EXPLICACION DE LOS CAMPOS DESCRIPCION DE LOS CAMPOS DEL FORMATO: 1. Nombre de la Institución que será auditada, de acuerdo a las disposiciones del Ministerio de Educación. 2. Departamento de El Salvador al que pertenece el Instituto de Educación Media. Según clasificación de la División Política de El Salvador. 3. Municipio del Departamento al que pertenece el Instituto de Educación Media según Clasificación de la División Política de El Salvador, o alguna Disposición del Ministerio de Educación. 4. Elemento auditado, este se refiere a los 4 puntos que deberán de ser auditados, Hardware, Software, Comunicaciones, Seguridad en los Institutos Nacionales. 5. Hardware, es el primer de los temas que se ha considerado para auditar a la Institución. 6. Es una de las posibles respuestas que debe de contestar el Responsable de Informática del Instituto. 7. Es una de las posibles respuestas que debe de contestar el Responsable de Informática del Instituto. 8. Pregunta 1, son un conjunto de preguntas relacionadas con los ítem generales que puede establecer el Ministerio de Educación o el equipo auditor.
  • 13.
    13 9. Software, esel segundo de los temas que se ha considerado para auditar a la Institución. Hay que aclarar que para esta tema a auditar, siempre se han desarrollado varias preguntas. 10. Pregunta 1, son un conjunto de preguntas relacionadas con los ítem generales que puede establecer el Ministerio de Educación o el equipo auditor. 11. Comunicaciones, es el tercero de los temas que se ha considerado para Auditar a la Institución. Hay que aclarar que para este tema a auditar, siempre se han desarrollado varias preguntas. 12. Pregunta 1, son un conjunto de preguntas relacionadas con los ítem generales que puede establecer el Ministerio de Educación o el equipo auditor. 13. Seguridad es el cuarto de los temas que se ha considerado para auditar a la Institución. Hay que aclarar que para este tema a auditar, siempre se han desarrollado varias preguntas. 14. Pregunta 1, son un conjunto de preguntas relacionadas con los ítem generales que puede establecer el Ministerio de Educación o el equipo auditor. 15. Soporte Educativo es el quinto de los temas que se ha considerado para auditar a la Institución. Hay que aclarar que para este tema a auditar, siempre se han desarrollado varias preguntas. 16. Pregunta 1, son un conjunto de preguntas relacionadas con los ítem generales que puede establecer el Ministerio de Educación o el equipo auditor.
  • 14.
    14 Manual de Procedimientos CÓDIGO Asignado por laempresa GUIA DE USO DE FORMATOS HOJA DE DISCREPANCIAS O HALLAZGOS NOMBRE DE LA INSTITUCION AUDITADA (1 ) DEPARTAMENTO : (2 ) MUNICIPIO : (3 ) DESCRIPCION DE HALLAZGOS (4 ) Pregunta n H A R D W A R E (5 ) Análisis de la Causa Raíz (6 ) Acción inmediata (7 ) Acción a Implementar (8 )
  • 15.
    15 Manual de Procedimientos CÓDIGO Asignado por laempresa EXPLICACION DE LOS CAMPOS DESCRIPCION DE LOS CAMPOS DEL FORMATO: 1. Nombre de la Institución que será auditada, de acuerdo a las disposiciones del Ministerio de Educación. 2. Departamento de El Salvador al que pertenece el Instituto de Educación Media, según clasificación de la División Política de El Salvador. 3. Municipio al que pertenece el Instituto de Educación Media, según clasificación de la División Política de El Salvador. 4. Descripción de los hallazgos, aquí se expondrán los puntos que se han encontrado con la información del no cumplimiento de los cuestionarios, para conocer y dejar plasmado las razones que expone el auditado o la investigación del auditor. 5. Pregunta n. Esto se utiliza para trasladar el número de la pregunta del cuestionario evaluado para hacer referencia de las observaciones y/o dictamen del auditor o personal auditado. 6. Análisis de la Causa Raíz. Esto se refiere a determinar las causa raíz del problema. Preguntarse 3 veces por que puede ayudar a determinar esta causa. 7. Acción inmediata. Se refiere a una actividad, acción, toma de decisiones, instrucciones que el personal auditado debe de ejecutar para poder iniciar la corrección del hallazgo señalado. 8. Acción a Implementar. En este apartado se refiere a las acciones que debe de planificar el personal auditado para evitar la recurrencia del hallazgo en un futuro.
  • 16.
    16 Manual de Procedimientos CÓDIGO Asignado por laempresa GUIA DE USO DE FORMATOS HOJA RESUMEN DE LA AUDITORIA (MANUAL O AUTOMATICO) NOMBRE DE LA INSTITUCION AUDITADA (1 ) DEPARTAMENTO : (2 ) MUNICIPIO : (3 ) ELEMENTO AUDITADO (4 ) HARDWARE (5 ) SI (7 ) NO (8 ) Preguntas n (6 ) PORCENTAJE DE HALLAZGOS DE HARDWARE (9 ) (10 ) % (11 ) % SOFTWARE (12 ) SI (14 ) NO (15 ) Preguntas n (13 ) PORCENTAJE DE HALLAZGOS DE SOFTWARE (16 ) (17 ) % (18) % COMUNICACIONES (19 ) SI (21 ) NO (22 ) Preguntas n (20 ) PORCENTAJE DE HALLAZGOS DE COMUNICACIONES (23 ) (24 ) % (25 ) % SEGURIDAD (26 ) SI (28 ) NO (29 ) Preguntas n (27 ) PORCENTAJE DE HALLAZGOS DE SEGURIDAD (30 ) (31 ) % (32 ) % SOPORTE EDUCATIVO (33 ) SI (35 ) NO (36 ) Preguntas n (34 ) PORCENTAJE DE HALLAZGOS DE SOPORTE EDUCATIVO (37 ) (38 ) % (39 ) % PROMEDIO GENERAL (40 ) (41 ) % (42 ) % A DE 75% A 100% (43 ) B DE 50% A 75% (44 ) C DE 40% A 50% (45 ) CLASIFICACION DEL INSTITUTO ASIGNADA POR EL AUDITOR (46 )
  • 17.
    17 Manual de Procedimientos CÓDIGO Asignado por laempresa EXPLICACION DE LOS CAMPOS DESCRIPCION DE LOS CAMPOS DEL FORMATO: 1. Nombre de la Institución que será auditada, de acuerdo a las disposiciones del Ministerio de Educación. 2. Departamento de El Salvador al que pertenece el Instituto de Educación Media, según clasificación de la División Política de El Salvador. 3. Municipio del Departamento al que pertenece el Instituto de Educación Media según clasificación de la División Política de El Salvador, o alguna disposición del Ministerio de Educación. 4. Elemento auditado, este se refiere a los 4 puntos que deberán de ser auditados, Hardware, Software, Comunicaciones, Seguridad en los Institutos Nacionales. 5. Hardware es uno de los temas a ser auditado al Instituto. 6. Batería de preguntas relacionadas al Hardware a ser evaluado. 7. Es una de las posibles respuestas que debe de contestar el Responsable de Informática del Instituto. 8. Es una de las posibles respuestas que debe de contestar el Responsable de Informática del Instituto. 9. Medición de los hallazgos en el rubro Hardware. 10. Es el promedio de la cantidad de respuestas SI. Este se obtiene dividiendo la suma de las respuestas SI entre la cantidad de preguntas “n” multiplicado por 100.
  • 18.
    18 11. Es elpromedio de la cantidad de respuestas NO. Este se obtiene dividiendo la suma de las respuestas SI entre la cantidad de preguntas “n” multiplicado por 100. 12. Software es uno de los temas a ser auditado al Instituto. 13. Batería de preguntas relacionadas al Software a ser evaluado. 14. Es una de las posibles respuestas que debe de contestar el Responsable de Informática del Instituto. 15. Es una de las posibles respuestas que debe de contestar el Responsable de Informática del Instituto. 16. Medición de los hallazgos en el rubro Software. 17. Es el promedio de la cantidad de respuestas SI. Este se obtiene dividiendo la suma de las respuestas SI entre la cantidad de preguntas “n” multiplicado por 100. 18. Es el promedio de la cantidad de respuestas NO. Este se obtiene dividiendo la suma de las respuestas SI entre la cantidad de preguntas “n” multiplicado por 100. 19. Comunicaciones es uno de los temas a ser auditado al Instituto. 20. Batería de preguntas relacionadas a Comunicaciones a ser evaluado. 21. Es una de las posibles respuestas que debe de contestar el Responsable de Informática del Instituto. 22. Es una de las posibles respuestas que debe de contestar el Responsable de Informática del Instituto. 23. Medición de los hallazgos en el rubro Comunicaciones. 24. Es el promedio de la cantidad de respuestas SI. Este se obtiene dividiendo la suma de las respuestas SI entre la cantidad de preguntas “n” multiplicado por 100.
  • 19.
    19 25. Es elpromedio de la cantidad de respuestas NO. Este se obtiene dividiendo la suma de las respuestas SI entre la cantidad de preguntas “n” multiplicado por 100. 26. Seguridad es uno de los temas a ser auditado al Instituto. 27. Batería de preguntas relacionadas a la Seguridad a ser evaluado. 28. Es una de las posibles respuestas que debe de contestar el Responsable de Informática del Instituto. 29. Es una de las posibles respuestas que debe de contestar el Responsable de Informática del Instituto. 30. Medición de los hallazgos en el rubro Seguridad. 31. Es el promedio de la cantidad de respuestas SI. Este se obtiene dividiendo la suma de las respuestas SI entre la cantidad de preguntas “n” multiplicado por 100. 32. Es el promedio de la cantidad de respuestas NO. Este se obtiene dividiendo la suma de las respuestas SI entre la cantidad de preguntas “n” multiplicado por 100. 33. Soporte Educativo es uno de los temas a ser auditado al Instituto. 34. Batería de preguntas relacionadas a la Seguridad a ser evaluado. 35. Es una de las posibles respuestas que debe de contestar el Responsable de Informática del Instituto. 36. Es una de las posibles respuestas que debe de contestar el Responsable de Informática del Instituto. 37. Medición de los hallazgos en el rubro Seguridad. 38. Es el promedio de la cantidad de respuestas SI. Este se obtiene dividiendo la suma de las respuestas SI entre la cantidad de preguntas “n” multiplicado por 100. 39. Es el promedio de la cantidad de respuestas NO. Este se obtiene dividiendo la suma de las respuestas SI entre la cantidad de preguntas “n” multiplicado por 100.
  • 20.
    20 40. Es elpromedio general de todos los hallazgos evaluados en los Institutos de Educación Media. 41. Es la sumatoria de todos los hallazgos donde respondieron que SI cumplen con los ítem evaluados. 42. Es la sumatoria de todos los hallazgos donde respondieron que NO cumplen con los ítems evaluados. 43. Medida porcentual para la clasificación de los Institutos como los actualizados que cumplen con los requisitos del Plan 2021. 44. Medida porcentual para la clasificación de los Institutos que cumplen parcialmente los requisitos del Plan 2021. 45. Medida porcentual para la clasificación de los Institutos como los faltantes de del cumplimiento de los requisitos del Plan 2021. 46. Razón o explicación del auditor para la clasificación del Instituto.
  • 21.
    21 NOMBRE DE LAINSTITUCION AUDITADA : (1) DEPARTAMENTO : (2) MUNICIPIO : (3) REPRESENTANTE DE LA INSTITUCION EDUCATIVA (4) FECHA : (5) NOMBRES DE LOS AUDITORES: (6) DISPOSICIONES FINALES (7) 1. La institución se quedará con una copia del informe. 2. Las no conformidades han sido explicadas y entendidas por los responsables de los Centros de Cómputo y/o Centros de Recursos Audiovisuales. 3. Teniendo en cuenta los hallazgos y las actividades curriculares que necesitan la tecnología informática, se recomienda: 1. En el campo de Hardware. (8) 2. En el campo de Software(9) 3. En el campo de Seguridad(10) 4. En el campo de Comunicaciones(11) 5. En el campo de Soporte Educativo(12) REPRESENTANTE DE LA INSTITUCION (13) AUDITORES (14) Manual de Procedimiento CÓDIGO Asignado por la empresa GUIA DE USO DE FORMATOS INFORME FINAL DE LA AUDITORIA INFORMATICA
  • 22.
    22 Manual de Procedimiento CÓDIGO Asignado por laempresa EXPLICACION DE LOS CAMPOS DESCRIPCION DE LOS CAMPOS DEL FORMATO: 1. Nombre de la Institución que será auditada, de acuerdo a las disposiciones del Ministerio de Educación. 2. Departamento de El Salvador al que pertenece el Instituto de Educación Media, según clasificación de la División Política de El Salvador. 3. Municipio del Departamento al que pertenece el Instituto de Educación Media según clasificación de la División Política de El Salvador, o alguna disposición del Ministerio de Educación. 4. Representante de la Institución Educativa. 5. Fecha de elaboración del informe. 6. Nombre de los auditores que desarrollaron el plan de auditoría. 7. Disposiciones finales que deben de considerarse para la toma de 8. Recomendaciones del auditor en cuanto al ítem de hardware. 9. Recomendaciones del auditor en cuanto al ítem de software. 10. Recomendaciones del auditor en cuanto al ítem de seguridad. 11. Recomendaciones del auditor en cuanto al ítem de comunicación. 12. Recomendaciones del auditor en cuanto al ítem de soporte educativo. 13. Firma del representante de la Institución Educativa. 14. Firma del auditor líder.
  • 23.
    23 Cronograma Actividades. Dentro delos planes que tiene el Ministerio de Educación, hay que conjugar el proyecto para obtener los beneficios de este proyecto. No. Nombre del Auditor Instituto Asignado Ene Feb Mar Abr May Jun Jul Ago Sep Oct Nov Dic 1 Lic. Glenda Chávez Instituto General Francisco Morazan 2 .. 3 .. 4 .. 5 Lic. Roxana Zabaleta Instituto Central de Señoritas 6 .. 7 .. 8 .. 9 .. 10 Lic. Raúl Cordero Instituto Técnico Industrial Fuente Grupo de Tesis Actividades Ene Feb Mar Abr May Jun Jul Ago Sep Oct Nov Dic Notificaciones Año Lectivo Propuesta de Auditoría 1 2 3 4 5 Obtención informe Nacional Definición Presupuesto Fuente Grupo de Tesis    
  • 24.
    24 Presupuesto. Cuadro No. 4.Presupuesto DESCRIPCION CANTIDAD UNIDAD INVERSION TOTAL Recursos Humanos Auditor 2 Persona $1,600.00 Asistente del Auditor 1 Persona $ 500.00 Capacitador 1 Persona $ 500.00 Recursos Informáticos Laptop 2 Unidad $1,500.00 Impresor 1 Unidad $ 125.00 Papelería y Útiles Papel Bond 1 Resma $ 5.00 Bolígrafos 1 Caja $ 2.00 Folders tamaño carta 1 Caja $ 4.00 Tinta para impresor 2 Unidad $ 50.00 Etiquetas 1 Caja $ 5.00 Fastener 1 Caja $ 2.00 Engrapadora 1 Unidad $ 10.00 Perforadora 1 Unidad $ 7.00 $4,310.00 Imprevistos 10% $ 431.00 $4,741.00 Fuente Grupo de Tesis ETAPA II: DIAGNÓSTICO. Objetivo. Conocer la situación en la que se encuentran actualmente los Institutos Nacionales de Educación Media del Área Metropolitana de San Salvador en cuanto a tecnología informática se refiere.
  • 25.
    25 Requisitos del Plan2021. 1. Fortalecer la red de soporte tecnológico y de conectividad del sistema educativo de modo que más jóvenes y adultos tengan la oportunidad de adquirir competencias tecnológicas y puedan expandir sus oportunidades de comunicación y aprendizaje. 2. Mejorar la educación técnica y tecnológica, integrando los esfuerzos de la educación media en coherencia con los requerimientos del desarrollo de las nuevas tecnologías. 3. Acceso a tecnología y conectividad con una mayor competitividad del país en el cual implica proveer al sistema educativo de herramientas tecnológicas que mejoren la calidad académica y aumenten las oportunidades de educación continúa. 4. Se requiere el acceso a aulas informáticas, conectadas a Internet, a fin de promover la adquisición de competencias tecnológicas en los estudiantes y apoyar el proceso de aprendizaje en las distintas áreas del conocimiento. 5. Mejorar la educación a distancia y las metodologías basadas en el autoestudio, por medio del uso efectivo de la tecnología de la información y la comunicación. Entrevista Inicial. El objetivo de la entrevista inicial es tener una guía para el auditor de los puntos que debe de tratar cuando ya se encuentra en el campo de la investigación, con el objeto de cubrir los requisitos mínimos para llevar a cabo todo el proceso de auditoría. Ver Anexo 3.
  • 26.
    26 F.O.D.A. Técnicas de FODAEs una herramienta que sirve para identificar las Fortalezas, Oportunidades, Debilidades y Amenazas que existen dentro de los Institutos Nacionales. Estos factores pueden ser internos (fortalezas y debilidades) o externos (oportunidades y amenazas). Ver Anexo 3. Institutos Nacionales. Fuente: Directorio completo de Instituciones Educativas 2006; [en línea]; [Consulta: 24 Mayo 2008]. Disponible: http://www.mined.gob.sv/sistemas/busqueda_escuelas/busqueda_escuelas.asp
  • 27.
    27 ETAPA III. DESARROLLODE LA AUDITORÍA. Objetivo. Desarrollar procedimientos con la ayuda del prototipo los cuales deben estar orientados únicamente a la obtención de parámetros que nos ayudarán a obtener un una información tecnológica del Instituto, que nos llevará a determinar sus necesidades así también la clasificación del centro educativo, con el fin de proponer nuevas tecnologías al sector que más lo necesita, orientando así los esfuerzos del Ministerio de Educación. MANUAL DE AUDITORIA. Esto se refiere a los pasos a seguir para la recopilación de la información de los Institutos de Educación Media, para conocer la situación por medio de la auditoría, evaluar los planes que tienen dichos centros de estudio, sus capacidades y planes y compararlos con los planes del Ministerio de Educación. Para ellos definimos los siguientes recursos: 1. Plan de Auditoría. Ver Anexo 2. 2. Llenado de formatos en papeles de trabajo (guía de uso) Ver Anexo 3. 3. Llenado de formatos en línea (Prototipos No-Funcional). Ver Anexo 4. 4. Ejecución de la auditoria. Ver Anexo 5.   Diseño del Prototipo No Funcional. PROTOTIPO WEB NO FUNCIONAL DE AUDITORIA INFORMÁTICA Objetivo General. Facilitar el diseño y programación futuro de la Web de Auditoría Informática que servirá para conocer la Tecnología que utilizan las instituciones de Educación Media.
  • 28.
    28 Objetivos Específicos. • Servircomo herramienta de apoyo para una futura programación Web. • Servir como evaluación para los institutos que se auditarán. • Verificar el diseño, la calidad técnica, la confiabilidad, la operatividad en los equipos informáticos. • Evaluar en la institución la calidad de los servicios tales como: servicio de Internet, mantenimiento de software y hardware, capacitaciones. • Verificar y evaluar la administración de la seguridad en los sistemas, redes y los recursos informáticos. Funcionalidad del Prototipo. Servir como herramienta de apoyo para una futura programación Web de la evaluación informática que podrán realizar los Institutos Nacionales de Educación Media que serán en un futuro auditados, con esta información el auditor podrá verificar y confrontar dicha información además de conocer la situación en la que se encuentran estas instituciones y facilitar con ello la auditoría informática. Concepto de prototipo. • Primera versión de un nuevo tipo de producto, en el que se han incorporado sólo algunas características del sistema final, o no se han realizado completamente.1 • Modelo o maqueta del sistema que se construye para comprender. • Características de los prototipos: o Funcionalidad limitada. o Poca fiabilidad. o Características de operación pobres. 1Ingeniería del Software; [en línea]; [Consulta: 20 Noviembre 2008]. Disponible: http://64.233.169.132/search?q=cache:b_VxoMDGGesJ:dis.um.es/~lopezquesada/documentos/Tema%2 5204.ppt+tipos+de+prototipos&hl=es&ct=clnk&cd=4.
  • 29.
    29 Uso del prototipo: •Se presenta al cliente un prototipo para su experimentación. • Ayuda a establecer requisitos. • Ayuda a los desarrolladores a validar corrección de la especificación, Aprender sobre problemas que se presentarán durante el diseño e implementación del sistema, Mejorar el producto. Prototipo de interfaz de usuario: • Modelos de pantallas. Diseño del Prototipo Web. En esta fase del prototipo Web se utilizan herramientas y técnicas para la determinación de los requerimientos, dentro de estas tenemos: el diagrama de flujo de información, el diccionario de datos y diagrama entidad relación
  • 30.
    30 Desarrollo del PrototipoWeb de Auditoría Informática. Diagrama Jerárquico del Prototipo. AUDITORÍA INFORMÁTICA ACCESO RESPONSABLE DE INFORMATICA DEL INSTITUTO AUDITOR RESULTADOS CUESTIONARIO S POR CUESTIONARIO HARDWARE CUESTIONARIO SEGURIDAD CUESTIONARIO COMUNICACIONE S CUESTIONARIO SOFTWARE
  • 31.
    31 Diagrama de Flujode Información. Un diagrama de flujo es la representación grafica del flujo o secuencia de rutinas simples. Tiene la ventaja de indicar la secuencia del proceso en cuestión, las unidades involucradas y los responsables de su ejecución; en pocas palabras es la representación simbólica o pictórica de un procedimiento administrativo. Símbolos Utilizados. Fuente Grupo de Tesis
  • 32.
    32 Procesos General deIngreso y Llenado de Cuestionarios. ¿Existe usuario y contraseña? ¿Es el Encargado de informática? Puede Utilizar los Cuestionarios Llenar los Cuestionarios Datos Almacenados FIN Ingreso de Usuario y Contraseña Puede Ver los Cuestionarios Almacenados Envío de notificación al Mined INICIO
  • 33.
    33 Descripción Modular. El prototipoWeb de Auditoría informática se encuentra estructurado de la siguiente forma: AUDITORIA INFORMATICA: Es la página de inicio del prototipo que contiene un mensaje de bienvenida a este módulo. ACCESO: Módulo dentro del cual tanto el Auditor informático como el administrador de informático deberán introducir su usuario y contraseña para poder tener acceso a los cuestionarios de evaluación de Auditoria Informática. AUDITOR: En este módulo se detalla lo que el auditor puede visualizar de la Web. RESULTADOS CUESTIONARIOS POR INSTITUCIÓN: el Auditor tendrá acceso a los cuestionarios que han llenado los encargados de informática. RESPONSABLE DE INFORMATICA DEL INSTITUTO: En este módulo se detalla lo que el administrador de informática debe de hacer para elaborar los cuestionarios. CUESTIONARIO DE HARDWARE: El Administrador de informática tendrá acceso al cuestionario para llenarlo. CUESTIONARIO DE SOFTWARE: El Administrador de informática tendrá acceso al cuestionario para llenarlo. CUESTIONARIO DE COMUNICACIONES: El Administrador de informática tendrá acceso al cuestionario para llenarlo. CUESTIONARIO DE SEGURIDAD: El Administrador de informática tendrá acceso al cuestionario para llenarlo.
  • 34.
    34 Elaboración de Plantillaspara la Web de Auditoría Informática. Anexo 4 En la construcción del prototipo se elaboró plantillas, ya que el Ministerio de Educación posee un formato en su Sitio Web, al cual se le tendrán que anexar. ETAPA IV. INDICADORES DE LA AUDITORÍA. Objetivo. Servir como herramienta de evaluación final para clasificar, diagnosticar y sugerir inversiones en nuevas tecnologías en los Institutos Nacionales de Educación Media del Área Metropolitana de San Salvador que sean auditados. Informe Final. Aun cuando las diversas estructuras tengan definidos los formatos de informes, aquí hemos tomado 4 etapas básicas para elaborar el informe de las situaciones encontradas, ya que esto facilitará la toma de decisiones por la dirección acerca de los puntos tratados en el mismo, dentro de estas etapas retomamos algunas características y/o actividades que debe de desarrollar para entregar el producto final tanto al auditado como al Ministerio de Educación. Procedimientos para elaborar el informe. A continuación se menciona algunos procedimientos que deben elaborar en el informe final: • Aplicar instrumentos de recopilación. • Registrar en el formato de situaciones encontradas las desviaciones halladas durante la revisión. • Comentar las saturaciones encontradas con los auditados. • Encontrar, conjuntamente con los auditados, las causas de las desviaciones y sus posibles soluciones. • Analizar, depurar y corregir las desviaciones encontradas.
  • 35.
    35 • Jerarquizar lasdesviaciones encontradas y concentrar las más importantes en el formato de situaciones relevantes. • Comentar las situaciones relevantes con los directivos del área de sistemas y confirmar las causas y soluciones. • Concentrar, depurar y elaborar el informe final de auditoría, así como el dictamen del auditor. • Presentar el informe y dictamen final a los directivos de la empresa. Características del informe. • Características de fondo. • Características de forma. • Características de la presentación del informe. Claridad. Confiabilidad. Propiedad. Concisión. Sencillez. Afectividad. Tono y fuerza. Oportunidad. Precisión. Exactitud. Imparcialidad. Objetividad. Congruencia. Familiaridad. Veracidad. Efectividad. Positividad. Sintaxis.
  • 36.
    36 Estructura del informe. •Oficio de Presentación. • Introducción. • Dictamen de la auditoría. • Situaciones relevantes. • Situaciones detectadas. • Anexos. • Confirmación en papeles de trabajo.   INDICADORES DE LA AUDITORIA. Los Indicadores de la Auditoria Informática servirán como herramienta de evaluación para que el auditor designe la clasificación tecnológica, el nivel de software educativo y hacer sugerencias de inversiones en nuevas tecnologías, para cada instituto de educación media que haya sido objeto de auditoría informática. A continuación se detallan los indicadores de la Auditoria Informática: 1) Indicador de Clasificación de los Institutos. Este indicador, previo al llenado de los respectivos cuestionarios de auditoría informática de hardware, software, seguridad, comunicaciones y soporte educativo, el auditor obtendrá un porcentaje el cual le servirá para evaluar la categoría dentro de la cual se encuentra cada Institución auditada, clasificándola según el nivel al cual porcentaje indique que se encuentra. La clasificación de las Instituciones de Educación Media se estima mediante los siguientes porcentajes: Categoría A: DE 76% A 100%, considerada la mejor clasificación, estas instituciones gozan de hardware, software, seguridad, comunicaciones y soporte
  • 37.
    37 educativo adecuadas eindica que están actualizadas tecnológicamente para el proceso enseñanza aprendizaje. Categoría B: DE 51% A 75%, En esta clasificación se encontraran aquellas instituciones cuyo rango de aceptación tecnológica se encuentra en un nivel medio, pero todavía considerado aceptable, pero que tienen que mejorar sus condiciones de tecnología. Categoría C: DE 40% A 50%, En esta clasificación se encontraran aquellas instituciones cuyo nivel es el más bajo tecnológicamente, se tendrá que mejorar hardware, software, seguridad, comunicaciones y soporte educativo con el fin de que dichas instituciones logren estar actualizadas en tecnología informática. 2) Indicador de Soporte Educativo Este indicador servirá para conocer como esta el nivel de software en cada institución auditada, logrando con ello determinar la situación actual de cada institución y proporcionar además sugerencias para mejoras en software y hardware para con ello poder avanzar tecnológicamente en dichas instituciones y así ser más competitivos en los procesos enseñanza aprendizaje. 3) Indicador de nuevas inversiones en tecnología. Las nuevas tecnologías de la información y de las comunicaciones están transformando la sociedad, y en particular los procesos educativos. Por medio de los resultados de los indicadores anteriores se tendrá un panorama de lo que falta en cada institución para luego indicar y proponer las inversiones en nuevas tecnologías que beneficien y eleven el grado de clasificación de cada institución para lograr dotar y actualizar informáticamente a cada Instituto Nacional de Educación Media.