UNIVERSIDAD DE SANTANDER UDES
MAESTRIA EN GESTION DE LA TECNOLOGIA EDUCATIVA
TERCER MODULO
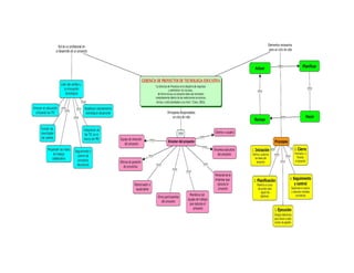
GERENCIA DE PROYECTOS DE TECNOLOGIA EDUCATIVA
ACTIVIDAD 1.2
ESTUDIANTE-APRENDIENTE
ALBA OLIVA BRAVO ORTIZ
TUTOR
EDWARD ALBERTO ROPERO PEREZ
CORREGIMIENTO LA VEGA
SAN BERNARDO -NARIÑO
21 DE SEPTIEMBRE DE 2018
Introducción
El uso de la tecnología educativa en la actualidad es un reto al que están llamadas todas las
instituciones educativas, incluso las existentes en los lugares más apartados de la geografía
colombiana, la realidad es que existen diversas dificultades para acceder a todas las herramientas
informáticas, especialmente en instituciones de carácter rural debido a las deficientes condiciones
de infraestructura tecnológica y falta de conectividad.
No obstante, la Gerencia de Proyectos de Tecnología Educativa se constituye en una buena
alternativa para realizar proyectos educativos encaminados precisamente a encontrar soluciones a
problemáticas propias de un contexto. Usualmente, en las instituciones se adelantan diversas
actividades que no obedecen a un verdadero planeamiento institucional, quizá se realizan de
manera empírica y buscando solucionar lo inmediato; es así como aprender a planificar, a
desarrollar acciones de manera sistemática, ejercer control y seguimiento a los procesos permiten
obtener mejores resultados. Establecer objetivos claros, organizar equipos de trabajo, delegar
responsabilidades, controlar los avances, asignar los recursos económicos, técnicos y físicos,
hacer seguimiento y controlar los resultados son acciones propias de un buen líder que aplica
gerencia de proyectos, es así como un docente o directivo docente debe encaminar sus acciones
para alcanzar excelentes resultados en todos los procesos educativos.
Conclusiones
➢ La Gerencia de Proyectos de Tecnología Educativa es una disciplina de gran utilidad para
el desarrollo de todo tipo de proyectos relacionados en una institución educativa ya que
enseña cómo realizar paso a paso todos los procesos, las fases, los elementos necesarios
para lograr un objetivo establecido de acuerdo a la necesidad existente.
➢ El rol del docente o directivo docente de una institución debe estar encaminado a generar
cambios en los procesos educativos de enseñanza aprendizaje basados en el uso de las TIC.
➢ Toda actividad debe desarrollarse con base en ciertas fases: inicial, intermedia y final que
a su vez tienen subprocesos que de cumplirse con precisión generan los resultados
esperados.
➢ Para el logro de los objetivos planteados en una institución educativa con base en la
búsqueda de una solución a determinada problemática, es importante iniciar con una buena
planificación, desarrollar las acciones y realizar un control y seguimiento.
Referencias
Gerencia de Proyectos de Tecnología Educativa recuperado de
http://aulavirtual.eaie.cvudes.edu.co/publico/lems/L.000.001.MG/librov2.html
Herramientas para la gestión de proyectos educativos con tic recuperado de
http://unesdoc.unesco.org/images/0015/001580/158068s.pdf
De Gerencia. Com Gerencia de Proyectos recuperado de
https://degerencia.com/tema/habilidades/gerencia-de-proyectos
PROYECTOS DE I+D, CARACTERIZACION DEL TIPO DE INVESTIGACION Y EL
ROL DE GERENTE DE PROYECTOS recuperado de
http://aulavirtual.eaie.cvudes.edu.co/publico/lems/Rubricas/01/Anexos/1.pdf

Alba oliva bravo ortiz actividad1.2 mapac converted

  • 1.
    UNIVERSIDAD DE SANTANDERUDES MAESTRIA EN GESTION DE LA TECNOLOGIA EDUCATIVA TERCER MODULO GERENCIA DE PROYECTOS DE TECNOLOGIA EDUCATIVA ACTIVIDAD 1.2 ESTUDIANTE-APRENDIENTE ALBA OLIVA BRAVO ORTIZ TUTOR EDWARD ALBERTO ROPERO PEREZ CORREGIMIENTO LA VEGA SAN BERNARDO -NARIÑO 21 DE SEPTIEMBRE DE 2018
  • 2.
    Introducción El uso dela tecnología educativa en la actualidad es un reto al que están llamadas todas las instituciones educativas, incluso las existentes en los lugares más apartados de la geografía colombiana, la realidad es que existen diversas dificultades para acceder a todas las herramientas informáticas, especialmente en instituciones de carácter rural debido a las deficientes condiciones de infraestructura tecnológica y falta de conectividad. No obstante, la Gerencia de Proyectos de Tecnología Educativa se constituye en una buena alternativa para realizar proyectos educativos encaminados precisamente a encontrar soluciones a problemáticas propias de un contexto. Usualmente, en las instituciones se adelantan diversas actividades que no obedecen a un verdadero planeamiento institucional, quizá se realizan de manera empírica y buscando solucionar lo inmediato; es así como aprender a planificar, a desarrollar acciones de manera sistemática, ejercer control y seguimiento a los procesos permiten obtener mejores resultados. Establecer objetivos claros, organizar equipos de trabajo, delegar responsabilidades, controlar los avances, asignar los recursos económicos, técnicos y físicos, hacer seguimiento y controlar los resultados son acciones propias de un buen líder que aplica gerencia de proyectos, es así como un docente o directivo docente debe encaminar sus acciones para alcanzar excelentes resultados en todos los procesos educativos.
  • 4.
    Conclusiones ➢ La Gerenciade Proyectos de Tecnología Educativa es una disciplina de gran utilidad para el desarrollo de todo tipo de proyectos relacionados en una institución educativa ya que enseña cómo realizar paso a paso todos los procesos, las fases, los elementos necesarios para lograr un objetivo establecido de acuerdo a la necesidad existente. ➢ El rol del docente o directivo docente de una institución debe estar encaminado a generar cambios en los procesos educativos de enseñanza aprendizaje basados en el uso de las TIC. ➢ Toda actividad debe desarrollarse con base en ciertas fases: inicial, intermedia y final que a su vez tienen subprocesos que de cumplirse con precisión generan los resultados esperados. ➢ Para el logro de los objetivos planteados en una institución educativa con base en la búsqueda de una solución a determinada problemática, es importante iniciar con una buena planificación, desarrollar las acciones y realizar un control y seguimiento.
  • 5.
    Referencias Gerencia de Proyectosde Tecnología Educativa recuperado de http://aulavirtual.eaie.cvudes.edu.co/publico/lems/L.000.001.MG/librov2.html Herramientas para la gestión de proyectos educativos con tic recuperado de http://unesdoc.unesco.org/images/0015/001580/158068s.pdf De Gerencia. Com Gerencia de Proyectos recuperado de https://degerencia.com/tema/habilidades/gerencia-de-proyectos PROYECTOS DE I+D, CARACTERIZACION DEL TIPO DE INVESTIGACION Y EL ROL DE GERENTE DE PROYECTOS recuperado de http://aulavirtual.eaie.cvudes.edu.co/publico/lems/Rubricas/01/Anexos/1.pdf