LOS PROCESOS
DIGESTIVOS
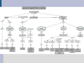
BOCA
DIENTES

GLÁNDULAS SALIVALES

Elaboran la saliva, humedecen los alimentos e
inician la digestión química de los glúcidos

Incisivos cortan
Premolares trituran
muelen

Caninos desgarran,
Molares trituran y

Dentadura adulta 32 (8:4:8:12)
Dentadura de leche 20 (8:4:8:0)
LA DEGLUCIÓN

Proceso inicialmente voluntario, la lengua empuja el bolo
alimenticio hacia la parte de atrás de la boca, pasa a la faringe, se
cierra la epiglotis sobre la tráquea y el paladar blando sube para
tapar la entrada a las fosas nasales. El bolo alimenticio entra en el
esófago.
MOVIMIENTOS PERISTÁLTICOS









Comienzan en el esófago
Ayudan a la digestión química al ayudar a mezclar los alimentos con los jugos
digestivos.
En el estómago mezclando el bolo alimenticio con los jugos gástricos para formar
el quimo.
Ocurren también en el intestino delgado y el grueso, avanzando hacia el ano.
DIGESTIÓN GÁSTRICA







La mucosa gástrica produce una
sustancia que se activa con el ácido
clorhídrico del jugo gástrico y que se
convierte en una enzima capaz de
romper enlaces químicos de las
proteínas.
Las paredes del estómago se
protegen con el mucus que evita la
autodigestión.
Los movimientos peristálticos de las
paredes y los jugos gástricos
convierten el bolo alimenticio en el
quimo que saldrá por el píloro hacia el
duodeno.
DIGESTIÓN QUÍMICA INTESTINO DELGADO






En el duodeno se vierte la bilis, que fabrica
el hígado y se almacena en la vesícula biliar,
y el jugo pancreático fabricado por el
páncreas.
Además en las paredes del intestino delgado
se segrega jugo intestinal.
El quimo se transformará en quilo que
contiene sustancias más sencillas que pueden
ser absorbidas.
ABSORCIÓN DE NUTRIENTES












Una vez producida la digestión química
los alimentos se han convertido en
nutrientes que pueden pasar a la sangre y
llegar a nuestras células.
La absorción de nutrientes se lleva a
cabo principalmente en el intestino
delgado (sobre todo en el yeyuno e íleon)
Las vellosidades intestinales y las
microvellosidades aumentan la
superficie de absorción.
En el interior de cada vellosidad hay
capilares sanguíneos y linfáticos que
recogerán los nutrientes. Los lípidos
pasan a los capilares linfáticos, el resto a
los capilares sanguíneos que los llevará
mediante la vena porta al hígado.
El agua se absorbe mayoritariamente en
el intestino grueso.
Algunas sustancias sencillas se absorben
en el estómago como la glucosa, el
alcohol, agua y algunos medicamentos.
EGESTIÓN









Las sustancias no digeridas (como la
fibra) y los restos de la digestión llegan
al intestino grueso desde el íleon.
En el intestino grueso actúan bacterias
simbióticas que producen algunas
vitaminas, como la B12 o la vitamina K.
Las sales minerales y el agua se
absorben formándose las heces fecales
que avanzan hacia el ano mediante
movimientos peristálticos.
No confundir la egestión de los residuos
de la digestión con la excreción de
desechos.

Aparato digestivo

  • 1.
  • 3.
    BOCA DIENTES GLÁNDULAS SALIVALES Elaboran lasaliva, humedecen los alimentos e inician la digestión química de los glúcidos Incisivos cortan Premolares trituran muelen Caninos desgarran, Molares trituran y Dentadura adulta 32 (8:4:8:12) Dentadura de leche 20 (8:4:8:0)
  • 4.
    LA DEGLUCIÓN Proceso inicialmentevoluntario, la lengua empuja el bolo alimenticio hacia la parte de atrás de la boca, pasa a la faringe, se cierra la epiglotis sobre la tráquea y el paladar blando sube para tapar la entrada a las fosas nasales. El bolo alimenticio entra en el esófago.
  • 5.
    MOVIMIENTOS PERISTÁLTICOS     Comienzan enel esófago Ayudan a la digestión química al ayudar a mezclar los alimentos con los jugos digestivos. En el estómago mezclando el bolo alimenticio con los jugos gástricos para formar el quimo. Ocurren también en el intestino delgado y el grueso, avanzando hacia el ano.
  • 6.
    DIGESTIÓN GÁSTRICA    La mucosagástrica produce una sustancia que se activa con el ácido clorhídrico del jugo gástrico y que se convierte en una enzima capaz de romper enlaces químicos de las proteínas. Las paredes del estómago se protegen con el mucus que evita la autodigestión. Los movimientos peristálticos de las paredes y los jugos gástricos convierten el bolo alimenticio en el quimo que saldrá por el píloro hacia el duodeno.
  • 7.
    DIGESTIÓN QUÍMICA INTESTINODELGADO    En el duodeno se vierte la bilis, que fabrica el hígado y se almacena en la vesícula biliar, y el jugo pancreático fabricado por el páncreas. Además en las paredes del intestino delgado se segrega jugo intestinal. El quimo se transformará en quilo que contiene sustancias más sencillas que pueden ser absorbidas.
  • 9.
    ABSORCIÓN DE NUTRIENTES       Unavez producida la digestión química los alimentos se han convertido en nutrientes que pueden pasar a la sangre y llegar a nuestras células. La absorción de nutrientes se lleva a cabo principalmente en el intestino delgado (sobre todo en el yeyuno e íleon) Las vellosidades intestinales y las microvellosidades aumentan la superficie de absorción. En el interior de cada vellosidad hay capilares sanguíneos y linfáticos que recogerán los nutrientes. Los lípidos pasan a los capilares linfáticos, el resto a los capilares sanguíneos que los llevará mediante la vena porta al hígado. El agua se absorbe mayoritariamente en el intestino grueso. Algunas sustancias sencillas se absorben en el estómago como la glucosa, el alcohol, agua y algunos medicamentos.
  • 10.
    EGESTIÓN     Las sustancias nodigeridas (como la fibra) y los restos de la digestión llegan al intestino grueso desde el íleon. En el intestino grueso actúan bacterias simbióticas que producen algunas vitaminas, como la B12 o la vitamina K. Las sales minerales y el agua se absorben formándose las heces fecales que avanzan hacia el ano mediante movimientos peristálticos. No confundir la egestión de los residuos de la digestión con la excreción de desechos.