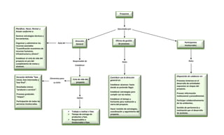
Proyectos
Oficina de gestión
de procesos
Participantes
involucrados
Ciclo de vida del
proyecto
Ejecutados por
Dirección
General
 Trabajo a realizar x fase.
 Tiempo de entrega de
productos x fase.
 Responsables e
involucrados x fase.
Roles
Responsable de
Establecer
Define
Planificar, Hacer, Revisar y
Actuar conforme a:
Generar estrategias técnicas y
herramientas.
Organizar y administrar los
recursos asociados
“Cuantificación económica de
recursos humanos,
infraestructura y dinero”.
Establecer el ciclo de vida del
proyecto en pro del
cumplimiento de metas y
alcances.
Elementos para
su éxito
Duración definida “fase
inicial, fase intermedia y
fase final”.
Resultados únicos
“producto o servicio”.
Procesos graduales
“etapas”.
Participación de todas las
personas involucradas.
Roles
Contribuir con la dirección
general en:
Establecer alcances: hasta
donde se pretende llegar.
Establecer estrategias para
cumplir con las metas.
Establecer el tiempo y
horizonte para realización y
cierre del proyecto.
Hacer revisión de estrategias,
coordinación y seguimiento del
proyecto.
Roles
Disposición de colaborar en:
Procesos inmersos en el
desarrollo de actividades
expuestas en etapas del
proyecto.
Proveer información
institucional y procedimental.
Participar colaborativamente
de los ambientes.
Sentido de pertenencia y
motivación por el desarrollo
de acciones.

Ariel almonacid arias_actividad1_mapa_c

  • 1.
    Proyectos Oficina de gestión deprocesos Participantes involucrados Ciclo de vida del proyecto Ejecutados por Dirección General  Trabajo a realizar x fase.  Tiempo de entrega de productos x fase.  Responsables e involucrados x fase. Roles Responsable de Establecer Define Planificar, Hacer, Revisar y Actuar conforme a: Generar estrategias técnicas y herramientas. Organizar y administrar los recursos asociados “Cuantificación económica de recursos humanos, infraestructura y dinero”. Establecer el ciclo de vida del proyecto en pro del cumplimiento de metas y alcances. Elementos para su éxito Duración definida “fase inicial, fase intermedia y fase final”. Resultados únicos “producto o servicio”. Procesos graduales “etapas”. Participación de todas las personas involucradas. Roles Contribuir con la dirección general en: Establecer alcances: hasta donde se pretende llegar. Establecer estrategias para cumplir con las metas. Establecer el tiempo y horizonte para realización y cierre del proyecto. Hacer revisión de estrategias, coordinación y seguimiento del proyecto. Roles Disposición de colaborar en: Procesos inmersos en el desarrollo de actividades expuestas en etapas del proyecto. Proveer información institucional y procedimental. Participar colaborativamente de los ambientes. Sentido de pertenencia y motivación por el desarrollo de acciones.