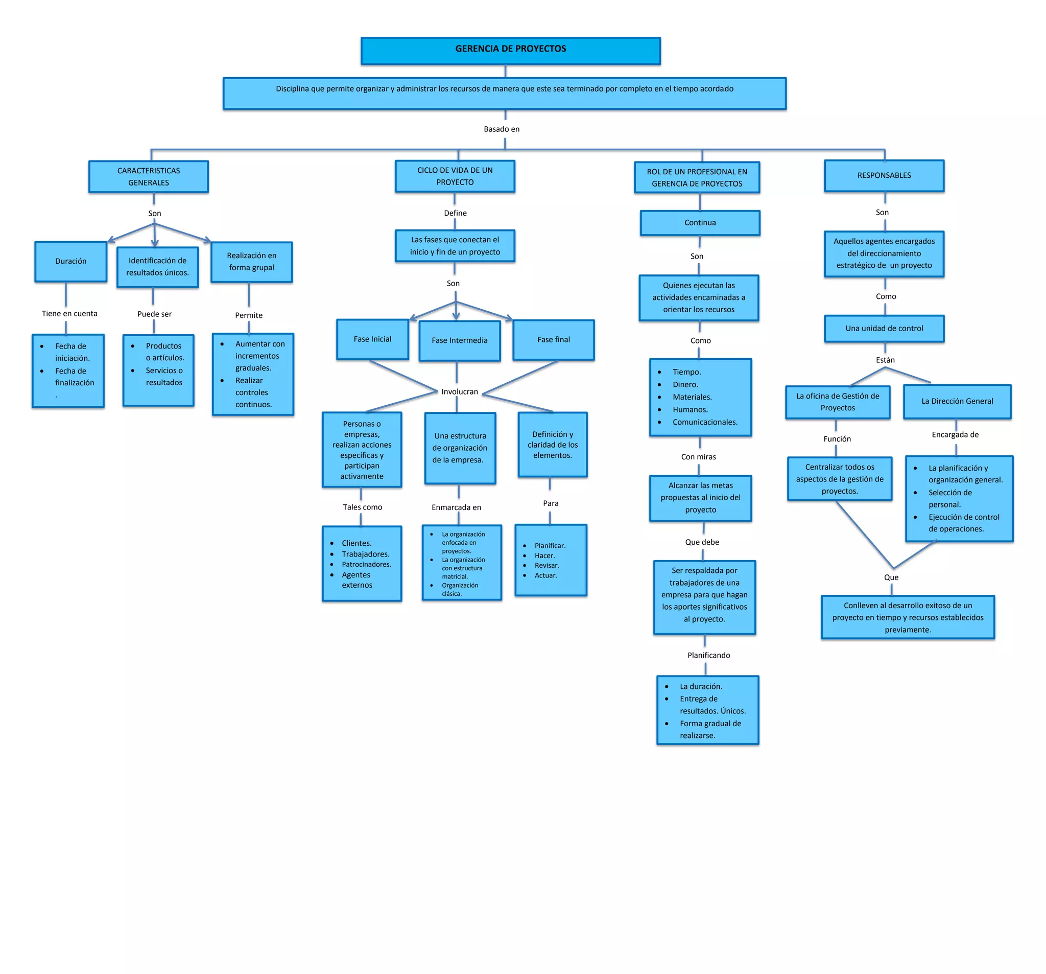
GERENCIA DE PROYECTOS
CICLO DE VIDA DE UN
PROYECTO
ROL DE UN PROFESIONAL EN
GERENCIA DE PROYECTOS
RESPONSABLES
Basado en
CARACTERISTICAS
GENERALES
Son
Duración Identificación de
resultados únicos.
Realización en
forma grupal
Tiene en cuenta Puede ser Permite
 Fecha de
iniciación.
 Fecha de
finalización
.
 Productos
o artículos.
 Servicios o
resultados
 Aumentar con
incrementos
graduales.
 Realizar
controles
continuos.
Define
Fase Inicial Fase Intermedia Fase final
Involucran
Personas o
empresas,
realizan acciones
específicas y
participan
activamente
Una estructura
de organización
de la empresa.
Definición y
claridad de los
elementos.
Las fases que conectan el
inicio y fin de un proyecto
Son
Tales como Enmarcada en Para
 Clientes.
 Trabajadores.
 Patrocinadores.
 Agentes
externos
 La organización
enfocada en
proyectos.
 La organización
con estructura
matricial.
 Organización
clásica.
 Planificar.
 Hacer.
 Revisar.
 Actuar.
Disciplina que permite organizar y administrar los recursos de manera que este sea terminado por completo en el tiempo acordado
Continua
Quienes ejecutan las
actividades encaminadas a
orientar los recursos
 Tiempo.
 Dinero.
 Materiales.
 Humanos.
 Comunicacionales.
Son
Como
Alcanzar las metas
propuestas al inicio del
proyecto
Con miras
Ser respaldada por
trabajadores de una
empresa para que hagan
los aportes significativos
al proyecto.
Que debe
 La duración.
 Entrega de
resultados. Únicos.
 Forma gradual de
realizarse.
Planificando
Aquellos agentes encargados
del direccionamiento
estratégico de un proyecto
Son
Una unidad de control
Como
La oficina de Gestión de
Proyectos
Están
La Dirección General
Encargada de
Función
Centralizar todos os
aspectos de la gestión de
proyectos.
 La planificación y
organización general.
 Selección de
personal.
 Ejecución de control
de operaciones.
Que
Conlleven al desarrollo exitoso de un
proyecto en tiempo y recursos establecidos
previamente.

Mapa Conceptual Gerencia de proyectos

  • 1.
    GERENCIA DE PROYECTOS CICLODE VIDA DE UN PROYECTO ROL DE UN PROFESIONAL EN GERENCIA DE PROYECTOS RESPONSABLES Basado en CARACTERISTICAS GENERALES Son Duración Identificación de resultados únicos. Realización en forma grupal Tiene en cuenta Puede ser Permite  Fecha de iniciación.  Fecha de finalización .  Productos o artículos.  Servicios o resultados  Aumentar con incrementos graduales.  Realizar controles continuos. Define Fase Inicial Fase Intermedia Fase final Involucran Personas o empresas, realizan acciones específicas y participan activamente Una estructura de organización de la empresa. Definición y claridad de los elementos. Las fases que conectan el inicio y fin de un proyecto Son Tales como Enmarcada en Para  Clientes.  Trabajadores.  Patrocinadores.  Agentes externos  La organización enfocada en proyectos.  La organización con estructura matricial.  Organización clásica.  Planificar.  Hacer.  Revisar.  Actuar. Disciplina que permite organizar y administrar los recursos de manera que este sea terminado por completo en el tiempo acordado Continua Quienes ejecutan las actividades encaminadas a orientar los recursos  Tiempo.  Dinero.  Materiales.  Humanos.  Comunicacionales. Son Como Alcanzar las metas propuestas al inicio del proyecto Con miras Ser respaldada por trabajadores de una empresa para que hagan los aportes significativos al proyecto. Que debe  La duración.  Entrega de resultados. Únicos.  Forma gradual de realizarse. Planificando Aquellos agentes encargados del direccionamiento estratégico de un proyecto Son Una unidad de control Como La oficina de Gestión de Proyectos Están La Dirección General Encargada de Función Centralizar todos os aspectos de la gestión de proyectos.  La planificación y organización general.  Selección de personal.  Ejecución de control de operaciones. Que Conlleven al desarrollo exitoso de un proyecto en tiempo y recursos establecidos previamente.