La acción piramidal: un modelo de gestión de la investigación en la universidad




                                       Jenner Baquero*




Ambassador por la “The University of New Mexico” (EE-UU); Director de Investigación
de la UNIDEC.



*Autor para correspondencia: jbaquero@unidecvirtual.net.ec



                                          Resumen



El presente trabajo propone un esquema para la organización del desarrollo y gestión de la
investigación en la universidad ecuatoriana; así como su articulación con los organismos
estatales pertinentes, a fin de lograr una adecuada y bien entendida sinergia.

La planificación de la investigación académica requiere vincular eficientemente a la
pirámide de gestión conformada por los planes de desarrollo nacionales e institucionales,
sistemas, líneas, proyectos, gestores, grupos de investigación, así como a docentes y
estudiantes investigadores.

Palabras Clave: Desarrollo y gestión de la investigación, articulación con organismos
estatales, investigación académica, líneas, proyectos, grupos de investigación.



                                           Abstract



The present work proposes an outline for the organization of the development and
administration of the investigation at the Ecuadorian university; as well as their articulation
with the pertinent state organisms, in order to achieve an appropriate and well understood
synergy.

The planning of the academic investigation requires to link efficiently to the administration
pyramid conformed by national and institutional development plans, systems, lines,
projects, agents, investigation groups, as well as to educational and investigating students.



Key words: develop and administration of the investigation, articulation with state
organisms, academic investigation, lines, projects, investigation groups.



Introducción



  La concepción del orgánico regular,           la organización, gestión, distribución de
responsabilidades y control en la planificación institucional del Ministerio de Defensa
Nacional de cualquier país nos lleva a la siguiente reflexión.

Los modelos piramidales son altamente eficientes en los trabajos multi-tareas cuyos
gestores y actores requieren un alto grado de organización para actividades que por su
naturaleza deben ser notablemente efectivas.

Si profundizamos un poco en el ejemplo del trabajo organizado realizado por el cuerpo
militar entenderemos que por cada cinco metros de frontera existe un soldado designado
para el efecto; el cual es supervisado por un comandante de escuadra; el mismo que a su
vez rendirá cuentas a un capitán comandante de compañía y responsable por un notable
sector fronterizo. Si existe alguna novedad en algún sector, muy pronto lo sabrá el capitán.
El capitán dará su parte diario a la comandancia de batallón; el batallón está formado por
diversas compañías, que por lo general supervisan toda una división territorial, como es el
caso del cantón. La brigada es la unidad inspectora de las actividades de todos los
batallones. El general de brigada recibirá el parte de las novedades pertinentes que se hayan
suscitado en la división territorial, como es el caso de la provincia.

El general de división recibe los partes de las brigadas de las diferentes provincias que
conforman una división con lo cual eleva el suyo propio al general de ejército asociado, o
en el caso de un país pequeño; al ministerio de defensa cuyo responsable: el ministro de
defensa; militar o civil, asesor del presidente de la república informará al mismo de
aquellos aspectos que éste requiera saber para tomar las decisiones políticas del caso.

Por la organización piramidal teórica del ejército; el ministro de defensa estaría en la
capacidad de conocer en cualquier momento cualquier novedad del último rincón del país,
los responsables del caso eventual, así como los recursos y acciones empleados o a
emplearse en el mismo. Todo esto es logrado a través de las siguientes condiciones
principales:

   •   División de tareas.

   •   Capacitación efectiva del personal asignado a cumplir dichas tareas

   •   Una asignación de recursos necesarios a nivel inverso piramidal.

Es verdad que el orgánico regular tiende a burocratizar la línea piramidal; por lo cual en
casos extremos como el de conflicto armado se han establecido mecanismos para tomar
“atajos” y efectivizar así el trabajo coyuntural de la milicia; como sucedió en el ejército de
los EEUU luego al ataque a Pearl Harbour el 7 de Diciembre de 1941 en el cual los “atajos”
referidos dinamizaron la operatividad del grupo armado llevándolo a ganar la contienda
frente a los japoneses.

La estructura piramidal no solo llevó a los americanos a tener un ejército regular bien
organizado y bien dotado de insumos necesarios para la contienda; solo inefectivo en casos
determinados como el de las Ardenas en 1944 sino que al tener su planificación
completamente articulada a la del estado cuyos gobiernos primero a cargo de Roosevelt y
luego Truman permitieron el desarrollo económico de los EEUU a pesar de los ingentes
gastos debido a la guerra.

Imaginemos ahora todos aquellos aspectos en los que debía pensar Eisenhower como
comandante del frente aliado europeo y la planificación a tomarse en cuenta antes del día
“D”; destaquemos solo los siguientes: Alimentación del personal militar por tiempo
indefinido, avituallamiento, material bélico, operaciones de inteligencia militar,
reconstrucción de las ciudades destruidas, alimentación de la población empobrecida por la
guerra, construcción de obras públicas y militares como caminos y puentes, recepción ,
ubicación y designación de directrices sobre refugiados y personal enemigo que se rendía,
establecimiento de planes eventuales para las diferentes coyunturas, directrices para evitar
conflictos con los rusos en el caso eventual de encontrarse con los mismos en Alemania,
definir el tiempo exacto para no lograr demasiado rápido a la rendición alemana, de modo
que desgaste los suficiente a Rusia, a fin de que ésta no se apodere de un amplio sector de
Europa Oriental y no se convierta en un peligro para los aliados en el caso de una futura
guerra, y no llegar demasiado tarde para el caso de que los alemanes se fortalezcan en el
frente occidental o que los rusos se apoderen de Alemania, imponiendo sus gobernantes
(recordemos que eran tiempos previos a la guerra fría).

La estructura piramidal en los ejércitos aliados definió la victoria de los mismos durante la
SGM.
Si dejamos a un lado los aspectos militares específicos tomando solamente los
organizacionales y los aplicamos a la gestión del aprendizaje se podrán encontrar notables
resultados.

En determinada investigación cualitativa, levada a cabo por el autor del presente artículo
sobre la incidencia de las pirámides educativas en el aprendizaje vertical sobre el horizontal
en el área de la matemática en un grupo de formado por treinta estudiantes a quienes se
aplicó la siguiente metodología:



Paso 1

   •     Trabajar horizontalmente con todos los estudiantes por igual; impartiendo la cátedra
         por un mes.

   •     A través de diversos indicadores; cualitativos y cuantitativos tanto generales cuanto
         específicos determinar los cuadros de liderazgo.

   •     Formación de tres categorías de interés:

              1. Categoría “A”; estudiantes excepcionales, cuyas aspiraciones son llegar a
                 la excelencia académica en general.

              2. Categoría “B”; estudiantes buenos, cuyas aspiraciones en cuanto a la
                 matemática están enfocadas a cumplir de manera aceptable con los
                 requerimientos de promoción.

              3. . Categoría “C”; estudiantes que no tienen interés en la matemática o creen
                 que no tienen la capacidad para aprenderla.



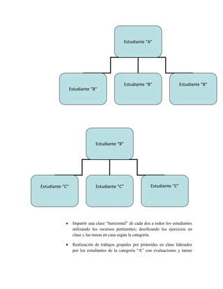
                     •   Establecimiento de sendas pirámides de trabajo formadas por un
                         estudiante de la categoría “A” y tres estudiantes de la categoría “B”
                         y tres alumnos de la categoría “C” por cada estudiante de la
                         categoría “B”
Estudiante “A”




                                               Estudiante “B”                 Estudiante “B”
                 Estudiante “B”




                              Estudiante “B”




Estudiante “C”                Estudiante “C”                 Estudiante “C”




            •     Impartir una clase “horizontal” de cada dos a todos los estudiantes
                  utilizando los recursos pertinentes; dosificando los ejercicios en
                  clase y las tareas en casa según la categoría.

            •     Realización de trabajos grupales por pirámides en clase liderados
                  por los estudiantes de la categoría “A” con evaluaciones y tareas
planteadas por los mismos y dosificadas a los estudiantes tanto “A”
    como “C”; supervisión del profesor.

•   Una prueba mensual dosificada por parte del profesor y pruebas co-
    evaluatorias dosificadas por categorías propuestas por cada
    pirámide; pruebas recuperatorias referentes a las anteriores a
    discreción todas las semanas o siempre que la pirámide lo requiera
    (cada director de pirámide elegirá coordinando con la misma fecha
    y hora de la recepción de dichas pruebas).

•   Evaluación mensual de pirámides por parte del profesor cuyos
    indicadores son:

       1. Evaluación académica realizada por el profesor a todos los
          alumnos (tareas, lecciones, pruebas, exámenes, valores, etc.)
          del trabajo realizado por el profesor.

       2. Evaluación académica realizada por los jefes de pirámide a
          sus miembros (tareas, lecciones, pruebas, exámenes,
          valores, etc.) del trabajo realizado por las pirámides y
          supervisadas por el profesor.

       3. Evaluación cualitativa de los miembros de la pirámide hacia
          sus respectivos facilitadores por categorías.

       4. Cotejo de las evaluaciones realizadas por el profesor así
          como por cada director de pirámide.

               •   Re-estructuración de cada categoría y de pirámides

                   SEGUNDO MOMENTO

               •   Cada estudiante de la categoría “A” y rotativamente
                   prepara una clase nueva (actividades iniciales,
                   desarrollo, evaluación y tareas) la cual aporta al
                   desarrollo de unidad , la presenta al profesor, el cual
                   evalúa la misma, brinda las orientaciones del caso al
                   estudiante, el cual impartirá dicha clase a los demás
                   compañeros de la categoría “A”, replicará el
                   procedimiento del profesor sobre directrices y
                   evaluación. De dos a tres clases se tomarán para
                   dicho proceso; en las cuales los estudiantes de la
                   categoría “A” trabajarán “solos” pero con la
                   supervisión del profesor, quien a su vez impartirá las
mismas clases a las categorías “B” y “C”
    preparándolos para retomar el trabajo piramidal,
    cuyos profesores serán los estudiantes de la categoría
    “A” .

•   Se divide el trabajo del aula por pirámides al tiempo
    que los estudiantes “A” despejan las inquietudes que
    no fueron resueltas por el profesor sobre la temática
    de estudio, se realizan actividades de grupo, los
    estudiantes “A”, planifican lecciones, tareas en casa,
    pruebas, exposiciones y aplicaciones sobre el tema
    de estudio. Supervisión del profesor.

•   Evaluación por pirámides e informes al profesor.

•   Evaluaciones combinadas profesor-pirámides, cotejo
    de información.

•   Re-estructuración de categorías y pirámides.
5. Categoría “A”: 6 estudiantes cuyo promedio correspondía a
                              19 y 20 sobre 20 en matemática y por lo general en las
                              asignaturas restantes.

Categoría “B”: 15 estudiantes cuyo promedio correspondía al rango de 14 a 18 sobre 20 en
matemática.

Categoría “C”: 9 estudiantes por bajo de 14 en matemática.




La disfuncionalidad hemodinámica provoca un sinnúmero de efectos nocivos para la salud;
entre los cuales están: hemorroides, várices, derrame cerebral; paro cardio-respiratorio;
miocarditis; etc.

Las instituciones públicas o privadas encargadas de la prevención o tratamiento médico
deben tener la capacidad de diagnosticar los casos referentes a hemodinámica a través de
los recursos humanos y tecnológicos; siendo la destreza de uso de los últimos; capítulo de
estudio de la carrera de equipos médicos.

Existen un sin número de investigaciones realizados por organismos gubernamentales,
colegios especializados y universidades sobre patologías y tratamientos diversos en nuestra
provincia y región; enfocados a los habitantes tanto del sector rural cuanto urbano. Sin
embargo no se conocen investigaciones en el periodo 2010-2011 sobre el tema de nuestro
estudio; ya sea porque solamente la UNIDEC oferta la carrera de Imagenología en
Chimborazo o por la falta de interés de los investigadores externos en cuanto a la
hemodinámica; quizás sea acaso por deficiencias en los conocimientos de física aplicada o
en las específicas de la medicina.



El IESS consiente de la importancia de la prevención y tratamiento de los problemas
referentes a nuestro tema de investigación ha ido implementando modernos equipos de
Hemodinamia; nos imaginamos que realizarían estudios previos para determinar la
justificación de sus proyectos de implementación de dichos dispositivos; sin embargo
dichos estudios; si los hay; no son conocidos o no socializados a la comunidad científica
del país.



El Hospital Provincial General Docente de Riobamba está ubicado en la Provincia de
Chimborazo, ciudad de Riobamba, parroquia Veloz; Av. Juan Félix Borja y calle Chile. En
dicha casa asistencial no existe una estadística específica en 2010 sobre la relación
existente en dicho hospital entre las enfermedades derivadas de la disfuncionalidad
hemodinámica y aquellas debidas a otras causas.



                           BIOFÍSICA Y HEMODINÁMICA



La biofísica es una disciplina que coloca a la física al servicio del conocimiento científico
de los pormenores del funcionamiento mecánico del cuerpo humano: la gravedad por
ejemplo nos afecta directamente en la morfología; nuestra estatura promedio, la velocidad
de la sangre, el tamaño de nuestras piernas; etc. Los ejemplos anteriores en mayor o menor
grado son analizados por la física; desde el punto de vista fenomenológico; y su
disfuncionalidad somática, es área de estudio de la medicina y salud.

La cinemática (estudio del movimiento de las partículas, si atender a sus causas), dinámica,
óptica, hidromecánica; etc. Son áreas de estudio de la física y herramientas de la biofísica
para entender al cuerpo humano; su funcionalidad y disfunciones; como fue indicado en el
párrafo anterior; todo lo anterior con el único fin de proponer soluciones a problemas
específicos; o para detectarlos, a través de dispositivos especializados; detectores de las
aplicaciones físicas medibles u observables: magnetogramas, ecosonogramas, rayos x; etc.
Inventados por grandes físicos y aplicados por notables médicos y científicos para el bien
de la humanidad.

La Hemodinámica estudia a la dinámica de la sangre; los “vericuetos” de su trayecto a
través del cuerpo humano; los fenómenos que provoca en su rápido pasar somático; los
males que causa su disfunción y; sin ser su objeto de estudio; las patologías relacionadas a
ésta.

El campo de estudio de la Hemodinámica es increíblemente grande; tanto que cada rama de
la medicina y salud deben hacer un capítulo aparte referente al estudio de aquella; ya sea
por la importancia que implica su acción en cada ramo; cuanto por sus aplicaciones
puntuales.
En el área de Biofísica para Equipos Médicos debemos enfocar el estudio en los tres
grandes estadios siguientes:




      Cortesía http://tu-corazon.blogspot.com/2009/01/sistema-de-conduccion.html



   1) Bombeo cardiaco

   2) Circulación mayor

   3) Circulación menor

   4) Vías de circulación sanguínea: Arterias, arteriolas, venas, vasos; etc.

   5) Anatomía y fisiología hemodinámicas

   6) Funcionalidades y disfuncionalidades hemodinámicas somáticas

   7) Electricidad somática

      En cuanto a los acápites referentes a la física relacionados a los fenómenos antes
      descritos anotaremos:
2) Principios de Análisis Vectorial.- 1Ecuaciones de Maxwell




              3) Hidrodinámica: Hidrostática e Hidrodinámica



              Presión

              Ley de Pascal

              Principio de Arquímedes

              Ecuación de Bernoulli

              Ecuación de Continuidad

              Gasto

              Principios de Hidráulica; etc.




Con el fin de establecer la incidencia de patología hemodinámica se ha determinado una
muestra a través del siguiente modelo estadístico:




1
  Es absolutamente necesario el estudio de las Ecuaciones de Maxwell en Imagenología; para entender el principio de
funcionamiento de los aparatos usados en ésta carrera
Con:

n como tamaño de la muestra,

N población total: 10,000 casos tratados en el HPGDR en 2010

ME: Margen de error 0.05

NC: Nivel de confianza 1.96

p=porcentaje de respuestas (mediciones confiables) 0.5



Lo cual representa a una muestra de 333.33 historias clínicas .Decidimos más bien tomar
995 de ellas para realizar nuestro estudio.

Hipótesis General



La hemodinámica incidió significativamente en la casuística del Hospital Provincial
General Docente de Riobamba en 2010



Hipótesis Específicas



El análisis de la casuística hemodinámica en Chimborazo incide significativamente en la
justificación de la planificación general de la carrera de equipos Médicos referente a la
adquisición de competencias específicas sobre el manejo de dispositivos relacionados a la
Hemodinamia



OPERACIONALIZACIÓN DE LA HIPÓTESIS

Tabla

CATEGORÍA     CONCEPTO                           VARIABLE       INDICADOR         INDICE
Hemodinamia   Disciplina que estudia la                                           Diagnóstico
                                                     La
              generación,     transporte     e                                    inicial.
                                                 Hemodinámica       Diagnóstico
              interacciones de la sangre en el
              cuerpo humano.                                       hemodinámico
                                                                                  Examen o grafía
                                                                                  específica
La     casuística                                                                             Casos
patológica del                                                                                Hemodinámicos
Hospital
Provincial                                               Casuística                           Casos Generales
General             Análisis (estadístico) de casos      patológica
                     patológicos atendidos en el                          Historia Clínica
Docente        de
                          HPGDR en 2010
Riobamba       en
2010



                                                                                              Datos
                                                                                              informativos de la
                                                                                              carrera.

                                                                                              Fundamentación y
                                                                                              descripción de la
                                                                                              carrera



                                                                                              Objetivos de la
                                                                                              carrera
La justificación
de             la                                                                             Competencias
planificación
                                                                                              profesionales
general de la
carrera       de
                                                                                              Perfil profesional
equipos                                               La planificación
Médicos                                                  de la carrera                        Campo
referente a la                                          referente a la
                                                                         Plan de Carrera de   ocupacional
adquisición de                                           competencia
                                                                         Imagenología de la
competencias                                          específica sobre
                                                                             UNIDEC           Estructura
específicas                                              el manejo de
                                                          equipos de                          curricular
sobre el manejo                                        hemodinámica
de dispositivos
                                                                                              Requisitos
relacionados a
la Hemodinamia                                                                                Estructura del
                                                                                              plan de estudios

                                                                                              Malla curricular

                                                                                              Sistema de
                                                                                              evaluación de la
                                                                                              carrera

                                                                                              Bibliografía
EXPOSICIÓN DE RESULTADOS



                       Historias
                                           Número           %
                       Clínicas
                       Comprometen
                       coyunturas            390           39.20
                       hemodinámicas
                       No
                       comprometen
                                             605           60.8
                       coyunturas
                       hemodinámicas
                       Total                 995           100




Aplicación del coeficiente de correlación “r” de Pearson

Sea:

X= Casos clínicos relacionados con disfuncionalidades hemodinámicas 2010 del HPGDR
(muestra).

Y= Casos clínicos generales 2010 del HPGDR (muestra).
r=1

Interpretación: Ya que r=1 existe una correlación positiva absoluta entre las variables
“Patología hemodinámica” y “casuística en el HPGDR en 2010”.

Planteamiento de la Hipótesis

Ho:    =0

HA:     ≠0


Nivel de significado:

α=0.05

Rechácese la hipótesis nula si r< -0.999 o si r > 0.999; valor teórico de r 0.025



Decisión:

Como r=1 está a la derecha de 0.999 se rechaza la hipótesis nula; luego el coeficiente de
correlación r= 1 sí es significativo.



      CONCLUSIONES:



         La patología hemodinámica incidió de modo significativo en el casuismo del
         HPGDR en 2010.

         Un gran porcentaje de los casos que no obedecieron a situaciones hemodinámicas se
         debieron a casos fortuitos puntuales y no a patologías externas; lo que destaca la
         importancia de los casos referidos en la primera conclusión.

         La incidencia de casos referentes a la hemodinámica no son coyunturales al 2010
         solamente; son importantes en todo tiempo y todo lugar; por ser ésta inherente a la
         vida del ser humano
Se justifica plenamente la competencia específica de la carrera de equipos médicos
referente al manejo de equipos de hemodinámica.




                               Referencias

Artículo científico el aprendizaje piramidal

  • 1.
    La acción piramidal:un modelo de gestión de la investigación en la universidad Jenner Baquero* Ambassador por la “The University of New Mexico” (EE-UU); Director de Investigación de la UNIDEC. *Autor para correspondencia: jbaquero@unidecvirtual.net.ec Resumen El presente trabajo propone un esquema para la organización del desarrollo y gestión de la investigación en la universidad ecuatoriana; así como su articulación con los organismos estatales pertinentes, a fin de lograr una adecuada y bien entendida sinergia. La planificación de la investigación académica requiere vincular eficientemente a la pirámide de gestión conformada por los planes de desarrollo nacionales e institucionales, sistemas, líneas, proyectos, gestores, grupos de investigación, así como a docentes y estudiantes investigadores. Palabras Clave: Desarrollo y gestión de la investigación, articulación con organismos estatales, investigación académica, líneas, proyectos, grupos de investigación. Abstract The present work proposes an outline for the organization of the development and administration of the investigation at the Ecuadorian university; as well as their articulation
  • 2.
    with the pertinentstate organisms, in order to achieve an appropriate and well understood synergy. The planning of the academic investigation requires to link efficiently to the administration pyramid conformed by national and institutional development plans, systems, lines, projects, agents, investigation groups, as well as to educational and investigating students. Key words: develop and administration of the investigation, articulation with state organisms, academic investigation, lines, projects, investigation groups. Introducción La concepción del orgánico regular, la organización, gestión, distribución de responsabilidades y control en la planificación institucional del Ministerio de Defensa Nacional de cualquier país nos lleva a la siguiente reflexión. Los modelos piramidales son altamente eficientes en los trabajos multi-tareas cuyos gestores y actores requieren un alto grado de organización para actividades que por su naturaleza deben ser notablemente efectivas. Si profundizamos un poco en el ejemplo del trabajo organizado realizado por el cuerpo militar entenderemos que por cada cinco metros de frontera existe un soldado designado para el efecto; el cual es supervisado por un comandante de escuadra; el mismo que a su vez rendirá cuentas a un capitán comandante de compañía y responsable por un notable sector fronterizo. Si existe alguna novedad en algún sector, muy pronto lo sabrá el capitán. El capitán dará su parte diario a la comandancia de batallón; el batallón está formado por diversas compañías, que por lo general supervisan toda una división territorial, como es el caso del cantón. La brigada es la unidad inspectora de las actividades de todos los batallones. El general de brigada recibirá el parte de las novedades pertinentes que se hayan suscitado en la división territorial, como es el caso de la provincia. El general de división recibe los partes de las brigadas de las diferentes provincias que conforman una división con lo cual eleva el suyo propio al general de ejército asociado, o en el caso de un país pequeño; al ministerio de defensa cuyo responsable: el ministro de defensa; militar o civil, asesor del presidente de la república informará al mismo de aquellos aspectos que éste requiera saber para tomar las decisiones políticas del caso. Por la organización piramidal teórica del ejército; el ministro de defensa estaría en la capacidad de conocer en cualquier momento cualquier novedad del último rincón del país,
  • 3.
    los responsables delcaso eventual, así como los recursos y acciones empleados o a emplearse en el mismo. Todo esto es logrado a través de las siguientes condiciones principales: • División de tareas. • Capacitación efectiva del personal asignado a cumplir dichas tareas • Una asignación de recursos necesarios a nivel inverso piramidal. Es verdad que el orgánico regular tiende a burocratizar la línea piramidal; por lo cual en casos extremos como el de conflicto armado se han establecido mecanismos para tomar “atajos” y efectivizar así el trabajo coyuntural de la milicia; como sucedió en el ejército de los EEUU luego al ataque a Pearl Harbour el 7 de Diciembre de 1941 en el cual los “atajos” referidos dinamizaron la operatividad del grupo armado llevándolo a ganar la contienda frente a los japoneses. La estructura piramidal no solo llevó a los americanos a tener un ejército regular bien organizado y bien dotado de insumos necesarios para la contienda; solo inefectivo en casos determinados como el de las Ardenas en 1944 sino que al tener su planificación completamente articulada a la del estado cuyos gobiernos primero a cargo de Roosevelt y luego Truman permitieron el desarrollo económico de los EEUU a pesar de los ingentes gastos debido a la guerra. Imaginemos ahora todos aquellos aspectos en los que debía pensar Eisenhower como comandante del frente aliado europeo y la planificación a tomarse en cuenta antes del día “D”; destaquemos solo los siguientes: Alimentación del personal militar por tiempo indefinido, avituallamiento, material bélico, operaciones de inteligencia militar, reconstrucción de las ciudades destruidas, alimentación de la población empobrecida por la guerra, construcción de obras públicas y militares como caminos y puentes, recepción , ubicación y designación de directrices sobre refugiados y personal enemigo que se rendía, establecimiento de planes eventuales para las diferentes coyunturas, directrices para evitar conflictos con los rusos en el caso eventual de encontrarse con los mismos en Alemania, definir el tiempo exacto para no lograr demasiado rápido a la rendición alemana, de modo que desgaste los suficiente a Rusia, a fin de que ésta no se apodere de un amplio sector de Europa Oriental y no se convierta en un peligro para los aliados en el caso de una futura guerra, y no llegar demasiado tarde para el caso de que los alemanes se fortalezcan en el frente occidental o que los rusos se apoderen de Alemania, imponiendo sus gobernantes (recordemos que eran tiempos previos a la guerra fría). La estructura piramidal en los ejércitos aliados definió la victoria de los mismos durante la SGM.
  • 4.
    Si dejamos aun lado los aspectos militares específicos tomando solamente los organizacionales y los aplicamos a la gestión del aprendizaje se podrán encontrar notables resultados. En determinada investigación cualitativa, levada a cabo por el autor del presente artículo sobre la incidencia de las pirámides educativas en el aprendizaje vertical sobre el horizontal en el área de la matemática en un grupo de formado por treinta estudiantes a quienes se aplicó la siguiente metodología: Paso 1 • Trabajar horizontalmente con todos los estudiantes por igual; impartiendo la cátedra por un mes. • A través de diversos indicadores; cualitativos y cuantitativos tanto generales cuanto específicos determinar los cuadros de liderazgo. • Formación de tres categorías de interés: 1. Categoría “A”; estudiantes excepcionales, cuyas aspiraciones son llegar a la excelencia académica en general. 2. Categoría “B”; estudiantes buenos, cuyas aspiraciones en cuanto a la matemática están enfocadas a cumplir de manera aceptable con los requerimientos de promoción. 3. . Categoría “C”; estudiantes que no tienen interés en la matemática o creen que no tienen la capacidad para aprenderla. • Establecimiento de sendas pirámides de trabajo formadas por un estudiante de la categoría “A” y tres estudiantes de la categoría “B” y tres alumnos de la categoría “C” por cada estudiante de la categoría “B”
  • 5.
    Estudiante “A” Estudiante “B” Estudiante “B” Estudiante “B” Estudiante “B” Estudiante “C” Estudiante “C” Estudiante “C” • Impartir una clase “horizontal” de cada dos a todos los estudiantes utilizando los recursos pertinentes; dosificando los ejercicios en clase y las tareas en casa según la categoría. • Realización de trabajos grupales por pirámides en clase liderados por los estudiantes de la categoría “A” con evaluaciones y tareas
  • 6.
    planteadas por losmismos y dosificadas a los estudiantes tanto “A” como “C”; supervisión del profesor. • Una prueba mensual dosificada por parte del profesor y pruebas co- evaluatorias dosificadas por categorías propuestas por cada pirámide; pruebas recuperatorias referentes a las anteriores a discreción todas las semanas o siempre que la pirámide lo requiera (cada director de pirámide elegirá coordinando con la misma fecha y hora de la recepción de dichas pruebas). • Evaluación mensual de pirámides por parte del profesor cuyos indicadores son: 1. Evaluación académica realizada por el profesor a todos los alumnos (tareas, lecciones, pruebas, exámenes, valores, etc.) del trabajo realizado por el profesor. 2. Evaluación académica realizada por los jefes de pirámide a sus miembros (tareas, lecciones, pruebas, exámenes, valores, etc.) del trabajo realizado por las pirámides y supervisadas por el profesor. 3. Evaluación cualitativa de los miembros de la pirámide hacia sus respectivos facilitadores por categorías. 4. Cotejo de las evaluaciones realizadas por el profesor así como por cada director de pirámide. • Re-estructuración de cada categoría y de pirámides SEGUNDO MOMENTO • Cada estudiante de la categoría “A” y rotativamente prepara una clase nueva (actividades iniciales, desarrollo, evaluación y tareas) la cual aporta al desarrollo de unidad , la presenta al profesor, el cual evalúa la misma, brinda las orientaciones del caso al estudiante, el cual impartirá dicha clase a los demás compañeros de la categoría “A”, replicará el procedimiento del profesor sobre directrices y evaluación. De dos a tres clases se tomarán para dicho proceso; en las cuales los estudiantes de la categoría “A” trabajarán “solos” pero con la supervisión del profesor, quien a su vez impartirá las
  • 7.
    mismas clases alas categorías “B” y “C” preparándolos para retomar el trabajo piramidal, cuyos profesores serán los estudiantes de la categoría “A” . • Se divide el trabajo del aula por pirámides al tiempo que los estudiantes “A” despejan las inquietudes que no fueron resueltas por el profesor sobre la temática de estudio, se realizan actividades de grupo, los estudiantes “A”, planifican lecciones, tareas en casa, pruebas, exposiciones y aplicaciones sobre el tema de estudio. Supervisión del profesor. • Evaluación por pirámides e informes al profesor. • Evaluaciones combinadas profesor-pirámides, cotejo de información. • Re-estructuración de categorías y pirámides.
  • 9.
    5. Categoría “A”:6 estudiantes cuyo promedio correspondía a 19 y 20 sobre 20 en matemática y por lo general en las asignaturas restantes. Categoría “B”: 15 estudiantes cuyo promedio correspondía al rango de 14 a 18 sobre 20 en matemática. Categoría “C”: 9 estudiantes por bajo de 14 en matemática. La disfuncionalidad hemodinámica provoca un sinnúmero de efectos nocivos para la salud; entre los cuales están: hemorroides, várices, derrame cerebral; paro cardio-respiratorio; miocarditis; etc. Las instituciones públicas o privadas encargadas de la prevención o tratamiento médico deben tener la capacidad de diagnosticar los casos referentes a hemodinámica a través de los recursos humanos y tecnológicos; siendo la destreza de uso de los últimos; capítulo de estudio de la carrera de equipos médicos. Existen un sin número de investigaciones realizados por organismos gubernamentales, colegios especializados y universidades sobre patologías y tratamientos diversos en nuestra provincia y región; enfocados a los habitantes tanto del sector rural cuanto urbano. Sin embargo no se conocen investigaciones en el periodo 2010-2011 sobre el tema de nuestro estudio; ya sea porque solamente la UNIDEC oferta la carrera de Imagenología en Chimborazo o por la falta de interés de los investigadores externos en cuanto a la hemodinámica; quizás sea acaso por deficiencias en los conocimientos de física aplicada o en las específicas de la medicina. El IESS consiente de la importancia de la prevención y tratamiento de los problemas referentes a nuestro tema de investigación ha ido implementando modernos equipos de Hemodinamia; nos imaginamos que realizarían estudios previos para determinar la justificación de sus proyectos de implementación de dichos dispositivos; sin embargo
  • 10.
    dichos estudios; silos hay; no son conocidos o no socializados a la comunidad científica del país. El Hospital Provincial General Docente de Riobamba está ubicado en la Provincia de Chimborazo, ciudad de Riobamba, parroquia Veloz; Av. Juan Félix Borja y calle Chile. En dicha casa asistencial no existe una estadística específica en 2010 sobre la relación existente en dicho hospital entre las enfermedades derivadas de la disfuncionalidad hemodinámica y aquellas debidas a otras causas. BIOFÍSICA Y HEMODINÁMICA La biofísica es una disciplina que coloca a la física al servicio del conocimiento científico de los pormenores del funcionamiento mecánico del cuerpo humano: la gravedad por ejemplo nos afecta directamente en la morfología; nuestra estatura promedio, la velocidad de la sangre, el tamaño de nuestras piernas; etc. Los ejemplos anteriores en mayor o menor grado son analizados por la física; desde el punto de vista fenomenológico; y su disfuncionalidad somática, es área de estudio de la medicina y salud. La cinemática (estudio del movimiento de las partículas, si atender a sus causas), dinámica, óptica, hidromecánica; etc. Son áreas de estudio de la física y herramientas de la biofísica para entender al cuerpo humano; su funcionalidad y disfunciones; como fue indicado en el párrafo anterior; todo lo anterior con el único fin de proponer soluciones a problemas específicos; o para detectarlos, a través de dispositivos especializados; detectores de las aplicaciones físicas medibles u observables: magnetogramas, ecosonogramas, rayos x; etc. Inventados por grandes físicos y aplicados por notables médicos y científicos para el bien de la humanidad. La Hemodinámica estudia a la dinámica de la sangre; los “vericuetos” de su trayecto a través del cuerpo humano; los fenómenos que provoca en su rápido pasar somático; los males que causa su disfunción y; sin ser su objeto de estudio; las patologías relacionadas a ésta. El campo de estudio de la Hemodinámica es increíblemente grande; tanto que cada rama de la medicina y salud deben hacer un capítulo aparte referente al estudio de aquella; ya sea por la importancia que implica su acción en cada ramo; cuanto por sus aplicaciones puntuales.
  • 11.
    En el áreade Biofísica para Equipos Médicos debemos enfocar el estudio en los tres grandes estadios siguientes: Cortesía http://tu-corazon.blogspot.com/2009/01/sistema-de-conduccion.html 1) Bombeo cardiaco 2) Circulación mayor 3) Circulación menor 4) Vías de circulación sanguínea: Arterias, arteriolas, venas, vasos; etc. 5) Anatomía y fisiología hemodinámicas 6) Funcionalidades y disfuncionalidades hemodinámicas somáticas 7) Electricidad somática En cuanto a los acápites referentes a la física relacionados a los fenómenos antes descritos anotaremos:
  • 12.
    2) Principios deAnálisis Vectorial.- 1Ecuaciones de Maxwell 3) Hidrodinámica: Hidrostática e Hidrodinámica Presión Ley de Pascal Principio de Arquímedes Ecuación de Bernoulli Ecuación de Continuidad Gasto Principios de Hidráulica; etc. Con el fin de establecer la incidencia de patología hemodinámica se ha determinado una muestra a través del siguiente modelo estadístico: 1 Es absolutamente necesario el estudio de las Ecuaciones de Maxwell en Imagenología; para entender el principio de funcionamiento de los aparatos usados en ésta carrera
  • 13.
    Con: n como tamañode la muestra, N población total: 10,000 casos tratados en el HPGDR en 2010 ME: Margen de error 0.05 NC: Nivel de confianza 1.96 p=porcentaje de respuestas (mediciones confiables) 0.5 Lo cual representa a una muestra de 333.33 historias clínicas .Decidimos más bien tomar 995 de ellas para realizar nuestro estudio. Hipótesis General La hemodinámica incidió significativamente en la casuística del Hospital Provincial General Docente de Riobamba en 2010 Hipótesis Específicas El análisis de la casuística hemodinámica en Chimborazo incide significativamente en la justificación de la planificación general de la carrera de equipos Médicos referente a la adquisición de competencias específicas sobre el manejo de dispositivos relacionados a la Hemodinamia OPERACIONALIZACIÓN DE LA HIPÓTESIS Tabla CATEGORÍA CONCEPTO VARIABLE INDICADOR INDICE Hemodinamia Disciplina que estudia la Diagnóstico La generación, transporte e inicial. Hemodinámica Diagnóstico interacciones de la sangre en el cuerpo humano. hemodinámico Examen o grafía específica
  • 14.
    La casuística Casos patológica del Hemodinámicos Hospital Provincial Casuística Casos Generales General Análisis (estadístico) de casos patológica patológicos atendidos en el Historia Clínica Docente de HPGDR en 2010 Riobamba en 2010 Datos informativos de la carrera. Fundamentación y descripción de la carrera Objetivos de la carrera La justificación de la Competencias planificación profesionales general de la carrera de Perfil profesional equipos La planificación Médicos de la carrera Campo referente a la referente a la Plan de Carrera de ocupacional adquisición de competencia Imagenología de la competencias específica sobre UNIDEC Estructura específicas el manejo de equipos de curricular sobre el manejo hemodinámica de dispositivos Requisitos relacionados a la Hemodinamia Estructura del plan de estudios Malla curricular Sistema de evaluación de la carrera Bibliografía
  • 15.
    EXPOSICIÓN DE RESULTADOS Historias Número % Clínicas Comprometen coyunturas 390 39.20 hemodinámicas No comprometen 605 60.8 coyunturas hemodinámicas Total 995 100 Aplicación del coeficiente de correlación “r” de Pearson Sea: X= Casos clínicos relacionados con disfuncionalidades hemodinámicas 2010 del HPGDR (muestra). Y= Casos clínicos generales 2010 del HPGDR (muestra).
  • 16.
    r=1 Interpretación: Ya quer=1 existe una correlación positiva absoluta entre las variables “Patología hemodinámica” y “casuística en el HPGDR en 2010”. Planteamiento de la Hipótesis Ho: =0 HA: ≠0 Nivel de significado: α=0.05 Rechácese la hipótesis nula si r< -0.999 o si r > 0.999; valor teórico de r 0.025 Decisión: Como r=1 está a la derecha de 0.999 se rechaza la hipótesis nula; luego el coeficiente de correlación r= 1 sí es significativo. CONCLUSIONES: La patología hemodinámica incidió de modo significativo en el casuismo del HPGDR en 2010. Un gran porcentaje de los casos que no obedecieron a situaciones hemodinámicas se debieron a casos fortuitos puntuales y no a patologías externas; lo que destaca la importancia de los casos referidos en la primera conclusión. La incidencia de casos referentes a la hemodinámica no son coyunturales al 2010 solamente; son importantes en todo tiempo y todo lugar; por ser ésta inherente a la vida del ser humano
  • 17.
    Se justifica plenamentela competencia específica de la carrera de equipos médicos referente al manejo de equipos de hemodinámica. Referencias