BASE DE DATOS
¿QUÉ ES UNA BASE DE DATOS?


Una base de datos (cuya abreviatura es BD) es una entidad en
la cual se pueden almacenar datos de manera
estructurada, con la menor redundancia posible. Diferentes
programas y diferentes usuarios deben poder utilizar estos
datos. Por lo tanto, el concepto de base de datos generalmente
está relacionado con el de red ya que se debe poder compartir
esta información. De allí el término base. "Sistema de
información" es el término general utilizado para la estructura
global que incluye todos los mecanismos para compartir datos
que se han instalado.
¿POR QUÉ UTILIZAR UNA BASE DE DATOS?






Una base de datos proporciona a los usuarios el acceso a
datos, que pueden visualizar, ingresar o actualizar, en
concordancia con los derechos de acceso que se les hayan
otorgado. Se convierte más útil a medida que la cantidad de
datos almacenados crece.
Una base de datos puede ser local, es decir que puede utilizarla
sólo un usuario en un equipo, o puede ser distribuida, es decir
que la información se almacena en equipos remotos y se puede
acceder a ella a través de una red.
La principal ventaja de utilizar bases de datos es que múltiples
usuarios pueden acceder a ellas al mismo tiempo.
CARACTERÍSTICAS












Entre las principales características de los sistemas de base de
datos podemos mencionar:
Independencia lógica y física de los datos.
Redundancia mínima.
Acceso concurrente por parte de múltiples usuarios.
Integridad de los datos.
Consultas complejas optimizadas.
Seguridad de acceso y auditoría.
Respaldo y recuperación.
Acceso a través de lenguajes de programación estándar.
OBJETOS DE LA BASE DE DATOS









Tablas: unidad donde crearemos el conjunto de datos de nuestra base de
datos. Estos datos estarán ordenados en columnas verticales. Aquí
definiremos los campos y sus características. Más adelante veremos qué es
un campo.
Consultas: aquí definiremos las preguntas que formularemos a la base de
datos con el fin de extraer y presentar la información resultante de
diferentes formas (pantalla, impresora...)
Formulario: elemento en forma de ficha que permite la gestión de los datos
de una forma más cómoda y visiblemente más atractiva.
Informe: permite preparar los registros de la base de datos de forma
personalizada para imprimirlos.
Macro: conjunto de instrucciones que se pueden almacenar para
automatizar tareas repetitivas.
Módulo: programa o conjunto de instrucciones en lenguaje Visual Basic.
MODELO ENTIDAD-RELACIÓN


Los diagramas o modelos entidad-relación (denominado por su
siglas, ERD “Diagram Entity relationship”) son una
herramienta para el modelado de datos de un sistema de
información. Estos modelos expresan entidades relevantes para
un sistema de información, sus inter-relaciones y propiedades.
MODELO ENTIDAD-RELACIÓN
Entidad: Objeto del mundo real distinguible de otros
objetos. Una entidad se describe usando un conjunto de atributo.
 Conjunto de entidades (tipo de entidad): Una colección de
entidades similares (ej. todos los empleados).
 Todas las entidades de un conjunto tiene los mismos atributos
(a excepción de una jerarquía)
 Cada conjunto de entidades tiene una llave
 Cada atributo tiene un dominio

Nombre

Rut
Empleados
M.E.R 2


Un tipo de entidad define el esquema o
intensión para el conjunto de entidades que
comparten la misma estructura. La colección
de entidades de un tipo particular de entidad
definen la extensión del tipo de entidad.
M.E.R 3















Atributos: En un MER existen diferentes tipos de atributos:
Atributos simples o atómicos: son atributos no divisibles.
Atributos compuestos: son atributos que se pueden dividir en sus
componentes, pudiendo formar jerarquías.
Atributos monovaluados: son atributos que tienen un solo valor para una
entidad en particular.
Atributos multivaluados: son atributos que tienen límites inferior y superior en
el número de valores para una entidad.
Atributos almacenados
Atributos derivados
Valores nulos
Atributos complejos: son atributos compuestos o multivaluados anidados de
una manera arbitraria (lista, conjuntos).
M.E.R 3
Atributos clave de una entidad: Un tipo de
entidad casi siempre tiene un atributo que es
distinto para cada entidad.
 Hay ocasiones en que un conjunto de atributos
constituyen la clave de una entidad (atributos
subrayados en los diagramas).
 Algunas entidades tienen más de un atributo
clave.
 Dominio de los atributos: Cada uno de los
atributos simples tienen asociado un conjunto
de valores posibles.

M.E.R 4








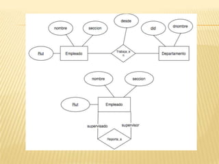
Relación: Asociación entre dos o más entidades.
Por ejemplo, X trabajo en departamento Y.
Conjunto de relaciones: Colección de relaciones
similares:
Un conjunto de relaciones n-area R relaciona n conjuntos de
entidades E1,…,En; cada conjunto de entidades Ej.: en la
relación R involucra alguna entidad de Ej.:
El mismo conjunto de entidades puede participar en distintos
conjuntos de relaciones, o en diferentes “roles” en el mismo
conjunto.
CARDINALIDAD DE LAS RELACIONES








El diseño de relaciones entre las tablas de una base de
datos puede ser la siguiente:
Relaciones de uno a uno: una instancia de la entidad A se
relaciona con una y solamente una de la entidad B.
Relaciones de uno a muchos: cada instancia de la entidad
A se relaciona con varias instancias de la entidad B.
Relaciones de muchos a muchos: cualquier instancia de
la entidad A se relaciona con cualquier instancia de la
entidad B.

Base de datos

  • 1.
  • 2.
    ¿QUÉ ES UNABASE DE DATOS?  Una base de datos (cuya abreviatura es BD) es una entidad en la cual se pueden almacenar datos de manera estructurada, con la menor redundancia posible. Diferentes programas y diferentes usuarios deben poder utilizar estos datos. Por lo tanto, el concepto de base de datos generalmente está relacionado con el de red ya que se debe poder compartir esta información. De allí el término base. "Sistema de información" es el término general utilizado para la estructura global que incluye todos los mecanismos para compartir datos que se han instalado.
  • 3.
    ¿POR QUÉ UTILIZARUNA BASE DE DATOS?    Una base de datos proporciona a los usuarios el acceso a datos, que pueden visualizar, ingresar o actualizar, en concordancia con los derechos de acceso que se les hayan otorgado. Se convierte más útil a medida que la cantidad de datos almacenados crece. Una base de datos puede ser local, es decir que puede utilizarla sólo un usuario en un equipo, o puede ser distribuida, es decir que la información se almacena en equipos remotos y se puede acceder a ella a través de una red. La principal ventaja de utilizar bases de datos es que múltiples usuarios pueden acceder a ellas al mismo tiempo.
  • 4.
    CARACTERÍSTICAS          Entre las principalescaracterísticas de los sistemas de base de datos podemos mencionar: Independencia lógica y física de los datos. Redundancia mínima. Acceso concurrente por parte de múltiples usuarios. Integridad de los datos. Consultas complejas optimizadas. Seguridad de acceso y auditoría. Respaldo y recuperación. Acceso a través de lenguajes de programación estándar.
  • 5.
    OBJETOS DE LABASE DE DATOS       Tablas: unidad donde crearemos el conjunto de datos de nuestra base de datos. Estos datos estarán ordenados en columnas verticales. Aquí definiremos los campos y sus características. Más adelante veremos qué es un campo. Consultas: aquí definiremos las preguntas que formularemos a la base de datos con el fin de extraer y presentar la información resultante de diferentes formas (pantalla, impresora...) Formulario: elemento en forma de ficha que permite la gestión de los datos de una forma más cómoda y visiblemente más atractiva. Informe: permite preparar los registros de la base de datos de forma personalizada para imprimirlos. Macro: conjunto de instrucciones que se pueden almacenar para automatizar tareas repetitivas. Módulo: programa o conjunto de instrucciones en lenguaje Visual Basic.
  • 6.
    MODELO ENTIDAD-RELACIÓN  Los diagramaso modelos entidad-relación (denominado por su siglas, ERD “Diagram Entity relationship”) son una herramienta para el modelado de datos de un sistema de información. Estos modelos expresan entidades relevantes para un sistema de información, sus inter-relaciones y propiedades.
  • 7.
    MODELO ENTIDAD-RELACIÓN Entidad: Objetodel mundo real distinguible de otros objetos. Una entidad se describe usando un conjunto de atributo.  Conjunto de entidades (tipo de entidad): Una colección de entidades similares (ej. todos los empleados).  Todas las entidades de un conjunto tiene los mismos atributos (a excepción de una jerarquía)  Cada conjunto de entidades tiene una llave  Cada atributo tiene un dominio 
  • 8.
  • 9.
    M.E.R 2  Un tipode entidad define el esquema o intensión para el conjunto de entidades que comparten la misma estructura. La colección de entidades de un tipo particular de entidad definen la extensión del tipo de entidad.
  • 10.
    M.E.R 3          Atributos: Enun MER existen diferentes tipos de atributos: Atributos simples o atómicos: son atributos no divisibles. Atributos compuestos: son atributos que se pueden dividir en sus componentes, pudiendo formar jerarquías. Atributos monovaluados: son atributos que tienen un solo valor para una entidad en particular. Atributos multivaluados: son atributos que tienen límites inferior y superior en el número de valores para una entidad. Atributos almacenados Atributos derivados Valores nulos Atributos complejos: son atributos compuestos o multivaluados anidados de una manera arbitraria (lista, conjuntos).
  • 11.
    M.E.R 3 Atributos clavede una entidad: Un tipo de entidad casi siempre tiene un atributo que es distinto para cada entidad.  Hay ocasiones en que un conjunto de atributos constituyen la clave de una entidad (atributos subrayados en los diagramas).  Algunas entidades tienen más de un atributo clave.  Dominio de los atributos: Cada uno de los atributos simples tienen asociado un conjunto de valores posibles. 
  • 12.
    M.E.R 4      Relación: Asociaciónentre dos o más entidades. Por ejemplo, X trabajo en departamento Y. Conjunto de relaciones: Colección de relaciones similares: Un conjunto de relaciones n-area R relaciona n conjuntos de entidades E1,…,En; cada conjunto de entidades Ej.: en la relación R involucra alguna entidad de Ej.: El mismo conjunto de entidades puede participar en distintos conjuntos de relaciones, o en diferentes “roles” en el mismo conjunto.
  • 14.
    CARDINALIDAD DE LASRELACIONES     El diseño de relaciones entre las tablas de una base de datos puede ser la siguiente: Relaciones de uno a uno: una instancia de la entidad A se relaciona con una y solamente una de la entidad B. Relaciones de uno a muchos: cada instancia de la entidad A se relaciona con varias instancias de la entidad B. Relaciones de muchos a muchos: cualquier instancia de la entidad A se relaciona con cualquier instancia de la entidad B.