¿Qué es una célula eucariota?

 Se denomina eucariotas a todas las
células    que   tienen    su   material
hereditario fundamental (su información
genética) encerrado dentro de un
núcleo. Se encuentran en todos los
seres vivos excepto bacterias y
cianobacterias. Son mayores y mas
complejas que las células procariotas.
COMPOSICIÓN QUÍMICA DE LA CÉLULA.


• El 99% del peso de una célula está dominado por 6
  elementos químicos: carbono, hidrógeno, nitrógeno,
  oxígeno, fósforo y azufre.
• La química de los seres vivos, objeto de estudio de la
  bioquímica, está dominada por moléculas de carbono.

• Está dominada y coordinada por polímeros de gran
  tamaño (macromoléculas), moléculas formadas por
  encadenamiento de moléculas orgánicas pequeñas
  que se encuentran libres en el citoplasma celular.
COMPOSICIÓN QUÍMICA DE LA CÉLULA.

•    En una célula existen 4 familias de
     moléculas orgánicas pequeñas:

1.   Azúcares (monosacáridos).
2.   Aminoácidos.
3.   Ácidos grasos.
4.   Nucleótidos. (compuesto químico
     formado por la unión de una
     molécula de ácido fosfórico, un
     azúcar de cinco átomos de carbono
     y una base nitrogenada derivada
     de la purina o la pirimidina)
CITOPLASMA Y CITOSOL

•   En el c. tienen lugar la mayor parte
    de las reacciones metabólicas. Está
    compuesto por el citosol, una
    solución acuosa concentrada que
    engloba numerosas estructuras
    especializadas y orgánulos.

•   El citosol es un gel de base acuosa
    que contiene gran cantidad de
    moléculas grandes y pequeñas, y en
    la mayor parte de las células es, con
    diferencia, el compartimiento más
    voluminoso
CITOESQUELETO


•    Red de filamentos proteicos del citosol
     que ocupa el interior de todas las células
     animales y vegetales.
•    Actúa como bastidor para la organización
     de la célula y la fijación de orgánulos y
     enzimas, y es responsable de muchos de
     los          movimientos        celulares.
     (cilios, flagelos (locomoción) y centriolo
     (división celular)
•    Se forma por tres tipos de filamentos:
1.   Microtúbulos.
2.   Filamentos de actina.
3.   Filamentos intermedios.
Estructura      Descripción                        Función


Citoesqueleto



Microtúbulos    Tubos huecos formados por          Proporcionan soporte estructural;
                subunidades de tubulina.           intervienen en el movimiento y
                                                   división celulares; forman parte de
                                                   los cilios, flagelos y centriolos.



Microfilament   Estructuras sólidas, cilíndricas   Proporcionan soporte estructural;
os              formadas por actina.               participan en el movimiento de las
                                                   células y organelos, así como en la
                                                   división celular.
Citoesqueleto
Tipos de célula eucariota




  Celula eucariota
Tipos de célula eucariota




 Célula eucariota vegetal
La célula como un sistema de
           membranas

      Retículo endoplásmico                                   Núcleo, mitocondrias, plastos,
         Aparato de Golgi                                 peroxisomas, lisosomas y vacuolas.
                                        De dos tipos
             SISTEMAS INTERNOS DE                          ORGÁNULOS
                  MEMBRANA                                MEMBRANOSOS


            CÉLULA                                                  CÉLULA
                                    COMPARTIMENTACIÓN
           ANCESTRAL                                               EUCARIOTA

           INVAGINACIONES DE LA                         RELACIONES DE
            MEMBRANA CELULAR                              SIMBIOSIS

                                        Por dos vías


La célula eucariota se caracteriza por tener un verdadero núcleo y
               orgánulos limitados por membranas.
TEORIA CELULAR


   Todos los organismos están constituidos por células.


  En las células tienen lugar las funciones de alimentación y excreción de un
organismo.


  Las células contienen el material hereditario, el cual permite que las
características de una célula madre pasen a una célula hija.



   Las células solo provienen de células pre-existentes.
LA MEMBRANA CELULAR O
           PLASMATICA
• La membrana plasmática es una envoltura delgada de 75
  A de espesor que rodea a la celula y la separa de su medio
  externo. No es visible al microscopio optico. Esta formada
  por lípidos (fosfolipidos, esfingolipidos y colesterol –si la
  celula es animal-); proteínas (estructurales y enzimaticas) y
  glúcidos (oligosacaridos).
Estructura de la membrana
•   El modelo aceptado actualmente es el denominado de mosaico fluido y que fue
    postulado por Nicholson y Singer en 1972.
•   Bicapa lipídica. Los lipidos se disponen en forma de bicapa, de tal manera que las
    cabezas hidrofilicas se situan hacia el exterior, es decir, en contacto con los medios
    hidricos del interior y del exterior de la celula, y las colas hidrofobicas se disponen
    enfrentadas en el interior de la doble capa. Otro lipido importante, aunque solo
    presente en celulas animales, es el colesterol, que se intercala entre los
    fosfolipidos y tiende a mantener fijas y ordenadas sus colas aumentando la
    resistencia de la membrana. Los lipidos confieren a la membrana fluidez debido a
    que sus moleculas pueden desplazarse libremente.
•   Proteínas. Las proteinas que forman la membrana son de dos tipos según su
    posición en la misma:
     – Proteínas integrales o intrínsecas. Atraviesan total o parcialmente la bicapa. Estas proteinas
       tienen, al igual que los fosfolipidos, carater anfipatico: la parte que se situa en el interior de la
       bicapa, en contacto con las colas de los acidos grasos, es hidrofobica, mientras que los
       extremos expuestos seran hidrofilicos.
     – Proteínas periféricas o extrínsecas. Cuando se situan en el exterior (en cualquiera de las
       caras) de la bicapa. Son proteinas unidas a la membrana por enlaces de tipo ionico y se
       separan de ella con facilidad. Aparecen principalmente en la cara interna de la membrana.
•   Glúcidos. Proteinas y lipidos pueden estar unidos a cadenas glucidicas
    (oligosacaridos) para formar glucoproteinas y glucolipidos de membrana, pero
    solamente en la cara externa de lanbicapa, constituyendo lo que se denomina
    glucocalix (con funcion receptora).
Propiedades de la membrana
• Asimetria. Las dos caras de la bicapa no son iguales, algo que se debe,
   esencialmente, a la presencia de oligosacaridos en la cara externa y a ligeras
   variaciones en la distribucion de los fosfolipidos.
• Permeabilidad selectiva. La membrana es impermeable a moleculas hidrofilas,
   polares o con cargas electricas y permeable a moleculas lipofilas.
• Fluidez. Debida a que los fosfolipidos pueden desplazarse.
• Especificidad funcional. Segun las diferencias de composicion, las membranas de
   los diferentes tipos celulares van a desarrollar unas funciones u otras con mayor
   especificidad.
Funciones de la membrana
• Separa a la celula del medio externo.
• Controla el intercambio de sustancias con el exterior.
• Control y conservacion del gradiente electroquimico entre fuera y dentro de la
   celula.
• Intercambio de senales entre el medio externo y el medio celular. Funcion en la
   que juegan un importante papel las glucoproteinas.
• Inmunidad celular. En la membrana se localizan algunas moleculas con
   propiedades antigenicas, relacionadas, por ejemplo, con el rechazo en trasplantes
   de tejidos u organos de otros individuos.
• Endocitosis y exocitosis. La membrana esta relacionada con la captacion de
   particulas de gran tamano (endocitosis) y con la expulsion de sustancias al exterior
   (exocitosis).
Pared celular en células vegetales.
•   Es una membrana de secrecion que se situa sobre la superficie externa de la
    membrana plasmatica de las celulas vegetales.
Estructura y composición. La pared tiene dos componentes diferenciados:
• Moleculas fibrilares de celulosa.
• Matriz: formada por pectina, hemicelulosa, agua y sales minerales. En las celulas
    diferenciadas, la pared celular aparece como una estructura gruesa compuesta por
    varias capas que se van depositando a medida que madura la celula. Estas capas
    son:
     – Lámina media. Es la capa mas externa y la primera en formarse, y puede ser compartida por
       las celulas adyacentes de un tejido. Esta formada fundamentalmente por pectina.
     – Pared primaria. Situada por debajo de la lamina media hacia el interior de la celula. Esta
       constituida, fundamentalmente, por largas fibras de celulosa cohesionadas por polisacaridos
       hemicelulosa y pectinas) y glucoproteinas. Las moleculas de celulosase disponen en red.
•  Pared secundaria. Es la capa mas interna y se encuentra por debajo de la pared
   primaria en algunos tipos especiales de celulas vegetales (tejidos de soporte o
   vasculares). Consta de varias capas fibrilares, semejantes en su en composicion a la
   pared primaria, aunque contienen celulosa en mayor proporcion y carecen de
   pectinas. Las fibras de celulosa se disponen en paralelo dando lugar a varias capas.
   En ocasiones, entran a formar parte de su composicion polimeros, como la lignina
   (Xilema), ceras y cutina (haz de las hojas) o suberina (corcho).
Funciones de la pared celular
     –   Dar forma y rigidez a las celulas vegetales.
     –   Mantener el balance osmotico.
     –   Une celulas adyacentes.
     –   Posibilita el intercambio de fluidos y la comunicacion celular.
     –   Sirve de barrera al paso de agentes patogenos.
CITOSOL
• Se denomina Citosol a la region del citoplasma que no esta incluida en
  ningun organulo. Es una solucion coloidal constituida por:
• Agua: 85 %.
• Diversas moleculas: enzimas, sales minerales, nucleotidos, etc.
• Elementos fibrosos (citoesqueleto).
• Ribosomas.
• Inclusiones (glucogeno, grasas).
• Funciones del citosol:
    – En el se llevan a cabo algunos procesos metabolicos como por ejemplo, la
      glucolisis.
    – Colabora en el movimiento celular. Los cambios del citosol de estado de gel
      (consistencia viscosa) a sol (consistencia fluida) juegan un papel muy
      importante en la locomocion celular y, particularmente en el moviendo
      ameboide.
    – Almacena algunos productos (glucogeno, lipidos).
    – Constituye el citoesqueleto.
Retículo endoplasmático (R.E.)
• El R.E. es un complejo sistema de membranas, compuesto por saculos y
  tubulos aplanados conectados entre si que delimitan un espacio interno
  llamado lumen. El R.E. se comunica a su vez con el aparato de Golgi y con
  membrana nuclear externa.
• Desde un punto de vista estructural y funcional se distinguen dos tipos de
  R.E.: el reticulo endoplasmatico rugoso (R.E.R.) y el retticulo
  endoplasmatico liso (R.E.L.)
• Retículo endoplasmático rugoso (RER)
• El RER esta constituido por sistema de cisternas con ribosomas adheridos
  a la cara citoplasmatica de su membrana. El RER esta presente en casi
  todas las celulas eucariotas, excepto en los globulos rojos.
• Funciones del RER
• Sintesis de proteinas (en los ribosomas de su cara externa).
• Modificacion o glucosidacion de proteinas. Las proteinas son glucosidadas
  mediante la transferencia de glucidos, fundamentalmente oligosacaridos.
• Amacenamiento de proteinas. En el lumen se almacenan proteinas que
  han sido previamente sintetizadas.
Retículo endoplasmático liso (REL)
• El REL esta constituido por tubulos ramificados intercomunicados entre si y con el RER.
   No contiene ribosomas asociados.
• Funciones
• Sintesis de lipidos de membrana. En la cara citoplasmatica del REL se sintetizan
   practicamente todos los lipidos de la celula, excepto los acidos grasos y ciertos lipidos
   mitocondriales.
• Sintesis de hormonas esteriodeas derivadas del colesterol.
• Detoxificacion. Eliminacion de la toxicidad de moleculas que resultan perjudiciales para
   la celula (por ejemplo, medicamentos, drogas, conservantes, insecticidas, etc).
• Este proceso se realiza principalmente en celulas hepaticas.
• Almacenamiento de Ca++ (en las celulas musculares). El calcio lo libera como respuesta a
   estimulos nerviosos, para permitir la contraccion muscular.
APARATO DE GOLGI

• Sacos aplanados.
• Recibe las cisternas del RE
  y le adosa carbohidratos
  (glucolípidos             y
  glucoproteínas).
• Compacta y distribuye las
  sustancias del RE en
  vesículas hacia el exterior
  de la célula
Complejo de Golgi
• El aparato de Golgi esta formado por los dictiosomas, un conjunto de
  saculos o cisternas apilados y relacionados entre si y rodeados de
  vesiculas membranosas.
• El aparato de Golgi presenta polaridad, es decir, en los dictiosomasa se
  diferencias dos caras con distinta estructura y funcion:
    – La cara de formación (cara cis), mas proxima al nucleo de la celula y
      constituida por cisternas convexas conectadas con el RER.
    – La cara de maduración (cara trans), mas proxima a la membrana plasmatica.
      A partir de sus cisternas se originan vesiculas de secrecion que se encargan de
      transportar proteinas y lipidos hasta otros organulos o hacia el exterior.
• Funciones del complejo de Golgi
• Modificación de las proteínas procedentes del RER. Se anaden nuevos
  restos de carbohidratos a las glucoproteinas procedentes del RER, que de
  esta manera adquieren su composicion y estructura definitivas.
• Secreción de proteínas. En la cara trans se forman vesiculas de secrecion,
  que liberan su contenido selectivamente en el exterior o en el interior de
  la celula.
• Participa en la formación de pared celular en las células vegetales y de
  glucocalix en las animales.
• Interviene en la genesis de lisosomas.
lisososmas
•  Son pequenas vesiculas membranosas que contienen enzimas hidroliticos
   implicadas en los procesos de digestion celular.
• Tipos de lisosomas
• Lisosomas primarios. De reciente formacion, proceden del aparato de Golgi y
   contienen enzimas hidroliticas.
• Lisosomas secundarios. Ademas de las enzimas hidroliticas poseen sustancias en
   vias de degradacion.
Funciones de los lisosomas
• Los lisosomas participan activamente en los procesos de digestión celular.
   Podemos distinguir entre:
• Heterofagia. Digestion intracelular de macromoleculas procedentes del exterior.
   Es llevada a cabo por los fagolisosomas (lisosoma primario + fagosoma). Son
   abundantes en las amebas quye experimentan procesos de fagocitosis, y son
   esenciales en las celulas implicadas en la defensa del organismo, como los
   macrofagos.
• Autofagia. Digestion de partes de la propia celula. Llevada a cabo por los
   autofagolisosomas (lisosoma primario + autofagosoma).
• Una vez finalizada la digestion celular, en los lisosomas secundarios quedan restos
   que no pueden ser aprovechados por la celula y son excretados al exterior, aunque
   en ciertos casos permanecen como cuerpos residuales.
Lisosomas
Los lisosomas son vesículas membranosas procedentes del AG que contienen un conjunto de
enzimas hidrolíticos que se utilizan para la digestión intracelular de macromoléculas
biológicas. Estos enzimas son glucoproteínas que se sintetizan en el RER y pasan a la cara cis
del AG y después a la cara trans donde se reúnen en vesículas que se desprenden por
gemación de la cisterna del AG. Estas vesículas son los lisosomas primarios.
Los lisosomas son muy heterogéneos morfológicamente debido a la variedad de materiales
que digieren:
-Los lisosomas que contienen solo enzimas y no participan en procesos digestivos, se
denominan lisosomas primarios.
-Los lisosomas primarios se unen a los endosomas y se forman los lisosomas secundarios que
contienen materiales en proceso de digestión.
-Los lisosomas que han finalizados los procesos digestivos y mantienen en su interior residuos
no digeribles se denominan cuerpos residuales.
Los lisosomas pueden considerarse el estómago de la célula, en ellos tienen lugar la
digestión intracelular, que se lleva a cabo por la heterofagia o por la autofagia, según
la procedencia del material que va a sufrir la hidrólisis enzmática.

Heterofagia: Es un proceso que consiste en la digestión de nutrientes, que entran en
la célula por endocitosis (pinocitosis y fagocitosis).
-Pinocitosis. Ocurre en todas las células. Las macromoléculas quedan englobadas en
vesículas cubiertas. Una vez perdida la cubierta se procede a la degradación de los
materiales endocitados.
-Fagocitosis. Tiene lugar en las células llamadas fagocitos. Los materiales fagocitados
quedan incluido en un fagosoma que se fusiona con un lisosoma primario y se
convierte en un fagolisosoma.


Autofagia: Consiste en la digestión de materiales intracelulares. Permite la destrucción
de estructuras celulares sobrantes y la supervivencia en condiciones de ayuno, en las
que la célula debe nutrirse a sus propias expensas. Este proceso se inicia cuando el
orgánulo que va a ser destruido es rodeado por membranas procedentes del RE y se
forma un autofagosoma que se fusionará con un lisosoma primario.
RIBOSOMAS
Los ribosomas son organulos no membranosos compuestos por ARN y proteinas.
Pueden encontrarse en las celulas: libres en el citoplasma, en forma de
polirribosomas (agrupacion de ribosomas asociados a ARNm), o bien asociados al
R.E.R. o a la membrana nuclear.
Composición y estructura
Los ribosomas estan compuestos de ARN y proteinas.
Constan de dos subunidades: una subunidad grande, con 2-3 moleculas de ARN y
proteinas, y una subunidad pequena, con un solo tipo de ARN asociado a proteinas.
Ambas subunidades forman un surco, al que se asocia la proteina que se esta
sintetizando, y un segundo surco, en el se aloja el ARNm.
FUNCIONES:
• Formados por 2 subunidades.
• Contienen proteínas y ARN.
• Encargados de acoplar aminoácidos para sintetizar proteínas que quedan en la
    célula.
• Más grandes en células eucariontes.
• Único organelo que se encuentra en células procariontes
Estructuras globulares, sin membrana, formados por varios tipos de
                    proteína asociados a ARNr

 Membrana nuclear                                                    Las proteínas ribosomales se
                                                                     sintetizan en el citoplasma y
                                       Subunidad pequeña                  pasan al nucléolo.
                        ARN r
           Núcleo
                                                                        El ARNr se sintetiza en el
                                                                                 núcleo.
                                       Subunidad mayor
                                                                          Las dos subunidades
                                                                          ribosomales salen al
                                                                          citoplasma donde se
                                                                               ensamblan.

Nucléolo                                                                    FUNCIÓN: Los ribosomas
                                                                          intervienen en la síntesis de
                                                                           proteínas ensamblando los
                                                                          aminoácidos según el orden
                                                                             predeterminado por la
                                                                             secuencia de bases del
               Proteínas ribosomales                Ensamblaje del                   ARNm
                                                      ribosoma
RELACIÓN DE MITOCONDRÍAS Y
                                      CLOROPLASTOS CON BACTERIA
                                     PRUEBAS A FAVOR DE SU ORIGEN
                                            ENDOSIMBIÓTICO


                                       Las mitocondrias y cloroplastos
                                       contienen ADN

                                        El núcleo eucariótico contiene
                                        genes que derivan de bacterias

                                       Las mitocondrias y los cloroplastos
Sensibilidad de estos orgánulos         contienen sus propios ribosomas
a antibióticos antibacterianos

          Filogenia molecular: comparación de secuencias de ARNr de
                     mitocondrias, cloroplastos y Bacteria
PEROXISOMAS
• Vesículas grandes.
• Abundantes en células
  hepáticas.
• Degradan el H2O2, etanol y
  ácidos grasos.
• En plantas también hay
  glioxisomas, convierten los
  lípidos en azúcares en
  semillas en germinación
CILIOS

• Formados por 9 pares de
  microtúbulos y un par
  central.
• Son cortos y se encuentran
  en gran cantidad.
• Barren sustancias.
• Presentes en células
  animales.
FLAGELOS

• Formados por 9 pares de
  microtúbulos y un par
  central.
• Largos, delgados y escasos.
• Desplazamiento
• Presentes en células
  animales.
CENTRÍOLOS
• Se encuentran en
  pares.
• Forman un ángulo
  recto cerca de la
  membrana nuclear.
• Formado por 9
  tripletes de
  microtúbulos.
• Ayudan en la división
  celular construyendo
  el huso mitótico
• Presentes en células
  animales.
PLASTIDIOS

• Presentes en células
  vegetales.
• Se dividen en
  leucoplastos,
  cromoplastos y
  cloroplastos.
• Leucoplastos:
almacenan (amiloplastos,
oleoplastos y
proteinoplastos)


• Cromoplastos:
Pigmentos
CLOROPLASTOS
• Lleva a cabo el
  proceso de la
  fotosíntesis.
• Está rodeado de 2
  membranas.
• Presenta una tercera
  membrana interna
  llamada tilacoide.
  Aquí se encuentra la
  clorofila.
• Presentan ADN y
  ribosomas
FUNCIONES DE LOS ORGÁNULOS EUCARIÓTICOS

Membrana plasmática      Límite celular, barrera selectiva de permeabilidad con sistemas de
                         transporte, media las interacciones célula-célula, la adhesión a
                         superficies y la secreción.
Citoplasma               Localización de orgánulos y de muchos procesos metabólicos.
Microfilamentos,         Forman el Citoesqueleto que determina la estructura celular y el
Filamentos               movimiento.
intermediarios,
y Microtúbulos
Retículo Endoplásmico    Transporte de materiales y lugar de síntesis de lípidos y de proteínas.
Ribosomas                Síntesis de proteínas.
Aparato de Golgi         Empaquetamiento y secreción de materiales para varias destinos y
                         formación de lisosomas.
Lisosomas                Digestión intracelular.
Mitocondrias             Producción de energía a través del uso del ciclo del ácido tricarboxílico,
                         transporte de electrones, fosforilación oxidativa y otras rutas.
Cloroplastos             Fotosíntesis, captación de la energía de la luz y fosmación de hidratos
                         de carbono a partir del CO2 y agua.
Núcleo                   Depósito de la información genética, centro de control de la célula.
Nucleolo                 Síntesis de ARNr, formación de los ribosomas.
Pared celular            Fortalece y da forma a la célula.
Cilios y Flagelos        Movimiento celular.
Vacuola                  Almacenamiento, transporte y digestión de moléculas. Balance hídrico.
¿POR QUÉ ES NECESARIA LA INFORMACIÓN CELULAR?

En toda célula, tanto procariota como
eucariota, se dan complejos procesos
metabólicos y fisiológicos con la finalidad
de obtener materiales y energía.

Además, la célula no sólo requiere
proteínas sino que también necesita regular
y controlar los procesos que se dan en ella.
Toda esta gran cantidad de información se
encuentra en el núcleo de las células
eucariotas y en el genoma o cromosoma de
las células procariotas.

El núcleo es una estructura característica de
las células eucarióticas y contiene la
información genética.
CARACTERÍSTICAS



1. Aspecto: esfera de gran tamaño que se destaca del
   citoplasma y que está separada de él por una envoltura
   nuclear.

2. Número. Normalmente las células sólo tienen un núcleo. El
   paramecio, no obstante, tiene dos núcleos: uno mayor, el
   macronúcleo, y otro menor, el micronúcleo.

3. Forma. Si la célula es isodiamétrica el núcleo suele ser
   esférico. En las células donde dominan dos dimensiones,
   células aplanadas, el núcleo suele ser discoidal. En las
   células alargadas el núcleo suele ser elíptico. Ciertos tipos
   celulares tienen núcleos irregulares.

4. Tamaño. Es muy voluminoso en las células indiferenciadas o
   en las muy activas. Si sufre un aumento en su volumen es
   un indicio de que la célula está próxima a entrar en división.
ESTRUCTURAS

1. ENVOLTURA NUCLEAR

 a. Dos membranas unitarias: una exterior y otra
    interior con un espacio entre ellas llamado
    espacio perinuclear, proviene del retículo
    endoplasmático granular y está conectada con
    él.
 b. La envoltura nuclear no es continua, pues tiene
    un gran número de poros de 500 a 700 Å de
    diámetro. Permiten el paso de grandes
    moléculas (ARN, proteínas) e impiden
    diferencias osmóticas entre el núcleo y el
    citoplasma.
 c. En el interior adosada a la membrana, una
    estructura proteínica formada por proteínas
    fibrilares: la lámina nuclear, de un espesor de
    150 a 500 Å. Fundamental para la constitución
    de los cromosomas inducir la aparición y
    desaparición de la envoltura nuclear.
El núcleo: centro de control de la
                     célula
•  Es un compartimiento limitado por membrana que contiene el genoma
   (la información genética) en las células eucariontes.
• Contiene la información genética, junto con la maquinaria para la
   duplicación del DNA y para la transcripción y el procesamiento del ARN.
Consta de:
•   La envoltura o membrana nuclear.
•   La cromatina
•   El nucléolo.
Estructura del núcleo de la célula
Membrana nuclear
•  Es una membrana doble que rodea al núcleo.
•  La membrana nuclear tiene poros por donde
   pasan algunas moléculas desde el núcleo al
   citoplasma y viceversa.
• Los poros nucleares son estructuras complejas
   que contienen por lo menos ocho subunidades
   proteicas con un canal pequeño en el centro.
FUNCIONES:
• Permite el intercambio selectivo de materiales
• El agua, los iones y las moléculas pequeñas
   como el ATP pueden pasar libremente por el
   canal central del poro, pero éste regula el paso
   de moléculas mayores, en especial de proteínas
   y de ARN.
• Los poros ayudan a controlar el flujo de
   información de y desde el ADN.
2. NUCLEOPLASMA


  a. Contenido nuclear indiferenciado .

  b. Un gel similar al hialoplasma, pero no
     tiene      ni      microtúbulos      ni
     microfilamentos, formado por agua,
     proteínas, ARN e iones.

  c. Inmersa la cromatina y se dan los
     procesos:
      1. síntesis del ARN (transcripción)
      2. la replicación del ADN.
Cromatina
Además, está un material llamado cromatina, que está formada por ADN y
proteinas histonas y no histonas.
     En la división nuclear, la cromatina toma la forma de cromosoma.
• Es el conjunto de ADN y
  proteínas que se encuentra en el
  núcleo de las células eucariotas y
  que constituye el cromosoma
  eucariótico.
• Las    unidades      estructurales
  cromatínicas más pequeñas son
  complejos macromoleculares de
  ADN e histonas llamados
  nucleosomas.




15/07/2012                             51
ESTRUCTURAS
3. CROMATINA
   a. Llamada así por teñirse fuertemente con
      ciertos colorantes.

   b. Constituida por ADN, proteínas y algo de
      ARN.
         1.   Entre las proteínas se encuentran las
              histonas.
         2.   Además podemos encontrar en la cromatina
              otras proteínas, como la miosina y la actina.

   c.   La cromatina está estructurada en elementos
        individuales llamados cromosomas.

   d. Hay un número constante de cromosomas
      por núcleo celular, por individuo y por
      especie. Los cromosomas interfásicos darán
      lugar, cuando la célula se divida, a los
      metafásicos.
ESTRUCTURAS

  4. NUCLEÓLO
     a. Es una estructura aproximadamente esférica,
        visible incluso al microscopio óptico.

     b. Aparece con frecuencia asociado a zonas de
        cromatina densa, los llamados organizadores
        nucleolares,

     c.   No presenta membrana de separación con el
          núcleo y al MET tiene un aspecto
          heterogéneo, grumoso, con zonas más densa
          y otras menos densas. Está constituido
          básicamente por ARN, proteínas y ADN
          asociado.



Funciones del nucléolo: Su función principal es la
síntesis de ARNr (el ARN de los ribosomas) y el
ensamblaje de estos mismos ribosomas.
FUNCIONES

1. La trasmisión de la información genética de los ascendientes a los descendientes y de una
   generación celular a la siguiente se realiza a través del núcleo celular. Debido a esto en el
   núcleo es necesario que se realice la duplicación o replicación del ADN.

2. Los procesos de síntesis del ARN, trascripción de la información genética para la posterior
   síntesis de proteínas en el hialoplasma, se dan también en el núcleo. Por último, esta
   información se traducirá en el citoplasma celular, pues en él se realizará la síntesis de
   proteínas.
Durante la mitosis las
cromátidas se repliegan
sobre sí mismas en tal
grado     que      surgen
pequeños cuerpos dobles
perfectamente visibles al
microscopio:  son      los
cromosomas metafásicos.


CROMOSOMAS:             Su
tamaño es variable: según
las células, el cromosoma
de que se trate, del
momento funcional, etc.
CROMOSOMAS


1. Las cromátidas: estructuras idénticas en morfología e información ya que
   contienen cada una molécula de ADN constituida por un esqueleto proteico,
   situado en el interior, alrededor del cual se disponen muy apelotonados el ADN
   y las proteínas que forman el cromosoma.
2. El centrómero: región que se fija al huso acromático durante la mitosis. Se
   encuentra en un estrechamiento llamada constricción primaria, que divide a
   cada cromátida del cromosoma en dos brazos. En el centrómero se encuentran
   los cinetocoros.
3. Los telómeros: Al extremo de cada brazo del cromosoma se le denomina
   telómero. Los telómeros serán una suerte de "reloj celular" que determinaría el
   número de ciclos celulares que puede tener una célula.
4. El organizador nucleolar.: En algunos cromosomas se encuentra la región del
   organizador nucleolar (NOR). En ella se sitúan los genes que se transcriben
   como ARNr.
5. EI satélite (SAT): Es el segmento del cromosoma entre el organizador nucleolar y
   el telómero correspondiente. Sólo poseen satélite aquellos cromososmas que
   tienen NOR.
TIPOS DE CROMOSOMAS

Orgánulos constantes en número, forma y características.

1. Los cromosomas de una célula pueden ser diferentes
   unos de otros, la diferencia está en la posición del
   centrómero:

     a.   Metacéntricos
     b.   Submetacéntricos
     c.   Acrocéntricos
     d.   Telocéntricos
NÚMERO DE CROMOSOMAS

 1. Se llama cariotipo al número, forma y tamaño de los
    cromosomas de una determinada especie. Esto es, al
CARIOTIPO de los cromosomas de una célula.
    conjunto
 2. El número de cromosomas de las células somáticas (no
    reproductoras) de la mayoría de los animales, plantas y
    hongos es siempre par, excepto si se tienen anomalías
    en el número de cromosomas.
 3. En los ideogramas los cromosomas se agrupan por
    parejas de homólogos.
 4. El número de cromosomas de cada serie recibe el
    nombre de número haploide o n y, como ya se ha dicho,
    ha sido heredado de uno de los progenitores. El número
    total de cromosomas es el número diploide o 2n.
 5. En muchos grupos de seres vivos, por ejemplo en los
    mamíferos, los cariotipos del macho y de la hembra son
    diferentes. Así la mujer tiene dos cromosomas X (XX
    homogamética) y el hombre tiene un cromosoma X y
    otro Y (heterogamético- XY). Estos cromosomas que
    determinan el sexo se llaman, por ser distintos,
    heterocromosomas. En las aves es al contrario, el macho
    es homogamético (ZZ) y la hembra heterogamética
    (ZW). El resto de los cromosomas que no determinan el
    sexo son los autosomas.
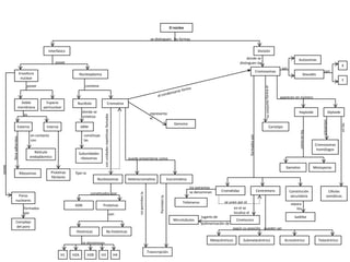
El núcleo

                                                                                                                         se distinguen las formas


                            Interfásico                                                                                                                                                                      División
                                                                                                                                                                                          donde se                                     Autosomas
                                   posee                                                                                                                                             distinguen los
                                                                                                                                                                                                                                                                                X
                                                                                                                                                                                                                           son
                                                                                                                                                                                                            Cromosomas                                     son
         Envoltura                                 Nucleoplasma                                                                                                                                                                            Sexuales
          nuclear
                                                                                                                                                                                                                                                                                Y
              posee                                   contiene

                                                                                                                                                                                                                          aparecen en número
          Doble           Espacio              Nucléolo                            Cromatina
         membrana        perinuclear
                                                    donde se                                                             representa                                                                                                    Haploide                      Diploide
            es
                                                                    con unidades repetitivas llamadas

                                                    sintetiza                                                            el




                                                                                                                                                                                                                                                         presentan
                                                                                                                                          Genoma




                                                                                                                                                                                                                                                                                en las
        Externa            Interna                 ARNr                                                                                                                                                            Cariotipo

                  en contacto                        constituye




                                                                                                                                                                                             formados por
                  con                                las
                                                                                                                                                                                                                                                  Cromosomas
                                                                                                                                                                                                                                                   homólogos
                    Retículo                    Subunidades
                  endoplásmico                   ribosomas                                                   puede presentarse como
posee




                                                                                                                                                                                                                               Gametos           Meiosporas
          Ribosomas             Proteínas     fijan la
                                fibrilares
                                                                Nucleosomas                                  Heterocromatina      Eucromatina

                                                                                                                                                   los extremos
                                                                                                                                                   se denominan         Cromátidas                          Centrómero           Constricción                   Células
                                                          constituidos por
          Poros                                                                                                                                                                                                                   secundaria                   somáticas
        nucleares                                                                                                                                                        se unen por el
                                                                                                                                               Telómeros                                                                          separa
                                              ADN                  Proteínas
            formados                                                                                                                                                           en el se                                              los
            por                                                                                 son                                                                            localiza el
                                                                                                                                                           lugares de                                                               Satélite
                                                                                                                                         Microtúbulos                            Cinetocoro
        Complejo                                                                                                                                           polimerización de
        del poro                                                                                                                                                               según su posición pueden ser
                                              Histónicas                    No histónicas

                                                                                                                                                                Metacéntricos          Submetacéntrico                         Acrocéntrico           Telocéntrico
                                                    se denominan

                                                                                                                       Trasncripción
                                      H1     H2A         H2B      H3                                    H4
LA HERENCIA
 BIOLÓGICA
LOS CROMOSOMAS
• Todas las células tienen el
  material genético en
  forma de ADN.(Acido
  desoxirribonucleico)
• El ADN es la molécula
  química donde se localiza
  la información de la célula.
• Los cromosomas son
  fragmentos de ADN
  organizados en “ovillos”.
LOS CROMOSOMAS
• Solo se hacen visibles cuando la célula va a
  dividirse
LOS CROMOSOMAS
• El número de cromosomas de cada especie es fijo
• En la especie humana hay 23 parejas de cromosomas.
  22 parejas son AUTOSOMAS y la pareja 23 son los
  CROMOSOMAS SEXUALES.
• Un cromosoma de cada pareja proviene de cada uno
  de los progenitores (CROMOSOMAS HOMÓLOGOS)
LOS GENES

• En cada porción de
  un cromosoma
  existe información
  sobre un carácter
  (ejemplo: color del
  pelo).
• Esa porción se
  denomina GEN
LOS GENES
• En un cromosoma pueden existir multitud de
  genes diferentes
LOS GENES
• Los cromosomas homólogos tienen los mismos
  genes ubicados en la misma posición
LOS ALELOS
• Son manifestaciones diferentes de un mismo
  Gen.

      GEN : Color de ojos
      ALELOS:     color de ojos oscuro
                  color de ojos claros
EXPRESION DE LOS ALELOS
• Como existen dos cromosomas homólogos, se
  combinan dos alelos para cada carácter.
• Estos alelos pueden ser iguales o diferentes
Si son iguales, los individuos son   Si son diferentes, son HETEROZIGOTOS
HOMOZIGOTOS para el carácter         para el carácter
EXPRESIÓN DE LOS ALELOS
• A cada GEN se le asigna
  una letra
  Gen A: color de ojos

• Y a cada ALELO del gen
  se le denomina de
  manera diferente
   Bien A1     A2
   o      A a
  en función de las
  relaciones entre los
  alelos
RELACIONES ENTRE LOS
               ALELOS
• ALELOS DOMINANTES Y RECESIVOS
  Cuando dos alelos van juntos en cromosomas
  homólogos, siempre se expresará uno de ellos que será
  el ALELO DOMINANTE. El otro que no se manifiesta es
  el ALELO RECESIVO.

  Al alelo Dominante se le asigna la letra
  mayúscula del GEN.     A
  Al alelo Recesivo se le asigna la letra
  minúscula del gen.
                 a
RELACIÓN ENTRE LOS ALELOS
• HERENCIA INTERMEDIA
  Cuando los alelos que van juntos en
  cromosomas homólogos dominan por igual. De
  modo que el individuo manifiesta una mezcla de
  los dos alelos
RELACIÓN ENTRE LOS ALELOS
• HERENCIA CODOMINANTE
  Cuando los alelos que van juntos en
  cromosomas homólogos dominan por igual. De
  modo que el individuo manifiesta los dos alelos
  a la vez, pero sin mezclarse.
GENOTIPO Y FENOTIPO
• GENOTIPO.- Es el conjunto de alelos que tiene un
  individuo para los diferentes caracteres.

• FENOTIPO.- La manifestación del genotipo. Es decir
  “el carácter que se manifiesta”.


 Genotipo: A a (heterocigotico)
 Fenotipo: Ojos oscuros
HERENCIA DOMINANTE
LOS GRUPOS SANGUINEOS
RESOLUCIÓN DE PROBLEMAS
RESOLUCIÓN DE PROBLEMAS
RESOLUCIÓN DE PROBLEMAS
RESOLUCIÓN DE PROBLEMAS
HERENCIA DEL SEXO
• En los seres humanos el sexo depende de la pareja 23 de
  cromosomas homólogos (CROMOSOMAS SEXUALES)
• Hay dos tipos de cromosomas: X e Y
• Los individuos con dos cromosomas X son hembras: XX
• Los individuos con un cromosoma de cada son machos: XY
HERENCIA DEL SEXO
 ♀ Mujer     ♂ Hombre
  XX           XY



   X          X         Y




       XX         XY


                            (i+5)
HERENCIA LIGADA AL SEXO

• Los cromosomas X e Y no son homólogos, es
  decir, aunque llevan genes estos son diferentes.


                     Cromosoma X: contiene unos 1400 genes
                     con más de 150 millones de pares de bases.
                     Algunas enfermedades asociadas a
                     mutaciones del cromosoma X son:
                      Hemofilia     Síndrome de Rett
                      Distrofia     Síndrome de
                      muscular de   Lesh-Nyhan
                      Duchenne      Síndrome de
                                    Alport
HERENCIA LIGADA AL SEXO

• Los cromosomas X e Y no son homólogos, es
  decir, aunque llevan genes estos son diferentes.

                      Cromosoma Y: Es mucho más
                      pequeño que el X.
                      Contiene más de 200 genes y unos
                      50 millones de pares de bases.
                      Además de determinar el sexo,
                      algunas enfermedades asociadas a
                      mutaciones de este cromosoma son
                      la azospermia y la disgenesia
                      gonadal.
HERENCIA LIGADA AL SEXO
HERENCIA LIGADA AL SEXO
HERENCIA LIGADA AL SEXO
HERENCIA DE DOS CARACTERES
                     Planta de guisante.
    Padres
                     Caracteres: Color de la semilla
                                 (A: Amarillo, a: verde)
                                 Aspecto semilla
                                 (B: lisa, b: rugosa)




  Gametos




             Hijos
HERENCIA DE DOS CARACTERES

                Padres
                                         X




              Gametos




Como     los  alelos    van en                      9/16
cromosomas      diferentes, se
separan en la meiosis y se       Hijos              3/16
combinan de todas las formas
posibles, por lo cual aparecen                      3/16
fenotipos nuevos, que antes no
existían                                            1/16
LEYES DE MENDEL
1ª LEY DE MENDEL
Ley de la uniformidad de los híbridos de la primera generación (F1).
Cuando se cruzan dos individuos (P) de raza pura ambos (homocigotos )
para un determinado carácter, todos los híbridos de la primera generación
(F1) son iguales.
El experimento de Mendel.- llegó a esta conclusión trabajando con una
variedad pura de plantas de guisantes que producían las semillas amarillas
y con una variedad que producía las semillas verdes. Al hacer un
cruzamiento entre estas plantas, obtenía siempre plantas con semillas
amarillas.
2ª LEY DE MENDEL
                 Separación o disyunción de los alelos.

El experimento de Mendel. Mendel tomó plantas procedentes de las
semillas de la primera generación (F1) del experimento anterior y las
polinizó entre sí. Del cruce obtuvo semillas amarillas y verdes. Así pues,
aunque el alelo que determina la coloración verde de las semillas parecía
haber desaparecido en la primera generación filial, vuelve a manifestarse
en esta segunda generación.
3ª LEY DE MENDEL
                  Herencia independiente de caracteres
Se cruzan dos caracteres distintos. Cada uno de ellos se transmite siguiendo
las leyes anteriores con independencia de la presencia del otro carácter.
El experimento de Mendel. Cruzó plantas de guisantes de semilla amarilla
y lisa con plantas de semilla verde y rugosa ( Homocigóticas ambas para los
dos caracteres).Las semillas obtenidas en este cruzamiento eran todas
amarillas y lisas, cumpliéndose así la primera ley para cada uno de los
caracteres considerados , y revelándonos también que los alelos
dominantes para esos caracteres son los que determinan el color amarillo y
la forma lisa. Las plantas obtenidas y que constituyen la F1 son
heterocigóticas (AaBb).
3ª LEY DE MENDEL
LAS MUTACIONES
EL ALBINISMO
MUTACIÓN GÉNICA
MUTACIÓN CROMOSÓMICA
MUTACIÓN GENÓMICA EN AUTOSOMAS
SINDROME DE DOWN
MUTACION EN CROMOSOMAS SEXUALES
SINDROME DE KLINEFELTER
                     MANIFESTACIONES
                     No todas estas manifestaciones
                     se dan en un mismo individuo:
                     - Talla elevada
                     - Mayor acumulación de grasa
                     subcutánea
                     - Dismorfia facial discreta
                     - Alteraciones dentarias
                     - En ocasiones criptorquidia,
                     micropene, escroto hipoplásico
                     o malformaciones en los
                     genitales.
                     - Esterilidad por azoospermia.
                     - Ginecomastia uni o bilateral
                     - Vello pubiano disminuido
                     - Gonadotrofinas elevadas en la
                     pubertad
                     - Disminución de la líbido
                     - Retraso en el área del
                     lenguaje, lectura y comprensión
                     - Lentitud, apatía.
                     - Trastornos emocionales,
                     ansiedad, depresión, etc.
                     - Falta de autoestima.

Celula

  • 2.
    ¿Qué es unacélula eucariota? Se denomina eucariotas a todas las células que tienen su material hereditario fundamental (su información genética) encerrado dentro de un núcleo. Se encuentran en todos los seres vivos excepto bacterias y cianobacterias. Son mayores y mas complejas que las células procariotas.
  • 3.
    COMPOSICIÓN QUÍMICA DELA CÉLULA. • El 99% del peso de una célula está dominado por 6 elementos químicos: carbono, hidrógeno, nitrógeno, oxígeno, fósforo y azufre. • La química de los seres vivos, objeto de estudio de la bioquímica, está dominada por moléculas de carbono. • Está dominada y coordinada por polímeros de gran tamaño (macromoléculas), moléculas formadas por encadenamiento de moléculas orgánicas pequeñas que se encuentran libres en el citoplasma celular.
  • 4.
    COMPOSICIÓN QUÍMICA DELA CÉLULA. • En una célula existen 4 familias de moléculas orgánicas pequeñas: 1. Azúcares (monosacáridos). 2. Aminoácidos. 3. Ácidos grasos. 4. Nucleótidos. (compuesto químico formado por la unión de una molécula de ácido fosfórico, un azúcar de cinco átomos de carbono y una base nitrogenada derivada de la purina o la pirimidina)
  • 5.
    CITOPLASMA Y CITOSOL • En el c. tienen lugar la mayor parte de las reacciones metabólicas. Está compuesto por el citosol, una solución acuosa concentrada que engloba numerosas estructuras especializadas y orgánulos. • El citosol es un gel de base acuosa que contiene gran cantidad de moléculas grandes y pequeñas, y en la mayor parte de las células es, con diferencia, el compartimiento más voluminoso
  • 6.
    CITOESQUELETO • Red de filamentos proteicos del citosol que ocupa el interior de todas las células animales y vegetales. • Actúa como bastidor para la organización de la célula y la fijación de orgánulos y enzimas, y es responsable de muchos de los movimientos celulares. (cilios, flagelos (locomoción) y centriolo (división celular) • Se forma por tres tipos de filamentos: 1. Microtúbulos. 2. Filamentos de actina. 3. Filamentos intermedios.
  • 7.
    Estructura Descripción Función Citoesqueleto Microtúbulos Tubos huecos formados por Proporcionan soporte estructural; subunidades de tubulina. intervienen en el movimiento y división celulares; forman parte de los cilios, flagelos y centriolos. Microfilament Estructuras sólidas, cilíndricas Proporcionan soporte estructural; os formadas por actina. participan en el movimiento de las células y organelos, así como en la división celular.
  • 8.
  • 9.
    Tipos de célulaeucariota Celula eucariota
  • 10.
    Tipos de célulaeucariota Célula eucariota vegetal
  • 11.
    La célula comoun sistema de membranas Retículo endoplásmico Núcleo, mitocondrias, plastos, Aparato de Golgi peroxisomas, lisosomas y vacuolas. De dos tipos SISTEMAS INTERNOS DE ORGÁNULOS MEMBRANA MEMBRANOSOS CÉLULA CÉLULA COMPARTIMENTACIÓN ANCESTRAL EUCARIOTA INVAGINACIONES DE LA RELACIONES DE MEMBRANA CELULAR SIMBIOSIS Por dos vías La célula eucariota se caracteriza por tener un verdadero núcleo y orgánulos limitados por membranas.
  • 12.
    TEORIA CELULAR Todos los organismos están constituidos por células. En las células tienen lugar las funciones de alimentación y excreción de un organismo. Las células contienen el material hereditario, el cual permite que las características de una célula madre pasen a una célula hija. Las células solo provienen de células pre-existentes.
  • 14.
    LA MEMBRANA CELULARO PLASMATICA • La membrana plasmática es una envoltura delgada de 75 A de espesor que rodea a la celula y la separa de su medio externo. No es visible al microscopio optico. Esta formada por lípidos (fosfolipidos, esfingolipidos y colesterol –si la celula es animal-); proteínas (estructurales y enzimaticas) y glúcidos (oligosacaridos).
  • 15.
    Estructura de lamembrana • El modelo aceptado actualmente es el denominado de mosaico fluido y que fue postulado por Nicholson y Singer en 1972. • Bicapa lipídica. Los lipidos se disponen en forma de bicapa, de tal manera que las cabezas hidrofilicas se situan hacia el exterior, es decir, en contacto con los medios hidricos del interior y del exterior de la celula, y las colas hidrofobicas se disponen enfrentadas en el interior de la doble capa. Otro lipido importante, aunque solo presente en celulas animales, es el colesterol, que se intercala entre los fosfolipidos y tiende a mantener fijas y ordenadas sus colas aumentando la resistencia de la membrana. Los lipidos confieren a la membrana fluidez debido a que sus moleculas pueden desplazarse libremente. • Proteínas. Las proteinas que forman la membrana son de dos tipos según su posición en la misma: – Proteínas integrales o intrínsecas. Atraviesan total o parcialmente la bicapa. Estas proteinas tienen, al igual que los fosfolipidos, carater anfipatico: la parte que se situa en el interior de la bicapa, en contacto con las colas de los acidos grasos, es hidrofobica, mientras que los extremos expuestos seran hidrofilicos. – Proteínas periféricas o extrínsecas. Cuando se situan en el exterior (en cualquiera de las caras) de la bicapa. Son proteinas unidas a la membrana por enlaces de tipo ionico y se separan de ella con facilidad. Aparecen principalmente en la cara interna de la membrana. • Glúcidos. Proteinas y lipidos pueden estar unidos a cadenas glucidicas (oligosacaridos) para formar glucoproteinas y glucolipidos de membrana, pero solamente en la cara externa de lanbicapa, constituyendo lo que se denomina glucocalix (con funcion receptora).
  • 16.
    Propiedades de lamembrana • Asimetria. Las dos caras de la bicapa no son iguales, algo que se debe, esencialmente, a la presencia de oligosacaridos en la cara externa y a ligeras variaciones en la distribucion de los fosfolipidos. • Permeabilidad selectiva. La membrana es impermeable a moleculas hidrofilas, polares o con cargas electricas y permeable a moleculas lipofilas. • Fluidez. Debida a que los fosfolipidos pueden desplazarse. • Especificidad funcional. Segun las diferencias de composicion, las membranas de los diferentes tipos celulares van a desarrollar unas funciones u otras con mayor especificidad. Funciones de la membrana • Separa a la celula del medio externo. • Controla el intercambio de sustancias con el exterior. • Control y conservacion del gradiente electroquimico entre fuera y dentro de la celula. • Intercambio de senales entre el medio externo y el medio celular. Funcion en la que juegan un importante papel las glucoproteinas. • Inmunidad celular. En la membrana se localizan algunas moleculas con propiedades antigenicas, relacionadas, por ejemplo, con el rechazo en trasplantes de tejidos u organos de otros individuos. • Endocitosis y exocitosis. La membrana esta relacionada con la captacion de particulas de gran tamano (endocitosis) y con la expulsion de sustancias al exterior (exocitosis).
  • 18.
    Pared celular encélulas vegetales. • Es una membrana de secrecion que se situa sobre la superficie externa de la membrana plasmatica de las celulas vegetales. Estructura y composición. La pared tiene dos componentes diferenciados: • Moleculas fibrilares de celulosa. • Matriz: formada por pectina, hemicelulosa, agua y sales minerales. En las celulas diferenciadas, la pared celular aparece como una estructura gruesa compuesta por varias capas que se van depositando a medida que madura la celula. Estas capas son: – Lámina media. Es la capa mas externa y la primera en formarse, y puede ser compartida por las celulas adyacentes de un tejido. Esta formada fundamentalmente por pectina. – Pared primaria. Situada por debajo de la lamina media hacia el interior de la celula. Esta constituida, fundamentalmente, por largas fibras de celulosa cohesionadas por polisacaridos hemicelulosa y pectinas) y glucoproteinas. Las moleculas de celulosase disponen en red. • Pared secundaria. Es la capa mas interna y se encuentra por debajo de la pared primaria en algunos tipos especiales de celulas vegetales (tejidos de soporte o vasculares). Consta de varias capas fibrilares, semejantes en su en composicion a la pared primaria, aunque contienen celulosa en mayor proporcion y carecen de pectinas. Las fibras de celulosa se disponen en paralelo dando lugar a varias capas. En ocasiones, entran a formar parte de su composicion polimeros, como la lignina (Xilema), ceras y cutina (haz de las hojas) o suberina (corcho). Funciones de la pared celular – Dar forma y rigidez a las celulas vegetales. – Mantener el balance osmotico. – Une celulas adyacentes. – Posibilita el intercambio de fluidos y la comunicacion celular. – Sirve de barrera al paso de agentes patogenos.
  • 20.
    CITOSOL • Se denominaCitosol a la region del citoplasma que no esta incluida en ningun organulo. Es una solucion coloidal constituida por: • Agua: 85 %. • Diversas moleculas: enzimas, sales minerales, nucleotidos, etc. • Elementos fibrosos (citoesqueleto). • Ribosomas. • Inclusiones (glucogeno, grasas). • Funciones del citosol: – En el se llevan a cabo algunos procesos metabolicos como por ejemplo, la glucolisis. – Colabora en el movimiento celular. Los cambios del citosol de estado de gel (consistencia viscosa) a sol (consistencia fluida) juegan un papel muy importante en la locomocion celular y, particularmente en el moviendo ameboide. – Almacena algunos productos (glucogeno, lipidos). – Constituye el citoesqueleto.
  • 21.
    Retículo endoplasmático (R.E.) •El R.E. es un complejo sistema de membranas, compuesto por saculos y tubulos aplanados conectados entre si que delimitan un espacio interno llamado lumen. El R.E. se comunica a su vez con el aparato de Golgi y con membrana nuclear externa. • Desde un punto de vista estructural y funcional se distinguen dos tipos de R.E.: el reticulo endoplasmatico rugoso (R.E.R.) y el retticulo endoplasmatico liso (R.E.L.) • Retículo endoplasmático rugoso (RER) • El RER esta constituido por sistema de cisternas con ribosomas adheridos a la cara citoplasmatica de su membrana. El RER esta presente en casi todas las celulas eucariotas, excepto en los globulos rojos. • Funciones del RER • Sintesis de proteinas (en los ribosomas de su cara externa). • Modificacion o glucosidacion de proteinas. Las proteinas son glucosidadas mediante la transferencia de glucidos, fundamentalmente oligosacaridos. • Amacenamiento de proteinas. En el lumen se almacenan proteinas que han sido previamente sintetizadas.
  • 22.
    Retículo endoplasmático liso(REL) • El REL esta constituido por tubulos ramificados intercomunicados entre si y con el RER. No contiene ribosomas asociados. • Funciones • Sintesis de lipidos de membrana. En la cara citoplasmatica del REL se sintetizan practicamente todos los lipidos de la celula, excepto los acidos grasos y ciertos lipidos mitocondriales. • Sintesis de hormonas esteriodeas derivadas del colesterol. • Detoxificacion. Eliminacion de la toxicidad de moleculas que resultan perjudiciales para la celula (por ejemplo, medicamentos, drogas, conservantes, insecticidas, etc). • Este proceso se realiza principalmente en celulas hepaticas. • Almacenamiento de Ca++ (en las celulas musculares). El calcio lo libera como respuesta a estimulos nerviosos, para permitir la contraccion muscular.
  • 24.
    APARATO DE GOLGI •Sacos aplanados. • Recibe las cisternas del RE y le adosa carbohidratos (glucolípidos y glucoproteínas). • Compacta y distribuye las sustancias del RE en vesículas hacia el exterior de la célula
  • 25.
    Complejo de Golgi •El aparato de Golgi esta formado por los dictiosomas, un conjunto de saculos o cisternas apilados y relacionados entre si y rodeados de vesiculas membranosas. • El aparato de Golgi presenta polaridad, es decir, en los dictiosomasa se diferencias dos caras con distinta estructura y funcion: – La cara de formación (cara cis), mas proxima al nucleo de la celula y constituida por cisternas convexas conectadas con el RER. – La cara de maduración (cara trans), mas proxima a la membrana plasmatica. A partir de sus cisternas se originan vesiculas de secrecion que se encargan de transportar proteinas y lipidos hasta otros organulos o hacia el exterior. • Funciones del complejo de Golgi • Modificación de las proteínas procedentes del RER. Se anaden nuevos restos de carbohidratos a las glucoproteinas procedentes del RER, que de esta manera adquieren su composicion y estructura definitivas. • Secreción de proteínas. En la cara trans se forman vesiculas de secrecion, que liberan su contenido selectivamente en el exterior o en el interior de la celula. • Participa en la formación de pared celular en las células vegetales y de glucocalix en las animales. • Interviene en la genesis de lisosomas.
  • 26.
    lisososmas • Sonpequenas vesiculas membranosas que contienen enzimas hidroliticos implicadas en los procesos de digestion celular. • Tipos de lisosomas • Lisosomas primarios. De reciente formacion, proceden del aparato de Golgi y contienen enzimas hidroliticas. • Lisosomas secundarios. Ademas de las enzimas hidroliticas poseen sustancias en vias de degradacion. Funciones de los lisosomas • Los lisosomas participan activamente en los procesos de digestión celular. Podemos distinguir entre: • Heterofagia. Digestion intracelular de macromoleculas procedentes del exterior. Es llevada a cabo por los fagolisosomas (lisosoma primario + fagosoma). Son abundantes en las amebas quye experimentan procesos de fagocitosis, y son esenciales en las celulas implicadas en la defensa del organismo, como los macrofagos. • Autofagia. Digestion de partes de la propia celula. Llevada a cabo por los autofagolisosomas (lisosoma primario + autofagosoma). • Una vez finalizada la digestion celular, en los lisosomas secundarios quedan restos que no pueden ser aprovechados por la celula y son excretados al exterior, aunque en ciertos casos permanecen como cuerpos residuales.
  • 28.
    Lisosomas Los lisosomas sonvesículas membranosas procedentes del AG que contienen un conjunto de enzimas hidrolíticos que se utilizan para la digestión intracelular de macromoléculas biológicas. Estos enzimas son glucoproteínas que se sintetizan en el RER y pasan a la cara cis del AG y después a la cara trans donde se reúnen en vesículas que se desprenden por gemación de la cisterna del AG. Estas vesículas son los lisosomas primarios. Los lisosomas son muy heterogéneos morfológicamente debido a la variedad de materiales que digieren: -Los lisosomas que contienen solo enzimas y no participan en procesos digestivos, se denominan lisosomas primarios. -Los lisosomas primarios se unen a los endosomas y se forman los lisosomas secundarios que contienen materiales en proceso de digestión. -Los lisosomas que han finalizados los procesos digestivos y mantienen en su interior residuos no digeribles se denominan cuerpos residuales.
  • 29.
    Los lisosomas puedenconsiderarse el estómago de la célula, en ellos tienen lugar la digestión intracelular, que se lleva a cabo por la heterofagia o por la autofagia, según la procedencia del material que va a sufrir la hidrólisis enzmática. Heterofagia: Es un proceso que consiste en la digestión de nutrientes, que entran en la célula por endocitosis (pinocitosis y fagocitosis). -Pinocitosis. Ocurre en todas las células. Las macromoléculas quedan englobadas en vesículas cubiertas. Una vez perdida la cubierta se procede a la degradación de los materiales endocitados. -Fagocitosis. Tiene lugar en las células llamadas fagocitos. Los materiales fagocitados quedan incluido en un fagosoma que se fusiona con un lisosoma primario y se convierte en un fagolisosoma. Autofagia: Consiste en la digestión de materiales intracelulares. Permite la destrucción de estructuras celulares sobrantes y la supervivencia en condiciones de ayuno, en las que la célula debe nutrirse a sus propias expensas. Este proceso se inicia cuando el orgánulo que va a ser destruido es rodeado por membranas procedentes del RE y se forma un autofagosoma que se fusionará con un lisosoma primario.
  • 30.
    RIBOSOMAS Los ribosomas sonorganulos no membranosos compuestos por ARN y proteinas. Pueden encontrarse en las celulas: libres en el citoplasma, en forma de polirribosomas (agrupacion de ribosomas asociados a ARNm), o bien asociados al R.E.R. o a la membrana nuclear. Composición y estructura Los ribosomas estan compuestos de ARN y proteinas. Constan de dos subunidades: una subunidad grande, con 2-3 moleculas de ARN y proteinas, y una subunidad pequena, con un solo tipo de ARN asociado a proteinas. Ambas subunidades forman un surco, al que se asocia la proteina que se esta sintetizando, y un segundo surco, en el se aloja el ARNm. FUNCIONES: • Formados por 2 subunidades. • Contienen proteínas y ARN. • Encargados de acoplar aminoácidos para sintetizar proteínas que quedan en la célula. • Más grandes en células eucariontes. • Único organelo que se encuentra en células procariontes
  • 31.
    Estructuras globulares, sinmembrana, formados por varios tipos de proteína asociados a ARNr Membrana nuclear Las proteínas ribosomales se sintetizan en el citoplasma y Subunidad pequeña pasan al nucléolo. ARN r Núcleo El ARNr se sintetiza en el núcleo. Subunidad mayor Las dos subunidades ribosomales salen al citoplasma donde se ensamblan. Nucléolo FUNCIÓN: Los ribosomas intervienen en la síntesis de proteínas ensamblando los aminoácidos según el orden predeterminado por la secuencia de bases del Proteínas ribosomales Ensamblaje del ARNm ribosoma
  • 34.
    RELACIÓN DE MITOCONDRÍASY CLOROPLASTOS CON BACTERIA PRUEBAS A FAVOR DE SU ORIGEN ENDOSIMBIÓTICO Las mitocondrias y cloroplastos contienen ADN El núcleo eucariótico contiene genes que derivan de bacterias Las mitocondrias y los cloroplastos Sensibilidad de estos orgánulos contienen sus propios ribosomas a antibióticos antibacterianos Filogenia molecular: comparación de secuencias de ARNr de mitocondrias, cloroplastos y Bacteria
  • 35.
    PEROXISOMAS • Vesículas grandes. •Abundantes en células hepáticas. • Degradan el H2O2, etanol y ácidos grasos. • En plantas también hay glioxisomas, convierten los lípidos en azúcares en semillas en germinación
  • 36.
    CILIOS • Formados por9 pares de microtúbulos y un par central. • Son cortos y se encuentran en gran cantidad. • Barren sustancias. • Presentes en células animales.
  • 37.
    FLAGELOS • Formados por9 pares de microtúbulos y un par central. • Largos, delgados y escasos. • Desplazamiento • Presentes en células animales.
  • 38.
    CENTRÍOLOS • Se encuentranen pares. • Forman un ángulo recto cerca de la membrana nuclear. • Formado por 9 tripletes de microtúbulos. • Ayudan en la división celular construyendo el huso mitótico • Presentes en células animales.
  • 39.
    PLASTIDIOS • Presentes encélulas vegetales. • Se dividen en leucoplastos, cromoplastos y cloroplastos. • Leucoplastos: almacenan (amiloplastos, oleoplastos y proteinoplastos) • Cromoplastos: Pigmentos
  • 40.
    CLOROPLASTOS • Lleva acabo el proceso de la fotosíntesis. • Está rodeado de 2 membranas. • Presenta una tercera membrana interna llamada tilacoide. Aquí se encuentra la clorofila. • Presentan ADN y ribosomas
  • 41.
    FUNCIONES DE LOSORGÁNULOS EUCARIÓTICOS Membrana plasmática Límite celular, barrera selectiva de permeabilidad con sistemas de transporte, media las interacciones célula-célula, la adhesión a superficies y la secreción. Citoplasma Localización de orgánulos y de muchos procesos metabólicos. Microfilamentos, Forman el Citoesqueleto que determina la estructura celular y el Filamentos movimiento. intermediarios, y Microtúbulos Retículo Endoplásmico Transporte de materiales y lugar de síntesis de lípidos y de proteínas. Ribosomas Síntesis de proteínas. Aparato de Golgi Empaquetamiento y secreción de materiales para varias destinos y formación de lisosomas. Lisosomas Digestión intracelular. Mitocondrias Producción de energía a través del uso del ciclo del ácido tricarboxílico, transporte de electrones, fosforilación oxidativa y otras rutas. Cloroplastos Fotosíntesis, captación de la energía de la luz y fosmación de hidratos de carbono a partir del CO2 y agua. Núcleo Depósito de la información genética, centro de control de la célula. Nucleolo Síntesis de ARNr, formación de los ribosomas. Pared celular Fortalece y da forma a la célula. Cilios y Flagelos Movimiento celular. Vacuola Almacenamiento, transporte y digestión de moléculas. Balance hídrico.
  • 42.
    ¿POR QUÉ ESNECESARIA LA INFORMACIÓN CELULAR? En toda célula, tanto procariota como eucariota, se dan complejos procesos metabólicos y fisiológicos con la finalidad de obtener materiales y energía. Además, la célula no sólo requiere proteínas sino que también necesita regular y controlar los procesos que se dan en ella. Toda esta gran cantidad de información se encuentra en el núcleo de las células eucariotas y en el genoma o cromosoma de las células procariotas. El núcleo es una estructura característica de las células eucarióticas y contiene la información genética.
  • 43.
    CARACTERÍSTICAS 1. Aspecto: esferade gran tamaño que se destaca del citoplasma y que está separada de él por una envoltura nuclear. 2. Número. Normalmente las células sólo tienen un núcleo. El paramecio, no obstante, tiene dos núcleos: uno mayor, el macronúcleo, y otro menor, el micronúcleo. 3. Forma. Si la célula es isodiamétrica el núcleo suele ser esférico. En las células donde dominan dos dimensiones, células aplanadas, el núcleo suele ser discoidal. En las células alargadas el núcleo suele ser elíptico. Ciertos tipos celulares tienen núcleos irregulares. 4. Tamaño. Es muy voluminoso en las células indiferenciadas o en las muy activas. Si sufre un aumento en su volumen es un indicio de que la célula está próxima a entrar en división.
  • 44.
    ESTRUCTURAS 1. ENVOLTURA NUCLEAR a. Dos membranas unitarias: una exterior y otra interior con un espacio entre ellas llamado espacio perinuclear, proviene del retículo endoplasmático granular y está conectada con él. b. La envoltura nuclear no es continua, pues tiene un gran número de poros de 500 a 700 Å de diámetro. Permiten el paso de grandes moléculas (ARN, proteínas) e impiden diferencias osmóticas entre el núcleo y el citoplasma. c. En el interior adosada a la membrana, una estructura proteínica formada por proteínas fibrilares: la lámina nuclear, de un espesor de 150 a 500 Å. Fundamental para la constitución de los cromosomas inducir la aparición y desaparición de la envoltura nuclear.
  • 45.
    El núcleo: centrode control de la célula • Es un compartimiento limitado por membrana que contiene el genoma (la información genética) en las células eucariontes. • Contiene la información genética, junto con la maquinaria para la duplicación del DNA y para la transcripción y el procesamiento del ARN. Consta de: • La envoltura o membrana nuclear. • La cromatina • El nucléolo.
  • 46.
  • 47.
    Membrana nuclear • Es una membrana doble que rodea al núcleo. • La membrana nuclear tiene poros por donde pasan algunas moléculas desde el núcleo al citoplasma y viceversa. • Los poros nucleares son estructuras complejas que contienen por lo menos ocho subunidades proteicas con un canal pequeño en el centro. FUNCIONES: • Permite el intercambio selectivo de materiales • El agua, los iones y las moléculas pequeñas como el ATP pueden pasar libremente por el canal central del poro, pero éste regula el paso de moléculas mayores, en especial de proteínas y de ARN. • Los poros ayudan a controlar el flujo de información de y desde el ADN.
  • 49.
    2. NUCLEOPLASMA a. Contenido nuclear indiferenciado . b. Un gel similar al hialoplasma, pero no tiene ni microtúbulos ni microfilamentos, formado por agua, proteínas, ARN e iones. c. Inmersa la cromatina y se dan los procesos: 1. síntesis del ARN (transcripción) 2. la replicación del ADN.
  • 50.
    Cromatina Además, está unmaterial llamado cromatina, que está formada por ADN y proteinas histonas y no histonas. En la división nuclear, la cromatina toma la forma de cromosoma.
  • 51.
    • Es elconjunto de ADN y proteínas que se encuentra en el núcleo de las células eucariotas y que constituye el cromosoma eucariótico. • Las unidades estructurales cromatínicas más pequeñas son complejos macromoleculares de ADN e histonas llamados nucleosomas. 15/07/2012 51
  • 52.
    ESTRUCTURAS 3. CROMATINA a. Llamada así por teñirse fuertemente con ciertos colorantes. b. Constituida por ADN, proteínas y algo de ARN. 1. Entre las proteínas se encuentran las histonas. 2. Además podemos encontrar en la cromatina otras proteínas, como la miosina y la actina. c. La cromatina está estructurada en elementos individuales llamados cromosomas. d. Hay un número constante de cromosomas por núcleo celular, por individuo y por especie. Los cromosomas interfásicos darán lugar, cuando la célula se divida, a los metafásicos.
  • 53.
    ESTRUCTURAS 4.NUCLEÓLO a. Es una estructura aproximadamente esférica, visible incluso al microscopio óptico. b. Aparece con frecuencia asociado a zonas de cromatina densa, los llamados organizadores nucleolares, c. No presenta membrana de separación con el núcleo y al MET tiene un aspecto heterogéneo, grumoso, con zonas más densa y otras menos densas. Está constituido básicamente por ARN, proteínas y ADN asociado. Funciones del nucléolo: Su función principal es la síntesis de ARNr (el ARN de los ribosomas) y el ensamblaje de estos mismos ribosomas.
  • 54.
    FUNCIONES 1. La trasmisiónde la información genética de los ascendientes a los descendientes y de una generación celular a la siguiente se realiza a través del núcleo celular. Debido a esto en el núcleo es necesario que se realice la duplicación o replicación del ADN. 2. Los procesos de síntesis del ARN, trascripción de la información genética para la posterior síntesis de proteínas en el hialoplasma, se dan también en el núcleo. Por último, esta información se traducirá en el citoplasma celular, pues en él se realizará la síntesis de proteínas.
  • 55.
    Durante la mitosislas cromátidas se repliegan sobre sí mismas en tal grado que surgen pequeños cuerpos dobles perfectamente visibles al microscopio: son los cromosomas metafásicos. CROMOSOMAS: Su tamaño es variable: según las células, el cromosoma de que se trate, del momento funcional, etc.
  • 56.
    CROMOSOMAS 1. Las cromátidas:estructuras idénticas en morfología e información ya que contienen cada una molécula de ADN constituida por un esqueleto proteico, situado en el interior, alrededor del cual se disponen muy apelotonados el ADN y las proteínas que forman el cromosoma. 2. El centrómero: región que se fija al huso acromático durante la mitosis. Se encuentra en un estrechamiento llamada constricción primaria, que divide a cada cromátida del cromosoma en dos brazos. En el centrómero se encuentran los cinetocoros. 3. Los telómeros: Al extremo de cada brazo del cromosoma se le denomina telómero. Los telómeros serán una suerte de "reloj celular" que determinaría el número de ciclos celulares que puede tener una célula. 4. El organizador nucleolar.: En algunos cromosomas se encuentra la región del organizador nucleolar (NOR). En ella se sitúan los genes que se transcriben como ARNr. 5. EI satélite (SAT): Es el segmento del cromosoma entre el organizador nucleolar y el telómero correspondiente. Sólo poseen satélite aquellos cromososmas que tienen NOR.
  • 58.
    TIPOS DE CROMOSOMAS Orgánulosconstantes en número, forma y características. 1. Los cromosomas de una célula pueden ser diferentes unos de otros, la diferencia está en la posición del centrómero: a. Metacéntricos b. Submetacéntricos c. Acrocéntricos d. Telocéntricos
  • 59.
    NÚMERO DE CROMOSOMAS 1. Se llama cariotipo al número, forma y tamaño de los cromosomas de una determinada especie. Esto es, al CARIOTIPO de los cromosomas de una célula. conjunto 2. El número de cromosomas de las células somáticas (no reproductoras) de la mayoría de los animales, plantas y hongos es siempre par, excepto si se tienen anomalías en el número de cromosomas. 3. En los ideogramas los cromosomas se agrupan por parejas de homólogos. 4. El número de cromosomas de cada serie recibe el nombre de número haploide o n y, como ya se ha dicho, ha sido heredado de uno de los progenitores. El número total de cromosomas es el número diploide o 2n. 5. En muchos grupos de seres vivos, por ejemplo en los mamíferos, los cariotipos del macho y de la hembra son diferentes. Así la mujer tiene dos cromosomas X (XX homogamética) y el hombre tiene un cromosoma X y otro Y (heterogamético- XY). Estos cromosomas que determinan el sexo se llaman, por ser distintos, heterocromosomas. En las aves es al contrario, el macho es homogamético (ZZ) y la hembra heterogamética (ZW). El resto de los cromosomas que no determinan el sexo son los autosomas.
  • 60.
    El núcleo se distinguen las formas Interfásico División donde se Autosomas posee distinguen los X son Cromosomas son Envoltura Nucleoplasma Sexuales nuclear Y posee contiene aparecen en número Doble Espacio Nucléolo Cromatina membrana perinuclear donde se representa Haploide Diploide es con unidades repetitivas llamadas sintetiza el presentan Genoma en las Externa Interna ARNr Cariotipo en contacto constituye formados por con las Cromosomas homólogos Retículo Subunidades endoplásmico ribosomas puede presentarse como posee Gametos Meiosporas Ribosomas Proteínas fijan la fibrilares Nucleosomas Heterocromatina Eucromatina los extremos se denominan Cromátidas Centrómero Constricción Células constituidos por Poros secundaria somáticas nucleares se unen por el Telómeros separa ADN Proteínas formados en el se los por son localiza el lugares de Satélite Microtúbulos Cinetocoro Complejo polimerización de del poro según su posición pueden ser Histónicas No histónicas Metacéntricos Submetacéntrico Acrocéntrico Telocéntrico se denominan Trasncripción H1 H2A H2B H3 H4
  • 61.
  • 62.
    LOS CROMOSOMAS • Todaslas células tienen el material genético en forma de ADN.(Acido desoxirribonucleico) • El ADN es la molécula química donde se localiza la información de la célula. • Los cromosomas son fragmentos de ADN organizados en “ovillos”.
  • 63.
    LOS CROMOSOMAS • Solose hacen visibles cuando la célula va a dividirse
  • 64.
    LOS CROMOSOMAS • Elnúmero de cromosomas de cada especie es fijo • En la especie humana hay 23 parejas de cromosomas. 22 parejas son AUTOSOMAS y la pareja 23 son los CROMOSOMAS SEXUALES. • Un cromosoma de cada pareja proviene de cada uno de los progenitores (CROMOSOMAS HOMÓLOGOS)
  • 65.
    LOS GENES • Encada porción de un cromosoma existe información sobre un carácter (ejemplo: color del pelo). • Esa porción se denomina GEN
  • 66.
    LOS GENES • Enun cromosoma pueden existir multitud de genes diferentes
  • 67.
    LOS GENES • Loscromosomas homólogos tienen los mismos genes ubicados en la misma posición
  • 68.
    LOS ALELOS • Sonmanifestaciones diferentes de un mismo Gen. GEN : Color de ojos ALELOS: color de ojos oscuro color de ojos claros
  • 69.
    EXPRESION DE LOSALELOS • Como existen dos cromosomas homólogos, se combinan dos alelos para cada carácter. • Estos alelos pueden ser iguales o diferentes Si son iguales, los individuos son Si son diferentes, son HETEROZIGOTOS HOMOZIGOTOS para el carácter para el carácter
  • 70.
    EXPRESIÓN DE LOSALELOS • A cada GEN se le asigna una letra Gen A: color de ojos • Y a cada ALELO del gen se le denomina de manera diferente Bien A1 A2 o A a en función de las relaciones entre los alelos
  • 71.
    RELACIONES ENTRE LOS ALELOS • ALELOS DOMINANTES Y RECESIVOS Cuando dos alelos van juntos en cromosomas homólogos, siempre se expresará uno de ellos que será el ALELO DOMINANTE. El otro que no se manifiesta es el ALELO RECESIVO. Al alelo Dominante se le asigna la letra mayúscula del GEN. A Al alelo Recesivo se le asigna la letra minúscula del gen. a
  • 72.
    RELACIÓN ENTRE LOSALELOS • HERENCIA INTERMEDIA Cuando los alelos que van juntos en cromosomas homólogos dominan por igual. De modo que el individuo manifiesta una mezcla de los dos alelos
  • 73.
    RELACIÓN ENTRE LOSALELOS • HERENCIA CODOMINANTE Cuando los alelos que van juntos en cromosomas homólogos dominan por igual. De modo que el individuo manifiesta los dos alelos a la vez, pero sin mezclarse.
  • 74.
    GENOTIPO Y FENOTIPO •GENOTIPO.- Es el conjunto de alelos que tiene un individuo para los diferentes caracteres. • FENOTIPO.- La manifestación del genotipo. Es decir “el carácter que se manifiesta”. Genotipo: A a (heterocigotico) Fenotipo: Ojos oscuros
  • 75.
  • 76.
  • 77.
  • 78.
  • 79.
  • 80.
  • 81.
    HERENCIA DEL SEXO •En los seres humanos el sexo depende de la pareja 23 de cromosomas homólogos (CROMOSOMAS SEXUALES) • Hay dos tipos de cromosomas: X e Y • Los individuos con dos cromosomas X son hembras: XX • Los individuos con un cromosoma de cada son machos: XY
  • 82.
    HERENCIA DEL SEXO ♀ Mujer ♂ Hombre XX XY X X Y XX XY (i+5)
  • 83.
    HERENCIA LIGADA ALSEXO • Los cromosomas X e Y no son homólogos, es decir, aunque llevan genes estos son diferentes. Cromosoma X: contiene unos 1400 genes con más de 150 millones de pares de bases. Algunas enfermedades asociadas a mutaciones del cromosoma X son: Hemofilia Síndrome de Rett Distrofia Síndrome de muscular de Lesh-Nyhan Duchenne Síndrome de Alport
  • 84.
    HERENCIA LIGADA ALSEXO • Los cromosomas X e Y no son homólogos, es decir, aunque llevan genes estos son diferentes. Cromosoma Y: Es mucho más pequeño que el X. Contiene más de 200 genes y unos 50 millones de pares de bases. Además de determinar el sexo, algunas enfermedades asociadas a mutaciones de este cromosoma son la azospermia y la disgenesia gonadal.
  • 85.
  • 86.
  • 87.
  • 88.
    HERENCIA DE DOSCARACTERES Planta de guisante. Padres Caracteres: Color de la semilla (A: Amarillo, a: verde) Aspecto semilla (B: lisa, b: rugosa) Gametos Hijos
  • 89.
    HERENCIA DE DOSCARACTERES Padres X Gametos Como los alelos van en 9/16 cromosomas diferentes, se separan en la meiosis y se Hijos 3/16 combinan de todas las formas posibles, por lo cual aparecen 3/16 fenotipos nuevos, que antes no existían 1/16
  • 90.
  • 91.
    1ª LEY DEMENDEL Ley de la uniformidad de los híbridos de la primera generación (F1). Cuando se cruzan dos individuos (P) de raza pura ambos (homocigotos ) para un determinado carácter, todos los híbridos de la primera generación (F1) son iguales. El experimento de Mendel.- llegó a esta conclusión trabajando con una variedad pura de plantas de guisantes que producían las semillas amarillas y con una variedad que producía las semillas verdes. Al hacer un cruzamiento entre estas plantas, obtenía siempre plantas con semillas amarillas.
  • 92.
    2ª LEY DEMENDEL Separación o disyunción de los alelos. El experimento de Mendel. Mendel tomó plantas procedentes de las semillas de la primera generación (F1) del experimento anterior y las polinizó entre sí. Del cruce obtuvo semillas amarillas y verdes. Así pues, aunque el alelo que determina la coloración verde de las semillas parecía haber desaparecido en la primera generación filial, vuelve a manifestarse en esta segunda generación.
  • 93.
    3ª LEY DEMENDEL Herencia independiente de caracteres Se cruzan dos caracteres distintos. Cada uno de ellos se transmite siguiendo las leyes anteriores con independencia de la presencia del otro carácter. El experimento de Mendel. Cruzó plantas de guisantes de semilla amarilla y lisa con plantas de semilla verde y rugosa ( Homocigóticas ambas para los dos caracteres).Las semillas obtenidas en este cruzamiento eran todas amarillas y lisas, cumpliéndose así la primera ley para cada uno de los caracteres considerados , y revelándonos también que los alelos dominantes para esos caracteres son los que determinan el color amarillo y la forma lisa. Las plantas obtenidas y que constituyen la F1 son heterocigóticas (AaBb).
  • 94.
    3ª LEY DEMENDEL
  • 106.
  • 107.
  • 108.
  • 109.
  • 111.
  • 112.
  • 113.
  • 114.
    SINDROME DE KLINEFELTER MANIFESTACIONES No todas estas manifestaciones se dan en un mismo individuo: - Talla elevada - Mayor acumulación de grasa subcutánea - Dismorfia facial discreta - Alteraciones dentarias - En ocasiones criptorquidia, micropene, escroto hipoplásico o malformaciones en los genitales. - Esterilidad por azoospermia. - Ginecomastia uni o bilateral - Vello pubiano disminuido - Gonadotrofinas elevadas en la pubertad - Disminución de la líbido - Retraso en el área del lenguaje, lectura y comprensión - Lentitud, apatía. - Trastornos emocionales, ansiedad, depresión, etc. - Falta de autoestima.