UNIDAD MÍNIMA DE
LA VIDA Y LA UNIDAD
FUNCIONAL Y
ESTRUCTURAL DE
LOS SERES VIVOS
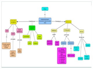
LA CÉLULA
Además…
Características de todas las células
MEMBRANA
CELULAR O
CIPOPLASMÁTICA
CONTIENEN
ENZIMAS CON
FUNCIONES
ESPECÍFICAS
PARA REALIZAR
PROCESOS
METABÓLICOS
PUEDEN
EVOLUCIONAR
Y
REPRODUCIRSE
DESCENDENCIA
CON
VARIACIONES
plásmido
El tamaño de las células
La célula y sus organelas o
estructuras celulares
Células eucariotas animal
Célula eucariota vegetal
El límite externo
La membrana celular o
citoplasmática
 La célula como sistema abierto
 La membrana es selectivamente permeable
Estructura de la MC
El concepto de difusión
El potencial
químico en
tres
instantes
Los mecanismos de transporte
en resumen
¿Qué proceso podría estar representando?
Y éste?
Y más afuera la pared celular
Es permeable
Provee
resistencia y
Sostén
Limite de
crecimiento
Polisacáridos
Celulosa
Quitina
Pectina
Citoesqueleto
En el citoplasma
 Organelas y más organelasAnalogía
con la
fábrica
El núcleo
Cilios y flagelos
Sistema de endomembranas
Retículo
endoplasmático
Liso:
• síntesis de
hormonas
lipídicas
• Almacenamiento
de calcio
• Desintoxicación
(c´del hígado)
Rugoso:
Síntesis de
proteínas
Aparato de Golgi
Microfotografía electrónica
 Clasifica, modifica y
empaca en vesículas
Funcionamiento en conjunto (sistema de endomembranas) o
complejo vacuolar citoplasmático
Digestión intracelular, los lisosomas
 Fagocitosis
 Unión con el lisosoma digestión
 Exocitosis
 Ej: macrógafo presentador de
antígenos
Vacuolas de propulsión
Mitocondrias
Cloroplastos
Plástidos
Ejercitando
¿Qué estructura resalta?
Múltiple opción
 - Las células procariotas poseen núcleo y membranas
internas
 - Una célula procariota puede integrar a un organismo
pluricelular
 - La producción de sustancias es un proceso anabólico
 - Las células de las plantas poseen mitocondrias y
cloroplastos
 - La membrana permite el paso de los nutrientes en
ambos sentidos
 - El núcleo controla el metabolismo celular
V O F JUSTIICAR
¿QUÉ ESTRUCTURAS PUEDO RECONOCER?
¿DE QUÉ CÉLULA SE TRATA?
¿Acá?
¿Qué células es?
¿Y ÉSTA?
 Permite diferenciar a la célula vegetal de la animal:
 a. los cloroplastos, las mitocondrias y la pared
celular
 b. los cloroplastos, la pared celular y la vacuola
central
 c. los cloroplastos, las pared celular y la membrana
celular
 d. ninguna es correcta
Es opción correctas es:
DATOS IMPORTANTES
 TODAS LA CÉLULS PROCARIOTAS TIENEN PARED
CELULAR. Algunas cápsula
 LAS CÉLULAS EUCARIOTAS VEGETALES TIENEN
PARED CELULAR DE CELULOSA.
 LAS CÉLULAS EUCARIOTAS ANIMALES DEL REINO
FUNGI TIENE PARED CELULAR DE QUITINA.
 LAS CÉLULAS EUCARIOTAS VEGENTALES TIENE
MITOCONDRIAS Y CLOROPLASTOS.
 LAS CÉLULAS ERITROCITOS (GLÓBULOS ROJOS) NO
TIENEN NÚCLEO A PESAR QUE SON EUCARIOTAS.
Ácidos nucleicos
 ADN
 ARN
1869
Los nucleótidos
Ciclo completo
G2 condensación del ADN
la cromatina, (ADN disperso), se condensa y se
forman los cromosomas, los cuales se hacen visibles
al microscopio óptico
Cromosomas de la sp. humana
Cromosomas simples del cariotipo humano
Ejemplo de mutación cromosómica
supernumeraria (trisomía del par 23)
Trisomía del par 21 (síndrome de Down)
Fecundación normal
No disyunción cromosómica durante la meiosis
Modelo de duplicación
del ADN
Replicación o síntesis
(es igual)
Inicio de la replicación
Sigue el proceso
Proceso endergónico y de síntesis
 dGTP
 dATP
 dTTP
 dCTP
Desoxinucleótidos
trifosfatados
El oficio de las enzimas en la replicación
 Las HELICASAS separan ambas cadenas
rompiendo los puentes de H que unen los
nucleótidos complementarios.
 ADN POLIMERASA añade los nucleótidos
en dirección 5´- 3´ y corrección de errores
 ARN CEBADOR que inicia el proceso.
 EL ARN PRIMASA sintetiza el cebador.
 EL ADN LIGASA conecta los fragmentos de
la cadena retrasada.
Las herramientas del oficio
 Reacción en cadena de la polimerasa o
PCR
 Técnica usada para crear un gran
número de copias de un segmento de
DNA, que utiliza ciclos de
desnaturalización, apareamiento con
cebadores y extensión por una DNA
polimerasa termoresistente
AUTOEVALUACIÓN
1-Los fragmentos de Okazaki formados
durante
la duplicación del ADN se:
a. se forman en la cadena adelantada
b. se unen por acción de la enzima ligasa
c. se forman en la cadena retrasada
d. b y c son correctas
e. a y b son correctas
La opción correcta es:
2-La duplicación del ADN es un
proceso:
a. anabólico y exergónico
b. anabólico y endergónico
c. catabólico y exergónico
d. catabólico y endergónico
3-La energía necesaria para la síntesis de
ADN
es aportada por:
a. desoxinucleótidos trifosfatados
b. polimerasas trifosfatadas
c. enzimas específicas
d. ninguna es correcta
FIN

Celula todo bio gral