CITOLOGIA VAGINAL
INTRODUCCION
Este manual de procedimiento lo realizo con la finalidad de saber para qué sirve el
examen de la citología vaginal, y que beneficios pueden obtener las pacientes con
este examen.
Porque además este examen permite reducir considerablemente las tasas de
prevalencia y mortalidad.
OBJETIVOS
Reconocer la historia natural de la infección así como los diferentes tipos de
virus y su relación con el cáncer de cuello uterino.
Conocer la anatomía y semiología del cuello uterino.
Mejoras las capacidades de médicos, enfermeros, auxiliares de enfermería,
el histocitotecnologo y bacteriólogo en tomas de citología en cuello uterino
fomentando la integridad, calidad y con responsabilidad para el control del
cuello uterino.
AREA:
LABORATORIO DE CITOLOGIA
RESPONSABLE:
ANGIE MACHADO AGUDELO
POLITICAS
 La paciente debe cumplir unas políticas que están establecidas para el
procedimiento de la citología vaginal dentro de las 24 horas anteriores al
examen:
 No aplicarse duchas vaginales.
 No haber tenido relación sexual.
 No usar tampones.
 Igual debe comentarle al médico si ha tenido citologías anormales o si esta
embarazada.
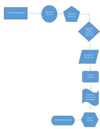
DEFINICION DE PROCEDIMIENTO
La histocitoctenologa debe saludar a la paciente y explicarle las indicaciones del
procedimiento que se va llevar acabó y dar las indicaciones para realizar el
procedimiento.
 Estos son los paso que requieren para realizar una citología:
 Saludo
 La usuaria debe pasar al baño desvestirse y colocar bata
 Acostarse en la camilla
 Ponerse en posición ginecológica
 Colocar las piernas en los estribos de la camilla y abrir las piernas
 Separar los labios mayores y menores
 Introducir especulo
 Toma de muestra
 Extendido de la muestra en el cubre objeto
 Fijación de la muestra
 Resultado de la muestra
IMÁGENES
GLOSARIO
CITOLOGIA VAGINAL: Es una prueba de detección para cáncer de cuello uterino.
VAGINOSIS BACTERIANA: La vaginosis bacteriana es una condición
caracterizada por flujo o descarga vaginal de mal olor en ausencia de otros
síntomas como irritación o picazón locales.
Laboratorio ginecológico Ingreso de
paciente Ubicación
de piernas
Separación
de labios
superiores
y inferiores
Introducción
de especulo
Toma de
muestra
Extender la
muestra en el
cubrió objeto
Fijar la
muestraResultado de citologia

Citologia vaginal

  • 1.
  • 2.
    INTRODUCCION Este manual deprocedimiento lo realizo con la finalidad de saber para qué sirve el examen de la citología vaginal, y que beneficios pueden obtener las pacientes con este examen. Porque además este examen permite reducir considerablemente las tasas de prevalencia y mortalidad.
  • 3.
    OBJETIVOS Reconocer la historianatural de la infección así como los diferentes tipos de virus y su relación con el cáncer de cuello uterino. Conocer la anatomía y semiología del cuello uterino. Mejoras las capacidades de médicos, enfermeros, auxiliares de enfermería, el histocitotecnologo y bacteriólogo en tomas de citología en cuello uterino fomentando la integridad, calidad y con responsabilidad para el control del cuello uterino.
  • 4.
  • 5.
  • 6.
    POLITICAS  La pacientedebe cumplir unas políticas que están establecidas para el procedimiento de la citología vaginal dentro de las 24 horas anteriores al examen:  No aplicarse duchas vaginales.  No haber tenido relación sexual.  No usar tampones.  Igual debe comentarle al médico si ha tenido citologías anormales o si esta embarazada.
  • 7.
    DEFINICION DE PROCEDIMIENTO Lahistocitoctenologa debe saludar a la paciente y explicarle las indicaciones del procedimiento que se va llevar acabó y dar las indicaciones para realizar el procedimiento.  Estos son los paso que requieren para realizar una citología:  Saludo  La usuaria debe pasar al baño desvestirse y colocar bata  Acostarse en la camilla  Ponerse en posición ginecológica  Colocar las piernas en los estribos de la camilla y abrir las piernas  Separar los labios mayores y menores  Introducir especulo  Toma de muestra  Extendido de la muestra en el cubre objeto  Fijación de la muestra  Resultado de la muestra
  • 8.
  • 9.
    GLOSARIO CITOLOGIA VAGINAL: Esuna prueba de detección para cáncer de cuello uterino. VAGINOSIS BACTERIANA: La vaginosis bacteriana es una condición caracterizada por flujo o descarga vaginal de mal olor en ausencia de otros síntomas como irritación o picazón locales.
  • 10.
    Laboratorio ginecológico Ingresode paciente Ubicación de piernas Separación de labios superiores y inferiores Introducción de especulo Toma de muestra Extender la muestra en el cubrió objeto Fijar la muestraResultado de citologia