Incrustar presentación
Descargar para leer sin conexión


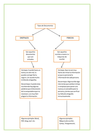
Este documento presenta una comparación entre documentos digitales y físicos. Explica que los documentos digitales son virtuales mientras que los físicos son escritos a mano o en máquinas de escribir. Enumera algunas ventajas y desventajas de cada tipo como la facilidad de corrección en digitales versus la dificultad de cambiar hojas en físicos. Proporciona ejemplos como Word y cartas para cada categoría.

