Incrustar presentación
Descargar para leer sin conexión


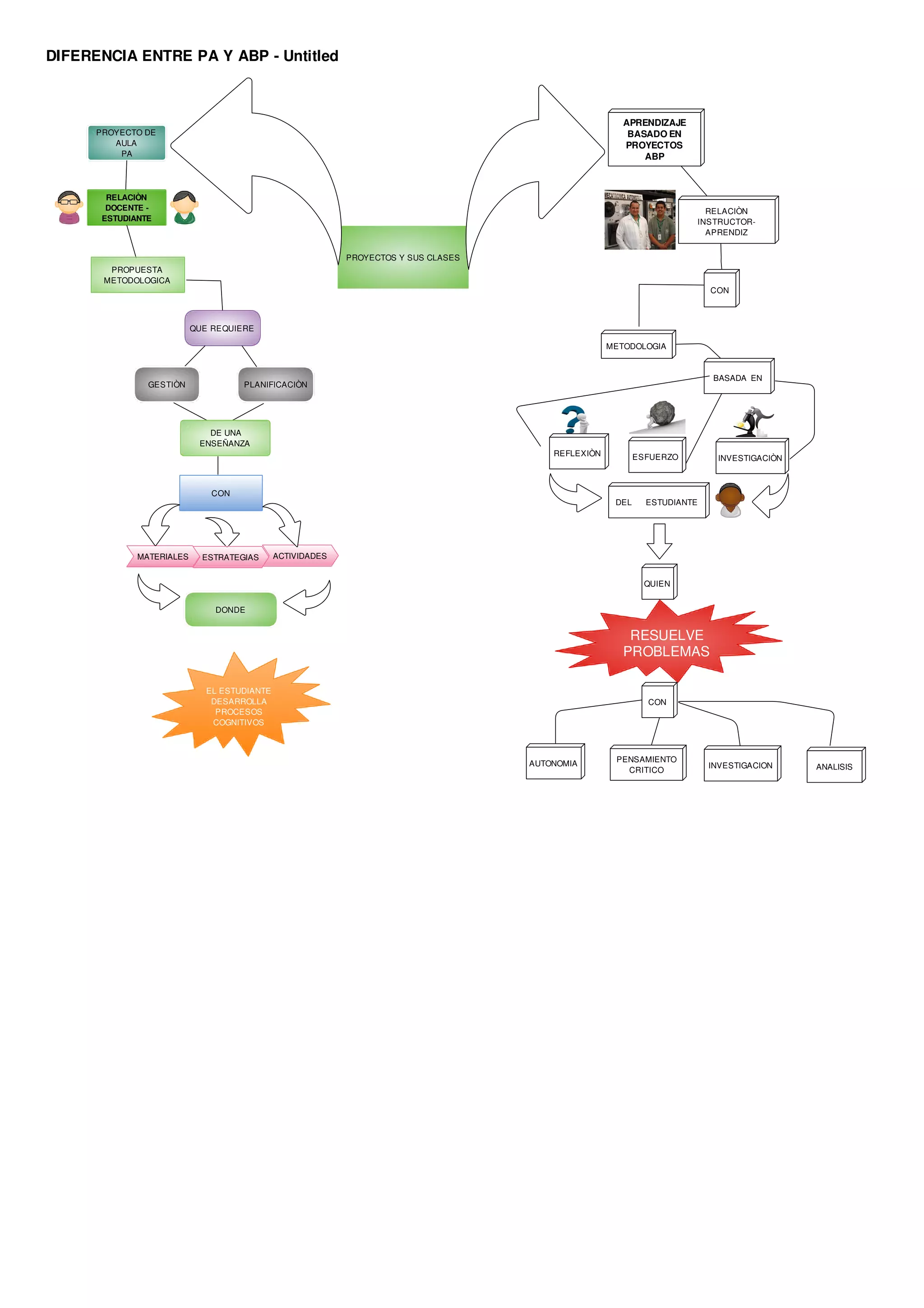
El documento contrasta un Proyecto de Aula (PA) con un Aprendizaje Basado en Proyectos (ABP). Un PA requiere una propuesta metodológica y planificación por parte del docente, mientras que un ABP se enfoca en la reflexión, esfuerzo e investigación del estudiante para resolver problemas de manera autónoma. Ambos enfoques buscan desarrollar procesos cognitivos en los estudiantes, pero un ABP promueve mayor autonomía e investigación por parte del alumno.
