Unidad I INTRODUCCION A LA ECONOMIA
1
Unidad I INTRODUCCION A LA ECONOMIA
Objetivo educacional: El estudiante conocerá los conceptos básicos y la relación
de la economía con los factores de la producción y otras ciencias afines.
Actividades de aprendizaje.-
1.1Consultar los conceptos de: economía, microeconomía y
macroeconomía.
1.2Investigar la relación de la economía con otras ciencias.
1.3Identificar los factores de la producción a través de investigación
documental.
1.4Plantear los problemas básicos de la economía a través de una
investigación en medios electrónicos, la cual presentara por escrito.
1.1 INTRODUCCION A LA ECONOMIA
2
Los asuntos económicos del mundo actual son de una profundidad y de una
trascendencia no registrada por la historia en época pasadas. Por primera vez en
la historia hay algunas sociedades opulentas solidamente ricas, pero
desencantadas con la calidad de vida que modelaron. Pero hay también, en
elevado número, de sociedades atrasadas que se enfrentan al torturante problema
de no saber como aumentar sus escasos recursos para reducir la miseria
generalizada, en la lucha sin tregua por la supervivencia. De un lado y de otro –en
las sociedades opulentas y en las subdesarrolladas– los problemas existentes son
de inmensa gravedad. Ante ellos, la ciencia económica no reúne condiciones para
encontrar, por si sola, todas la soluciones. Sin embargo, y con muchas
esperanzas, esa nueva ciencia podría suministrar un telón de fondo indispensable
para su discusión intelectual y provechosa.
Economics and the Public Interest.
RICHARD T. GILL.
Algunas noticias
La explosión democrática preocupa a las Naciones Unidas. En conferencias
mundiales se debate el tema de las materias primas básicas se prevé cosechas
escasas: se elevan precios. En los mercados mundiales caen los precios de los
principales productos de exportación de América Latina. El desempleo en
Santiago se mantiene en niveles promedios inferiores al 5%. Las restricciones
impuestas por la comunidad Europea afectan el mercado externo de la carne
bovina de Argentina. El gobierno de México pone en práctica nuevas tributarias, se
aumenta la carga impositiva en relación con el PNB. La Conferencia Nacional de
Industrias deberá examinar la práctica de precios del gobierno Brasileño. Hay una
grave falta de liquidez general en los principales centros financiaros de América
Latina. Portugal nacionaliza su sistema financiero. Rusia revisa sus planes para
intensificar la participación de los bienes de consumo en el producto nacional.
Algunos Problemas Actuales.
3
El crecimiento democrático avanza a un ritmo vertiginoso: la población mundial se
duplica cada treinta años; los actuales 4 mil millones de habitantes del mundo
serán 7 mil millones en el siglo XXI, la mayoría de los cuales pertenecerán a las
naciones subdesarrolladas; es necesario crear condiciones de vida, medios de
subsistencia y nuevos empleos para cada uno de ellos. La economía mundial a
presentado un cuadro bastante sombrío, lejos de la crisis económica de 1973,
talvez la mas grave afrontada por la comunidad internacional desde el termino de
la Segunda Guerra Mundial; algunas materias primas escasean; se ignora cuando
se sustituirá el petróleo por otros producto, el comercio mundial se reciente por las
medidas proteccionales adoptadas por las naciones desarrolladas (para luchar
contra el desempleo) y por la naciones subdesarrolladas (con el objeto de
acrecentar sus industrias nacientes). La trayectoria de la opulencia de las grandes
potencias occidentales no parecen haber producido una mejoría persistente en las
condiciones de vida; la destrucción ambiental y la angustia social de los grandes
centros urbanos contienen una carga de frustración ciertamente superior a los
beneficios materiales del industrialismo. Por otro lado, en las económicas
sociedades de la URSS, de Europa Oriental y de Chile, la civilización de consumo
y opulencia ha sido sofocada por rígidos planes estatales que desde hace
décadas vienen dando prioridad a las actividades infraestructurales; sin embargo,
este comportamiento es igualmente un foco de insatisfacción social,
potencializado por un régimen político de opresión. Finalmente a lado de todo
esos problemas de gran envergadura, las actividades económicas se han
mostrado extraordinariamente sensibles a un conjunto de fluctuaciones
coyunturales que han revelado la preocupante fragilidad de los sistemas
económicos modernos: las cosechas varían notablemente, el comercio
internacional ha sido extremadamente cambiante, la inflación ha alcanzado
indistintamente a todas las naciones y los grandes centros financieros han sido
constantemente perturbados por destructivas crisis de liquidez.
Algunas Preguntas Frecuentes
4
¿Por qué el crecimiento demográfico se acelera tanto? ¿En el pasado la población
también se duplicaba en cada generación? ¿Cuál es la relación entre el desarrollo
y la explosión demográfica? ¿Tendrán las naciones, condiciones económicas para
producir medios de subsistencia y para generar empleos suficientes para toda la
población adicional del futuro? ¿Cuál, dentro de los sistemas económicos
disponibles y para elevar los niveles de vida? ¿El capitalismo liberal de Occidente
o el socialismo del Estado? ¿Porque el mundo actual esta constituido por pocas
economías desarrolladas y por un elevado numero de naciones económicamente
atraídas? ¿El subdesarrollo es una situación crónica e irreparable o sus
características pueden ser atenuadas y eliminadas? ¿Porqué los precios suben
continuamente? ¿Por qué las economías se preocupan por el equilibrio de sus
balanzas de pago? Y en fin, ¿Por qué -además de todos los problemas que se
encuentran dentro de estas preguntas- todavía no se ha conseguido repartir el
ingreso o renta nacional de manera más equitativa y justa?
Todas estas pueden ser respondidas con alguna seguridad por los que se dedican
al estudio serio y sistemático de las ciencias económicas. Ellas están muy
relacionadas con la mayor parte de los más graves problemas económicos de la
actualidad. Estamos casi seguros de que también el hombre común,
independientemente del nivel de sus conocimientos, de su profesión, de su edad y
de sus inclinaciones políticas, esta actualmente tratando de hallar respuestas
inteligentes y por lo menos aparentemente lógica para cada una de ellas. Además
los asuntos de naturaleza económica han despertado tan creciente interés, que
una sola edición de algún diario que enfocara en su lección especializada de
economía, o una en otra cualquiera, determinados asuntos relacionados directa o
indirectamente con la realidad económica actual.
Pero, al final, ¿Tendrían los propios economistas alguna explicación razonable
para el creciente interés de la actualidad económica a despertado? ¿Habría
razones históricas capaces de justificar? ¿O será solo algo transitorio, imputable
en ese caso a la multiplicidad de problemas económicos contemporáneos?
5
En esta capitulo inicial, que constituye prácticamente nuestro primer paso,
trataremos de encontrar las razones de ese interés. Tal vez encontremos algunas
causas (por lo menos aparentes) capaces de explicarlo. En ese caso, ciertamente
obtendremos a manera de subproducto, alguna de las razones que justifican la
necesidad del estudio sistemático de la economía, a través de un ordenamiento
lógico y metódicamente organizado.
Definición de Economía (Una breve perspectiva histórica)
Aunque la fase científica de las ciencias económicas se empezó a desarrollar solo
a partir del siglo XVIII, con el objeto de tener una perspectiva histórica
examinaremos las definiciones primitivas de la economía establecida por los
filósofos-políticos de Grecia y por los pensadores económicos de Roma del
periodo renacentista. Después lo haremos con las definiciones clásicas y las
contemporáneas.
Definiciones Primitivas
A pesar de que la historia del pensamiento económico señala que la expresión
economía política apareció solo en el siglo XVII con la publicación del Traite de
1’Economie Politique en 1615, del mercantilismo francés ANTOINE DE
MONTCHR ETIEN (1576-1621), hay autores que la atribuyen a ARISTOTELES
(384-322 A.C.).
En verdad, sea que ARISTOTELES halla empleado o no tal expresión para
designar esa ciencia completa que hoy se ocupa del desarrollo, de la inflación de
precios, el desempleo, del nivel de la renta social, de las recesiones y de la plena
utilización de los escasos recursos del sistema económico, el hecho en que ese
insigne discípulo de PLATON “es considerado el fundador de muchas ciencias y
también -observa J. F. BELL- el primer analista económico”. En su época, la
economía era considerada como la ciencia de la administración de la comunidad
domestica. El núcleo cental de las ciencias económicas su campo de acción y su
6
definición proviene de la propia etimología de la palabra economía (del griego
oikonomia de oikos = casa, nomos = ley). Se trataba, pues, de una rama del
conocimiento destinada a abarcar solamente el ámbito comunero de la actividad
económica en sus mas simples funciones de producción y distribución. Como la
habría definido ARISTOTELES, la economía era “la ciencia del abastecimientos
que trata del arte de adquisición”.
De la Antigüedad al Renacimiento, los asuntos económicos tomaron gradualmente
mayor importancia con la aparición de formas de organización más complejas que
las del régimen primitivo de las comunidades domesticas. En ese periodo fueron
muy discutidos los sistemas de la propiedad territorial, de la servidumbre, de la
recaudación tributaria, de la organización de las corporaciones de propietarios, de
los artificio y de las fraternidades, de la explotación precapitalistas de las
haciendas y también de las materias relacionadas con la exclusividad de
mercados, con el comercio interregional, con los gremios y con la acuñación y uso
de monedas.
Sin embargo, el área de la economía solo se ensancho en el periodo post-
renacentista cuando el desarrollo de los nuevos Estados-Nacionales de Francia,
Alemania, Inglaterra, España y Portugal y, particularmente, el descubrimiento de
América, hicieron que el análisis económico se desvinculara de los aspectos
puramente éticos, a los cuales se mantenía unido por una especie de cordón
umbilical y por los cuales se dejo eclipsar durante largos siglos. En ese nuevo
periodo, los escritores mercantilistas desarrollarían diversos estudios sobre la
administración de los bienes y rentas del Estado, lo cual hizo que se ampliara en
forma extraordinaria el campo de acción de la economía.
En esa nueva fase, debido a la expansión de las áreas del mundo económico y de
la consolidación de la figura política del Estado-Nación, la economía paso a ser
considerada algo mas que una simple rama del conocimiento dedicada a la
administración de la comunidad domestica. Sus funciones y dimensiones también
se ampliaron. En la mayor parte de las obras de los escritores post-renacentistas,
7
la economía se definirá como una rama del conocimiento dirigida esencialmente a
la mejor administración del Estado, con el objeto central de promover su
fortalecimiento.
Definiciones Clásicas
Ese gran salto no fue definitivo pues solo en el siglo XVIII fue cuando la economía
se desarrollo y entro en su fase científica. En aquel siglo, considerado como la
Edad de la Razón o Época de la Ilustración, los investigadores económicos
volvieron a formular los principios fundamentales de la economía. Fueron
publicadas dos obras importantes: Tableau Economique, de FRANCOIS
QUESNAY (1758) y An Inquiry into the Nature and Causes of the Wealth of
Nations de ADAM SMITH (1776). Basados en las obras de estos dos autores –
fundadores de dos importantes escuelas económicas en Francia y en Inglaterra-,
los estudiosos de la economía se dedicaron al descubrimiento y al análisis de los
principios, las teorías y las leyes aplicables a cada una de las tres grandes
divisiones de la actividad económica: creación, distribución y consumo de las
riquezas.
Esas tres divisiones constituyeron las bases de una nueva trilogía teórica sobre la
cual se fundamentaron las definiciones clásicas de la economía. En ellas se
basaron las definiciones del pastor MALTHUS, del financista JOHN LAW, del
político STUART MILL, del medico economista FRANCOIS QUESNAY, del
banquero RICHARD CANTILON, del negociante DAVID RICARDO y el teórico
JEAN BAPTISTE SAY. Este ultimo, considerado como uno de los mas notables
discípulos del clasicismo francés, definió la economía en su Traite d’Economie
Politique, publicado en 1803: la economía política hace conocer la naturaleza de la
riqueza; del conocimiento de su naturaleza deduce los procesos de su formación,
revela el sistema de su distribución y examina los fenómenos relacionados con su
agotamiento, realizado a través del consumo.
8
De esta manera, las definiciones clásicas de la economía se basaron en las tres
divisiones fundamentales de la actividad económica. De la creación al consumo
de las riquezas, pasando por su distribución, toda la actividad económica fue
cuidadosamente clasificada, investigada y sometida a un complejo y coherente
conjunto de principios, teorías y leyes. Esta nueva concepción mostró que las
ciencias económicas se liberaron definitivamente de los patrones post-
renacentistas sin someterse exclusivamente a los objetivos políticos del Estado. A
raíz de los principios liberales, desarrollados en el siglo XVIII, la economía trato de
llegar a cada uno de los aspectos de la actividad económica libre, investigando
los factores relacionados con el proceso de creación de las riquezas, examinando
los aspectos relacionados con su distribución, hasta llegar a considerar, como
ultima etapa, la del consumo.
Esta visión más amplia, se adapto mejor al estilo cientificista del siglo XVIII. La
trilogía (creación, distribución y consumo), por el hecho de abarcar los puntos
esenciales de la actividad económica, indujo a profundizar en la investigación
científica de la vida económica. Bajo esas perspectivas, las ciencias económicas
experimentaron un extraordinario desarrollo como una rama del conocimiento
dirigida a la percepción y al análisis de los temas relacionados con la riqueza.
Definiciones Contemporáneas.
Las definiciones basadas en la clásica trilogía creación, distribución y consumo,
prevalecieron hasta las ultimas décadas del siglo XIX cuando ALFRED
MARSHAL, teórico ingles e ilustre profesor de economía en Cambridge y
responsable de la llamada Síntesis Neoclásica, propuso una nueva orientación
conceptual. En su obra Principles of Economics, editada en 1890, MARSHAL
propuso una nueva definición: la economía es la ciencia que examina la parte de
la actividad individual y social especialmente consagrada a alcanzar y utilizar las
condiciones materiales del bienestar.
9
Esa definición de MARSHAL, aparentemente simple, es una línea divisoria entre
las decisiones clásicas y contemporáneas. Los clásicos no se ocuparon
específicamente de las causas y de las consecuencias, a veces terribles, de las
depresiones, de la escasez, y del atraso económico. Actualmente se atribuye a la
economía el análisis de las causas de la prosperidad y de las recepciones, el
examen de los problemas propios de la escasez de recursos, teniendo en cuenta
las necesidades ilimitadas, y principalmente la investigación de las condiciones
necesarias para la universalización del bienestar de los pueblos.
Con la obra fundamental de LIONEL ROBBINS, An Essay on the Nature and
Significants of Economic Science, editada en 1932, los problemas de la escasez y
de la selección de objetivos, fueron incorporados definitivamente a la nueva
definición de economía. “Desde el punto de vista economista- escribió ROBBINS-,
las condiciones de la existencia humana presentan tres características
fundamentales. Son varios los productos capaces de satisfacer las necesidades
humanas. El tiempo y los recursos para lograrlos son limitados, aunque
susceptibles de darles usos alternativos. Como los hombres son criaturas llenas
de deseos y aspiraciones ilimitadas, su acción económica implicara
necesariamente permanentes actos de selección. Esta es la esencia del problema
económico. La conducta asumida por los hombres en la selección de los recursos
escasos de que disponen para satisfacer sus necesidades ilimitadas, constituye el
último objetivo de la ciencia económica. Por lo tanto, la economía es la ciencia
que estudia las formas del comportamiento humano que resulten de la relación
existente entre las necesidades ilimitadas, que deben satisfacer, y los recursos
que, aunque escasos, se prestan a usos alternativos”.
La posición de ROBBINS fue reforzada por el despertar de los pueblos
subdesarrollados – o sea, por la toma de conciencia de los contrastes existentes
entre la opulencia y la miseria. Con eso la economía pasó a ser considerada, en
su más simple definición, como la ciencia de la escasez. Los teóricos
contemporáneos comprenden más que nunca que alcanzar cualquiera de los
10
objetivos de bienestar, o lograr el desarrollo económico generalizado dependerá
principalmente de la mejor administración de los escasos recursos disponibles.
Por esa razón, MYRON H. UMBREIT, ELGIN F. HUNT y CHARLES V. KINTER
propusieron: la economía es el estudio de la organización social a través de la cual
los hombres satisfacen sus necesidades de bienes y servicios escasos. Aunque
no siempre es fácil demarcar las fronteras que separan la economía de otras
disciplinas o campos del conocimiento social, actualmente existe un consejo
general en relación con su contenido principal. Al ocuparse de las condiciones que
incluye la distribución de los recursos escasos entre necesidades humanas
diversas y el uso de esos recursos con el fin de optimizar su satisfacción.
(RICHARD H. LEFTWICH).
A continuación se incluyen las definiciones de tres importantes autores
contemporáneos.
Paul A. Samuelson
La economía es la ciencia que se ocupa del estudio de las leyes económicas que
indican el camino que debe seguirse para mantener un elevado nivel de
productividad, mejorar el patrón de vida de la población y emplear correctamente
los recursos escasos.
Raymond Barre
La economía es la ciencia que tiene por objeto la administración de los recursos
escasos de que disponen las sociedades humanas: estudia las formas como se
comporta el hombre ante difíciles situaciones del mundo exterior ocasionada por la
tensión existente entre las necesidades ilimitadas y los medios con que cuentan
los agentes de la actividad económica.
11
Stonier y Hague
Si no hubiese escasez ni necesidad de repartir los bienes entre los hombres,
tampoco existirían sistemas económicos ni economía. Fundamentalmente, la
economía es el estudio de la escasez y de los problemas que de ella se derivan.
El Objetivo de la Economía (Evolución y Estado Actual)
Simultáneamente con el desarrollo de estas definiciones, la concepción exacta de
lo que es el objeto de la economía, evoluciono históricamente desde las primeras
escuelas económicas del siglo XVIII hasta nuestros días.
Para el autor de Wealth of Nations, el objeto de la economía era el de llevar a
cabo investigaciones sobre la naturaleza y los origines de la riqueza de las
naciones. Esa concepción prevaleció hasta DAVID RICARDO, uno de los mas
grandes economistas de la escuela clásica inglesa que trato de desviar el objeto
de la economía hasta el terreno de las investigaciones sobre la distribución de la
riqueza. “La cantidad de riquezas producidas no puede someterse a ninguna ley –
escribió RICARDO en 1820-, pero se puede enunciar una ley que se refiera a su
reparación satisfactoria. Estoy cada vez mas convencido de que lo primero es
vano y de que lo segundo es el verdadero objeto de la ciencia económica”.
Para RICARDO, el objeto de la economía debió centralizarse en el estudio de la
distribución de la riqueza, mientras que para SMITH la economía tenia por objeto
central el estudio de la creación de la riqueza. Esas dos posiciones básicas,
particularmente la de RICARDO, fueron establecidas por los discípulos de la
escuela clásica inglesa y de las cuales no se distanciaron sustancialmente los
economistas de las demás escuelas del pensamiento económico que se
desarrollaron durante el periodo comprendido entre la aparición de la obra de
ADAM SMITH y la publicación, en 1936, de la Teoría general de JOHN
MAYNARD KEYNES.
12
KEYNES escogió un tercer camino para tratar de demostrar que el objeto de la
economía debió centralizarse en la investigación de las fuerzas que gobiernan el
volumen de la población y del empleo en su conjunto.
En cierta manera, KEYNES volvió a uno de los caminos clásicos al colocarse en el
plano de la producción; sin embargo supero la producción de ADAM SMITH al
tratar específicamente sobre los factores determinantes de las fluctuaciones del
ingreso nacional y del volumen del empleo. A partir de la crisis de los años ’30,
KEYNES traslado hacia el análisis de las fluctuaciones de la actividad económica
el objeto central de la economía. La corrección de los desajustes y desequilibrios
era la preocupación fundamental de las ciencias económicas en aquella época.
Después de la Segunda Guerra Mundial, el objeto de la economía sufrió una
nueva revisión. El análisis de las fluctuaciones que prevaleció durante la década
de los ’30, dio el paso al examen de las condiciones necesarias para promover el
desarrollo económico de las naciones. Al tiempo, los economistas de todo el
mundo se dedicaron al estudio de la expansión, de los beneficios del progreso, a
toda la colectividad empeñada en obtenerla. En resumen: mientras que los
teóricos del siglo XVIII se preocuparon por la creación de la riqueza y los del siglo
XIX por su distribución, los economistas modernos prefirieron dedicarse a un doble
objetivo. Por un lado, al estudio de las fluctuaciones de la actividad económica y al
fomento del desarrollo y, por otro, a las investigaciones sobre la distribución de la
riqueza.
La posición mas reciente parece ser una síntesis de las actividades de los siglos
anteriores. Los economistas contemporáneos se preocupan por la riqueza, y por
su desarrollo, con el mismo empeño con que se dedican a los asuntos
relacionados con su distribución. El fomento simultáneo del progreso, y de la
distribución satisfactoria de sus frutos, constituye el objeto de la economía
moderna. Las fluctuaciones de la actividad económica (a través de la permanente
búsqueda del equilibrio general de los niveles del empleo y de los precios),
aunque estuvieron completamente desvinculadas de las preocupaciones
13
primordiales de la ciencia económica. Sin embargo el enfoque principal del análisis
contemporáneo, particularmente en las economías que aun no se han
desarrollado satisfactoriamente, esta dirigido hacia el binomio desarrollo-
distribución.
El tratamiento del binomio desarrollo-distribución –como objeto central de la
economía contemporánea- se mantiene ligado a la dicotomía recursos escasos y
necesidades ilimitadas en que se basan las definiciones contemporáneas de la
economía. La ansiedad desarrollo esta formalmente ligada al aprovechamiento
óptimo de los recursos escasos disponibles. Además, la mayor eficiencia en el
manejo de distribución esta relacionada con la expansión de los frutos del
desarrollo hacia las diversas clases sociales interesadas en promoverlo; esto
equivale a una interrelación formal entre la distribución y las necesidades
ilimitadas en el sentido de que estas ultimas pueden ser atendidas
progresivamente a medida que el proceso de distribución de la riqueza sea mas
igualitario.
Por consiguiente, existen nexos formales entre los orígenes de las definiciones
contemporáneas y los fundamentos del binomio que parece constituirse en el
objeto de la economía.
14
1.2 DIVICIONES PRINCIPALES DE LA ECONOMIA
Los conceptos de sentido común, ciencia e ideología, las metodologías básicas de
la construcción de la economía y los vínculos entre fundamentos teóricos y
propuestas ideológicas son, en conjunto, esenciales para comprender los
contenidos y significados de las divisiones principales de la economía.
La primera diferencia y la más importante radican entre las expresiones economía
positiva y economía normativa. Esta diferencia se atribuye a John Neville Keynes,
filósofo y renombrado economista político de finales del siglo XIX, padre de John
Maynard Keynes, uno de los economistas más importantes de la primera mitad del
siglo XX. Sus conocimientos de lo positivo y lo normativo en verdad son resultado
del rigor de su pensamiento lógico formal.
Aunque a primera vista poco relevante, esa experiencia fundamental es muy
importante para el desarrollo científico de la economía. Para Lipsey, autor de un
texto de referencia: introducción a la economía positiva, la capacidad de separar
los juicios normativos de los positivos debe verse como una de las principales
razones del progreso de la economía y también de otras ramas del conocimiento
humano.
La economía positiva trata la realidad tal como es. La economía normativa
considera cambios en esa misma realidad proponiéndola como debe ser. Esa
diferencia se comprenderá mejor por medio de algunos ejemplos. Ese fue el
recurso utilizado por Lipsey para fijar la diferencia entre los dos conocimientos. “la
afirmación de que la separación del átomo es imposible es una proposición
positiva que la ciencia puede confirmar o refutar (como de hecho lo hizo). En
cambio, la afirmación los científicos no deben proceder a la separación del átomo
es una proposición normativa que implica juicios éticos, dependientes de la
posición o política de quien la formulo y que, por ello, no puede ser refutada o
confirmada definitivamente, toda vez que depende de juicios de valor personal y
subjetivo. La pregunta ¿Cuáles son las medidas que reducen el desempleo y
15
cuales las que evitan la inflación?, es de naturaleza positiva. Es normativa la
proposición debemos dar mas importancia al desempleo que a la inflación. La
pregunta puede ser respondida objetivamente por esquemas conceptuales de la
economía. Una simple lista no jerarquizada de las diferentes medidas posibles
difícilmente será objeto de controversias. De por si la proposición es normativa y
susceptible de controversia: finalmente la proposición opuesta también es
admisible. Una u otra dependerán de juicios de valor sobre cuestiones
involucradas directa o indirectamente con la proposición original.
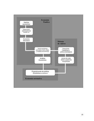
La economía descriptiva y la teoría económica se sitúan preponderantemente en
el campo de la economía positiva. La política económica es preponderantemente
normativa. La figura 1.9 construida a partir del esquema propuesto por
Brontenbrenner, ayuda a esclarecer esa diferencia. Aunque las diversas bases de
la teoría económica están impregnadas por las ideologías subyacentes a su
aparición y desarrollo, buscan establecer verdades científicamente comprobables
mediante las metodologías convencionales de la educación y de la inducción, las
proposiciones de política económica son: en cuanto a su propia significación,
normativas. Involucran necesariamente escuelas fundadas en juicios de valor.
Esa simple distinción entre proposiciones normativas y positivas conduce cuestión
metodologica relevante: la imposibilidad lógica de deducir afirmaciones positivas
de juicios normativos y viceversa. Otro ejemplo simple ayuda a comprender esta
cuestión de método. Supóngase que alguien afirme que: 1. cuando las tasas de
crecimiento de la población son superiores a las de expansión del ingreso nacional
en su conjunto, el ingreso per-capita se reduce; 2. la reducción del ingreso per-
capita implica perdida de poder adquisitivo real de la sociedad, manteniendo los
niveles de precios vigentes, y 3. luego, como es deseable para la administración y
el crecimiento poblacional. Las afirmaciones (1) y (2) son circunstanciales,
positivas, la proposición (3) es de carácter normativo. No hay entre ellas
relaciones lógicas y formales. Las dos primeras no son condiciones suficientes
16
para sustentar la tercera, y esta puede ser justificada por otras razones, diferentes
de las dos primeras anotadas.
Esta salvedad metodologica en economía no aplica la inexistencia de conexiones
entre sus divisiones positiva y negativa. Basta examinar las conexiones indicadas
en la figura 1.9 para observar que la política económica, aunque se formule a
partir de las escuelas que involucran juicios de valor, tienen respaldo de la
modificación teórica económica, y es exactamente esta sustentación lo que le
confiere un mayor grado de confiabilidad, reduciendo los grados de riesgo y de
incertidumbre sobre los efectos esperados, derivados de cursos de acción puestos
en practica.
Vistas desde este ángulo, las diferentes divisiones en que generalmente se
subdivide la economía positiva alientan el proceso político de la escuela de
economía normativa. La figura 1.10 se diseño para evidenciar con más detalle las
conexiones existentes entre los dos campos. El desarrollo de los diferentes
segmentos de la economía positiva se fundamente en la división usual entre
microeconomía y macroeconomía.
17
18
Economía
PositivaHechos
economico
Observación
sistemazada del
mundo real
Economía
descriptiva
Teoría económica
(principios, teoría, leyes
y modelos económicos)
Análisis
Económico
Posiciones
Filosóficas y
político-ideológicas
Juicios de valor
Sobre cuestiones
económicas
Proposiciones de política
Económica económico
Sistema
de valores
Economía normativa
La figura 1.10 se diseño para evidenciar con más detalle las conexiones existentes
entre los dos campos.
19
Proposiciones de política
Económica
Economía normativa
Proposiciones de política
Económica
Economía normativa
Observación
sistematizada
del mundo real.
Descripción o
medición de
hechos económicos
ECONOMIA
DESCRIPTIVA
Principios, teorías,
leyes y modelos
económicos
TEORIA
ECONOMICA
Teoría
macroeconómica
Contabilidad social.
Sistemas de cuentas
nacionales y
matrices de
relaciones
interindustriales
Análisis de
macrovariables:
ingreso, consumo,
ahorro, inversión,
exportaciones,
importaciones,
impuestos y gastos
públicos, oferta y
demanda monetarias
La conducción
del proceso
económico
agregado
Actuación sobre la
realidad con tres
objetivos básicos:
• Crecimiento
• Estabilidad
• Equidad
POLITICA
ECONOMICA
Teoría
microeconomica
El consumidor
y el análisis
de la demanda
La empresa
y el análisis
de la oferta
Remuneración de los
factores de la
Producción y
distribución del ingreso
Estructura de
competencia
y equilibrio
de los mercados
Regulación de la
actividad de los
agentes económicos
o ajuste de costos
y beneficios privados
y sociales
1.3 INTRODUCCION A LA MICROECONOMIA
La microeconomía se inclina fundamentalmente hacia:
• Las unidades individuales de la economía, como el consumidor y la
empresa, consideradas aisladamente o en agrupaciones homogéneas.
• El comportamiento del consumidor: la búsqueda de satisfacción máxima
(dada su restricción presupuestaria) y otras motivaciones.
• El comportamiento de la empresa: la búsqueda de la utilidad máxima
(dadas las estructuras de costos y la actuación de competencia) y otras
motivaciones.
• La estructura de los mecanismos de funcionamiento de los mercados. Las
conformaciones básicas de la oferta y la demanda, consideradas
microscópicamente.
• Las funciones y las imperfecciones de los mercados en la localización
exacta de los recursos escasos de la sociedad y en la generación de los
productos destinados a satisfacer las necesidades conceptuadas como
ilimitadas.
• Los sueldos y salarios pagados en el proceso productivo y el consecuente
reparto funcional del ingreso social.
• Los precios de las unidades que generan cada uno de los bienes y servicios
que conforman el producto social.
• En enlace entre costos y beneficios privados y el interés mayor del bien
común.
El enfoque microeconomico se remonta a los primeros autores clásicos, como
Smith, Ricardo, Say, Stuart-Mill.
A partir del análisis del comportamiento Racionalista del “hombre económico”,
tanto productores como consumidores investigaron los mecanismos de
funcionamiento y de equilibrio en la economía. Resultado de la filosofía liberal-
20
individualista que prevaleció en la primera mitad del siglo XVIII, la economía
clásica profundizo los objetivos maximizantes de los agentes individuales y los
potenciales derivados de la promoción de la riqueza nacional. Los marginalistas
retomaron ese mismo enfoque durante el siglo XIX, explorándolos después, a
partir de otras vertientes teóricas, Jevons, Menger, Bohm-Bawerk situaron al
individuo en el centro de la reflexión económica. Sus motivaciones subjetivas se
convirtieron en teoría, y de las decisiones individuales, sustentadas por posturas
utilitaristas y hedonistas, se derivaron mecanismos de acción capaces de
yuxtaponer los intereses privados a los sociales. El método fundamental de ese
enfoque es deductivo. El nivel de abstracción involucrado es necesariamente alto
al investigar categoría de tipo utilidad, valor, satisfacción, indiferencia y bienestar.
Por el tipo de desarrollo que le dio origen, la microeconomía se llama también
teoría de precios. En el modelo liberal-individualista, muy vinculado a la tradición
microeconomía, debido al libre mecanismo del sistema de precios, las acciones
individuales de los productores y los consumidores pueden considerarse y
articularse al estudiar la formación de los precios, la microeconomía se encamina
hacia el estudio de la oferta, de la cual son responsables los productores, y la
demanda, depende del comportamiento, motivaciones y reacciones de los
consumidores. La microeconomía trata igualmente de los mercados en sus
diversas formas y estructuras; examina las condiciones generales del equilibrio de
las empresas en cada una de las condiciones competitivas posibles e investiga, en
la base del análisis del proceso productivo, los mercados de los recursos de
producción y los pagos correspondientes (por ejemplo, los salarios pagados en
mercados de trabajo y las utilidades atribuidas a la capacidad empresarial), para
finalmente llegar a la teoría de la distribución del ingreso.
A pesar de su enfoque microscópico, la microeconomía se intereso también en el
equilibrio general del sistema económico, a partir de la interdependencia de las
actividades de los productores, los propietarios de los recursos y los
consumidores. La proporción teórica es la tendencia hacia el equilibrio general en
21
una situación del óptimo económico. Por los mecanismos de la libre competencia
que se manifiesta en cada mercado, mediante los precios se orientan las acciones
convergentes de cada uno de los agentes del proceso económico. Los
productores maximizan sus utilidades; los consumidores su satisfacción y los
escasos recursos se amplían en la forma más eficaz posible, maximizando tanto el
concepto de rentabilidad privada como el de rentabilidad social en su conjunto. El
funcionamiento de este sistema corresponde al de un juego no cooperativo
preocupante, en el sentido de que cada unidad individual cuida sus propios
intereses, sin colocaciones la maximización teórica es tal, en ese concepto de
colocación optima y eficiente, que ninguno de los participantes del sistema puede
en un momento dado, mejorar su propia posición sin sacrificar los niveles de
satisfacción, también máximos, de otro u otros participantes.
22
1.4 CONCEPTOS BASICOS
Economía.- Es la ciencia que se ocupa de la manera en que se administran unos
recursos que son escasos, con objeto de producir bienes y servicios, y distribuirlos
para su consumo entre los miembros de una sociedad.
Microeconomía.- Es una rama de la economía, que se concentra en el estudio
del comportamiento de agentes individuales, por oposición a la macroeconomía,
que estudia el comportamiento de agregados. El objeto de estudio de la
microeconomía es en general individuos, familias y empresas. Se considera a la
microeconomía como el estudio de la asignación de recursos escasos entre
finalidades alternativas.
Uno de los objetivos de la microeconomía es analizar los mecanismos que
establecen los precios relativos de los bienes y factores, así como los efectos de
las diferentes instituciones en variables claves como los precios de mercado,
cantidades comerciadas y beneficios de las empresas y de los consumidores. Las
instituciones que analiza la microeconomía pueden ser diferentes organizaciones
de mercado (competencia perfecta, monopolio, oligopolio, etc.), los efectos de los
diferentes tipos de impuesto, etc.
Macroeconómica.- La macroeconomía es la rama de la economía que estudia el
comportamiento de agregados, por oposición a la microeconomía, que estudia
unidades individuales. Las variables que usualmente estudia la macroeconomía
son el nivel de renta nacional, el consumo, el ahorro, la inversión, la inflación, el
tipo de cambio, etc.
Estos elementos de los que se encarga la macroeconomía, están en realidad
compuestas por otros elementos individuales. Por ejemplo, la inversión nacional
se forma por la inversión de cada una de las empresas y del gobierno. Los índices
de precios intentan reflejar la variación del promedio de precios de toda la
economía.
23
Existe una estrecha relación entre la macroeconomía y la microeconomía. Se
podría pensar, que la macroeconomía parte de la microeconomía en el sentido
que todos los agregados están compuestos de unidades individuales, entonces,
agregando comportamientos microeconómicos se podría llegar al comportamiento
macroeconómico. Sin embargo, esta agregación suele no realizarse debido a que,
por un lado, existe una gran cantidad de elementos heterogéneos a agregar, y por
el otro, debido a que el comportamiento de los agregados no se obtiene de la
suma de los comportamientos de las partes ("El todo no es la suma de las
partes").
Entonces, la macroeconomía realiza supuestos simplificadores y así evita la
agregación de elementos individuales. Por ejemplo, se suele considerar una
función de utilidad de la sociedad como un todo, ya que las funciones de utilidad
usualmente son ordinales y es teóricamente imposible agregar este tipo de
funciones. Otro ejemplo es considerar una función consumo agregado del tipo
C=a+b*Y, sin tener en cuenta cuál es el consumo individual. Sin embargo, en los
últimos tiempos, hay una tendencia a incorporar elementos microeconómicos
dentro de los elementos macroeconómicos. Este ejercicio suele requerir de la
elección cuidadosa de los supuestos en los que se basa el modelo, pero, según
algunos economistas, le otorgan una mayor consistencia lógica al modelo.
Ingreso.- Cuando el ingreso proviene de actividades productivas, se puede
clasificar en varios tipos:
Ingreso marginal: Generado por el aumento de la producción en una unidad.
Ingreso medio: Ingreso que se obtiene, en promedio, por cada unidad de
producto vendida; es decir, es el ingreso total dividido en el total de unidades
vendidas.
24
Ingreso del producto marginal: Ingreso generado por la utilización de una
unidad adicional de algún factor de producción (trabajo, capital), por ejemplo, la
utilización de un trabajador más, etc.
En general, las personas, las familias, las empresas, etc., buscan aumentar sus
ingresos. Si éstos se elevan, su consumo y su ahorro pueden aumentar, llevando,
en muchos casos, a un mejor nivel de vida y de bienestar.
Los Estados también reciben ingresos, llamados ingresos públicos. El Estado
recibe ingresos por el cobro de impuestos, por la venta de bienes producidos por
empresas públicas, por utilidades que generan éstas mismas, por ventas o
alquileres de propiedades, por multas impuestas, por emisión de bonos u
obtención de créditos, entre otros. Cuando los ingresos provienen de impuestos se
denominan ingresos tributarios, por el contrario, cuando provienen de fuentes
distintas a los impuestos se denominan ingresos no tributarios. Con los ingresos,
los gobiernos pueden realizar sus gastos, sus inversiones, etc.
Los ingresos también pueden clasificarse en ordinarios y extraordinarios. Los
ingresos ordinarios son aquellos que se obtienen de forma habitual y
consetudinaria; por ejemplo el salario de un trabajador que se ocupa en un trabajo
estable, o las ventas de una empresa a un cliente que compra periódicamente o
de forma habitual. Los ingresos extraordinarios son aquellos que provienen de
acontecimientos especiales; por ejemplo un negocio inesperado por parte de una
persona o una emisión de bonos por parte de un gobierno.
Consumo.- En sentido estricto, consumo es la acción y efecto de consumir o
gastar, bien sean productos alimenticios y otros géneros de vida efímera, bien
energía, entendiendo por consumir como el hecho de destruir, utilizar comestibles
u otros bienes para satisfacer necesidades o deseos, o gastar energía o un
producto energético.
25
En términos puramente económicos se entiende por consumo la etapa final del
proceso económico, especialmente del productivo, definida como el momento en
que un bien o servicio produce alguna utilidad al sujeto consumidor. En este
sentido hay bienes y servicios que directamente se destruyen en el acto del
consumo, mientras que con otros lo que sucede es que su consumo consiste en
su transformación en otro tipo de bienes o servicios diferentes.
El consumo, por tanto, comprende las adquisiciones de bienes y servicios por
parte de cualquier sujeto económico (tanto el sector privado como las
administraciones públicas). Significa satisfacer las necesidades presentes o
futuras y se le considera el último proceso económico. Constituye una actividad de
tipo circular en tanto en cuanto que el hombre produce para poder consumir y a su
vez el consumo genera producción.
Ahorro.- La diferencia entre el ingreso disponible y el consumo efectuado por
una persona, una empresa, etc. El ingreso de una persona, de una familia o de
una empresa es la cantidad de dinero que ésta recibe por realizar una actividad
determinada remunerable (negocio, trabajo, venta de productos, etc.).
El Ahorro = Ingreso disponible - gastos
El ahorro se puede clasificar en ahorro privado y en ahorro público.
El ahorro privado es aquel que realizan las organizaciones privadas que no
pertenecen al Estado (familias, empresas, etc) El ahorro público lo realiza el
Estado, el cual también recibe ingresos a través de impuestos y otras actividades,
a la vez que gasta en inversión social, en infraestructura (carreteras, puentes,
escuelas, hospitales, etc.), en justicia, en seguridad nacional, etc. Cuando el
Estado ahorra quiere decir que sus ingresos son mayores que sus gastos y se
presenta un superávit fiscal, el caso contrario conduciría a un déficit fiscal.
El ahorro nacional es la suma del ahorro público y el privado.
26
Inversión.- Es un término con varias acepciones relacionadas con el ahorro, la
alocación de capital y el postergamiento del consumo. El término aparece en
gestión empresarial, finanzas y en macroeconomía.
Precio.- Se denomina precio al valor monetario asignado a un bien o servicio.
Conceptualmente, se define como la expresión del valor que se le asigna a un
producto o servicio en términos monetarios y de otros parámetros como esfuerzo,
atención o tiempo, etc.
El precio no es sólo dinero e incluso no es el valor propiamente dicho de un
producto tangible o servicio (intangible), sino un conjunto de percepciones y
voluntades a cambios de ciertos beneficios reales o percibidos como tales.
Muchas veces los beneficios pueden cambiar o dejar de serlo, esto lo vemos en la
moda o productos que transmiten status en una sociedad. El trueque es el método
por excelencia utilizado para adquirir un producto, pero se entiende el trueque
incluso como el intercambio de un producto por dinero.
En el mercado libre, el precio se fija mediante la ley de la oferta y la demanda. En
el caso de monopolio el precio se fija mediante la curva que maximiza el beneficio
de la empresa en función de los costes de producción.
A lo largo del tiempo los precios pueden crecer (inflación) o decrecer (deflación).
Estas variaciones se determinan mediante el cálculo del índice de precios,
existiendo varios como el denominado Índice de Precios al Consumidor, Índice de
Precios de Consumo o Índice de Precios al Consumo (IPC), el (IPI) (Índice de
Precios Industriales), etc.
El producto o servicio que se intercambia tiene valor para el público en la medida
que es capaz de brindarle un beneficio, resolverle un problema, satisfacerle una
necesidad o cumplirle un deseo; por ello, la palabra clave de esta definición
conceptual de precio es valor.
27
Analizar la relación que se da entre el valor y el precio permite identificar la
estrategia de precio que a largo plazo puede resultar exitosa para una compañía.
El precio puede estudiarse desde dos perspectivas. La del cliente, que lo utiliza
como una referencia de valor, y la de la empresa, para la cual significa una
herramienta por la que convierte su volumen de ventas en ingresos.
Inflación.- Es el aumento sostenido y generalizado del nivel de precios de bienes
y servicios, medido frente a un poder adquisitivo estable. Se define también como
la caída en el valor de mercado o del poder adquisitivo de una moneda en una
economía en particular, lo que se diferencia de la devaluación, dado que esta
última se refiere a la caída en el valor de la moneda de un país en relación con
otra moneda cotizada en los mercados internacionales, como el dólar
estadounidense, el euro o el yen.
Devaluación.- Es la reducción del valor nominal de una moneda corriente frente
a otras monedas extranjeras. La devaluación de una moneda puede tener muchas
causas entre estas por una falta de demanda de la moneda local o una mayor
demanda de la moneda extranjera. Lo anterior puede ocurrir por falta de confianza
en la economía local, en su estabilidad, en la misma moneda, etc.
En un sistema cambiario libre, es decir donde la intervención del banco central es
nula o casi nula, la devaluación se conoce como depreciación.
Desempleo.- Es sinónimo de desocupación o paro. El desempleo está formado
por la población activa (en edad de trabajar) que no tiene trabajo. No se debe
confundir la población activa con la población inactiva. Existen tres tipos de
desempleo (Samuelson) que en economías periféricas suelen ser cuatro
(desempleo estacional). Estos tipos de desempleo son el cíclico, el estructural, el
friccional y el estacional.
Escasez.- Es un concepto central en economía. De hecho, la economía
neoclásica, la escuela dominante hoy en día, involucra la escasez en su definición.
28
La definición de Lionel Robbins dice que la economía “es una ciencia que estudia
el comportamiento humano como la relación entre los fines y los medios escasos
que tienen aplicaciones alternativas”. La escasez implica que no pueden
conseguirse suficientes recursos para producir lo suficiente como para cubrir todas
las necesidades. Alternativamente, la escasez implica que no pueden conseguirse
todos los objetivos de la sociedad a la vez, de manera que debe seguirse una
política de prioridades.
El concepto de escasez se aplica a todos aquello que es útil. Y por útil se entiende
todo aquello que tiene capacidad de satisfacer necesidades humanas. Las
sociedades humanas han desarrollado la política para decidir las prioridades y la
manera de satisfacerlas.
Es probable que ciertos bienes intangibles sigan siendo escasos por la definición o
por diseño. Los ejemplos incluyen los premios generados por lo sistemas de
honor, la fama y la calidad de miembro de élites. Los bienes intelectuales pueden
ser copiados a coste insignificante, y por lo tanto no necesariamente son escasos.
Éste es el caso de las producciones culturales bajo la GPL o la licencia Creative
Commons. Sin embargo, muchos otros productos son mantenidos artificialmente
escasos por leyes de derechos de autor (copyright) o de patentes.
29
Orígenes de la microeconomía
Aunque la palabra “microeconomía” sea de origen relativamente reciente, el
proceso que designa tiene una larga historia de más de un siglo, ya que se ve
primero aparecer y más tarde imponer las tesis marginalistas, que son la base de
la actual microeconomía.
El estudio de la génesis de ciertas nociones esenciales permite con frecuencia
conocer mejor su significación, de tal manera que se empezará este capítulo por
recordar el procedimiento teórico de los marginalistas, como “padres fundadores”
de la microeconomía. A continuación se verá como tomó forma definitiva en los
años treinta y cuarenta de este siglo, bajo la influencia de circunstancias
históricas, pero también por el desarrollo de un cierto número de resultados
matemáticos importantes.
La microeconomia
Como su nombre lo indica, la microeconomía se propone estudiar el
comportamiento económico de las unidas básicas ---micro, indivisible- de la
sociedad. Uno de sus postulados esenciales es que tal comportamiento se
caracteriza por la racionalidad individual; cada una de las unidades básicas es
movida sólo por el deseo de maximizar su placer o su beneficio, habida cuenta de
sus recursos disponibles. Para lograr tal objetivo, los individuos -es decir, las
unidades básicas de la economía- procurarán efectuar intercambios tanto para el
consumo como para la producción.
Los intercambios indican la existencia de relaciones interindividuales; el
microeconomista debe otorgar una atención muy particular a tales relaciones y,
muy especialmente al marco en el cual estas se desarrollan, marco que puede
tomar formas muy distintas; ahora, tales relaciones se traducen en modelos.
30
Es así como cada modelo microeconómico corresponde a una forma de
organización social precisa, considerada por algunos como una representación
simplificada, depurada de sociedades existentes, en tanto que otros ven mas bien
en los modelos el esbozo de sociedades ideales, que pueden incluso servir de
norma para la implementación de políticas económicas.
Microeconomía y matemáticas
La hipótesis de racionalidad conduce de un lado, a la búsqueda del máximo de
ciertas funciones que traducen los objetivos de los individuos; por otro lado los
modelos microeconómicos toman la forma de conjunto de relaciones matemáticas,
tanto más complejas en la medida que el número de individuos y de bienes es
mayor. Sin embargo, no es la “solución” de los modelos lo que nos va a interesar
sino su explicación; dicho de otra manera, se buscará ante todo precisar el
significado económico, evitando el recurso a los símbolos matemáticos, en tanto
éstos sólo transcriben en un lenguaje particular conceptos que tienen contenido
“económico” accesible de manera intuitiva. Se procederá de la misma manera con
los resultados de los modelos, a los cuales se le puede dar un significado preciso,
aunque se obtengan por deducción pura. De esta manera se espera llegar a dos
tipos de interesados:
• El público de los “no iniciados”, esto es, quienes no estudian ciencias
económicas o de gestión, pero que pretenden conocer mas sobre entre las cuales
la microeconomía ocupa hoy un lugar las teorías económicas preponderante.
• El público de estudiantes en ciencias económicas y de gestión, que a causa de la
presentación matemática, con frecuencia no le ve contenido a la microeconomía, a
tal punto de sólo ver en ésta un conjunto de métodos de cálculo sin ninguna
significación.
31
Microeconomía y macroeconomía
Desde hace algunos decenios, -mas o menos desde la década del cincuenta- se
acostumbra, al menos al seno de la corriente económica dominante, establecer
una distinción entre microeconomía y macroeconomía; la primera toma como
punto de partida los comportamientos individuales, mientras que la segunda
adopta de entrada el punto de vista global razonando sobre agregados como el
ingreso nacional, el producto interno, la masa monetaria etc. Es evidente que tal
ruptura, debido tanto a circunstancias históricas como divergencias de orden
teórico, no es muy satisfactoria; se ha hecho sentir la necesidad de establecer un
“puente” entre ellas.
No obstante esta pretensión se ha tornado un imposible, en tanto los puntos de
partida son opuestos (en un caso se va de la parte al todo en el otro del todo a la
parte); ahora, actualmente, se ha dado la prioridad al enfoque microeconómico, en
lo que se ha dado en llamar los fundamentos microeconómicos de la
macroeconomía. Incluso si hubiese reservas sobre lo adecuado de este
procedimiento, no se puede negar que contribuye mucho a hacer de la
microeconomía el “núcleo duro” de la teoría económica dominante denominada
“neoclásica”. De ahí la necesidad de conocer bien los partidarios y los logros de
esta teoría, sobre los cuales esta obra se propone entregar una visión sintética.
32
1.5 RELACION DE LA ECONOMIA CON OTRAS CIENCIAS
La Economía y la Política:
La interdependencia entre la economía y la política puede considerarse como
secular. En Grecia y en Roma, la economía, la ética y la ciencia política,
constituían una rama única y coherente que comprendía estudios sobre la
industria y el comercio, la agricultura y los tributos, la esclavitud y la organización
psicopolitica, la moneda y el valor, los intereses y los salarios. En la edad media,
la organización institucional y el orden político-económico, estudiados por los
escolásticos fueron sometidos a un nuevo y extraordinario conjunto de normas de
moral practica, pero todos estaban generalmente cobijados por la ética, la
economía y la política. Posteriormente, del siglo XVI hasta las revoluciones
liberales del siglo XVIII, la economía y la política se liberaron de los principios
escolásticos y prepararon el terreno para su autonomía científica, pero
permanecieron interdependientes como en la actualidad.
Esa interdependencia celular entre la economía y la ciencia política provienen de
que la política se encarga del estudio de la organización del estado y de las
relaciones entre las clases dirigentes y las dirigidas, así como el establecimiento
de importantes instituciones sobre las cuales se desarrollaran las actividades
económicas. En consecuencia la organización política y la organización
económica se vuelven interdependientes: la acción económica se subordina a la
estructura política de la sociedad, generalmente determinada por cierto grupo de
denominación, mientras que la acción del grupo de denominación política se
encuentra muchas veces subordinada a la estructura de los centros que deciden el
poder económico.
En el mundo occidental, esa interdependencia entre la economía y la ciencia
política se acentuó a partir de la gran de presesión, cuando se transformaron las
propias características políticas de la economía basadas en la libre empresa, en
función de la nueva orientación intervencionista que modifico la estructura del
33
sistema capitalista. Por otro lado en la agitada década de los treinta la propia
ciencia política tomo de la economía los elementos que asegurasen el
sostenimiento del régimen en la nación del bloque oriental, reconociéndose
definitivamente que el sistema económico fundamentado en la iniciativa privada
libre era vital para la continuidad de las tradicionales formas occidentales de
organización política.
Por el contrario, el bloque socialista se afirmo en la necesidad del estudio
integrado de la economía y de la política, pues los elementos básicos de su
organización económica solo podían mantenerse a partir de la continuidad y
sostenimiento de las formas fundamentales de su estructura política. A si vez una
de las instituciones básicas de las economías socialistas es la perfecta
yuxtaposición de los poderes económicos y políticos. En estas sociedades se
confunden las espinas dorsales de los centros de decisión de esos poderes. Al
lado de sus funcione políticas, y en unión con ellas, el estado socialista ejerce
funciones características de la economía, ya que también desempeña la dirección
y la administración de todo el sistema empresaria.
Por consiguiente, hoy en día –ya sea en las economías liberales del mundo
occidental o en las fundamentadas en el socialismo de estado- los sistemas
económicos y políticos se encuentran de tal suerte integrados que no tiene sentido
el estudio aislado de cada uno de ellos, incluso por que esa conexión no se
observa solo estructuralmente. También los términos coyunturales, la interrelación
es bastamente clara: en cualquier sociedad, la inestabilidad de las instituciones
políticas conduce fundamentalmente a la inestabilidad económica.
Recíprocamente, la estabilidad y el desarrollo económico se alinean entre los
factores esenciales que condicionan la estabilidad de los centros de disposición
del poder político.
34
La Economía y la Sociología:
Entre la economía y la sociología también hay relaciones estrechas y seculares. P.
SOROKIN, conocido psicólogo ruso, muestra su contemporary Sociological
Theories que en la antigua Grecia los pensadores clásicos partieron de factores
económicos para explicar muchos procesos sociales, mientras que en la Edad
Media y en el Renacimiento la mayor parte de los autores cuido del examen
conjunto de las interrelaciones entre las luchas sociales y de clase y los intereses
económicos. Fue solo a partir del siglo XVIII cuando la economía y la sociología se
fragmentaron como departamentos distintos de las ciencias sociales, en respuesta
a la especialización científica de la época. Esa fragmentación continuo durante las
primeras décadas del siglo XIX, pero a partir de entonces se exigió una mayor
intercomunicación entre las dos ramas. En su Cours d”Economie Politique, de
1828, JEAN BAPTISTE SAY, uno de los mas notables teóricos de la economía en
Francia, argumento que el desarrollo de la ciencias económicas debería estar
subordinado a la investigación que los economistas deberían llevar a cabo sobre
las interrelaciones y la cohesión existente entre las diferentes partes del sistema
social.
Tal argumento implicaba la reducción de la distancia entre la sociología y la
economía.
A partir de entonces se ha impuesto la reducción de estas distancias entre las
investigaciones de naturaleza económica y sociológica, debido al creciente interés
de los economistas por determinados sectores de la realidad social que los
sociólogos empezaron a estudiar en forma especifica. La integración social, el
comportamiento de los grupos, la movilidad, la estratificación, los cambios
sociales, la investigación de la condiciones de vida de las comunidades y el
examen de los diferentes niveles de la organización y de la cultura de la sociedad,
son algunos de los sectores que cayeron dentro del campo de gravitación de la
sociología, en función de la necesidad de especialización de cada una de las
ramas de las ciencias sociales. Sin embargo, esos sectores, como tantos otros, a
35
pesar de construir actualmente la razón de ser de la investigación sociológica.
Interesa mucho el análisis económico y hacen fluir a la economía con la
sociología, definiendo los estrechos lazos que hoy existen entre esas dos
disciplinas del conocimiento humano.
Tal es la importancia del análisis sociológico que lleva a la perfecta comprensión
de la realidad económica y que se ha venido desarrollando desde finales de la
segunda guerra mundial entre las ramas de la sociología especial y, con un
particular interés, la de la sociología económica; se podría decir, que a partir de
entonces, los sociólogos se tornaron en los principales colaboradores de los
economistas.
Los economistas contemporáneos saben que los móviles psicológicos de
naturaleza subjetiva, tan importantes como los factores objetivos que coordinan la
actividad económica, son determinados por varios conjuntos de relaciones
sociales cuyo análisis interesa directamente a la economía, aunque ellos
constituyan el propio objeto de la sociología, la ciencia particular de lo social.
La Economía y la Historia:
Además de las interrelaciones con las estructuras políticas y sociales, los
problemas económicos, en su mayor parte, también están condicionados por la
permanente evolución histórica de las civilizaciones. Es el condicionamiento
proporciona un alto grado de interdependencia, en entre la historia y la economía.
La investigación histórica se reviste de indiscutible utilidad para el economista,
ofreciéndole la necesaria localización, en el tiempo y el espacio, de las actividades
humanas de la naturaleza en general y de las correlaciones entre los
acondicionamientos, así como de la organización y evolución de lo hechos.
Además, aceptando la observación de R. Aron de que actualmente “el sentido
ultimo de la historia no deriva nunca de la exclusiva consideración del pasado sino
del análisis dinámico de las sociedades” se estrechan cada vez mas las relaciones
36
entre la historia y la economía: al sobrepasar los limites de su primitiva
jurisdicción, delimitados apenas por el registro sistemático de hechos aislados, el
análisis histórico amplio su red de interdependencia en relación con el análisis
económico, facilitando al economista el entendimiento del problema del desarrollo
en la conexión con el análisis de las nuevas tendencia político-ideológicas de las
civilizaciones contemporáneas.
Si bien no se puede afirmar que la investigación histórica sea la principal fuente
del análisis económico, se debe reconocer que la economía es altamente auxiliada
por la historia, principalmente porque el economista necesita seguir diariamente
las rápidas transformaciones culturales que están marcando las civilizaciones de
occidente y oriente. Más esto, como observa bien M: NIVEAU, “el economista
debe apoyarse en la historia, no solamente para descubrir en ella el pasado, sino
también para comprender mejor el presente y anticipar el futuro”
Los rápidos cambios en los rumbos de la historia contemporánea parecen estar
conduciendo a nuevas condiciones de equilibrio global y por eso interesan al
economista, ya que comprenden la propia dinámica de las economías modernas.
Finalmente, entendiéndose la historia como la ciencia de l evolución, el análisis
económico solamente podrá establecer un continuo contacto con la dinámica de
las sociedades contemporáneas a través de una creciente interrelación con la
investigación histórica, especialmente en una época en que la historia se libera de
sus tradicionales concepciones y parte hacia los análisis prospectivos, que son de
sumo interés para la comprensión de la evolución económica de la actualidad.
Las interrelaciones entre la economía y la geografía resultan de una comprobación
fundamental: las instituciones económicas, así como las propias formas de
organización de la actividad productiva divergente (a veces acentuadamente) de
país a país e incluso entre sus diversas regiones. La investigación de esas
diferencias, aunque provengan de las características del medio ambiente, es
competencia de la geografía, cuyo campo de acción se extiende cada vez mas,
alejándose del simple registro de los accidentes geomorfológicos y de los
37
fenómenos climáticos, para ocuparse de análisis importantes que interesan mucho
a la economía. Como ejemplos podemos mencionar la recopilación y el análisis
de las condiciones geoeconomicas de los mercados regionales, la localización de
los factores productivos, la distribución demográfica en el espacio geográfico, la
descripción y la evaluación de los métodos regionales de producción, el
intercambio y las comunicaciones, la composición sectorial de la actividad
económica, la eficiencia infraestructural de la economía y las propias formas de
organización de las unidades productivas.
Con esa aplicación de su orientación, la geografía moderna se transformo en una
de las áreas del conocimiento que mas ha auxiliado la tarea del análisis
económico. La geografía económica, particularmente, ha demostrado ser de
inestimable utilidad para la política económica, pues esta exige el inventario
preciso de los recursos naturales y humanos de la sociedad y no puede prescindir
de los análisis geomorfológicos, climatológicos pedologicos, hidrográficos y
biogeográficos que orientan a los planificadores en la distribución regional de los
recursos financieros y tecnológicos disponibles, al tener en cuenta su mejor
aprovechamiento.
Debido a la tendencias naturales, y a la diversidad tipologica de los recursos de
las diferentes regiones, son relativamente pocos, en relación con el conjunto de la
fenomenológica económica, los fenómenos que no poseen características
regionales o, mas precisamente, espaciales .el problema económico fundamental
del hombre, se traduce en la lucha contra la escasez, es evidentemente el mismo,
tanto en las primitivas aldeas del sudeste asiático, como en las metrópolis mas
desarrolladas de la Europa occidental. Pero, lo que importa al análisis económico
son exactamente las diferencias del comportamiento económico, que ciertamente
existen en una y otra regiones. Esas diferencias están condicionadas por un gran
número de características que la moderna geografía económica investiga y
registra, tales como las condiciones del medio, la estructura y evolución
demográfica, el régimen de utilización de las modernas conquistas tecnológicas y
38
también los propios sistemas de producción. Eso no quiere decir que la función del
geógrafo y del economista se estén confundiendo; en realidad están
perfectamente diferenciadas en el mundo contemporáneo. Pero esa diferenciación
–que tiene por fundamentos la diversidad de objetos de las dos ciencias- no
invalida el régimen de interdependencia que caracteriza cada vez más los análisis
de naturaleza geográfica y económica.
La Economía y el Derecho:
La actividad económica, además de estar condicionada a las características del
espacio geográfico en que se localiza y la evolución de la historia y las
modificaciones de las bases institucionales y sociales, también se mantiene ligada
a la estructura jurídica del sistema. Esta combinación proporciona un elevado
grado de independencia entre el derecho y la economía toda vez que complete a
la ley jurídica situar al hombre, a la empresa y a la sociedad, delante del poder
político y de la naturaleza, definiendo sus derechos y sus responsabilades y
fijando los limites dentro de los cuales se podría ejercer la libertad de acción en
cada uno de esos agentes de la actividad económica. Todos los hechos
económicos tienen raíces y condicionamientos que los sitúan también en el área
específica del derecho. La acción económica tiene por sujetos a los individuos, a
las empresas y al sector gubernamental. Esos tres sujetos definen las tres
diferentes esferas de interés, cada una de ellas en conflicto potencial con las otras
dos. La libertad de organización y de competencia de las empresas, así como la
libertad de opinión y de actividad económica de los individuos, deben estar
permanentemente ajustadas las leyes jurídicas en tal forma que se concilien los
interés y las responsabilidades de cada uno. Todos sabemos que ningún orden
económico es posible sin que el derecho limite las libertades, en función de
responsabilidades reciprocas para solucionar claramente los conflictos potenciales
que se observen.
Además, con la importancia cada vez mayor que el sector gubernamental ha
adquirido en el medio económico, las relaciones entre la ciencia del derecho y de
39
la economía han despertado un interés creciente. Después de la Segunda Guerra
Mundial se enriquecieron las experiencias jurídicas sobre la realidad económica.
Francia introdujo el derecho económico dentro del plan de estudios en 1945, a
través de BERNARD CHENOT, en la Universidad de París. En Italia, LORENZO
MOSSA abrió el camino para el desarrollo de la nueva disciplina, mientras que en
Alemania, por las investigaciones de WILHEM HEDEMANN, desde 1920, se venia
prestando mayor atención a la interdependencia que debería orientar los
conocimientos jurídicos y económicos. Además, es a los juristas alemanes a quien
se debe la comprensión exacta del papel que el derecho debe desempeñar en
cualquier sistema económico –a través de el se obtiene la sistematización de las
energías sociales, sustituyéndose así, el orden económico natural por el orden
económico jurídicamente determinado.
Esta situación, que provoco una mayor interrelación entre la economía y el
derecho, resulto de cambios que ocurrieron en la propia comprensión del orden
económico. Cuando en el siglo XVIII la economía sobresalió como ciencia, los
economistas clásicos defendían la primicia del individualismo y del Estado Liberal.
Posteriormente, después de la segunda mitad del siglo XIX, y sobre todo después
de la Gran Depresión y de la Segunda Guerra Mundial, el estado empezó a
aumentar su participación en la actividad económica, reduciendo en esta forma el
ámbito de la acción privada y ampliándose el ordenamiento de la actividad
económica. Además de eso, concluye PELSUO DE SUZA, “se registro el aumento
de las instituciones que restringieron el poder y la libertad individual de decidir
económicamente”.
Con la situación del franco liberalismo por el orden económico orientado o dirigido
por el sector gubernamental, se amplio la producción legislativa referente a las
actividades económicas. Esto hizo que el conocimiento económico y el
conocimiento jurídico abandonaran las viejas concepciones que los mantenían
alejados para estrechar las relaciones de interdependencia que actualmente los
caracterizan.
40
La Economía y los Métodos Cuantitativos:
La economía mantiene también estrechas relaciones con otras ramas del
conocimiento que no se sitúan necesariamente en el ámbito de las ciencias
sociales. Entre estas se destacan los campos reunidos genéricamente bajo la
denominación de métodos cuantitativos, tales como las matemáticas y la
estadística.
Los métodos cuantitativos han mostrado especial interés por la economía no solo
en razón de la necesidad de cuantificar ciertos fenómenos económicos, sino
también debido al extraordinario desarrollo de la econometria. Los modernos
modelos macroeconómicos, el desarrollo de la teoría del crecimiento, los análisis
de las relaciones intersectoriales, los cálculos exigidos para la planificación de la
actividad económica y finalmente la previsión de las fluctuaciones coyunturales
son algunos de los factores que han impulsado las interrelaciones entre el análisis
económico y los métodos cuantitativos de investigación.
R. LIPSEY en un clásico texto An Introduction To Positive Economics muestra que
los métodos de cuantificación, sobre todo a través de los instrumentos de análisis
estadístico, han desempeñado un doble papel junto al desarrollo de la economía.
En primer lugar –anota ese autor- los economistas recurren a las observaciones
del mundo real cuantificándolas en lo posible para comprobar las teorías
económicas elaboradas. En segundo lugar, procuran deducir de los datos
recopilados las correlaciones existentes entre las variables económicas
relevantes, recurriendo así a la estadística para desarrollar nuevos principios
subyacentes a la realidad. Como la economía no es una ciencia experimental de
laboratorio, se vale de las técnicas del análisis estadístico que hacen posible la
comprobación de la falsedad o la veracidad de las hipótesis teóricas formuladas, a
partir de un número suficiente de observaciones.
Paralelamente, los economistas también recurren a las matemáticas como uno de
sus instrumentos auxiliares de trabajo. Siendo cuantificables, las observaciones
41
económicas pueden ser presentadas y analizadas a través de modelos
matemáticos.
A pesar de que estos no puedan ser interpretados con el rigor de las formulas
desarrolladas en el campo de las ciencias experimentales, generalmente
bastantes útiles como medios de representación de la realidad y proyección de los
resultados que los economistas esperan obtener cuando desarrollan actividades
para modificar esa misma realidad.
42
1.6 PROBLEMAS BASICOS DE LA ECONOMIA
El análisis de la escasez de los recursos productivos y de las inmensas
necesidades humanas nos debe haber llevado a la conclusión de que la economía
es una ciencia esencialmente hacia tres tipos de problemas. El primero se
relaciona con la determinación del limite conjunto de bienes y servicio que deben
producirse, lo mismo que sus respectivas cantidades; ese primer problema resulta
de la imposible practica de producir todos los bienes y servicios deseados en
cantidades ilimitadas. El segundo se relaciona con la utilización optima de los
recursos disponibles; es lógico que si los recursos son escasos, se haga
necesario, además de la selección y la limitación de aquello que debe producirse,
adoptar procedimientos tecnológicos que permiten extraer en la mejor forma el
máximo posible de su capacidad productiva a cada a cada uno de los recursos
disponibles. El tercer problema se relaciona con los procesos y la estructura de
distribución de los bienes y servicios producidos; este ultimo problema también
resulta de la imposibilidad de atribución a cada uno de los participantes en el
proceso productivo, una parte igual en el producto final obtenido; como las
capacidades productivas individuales son diferentes, las participaciones en el
producto final no pueden ser iguales. Sin embargo, ¿la estructura de distribución a
que se llego fue realmente justa?
Estos tres problemas principales, por su fundamento económico, están relaciones
dos directamente con la escasez de recursos y lo ilimitado de las necesidades. De
ahí por que la solución de cada uno de ellos conduce a la toma decisiones. Frente
a todas las opiniones concebidas siempre ha habido muchas alternativas. No se
puede decir lo mismo de las posibilidades. Frente a los escasos recursos optaron
preferentemente por la subsistencia, por la seguridad y por la guerra como medio
de alcanzar el objetivo básico de supervivencia. Las sociedades modernas,
complejas y organizadas, no han conseguido superar las limitaciones tecnológicas
y mucho menos reprimir las necesidades humanas. Las numerosas alternativas
que hoy se ofrecen a las sociedades modernas, lejos de eliminar el problema de
43
las opciones, tal vez lo han complicado y hayan llevado a los economistas
contemporáneos a pronosticar que tales inconvenientes serán cada vez mas
graves.
Sin embargo como veremos, las opiniones básicas –espadas o arados, consumo o
inversión- constituyen solamente una primera aproximación al análisis de los
problemas económicos fundamentales.
Además de estas opiniones básicas se abren nuevas e innumerables alternativas.
Si la sociedad, sacrificando el bienestar y las posibilidades inmediatas de
consumo, opta por la inversión en producción de base y de infraestructura, queda
por saber cuales serán las industrias básicas que se deben desarrollar, cuales los
productos que se elaboran, como repartirán el producto de esa actividad entre los
miembros de la colectividad. De igual manera, si la sociedad opta por la
producción de bienes de consumo de uso inmediato, falta saber, frente a las
grandes posibilidades de producción de bienes de esa naturaleza, en que cantidad
y cuales serán producidos efectivamente. Una vez escogidos los productos y
decididas las cantidades, la sociedad tendrá que optar por los posibles métodos
de producción y, finalmente, por la repartición del producto social entre los
individuos que componen en cuadro de la actividad económica.
En esas condiciones, detrás de las opciones básicas se ocultan problemas mas
graves, cuya solución representa, como señala Shackle “la propia razón de ser de
nuestra rama del conocimiento”. Estos problemas se refieren a tres cosas
conocidas, contenidas en tres preguntas aparentemente simples:
1. ¿Qué y cunado producir?
2. ¿Cómo producir?
3. ¿Para quién producir?
Estas preguntas abarcan prácticamente todo el vasto campo de la Teoría
Económica.
44
Decidir entre seguridad o bienestar, entre bienestar inmediato o producción básica
para el aumento del bienestar futuro, son hechos que constituyen dos dilemas
fundamentales de las sociedades siempre tendrán que afrontar. Pero, acabamos
de señalar, además de esos problemas fundamentales las sociedades tienen otras
interrogantes que contienen más específicamente toda la complejidad de la
organización económica. Esas otras interrogantes, que existen sea cual fue la
decisión básica adoptada, se clasifican en tres niveles diferentes. En el nivel
económico se decide que y cuando producir; en el tecnológico, sobre como
producir; en el social, para quien producir, o mas claramente, como distribuir el
producto.
La escasa disponibilidad de recursos lleva a las sociedades a un sinnúmero de
decisiones económicas, sobre la naturaleza y la cantidad de bienes que deberán
producirse en cada uno de los sectores del sistema productivo. El sentido
económico acerca de que y cuando producir se desarrollo a partir del
conocimiento de las máximas posibilidades económicas, pues la eficiencia existe
que las diferentes combinaciones se ubiquen sobre la curva de posibilidades de
producción. Si hay por determinadas cantidades de un conjunto de bienes y
servicios, la sociedad se sitúa dentro de los límites de su capacidad productiva,
aunque ese conjunto de bienes y servicios satisfaga perfectamente los deseos de
la sociedad, el sentido económico de las alternativas adoptadas no habrá sido
alcanzado. La posición dentro de la curva implica desperdicio de posibilidades no
compartibles con la necesidad económica de la plena utilización de los escasos
recursos. De igual manera, no debe olvidarse que el conjunto de las
combinaciones sobre que y cuando producir no podrá, en virtud de los principios
económicos, situarse fuera de los limites de producción por que en ese caso,
advierte McMonnel “la sociedad estaría situando sus objetivos en lugares
obviamente inalcanzables”.
Al nivel tecnológico, corresponde solucionar la interrogante de cómo producir. Se
trata de obtener la máxima eficiencia productiva que deberá alcanzarse no solo
45
por la movilización de todas las posibilidades de producción, sino también por la
mejor combinación posible de los recursos disponibles. Deben adoptarse los
mejores métodos. Las unidades de producción tendrán que saber combinar, en la
mejor forma posible, sus recursos patrimoniales y humanos y la sociedad tendrá
que saber graduar la absorción de tecnología, de manera que la introducción de la
técnica en el aparato productivo no implique desperdicio del potencial humano por
el desempleo tecnológico. Por el contrario, al hacer compatibles las metas del
empleo con las de la expansión tecnológica, la sociedad no deberá alcanzar el
empleo de técnicas que realmente le posibiliten la máxima eficiencia productiva.
Finalmente, a nivel social, el sistema económico deberá optar por el más complejo
de los tres principales asuntos. Se trata de decidir en que forma será repartida la
producción total obtenida. En ese nivel, no se pensara solamente en alcanzar la
máxima eficiencia productiva, sino también en fomentar la distribución ideal de la
producción obtenida.
Ese objetivo es tan antiguo como los anteriores. Los primeros pensadores
economistas, aun en la etapa precientifica de la economía, se preocuparon por la
eficiencia distributiva, tal vez tanto como la eficiencia productiva. El mismo Adam
Smith, a pesar de haber desplazado el objeto de la economía hacia el terreno de
la producción, escribió en su “Riqueza de las Naciones” que “ninguna sociedad
puede ser floreciente y feliz si la mayoría de los que la constituye son pobres y
miserables”. Con Ricardo y los socialistas, el objeto de la economía se traslado al
terreno de la distribución y en el siglo XIX seguramente este fue el asunto que más
interés despertó entre los economistas. En el siglo XX, el análisis económico tuvo
que atender el problema de las fluctuaciones de la actividad. El pleno empleo de
los recursos disponibles y la crisis de los años ´30 llevaron a los economistas a
analizar con profundidad las determinantes del ingreso nacional y del volumen de
empleo. No obstante, el propio Keynes, admite que la incapacidad para garantizar
el pleno empleo y la arbitraria y desigual distribución de la riqueza constituyen los
dos principales defectos del mundo en que vivimos.
46
Los tres problemas principales: que y cuando, como y para quien.
Dentro de esta línea de análisis, podemos ver que todas las sociedades siempre
se han enfrentado, además de los dilemas básicos, a tres problemas
fundamentales, que se interrelacionaba en los aspectos económicos, tecnológicos
y social.
La cuestión económica solo se solucionara completamente si hay eficiencia
tecnológica convenientemente dosificada que se complemente con un eficiente
sistema distributivo. Por el contrario, la solución de la cuestión tecnológica
solamente alcanzara su plenitud si las opciones económicas y sociales son lógicas
y pertinentes. Como observo Shckle, la eficiencia técnica presupone la eficiencia
económica; ningún método de producción puede lograr su máxima eficiencia
económica, si no alcanza su mas alto grado de eficiencia técnica para
determinada combinación de cantidades de factores de producción. En igual
forma, la cuestión social, ligada íntimamente a los problemas del bienestar, solo
será satisfactoriamente solucionada, cuando se integre a la solución de los
asuntos económicos y tecnológicos.
En la tabla 7.1, partiendo de sus niveles de referencia, resumimos los esquemas
básicos de solución aplicable a los tres problemas económicos principales. Como
se observa, la solución del problema que y cuando producir implica la adopción de
opiniones lógicas, situadas necesariamente dentro de las fronteras de producción
de la economía. Las unidades de producción instaladas en el sistema, solamente
deberán dedicarse a la producción de te, cacahuate, revistas, lana, medicamentos,
aparatos eléctricos de uso domestico y carne, si la colectividad (o quien por ella
este decidiendo) juzga que esos bienes en las cantidades en que se están
produciendo, son los que responden mas adecuadamente a las necesidades y a
los deseos existentes. En caso contrario, como la finalidad esencial de la
maquinaria productiva de la economía es atender en escala optima las prioridades
sociales manifiestas, so esos bienes no satisfacen plenamente las aspiraciones
47
colectivas deberán tomarse otras decisiones, hasta que las unidades de
producción realmente se ajusten a las escalas ideales de preferencia.
Por otro lado la solución a la pregunta como producir implica la obtención de
máxima eficiencia en la combinación y en la aplicación de los recursos
disponibles. Como los recursos son escasos y las necesidades ilimitadas, esas
reservas de factores productivos deben combinarse con el fin de lograr niveles
óptimos de producción. Las técnicas de producción empleadas deben conducir a
la óptima relación entre la producción total obtenida y la cantidad de recursos
empleados. Si la combinación y la aplicación de los recursos movilizados no llegan
a los máximos niveles posibles, habrá que poner en practica nuevos métodos de
producción para que no se despidiesen los potenciales existentes.
Finalmente, la solución a la pregunta para quien producir implica lograr eficiencia
distributiva. No se trata de alcanzar los limites de producción, sino los del
bienestar social e individual. Sin duda, maximizar el producto es una meta
importante, pero, distribuirlo satisfactoriamente entre los que participen en el
proceso productivo, también en un objetivo importante y fundamental. Es asi los
sistemas económicos enfrentan no solo los problemas relacionados con la
optimización de las posibilidades de producción y de empleo de los recursos, sino
también con los resultados de la atribución de parte justas y compatibles con las
atribuciones individuales, a los propietarios de los recursos movilizados.
Esas consideraciones indican que la constitución de un sistema económico social,
capaz de armonizar perfectamente la solución de los tres problemas económicos
fundamentales, tal vez represente el objetivo principal de la organización
económica de las naciones. Como indicamos en la figura 7.1 los tres problemas
económicos principales se encuentran estrechamente relacionados, de suerte que
–al hacer compatibles las soluciones implícitas- un sistema ideal deberían obtener
elevada eficiencia productiva, combinada con apreciable eficiencia distributiva. La
48
primera se alcanzaría mediante decisiones económicas y tecnológicas acertadas;
la segunda, a través de la correcta distribución de la producción obtenida.
En tal sentido, la solución integrada de los problemas implícitos deberá llevarse
hasta su punto máximo, en tal forma que se eleven, a la máxima expresión
posible, el área representada por la superposición de los tres círculos de la figura
en referencia. En una situación extrema, si hubiese prefecta armonía y
compatibilidad en el encauzamiento de los tres problemas fundamentales, los tres
círculos deberían yuxtapuestos y el área de superposición alcanzaría su mas alta
expresión. En cualquier otra situación extrema –naturalmente indeseable en todos
los aspectos si no hubiera alguna armonización en el encantamiento y en la
solución de los tres problemas fundamentales, cada uno de los tres círculos
estaría distante de los otros dos. La total falta de superposiciones evidenciaría un
sistema incapaz de armonizar la solución de los tres problemas económicos
fundamentales, en sus niveles económico, tecnológico y social.
Tabla 7.1 Niveles de referencia y esquemas para la solución de los problemas económicos
fundamentales.
Problemas económicos
fundamentales
Niveles de referencia Esquemas de solución
1.- Que y cuando producir Económico Adopción de opciones lógicas
que satisfagan plenamente las
necesidades y los deseos de la
colectividad. Supone el alcance
de los niveles de producción.
2.- Como producir Tecnológico Obtención de eficiencia
productiva. Supone eficiente
combinación óptima ubicación
de los recursos y maximización
de los niveles de producción
por la plena movilización de los
factores disponibles.
3.- Para quien producir Social Obtención de eficiencia
distributiva. Supone que se
alcanzan los niveles de
bienestar individual y social.
49
PARA QUIEN
PRODUCIR (correcta
distribución de la
producción obtenida
para alcanzar la
justicia retributiva)
QUE Y CUANDO
PRODUCIR
(Adopción de opciones
que satisfagan
plenamente las
necesidades colectivas)
COMO
PRODUCIR
(combinación
eficiente y optima
aplicación de los
recursos)
La constitución de un sistema
económico ideal implica una
ampliación gradual de esta área de
superposición
Esa esquematización sugiere que si fuese posible medir el grado de perfección de
un sistema económico, la medición se había a través de elementos que hicieran
posible la correcta delimitacion del área de superposición de los tres círculos –
mientras mas grande sea, mayor será el grado de perfección del sistema. Por el
contrario, mientras mas alejados estén entre si los circulo, menor será el área de
superposición y menor el grado de perfección correspondiente.
No es fácil alcanzar la armonización de los tres problemas principales. Ella
constituye la propia razón de ser del análisis económico. Cada uno de los tres
problemas básicos es de difícil solución, ya que resumen objetivos económicos,
tecnológicos y sociales no siempre alcanzados plenamente, ni siquiera en forma
aislada. Hay sistemas que tal vez han conseguido elevados grados de eficiencia
económica y tecnológica, sobre todo en periodos de plena movilización. Otros tal
vez se han aproximado a la ejecución de programas distributivos aparentemente
justo. Sin embargo, serán menos comunes los ejemplos de sistemas que han
conseguido en el pasado o que consigan en la actualidad una satisfactoria
combinación de la necesaria eficiencia técnica productiva con la justicia distributiva
requerida.
50
Figura 7.1 Interrelación de los tres problemas económicos fundamentales
Los tres principales problemas y la organización de la actividad económica
51
Las discusiones que acabamos de plantear deben haber dejado en claro que los
tres poblemos económicos principales, sobre todo cuando se examinan
conjuntamente, distinguen un conjunto de cuestiones de mucha complejidad no
solo por sus raíces económicas, sino por su contenido sigla, ético y político. Es tal
el grado de complejidad, que los pueblos de todas las épocas y lugares siempre
se vieron frente a la necesidad de organizar mejor sus sistemas económicos
tratando de optimizar la solución de sus problemas fundamentales.
La organización de la actividad económica se encuentra directamente relacionada
con la solución de los problemas económicos fundamentales –que y cuando, como
y para quien producir. Siempre con el objetivo de asegurar mayor eficiencia para la
asignación de sus recursos, las naciones económicamente motivadas se
dedicarían a la difícil y controvertida búsqueda del sistema económico ideal. En el
ámbito económico y tecnológico, incluso los pueblos primitivos, que practicaron el
autoabastecimiento, descubrieron que la polución de sus problemas economitos
fundamentales podría facilitarse por la división del trabajo- recurso que implique
mayor eficiencia de actividades económicas. Las ventajas de este descubrimiento
serán comprobadas definitivamente después de la Revolución Industrial,
afianzándose durante el siglo XIX y conduciendo a la especialización extrema de
las funciones individuales, como se observa en la actualidad.
Paradójicamente, si la división del trabajo condujo al condicionamiento y a la mejor
solución de los asuntos relacionados con la eficiencia productiva, tal vez haya
dado mayor complejidad a las cuestiones relacionadas con la justicia distributiva.
El aumento de la eficiencia económica y tecnológica, observado en las primeras
décadas del siglo XIX, durante el periodo formativo del capitalismo industrial había
sido paralelo al agravamiento de los problemas sociales atribuidos a los
insatisfactorios patrones de distribución del producto social. A medida que las
actividades se especializan, se hace más compleja la valoración de las
52
contribuciones individuales. De ahí por que, junto con los objetivos de supervisar y
coordinar las tareas desarrolladas por los millones de individuos y unidades de
producción que componen el cuadro de las actividades económicas, es necesario
desarrollar y aplicar modelos de organización que reduzcan los desequilibrios de
la distribución.
Los liberales de los siglos XVIII y XIX propusieron que las bases del modelo de
organización económica deberían ser el individualismo, la libre iniciativa y la
competencia empresarial. Según su propuesta, el libre funcionamiento del sistema
de precios y de los mecanismos del mercado conducirían a la optima aplicación de
los recursos disponibles, garantizándose el pleno empleo y la eficiencia
económica general. En contraste con el modelo, los críticos del sistema liberal
capitalista, partiendo del as bases ideológicas elaboradas por Marx, propusieron el
bloqueo de la libertad empresarial, el colectivismo y el intervencionismo de estado.
En lugar de los mecanismos libres antes propuestos se implantarían sistemas
centralizados de control capaces de coordinar las metas de producción de la
economía, la aplicación de los recursos y la distribución del producto.
Con estas dos proposiciones presentadas como diametralmente opuestas, aun
son posibles infinidades de modelos menos extremistas. Todos ellos, en relación
con el análisis de su eficacia, implican juicios de valor debido a sus contenidos
éticos y políticos. ¿Cuál seria –se pregunta- el modelo ideal? Entre las diferentes
opiniones, ¿Cuáles son las que combinan mejor los supuestos de la eficiencia
económica con los ideales de la justicia distributiva? ¿Cuál será la forma de
organización ideal? ¿la sociedad deberá instituir una autoridad central que dirija y
coordine todas las actividades individuales? Deberá realmente existir esa
autoridad suprema, para que sea la que decida sobre cuales serán los bienes que
deben producirse, sus cantidades, como se producirán y como se distribuirán? O
por el contrario ¿las sociedades confiaran en la acción autorreguladora de una
organización espontánea y liberal? ¿Cómo organizar la actividad económica? La
planificación global, tipo colectiva, ¿se muestra mas eficiente en la solución de
53
todos los problemas fundamentales, comparativamente con el laissez-faire?
¿Cómo soluciona cada uno de esos sistemas los complicados problemas
fundamentales con que se enfrentan todas las sociedades?
La evaluación del a eficiencia del os sistemas alternativos constituye uno de los
asuntos mas complejos del análisis económico. Debemos tener presente la
acertada observación de Delfim Netto ¨no hay sortilegio capas de reprimir la
expansión de las necesidades de la colectividad ni forma mística capaz de superar
las limitaciones tecnológicas ni la limitación de los recursos¨.
54
1.7 FACTORES DE LA PRODUCCION
Son todos aquellos elementos que constituyen a que la producción se lleve a
cabo. Tradicionalmente se ha agrupado en: tierra, trabajo, capital y organización o
habilidad empresarial.
Tierra.- En el sentido más amplio se refiere a los recursos naturales que pueden
ser transformados en el proceso de producción: tierra, agua, minerales, vegetales,
animales. Etcétera.
Trabajo.- Es el desgaste físico y mental de los individuos que se incorporan en el
proceso productivo. El trabajo también se define como la actividad humana
mediante la cual se transforma y adapta la naturaleza para la satisfacción de sus
necesidades.
Capital.- Son todos aquellos bienes que nos sirven para producir otros bienes.
Son aquellos recursos económicos susceptibles de reproducirse y que ayudan en
el proceso productivo; esta constituido por las inversiones en: maquinaria, equipo,
mobiliario, instalaciones, edificios, etcétera.
Organización.- También llamada habilidad empresarial, es el conjunto de
actividades encaminadas a la dirección, organización, sistematización y
conducción para llevar a cabo el proceso productivo. La habilidad empresarial la
desarrollan los administradores, gerentes, economistas y contadores que se
encuentran en puestos directivos de la unidad productiva.
No debe confundirse la habilidad empresarial con el empresario ya que este
generalmente es el dueño de la empresa o negocio, en cambio la habilidad
empresarial debe desarrollarse y se puede adquirir a través del estudio
sistematizado del proceso productivo y de su organización, lo cual se puede hacer
por medio de estudios universitarios, cursillos, conferencias, etcétera.
55
Relaciones entre factores
Para realizar la producción es necesario combinar los factores económicos y es
precisamente la persona que desarrolla su habilidad empresarial la encargada de
dicha combinación, y puede ser el gerente, el administrador, etcétera.
Solo las actividades que utilizan recursos naturales provenientes de la tierra, como
minerales, petróleo o productos agrícolas, realizan una combinación de los cuatro
factores productivos, porque incluye la tierra.
Algunas actividades de producción como la producción industrial y el comercio
utilizan el trabajo, el capital y la habilidad empresarial en forma más intensiva; los
recursos naturales que provienen de la tierra se usan poco en estas actividades.
La forma en que se combinan los diferentes factores de la producción recibe el
nombre de relaciones técnicas de producción que dependen del grado de técnica
alcanzado por una sociedad en un momento determinado y de la habilidad
empresarial que se aplique en una unidad económica dada.
Las relaciones técnicas de producción se llevan a cabo durante el proceso de
producción que es el conjunto de procesos específicos de trabajo.
“…realizados concientemente y con fines vinculados entre si para producir un bien
determinado, o sea, un producto.”
56
Capital
Tierra
Habilidad
empresari
al
Combina
Trabajo
Resultado PRODUCCIO
N
Tierra
Es el hombre el elemento cohesionado e integrador de todos los factores
productivos, por que el es el que posee toda la fuerza de trabajo que aplica en
forma hábil para obtener de la naturaleza todos aquellos elementos que
combinados en forma adecuada nos llevan a la obtención de bienes.
Es por ello en la combinación de factores de producción encontramos a las
relaciones sociales de producción como un elemento fundamental.
Las materias primas se utilizadas en la industria ya no se consideran parte de la
naturaleza porque ya han sido transformadas aunque no satisfagan necesidades
finales. A las materias primas se les considera parte del capital.
Las relaciones sociales de producción son aquellas que se establecen entre los
hombres durante el proceso productivo y que no dependen de su voluntad.
57
Trabajo Capital
Habilidad
empresaria
l
RELACIONES
TECNICAS DE
PRODUCCION
PRODUCCION
PRODUCCION
RELACIONES
TECNICAS DE
PRODUCCION
RELACIONES
TECNICAS DE
PRODUCCION
Unidad II OFERTA Y DEMANDA
58
Unidad II OFERTA Y DEMANDA
Objetivo educacional: Comprenderá la teoría de la oferta y la demanda como
determinantes del precio en un mercado libre.
Actividades de aprendizaje.-
2.1Investigar los conceptos de: oferta, demanda y precio.
2.2Resolver problemas relacionados con la oferta y la demanda para
determinarle precio de equilibrio y los efectos producidos por cambios en
una de las variables.
2.3Resolver problemas de los diferentes tipos de elasticidad, aplicando las
formulas respectivas.
59
2.1 LA TEORIA DE LA ESCASEZ
El de escasez es un concepto relativo. Un recurso natural es abundante o escaso
comparado o en función de algo. La relativa abundancia o escasez de recursos
naturales implica definir disponibilidades físicas de los elementos existentes en la
tierra en función de sus posibilidades de utilización. La sociedad es indiferente a la
relativa abundancia física de un elemento existente en la corteza terrestre que no
tiene uso actual ni potencial. Es la capacidad para satisfacer necesidades y la
comparación entre la magnitud de las necesidades a satisfacer y la disponibilidad
física de recursos la que definirá el grado de su escasez.
Esto supone que la escasez no es puramente un término físico. Si así fuera, el
problema se reduciría a encontrar una forma adecuada para medir su magnitud.
Sin embargo, hay un componente socioeconómico, definido por la necesidad del
bien, que es función de su esencialidad: el grado de escasez estará determinado
por la esencialidad del bien para satisfacer necesidades en relación con su
disponibilidad física. Un elemento cuya disponibilidad física es muy reducida, pero
que no tiene utilización alguna, es obvio que no puede calificarse de escaso.
El debate sobre la escasez ha tenido dos enfoques fundamentales. Uno de ellos
es el que examina exclusivamente su aspecto físico, en término de una existencia
fija e invariable de recursos, y lo relaciona con exigencias cuantitativas futuras
mediante extrapolaciones de tendencias observadas históricamente,
prescindiendo de consideraciones adicionales que puedan alterar tales
tendencias. El otro enfoque es el que examina el problema en términos
económicos, y aquí el problema de la escasez viene asociado a un desajuste entre
oferta y demanda.
Lo anterior lleva a establecer una clara distinción entre lo que podría denominarse
una escasez física --susceptible de mediciones físicas de diverso tipo-- y una
escasez socioeconómica, definida por consideraciones respecto a la esencialidad
del recurso. Este último, siendo un concepto claramente social, varía de acuerdo
60
con los cambios en las estructuras sociales, sus valores y patrones de consumo,
los problemas estratégicos de seguridad militar, etc., es decir, la escasez tiene que
examinarse en un contexto dinámico. Lo que es escaso hoy puede no serlo
mañana, y viceversa.
Existe la esencialidad absoluta de ciertos recursos cuando su disponibilidad es
condición sine qua non para la vida humana y su ausencia implica la imposibilidad
de vida. El aire y el agua son, por definición, recursos esenciales.
En términos económicos, un recurso natural o un material es esencial si tiene
demanda aun a precios arbitrariamente elevados1 y si su carencia es causa de
importantes desajustes económicos, sociales y políticos. En el límite, un recurso
es esencial económicamente si la producción de un bien de consumo final o de
una materia para el proceso productivo es cero en ausencia de dicho recurso
natural.
En economía, son las características de la demanda las que contribuyen a definir
la esencialidad de un recurso. Su escasez no está definida por las cantidades
relativas de elementos existentes en la corteza terrestre, sino que responde a una
situación en que la demanda futura esperada supera la oferta prevista. Tal
desajuste implica que los precios del bien en cuestión aumentan hasta que la
oferta y la demanda logran un nuevo nivel de equilibrio. Por lo tanto, las
fluctuaciones de precios serían indicadores de escaseces relativas. La
esencialidad de un recurso se da entonces en términos económicos cuando la
elasticidad de la demanda a corto plazo es cercana a cero. Una situación de
escasez se produce cuando una baja elasticidad de demanda se asocia a una
elasticidad precio de la oferta también cercana a cero. La superación de esta
situación dependerá de las posibilidades de sustituir el producto o de encontrar
fuentes alternativas capaces de responder rápidamente al incremento de la
demanda. En ambos casos las posibilidades descansan en las capacidades
científico-tecnológicas de la sociedad y en las facilidades para su aplicación
práctica. Por ejemplo, la escasez de energía está determinada por los problemas
61
asociados a una fuente energética como el petróleo --en que se basa la
civilización industrial--, y por las dificultades de desarrollar alternativas energéticas
a corto plazo.
Un ejemplo adicional podría ser el cobre. Su escasez está definida por las
magnitudes de reservas de leyes económicamente explotables con la tecnología
vigente, y por las posibilidades de sustituirlo con otros productos --aluminio,
plásticos, maderas, fibra óptica etc.-- capaces de ejercer las mismas funciones. Si
las condiciones económicas y tecnológicas permiten la explotación de minerales
de leyes inferiores y/o un proceso de sustitución automática o casi automática por
otros materiales, el grado de esencialidad y escasez del cobre se verá
inmediatamente alterado.
Por lo tanto, la noción de escasez tiene una dimensión temporal. En el largo plazo
es siempre posible alterar patrones de consumo, encontrar fuentes alternativas a
un producto o desarrollar procesos y tecnologías capaces de producir bienes para
sustituirlo.
Así pues, la elasticidad de sustitución es elemento fundamental en la definición de
escasez. Tal elasticidad está determinada en gran medida por el conocimiento
tecnológico y sus posibilidades de aplicación práctica.
Lo que cabe preguntarse es en función de qué estímulos, señales o motivaciones
se desata la acción social orientada a la búsqueda de soluciones para la situación
de escasez, y cuál es el nivel crítico que pone en marcha el mecanismo social que
acelera el proceso de innovación tecnológico dirigido hacia la sustitución o hacia la
búsqueda de alternativas para superar la coyuntura. La tradición económica
estima que el mecanismo del mercado --y más específicamente el sistema de
precios-- proporciona las señales requeridas y al mismo tiempo orienta la acción
económica que permite superar el problema de escasez.
62
En un trabajo ya mencionado se recurre al costo unitario de extracción por unidad
de recurso como medida adecuada de escasez. El argumento --arraigado en la
tradición ricardiana-- es que, si la escasez es básicamente un desajuste entre
demanda y oferta, resultante de una demanda futura superior a la oferta prevista,
el proceso de ajuste se traducirá entonces en costos crecientes por producciones
crecientes de recursos solamente asequibles con cantidades también crecientes
de capital y trabajo que se requieren para compensar la menor calidad y las
localizaciones desfavorables de los recursos marginales que se incorporan a la
producción.
La evidencia empírica del trabajo de Barnett y Morse pone de manifiesto que el
índice seleccionado --el costo unitario de extracción-- ha mostrado tendencias
decrecientes, es decir, la experiencia histórica desmiente la premisa malthusiana
de escasez creciente de recursos naturales. El examen que han hecho algunos
autores de estos índices revela ciertas deficiencias que en principio afectarían las
conclusiones del estudio de Barnett y Morse. Es claro que algunos elementos
esenciales en la determinación de los costos sociales de extracción de recursos
naturales han sido ignorados, y entre ellos cabría citar los costos indirectos, los
costos externos --por ejemplo, los ambientales-- y sus efectos sobre los llamados
bienes libres.
Estos costos no han sufrido reducciones similares a los reflejados por los precios
de mercado. Más aún, algunos de ellos --en especial los ambientales-- han ido en
aumento constante. Sin embargo, esa tendencia no ha sido suficientemente
acentuada como para alterar la de los costos monetarios, o simplemente --dadas
las características del sistema económico imperante-- ha sido ignorada.
Además, como Fisher hace notar, la medida en términos de costo unitario
presenta algunos problemas de orden teórico y práctico. Así, por ejemplo, es
perfectamente factible que los costos de extracción de un recurso natural se
mantengan constantes a medida que se agota el recurso. Por otro lado, es
también muy posible --y la experiencia histórica lo demuestra-- que a medida que
63
la explotación de ciertos recursos, básicamente mineros, avanza, a veces a costos
crecientes, se descubren nuevos recursos o se descubre que la magnitud del
recurso era superior a la hasta entonces conocida. Ambos casos demuestran que
un índice de costo unitario de extracción no necesariamente refleja escaseces
futuras de recursos.
La segunda objeción de Fisher reside en el hecho de que el índice de costo
unitario está construido a partir de series históricas de insumos de mano de obra y
capital utilizados en la producción de materiales extractivos, y este proceso
adolece de todos aquellos defectos típicos de la agregación, de la forma en que
ésta se ha llevado a cabo y de la representatividad que tiene.
Así, entonces, los costos de extracción, medidos en términos monetarios, están
socialmente subvaluados y no reflejan el costo real para la sociedad del producto
obtenido. Esta subvaluación --más el hecho de que los costos de extracción no
necesariamente reflejan o anticipan la escasez, pues no siempre aumentan a
medida que el recurso se extingue, y aun puede darse el caso de que incluso
disminuyan-- hace que el índice no anticipe la futura escasez del recurso y, por lo
tanto, su empleo como indicador tiene que complementarse con otras medidas.
El trabajo de Kerry Smith señala que diferentes factores han influido en los
movimientos de precios entre 1900 y 1973 y que, sin una teoría adicional, es difícil
establecer un juicio sumario de las tendencias generales. Así pues, parece
prudente concluir que los juicios concernientes a la escasez de los recursos
naturales no pueden calcularse exclusivamente sobre la base de dichos datos y
que la cuestión de la escasez debe mantenerse como una discusión abierta.
Por su parte, Fisher examina en el estudio mencionado otros posibles indicadores
de escasez, que serían el precio de mercado ordinario y lo que denomina una
«renta pura de escasez» (pure scarcity rent), es decir, el valor del recurso in the
ground es decir, antes de su extracción. En términos generales, los tres
indicadores --costos, precios y renta-- tienen un comportamiento contrario a la
64
magnitud del recurso, es decir, mientras más pequeña sea la cantidad de recurso,
mayores serán los precios, los costos y las rentas. Sin embargo, Fisher hace notar
que difiere ampliamente la sensibilidad de precios, costos y rentas frente a un
proceso de agotamiento.
Nótese que Fisher se refiere generalmente a existencias de recursos, es decir,
examina las variaciones en los tres indicadores señalados en función de una
existencia dada de recursos. El análisis se lleva a cabo utilizando una función de
producción extractiva, en la cual la producción extractiva (Y) es función de un
índice de trabajo y capital, que denomina esfuerzo dedicado a la extracción (E) y
de una existencia X de recursos, en un periodo T de tiempo:
Y : f (E, X, T).
Esta función de producción se ve afectada por un efecto de existencia, que Fisher
--al igual que otros autores-- supone positivo. En otras palabras, este efecto
establece que una cantidad de producción mayor se obtiene de una existencia
mayor con un mismo esfuerzo, y también por un incremento de tal esfuerzo. Ese
efecto de existencia elevaría los costos, y Fisher se plantea en este punto algunas
preguntas: en primer lugar, ¿qué es lo que se considera como recursos naturales?
¿Aquellos que están en la corteza terrestre, o los ya extraídos y convertidos en
materias primas? Si nos referimos a estos últimos, con base en las observaciones
que se han hecho, los costos serían indicadores inadecuados de escasez y los
precios constituirían el indicador más apropiado. En cambio, si se consideran
recursos naturales sólo los elementos existentes en la corteza terrestre, antes de
su proceso de extracción, entonces --según Brown y Field--7 la renta sería la
medida adecuada de escasez. Tal opción es objetada por Fisher, quien demuestra
que las rentas de los recursos naturales pueden disminuir, y eventualmente llegar
a cero, cuando esos recursos se agotan.
La conclusión de Fisher es que los precios de mercado son los indicadores más
adecuados de escasez, en función de su correlación positiva con una existencia
65
dada de recursos, aumentando a medida que los recursos se agotan y
reduciéndose a medida que aumenta la existencia de recursos. No sucede lo
mismo con los costos y las rentas, que tienen un comportamiento errático. Así, por
ejemplo, puede suceder que para ciertos depósitos, si no hay efectos de
existencias, los costos no aumentan a medida que el recurso se agota, pero sí
puede incrementarse la renta. El problema está lejos de ser solucionado y sin
duda no puede examinarse exclusivamente en función de magnitudes económicas
y de su comportamiento en el mercado, desde el momento en que tales
magnitudes y comportamientos ignoran efectos indirectos de orden social y
ambiental. Al mismo tiempo, no permiten la consideración explícita de aspectos
concernientes a las tecnologías de extracción y explotación de productos, ni el
hecho de que los tres indicadores se ven afectados por el carácter heterogéneo de
los recursos. En tal sentido, Fisher afirma que una medida de escasez de recursos
naturales debería reflejar claramente los sacrificios directos e indirectos que se
hacen para obtener una unidad de recursos, y que al mismo tiempo debería
permitir relacionar las variaciones en su existencia.
Las observaciones mencionadas sobre efectos indirectos, no perceptibles
directamente o no cuantificables, afectan la primera parte de este indicador,
mientras que otros factores de orden tecnológico y la heterogeneidad de los
recursos dificultan la elaboración de la segunda parte del indicador sugerido por
Fisher.
66
2.2 DETERMINACION DE LA OFERTA Y LA DEMANDA
Oferta: se define como la cantidad de bienes o servicios que los productores
están dispuestos a ofrecer a un precio y condiciones dadas, en un determinado
momento.
Los principales elementos que determinan la oferta de un producto llamados
determinantes de la oferta son:
• Costo de producción
• Nivel tecnológico
• Precio del bien
Matemáticamente la oferta puede ser expresada como una función así:
O = ƒ(c, t, p)
Demanda: se define como la cantidad y calidad de bienes y servicios que pueden
ser adquiridos a los diferentes precios del mercado por un consumidor (demanda
individual) o por el conjunto de consumidores (demanda total o de mercado)
Desde el punto de vista de la demanda individual, la función de demanda de un
satisfactor es la relación que existe entre las diversas cantidades del satisfactor
que puedan ser compradas:
• Los precios posibles del satisfactor
• Los ingresos de los compradores
• Los gastos de los compradores
• Los precios de los bienes complementarios y los sustitutos
Formula matemática:
67
La demanda es la cantidad de mercancías que pueden ser compradas a los
diferentes precios por un individuo o por el conjunto de individuos de una
sociedad. Es por ello que hablamos de demanda individual y demanda total.
La demanda puede ser expresada en una tabla de demanda o en una curva de
demanda; en ambos casos se habla de la función de demanda.
Desde el punto de vista de la demanda individual, la función de demanda de un
satisfactor es la relación que existe entre las diversas cantidades del satisfactor
que pueden ser compradas y:
• Los precios posibles del satisfactor
• Los ingresos de los comprador
• Los gastos de los compradores
• Los precios de los bienes complementarios (pc) y los sustitutos
Matemáticamente la demanda individual puede ser expresada de la siguiente
forma:
D = ƒ (P, g, y, pc, ps)
Puntos Precio Cantidad
a 100 10
b 90 20
c 80 30
d 70 40
e 60 50
ƒ 50 60
68
69
2.2.1 DETERMINACION DEL PRECIO DEL EQUILIBRIO
Gráficamente el precio del equilibrio se representa como en la figura 5.22, no hay
que olvidar que la oferta y la demanda representan interese contrarios (fuerzas
opuestas ya que los oferentes desean vender mas a un precio mas alto para
obtener mayores ganancias y los demandantes desean comprar mas a un precio
mas bajo para obtener mayor satisfacción)
Un ejemplo de cómo se forma el precio de equilibrio es el siguiente: dada una
tabla de oferta y demanda, obtenga el precio de equilibrio y grafíquelo. El precio
de equilibrio es de 12, ya que en ese punto se igualan la oferta y la demanda a
bajo de ese precio hay demanda excesiva en relación con la oferta y oferta
insuficiente en relación con la demanda, arriba de ese precio la demanda es
insuficiente en relación con la oferta y la oferta es excesiva en relación con la
demanda. La cantidad de equilibrio es 120.
70
El precio de equilibrio tiende a mantenerse siempre y cuando no varíen la
demanda y la oferta; si estas sufren modificaciones, le precio de equilibrio cambia.
Es decir, en competencia perfecta el precio depende del libre movimiento de la
demanda y la oferta o ambos a la vez el precio de equilibrio cambia, algunos
cambios que puede sufrir el precio de equilibrio son.
Precio Demanda Oferta
$ 3 180 60
6 160 80
9 140 100
12 120 120
15 100 140
18 80 160
71
2.2.2 PROBLEMAS PRACTICOS
La Demanda
Hay una serie de factores determinantes de las cantidades que los consumidores
desean adquirir de cada bien por unidad de tiempo, tales como las preferencia, la
renta o ingresos en ese período, los precios de los demás bienes y, sobre todo, el
precio del propio bien en cuestión. Si consideramos constantes todos los valores
salvo el precio del bien, esto es, si aplicamos la condición ceteris paribus,
podemos hablar, de la tabla de demanda del bien A por un consumidor
determinado cuando consideramos la relación que existe entre la cantidad
demandada y el precio de ese bien.
Cuadro 1:
Tabla de demanda: cantidad demandada del bien A a diversos precios.
Precio A Demanda A
2 8
4 6
6 4
8 2
Bajo la condición ceteris paribus y para un precio del bien A determinado, la suma
de las demandadas individuales nos dará la demanda global o de marcado de ese
bien. Es claro que la demanda de mercado del bien A seguirá dependiendo del
precio del bien, y, por lo tanto, tendremos una tabla de demanda de mercado para
el bien A.
72
La tabla de demanda
La tabla de demanda, dado un conjunto de circunstancias del mercado, para cada
precio, ofrece información sobre la cantidad que el mercado absorbería de cada
uno de los precios. Esta tabla de demanda mostraría que cuanto mayor es el
precio de un artículo, menor cantidad de ese bien estaría dispuesto a comprar el
consumidor, y ceteris paribus cuanto más bajo es el precio más unidades del
mismo se demandarán.
A la relación inversa existente entre el precio un bien y la cantidad de demandada,
en el sentido de que al aumentar el precio disminuye la cantidad demandada, y lo
contrario ocurre cuando se reduce el precio, de le suele denominar en economía la
ley de la demanda.
Las razones por las que cuando el precio del bien aumenta la cantidad
demandada por todos los consumidores disminuye son de dos clases. Por un lado,
cuando aumenta el precio de un bien algunos consumidores que previamente lo
adquirían dejarán de hacerlo y buscarán otros bienes que los sustituirán. Por otro
lado, otros consumidores, aún sin dejar de consumirlo, demandarán menos
unidades del mismo, por dos razones, porque se ha encarecido respecto a otros
bienes cuyo precio no ha variado y porque la elevación del precio ha reducido la
capacidad adquisitiva de la renta, y esto hará que se pueda comprar menos de
todos los bienes, y en particular del que estamos considerando.
73
La curva y la función de demanda
La curva decreciente de demanda relaciona la cantidad demandada con el precio.
Al reducirse el precio aumenta la cantidad demandada. A cada precio PA
corresponde una cantidad QA que los demandantes están dispuestos a adquirir. El
gráfico recoge cada par (PA , QA) de números de la tabla de demanda DA (cuadro
1).
La curva de demanda de un bien, como expresión gráfica de la demanda, muestra
las cantidades del bien en cuestión que serán demandadas durante un período de
tiempo determinado por una población específica a cada uno de los posibles
precios. En cualquier caso, cuando, por ejemplo decimos que la cantidad de
demanda de un bien (QA) se ve influida por (o que es una función de) el precio de
74
ese bien (PA), la renta (Y), y los gustos de los consumidores (G), los precios
relativos de los demás bienes (PB), estamos refiriéndonos a la función demanda,
que podemos expresar de la siguiente forma:
QA = D ( PA, Y, PB, G)
Para representar la curva de la figura del Cuadro 1 lo que hemos hecho ha sido
suponer que la expresión anterior, esto es, en la función de demanda, los volares
de todas las variables, salvo la de cantidad demandada del bien A y su precio,
permanecen constantes. Es decir, hemos aplicado la condición ceteris paribus.
La función de demanda - precio o función estricta de demanda recoge ceteris
paribus la relación entre la cantidad demandada de un bien y su precio. Al trazar la
curva d demanda suponemos que se mantiene constante los demás factores que
puedan afectar a la cantidad de demanda, tales como la renta.
Del análisis que hemos hecho de la demanda podemos precisar algunas
cuestiones. Es frecuente oír hablar de la cantidad demandada como una cantidad
fija. Así, un empresario que va a lanzar un nuevo producto al mercado se puede
preguntar, ¿cuántas unidades podré vender?, ¿cuál es el potencial del mercado
con respecto al producto en cuestión? A esas preguntas el economista debe
contestar diciendo que no hay una "única" respuesta, ya que ningún número
describe la información requerida, pues la cantidad demandada depende entre
otros factores del precio que se carguen por unidad.
Ya hemos analizado como varía la demanda de un bien cuando cambia su precio,
pero, ¿qué sucederá cuando, aún permaneciendo invariable el precio del bien
alguno de los factores que bajo la condición ceteris paribus hemos considerados
constantes?
Una alteración de cualquier factor diferente del precio del bien desplazará toda la
curva a la derecha o hacia la izquierda, según sea el sentido del cambio de dicho
factor. A este tipo de desplazamiento lo denominaremos cambios en la demanda,
75
mientras que el resultado en alteraciones de los precios lo denominaremos
cambios en la cantidad de demanda. Esta distinción es muy importante y se debe
entender claramente que factores producen uno y otro tipo de cambios.
Nota y cuadro complementario 2:
La relación entre el precio y la cantidad de demanda.
Nota: La relación entre el precio y la cantidad demandada se evidencia en el
siguiente cuadro, en el que se recogen las previsiones de la Comunidad
Económica Europea en materia de demanda de energía, en función de dos
escenarios distintos de evolución del precio del petróleo. Como se observa,
cuando se supone que el precio es alto, la demanda de energía en la que se
emplea el petróleo se reduce relativamente.
Cuadro: PREVISIÓN MUNDIAL DE DEMANDA DE ENERGIA PRIMARIA
1985 1995
Tipos de
energía
Precios elevados Precios
bajos
Petróleo 484 496 560
Gas Natural 184 200 205
Combustibles sólidos 238 286 285
Nuclear 124 188 185
Nota complementaria3:
Otros factores determinantes de la curva de demanda.
Otros factores que también inciden de forma notable sobre la curva de demanda
son el número de consumidores, los precios y las rentas "futuras" esperadas.
Lógicamente, si es constante la renta media de los consumidores que actualmente
demandan el bien en cuestión, pero se incrementa el número de consumidores, la
cantidad demandada del bien a los diferentes precios aumentará. Así pues, un
76
aumento del número de consumidores desplazará la curva hacia la derecha y una
disminución hacia la izquierda.
Por otro lado resulta evidente que la cantidad demandada de un bien en un
período dado depende no sólo de los precios de ese período, sino también de los
que se esperan en períodos futuros. Así, la cantidad de gasolina demandada de
un día determinado será mayor si se espera que el gobierno va a decretar de
forma inminente un aumento del precio.
La incidencia del futuro también se pone en manifiesto cuando la variable
considerada es la renta.
Piénsese que lo individuos esperan que las rentas van a experimentar un
incremento futuro apreciable, pues en los convenios colectivos entre sindicatos y
empresarios se ha llegado a un principio de acuerdo en este sentido. Si los
consumidores creen que las rentas van a aumentar en un futuro próximo,
desearán comprar más bienes en ese período, cualquiera que sea el precio, con lo
que la curva de demanda se desplaza hacia la derecha.
La Oferta
77
Al igual que en el caso de la demanda, señalaremos un conjunto de factores que
determinan la oferta de un empresario individual. Estos son la tecnología, los
precios de los factores productivos (tierra, trabajo, capital) y el precio del bien que
se desea ofrecer.
La tabla de oferta
Bajo la condición ceteris paribus, denominamos tabla de oferta a la relación que
existe entre el precio de un bien y las cantidades que un empresario desearía
ofrecer de ese bien por unidad de tiempo. Podemos obtener la oferta global y de
mercado sin más que sumar para cada precio las cantidades que todos los
productores de ese mercado desean ofrecer.
Mientras la tabla de demanda muestra el comportamiento de los consumidores, la
tabla de oferta señala el comportamiento de los productores. Sí la tabla de
demanda relaciona los precios con cantidades que los consumidores desean
comprar, una tabla de oferta representa, para unos precios determinados, las
cantidades que los productores estarían dispuestos a ofrecer. Aprecios muy bajos
los costes de producción no se cubren y los productores no producirán nada;
conforme los precios van aumentando se empezarán a lanzar unidades al
mercado y, a precios más altos, la producción será mayor.
Cuadro 4:
78
Tabla de oferta: Cantidades ofertadas del bien A a distintos precios.
Precio A Oferta A
2 0
4 2
6 4
8 6
El argumento inverso también se puede utilizar. Así el crecimiento de la curva de
oferta se puede establecer diciendo que si , por ejemplo, se desea mayor
producción de algún bien, habrá que ir añadiendo mayores cantidades de mano
obra y, apelando a la ley de los rendimientos decrecientes, resulta que el costo
necesario para elevar la producción en una unidad más será cada vez mayor.
La curva y la funcion de oferta
Según señalamos al hablar de la demanda, la oferta no puede considerarse como
una cantidad fija, sino como una relación entre cantidad ofrecida y el precio al cual
dicha cantidad se ofrece en el mercado. En este sentido, la curva de la empresa o
de la industria es la representación gráfica de la tabla de oferta respectiva, y
muestra las cantidades del bien que se ofrecerán a la venta durante el período de
tiempo específico a diversos precios de mercado. Esta curva suele tener
pendiente positiva.
79
La curva de oferta, pues, muestra la relación entre el precio y cantidad ofrecida. A
cada precio PA le corresponde una cantidad ofrecida QA, y uniendo los distintos
puntos (PA , QA) obtenemos la curva de oferta.
La curva de oferta es la expresión gráfica de la relación existente entre la cantidad
ofrecida de un bien en un período de tiempo y el precio de dicho bien, es decir, de
la función de oferta. Esta función establece que la cantidad ofrecida de un bien en
un período de tiempo concreto (QA) depende del precio de ese bien (PA), de los
precios de otros bienes (PB), de los precios de los factores productivos (r), de la
tecnología (z) y de los gustos o preferencias de los productores (H). De esta forma
podemos escribir la función de oferta siguiente:
QA=O(PA, PB, r, z, H)
La introducción de la condición ceteris paribus, en el sentido de que la función de
oferta anterior todas las variables permanecen constantes excepto la cantidad
ofrecida del bien A y el precio del mismo bien, permiten obtener la curva de oferta
representada en el CUADRO 4. Los desplazamientos de la curva de oferta se
analizan en el apartado siguiente.
80
La función oferta - precio o función estricta de oferta recoge ceteris paribus la
relación entre la cantidad ofrecida de un bien y su precio. Al trazar la curva de
oferta suponemos que se mantienen constantes todos los demás factores que
pueden afectar a la cantidad ofrecida, tales como los precios de los factores.
81
2.3 TIPOS DE ELASTICIDAD
• Elasticidad de la de manda
• Perfectamente Inelástica
• Totalmente Vertical
• Perfectamente Elástica
• Totalmente Horizontal
• Elástica Unitaria
• Relativamente Elástica
• Relativamente Inelástica
• Elasticidad de la Oferta
• Perfectamente Inelástica
• Perfectamente Elástica
• Elasticidad Unitaria
• Relativamente Elástica
• Relativamente Inelástica
Sin Embargo las mas utilizadas son
• La Elástica
• La Inelástica
• La Unitaria
82
2.3.1 ELASTICIDAD PRECION DE LA DEMANDA
El coeficiente de elasticidad-precio de la demanda (e) mide el cambio porcentual
de la cantidad demandada de un articulo por unidad de tiempo, que resulta de un
cambio porcentual dado en el precio del articulo. Como precio y cantidad tienen
una relacion inversa, el coeficiente de la elasticidad-precio de la demanda es un
valor negativo. Para evitar el manejo de cantidades negativas, frecuentemente se
introduce un signo menos en la formula para e. Si ΔQ representan el cambio en la
cantidad demandada de un artículo como resultado de un cambio dado en su
precio (ΔP), tenemos.
Se dice que la demanda es elástica cuando e > 1, y unitaria cuando e = 1.
Ejemplo. Dada la tabla y la grafica correspondientes a la curva de demanda de
mercado de x, podemos encontrar e para un movimiento desde el punto B al punto
D y de D a B como sigue:
83
(El símbolo ~= significa aproximadamente igual a). Así, obtendremos un valor
diferente para e según según nos desplacemos de B a D o de D a B. Esta
diferencia se presenta por que usamos un base distinta para calcular los cambios
porcentuales en cada caso.
Podemos evitar obtener resultados diferentes usando el promedio de los dos
precios [(PB + PD ) /2] y el promedio de las dos cantidades [(QB + QD ) /2], en
lugar de PB y QB o de PD y QD en la formula para encontrar e . De esta
manera,
Aplicando esta formula modificada, para encontrar e ya sea con un movimiento de
B a D o un desplazamiento de de D a B, obtenemos.
84
Esto equivale a encontrar e en un punto intermedio entre B y D (ósea en el punto
C).
Ejemplo dada la curva de demanda de mercado por la tabla 2 y su grafica
podemos encontrar e en el punto medio de los puntos C y F, según sea el
desplazamiento de C a F o de F a C, como sigue:
85
2.3.2 ELASTICIDAD INGRESO DE LA DEMANDA
El coeficiente de elasticidad-ingreso de la demanda (eM) mide el cambio
porcentual en la cantidad comprada de un artículo por unidad de tiempo, (ΔQ/Q)
como resultado de un cambio porcentual dado en el ingreso del consumidor
(ΔM/M). De este modo,
Cuando eM es negativo, el artículo es inferior. Si eM es positivo, el artículo es
normal. Un artículo normal generalmente es de lujo si su eM >1; de lo contrario es
una necesidad. Según el nivel de ingresos del consumidor, eM para un artículo
puede variar considerablemente. Así, un bien puede ser un lujo a niveles “bajos”
de ingreso, una necesidad a niveles “intermedios” y un artículo inferior para los
niveles “altos” de ingresos.
EJEMPLO. Las columnas (1) y (2) de la tabla 4 indican la cantidad del articulo X
que compraría un individuo por año a diferentes niveles de ingreso. La columna 5
da el coeficiente de elasticidad-ingreso de la demanda de este individuo para el
artículo X entre varios niveles sucesivos de ingreso disponible. La columna 6
indica la escala de ingreso sobre la cual el articulo X es de lujo, una necesidad o
un articulo inferior. El artículo X podría referirse a botellas de champaña. A niveles
de ingreso superiores a $24 000 al año, la champaña se convierte en un artículo
inferior par este individuo; probablemente se sustituye con vinos raros y muy
costosos.
86
87
2.3.3 ELASTICIDAD CRUZADA DE LA DEMANDA
El coeficiente de elasticidad cruzada de demanda del articulo X con respecto al
articulo Y (exy) mide el cambio porcentual de la cantidad de X que se compra por
unidad de tiempo (ΔQx/Qx) como resultado de un porcentaje determinado de
cambio en el precio de Y (ΔP y /P y). De esta manera,
Si X y Y son sustitutos, exy es positivo. Por otra parte, si X y Y son
complementarios, exy es negativo.
Cuando los artículos no están relacionados, es decir, cuando son independientes
entre si, exy =0
EJEMPLO. Para encontrar la elasticidad cruzada de demanda entre te (X) y café
(Y), y entre te (X) y limones (Z) con los datos de la tabla siguiente forma [las tablas
5 (a) y (b) son las mismas tablas 11 y 12 del capitulo 2]:
88
Como exy es positivo, el te y el café son sustituidos. Como exy es negativo, el te y
los limones son complementarios. El problema 3.24 da algunas estimaciones
empíricas del precio, el ingreso y la elasticidad cruzada de la demanda, mientras
que los problemas de 3.25 a 3.29 indican algunas implicaciones importantes del
concepto de elasticidad-precio de la demanda.
89
Unidad III TEORIA DEL CONSUMIDOR
90
Unidad III TEORIA DEL CONSUMIDOR
Objetivo educacional: Comprenderá y analizara el comportamiento del
consumidor de acuerdo a las diferentes teorías y calculara el equilibrio en relación
a diferentes niveles de ingreso.
Actividades de aprendizaje.-
3.1Consultar los conceptos de unidad, unidad total y utilidad marginal.
3.2Graficar a través de una tabla los valores de utilidad, utilidad total y
marginal.
3.3Efectuar análisis gráficos a través de las curvas de indiferencia,
obteniendo conclusiones.
3.4Elaborar graficas, partiendo de datos proporcionados sobre precios e
ingreso disponible, en donde maximice la utilidad total.
3.5Resolver problemas relacionados con la oferta y la demanda para
determinar el precio de equilibrio
91
3.1 CONCEPTOS BASICOS
Ahorro:
El ahorro es la parte del ingreso (nacional, familiar o personal) que no se destina a
la compra de bienes de consumo.
El ahorro se obtiene restándole a los ingresos totales el gasto total en consumo.
De esta forma, Ahorro = Ingresos - Gastos. El ahorro privado lo llevan a cabo las
unidades familiares y las empresas, mientras que el ahorro público lo realiza el
gobierno.
Existen distintos tipos de ahorro, estos son:
• Ahorro Financiero.- Conjunto de activos rentables emitidos, tanto por el
sistema financiero como por el Gobierno, que han sido acumulados a través del
tiempo. El ahorro financiero se calcula como M3 + Bonos.
• Ahorro Macroeconómico.- Es la diferencia entre el ingreso y el consumo.
• Ahorro Privado.-Es la diferencia entre los ingresos y el consumo de las
unidades familiares y de las empresas.
• Ahorro Público.- Es la diferencia entre los ingresos y gastos del
gobierno.
Inversión:
Contrario al ahorro, se encuentra lo que comúnmente se denomina Inversión. La
inversión, es el flujo de producto de un período dado que se usa para mantener o
incrementar el stock de capital de la economía.
El gasto de inversión trae como consecuencia un aumento en la capacidad
productiva futura de la economía. La inversión bruta es el nivel total de la inversión
y la neta descuenta la depreciación del capital. Esta última denota la parte de la
92
inversión que aumenta el stock de capital. En teoría económica el ahorro
macroeconómico es igual a la inversión.
El inversionista, es quien coloca su dinero en un título valor o alguna alternativa
que le genere un rendimiento futuro, ya sea una persona o una sociedad.
La inversión es cualquier sacrificio de recursos hoy, con la esperanza de recibir
algún beneficio en el futuro. Estas inversiones pueden ser temporales, a largo
plazo, privada (gasto final del sector privado) y pública (gasto final del gobierno).
Por su parte, la inversión fija es la incorporación al aparato productivo de bienes
destinados a aumentar la capacidad global de la producción (computadoras,
nuevas tecnologías, etc.).
La inversión de capital humano es por ejemplo el pago de estudios universitarios,
cualquier curso de capacitación que hacen las empresas para sus empleados,
entre otros.
Consumo:
En sentido estricto, consumo es la acción y efecto de consumir o gastar, bien sean
productos alimenticios y otros géneros de vida efímera, bien energía, entendiendo
por consumir como el hecho de destruir, utilizar comestibles u otros bienes para
satisfacer necesidades o deseos, o gastar energía o un producto energético.
En términos puramente económicos se entiende por consumo la etapa final del
proceso económico, especialmente del productivo, definida como el momento en
que un bien o servicio produce alguna utilidad al sujeto consumidor. En este
sentido hay bienes y servicios que directamente se destruyen en el acto del
consumo, mientras que con otros lo que sucede es que su consumo consiste en
su transformación en otro tipo de bienes o servicios diferentes.
El consumo, por tanto, comprende las adquisiciones de bienes y servicios por
parte de cualquier sujeto económico (tanto el sector privado como las
93
administraciones públicas). Significa satisfacer las necesidades presentes o
futuras y se le considera el último proceso económico. Constituye una actividad de
tipo circular en tanto en cuanto que el hombre produce para poder consumir y a su
vez el consumo genera producción.
Ingreso:
Los ingresos, en términos económicos, son todas las entradas financieras que
reciben una persona, una familia, una empresa, una organización, un gobierno,
etc.
El tipo de ingreso que recibe una persona o una empresa u organización depende
del tipo de actividad que realice (un trabajo, un negocio, unas ventas, etc.). El
ingreso es una remuneración que se obtiene por realizar dicha actividad.
Habitualmente en forma de dinero, los ingresos pueden ser por una venta de
mercancía, por intereses bancarios de una cuenta, por préstamos o cualquier otra
fuente.
Se deben de registrar cada movimiento en la contabilidad para saber de dónde
proviene y en qué se gasta.
El ingreso que recibe un trabajador asalariado por su trabajo es el salario. Si ésta
es la única actividad remunerada que hizo la persona durante un periodo, el
salario será su ingreso total. Por el contrario, si esta persona, además de su
salario, arrienda un apartamento de su propiedad a otra persona, el dinero que le
paga esta otra persona por el arriendo también es un ingreso. En este último caso,
el salario más el dinero del arrendamiento constituyen el ingreso total. Los
ingresos pueden ser utilizados para satisfacer las necesidades.
Cuando una empresa vende su producción o sus servicios a un cliente, el valor de
la compra, pagada por el cliente, es el ingreso percibido por la empresa. Estos
ingresos pueden ser utilizados por las empresas para pagar los salarios de los
94
trabajadores, pagar los bienes que utilizaron para la producción (insumos), pagar
los créditos que hayan obtenido, dar utilidades a los dueños de la empresa,
ahorrar, realizar nuevas inversiones, etc.
Cuando el ingreso proviene de actividades productivas, se puede clasificar en
varios tipos:
 Ingreso del producto marginal: Ingreso generado por la utilización de una
unidad adicional de algún factor de producción (trabajo, capital), por
ejemplo, la utilización de un trabajador más, etc.
 Ingreso marginal: Generado por el aumento de la producción en una
unidad.
 Ingreso medio: Ingreso que se obtiene, en promedio, por cada unidad de
producto vendida; es decir, es el ingreso total dividido en el total de
unidades vendidas.
En general, las personas, las familias, las empresas, etc., buscan aumentar sus
ingresos. Si éstos se elevan, su consumo y su ahorro pueden aumentar, llevando,
en muchos casos, a un mejor nivel de vida y de bienestar.
Los Estados también reciben ingresos, llamados ingresos públicos. El Estado
recibe ingresos por el cobro de impuestos, por la venta de bienes producidos por
empresas públicas, por utilidades que generan éstas mismas, por ventas o
alquileres de propiedades, por multas impuestas, por emisión de bonos u
obtención de créditos, entre otros. Cuando los ingresos provienen de impuestos se
denominan ingresos tributarios, por el contrario, cuando provienen de fuentes
distintas a los impuestos se denominan ingresos no tributarios. Con los ingresos,
los gobiernos pueden realizar sus gastos, sus inversiones, etc.
Los ingresos también pueden clasificarse en ordinarios y extraordinarios. Los
ingresos ordinarios son aquellos que se obtienen de forma habitual y
95
consuetudinaria; por ejemplo el salario de un trabajador que se ocupa en un
trabajo estable, o las ventas de una empresa a un cliente que compra
periódicamente o de forma habitual. Los ingresos extraordinarios son aquellos que
provienen de acontecimientos especiales; por ejemplo un negocio inesperado por
parte de una persona o una emisión de bonos por parte de un gobierno.
Teoría del Consumidor
El propósito de una teoría es predecir y explicar. Una teoría es una hipótesis que
se ha comprobado satisfactoriamente. Una hipótesis no se comprueba por el
realismo de sus supuestos, si no por su capacidad para predecir con exactitud y
explicar. Por sus conversaciones en la carnicería y por nuestro propio
comportamiento, observamos que cuando sube el precio de un determinado corte
de carne, compramos menos, basándonos en esta observación, podemos
construir la siguiente hipótesis general si sube el precio de un artículo, entonces la
entidad demandada disminuye. Con el fin de poner a prueba esta hipótesis y llevar
la teoría de la demanda, debemos ubicarnos en el mundo real y ver si la hipótesis
resulta realmente verdadera por varios artículos, para diversas personas y en
diferentes momentos.
Un enfoque de la teoría de la demanda se basa en el supuesto de que cada
consumidor puede medir la utilidad o satisfacción que recibe el consumidor en
cada unidad de un artículo. Este supuesto es real puesto que sabemos que los
consumidores no se comportan de esa manera. Sin embargo aceptamos la teoría
de la demanda por que predice correctamente el comportamiento del consumidor.
Así pues, el consumidor actúa como si midiera la utilidad, aun cuando en realidad
nolomida.
Los defensores del mercado de consumo afirman que el consumidor es el que rige
el mercado y lo obliga a ser competitivo, de tal manera que no da lugar al
monopolio, y que este suele surgir cuando la intervención estatal altera las
96
condiciones del libre juego y presenta ciertas coyunturas favorables para ese
fenómeno.
Se cita, por ejemplo, el caso del precio oficial fijo que no corresponde a la realidad,
lo cual da lugar a que haya ocultamiento de mercancías y a que surja una oferta
monopolizada.
De igual manera la teoría del consumidor afirma que los individuos siempre elijen
adquirir los bienes que le proporcionen mayor utilidad (Satisfacción), explica el
comportamiento de cada persona es racional y subjetivo, y va de acuerdo a su
escala de valoración de las necesidades.
En otras palabras, la teoría del consumidor busca maximizar la satisfacción de sus
necesidades, esto lo logra a trabes del mejor uso de su ingreso, adquiriendo los
bienes y servicios que le proporcionen mas utilidades, cada consumidor tiene
diferentes necesidades, diferente valoración hacia ellas y diferente nivel de
ingreso, pero finalmente su comportamiento es similar a toda ocasión y es en base
de la utilidad marginal que le proporcionara cada unidad próxima a adquirir como
elije que bienes o servicios adquirir.
En síntesis los temas de las preferencias, elecciones y el consumo, están
íntimamente ligadas a la teoría del consumidor, así como también la restricción
presupuestal que el individuo busca siempre las mercancías de bajo precio y de
buena calidad tanto en teoría como en la practica diaria sobre todo en un mercado
globalizado que tenemos. La elección del consumidor se en funciona de sus
necesidades de obtener mayor beneficio a la hora de tomar una decisión y
finalmente tanto el consumo como la restricción presupuestal están ligados
directamente al ingreso con que cuentan los individuos, las familias o las
empresas.
Finalmente se presenta en economía una restricción presupuestaria cuando, un
individuo, una familia, o una empresa tienen ingresos insuficientes para cubrir sus
97
necesidades básicas, esto es muy común que se presente, debido a la falta de
plantación.
3.2 DIRENTES TIPOS DE UTILIDAD
Utilidad y Escasez
Hemos visto que las necesidades humanas se satisfacen con los bienes
(satisfactores) y que estos tiene cualidades que los hacen aptos para satisfacerlas;
es decir, tiene utilidad, pero, ¿Qué es la utilidad?
La utilidad para los subjetivistas es precisamente la capacidad que tienen los
bienes para satisfacer necesidades humanas.
Esta capacidad esta dada por las cualidades físicas del bien. Ejemplo: la utilidad
de un coche esta dad por el conjunto de cualidades físicas que le permiten
satisfacer la necesidad de transporte.
Sin embargo, la utilidad es un conjunto abstracto y de difícil medición ya que de la
santidad que se tenga de un bien depende su unidad y esta se aprecia en forma
subjetiva, por los que no podemos saber cual es la utilidad que le proporciona un
bien a determinado individuo.
La utilidad es un proceso determinado que se aplica a cualquier bien que satisfaga
necesidades; cuando un individuo en particular le otorga subjetivamente
determinada utilidad a un bien especial, le esta concediendo valor al bien. Es
decir, la utilidad se relaciona con la escasez para determinar el valor de un bien.
En la medida en que un individuo tenga la mayor cantidad de bienes, le otorgara
menor utilidad (valor) a cada uno de ellos.
Si los bienes son escasos en relación con las necesidades del individuo tendrán
mayor utilidad, lo que significa que el individuo les otorga mayor valor.
98
Es por eso que economía se encarga del estudio de los bienes que son escasos,
llamados también bienes económicos, por ser objeto de estudio de esta ciencia.
Los bienes libres o gratuitos no son objeto de estudio para la economía porque se
encuentran en gran cantidad en la naturaleza y cada individuo puede adquirir en
abundancia, por lo que no les confiere mucho valor.
A nivel de la sociedad económica en su conjunto, también existe escasez de
recursos y necesidades ilimitadas, por lo que surge la economía, que trata de
organizar los sectores productivos con objeto de decidir que se va a producir.
“En todas las sociedades, los recuerdos humanos y patrimoniales siempre son
escasos para satisfacer las crecientes existencias de consumo y bienestar. En
cambio, mientras que la escasez de los recursos productivos constituye una
limitación para la producción de bienes y servicios, parece no haber limites para
las necesidades y deseos humanos.”
A medida que la sociedad crece, la producción también se incrementa y, en
consecuencia, las necesidades se elevan considerablemente (así ha ocurrido
históricamente en todas las sociedades humanas).
Si embargo, los bienes no crecen en la misma medida que se requieren, por lo
que siempre existirá escasez de recursos en relación con las necesidades
ilimitadas de la sociedad.
“Llevadas por el surgimiento de nuevos intereses, las necesidades materiales
parecen ilimitadas. Cosas que ayer eran superfluas hoy son imperceptibles. No
podemos imaginar hasta donde llegaremos con la producción en serie, con las
nuevas necesidades que surgen a diario y con la incapacidad de renunciar a las
posiciones de bienestar ya alcanzado”.
99
En síntesis, existe una intima vinculación humana, por un lado, y escasez y
utilidad de los bienes que las satisfacen, por el otro. Estos elementos nos ayudan
a precisar la teoría subjetiva del valor o teoría del valor utilidad
Utilidad Marginal
En la medida en que el individuo posee mayor cantidad de un bien, la utilidad que
le atribuye a cada unidad del bien va disminuyendo en relación directa con el
aumento de unidades del bien de que se trate, lo que se conoce como ley de la
utilidad creciente.
Por el contrario cuando el individuo posee pocas utilidades de un bien, le atribuye
mayor importancia a cada una; es decir, cada unidad del bien tendrá para el mayor
utilidad.
Con esta explicación nos damos cuenta que existen dos tipos de utilidad: la
utilidad total y la utilidad marginal.
1. La utilidad total es la satisfacción total que obtiene un individuo por
la posesión o consumo de un bien.
Pero también podemos hablar de la posesión o consumo de un número de
utilidades del bien; por ejemplo, cubos (o cubetas) de agua. En este caso se trata
del mismo bien (el agua) con unidades diferentes (cubos).
2. La utilidad marginal es un aumento de la utilidad total provocado
por un incremento de una utilidad consumida, poseída o producida.
Tabla de utilidad total y utilidad marginal
100
Nota: 1.- las cantidades anotadas son imaginarias ya que la utilidad subjetiva no
es medible
2.- los cubos son las utilidades del agua consumidos por un individuo en un día.
Un ejemplo de la utilidad total y la utilidad marginal se muestra en el cuadro
(hipotético), de cuyo análisis podemos deducir que:
• La utilidad total aumenta a medida que se incrementa el número de
utilidades del bien.
Cubos de agua Utilidad total Utilidad marginal Puntos
1 25 25 A
2 40 15 B
3 50 10 c
4 55 5 d
5 58 3 e
6 60 2 f
7 61 1 g
8 61 0 h
101
• La utilidad total aumenta hasta el limite, después del cual puede incluso
empezar a disminuir si agregamos mas unidades del bien (en este caso
habría desutilidad).
• La utilidad marginal va disminuyendo en la medida en que incrementamos
el número de unidades del bien; es decir, la utilidad marginal es
decreciente, en un periodo determinado (un día, un mes, etc.)
• La utilidad marginal empieza en un máximo y va disminuyendo hasta un
límite en que si agregamos una unidad más del bien, habría desutilidad
marginal.
• La utilidad total también se puede obtener sumando las utilidades
marginales. Dicho de otra forma, la suma de las utilidades marginales es la
utilidad total.
Podemos concluir contestando la siguiente pregunta ¿Cuál es la importancia de la
utilidad total y de la utilidad marginal en relación con la teoría subjetiva del valor?
La utilidad es la forma en que se puede medir el valor. Por medio de la utilidad
total de un bien se pueden hacer comparaciones con otros bienes para ver cual es
mas valioso para un individuo.
Estas comparaciones le permiten a cada individuo valorar subjetivamente sus
bienes.
Sin embargo, los subjetivistas han afirmado que la utilidad marginal es la unidad
de medida del valor.
“El valor de un bien para un sujeto económico es, por consiguiente, una función de
la cantidad de existencias y de la utilidad marginal que todavía puede alcanzarse,
de acuerdo con la escala de necesidades y con la cantidad del bien, mediante el
empleo racional del total de las existencias”.
102
Esto explica por que los muchos bienes que tiene gran utilidad pero carecen de
valor (como el aire, cuya utilidad es infinita pero no tiene valor), dado que este se
mide por medio de la utilidad marginal que esta en función de la cantidad de
bienes que tengan y las necesidades del individuo.
Cuando un individuo posee un solo bien para satisfacer sus necesidades, necesita
cambiarlo por otros para poder satisfacerlas.
¿Cómo se realiza este cambio? De acuerdo con lo que hemos visto, un individuo
cambara unidades de un bien por unidades de otro bien es igual a la utilidad
marginal que le proporciona un segundo bien. A esto se le llama principio de la
equimarginalidad.
El principio de equimarginalidad también se utiliza para explicar como un individuo
destina a otro uso el bien que posee. Este individuo destinara unidades de un bien
a otro uso, cuando la utilidad marginal que le proporcione el otro uso sea igual a la
utilidad marginal que le daba el primer uso.
Un ejemplo de este principio, tomado del libro de Francisco Zamora, es: cuando
una persona tiene trigo que utiliza para comer y después decide utilizarlo también
para alimentar ganado, lo hará cuando la utilidad marginal del ganado (carne) sea
igual a la utilidad marginal del trigo como alimento. Si con 5 kg de trigo obtiene 1
kg de carne, la utilidad marginal de 5 kg de trigo será igual a 1 kg de carne debido
a que
Utilidad Media
Es igual a conocer la utilidad total sobre el número de unidades producidas,
poseída o consumidas. Es un término muy utilizado en la economía para
conocer o medir el rendimiento de una actividad económica.
103
3.3 TASA MARGINAL DE SUSTITUCION
Cantidad de dinero que el individuo esta dispuesto a sacrificar a cambio de
determinada cantidad de un bien; es decir, los precios de las mercancías son
iguales a las tasas marginales. Es por ello que la necesidad se convierte en
demanda cuando el individuo adquiere un bien a un precio dado, debido a que la
tasa marginal de sustitución del dinero es igual al precio del bien que se adquiere,
o sea que el intercambio (demanda) se realiza cuando la tasa marginal de
sustitución del dinero es igual al precio del bien que se demanda.
Consideramos una isocuenta representativa I1 en la grafica VII.31. P y R son dos
de las numerosas combinaciones de insumos diferentes que pueden utilizarse
para producir el volumen I1. si la producción ocurre en P, se requerirán OK1
unidades de capital y OL1 unidades de trabajo. Para la producción en R se
requieren OK2 unidades de capital y OL2 unidades de trabajo. Para la producción
en R se requiere OK2 unidades de capital y OL2 unidades de trabajo. Por lo tanto,
P se asocia con la razón capital-trabajo dad por la pendiente de OP=OK1/OL1, y
R se asocia con la razón capital-trabajo dad por la pendiente de OR=OK2/OL2.
104
Si hay un cambio de P a R, se obtendrá el mismo nivel de producción utilizando
mas trabajo y menos capital, así que el capital puede ser sustituido por el trabajo
cuando se pasa de P a R, y viceversa. La tasa a la que el capital puede ser
sustituido por el trabajo en el arco PR esta dada por:
OK1-OK2 = PS
OL1-OL2 SR
Donde se antepone el signo de menos para generar un número positivo.
Dicho de este modo, la tasa de sustitución es el cambio ocurrido en el uso del
capital, dividido por el cambio ocurrido en el uso del trabajo.
Cuando la distancia de P a R disminuye, la pendiente del segmento
curvilíneo PR se aproxima a la pendiente de la tangente TT¨ en el punto P. En el
límite para un movimiento muy pequeño en la vecindad de P, la pendiente de la
tangente en P mide la tasa de sustitución. En este caso – para pequeños
movimientos a lo largo de I1-, se habla de la tasa marginal de sustitución técnica,
de la misma manera que la pendiente de la curva de indiferencia de un
consumidor recibe el nombre de tasa marginal de sustitución en el consumo.
Supongamos ahora que el insumo de trabajo se mantiene constante en el
nivel OL1, mientras que el capital aumenta de OK2 a OK1. la producción
aumentaría del nivel I1 (digamos Q2) al nivel I1 (digamos Q1). Por supuesto, el
105
producto marginal del capital es el aumento en la producción por unidad de
incremento en el insumo, o sea:
Q1-Q2
OK1-OK2
Puesto que OK1 – OK2 = PS, el producto marginal del capital es:
Q1-Q2
PS
Volvamos ahora al nivel I2 y mantengamos constante el insumo de capital
en OK2 mientras aumenta el insumo de trabaja de OL1 a OL2, o sea en la
cantidad SR. El producto marginal del trabajo para este cambio es:
Q1-Q2
SR
La razón del producto marginal del trabajo al del capital es:
Q1-Q2 + Q1-Q2 = PS
PS SR SR
La tasa de sustitución por el trabajo. Así, en el limite, cuando la distancia de
P a R se vuelve muy pequeña, la tasa marginal de sustitución técnica del capital
106
por el trabajo es igual a la razón del producto marginal del trabajo entre el
producto marginal del capital.
Estos resultados pueden resumirse como sigue:
Relaciones: la tasa marginal de sustitución técnica mide la reducción de un
insumo por unidad aumentada por otro, que es precisamente suficiente para que
permanezca constante el nivel de producción. La tasa marginal de sustitución
técnica del insumo Y por el insumo X en un punto de una isocuenta es igual al
negativo de la pendiente de la isocuenta en ese punto. Es también igual a la razón
del producto marginal del insumo X entre el producto marginal del insumo Y.
107
3.4 EQUILIBRIO DEL CONSUMIDOR, APLICANDO MODELOS
MATEMATICOS
El mapa de indeferencia del consumidor establece un ordenamiento de todos los
conjuntos en el espacio de bienes. El espacio del presupuesto se establece
mediante los precios relativos y el ingreso monetario fijo del consumidor. La
suposición de que cada consumidor trata de maximizar satisfacciones a partir de
un ingreso monetario dado significa simplemente que el consumidor selecciona el
conjunto de bienes más deseables entre todos los disponibles en el espacio del
presupuesto.
En la grafica III.2.2se ilustra la manera en que un consumidor maximiza su
satisfacción, sujeto a un ingreso monetario limitado. La línea de presupuesto es
LM, y las curvas designadas I, II, III y IV son una porción del mapa de
indeferencia de un individuo. Como consecuencia de la restricción de su
presupuesto, el consumidor no puede alcanzar una posición en ninguna curva de
indiferencia, tal cono IV, que se encuentra totalmente más allá de la línea de
presupuesto.
Los puntos Q, P y R representan tres combinaciones del número infinito de
combinaciones que se encuentran en LM. Cada una de estas combinaciones y
cualquier otro punto en la línea de presupuesto LM, puede alcanzarse con el
limitado ingreso monetario del consumidor.
Supongamos que el consumidor, digamos Pérez, se encuentra en Q. supongamos
que luego se mueve experimentalmente a combinaciones o conjuntos situados
precisamente e la izquierda y a la derecha Q. El movimiento hacia la izquierda de
Q reduce la satisfacción de Pérez hasta llegar a alguna curva de indiferencia
108
situada por debajo de I. Pero el movimiento hacia la derecha lleva a Pérez a una
curva indiferente más alta; y la experimentación continua hará que Pérez llegue
por lo menos hasta P, ya que cada movimiento sucesivo hacia la derecha conduce
al consumidor a una curva de indiferencia mas alta.
Si se moviera hacia la derecha de P, Pérez pasaría a una curva de indiferencia
mas baja con su menor nivel de satisfacción. En consecuencia, Pérez retornaría al
punto P.
De igual modo, si el consumidor estuviese colocado en un punto tal como R, su
experimentación lo llevaría a sustituir X por Y avanzando así en dirección a P. el
consumidor no se detendría poco antes de llegar a P, porque cada nueva situación
de X por Y lo llevara a una curva de indiferencia mas alta. En consecuencia, la
posición de máxima satisfacción –o sea, el punto e equilibrio del consumidor- se
obtiene en P, donde una curva de indiferencia es precisamente tangente a la línea
de presupuesto.
Como se recordara, la pendiente de la línea de presupuesto es (el negativo de) la
razón de precios, o sea, la razón entre el precio de X y el precio de Y. se recordara
igualmente que el negativo de la pendiente de una curva de indiferencia en
cualquier punto se llama tasa de sustitución. Por tanto, el punto de equilibrio del
consumidor satisface la condición de que la tasa marginal de sustitución sea igual
a la razón de precios.
La interpretación de esta proposición es clara. La tasa marginal de sustitución
muestra la tasa a la que el consumidor esta dispuesto a cambiar Y por X. La razón
de precios muestra la tasa a la que puede cambiar Y por X. a menos que ambas
sean iguales, será posible cambiar la combinación de X y Y que se adquiere, para
obtener así un nivel de satisfacción mayor. Por ejemplo, supóngase que la tasa
marginal de sustitución sea igual a dos, o sea, que el consumidor este dispuesto a
desprenderse de dos unidades de Y para obtener una unidad de X. Supongamos.
Además, que la razón de precios sea igual a la unidad, esto es, que la unidad Y se
109
puede cambiar por una unidad de X. Es claro que el consumidor se beneficiara
cambiando Y por X, ya que mientras esta dispuesto a dar dos unidades de Y por
una de X solo tiene que dar una de Y por una de X en el mercado. Generalizando,
a menos que la tasa marginal de sustitución y la razón de precios sean iguales, se
puede hacer algún intercambio para que el consumidor alcance un nivel de
satisfacción mayor.
Principio: el punto de equilibrio del consumidor –o la maximización de la
satisfacción sujeta a un ingreso monetario limitado- satisface la condición de que
la tasa marginal de sustitución de Y por X es igual a la razón del precio de X al
precio de Y.
110
Curva de indiferencia
Es un conjunto de puntos en el espacio de bienes-o conjunto de bienes-
entre los que el consumidor se siente indiferente. Cada punto de una curva de
indiferencia genera la misma utilidad total que cualquier otro punto de esa misma
curva de indiferencia. Si la función de utilidad esta dada por U(X1,X2,….,Xn),
donde X1 es la cantidad del bien 1 consumida, X2 es la cantidad del bien 2
consumida, etc. , se define una curva de indiferencia como el conjunto de todo los
111
conjuntos de bienes (X1,….Xn) que satisface la ecuación U(X1,X2,….,Xn)= c,
donde c es el nivel de utilidad constante de esa curva de indiferencia.
Características de la curva de indiferencia
1. la curva de indiferencia pasa por cada punto del espacio de bienes.
2. la curva de indiferencia no se puede intersectar.
3. la curva de indiferencia tiene pendientes negativas.
4. las cuevas de indiferencia son convexas.
5. cuando mas alto o hacia la derecha se encuentre una curva de indiferencia,
mas altos se encuentran los conjuntos de esa curva en el ordenamiento de las
preferencias del consumidor, es decir, los conjuntos de las curvas de indiferencia
mas altos se refieren a los conjuntos de las curvas de indiferencia mas bajos.
112
113
114
Unidad IV TEORIA DEL PRODUCTOR
115
Unidad IV TEORIA DEL PRODUCTOR
Objetivo educacional: Comprenderá y aplicara la teoría del productor en casos
prácticos.
Actividades de aprendizaje.-
4.1Investigar los conceptos de: insumo, producto: total, promedio y
marginal, isocuantas e isocostos.
4.2Obtener el productor total, promedio y marginal del trabajo, partiendo
de la información de un insumo variable, y graficar los mismos.
4.3Graficar las isocuantas e isocostos, partiendo de la información de dos
insumos variables y los desembolsos totales, para obtener el equilibrio
del productor y la tasa marginal de sustitución técnica.
4.4Elaborar una tabla de costos a corto plazo y graficar los resultados
obtenidos.
4.5Resolver problemas aplicando la teoría del análisis marginal y
graficarlos.
4.6Resolver problemas considerando el largo plazo y graficar los
resultados obtenidos (costo marginal a largo plazo y el costo promedio
a largo plazo)
116
INTRODUCCION A LA PRODUCCION
Los procesos de producción requieren de ordinario una gran diversidad de
insumos. Estos insumos no son tan simples como “trabajo”, “capital” y “material
primas”; normalmente se utilizan muchos tipos cuantitativamente diferentes de
cada insumo para producir el bien. A fin de aclarar el análisis, este capitulo
introduce algunas suposiciones simplificadores que tratan de reducir las
complicaciones del manejo de centenares de insumos diferentes. Podemos
concentrar nuestra atención en los principios esenciales de la producción, y el
análisis se generaliza directamente en las tecnologías de producción más
complejas.
Específicamente, suponemos que solo hay un insumo variable, en la discusión
siguiente, este insumo variable se llamara de ordinario “trabajo”, aunque cualquier
otro insumo podría desempeñar la misma función. En segundo lugar, suponemos
que este insumo variable puede combinarse en proporciones diferentes con un
insumo fijo para producir diversas cantidades del bien en cuestión. Llamamos
“tierra” al insumo fijo; en la discusión empleamos un ejemplo específico de la
producción: la producción agrícola.
Al analizar el proceso de la producción física y de los costos de producción
estrechamente relacionados, convendrá introducir una discusión arbitraria: la
clasificación de los insumos fijo y variable. En concordancia definimos un insumo
fijo como aquel cuya cantidad no puede cambiarse fácilmente, cuando las
condiciones del mercado indican que es deseable un cambio inmediato en la
producción. En realidad, ningún insumo esta jamás absolutamente fijo, por corto
que sea el periodo considerado. Pero en aras de la sencillez analítica
mantenemos fijos algunos insumos, razonando que estos insumos son en efecto
variables, pero el costo de la variación inmediata es tan grande que se descarta tal
117
acción par la decisión particular en cuestión. Los edificios, las grandes maquinas,
el personal directivo, son ejemplos de insumos que no pueden aumentarse o
reducirse con rapidez. En cambio, un insumo variable es aquel cuya cantidad
podría cambarse casi instantáneamente en respuesta a los cambios deseados de
la producción. Muchos tipos de servicio de trabajo y los insumos de materias
primas y procesadas caen en esta categoría.
En realidad con la distinción de los insumos fijos y variables, los economistas
introducen una distinción: el corto y el largo plazo. El corto plazo se refiere al
periodo en que esta fijo el insumo de uno o más agentes productivos. Por lo tanto,
los cambios en la producción deben realizarse solo mediante ciertos cambios en el
uso de los insumos variables. Por ejemplo, si un productor desea aumentar o
disminuir la producción en el corto plazo, esto significa de ordinario el uso de mas
horas de servicio de la mano de obra con la planta y el equipo existente. De igual
modo, si el productor desea reducir la producción en el corto plazo, podrá
deshacerse de ciertos trabajadores; pero no de puede desechar de inmediato de
un edificio o una locomotora diesel, aunque su uso puede bajar a cero.
En el largo plazo, sin embargo, aun esto es posible, pues el largo plazo se define
como un periodo (u horizonte de plantación) en el que todos los insumos son
variables. En otras palabras, el largo plazo se refiere al momento futuro en el que
los cambios en la producción pueden realizarse en la forma más ventajosa para el
empresario. Por ejemplo, en el corto plazo un productor podría incrementar la
producción solo mediante la operación de la planta existente durante más horas
diarias. Por supuesto, esto implica el pago de horas extras a los trabajadores. En
el largo plazo puede resultar más económica la instalación de una planta adicional
para volver al horario de trabajo normal.
En este capitulo nos interesa fundamentalmente la teoría de la producción en corto
plazo, combinando diferentes cantidades de insumos variables con una cantidad
especifica de insumos fijos para producir diversas cantidades del bien en cuestión.
La organización de la producción en el largo plazo se determina en gran medida
118
por el costo relativo de la producción de una cantidad deseada mediante
diferentes combinaciones de insumo.
4.1.- CONCEPTOS BASICOS
 Insumo-producto, análisis de. Método de análisis, utilizado tanto en economía
teórica como aplicada, que tiene por objeto encontrar las relaciones entre los
diferentes factores de producción utilizados y el producto que se obtiene de ellos.
El análisis de insumo-producto no tiene en cuenta la demanda; su objetivo es
determinar el nivel de eficiencia para un conjunto finito de factores con el propósito
de producir un conjunto previamente determinado de bienes. Para llegar a este
objetivo se considera un conjunto de ecuaciones lineales relacionadas entre sí
cuya solución se obtiene mediante técnicas de programación lineal.
Cuando se consideran varios pasos en la cadena de producción de los bienes, de
modo tal que el producto de una etapa resulta un insumo para la siguiente, se
puede construir una matriz de insumo-producto en la cual aparecen todos los
sectores y ramas productivas de una economía nacional. La idea, que reconoce
sus antecedentes en la célebre Tableau de Quesnay, fue desarrollada y planteada
matemáticamente por Vassily Leontieff, por lo que a dicha matriz se la denomina
también matriz de Leontieff.
 Producto. En su sentido más directo, producto es todo aquello que ha sido
producido es decir, el resultado de la acción de producir. Son productos, en
economía, todos los bienes que se transan en el mercado, los que están
disponibles como stock y los que se encuentran en poder de los consumidores.
También se llama producto a lo que se obtiene de una renta o inversión: se dice
así que determinados bonos producen, por ejemplo, un rendimiento del tanto por
ciento, o que un negocio produce cierto monto de ganancias anuales.
Desde un punto de vista macroeconómico llámese producto al conjunto de bienes
y servicios producidos en un país durante un período dado. Si se toma el conjunto
de lo producido por las empresas sin hacer ninguna deducción obtendremos el
119
producto bruto; si se deduce el consumo de capital, estaremos considerando el
producto neto. Así, por ejemplo, la maquinaria y el equipo se habrán depreciado
debido al uso y, por lo tanto, se deberá descontar esta pérdida de valor para llegar
al producto neto.
El cálculo del producto total de un país, una tarea de gran complejidad que implica
una labor estadística paciente y minuciosa, resulta de suma importancia para
conocer el ingreso nacional del mismo, y es una parte esencial de las llamadas
cuentas nacionales. En el producto total no sólo debe cuantificarse el conjunto de
las mercancías producidas sino también toda clase de servicios, incluyendo
algunos como los servicios gubernamentales y personales que no tienen siempre
un precio definido de mercado y que muchas veces se suministran gratuitamente.
En estos casos el producto se estima de acuerdo al costo de los factores utilizados
en la producción -los salarios pagados a los empleados públicos y otros insumos
utilizados por los entes gubernamentales- o de acuerdo al valor de mercado de
bienes semejantes producidos por la empresa privada.
El producto total recibe diversas denominaciones según la metodología que se
utilice para calcularlo, a veces no totalmente coincidentes: se habla así de
producto nacional bruto y de producto interno o territorial bruto.
 Insumo.- Es un bien consumible utilizado en la producción de otro bien. Este
término, equivalente en ocasiones al de materia prima, es utilizado mayormente en
el campo de la producción agrícola. Los insumos usualmente son denominados:
factores de la producción, o recursos productivos.
Clasificación de los insumos
Existen múltiples formas de clasificarlos. Básicamente los podemos dividir en dos:
Trabajo (o mano de obra) y capital. Este capital es el que se conoce como capital
"físico o productivo" (maquinaria, equipo, instalaciones, tecnología en general),
que es distinto al capital "financiero"(líquido).
Por lo general los insumos se miden en "flujos", en lugar de "niveles" (stocks). Los
insumos para su análisis pueden ser considerados también como insumos fijos o
120
insumos variables. Si el insumo trabajo es fijo entonces se considerará variable el
capital, y si se considera el insumo capital como fijo, entonces el trabajo sería el
insumo variable.
 Producto total, medio y marginal
Samuelson y Nordhaus, a partir de la función de producción de una empresa,
calculan tres importantes conceptos de la producción:
• El producto total (o producto físico total) que designa la cantidad
total de producción que se obtiene en unidades físicas (unidades de
trigo recolectadas o número de zapatillas deportivas fabricadas).
• El producto medio es igual a la producción total dividida por el total
de unidades del factor (por ejemplo, 200 zapatillas por trabajador).
• El producto marginal de un factor es la producción adicional que se
obtiene con 1 unidad más de ese factor, manteniéndose constantes
los demás.
 Isocuanta.- En economía, una isocuanta (del griego isos=igual y del
latín=quanta= cantidades) representa igual cantidad de producción, que es
resultado de diferentes combinaciones de distintos factores, dependiendo del
método que se utilice.
Cada punto de la curva representa una combinación distinta de factores; y toda la
curva, infintas posibilidades de combinar dichos factores. El resultado fina siempre
es la misma cantidad de producto o producto final terminado.
Una isocuanta de producción es la curva que representa un espacio de insumos
(todos variables) que muestran todas las combinaciones posibles de dos o más
insumos o factores de producción que son físicamente capaces de generar un
mismo nivel o volúmen de producción. Una segunda definición sería: aquélla curva
que muestra la combinación, por lo general, de Capital (K) y Trabajo (W), que
puede producir un determinado nivel o volúmen de producción. Se asume que el
121
Trabajo y el Capital son compatibles para producir determinado bien,
independientemente de las proporciones en que ambos se utilicen.
Características
• Las isocuantas no se intersectan.
• Son convexas al origen.
• El mapa de isocuantas es denso. Aunque solo trazaramos una o dos
isocuantas en el mapa de coordenadas, el espacio constituye un
universo de posibles isocuantas.
• Tienen pendiente negativa dentro de las posiblidades eficientes de
producción.
• Dan una medida cardinal de producción.
• Las curvas más altas se refieren a niveles más altos de producción, e
inversa.
• dan medidas no cardinales
Mapa de Isocuantas
Dos o más curvas isocuantas registradas en un mismo diagrama dan origen a un
"mapa de isocuantas". El espacio muestral del mapa permite dibujar infinitas
combinaciones de insumos que darían origen a infinitas curvas isocuantas.
Si una empresa desea estudiar distintos niveles de producción, debe entonces
trazar un mapa de posibilidades con varias izó cuantas. Las isocuantas brindan
importante información a la empresa para poder responder a las variaciones de
precios en los mercados. Además, en el análisis de toma de decisiones, el
conocimiento de dichas curvas pueden ayudar a escoger entre varias alternativas
de producción para escoger la combinación que mejor se adecúa en un momento
dado para obtener los mejores rendimientos de los distintos factores que afecta
dicha curva, para el elevar la eficiencia de la empresa.
122
 Isocosto. Representación grafica o por medio de una curva, a lo largo de la cual
los costos de producción totales son constantes. La línea o curva de isocosto nos
permite conocer todas las combinaciones posibles de capital y trabajo que pueden
ser adquiridos con un determinado costo total (CT). La curva de isocosto se
constituye en un eje cartesiano, en donde las yy representan el capital y las xx el
trabajo. Si dividimos el costo total entre el precio por unidad del capital, obtenemos
el máximo de capital que se puede adquirir con costo total, si dividimos el costo
total entre el precio por unidad de trabajo, obtenemos el máximo de trabajo que se
puede adquirir con costo total.
123
4.1.1.- FUNCION DE PRODUCCION
Una función de producción es una curva (o un cuadro, o una ecuación
matemática) que indica la cantidad máxima de producción que puede obtenerse
de cualquier conjunto especializado de insumos dad la tecnología existente o el
“estado del arte”. En suma, la función de producción es como un “libro de recetas”
que indica cuales producciones se asocian con cuales conjuntos de insumos.
La función de producción puede expresarse como un cuadro, una grafica o una
ecuación matemática. En todo caso, la función de producción en el corto plazo nos
da la producción total (máximo) obtenible de diferentes cantidades del insumo
variable, dada una cantidad especifica del insumo fijo y las cantidades requeridas
de los insumos complementarios.
Por ejemplo consideramos un experimento en la producción de trigo en 10
hectáreas de tierra. El insumo fijo es la tierra, el insumo variable es el tiempo de
trabajo y la producción son toneladas de trigo (hacemos caso omiso de la semilla,
los fertilizantes y otros insumos variables). Una estación experimental agrícola
trabaja con 8 parcelas, cada una de ellas de 10 hectáreas. En la primera parcela
labora una persona durante la estación de cultivo; en la segunda parcela trabajan
dos personas; y así sucesivamente hasta que en la octava parcela laboran 8
personas. La producción total de las diversas parcelas podría ser la indicada en el
cuadro VI.2.1:
124
Producción de trigo en parcelas de 10 hectáreas (toneladas)
Parcela numero Numero de
trabajadores
Producción total
1 1 10
2 2 24
3 3 39
4 4 52
5 5 61
6 6 66
7 7 66
8 8 64
Los datos hipotéticos del cuadro se presentan en la grafica. La producción se
señala en el eje vertical, mientras que el insumo, que en este caso es el número
de trabajadores, se señala en el eje horizontal. Uniendo los puntos sucesivos con
segmentos rectos, obtendremos la curva del producto total. Adviértase que la
curva se eleva al principio lentamente, luego con mayor rapidez y finalmente otra
vez con mayor lentitud hasta qua alcanza un nivel máximo y empieza a descender.
125
126
4.1.2. PRODUCTO TOTAL, MEDIO Y MARGINAL
Producto Total
Por producto total se entiende como resultado de toda actividad económica que se
empieza en una sociedad económica.
Producto medio
El producto medio de un insumo es el producto total divido por la cantidad del
insumo utilizado en la producción de esta cantidad. O sea que el producto
promedio es la relación producto-insumo para cada nivel de producción y el
volumen correspondiente del insumo.
Producto marginal
El producto marginal de un insumo es la adicción al producto total que se puede
atribuir a la adicción de una unidad del insumo variable al proceso de producción,
mientras permanece constante el insumo fijo.
127
Relación entre el producto marginal y producto medio
Sea la función de producción Q( K, L ), donde el factor fijo es el capital “K” y el
factor variable es la mano de obra “L”, el producto marginal será:
L
Q
Pmg
∂
∂
=
Y el producto medio será:
L
Q
Pme =
Si se deriva el Pme respecta a la mano de obra:
2
)(
L
L
L
Q
L
Q
L
L
L
Q
∂
∂
−
∂
∂
=
∂
∂
128
Reacomodando términos:
L
PmePmg
L
Pme −
=
∂
∂
Esta ecuación nos dice que los cambios en el producto medio dependen si el
producto marginal es mayor o menor que el producto medio. Veamos. Si el
producto marginal es mayor que el producto medio, entonces la derivada es positiva
lo que significa que la variación del producto medio cuando aumenta el uso de la
mano de obra, es positivo, lo que se corrobora con la figura Nº 2.
En el caso que el producto medio es mayor que el producto marginal, el miembro
izquierdo será negativo, lo que significa que el producto medio disminuye ante
cambio en el uso de la mano de obra.
Del análisis efectuado se desprende que el producto marginal y producto medio se
relacionan dependiendo de la LRMD, es decir, de la naturaleza de la función de
producción de corto plazo.
En el caso que la función de producción solamente presente los rendimientos
marginales decrecientes, entonces el producto marginal sólo sería decreciente y no
tendría la fase creciente, lo que normalmente se considera en los modelos de
crecimiento económico.
4.2. LAS ETAPAS DE LA PRODUCCION
Cuando se utiliza los recursos variables dado el recurso fijo, la producción
se incremente inicialmente de manera creciente y luego de manera decreciente,
tal como se explicó anteriormente. Los economistas explican que en todo el
rango de la producción, se presentan tres etapas, la primera se presenta desde
129
el valor cero hasta “Lb”, la segunda etapa es desde “Lb” hasta “Lc”, y la tercera
etapa es desde “Lc” hacia delante. La primera y tercera etapa se caracteriza
porque se da la ineficiencia técnica. En la primera etapa existe
sobreabundancia relativa de capital respecto a la mano de obra, y este factor es
el limitante; en la tercera etapa existe sobreabundancia relativa de mano de
obra respecto al capital y este factor es el limitante, y la segunda etapa, el uso
de los recursos es eficiente, porque no existe sobreabundancia no limitaciones
en ninguno de los factores. Si una empresa se encuentra produciendo en la
tercera etapa, entonces tendría que reducir la producción utilizando menos
mano de obra; en cambio, si la empresa se encuentra produciendo en la etapa
1, deberá usar más mano de obra porque así el producto aumentaría.
130
Q
Pme
Pmg
L
b
c
L
Pme
Pmg
a
La
Lb
LcLb
LcLa
2
Sin embargo cabe destacar que con esta información tecnológica, la empresa
no toma decisiones respecto a cuanto producir. Para ello es necesario tener la
información del mercado, es decir, el precio del producto. Así, la empresa
decide cuanto producir maximizando su rentabilidad económica, lo que significa
utilizar una cantidad de mano de obra, y así poder determinar que tan lejos o
cerca se está de las etapas ineficientes.
Este tema se explicará con mayor rigor cuando se analice la oferta de la
empresa y la respectiva toma de decisiones de ésta en la producción o ventas.
4.3 ISOCUANTAS E ISOCOSTOS
Isocuantas.- es una curva en el espacio de insumos que muestra todas las
posibles combinaciones de insumos que son físicamente capaces de generar un
nivel dado de producción. La totalidad de la superficie de producción
131
tridimensional puede representarse exactamente mediante un mapa bidimensional
de isocuantas. Esta palabra deriva de las raíces “iso”, constante, y “cuantas”, que
es una abreviatura de cantidad.
Características de isocuantas.-
• Pendiente negativa
• No se intercepta
• Se construye de arroba hacia abajo
Ejemplo.- En la grafica VI.2.3 se muestra una porción de un mapa de isocuantas,
derivado de una superficie de producción como OKQL de la grafica. Los ejes
miden las cantidades de insumos, y las cuevas muestran las diferentes
combinaciones de insumos que pueden utilizarse para generar 100, 200, 300 y
400 unidades de producción, respectivamente. Cuanto mas hacia el norte se
encuentre una curva, mayor será la producción asociada a ella.
Considerando en primer termino las isocuantas correspondientes a 100 unidades
de producción. Cada punto de esta curva muestra una combinación de capitales y
trabajo capaz de generar 100 unidades de producción. Por ejemplo, podría usarse
OK1 unidades de capital OL1 unidades de trabajo, o bien Ik3 unidades de capital
y OL3 unidades de trabajo, o cualquier otra combinación de insumos que se
encuentre trazando perpendiculares a los ejes desde un punto de la curva.
Un radio que parte del origen, tal como OAB u A`B`C, define una razón constante
de insumos de capital y de trabajo. En particular, la pendiente del radio es la razón
de los insumos. Por ejemplo, en los puntos A y B se generan 100 by 200 unidades
de producción, respectivamente, a la razón capital-trabajo OK1/OL3=OK2/OL2. De
igual manera, en los puntos A`, B` y C` se generan 100, 200 y 300 unidades de
producción, respectivamente, a la razón capital-trabajo Ok3/OL3=
OK4/OL4=OK5/OL5.
132
A lo largo del radio OAB se pueden observar diversos niveles de producción a la
misma razón del insumo; la magnitud de los insumos aumenta a medida que
avanzamos con el radio, pero la razón de capital-trabajo permanece constante.
Esto contrasta claramente con los movimientos a lo largo de una isocuanta. En
este caso permanece constante el nivel de la producción, mientras que cambia
continuamente la razón trabajo-capital.
Grafica VII.2.3. Conjunto típico de isocuantas
A
B
A´
B´
C´
400
300
200
100
Trabajo
0 L1 L2 L3 L4 L5
K2
K1
K5
K4
K3
Capital
Grafica VII.2.4. Mapa de isocuantas para una función de producción de
proporciones fijas
133
0 2 4 6 8 10
2
4
6
8
10
300
200
100
R
Trabajo
Capital
Grafica VII.2.5. Mapa de isocuantas cuando se dispone de cinco procesos de
proporciones fijas
0 2 4 6 8 10
2
4
6
8
10
A
Trabajo
Capital
12
12
B
C
D
E
100
100
100
100
100
Isocostos.- Es la representación grafica o por medio de una curva, a lo largo de la
cual los costos producción totales son constantes. La línea o curva de isocostos
nos permite conocer todas las combinaciones posibles de capital y trabajo que
134
pueden ser adquiridas con un determinado costo total (CT). La curva de isocostos
se constituye en un eje cartesiano, donde las yy representan el capital y las xx el
trabajo. Si dividimos el costo total entre el precio de unidad del capital, obtenemos
el máximo de capital que se puede adquirir con CT; si dividimos el costo total entre
el precio por unidades de trabajo, obtenemos el máximo de trabajo que se puede
adquirir con CT.
Grafica VII.4.1. La curva de isocostos para r=$1000 y W=$2500
2 4 6 8 10
4
6
8
10
Trabajo
Capital
12
12 14 16 18 200
2
15
18
20
K= 20-2.5L
K= 15-2.5L
Ejemplo.- Supongamos que el capital cuesta $1000 por unidad (r=1000) y el
trabajo recibe un salario de $2500 por año-hombre (w=2500). Si se dispone de un
total de $15000 para invertir en insumos, se pueden obtener las siguientes
combinaciones: $15000 = $1000 K + $2500 L, 0 sea que K=15-2.5L. De igual
135
manera, si se dispone de $20000 para invertir en insumos, podemos comprar la
siguiente combinación K=20- 2.5L. En términos mas generales, si se quieres
gastar la cantidad fija C, el producto podrá escoger entre las combinaciones dadas
por
K= C – w L.
r r
Si se gastan $15000 en insumos y no se adquieren nada de trabajo, podrán
adquirir 15 unidades de capital. En términos más generales, si se quiere gastar C
y el unitario es r, podrán comprarse C/r unidades de capital. Esta es la intersección
del eje vertical. Si se compra una unidad de trabajo a $2500, hay que sacrificar 2.5
unidades de capital, si se adquieren 2 unidades de trabajo, deben sacrificarse
entonces 5 unidades de capital; y a su sucesivamente. Así, pues a medida que
aumente la adquisición de trabajo, debe disminuir la compra de capital. Por cada
unidad adicional de trabajo, debe sacrificarse w/r unidades de capital. Agregando
un signo negativo, esta es la pendiente de las líneas rectas trazadas en la grafica.
Las líneas sólidas de las graficas se llaman curvas de isocostos, por que muestran
las diversas combinaciones de insumos que podrán comprarse por una cantidad
de gasto estipulado.
4.4 TRAYECTO DE EXPANSION
El objetivo de un empresario es la maximización del beneficio. Entre otras cosas,
esto implica la organización de la producción en la forma más eficiente o
136
económica. Como hemos visto, esto requiere el ajuste de las proporciones
factoriales hasta que la tasa marginal de sustitución técnica se iguale a la razón de
precios de los factores o, lo que es lo mismo, el ajuste de las proporciones
factoriales hasta que el productor marginal de un peso gastado en cada insumo
sea el mismo. Cuando se logre este objetivo, se alcanza el equilibrio en un punto
Q de la grafica VII.4.2.
Hagamos un paréntesis por un momento para recordar el procedimiento utilizado
en el estudio de la teoría del comportamiento del consumidor. Primero se
establece la posición de equilibrio del consumidor. Luego planteamos y
contestamos la pregunta siguiente: ¿Cómo cambiara la combinación de los bienes
cuando cambia el precio o el ingreso? Planteemos ahora el mismo tipo de
preguntas desde el punto de vista de un productor: ¿Cómo cambiaran las
proporciones factoriales cuando cambien el volumen de producción?
Grafica VII.4.2. La combinación optima de los insumos para maximizar la
producción sujeta a un costo dado.
137
Q
R
S
l3
l2
l1
Trabajo
0 L
KCapital
T
T´
4.5 TEORIA AVANZADA DE PRODUCCION, APLICANDO MODELOS
MATEMATICOS
138
Los procesos de producción requieren de ordinario una gran diversidad de
insumos. Estos insumos no son tan simples como “trabajo”, “capital” y “materias
primas”; normalmente se utilizan muchos tipos cualitativamente diferentes de cada
insumo para producir un bien.
Suponemos que solo hay un insumo variable, donde lo llamaremos “trabajo”,
aunque cualquier otro insumo podría desempeñar la misma función. Suponemos
que este insumo variable pude combinarse en proporciones diferentes con un
insumo fijo para producir diversas cantidades del bien en cuestión. Llamamos
“tierra” al insumo fijo; en la discusión emplearemos un ejemplo específico de la
producción: la producción agrícola.
Insumos fijos y variable, el corto y el largo plazo
Al analizar el procedo de la producción física y de los costos de producción
estrechamente relacionados, convendrá introducir una distinción arbitraria: la
clasificación de los insumos en fijos y variable. En concordancia definimos un
insumo fijo como aquel cuya cantidad no pueda cambiarse fácilmente, cuando las
condiciones del mercado indican que es deseable un cambio inmediato en la
producción. En realidad, ningún insumo esta jamás absolutamente fijo, por corto
que sea el periodo considerado. Pero en aras de la sencillez analítica
manteniendo fijos algunos insumos, razonando que estos insumos son en efecto
variables, pero el costo de la variación inmediata es tan grande que se descarta tal
acción para la decisión particular en cuestión. Los edificios, las grandes maquinas,
el personal directivo, son ejemplos de insumos que no pueden aumentarse o
reducirse con rapidez. En cambio, un insumo variable es aquel cuya cantidad
podría cambarse casi instantáneamente en respuesta a los cambios deseados en
la producción. Muchos tipos de servicios de trabajo y los insumos de materias
primas y procesadas caen en esta categoría.
En relación con la distinción de los insumos fijos y variables, los economistas
introducen otra distinción: el corto y el largo plazo. El corto plazo se refiere al
139
periodo en el que esta fijo el insumo de uno o más agentes productivos. Por lo
tanto, los cambios en la producción deben realizarse solo mediante ciertos
cambios en el uso de los insumos variables. Por ejemplo, si un productor desea
aumentar la producción en el corto plazo significa de ordinario el uso de mas horas
de servicio de la mano de obra con la planta y el equipo existente. De igual modo,
si el productor desea reducir la producción en el corto plazo, podrá deshacerse de
ciertos trabajadores; pero no se puede “deshacer” de inmediato un edificio o una
locomotora diesel, aunque su uso puede bajar a cero.
En el largo plazo, sin embargo, aun esto es posible, pues el largo plazo se define
como el periodo (u horizonte de plantación) en el que todos los insumos son
variables. En otras palabras, el largo plazo se refiere al momento futuro en el que
los cambios en la producción pueden realizarse en la forma más ventajosa para el
empresario. Por ejemplo, en el corto plazo un productor podrá incrementar la
producción solo mediante la operación de la planta existente durante más horas
diarias. Por supuesto, esto implica el pago de horas extras a los trabajadores. En
el largo plazo puede resultar más económica la instalación de una planta adicional
para volver al horario de trabajo normal.
En este capitulo nos interesa fundamentalmente la teoría de la producción en el
corto ‘plazo, combinando diferentes cantidades de insumos variables con una
cantidad especifica de insumo fijo para producir diversas cantidades del bien en
cuestión. La organización de la producción en el largo plazo se determina en gran
medida por el costo relativo de la producción de una cantidad deseada mediante
diferentes combinaciones de insumos.
Proporciones fijas y variables
Como indicamos antes, la discusión final se centra en gran medida en el uso de
una cantidad fija de un insumo y de una cantidad variable de otro insumo para
140
producir cantidades variables de un bien. Esto significa que nuestra atención se
limita principalmente a la producción en condiciones de producciones variables. La
razón de las cantidades de insumos puede variar; por lo tanto, el empresario debe
determinar no solo el nivel de la producción, sino también la producción optima en
que se combinaran los insumos (en el largo plazo).
El principio de las producciones variables puede enunciarse de dos formas
distintas. Primero, la producción con proporciones variables implica que la
producción podrá cambiarse en el corto plazo, cambando la cantidad de los
insumos variables utilizada en cooperación con los insumos fijos. Naturalmente, a
medida que cambia la cantidad de insumos, mientras el otro permanece
constante, cambia la razón de los insumos. Segundo, cuando la producción esta
sujeta a proporciones variable, puede producirse la misma cantidad con diversas
combinaciones de insumos, es decir, con diferentes razones de insumos. Esto
podría aplicarse solo al largo plazo, pero es pertinente para el corto plazo cuando
hay más de un insumo variable. Por ejemplo, el trigo puede producirse con mucho
trabajo y muy poca maquinaria, o puede producirse con muy poco trabajo y un
tractor, el que puede rentarse por semana.
La mayoría de los economistas consideran la producción en condiciones de
proporciones variables como típica tanto del corto como del largo plazo. No hay
duda, desde luego, de que las proporciones son variables en el largo plazo. Al
tomar una decisión de inversión, un empresario podría escoger entre una gran
diversidad de procesos de producción diferente. Por ejemplo, un automóvil puede
hacerse casi a mano o con las técnicas del ensamblado en línea. En el corto
plazo, sin embargo, puede haber algunos casos en los que la producción este
sujeta a proporciones fijas.
La producción con proporciones fijas significa que solo hay una razón de insumo
que puede usarse para producir un bien. Si la producción se expande o se
contraer, todos los insumos deben expandirse o contraerse para mantener fija la
razón de insumo. Esta es la tecnología común en la elaboración de un pastel. Si la
141
receta indica media taza de leche y tres tazas de harina, no podremos producir el
mismo pastel usando por ejemplo dos tazas de leche dos tazas de harina. Pero si
podemos producir dos pasteles con una taza de de leche y seis de harina. Los
factores se usan en proporciones fijas.
4.6 COSTOS
Las condiciones físicas de la producción, el precio de los recursos y las eficiencias
económicas de un empresario determinan conjuntamente el costo de producción
142
de una empresa. Le función de producción proporciona la información necesaria
para trazas el mapa de isocuantas. Los precios de los recursos determinan las
curvas de isocostos. Por ultimo, la eficiencia del empresario dicta la producción de
cualquier volumen mediante la combinación de insumos que igualan la tasa
marginal de sustitución técnica con la razón de precios de los insumos. Por lo
tanto, cada punto de tangencia determina un nivel de producción y su costo total
asociado. A partir de esta información, podemos construir un cuadro, una curva, o
una función matemática que relacione el costo total con el nivel de producción.
Este es el esquema de costo, o función de costo, que constituye unote los temas
de este capitulo.
Sin embargo, este no es el único tema que abordaremos, ya que en el corto plazo,
por definición, no todos los insumos son variables. Algunos son fijos, y el
empresario no puede alcanzar instantáneamente la combinación de insumos que
corresponde a la eficiencia económica (es decir, la que iguala la tasa marginal de
sustitución técnica con la razón de precios de los insumos). En el corto plazo por
lo general no se obtiene un punto de la ruta de expansión. En consecuencia, no
solo debemos analizar el costo en el largo plazo sino también en el corto plazo.
Para muchos propósitos, es necesario considerar las relaciones de las isocuantas
y los isocostos. En general, para entender el componente de las empresas basta
con entender las curvas de costo y como se desplazan cuando cambian los
precios de los insumos y la tecnología. Sin embargo, existe una representación de
isocuantas e isocostos de cualquier problema que puede discutirse con curvas de
costos.
No obstante, antes de revisar la mecánica del análisis de los costos, conviene
considerar por un momento una perspectiva más amplia y plantearnos esta
pregunta “¿Cuáles son exactamente los costos legítimos de la producción?” Esta
pregunta tiene dos respuestas que, en circunstancias ideales, resultan idénticas.
143
Los economistas se interesan en el costo social de la producción, o sea el costo
en que incurre una sociedad cuando se utilizan sus recursos para producir un bien
determinado. En todo momento una sociedad posee una concentración de
recursos, de propiedad individual o colectiva, según la organización política de la
sociedad en cuestión. Desde un punto de vista social, el objetivo de la actividad
económica es obtener la mayor producción posible con este conjunto de recursos.
Por supuesto, lo “posible” no depende solo de la utilización eficiente y plena de
los recursos, sino también de la lista especifica de los bienes que se produzcan.
Es obvio que una sociedad podría alcanzar una producción mayor de automóviles
si solo se produjeren automóviles compactos pequeños. Los automóviles más
grande y mas lujosos requieren mas de casi todos los insumos. No obstante, en
sus esquemas privados de evaluación, algunos miembros de la sociedad podrían
asignar mayor importancia a los automóviles lujosos que a los compactos.
El equilibrio del costo relativo de los recursos utilizados en la producción de un
bien con su conveniencia social relativa requiere el conocimiento de las
evaluaciones sociales y del costo social.
El costo total del uso de un conjunto de recursos para producir una unidad del bien
X es el numero de unidades del bien Y que deben sacrificarse en el proceso. Se
utilizan recursos para producir tanto X como Y (y todos los demás bienes). Los
recursos utilizados en la producción de X no pueden usarse en la producción de Y
ni en la de ninguno otro bien. Para ilustrar esto con un ejemplo sencillo, ponemos
en Robinson Crusoe, que vivía solo en una isla y se mantenía con la pesca y la
recolección de cocos. El costo para Crusoe de un pescado adicional se mide por
el número de cocos que debe sacrificar por tener que pasar más tiempo pescado.
Este concepto del costo, o como se le llama mas frecuentemente, el costo de
producción alternativa o de oportunidad, capta mucho de la esencia de la
economía. Desafortunadamente, este concepto del costo a menudo se pasa por
alto en las discusiones populares de cuestiones de política pública y privada. Por
ejemplo, algunos portavoces del Congreso se oponen a menudo a la política de un
144
ejército formado solo voluntarios, alegando que “cuesta” demasiado en relación
con un ejército de reclutamiento. El error de este razonamiento estriba en que la
paga del gobierno a los individuos que son reclutados para el ejercito militar no
constituye la medida adecuada del costo social del reclutamiento. Los individuos
que son reclutados para el servicio militar son sacados a menudo de empleos
civiles en los que están produciendo bienes y servicios tales como vivienda y
automóviles, o servicios médicos y educativos. Al reclutar a esos individuos para
las fuerzas armadas, la sociedad debe sacrificar algunos de estos bienes y
servicios, y esta producción sacrificada es la medida apropiada del costo del
reclutamiento.
• Costo de oportunidad.- El costo alternativo o de oportunidad de la
producción de una unidad de bien X es la cantidad del bien Y que debe
sacrificar para utilizar recursos en la producción de X en lugar de Y. este es
el costo social de la producción de X.
• Costo de producción.- Es el gasto que se utiliza para producir una
mercancía y que se encuentra determinado por el pago de sueldos y
salarios, el costo de todos los insumos realizados, la depreciación para
reponer el desgaste del capital fijo y la ganancia media del capital empleado
para su producción.
• Costo económico.- También llamados empresariales, son los gastos que
realiza la empresa para llevar acabo sus funciones como unidades de
producción, entre ellos sobresalen: maquinaria, equipo, materias primas,
fuerza de equipo y en general gastos de producción.
• Costo estimado.- Es el costo que se le da a una cosa, a una operación, a
una transacción, antes de que se produzca. El costo estimado se basa en el
conjunto de gastos en el que se incurre para producir algo.
145
• Costo fijo.- Es el gasto que se realiza para producir mercancías y que no
cambia aunque varié el volumen de producción o se produzca otra
mercancía. Los costos fijos de una empresa representan el pago de todos
los factores fijos empleados en la producción. Los costos fijos no cambian
en el corto plazo, aunque a largo plazo todos los costos se pueden
modificar ejemplo de costos fijos son: contrato de arrendamiento ya
firmado, sueldo y salario ya negociable en un contrato colectivo, publicidad
pagada por anticipado, etc.
• Costo marginal.- Es el desembolso que realiza un oferente cuando
produce una unidad mas del producto; es decir, es un gasto adicional que
ocurre cuando se produce una unidad mas de producto; es decir, es un
gasto adicional que ocurre cuando se produce una unidad mas. El costo
marginal se puede obtener dividiendo el incremento del costo variable total
(ya que el costo total solo varia a causa de cambios en costo variable total)
entre el producto marginal. Matemáticamente el costo marginal se define
como la tasa de cambio o primera derivada de la función del costo total.
• Costo medio.- Es el gasto de producción promedio, que se obtenga
dividiendo el costo total entre el número de unidades producidas. El costo
medio o promedio también se puede obtener sumando el costo fijo medio y
el costo variable medio.
• Costo total.- Es la suma de todos los gastos que se realizan para la
producción; representa la suma de los costos fijos totales y los costos
variables totales.
• Costo variable.- Es el gasto que se realiza en la producción cambia
cuando varían los volúmenes de producción. El costo variable representa el
pago de los factores variables de la empresa. El administrador de la
empresa debe tener el control de estos costos durante el proceso de
producción, para que no se eleven innecesariamente. Los costos variables
146
son: material primas, trabajo, servicios públicos, suministro de materiales,
etc.
• Costo.- Es el gasto que se hace para producir una mercancía; esta
determinada por la cantidad de trabajo incorporado en la misma, lo que
representa una definición objetiva, por su parte, los subjetivistas afirman
que el costo son las oportunidades de producir a los que se renuncia, es
decir, el costo de una mercancía se mide por lo que se pierde al no producir
otra mercancía.
• Costos implícitos.- Los costos implícitos en que incurre un empresario
para producir un bien especifico consiste en las sumas que hubiera podido
ganar con el mejor uso alternativo de su tiempo y dinero. Un empresario
obtiene un beneficio económico neto en la producción de X si, u solo si, sus
ingresos totales exceden la suma de sus costos explícitos e implícitos.
4.4.1 COSTO A CORTO PLAZO
147
Los procesos productivos utilizan recursos los mismos que son procesados con la
finalidad de obtener un producto.
A continuación, se desarrollará un modelo microeconómico que explica la relación
del uso de recursos y el producto obtenido en un escenario de corto plazo.
Un proceso productivo es de corto plazo cuando por lo menos uno de los factores
de producción no variaría durante todo el proceso productivo.
Normalmente el factor fijo es el capital y la infraestructura. El capital puede ser las
máquinas, plantas de producción, las mismas que fácilmente no varían a menos
que el empresario invierta y expanda su capacidad instalada.
Definamos la función de producción de corto plazo de la siguiente manera:
Q = f ( K , L )
donde “Q” es la tasa de producción, medida en cantidades de bienes , “K” es el
capital, medida en horas de uso de las máquinas (o cantidad de máquinas) y “L”
es el recurso humano o comúnmente denominado la mano de obra, medido en
horas hombre (o cantidades de personas); estos dos últimos factores deben
coincidir en el tiempo empleado; por ejemplo, se puede medir el capital por horas
de uso semanal, pueden existir dos o tres máquinas, y la planta puede contar con
50 horas hombre a la semana, distribuidos durante los días de la semana. La hora
hombre significa que un hombre ha trabajado una hora, y 10 horas hombre
significan que un hombre ha trabajado 10 horas pero también puede significar que
dos hombre han trabajado 5 horas, digamos, en un día de labor. En tal sentido,
para efectos de costos, lo que importa es que habrá que pagar 10 horas de
salario.
148
La función de producción de corto plazo cuenta así con factor fijo, el capital (K).
Esta función tiene una característica muy importante que consiste en que a
medida que aumenta el uso del factor variable en el proceso productivo, el capital
se mantiene constante, la producción aumentará pero no de manera lineal sino de
manera decreciente.
Si observamos la figura Nº 1 en el eje vertical se tiene el producto y en el eje
horizontal se mide el recurso variable, la mano de obra.
Ideal sería que el producto aumente de manera lineal ante aumentos del uso del
recurso variable, pero el producto aumenta inicialmente en proporciones cada vez
mayores y a partir de cierta cantidad del uso del recurso variable, el producto, si
bien es cierto sigue aumentando, lo hace pero cada vez en proporciones menores.
Esta explicación se resume en la curva de la figura Nº 1, donde se puede observar
que el producto se incrementa de manera no lineal. Inicialmente la curva aumenta
de manera creciente, del punto 0 al punto “a”, es decir las tangentes de la curva
poseen una mayor pendiente a medida que aumenta el uso de la mano de obra y
por
149
O La Lb Lc L
c
b
a
Consiguiente, el producto. A partir del punto “a”, el producto sigue aumentando
pero cada vez en menores proporciones. Esta curva se torna cóncava hacia abajo
a diferencia del caso anterior que era de concavidad hacia arriba. Se puede así
desprender de este análisis gráfico que el punto “a” es un punto de inflexión, en
sentido matemático, pero en términos económicos, a partir de dicho punto se
presenta lo que los economistas llaman “la ley de los rendimientos marginales
decrecientes (LRMD)”.
Esta ley consiste en los siguientes:
“ un proceso productivo que se caracteriza por contar por lo menos con un
recurso o factor fijo y uno o más recursos variables, a medida que aumenta el uso
de estos últimos, el producto aumenta inicialmente de manera creciente, pero a
partir de cierta utilización de los recursos variables, si bien es cierto el producto
sigue aumentando, pero lo hará de manera decreciente hasta llegar a un valor
máximo, y de allí, si se sigue incrementando el uso del recurso variable, el
producto empieza inclusive a disminuir”.
150
Q
L
b
c
a
LcLb
La pregunta que se podría plantear es, ¿qué significa crecer de manera
decreciente?. La respuesta la vemos en la curva de la figura Nº 1. Cuando se
utiliza la mano de obra de “0” hasta “a”, la curva es cóncava hacia arriba, lo que
significa que las rectas tangentes a la curva cada vez tendrán un mayor ángulo. A
partir del punto “a”, las rectas tangentes a la curva tendrán menor pendiente, hasta
llegar al punto “c” donde la recta tangente tiene una pendiente de cero, ya que es
horizontal; y a partir del punto “c”, la pendiente de la recta tangente a la curva es
negativa.
En sentido económico, la pendiente de la curva tangente es la variación del
producto ante un aumento del uso de la mano de obra en el proceso productivo. Si
utilizamos valores discretos, es decir, enteros, de uno en uno, esta pendiente nos
da la información de cuanto aumenta el producto cuando aumenta en una unidad
el uso de la mano de obra, pero esta “tangente” sería realmente una secante ya
que “corta a la curva” en dos puntos, dependiendo del distanciamiento de éstos.
Si el cambo del uso de la mano de obra es infinitamente pequeño, la pendiente se
puede medir a través de la derivada de la función de producción. La ventaja de
esta técnica es que facilita enormemente el análisis cualitativo. En este caso se
utiliza el cálculo diferencial a través de las técnicas de la primera y segunda
derivada.
Sea la función de producción Q(K,L), donde “K” es fijo y “L” variable, entonces, la
primera derivada la definimos como
L
Q
∂
∂
; ahora bien, esta razón de cambio o
derivada de la función producción se le denomina el “producto marginal respecto
al factor mano de obra”, o producción en el margen. El producto marginal es la
razón de cambio del producto versus mano de obra, dada una intensidad del factor
fijo, en este caso el capital. Si observamos la figura Nº 1, las pendientes de la
curva es el producto marginal, el mismo que aumenta inicialmente hasta el punto
151
“a”, llegando a un máximo valor hasta el punto “c” en que tiene un valor de cero, y
de allí se torna negativo.
Si aplicamos la derivada al producto marginal tendríamos la segunda derivada de
la función de producción. En término matemático, la segunda derivada nos da el
punto de inflexión, que es el punto “a”, es decir, se da un cambio en la concavidad
de la curva. También el punto de inflexión nos da el valor máximo del producto
marginal. Al derivar el producto marginal e igualar a cero, se obtiene el máximo del
producto marginal y el punto de inflexión de la curva original del producto.
Respecto al producto medio, se tiene la siguiente fórmula:
L
Q
Pme =
Si analizamos la curva de la figura Nº1, el producto medio es la tangente del
ángulo que forma la línea que parte del vértice (la que llamaremos rayo que parte
del origen) y corta la curva en cada uno de los puntos. Por ejemplo, en el punto
“a”, tenemos un rayo que pasa por este punto y forma un ángulo determinado; la
tangente de este ángulo es el producto medio, porque la tangente al ser el cateto
opuesto entre el cateto adyacente, lo que se está dividiendo realmente, es el
producto (distancia vertical) entre cantidad de mano de obra (distancia horizontal
desde el origen).
También en el punto “a” tenemos una tangente, que es el producto marginal,
luego, en este punto se puede medir un producto medio y un producto marginal.
Vemos así que en el punto “a” el producto marginal es mayor que el producto
medio porque la recta tangente tiene un mayor ángulo que el que forma el rayo
que parte del origen, que dicho sea de paso, pasa por el punto mencionado.
Si analizamos el punto “b”, en este punto coincide el ángulo que forma la recta
tangente y el rayo que parte del origen. Esto significa que el producto medio será
igual que el producto medio. Y en el punto “c”, la tangente tiene un ángulo cero lo
152
que no sucede con el ángulo del rayo que parte del origen, lo que significa que el
producto medio es mayor que el producto marginal.
Resumiendo, inicialmente el producto marginal es mayor que el producto medio,
luego se hacen iguales y de allí, el producto medio es mayor que le producto
marginal. Si analizamos figura Nº2, tenemos un doble gráfico donde se relaciona
la curva original del producto con el producto marginal y el producto medio. Desde
el punto de origen hasta “La”, el producto marginal aumenta y luego empieza a
disminuir hasta “Lc”, donde se torna negativo. El producto medio aumenta hasta
“Lb” y de allí comienza a disminuir.
Vemos así que mientras el producto medio está aumentando, el producto marginal
es mayor que el producto medio, y cuando el producto medio disminuye, significa
que el producto marginal es menor que el producto medio. O visto desde otro
ángulo, cuando el producto marginal es mayor que el producto medio, éste
aumenta, y cuando el producto marginal es menor que el producto medio, éste
disminuye.
Una conclusión que se puede dar es que la curva del producto medio corta en dos
a la curva del producto medio por el valor más alto de este último. Esta relación
entre estas dos curva se presenta dada la doble concavidad de la curva original
del producto. Y la doble concavidad de la curva original existe porque se asume la
LRMD, explicada anteriormente. Esta ley, que en el sentido estricto de la palabra
no es una ley, es realmente un supuesto empírico, o un axioma de la teoría ya que
se asume como una verdad inicial sin demostración científica.
Hay ciertos insumos cuyo uso no se puede cambiar, cualquiera que sea el nivel de
la producción. Asimismo, hay otros insumos, llamados insumos variables, cuyo
uso si se puede cambiar. El corto plazo es un concepto más nebuloso. En un
nanosegundo no se puede cambiar virtualmente nada en el proceso de
producción. En un día, quizá se puede intensificar el uso de ciertas maquinarias;
153
en un mes, el empresario podría rentar algún equipo adicional; en un año, quizá
podría construirse una nueva planta.
El análisis del costo total en el corto plazo depende de dos proposiciones: a) las
condiciones físicas de la producción y los precios unitarios de los insumos
determinan el costo de producción asociado a cada nivel de producción posible; y
b) el costo total pueden dividirse en dos componentes: el costo fijo y el costo
variable.
Supongamos que un empresario tiene una planta fija que puede utilizarse para
producir cierto bien. Supongamos además que esta planta cuesta $100 el costo
fijo es por lo tanto $100, es decir, es constante cualquiera que sea el nivel de
producción. Esto se muestra en el cuadro VIII.3.1 mediante la columna de datos
de $100 llamadas “costo fijo total”. También esta indicación por la línea horizontal
llamada CFT en la grafica VIII.3.1. El cuadro y la grafica destacan que el costo fijo
esta, en efecto, fijo.
Si la producción es mayor que cero, también deben usarse insumos variables. No
importa cual se elija, ya que un aumento en el nivel de producción requiere un
aumento en el uso de los insumos, ya sea que se trate de un insumo variable o de
muchos insumos variables utilizados en una combinación optima. En cualquier
caso, cuanto mayor sea el nivel del insumo variable mayor será el costo variable
total. Esto se muestra en la columna 3 del cuadro VIII.3.1 y en la curva CVT en la
grafica VIII. 3.1.
Sumando el costo fijo total y el costo variable total se obtiene el costo total, que se
encuentra representado por las entradas de la última columna del cuadro VIII.3.1 y
por la curva CT de la grafica VIII.3.1. Podemos ver en la grafica CT y CVT se
mueven juntas y son, en cierto sentido, parábolas. Esto quiere decir que las
pendientes de ambas curvas son iguales en cada punto de la producción; y en
cada punto, ambas curvas están separadas por una distinción vertical de $100 que
es el costo fijo total. Las curvas parecen irse aproximando una a la otra, pero esto
154
ocurre porque el ojo se enfoca en la distancia mas corta entre las curvas, no en la
distancia vertical. En efecto, la distancia vertical permanece constante, porque el
costo que separa a las curvas, es decir, el costo fijo total, no cambia con el nivel
de producción.
155
Hemos observado que en realidad hay un gran número de “cortos” plazos,
dependiendo del periodo involucrado. Cada corto plazo se caracteriza por el hecho
de que no todos los factores de producción pueden ajustarse plenamente en el
periodo dado. Para apreciar la importancia de esta consideración, supongamos
que una empresa desea incrementar su producción y tiene que adquirir otras 150
maquinas fresadoras para hacerlo al menos costo posible (es decir, el optimo en
el largo plazo requiere otras 150 fresadoras). En concreto, supongamos que hay
cuatro “cortos” plazos, cada uno de ellos tres meses más largos que el anterior. A
causa de demoras en la entrega, no se pueden instalar fresadoras nuevas en los
primeros tres meses, pero el calendario de entrega permite instalar 50 fresadoras
adicionales en cada uno de los trimestres siguientes. Por consiguiente, el ajuste
en el largo plazo (un año en este caso) implica una adicción de 150 fresadoras, la
cual se realiza en tres etapas. En el plazo mas costo (3 meses) no se dispone de
fresadoras nuevas, en el plaza de 6 meses hay 50 fresadoras nuevas, en el plazo
de 9 meses hay 100 fresadoras nuevas, y en el largo plazo (12 meses) hay 150
fresadoras nuevas. A fin de producir en el nuevo nivel, se necesitan cantidades de
trabajo diferentes en cada periodo trimestral. Suponemos que las horas-hombre
pueden ajustarse libremente en cualquier momento, utilizando el empleo de horas
extras y tiempo parcial. (Para simplificar la exposición, suponemos también que la
tasa salarial no aumenta por las horas extras). Esta situación se muestra en la
grafica VIII.2.2.
En esta grafica, la producción inicial esta dada por la isocuanta Q0´ y por la nueva
producción, más alta, se indica por la isocuanta Q1. Durante el primer trimestre (el
plazo mas costo), se produce Q1 con el acervo de fresadoras existente (K1= K0=
30) y con L1 horas-hombre. El costo total para el empresario en este periodo esta
dado por la línea de isocosto C1. Adviértase que la línea de isocostos no es
tangente a Q1 en el punto A. esto es así, porque la empresa no puede obtener
fresadoras adicionales en los primeros tres meses. Dado el acervo existente de 30
156
fresadoras, el procedimiento mas barato para la obtención de producción Q1 es
un incremento sustancial de las horas-hombre (de L0 a L1).
Durante los tres meses siguientes se reciben 50 fresadoras nuevas, de manera
que el acervo9 total de las fresadoras aumenta a K2 (K2= 80= K1 + 50). Esto
permite que los empresarios reduzcan el empleo de horas extras y de tiempo
parcial a L2. también de reduce el costo de la producción de Q1, porque, como
puede apreciarse fácilmente en la grafica VIII.2.2, la línea de isocosto C2 se
encuentra al suroeste de la línea de isocosto C1. En virtud de que el acervo de
capital es menos que el óptimo de 180 fresadoras en el largo plazo, sigue siendo
cierto que línea de isocosto C2 no es tangente a Q1. Durante los 3 meses
siguientes se reciben otras 50 fresadoras y la línea de isocostos de desplaza a C3.
Finalmente de alcanza el equilibrio en un año, cuando se dispone de 180
fresadoras. En este nivel, la línea de isocostos C4 es tangente a Q1, y Q1 se esta
produciendo al menor costo posible, dados los precios de los factores y la función
de producción.
Existe un diagrama en el espacio costo-volumen de producción que corresponde
a la figura A de la grafica VIII.2.2. Esto se muestra en la figura B. el punto A´
corresponde al punto A del a figura A. Allí el costo es C1 y el volumen de
producción es Q1. El punto B´ corresponde al punto B de la figura A. Allí la
producción es Q1 de nuevo, pero el costo es solo C4. Por lo tanto, CTLP nos da la
relación del costo total cuando todos los factores son variables. CTCP1 nos da la
relación de costos cuando solo el trabajo es variable. Las otras curvas. CTCP2 y
CTCP3, son los casos intermedios que muestran lo que seria el costo total, si el
capital pudiera incrementarse en alguna medida pero no todo lo deseable.
Adviértase que todas las curvas coinciden en el punto D. la causa es que la
solución en el costo plazo y la solución en el largo plazo son iguales en ese punto,
por que aun en el caso de que la empresa pudiera modificar su capital,
seleccionaría el nivel actual de 30 unidades de capital para producir el nivel Q0.
157
Este ejemplo ilustra el punto esencial de que cuando menos sea el plazo, mas
costosa resultara la producción de volúmenes distintos de aquel para el cual el
acervo de capital corriente (es decir, el volumen dado por Q0 es este ejemplo) sea
óptimo. Los costos en el largo plazo para la producción de un volumen dado nunca
serán mayores que los costos de producción de ese volumen en el corto plazo.
La teoría dinámica de los costos en el corto y en el largo plazo puede elaborarse
de diversa maneras. Por ejemplo, se pueden introducir explícitamente los costos
del ajuste para obtener modelos de acumulación óptima de capital. Sin embargo, a
fin de concentrarnos en los resultados importantes de estática comparativa, nos
apegaremos a la dicotomía tradicional entre el corto y el largo plazo. En otras
palabras, aunque reconocemos que hay muchos cortos plazos, concentraremos
nuestra atención en un periodo de corto plazo dado por conveniencia de la
exposición.
158
159
4.4.2 COSTO A LARGO PLAZO
El largo plazo se relaciona con el mundo del planeamiento porque es más que
toda una visualización de cómo evolucionaría la producción cuando el capital y la
mano de obra varían y expanden la capacidad productiva de una empresa.
En tal sentido, el lago plazo es una visualización de la estructura productiva de
una empresa o unidad de negocios. En este caso, se hace necesario plantear los
costos para diferentes capacidades instaladas, vale decir, para diferentes
combinaciones de capital y mano de obra.
Si asumimos que el costo de oportunidad del capital es “r” por unidad de tiempo, y
que el costo de la mano de obra es “w” por unidad de tiempo, y que la cantidad de
capital se representa por “K”, y que la cantidad de mano de obra será “L”,
entonces el costo para un nivel de producción determinado por la combinación de
capital y mano de obra será:
KrLwCT .. +=
Donde “w.L” son los costos del recurso humano en un periodo de tiempo, y “r.K”,
son los costos de oportunidad del capital. Así, los costos económicos de la
producción en nuestro modelo será la suma de los costos del uso del capital
(costos de oportunidad) y los costos de la mano de obra. En el primer caso, no son
los costos de mantenimiento ni los costos de adquisición del capital, como en
muchas oportunidades se dice. Los costos del capital se pueden comparar a un
alquiler de las máquinas que conforman el acervo de capital de la empresa, aún si
el propietario de las máquinas sea el empresario. Sería un error no considerar
estos costos porque estas máquinas pueden ser utilizadas en una segunda
160
alternativa y generar una renta. Entonces el hecho de usar las máquinas, generan
una pérdida de ingresos alternos que son denominados el costo de oportunidad
del capital. Lo más simple para el entendimiento de un costo de oportunidad del
capital es asumir que las máquinas que conforman el capital de la empresa han
sido alquiladas.
En el caso del recurso humano, el costo se da por unidad de tiempo, pudiendo ser
por hora, semana o mes. Se asume que este costo es realmente el precio del
servicio de la mano de obra. Existe una demanda por parte de las empresas del
recurso humano y una oferta que son las personas que ofrecen sus servicios para
un periodo determinado. En tal sentido, el costo del recurso humano es el retorno
monetario del servicio ofrecido por las personas en el mercado de trabajo. El
modelo que usaremos asume que el costo del recurso humano se fija en el
mercado por la interacción de la oferta y demanda.
161
4.7 EL EQUILIBRIO DEL PRODUCTOR
El equilibrio del productor se alcanza cuando maximiza su producción para un
desembolso total determinado; es decir, cuando alcanza la isocuanta más alta, lo
cual ocurre cuando ésta es tangente al isocosto. Lo anterior es análogo al
equilibrio del consumidor, cuando la curva de indiferencia más alta es tangente a
la línea de restricción presupuestal.
Matemáticamente, se dice que el productor alcanza el equilibrio cuando:
Lo anterior significa que en el equilibrio el producto marginal del último peso
(peseta, dólar, etc.) invertido en trabajo es igual al producto marginal del último
peso invertido en capital. Lo mismo sería cierto para otros factores, si la empresa
tuviera más de dos factores de producción.
162
Ruta de expancion
La ruta de expansión de la empresa se obtiene al unir los puntos de equilibrio de
las diferentes isocuantas e isocostos obtenidos al variar el desembolso total, por lo
cual es análoga a la curva ingreso-consumo.
La Función de Producción
El objetivo de la función de producción es visualizar como evolucionaría la
producción con diferentes combinaciones de capital y mano de obra. En adición, la
función de producción de largo plazo hace las veces de instrumento para
visualizar la evolución de los costos de largo plazo. En resumen, la función de
producción de largo plazo es la estructura del uso de los recursos y nos da la
información para visualizar los costos del uso de los recursos así como los costos
totales de la producción, para diferentes capacidades instaladas de una empresa
Asumimos una función de producción de coeficientes fijos o combinaciones fijas
de capital y mano de obra. La combinación de capital y mano de obra da como
resultado un nivel de producción. La característica más resaltante de esta función
de producción es que las cantidades de capital y mano de obra que se utilizan se
mantienen constante aún si la producción aumenta. Por ejemplo, supongamos que
para producir una mesa en una hora se requiere de un carpintero, y también se
necesita el uso de las herramientas por una hora. Esta es una función de
producción que nos da la información que la relación entre el recurso humano y el
capital es de uno a uno, en un periodo de tiempo. Pero si necesitamos producir
dos sillas en una hora, entonces requeriremos 2 carpinteros y dos unidades de
capital. Este capital puede ser un conjunto de herramientas como el cepillo, el
serrucho, etc.
163
Si el tiempo no es resaltante para la producción, entonces este mismo carpintero
puede producir dos sillas pero en dos horas. Entonces será importante para la
empresa el tiempo en que se desea obtener las dos sillas.
En nuestro modelo se asumirá que la función de producción está definida para un
periodo de tiempo, pudiendo ser una hora, una semana o un mes, inclusive un
año. Es importante tener claro este concepto relacionado al tiempo porque, como
vimos en el ejemplo anterior, el objetivo de producir las dos sillas puede lograrse
en diferentes periodos.
Otro aspecto muy importante, en adición a definir el periodo de tiempo, es la
tecnología y la habilidad empresarial para la producción. Si regresamos a nuestro
sencillísimo ejemplo, asumimos que el carpintero puede producir una mesa en una
hora, pero realmente influyen muchos factores como: el ambiente de trabajo, el
ánimo, la calidad del instrumental, la habilidad del carpintero, el aprendizaje y la
experiencia de esta persona, y la forma de trabajar. En síntesis, la tecnología se
puede relacionar con las herramientas que utilizan el carpintero y también como
las utiliza; y el aspecto humano, que se relaciona con la determinación y
motivación para hacer el trabajo. Ambos influyen en la productividad del recurso
humano, que para nuestro ejemplo es cuantas mesas produce en una hora.
Entonces, si en una hora produce una mesa, y usa una unidad de capital,
tendríamos que el coeficiente tecnológico del recurso humano, que definimos con
la letra “a” será:
bre
mesa
bre
mesa
a homhom_1
_1
1==
Este coeficiente nos da la información de cuantos recursos humanos o unidades
de mano de obra, o en otro lenguaje, cuantas personas se necesitan para producir
una determinada cantidad de mesas. El coeficiente es de uno, pero sus unidades
son de mesas entre hombre.
164
El caso del capital, es similar, porque para producir una mesa en una hora, se
necesita una unidad de capital y no más.
capitalunidad
mesa
capitalunidad
mesa
b ___1
_1
1==
Si multiplicamos cada uno de los coeficientes tecnológicos por la cantidad de
recursos disponibles para la producción, obtendríamos una cantidad de producto
en una unidad de tiempo.
En el caso que se disponga, por ejemplo, de cinco carpinteros y solamente dos
unidades de capital, el capital será los recursos limitante y el recurso humano será
el recurso abundante. En sentido inverso, si se cuenta con cinco unidades de
capital y solamente dos unidades de mano de obra, entonces la mano de obra
sería el recursos limitante, en cambio, el capital sería el recuso abundante. Vemos
así que uno de los recursos definirá cuanto se puede producir y este recurso sería
el limitante en la producción.
La función de producción sería entonces formalizada de la siguiente manera:
),( bKaLMÌNQ =
Las letras MIN significa que la producción es definida por el valor mínimo de “aL” y
de “bk”. Ambas expresiones nos reflejan la cantidad de producto que se obtiene
con una cantidad de recursos, dado los coeficientes tecnológicos. El caso óptimo
es cuando:
bKaL =
Supongamos que el primer miembro es mayor que el segundo, entonces la mano
de obra es abundante y el capital es el factor que limita y “define” el nivel de
producción.
Si le damos otra forma a la anterior ecuación:
165
L
K
b
a
=
Esta ecuación nos dice que la intensidad del capital respecto a la mano de obra es
igual al ratio de productividades.
Si analizamos el ratio de las productividades tenemos:
capitalunidad
mesa
humanorecunidad
mesa
b
a
__1
_1
.__1
_1
=
Si efectuamos la división, quedan las siguientes unidades
humanorecurso
capital
b
a
_
=
Este ratio nos da la información de la cantidad de unidades de capital entre la
cantidad de unidades de recurso humano. En otras palabras, nos dice la
intensidad del capital respecto a la mano de obra.
Lo interesante de esta función de producción es que por más que la producción
aumente, la intensidad del uso de los factores se mantiene constante, es decir,
solo varían las cantidades de los recursos pero no la relación entre éstos.
Si despejamos “K” de la ecuación de la combinación óptima de los factores,
tendremos:
L
b
a
K =
Esta ecuación se le denomina la senda de expansión porque relaciona las
cantidades de mano de obra y de capital que producen de manera óptima dada la
tecnología.
166
Se observa que esta ecuación es lineal lo que significa que si aumenta el uso de la
mano de obra, el uso del capital debe aumentar de manera lineal para que la
producción sea óptima. El ratio de las productividades hace las veces de la
pendiente de la ecuación lineal. A continuación efectuamos el análisis gráfico.
Análisis gráfico
En la figura Nº 1 analizamos la función de producción de coeficientes fijos.
Observamos que el punto “1” y “2” son óptimos porque las combinaciones de
capital y de mano de obra son las que corresponde según el ratio de las
productividades. La pendiente del rayo que parte del origen o de la senda de
expansión justamente tiene el ratio mencionado anteriormente.
Las rectas azules que forman una letra “L”, se denominan “ISOCUANTAS”, que
son un conjunto de puntos que representan diferentes combinaciones de capital y
de mano de obra y estas combinaciones nos dan un mismo nivel de producción. El
punto “1” y “2” son óptimos, pero el punto “3” y “4” no los son. En el caso del punto
“3”, el capital es abundante y la mano de obra sería el factor limitante y
determinante para estimar cual será la producción. En el caso del punto 4, el
factor abundante es la mano de obra y el factor limitante y determinante es el
capital. De allí que la función de producción use las letras MIN, de la palabra
MÍNIMO. En otras palabras, los dos factores de producción deben ir combinados
en base al ratio de las productividades.
167
Así, en esta función de producción, los recursos se utilizan en combinaciones fijas.
En otras palabras, conociendo el uso de uno de los recursos, se sabrá fácilmente
la cantidad que se requiere del otro recurso, dada la senda de expansión.
Los Costos de Producción
Una vez definida la función de producción de largo plazo y su respectiva senda de
expansión, se hace necesario incluir los costos en el presente análisis de largo
plazo. Los costos de producción son explicados por la siguiente ecuación,
planteada anteriormente:
KrLwCT .. +=
Por otro lado, tenemos que la senda de expansión es explicada por la siguiente
ecuación, igualmente planteada líneas arriba:
L
b
a
K =
L
K
Q1
Q2
L
K
1
2
3
4
L1 L2
K1
168
K2
Si reemplazamos la senda de expansión en la ecuación de costos, tendremos que:
L
b
a
rLwCT .. +=
Efectuando arreglos, tenemos:
).(
b
a
rwLCT +=
Aquí tenemos los costos totales en función de la mano de obra. De igual manera
podemos reformular los costos totales en función del capital:
).(
b
a
wrKCT +=
Y los costos totales en función de la producción serán:
).(
b
r
a
w
QCT +=
Que se obtiene de reemplazar cada uno de los componentes de la función MIN de
producción en la ecuación de los costos totales.
En la última ecuación tenemos que la cantidad de producto es multiplicada por dos
ratios. Cada uno de éstos, es el costo unitario del respectivo recurso. Por ejemplo
tenemos el caso de la mano de obra:
obramanun
producto
obramanun
S
a
w
__
.
__
./
=
169
Si se resuelve el ratio de unidades obtenemos que las unidades finales serán
nuevos soles entre producto que no es nada más que un costo unitario del recurso
humano. Igual sucede para el recurso capital.
Entonces, la suma de los costos unitario de la mano de obra y del capital nos dará
el costo unitario total de todos los recursos, es decir, cada factor contribuye en el
costo unitario, que al ser multiplicado por la cantidad de producto arrojará el costo
total de producción.
En la figura Nº 2 se puede apreciar dos sendas de expansión, con diferentes
costos unitarios y por ende con diferentes tecnologías.
Vemos dos sendas de expansión, una más intensiva que la otra en capital, o dicho
de otra forma, una más intensiva en mano de obra. La senda más empinada
representa una tecnología más intensiva en capital, y la senda más echada, es
más intensiva en mano de obra.
También en el gráfico se aprecia la restricción presupuestal que es la ecuación de
costos totales:
KrLwCT .. +=
Despejando el capital, tenemos la restricción presupuestal:
L
r
w
r
CT
K −=
A los largo de esta restricción presupuestaria, el costo es el mismo, para
diferentes combinaciones de recursos.
170
En el caso de la primera senda de expansión 1
L
K
, un aumento de una unidad de
mano de obra implica que se requiere más unidades de capital si se compara con
el caso de la segunda senda de expansión, 2
L
K
.
Si efectuamos el análisis en sentido diferente, si en la tecnología más intensiva en
capital, se aumenta una unidad de capital, la mano de obra necesaria será menor
si la comparamos con una tecnología menos intensiva en capital. Esto significa
que las inversiones en procesos más intensivos en capital darán menos
oportunidades al recurso humano dada su naturaleza., Por otro lado, la expansión
de las empresas intensivas en mano de obra, generarán más empleo que la
expansión de las empresas más intensivas en capital.
Asumamos que la línea punteada de la figura de arriba es una restricción
presupuestaria inicial (recta “2”), y este presupuesto se reduce y se convierte en la
171
L
K
1
L
K
2
L
K
Figura Nº 2
1
2
restricción presupuestal “1”; se aprecia que si esta reducción presupuestal es la
misma para dos empresas con diferentes tecnologías, cada una de estas
empresas deberá liberar más del recurso en la cual es más intensiva. Por ejemplo,
la empresa que es más intensiva en mano de obra liberará más mano de obra que
la empresa más intensiva en capital; y la empresa más intensiva en capital,
liberará más capital que la empresa más intensiva en mano de obra. Es importante
resaltar que la reducción presupuestaria es la misma para ambas empresas, y
esto se hace con la finalidad de facilitar y aligerar la exposición.
Rendimientos a escala
La función de producción de coeficientes fijos presentan rendimientos constantes
a escala que significa que: “a medida que aumentan en la misma proporción el uso
de los recursos, el producto aumenta en la misma proporción”.
Sabemos que:
bKLaQ ==.
Y se incrementan lo recursos en el doble:
)2()2.(.2 KbLaQ ==
Apreciamos que el producto también aumenta en el doble.
Las economías a escala
Si se dobla el uso de los recursos, también aumentarán los costos. En relación a
la función de los costos totales:
).(
b
a
wrKCT +=
Y poniendo esta ecuación en función del capital y la mano de obra, tenemos que:
172
).(
L
K
wrKCT +=
Si doblamos cada unos de los recursos:
)
2
2
.)(2(.2
L
K
wrKCT +=
Finalmente se observa que el costo también se dobla, es decir, los costos
aumentan en la misma proporción
Lo mismo observamos si utilizamos la función de los costos totales:
).(
b
r
a
w
QCT +=
Si se dobla la producción, el costo total también aumentará en la misma
proporción.
En cuanto al costo medio o unitario, es explicada por la siguiente ecuación:
).(
b
r
a
w
CTme
Q
CT
+==
Observamos que el costo unitario o medio es independiente de la cantidad de
recursos que se utilizan.
A continuación tenemos la figura Nº 3 donde una misma empresa puede tener dos
alternativas para producion
173
Q
CT
Q
CTme
Procesos más
productivos
Figura Nº 3
Vemos que la recta más empinada de la figura de costos totales tiene una
productividad menor debido a que los coeficientes tecnológicos hacen que la
pendiente sea mayor asumiendo que el costo de los recursos son los mismos. En
otras palabras, la tecnología es menos productiva porque sus coeficientes son
menores. Estos se verán reflejados en los costos medios del gráfico inferior. La
tecnología más productiva tendrá menores costos medios.
Se puede concluir que la función de producción de coeficientes fijos tiene la
particularidad de que cuando aumenta la producción, los costos medios se
mantienen constantes lo que se denominan economías constantes a escala.
El largo plazo es un “periodo suficientemente largo para que todos los insumos
sean variables”. También se ha destacado otro aspecto del largo plazo, quizás el
más importante de todos. El largo plazo es un horizonte de plantación. En efecto,
174
cualquier producción, cualquier actividad económica, ocurre en el corto plazo. El
“largo plazo” se refiere al hecho de que los agentes económicos –consumidores y
administradores- pueden planear para el futuro y seleccionar muchos aspectos del
“corto plazo” con que operan en el futuro. Por lo tanto, en cierto sentido el largo
plazo esta integrado por todas las situaciones posibles del corto plazo entre las
que puede elegir un agente económico.
Por ejemplo, antes de hacer una inversión, un gerente se encuentra en una
situación de largo plazo y podría seleccionar cualquiera de una amplia variedad de
inversiones diferentes. Una vez que se tome la decisión de inversión y los fondos
se congelan en el equipo de capital fijo, la empresa opera en las condiciones del
corto plazo. Así que quizás la mejor distinción consista en decir que un agente
económico opera en el corto plazo y planea en el largo plazo.
El cálculo es muy sencillo. Cuando se produce una unidad del bien, CFP es
$100.00/1=$100.00. Cuando se producen dos unidades, CFP=$100.00/2=$50.00,
etc. En la grafica VIII3.2. Representamos el costo fijo promedio mediante una
curva CFP. El costo en pesos se mide en el eje vertical, y la producción en el eje
horizontal. La curva CFP tiene pendiente negativa en toda su extensión, porque la
razón del costo fijo respecto al volumen de producción debe disminuir a medida
que aumenta dicho volumen. Matemáticamente, la curva CFP es una hipérbola
rectangular.
Vayamos ahora a la columna (6) del cuadro. Esta columna lleva el nombre de
“costo variable promedio”, un concepto enteramente analógico al costo fijo
promedio.
Cuadro VIII.3.2. Calculo del costo promedio y del costo marginal
175
Una empresa enfrenta normalmente una selección entre una amplia variedad de
plantas. En la grafica VIII.4.2 se muestran seis curvas de costo promedio en el
corto plazo; pero aun distan mucho de ser suficientes. Podrían trazarse muchas
(1)
Volumen de
la producción
(2)
Costo fijo
total
(3)
Costo
variable total
(4)
Costo
total
(5)
Costo fijo
promedio
(6)
Costo variable
promedio
(7)
Costo total
promedio
(8)
Costo
marginal
1 $100 $10.00 $110.00 $100.00 $10.00 $110.00 $10.00
2 100 16.00 116.00 50.00 8.00 58.00 6.00
3 100 21.00 121.00 33.33 7.00 40.33 5.00
4 100 26.00 126.00 25.00 6.50 31.50 5.00
5 100 30.00 130.00 20.00 6.00 26.00 4.00
6 100 36.00 136.00 16.67 6.00 22.67 6.00
7 100 45.50 145.50 14.29 6.50 20.78 9.50
8 100 56.00 156.00 12.50 7.00 19.50 10.50
9 100 72.00 172.00 11.11 8.00 19.10 16.00
10 100 90.00 190.00 10.00 9.00 19.00 18.00
11 100 109.00 209.00 9.09 9.91 19.00 19.00
12 100 130.40 230.40 8.33 10.87 19.20 21.40
13 100 160.00 260.00 7.69 12.31 20.00 29.60
14 100 198.20 298.20 7.14 14.16 21.30 38.20
15 100 249.5 349.50 6.67 16.63 23.30 51.30
16 100 324.00 424.00 6.25 20.25 26.50 74.50
17 100 418.50 518.50 5.88 24.62 30.50 94.50
18 100 539.00 639.00 5.56 29.94 35.50 120.50
19 100 698.00 798.00 5.26 36.74 42.00 159.00
20 100 900.00 1000.00 5.00 45.00 50.00 202.00
176
curvas entre cada una de ellas. Estas seis plantas son solo representativas de las
muy diversas que podrían construirse.
Todas estas curvas generan una curva CPL como instrumento de plantación.
Supongamos que un empresario cree que la producción asociada al punto A es la
más rentable. Entonces construirá la planta representada por CPC1, porque esta
producirá esa cantidad al menor costo unitario posible. Con la planta cuyo costo
promedio en el corto plazo esta dado por CPC1, el costo unitario podría reducirse
aumentando la producción hasta la cantidad asociada al punto B, que señala el
nivel mínimo de CPC1. Si cambiara de pronto las condiciones de la demanda, de
modo que resultara conveniente esta producción mayor, el empresario podría
expandirse sin dificultad, y aumentar su rentabilidad reduciendo el costo unitario.
Sin embargo, si elabora planes para el futuro, el empresario optaría por construir
la planta representada por CPC2, porque esta reduciría más aun los costos
unitarios. La planta operaria en el punto C, reduciendo así el costo unitario por
debajo del nivel del punto B de CPC1.
Resulta interesante observar que el punto B se encuentra donde la planta de tipo 1
opera con mayor eficiencia (es decir, al menor coto unitario). Aun así, conviene
pasar a la planta de tipo 2, aunque esta no opere en su nivel más eficiente. En
efecto, todas las plantas menores que la del tipo 4 se utilizan solo cuando están
operando en un nivel menor que el eficiente. La razón es que no es la eficiencia de
una planta dada lo que importa, sino la eficiencia global. Si la planta 1 puede ser
remplazada por la planta 2 y así se puede reducir el costo, carece de importancia
el hecho de que la planta 1 hubiese estado operando a su máxima eficiencia.
Puesto que en el punto A no se puede hacer un movimiento que reduzca los
costos, carece de importancia que A no sea tan eficiente como B. esta
observación se relaciona con la del ejemplo VII.3, pero no es la misma.
La curva de planeación en el largo plazo, CPL, es el lugar geométrico de los
puntos que representan el costo unitario mínimo de generar la producción
correspondiente. Así pues, esta es la curva de costo promedio en el largo plazo. El
177
empresario determina el tamaño de su planta con referencia a esta curva,
seleccionando la planta de corto plazo que cause el menor costo unitario para el
volumen esperado de producción.
178
Unidad V MODELOS DE MERCADO
Unidad V MODELOS DE MERCADO
179
Objetivo educacional: Comprenderá los modelos de mercado, analizándolos
gráficamente, a través de la aplicación del modelo matemático, para la toma de
decisiones.
Actividades de aprendizaje.-
• Consultar los conceptos de competencia perfecta e imperfecta, monopolio,
competencia oligopolica y monopolica.
• Investigar los modelos de mercado, identificando las características de cada
uno de ellos, y citando ejemplos de los mismos, presentando los resultados
de su investigación en material audiovisual.
• Resolver problemas de competencia perfecta, aplicando el enfoque total y
marginal para lograr el equilibrio, mediante el análisis grafico.
• Aplicar el modelo matemático para la solución de problemas refentes a
competencia perfecta y monopolio.
180
5.1 COMPETENCIA PERFECTA E IMPERFECTA
Competencia perfecta
El mercado de competencia perfecta es aquel en que existe un gran número de
compradores y vendedores de una mercancía; se ofrecen productos similares
(producto tipificado); existe libertad absoluta para los compradores y vendedores y
no hay control sobre los precios ni reglamentos para fijarlos. Por ello el precio de
equilibrio se da cuando la cantidad ofrecida es igual a la cantidad demandada.
Las características o cuestiones que debe cumplen el mercado para ser de
competencia perfecta son:
a) La oferta y la demanda deben ser anatómicas; es decir, constituidas por
partes muy pequeñas. El número de oferentes y demandantes es tan
grande, que ninguno de ellos en forma individual puede intervenir para
modificar el precio.
b) Debe existir plena movilidad de mercancías y factores productivos (tierra,
trabajo, capital y organización); es decir, la posibilidad de moverse
libremente en el mercado. Las empresas se comportan realmente como
rivales, como autenticas competidoras.
c) A las nuevas empresas que lo deseen y cuenten con recursos necesarios
no se les debe impedir la entrada al mercado.
d) Las mercancías deben ser homogéneas (producto tipificado). No debe
haber diferencias específicas entre ellas para que no exista la necesidad de
la publicidad competitiva, sino solamente informativa.
e) Los poseedores de los factores productivos (demandantes y oferentes de
mercancías y servicios) deben tener un perfecto conocimiento de todos los
movimientos que ocurran en el mercado.
Algunos autores afirman que la competencia perfecta es diferente de la
competencia pura; por nuestra parte consideramos que ambas tienen las mismas
características y utilizamos los dos términos indistintamente.
181
El mercado de competencia perfecta o pura realmente no existe; mas bien se
puede afirmar que, en la medida en que un mercado con las características
señaladas será mas perfecto o bien, en la medida en que no cumpla con dichas
características, será menos perfecto o se alejara de la perfección (mercado de
competencia imperfecta).
Sin embargo, es necesario conocer el mercado de competencia perfecta aunque
no opere en la realidad. Porque esto nos permitirá ir comparando y analizando las
imperfecciones de los mercados que deseamos estudiar.
En la competencia perfecta el precio se fija cuando la oferta y la demanda son las
mismas; el punto donde coinciden la oferta y la demanda se conocen como precio
de equilibrio.
Gráficamente el precio de equilibrio se representa como en la figura 5-22.
No hay que olvidar que la oferta y la demanda representan intereses contrarios
(fuerzas opuestas ya que los ofertantes desean vender más a un precio mas alto
para obtener mayores ganancias y los demandantes desean comprar mas a un
precio mas bajo para obtener mayor satisfacción).
Un ejemplo de cómo se forma el precio de equilibrio es el siguiente: dada una
tabla de oferta y demanda, obtenga el precio de equilibrio y grafiquelo (fig. 5-23).
El precio de equilibrio es 12, ya que en este punto se igualan la oferta y la
demanda. Debajo de este precio hay demanda excesiva en relación con la oferta y
oferta insuficiente en relación con la demanda. Arriba de ese precio la demanda es
insuficiente en relación con la oferta y la oferta es excesiva en relación con la
demanda. La cantidad de equilibrio es 120.
El precio del equilibrio tiende a mantenerse siempre y cuando no varíen la
demanda y la oferta; si estas sufren modificaciones, el precio de equilibrio cambia.
182
Es decir, en competencia perfecta el precio depende del libre movimiento de la
demanda y la oferta.
Competencia imperfecta
Hemos visto las características de un mercado de competencia perfecta y hemos
observado que no se da en la realidad; entonces, ¿Qué tipo de mercado existe
realmente?
Existe una gran diversidad de mercados que operan en la economía y que desde
el punto de vista de la competencia se han agrupado como mercado de
competencia imperfecta.
¿Qué característica tiene un mercado de competencia imperfecta?
En la medida en que determinado mercado no cumpla con las características de la
competencia perfecta, se alejara de ella o bien será un mercado con mayor o
menor imperfección u con mayor o menor competencia. Por lo tanto, algunas
características de la competencia imperfecta son:
a) El numero de oferentes no es tan grande como en la competencia perfecta;
puede ser un reducido numero o bien un solo vendedor. En este caso los
oferentes si pueden intervenir para modificar los precios.
b) No existe plena movilización de mercancías y factores productivos. Es
decir, existe o puede existir algún grado de control sobre las mercancías o
los factores productivos.
c) Puede haber diferencia de productos (los productos no son homogéneos).
Debido a estas diferencias (reales o supuestas) de las mercancías puede
existir la publicidad competitiva.
d) No hay plena libertad para que nuevos oferentes entren al mercado, ya que
puede haber control de patente control de patentes, control tecnológico, etc.
183
e) No existe perfecto conocimiento de todos los movimientos que ocurren en
el mercado sobre todo de los demandantes. Es posible que los oferentes
conozcan mejor los movimientos del mercado aunque no en forma perfecta.
184
5.2 COMPETENCIA PURA Y PERFECTA
Las condiciones
La competencia pura y perfecta es un modelo de la teoría económica de la
escuela neoclásica que describe una estructura de mercado hipotética en la cual
ningún productor ni consumidor dispone de poder para fijar los precios ni sobre las
decisiones de los demás agentes, y además todos tienen el mismo acceso a la
información, lo que supone una igualdad de las posiciones de origen en la relación
mercantil. El precio es entonces fijado por el afrontamiento y la negociación de
todos con todos, sin generar renta de monopolio. La competencia pura y perfecta
representa uno de los dos casos extremos de estructuras de mercado estudiadas
por los economistas neoclásicos, el segundo es el caso del monopolio. Se supone
que la competencia perfecta permite el equilibrio sobre todos los mercados bajo
unas condiciones suficientes muy particulares. Cada mercado debe cumplir las
tres condiciones siguientes:
1. La atomicidad del mercado: el número de compradores y de vendedores
es muy amplio, con lo cual la oferta o la demanda de cada agente es sin
importancia con respecto a la oferta o demanda total.
2. La homogeneidad de los productos: los bienes intercambiados son
similares en calidad y características; un producto de mejor calidad
constituye entonces otro mercado. En la realidad, los bienes más
homogéneos son las materias primas y los productos de la agricultura.
3. La transparencia de la información: la información perfecta de todos los
agentes sobre todos los demás y sobre el bien intercambiado debe ser
gratuita e inmediata; la presencia de un "subastador" que centralice las
ofertas y las demandas con el fin de calcular el precio de equilibrio es una
manera de realizar esta transparencia y supone, además, la ausencia de
intercambio grado a grado antes de la obtención del precio de equilibrio.
185
Las consecuencias de estas tres hipótesis son que, por una parte, el precio es la
única motivación para intercambiar o renunciar a intercambiar en el mercado (y no
la calidad, por ejemplo), y por otra parte, el precio es fijado por el mercado y se
impone a todos los protagonistas, no existe entonces más que un sólo precio por
un sólo bien cualquiera que sea el lugar de la compraventa. Hay que añadir dos
hipótesis que unen los mercados entre sí:
1. La libre entrada y salida del mercado: no debe haber ningún obstáculo
tarifario (proteccionismo), administrativa (numerus clausus), o técnico a la
entrada de un ofertante o de un demandante suplementario.
2. La libre circulación de los factores de producción (el capital y el
trabajo): la mano de obra y los capitales se dirigen espontáneamente hacia
los mercados donde la demanda es fuerte (con respecto a la oferta). No hay
plazos ni costes de su reconversión.
Estas dos últimas hipótesis permiten una convergencia a largo plazo de las tasas
de salario y de beneficio entre los diferentes sectores económicos y los diferentes
países. Se trata entonces de un marco muy restringido. La hipótesis de un
subastador significa que todas las ofertas y demandas de los agentes económicos
están centralizadas por un planificador virtual, que puede así determinar el precio
de equilibrio. Este planificador no existe en economía de mercado, donde las
decisiones referentes al precio de los intercambios y la cantidad intercambiada son
tomadas de maneras descentralizadas. Los neoclásicos han desarrollado en la
teoría del equilibrio general la idea de una convergencia progresiva de los precios
hacia el precio de equilibrio; Leon Walras introdujo un mecanismo de "palpado" y
la idea de una "mano invisible" ha sido recuperada de Adam Smith. Por otra parte,
el Teorema de Sonnenschein en 1973-74 ha demostrado que la unicidad y la
estabilidad del equilibrio no están aseguradas utilizando hipótesis pertinentes,
hiriendo así el proceso de "palpados" desarrollado por Leon Walras.
186
Utilización
Si el modelo de competencia perfecta ocupa un lugar tan importante en la
modelización económica, es primero porque permite un análisis matemático a
base de optimización, y también porque las situaciones de equilibrio son "óptima"
matemáticos que verifican ciertas propiedades de eficiencia (Pareto), lo que
permite tener un mensaje positivo el lo concerniente al tipo de sociedad que el
modelo de competencia pura y perfecta busca modelizar. La hipótesis de la
competencia pura y perfecta es utilizada en la demostración de los teoremas del
bienestar.
El principio de la tarificación al coste marginal
A partir de las propiedades de la competencia, es posible demostrar, en un marco
teórico neoclásico, que el precio en competencia pura y perfecta es igual al coste
marginal y que, a largo plazo, el beneficio económico es nulo. Se introduce por ello
la hipótesis suplementaria de que cada empresa tiene como objetivo el maximizar
sus beneficios, definidos como la diferencia entre las ganancias totales (GT=p.q) y
el coste total, puede así la empresa jugar con la cantidad, pero siempre acepta el
precio P. A corto y medio plazo, si hay un sector económico beneficiario, las
empresas entrarán en ese sector: la oferta aumentará y los precios disminuirán.
Los beneficios de esas empresas sobre ese mercado, disminuirán hasta agotarse.
Límites y críticas de la competencia perfecta
La competencia real es diferente de la competencia teorizada por los neoclásicos
(particularmente en la visión de Walras. Se deducen de ello tres actitudes
posibles:
1. La competencia pura y perfecta, sobre todo si la completamos con el
estudio de la competencia imperfecta, es una aproximación aceptable a la
competencia real. Además, es competencia del Estado imponer las
187
condiciones de existencia de la competencia perfecta, por ejemplo, con la
aplicación de las leyes anti-trust. Es la posición generalmente aceptada por
los economistas neoclásicos.
2. La competencia pura y perfecta está basada sobre unas hipótesis
demasiado poco pertinentes como para que podamos extraer de ellas
consecuencias concretas, y su estudio, por lo tanto, es carente de valor
científico. Es la posición de la escuela austríaca (Hayek, y de los
diametralmente opuestos economistas heterodoxos: John Kenneth
Galbraith, Tony Lawson, Bernard Guerrien, la escuela institucionalista, los
post-keynesianos (Kaldor, Joan Robinson...) y numerosos geógrafos de la
geografía económica (Ron Mayer, Peter Sunley, Eric Sheppard)
3. Para la mayor parte de los marxistas, la competencia pura y perfecta es una
"tontería", para retomar las palabras de Marx, cuyo objetivo es, como en
toda teoría de la clase dominante, únicamente justificar el sistema
capitalista. No hay que buscar en ella ninguna verosimilitud, sino tan solo
las ideas de las clase dominante para afianzar su dominación.
¿Es un modelo a definir según el tipo de mercado?
Los avances de las teorías de diversas corrientes económicas (neo-keynesianos,
teoría de los juegos, etc.) han llevado a distinguir entre varios tipos de mercado en
los cuales la situación puede ser de competencia imperefcta. La competencia
perfecta no es entonces más que otra situación entre muchas posibles. Este
aporte teórico permite el desarrollo del análisis mesoeconómico, en sectores
económicos concretos, y de las ciencias de gestión.
El punto de vista de las autoridades de los países con una economía de tipo
liberal
En los sectores de rendimiento escalonado creciente, la apertura al comercio
internacional favoriza la concentración. El sector del automóvil es revelador de
ésta tendencia, puesto que en 1950 había unos 70 productores independientes,
188
mientras que hoy en día son una decena aproximadamente. Esto puede conllevar
un riesgo de atentado a la competencia bajo la forma de entendimientos o
contratos tácitos (cartelización). La mayoría de los países liberales interpretan esto
como un problema y hacen leyes que tienen por objetivo el que el mercado no sea
falseado.
1. La UE ha intervenido estos últimos años para hacer cesar algunas prácticas
entre cementeras, laboratorios farmacéuticos o empresas informáticas
(como Microsoft, que no desea dar el código fuente de sus programas a las
autoridades de arbitraje).
2. Las autoridades federales americanas han observado las condiciones en
sector de las telecomunicaciones (desmantelamiento de Bell) y de la
informática (investigaciones contra IBM, y después contra Microsoft)
Aun así, en lo que concierne a este último país, la actitud de las autoridades
evoluciona hacia una política de la competencia (anti-trust), sobre todo en 1974
con un cambio de jurisprudencia de la Corte Suprema de los Estados Unidos, el
abandono de las persecuciones y querellas contra grandes marcas cuyos
procesos duraron más de diez años (IBM y Xerox, por ejemplo) y la revisión en
1983 de las "guidelines" (grandes líneas) de la Federal Trade Commission en un
sentido más liberal. A pesar de ello, existen todavía grandes juicios anti-trust,
como es de Microsoft, aún perseguido por ciertos estados aunque el gobierno
federal haya abandonado.
La posición de los no liberales
Según otros análisis, sobre todo altermundialistas o intervencionistas:
1. El monopolio público es preferible, ya que el Estado puede hacer el papel
de regulador con otros objetivos que aquellos que impone.
2. La competencia no debe ser extendida a todos los campos, en particular la
salud, la educación, la justicia, la cultura, etc.
189
Según ellos, la privatización de los servicios públicos sin instituir reglas, sería lo
mismo que, pasado un periodo transitorio, un paso de un monopolio público a un
monopolio privado (cártel).
¿Qué mecanismos de control?
Otros críticos apuntan hacia los mecanismos que se supone que han de garantizar
la competencia:
1. Afirman que son poco eficaces ya que poco respetados.
2. Son en parte incompatibles con los fundamentos de la teoría liberal; romper
los cárteles necesitaría una modificación de los derechos de propiedad de
una parte de la empresa escindida; además, el patrón estaría sometido a
reglas que buscan limitar el poder de su empresa.
3. Los mecanismos de control de la competencia reposan, ante todo, sobre la
posibilidad de recurrir a la justicia desde el momento en que los
comportamientos de sus competidores no respeten las reglas que rigen su
sector económico.
¿Qué coste?
Según los adversarios de la libertad de competencia, ésta tendría un coste, sobre
todo por el hecho de:
1. La multiplicación de las infraestructuras necesarias a la explotación de los
productores, como, por ejemplo, una serie de compañías de telefonía móvil
que no mutualizasen sus repetidores. Es una situación que correspondría a
la de un monopolio natural.
190
2. La cantidad de publicidad sería más importante que en una situación de
monopolio para productos considerados como substitutos perfectos (la
liberalización de las centrales de información telefónica es un ejemplo
válido de esto).
3. Por el hecho de las tensiones en el mercado del factor capital.
La teoría económica clásica afirma que los costes para el sistema económico son,
generalmente, superiores en casos de competencia imperfecta (cárteles,
oligopolios, posiciones dominantes, profesiones corporativistas...) o de monopolio.
Podemos entonces hablar de costes de no-competencia.
¿Una organización que regular?
No obstante, la mayoría de los economistas, si bien consideran que la
competencia es raramente perfecta, rehuyen rechazarla en tanto que forma de
organización, aunque haya que establecer las reglas de funcionamiento. Algunos
afirman que el principio del monopolio natural, bien que no incumba más que a un
número reducido de ramas económicas, muestra los límites del sistema de
competencia, sobre todo para las actividades dichas "de red", como los servicios
públicos.
Competencia (economía)
La competencia es una situación en la cual los agentes económicos tienen la
libertad de ofrecer bienes y servicios en el mercado, y de elegir a quién compran o
adquieren estos bienes y servicios. En general, esto se traduce por una situación
en la cual, para un bien determinado, existen una pluralidad de oferentes y una
pluralidad de demandantes.
Los oferentes se encuentran así en una situación de competencia para ser
preferidos por los consumidores, y los consumidores, a su vez, para poder
acceder a la oferta limitada.
191
Esta situación manifiesta el derecho y la posibilidad material de los agentes
económicos de poder hacer elecciones, un elemento importante de la libertad
individual. También se supone que aporta, en el plan del funcionamiento y de la
orientación de la economía, unos mecanismos de adaptación permanente de la
demanda y de la producción, y también incita a la innovación o a un marketing
más ajustado al objetivo deseado.
Se considera generalmente que la competencia que representa una forma de
organización social de las relaciones económicas debe estar enmarcada por:
• Reglas jurídicas (protección de la propiedad privada, normativa sobre
monopolios y competencia, etc.).
• Reglas de comportamiento individuales: amor propio, toma de riesgos,
racionalidad económica, etc.
Los autores liberales mantienen, por el contrario, que las reglas de Derecho
común son suficientes y que ninguna reglamentación o regulación específica a la
competencia es necesaria.
192
5.3 COMPETENCIA OLIGOPOLISTA
En la fase actual del capitalismo desarrollado, unas grandes empresas llamadas
oligopolios dominan la vida económica de los países. Algunos autores llaman
capitalismo monopolista a los sistemas económicos, dominados por los grandes
oligopolios debido a que estos obtienen ganancias monopolistas.
El proceso de formación de grandes monopolios (que en realidad son oligopolios)
se debe al propio desarrollo del sistema capitalista que pasa de la fase de libre
competencia al imperialismo, donde la concentración de la producción y del capital
conduce a la formación de grandes conglomerados llamados indistintamente
monopolios u oligopolios.
Se han llegado a formar consorcios con la finalidad de establecer y desarrollar
acuerdos que permiten a las empresas que participan en el repartirse los
mercados., fijar el nivel de precios de producción, etc. Es decir, el consorcio trata
de eliminar la competencia oligopolisitica, aunque no lo consigue debido a que sus
acuerdos son voluntarios y muchas veces los viola algún oligopolio tratando de
aumentar su producción, sus precios y sobre todo sus ganancias.
¿Cómo se fijan la presión en competencia oligopolistica?
Ante todo, hay que decir que en el oligopolio existe cierta rigidez relativa de los
precios en respuesta a posibles cambios en la demanda o en los costos. Sin
embargo, es más fácil aumentar precios que disminuirlos, aunque la decisión que
tome un oligoplista depende de las decisiones que adopten los demás.
Esto quiere decir, aunque el oligopolista siga los mismos principios que los
monopolistas para fijar sus precios tratando de obtener ganancias máximas, se
encuentra condicionado en buena medida a las reacciones que pueden tener los
demás oligopolios.
193
En la teoría del oligopolio hay que considerar que existen dos tipos de oligopolios:
el perfecto y el imperfecto.
El oligopolio perfecto existe cuando los oligopolistas producen buenos sustitutos
de mercancías de los otros oligopolios.
El oligopolio imperfecto existe cuando los oligopoliostas producen mercancías
diferencias, lo que les permite modificar sus precios para aumentar las ganancias
hasta cierto limite.
194
5.4 EQUILIBRIO DE LA EMPRESA, ENFOQUE TOTAL Y MARGINAL
Al igual que el competidor perfecto, el monopolista obtiene su beneficio máximo
produciendo y vendiendo a la tasa de producción para la cual sea mayor la
diferencia positiva entre el ingreso total y el costo total. (o minimiza sus perdidas
cuando la diferencia negativa es menor). A fin de ilustrar el enfoque del ingreso y
el costo total, en el cuadro X.4.1 se presentan datos hipotéticos sobre ingreso y
costo. Los datos se ilustran en la grafica X.4.1.
El cuadro y la grafica casi se explican por si solos. Hay que observar que el
beneficio máximo ($4.50) se alcanza a las 50 unidades de producción y venta. Si
analizamos la columna del costo promedio, podemos notar que esta tasa de
producción es menor que la que corresponde al costo unitario mínimo. Asimismo,
es menor que la producción a la cual se maximiza el ingreso y también es menor
que la tasa de producción (un poco mayor que 60) a la que se igualan el precio y
el costo marginal. Esta ultima condición es la “regla” para la maximización del
beneficio en competencia perfecta. Pero no se aplica al monopolio, como lo deja
en claro el enfoque marginal.
Producción
y ventas
Precios
Ingreso
total
Costo total Beneficio
Costo
promedio
Costo
marginal
5 $2.00 $10.00 $12.25 $-2.25 2.45 0.45
13 1.10 14.30 15.00 -0.70 1.15 0.34
23 0.85 19.55 18.25 +1.30 0.80 0.33
38 0.69 26.22 22.00 +4.22 0.55 0.25
50 0.615 30.75 26.25 +4.50 0.53 0.35
60 0.55 33.00 31.00 +2.00 0.52 0.48
68 0.50 34.00 36.25 -2.25 0.53 0.66
75 0.45 33.75 42.00 -8.25 0.56 0.42
81 0.40 32.40 48.25 -15.85 0.60 1.04
86 0.35 30.10 55.00 -24.90 0.64 1.35
195
5.5 MODELOS DE LOS MATEMATICOS APLICADOS A LA COMPETENCIA
PERFECTA
196
Muchos de los textos introductorios al estudio de las ciencias económicas
utilizados en la actualidad, toman como base de análisis el modelo de
competencia perfecta, siendo el primer modelo con el que un nuevo estudiante de
economía tiene contacto. Este modelo le crea una forma de percibir el mundo, la
cuál aunque no es errónea, sí es muy limitada.
Debido al nivel avanzado de los estudios sobre organización industrial y su
relación con los mercados, éstos libros de introducción a la economía no se
deberían limitar en señalar que el modelo de competencia perfecta es una
abstracción de la realidad sino también hacer la aclaración que tal modelo sirve
únicamente para explicar la inconveniencia de otro tipo de organización
económica y no dejar que el estudiante tome el modelo para querer explicar
muchos problemas económicos con los que se enfrenta al momento de analizar
los acontecimientos cotidianos de una manera más académica. Necesitamos
desafiar todos los modelos mentales a los cuales hemos sido sometidos al inicio
de nuestro estudio de las ciencias económicas y ayudar a fortalecer las teorías
que intentan explicar un poco más a fondo las complicaciones económicas del
diario vivir.
En el presente ensayo voy a ir mezclando las suposiciones del modelo de
competencia perfecta y refutando su aplicación en busca de ampliar y mejorar el
análisis teórico de tales supuestos y conclusiones derivadas, apoyado en estudios
de economistas dedicados a la investigación de la organización industrial. Por
último, ya con el rechazo de éstos supuestos, demostraré en forma matemática –
tomando como base las ecuaciones desarrolladas por Rosen (1991) en: “Costos
de transacción y mercados de trabajo internos”- las palabras dichas por Coase
(1937): ¿Cuándo conviene sustituir la organización del sistema de precios por una
jerarquía o producción interna? Su respuesta fue: Cuando los costos de operación,
sean menores a los costos de transacción que incurriría en el mercado.
Aclarando Ideas. El ¿por qué? del intercambio.
197
En la teoría neoclásica del comercio internacional, la condición esencial para el
intercambio es la diferencia en los precios relativos de los bienes, es decir, la
diferencia de productividades que conduce a la especialización del trabajo. Sin
embargo, esta forma de pensar se circunscribe al modelo de competencia
perfecta, que como dice Demsetz (1988) debería llamarse “modelo de
descentralización perfecta”, porque sirve para explicar el sistema de precios y
cómo el mercado satisface a todos los participantes, pero no nos sirve para
explicar la forma o motivos por los que se organizan las empresas. Sirve como
modelo para explicar el porqué un solo individuo no puede tener la capacidad para
asignar los recursos escasos de la forma en que los asignaría el mercado.
Un supuesto fuerte del modelo de competencia perfecta considera que existe
información perfecta en el mercado, es decir, que no existen costos de información
para los que participan de las transacciones. Sin embargo, como bien lo explica
Coase (1937) en su ensayo “La naturaleza de la empresa”, existen costos de
transacción que hacen que las actividades económicas tradicionalmente
realizadas mediante el intercambio en el mercado sean internalizadas en una
jerarquía organizacional. Observamos por lo tanto una aproximación a la forma
primitiva de la actividad económica: la autosuficiencia del individuo.
Para hacer más fácil el análisis y tomando como unidad de análisis económico al
individuo, plantearé un caso hipotético en el que surgen varias dudas que
confirman la utilidad de analizar los costos de negociación.
Tomaré de ejemplo a dos náufragos ("j" e "i") en diferentes islas que se
encuentran cercanas. Lo que necesitan para sobrevivir es comer peces y tomar
agua de coco. “i” tiene ventaja comparativa en la pesca, y “j” tiene ventaja
comparativa en la cosecha cocos. Según la teoría neoclásica del intercambio, éste
se va a dar el únicamente por la diferencia de productividades, es decir, debido a
la diferencia en el nivel de precios relativos en ambas islas.
198
Ahora bien, habría que ver si este es únicamente el motivo del intercambio.
Supongamos que en efecto se inicia el intercambio debido a la diferencia en “los
precios relativos”; pero ¿qué garantiza que “i” le va a enviar a “j” peces de “calidad
constante”? Imaginemos que un día de todos, “j” le envía a “i” cocos no aptos para
consumo ¿qué mecanismos/“instituciones” (que tienen un costo) existen para
evitar esto? ¿Y que hay de los costos en que ambos incurren al descubrir su
ventaja comparativa? O explicado de otra manera, ¿en qué parte del análisis
entran los costos que “j” incurre al analizar que “i” es más productivo en pescar, y
los costos en que “i” incurre al analizar que “j” es más productivo en cosechar
cocos? Cuando la suma de estos costos sean mayores que los beneficios
derivados del intercambio, ambos se dedicaran a pescar y cosechar cocos de
forma individual.
La debilidad del modelo de competencia perfecta es que supone que toda
actividad económica tiene únicamente costos de producción que sirven para
analizar la diferencia de los precios relativos. Dentro de los costos de producción
se incluye únicamente el precio de los factores (tierra, trabajo y capital), que se
complementan con modelos microeconómicos de producción que incluyen
cambios en la tecnología. Para tener un análisis completo de la actividad
económica nos faltaría incluir los costos de negociación (transacción, o
comercialización) generados por las instituciones creadas para asegurar los
términos de intercambio. Tales costos son objeto de análisis a nivel teórico por
varios autores entre ellos: Coase, Williamson, o North (por mencionar algunos).
Ahora nos toca realizar una pequeña reseña matemática de estos costos.
Ya que hemos visto que la información tiene un costo y no es simétrica, a
continuación realizaré una aproximación matemática para explicar cuándo es que
los individuos deciden intercambiar e incurrir en costos de negociación.
199
Costos de negociación, un modelo matemático –generalidades-
El presente ensayo no trata de identificar la forma en que las empresas evalúan si
producir ellas o adquirir los bienes en el mercado. En tal caso estaría cayendo en
un problema metodológico. El ensayo se basa en un análisis tomando al individuo
como unidad económica, sin embargo los resultados de tal conclusión se pueden
extrapolar a unidades de individuos organizados como lo son las empresas.
Para este ensayo voy a utilizar la definición de North (1990) de los costos de
negociación que se componen por:
Costos ex ante: Costos de medir los atributos valiosos de lo que se está
intercambiando.
Costos ex post: Costos de proteger y de hacer cumplir obligatoriamente los
acuerdos.
Para poder realizar el modelo empezaré diciendo que toda actividad económica
está compuesta por dos tipos de costos: costos de producción y costos de
negociación. Aquí voy a construir una función de los costos de negociación o
función del intercambio, tal que:
CN= CI(AT,EN)
Donde,
CN: Costos de negociación
CI: Costos de información
AT: Costo de medir los atributos valiosos de los bienes intercambiados y
EN: Costo de proteger y hacer cumplir obligatoriamente los acuerdos
(enforcement).
200
Es decir, los costos de negociación dependen de los costos de información que
son una función de los costos de medir los atributos de los bienes intercambiados
y de proteger y hacer cumplir los acuerdos.
Para North AT y EN son fuentes de instituciones sociales, políticas y económicas.
Para seguir construyendo el modelo voy a asignar unas variables que llamaré Xi,
Xj y xi, xj. Donde,
Xi= Utilidad bruta derivada del valor agregado en la producción de un bien por la
persona i.
Xj= Utilidad bruta derivada del valor agregado en la producción de un bien por la
persona j.
xi= utilidad neta derivada del intercambio por la persona i.
xj= utilidad neta derivada del intercambio por la persona j.
Con Xi –o sea utilidad bruta- me refiero a la utilidad que j puede percibir que va a
obtener al intercambiar sus cocos por peces de i en el modelo de competencia
perfecta, es decir, sin costos de negociación.
La utilidad neta derivada del intercambio por la persona i está representada por xi,
que es la resta de Xi menos rij. Si tenemos que rij son los recursos de i gastados
en el intercambio con j, y que rji son los recursos de j gastados en el intercambio
con i, que en este caso son los costos de medir y vigilar (los costos de vigilar
incluyen pérdidas derivadas cuando el monitoreo no es perfecto), entonces el
costo total del intercambio (medir y vigilar), estarán dados por rij + rji.
En el caso que hubieran n cantidad de personas realizando el intercambio es
necesario aclarar que i tendría una utilidad neta de:
xi = Fi[((Xi/n)-ri1) + ((Xi/n)-ri2) + …,((Xi/n)-rin)],
201
Que en palabras sería= La utilidad neta derivada del intercambio de un bien por la
persona i (xi), es una función de: la suma de la utilidad bruta (valor agregado en la
producción) a intercambiar con cada participante en el mercado (Xi/n), menos los
costos de negociación del intercambio con cada participante (rij).
Cabe señalar que el análisis es necesario realizarlo para parejas de personas
intercambiando, debido a la imposibilidad para realizar un modelo que explique el
intercambio a nivel general, porque para n cantidad de personas intercambiando
es necesario tener un mayor número de bienes en el intercambio (no solo cocos y
peces), y los precios asignados a cada bien diferirán de un par de personas a otro
a causa de la escala de preferencias.
Costos de negociación, un modelo matemático –maximizando utilidades-
El problema al que nos enfrentamos es el de encontrar la distribución de gastos
que de la máxima utilidad, sujeta a dos restricciones:
1. Total de recursos gastados por cada pareja en el intercambio= 1 (100%).
2. Los rij=rji.
La restricción uno se refiere a la necesidad de estandarizar el monto de recursos
gastados, es decir, si la pareja gasta $ 1,000.00 en el intercambio el 100% se
referirá a los $ 1,000.00
La restricción dos significa que los recursos gastados por i en el intercambio con j
y los recursos de j gastados en el intercambio con i, deben ser iguales debido al
equilibrio de Pareto, que aplicado en este caso diría que el individuo i no va a
poder aumentar su utilidad neta sin disminuir la utilidad de j, y j no va a poder
aumentar su utilidad neta sin disminuir la utilidad de i a causa de provocar un
mayor gasto de recursos de la otra persona. Lo cual converge en una igualdad de
recursos gastados en el intercambio.
202
O explicado de otra forma, diría que detrás de esta restricción existe el supuesto
de las variables conjeturales para rij=rji (?rij/?rji), es decir, que dados los recursos
que j gasta en i, la mejor respuesta de i será gastar la misma cantidad de recursos
en el intercambio. El número de restricciones de esta forma son (n2-n)/2, debido a
que para encontrar la cantidad de restricciones se multiplica en número de
restricciones de la persona i que son (n) y el número de restricciones de la
persona j que son (n-1) porque no incluye i=j, que ya fue incluida en la cuenta de i
(n), luego lo dividimos entre 2 porque como estamos buscando las restricciones
entre dos personas (n en 2) no se puede dar la repetición de las parejas rij=rji si ya
incluimos con anterioridad la igualdad rji=rij; por lo cual llegamos a tener n(n-1)/2
que si lo factorizamos nos queda (n2-n)/2. Igual lógica es aplicada para la cantidad
de restricciones tipo 1.
Si escribimos la primera restricción como:
100%= ri1,ri2…rin, para j= 1,2…,n.
Ahora, hay que buscar la condición de primer orden para la asignación eficiente de
los recursos gastados en la negociación, para lo cual hay que hacer un análisis
inicial de los recursos gastados por ser autosuficiente (pescar y cosechar cocos a
la vez o producción dentro de la firma para Coase). Para rii (los recursos gastados
en todas las actividades de producción) tenemos que:
L ii(ri1,ri2…,rin) ? ?i, para i= 1,2…,n.
Siendo ?i= multiplicador de la primera restricción para i. La igualdad es necesaria
cuando rii > 0 (los peces no se salen solos del agua y las palmeras no crecen
solas en la isla o de otra forma: el trabajador necesita un salario, al capital se le
paga la tasa de interés, existe un costo de oportunidad de la tierra, etc.), por lo que
?i tiene la interpretación del precio sombra de los recursos de i.
En palabras significa: la jerarquización de las actividades del mercado, se van a
dar cuando los recursos gastados en producir todo (recursos gastados dentro de
203
la firma), sean menores a los recursos gastados en el intercambio. O extrapolando
a utilidades diríamos que si la utilidad neta de ser autosuficiente es menor a la
utilidad derivada del intercambio, la persona va a preferir realizar el intercambio.
Para rij y rji tenemos que:
L ij(ri1,ri2…rin) ? ?i + ?ij, para j= 1,2…,n.
L ji(rj1,rj2…rjn) ? ?j + ?ji, para i= 1,2…,n.
Necesitamos la igualdad cuando rij > 0, siendo ?ij= Multiplicador de la restricción
rij=rji, para para i ? j. Tenemos entonces que ?ij = -?ji (la distribución de los gastos
–“el precio que uno le paga a otro por intercambiar”- es de 50%-50%).
Dado que ?i es la utilidad marginal de los recursos gastados en el intercambio, las
tres ecuaciones anteriores implican que si es eficiente el intercambio para i y j,
entonces:
?L i/?rij + ?L j/?rji = ?i + ?j = ?L i/?rij + ?L j/?rjj
Que en palabras significa: El cambio en la función de los costos de negociación
respecto a los recursos de i gastados en j, más el cambio en la función de los
costos de negociación respecto a los recursos de j gastados en i, va a ser igual a
la Utilidad marginal de los recursos que i gasta en el intercambio con j más la
Utilidad marginal de los recursos gastados por j en el intercambio con i. Que a su
vez es igual al cambio en la función de los costos de negociación respecto a los
recursos de i gastados en j, más el cambio en la función de los costos de no
negociar respecto a los recursos de j utilizados dentro de la firma (costos de
producción total en el bien en el que tengo la ventaja comparativa más el costo del
intercambio con la otra persona).
204
Cuando no se cumpla la última ecuación, y por ejemplo se dé:
?L i/?rij + ?L i/?rji > ?i + ?j ,
El intercambio no será beneficioso y tendrá que producirse dentro de la firma (i
pesca y cosecha cocos a la vez). Según North esto se da cuando los costos y la
incertidumbre de las transacciones son muy elevados.
A medida que el lado derecho de la ecuación tiende a ser mayor que el lado
izquierdo, se dará una mayor especialización y esto es posible cuando se crean y
mantienen las instituciones confiables que permiten a los individuos participar en
intercambios complejos con muy poca incertidumbre.
Podemos concluir entonces que el intercambio no depende únicamente de la
diferencia en los precios relativos, también de los costos de negociación que son
influenciados por las instituciones creadas por los individuos, ya sea que estas
incrementen o disminuyan los costos.
205
Conclusiones
Hoy en día, cada vez mas individuos se preocupan por conocer a detalle lo
que pasa en la economía de nuestro país, es por eso que este trabajo se que va a
servir de gran utilidad a estudiantes de todas las carreras que se imparten en
nuestra máxima casa de estudios, pero en especial a los alumnos que cursan las
carreras de Administración y Contabilidad, pues con el contenido va a fortalecer
los conocimientos adquiridos en otras materias de la especialidad, este trabajo
servirá de consulta y estará a disposición en el Centro de información de la
biblioteca.
206
Bibliografía
• Teoría Económica
John P. Gould y Edward Lazear
Editorial: FCE
• Diccionario de economía
Santiago Zorrilla Arena y José Silvestre Méndez
Editorial: Limusa
• Fundamentos de Economía
José Silvestre Méndez
Editorial: McGraw Hill
• Microeconomia (segunda edicion)
Dominick Salvatore
Editorial: McGraw Hill
• www.google.com
207

Economia

  • 1.
    Unidad I INTRODUCCIONA LA ECONOMIA 1
  • 2.
    Unidad I INTRODUCCIONA LA ECONOMIA Objetivo educacional: El estudiante conocerá los conceptos básicos y la relación de la economía con los factores de la producción y otras ciencias afines. Actividades de aprendizaje.- 1.1Consultar los conceptos de: economía, microeconomía y macroeconomía. 1.2Investigar la relación de la economía con otras ciencias. 1.3Identificar los factores de la producción a través de investigación documental. 1.4Plantear los problemas básicos de la economía a través de una investigación en medios electrónicos, la cual presentara por escrito. 1.1 INTRODUCCION A LA ECONOMIA 2
  • 3.
    Los asuntos económicosdel mundo actual son de una profundidad y de una trascendencia no registrada por la historia en época pasadas. Por primera vez en la historia hay algunas sociedades opulentas solidamente ricas, pero desencantadas con la calidad de vida que modelaron. Pero hay también, en elevado número, de sociedades atrasadas que se enfrentan al torturante problema de no saber como aumentar sus escasos recursos para reducir la miseria generalizada, en la lucha sin tregua por la supervivencia. De un lado y de otro –en las sociedades opulentas y en las subdesarrolladas– los problemas existentes son de inmensa gravedad. Ante ellos, la ciencia económica no reúne condiciones para encontrar, por si sola, todas la soluciones. Sin embargo, y con muchas esperanzas, esa nueva ciencia podría suministrar un telón de fondo indispensable para su discusión intelectual y provechosa. Economics and the Public Interest. RICHARD T. GILL. Algunas noticias La explosión democrática preocupa a las Naciones Unidas. En conferencias mundiales se debate el tema de las materias primas básicas se prevé cosechas escasas: se elevan precios. En los mercados mundiales caen los precios de los principales productos de exportación de América Latina. El desempleo en Santiago se mantiene en niveles promedios inferiores al 5%. Las restricciones impuestas por la comunidad Europea afectan el mercado externo de la carne bovina de Argentina. El gobierno de México pone en práctica nuevas tributarias, se aumenta la carga impositiva en relación con el PNB. La Conferencia Nacional de Industrias deberá examinar la práctica de precios del gobierno Brasileño. Hay una grave falta de liquidez general en los principales centros financiaros de América Latina. Portugal nacionaliza su sistema financiero. Rusia revisa sus planes para intensificar la participación de los bienes de consumo en el producto nacional. Algunos Problemas Actuales. 3
  • 4.
    El crecimiento democráticoavanza a un ritmo vertiginoso: la población mundial se duplica cada treinta años; los actuales 4 mil millones de habitantes del mundo serán 7 mil millones en el siglo XXI, la mayoría de los cuales pertenecerán a las naciones subdesarrolladas; es necesario crear condiciones de vida, medios de subsistencia y nuevos empleos para cada uno de ellos. La economía mundial a presentado un cuadro bastante sombrío, lejos de la crisis económica de 1973, talvez la mas grave afrontada por la comunidad internacional desde el termino de la Segunda Guerra Mundial; algunas materias primas escasean; se ignora cuando se sustituirá el petróleo por otros producto, el comercio mundial se reciente por las medidas proteccionales adoptadas por las naciones desarrolladas (para luchar contra el desempleo) y por la naciones subdesarrolladas (con el objeto de acrecentar sus industrias nacientes). La trayectoria de la opulencia de las grandes potencias occidentales no parecen haber producido una mejoría persistente en las condiciones de vida; la destrucción ambiental y la angustia social de los grandes centros urbanos contienen una carga de frustración ciertamente superior a los beneficios materiales del industrialismo. Por otro lado, en las económicas sociedades de la URSS, de Europa Oriental y de Chile, la civilización de consumo y opulencia ha sido sofocada por rígidos planes estatales que desde hace décadas vienen dando prioridad a las actividades infraestructurales; sin embargo, este comportamiento es igualmente un foco de insatisfacción social, potencializado por un régimen político de opresión. Finalmente a lado de todo esos problemas de gran envergadura, las actividades económicas se han mostrado extraordinariamente sensibles a un conjunto de fluctuaciones coyunturales que han revelado la preocupante fragilidad de los sistemas económicos modernos: las cosechas varían notablemente, el comercio internacional ha sido extremadamente cambiante, la inflación ha alcanzado indistintamente a todas las naciones y los grandes centros financieros han sido constantemente perturbados por destructivas crisis de liquidez. Algunas Preguntas Frecuentes 4
  • 5.
    ¿Por qué elcrecimiento demográfico se acelera tanto? ¿En el pasado la población también se duplicaba en cada generación? ¿Cuál es la relación entre el desarrollo y la explosión demográfica? ¿Tendrán las naciones, condiciones económicas para producir medios de subsistencia y para generar empleos suficientes para toda la población adicional del futuro? ¿Cuál, dentro de los sistemas económicos disponibles y para elevar los niveles de vida? ¿El capitalismo liberal de Occidente o el socialismo del Estado? ¿Porque el mundo actual esta constituido por pocas economías desarrolladas y por un elevado numero de naciones económicamente atraídas? ¿El subdesarrollo es una situación crónica e irreparable o sus características pueden ser atenuadas y eliminadas? ¿Porqué los precios suben continuamente? ¿Por qué las economías se preocupan por el equilibrio de sus balanzas de pago? Y en fin, ¿Por qué -además de todos los problemas que se encuentran dentro de estas preguntas- todavía no se ha conseguido repartir el ingreso o renta nacional de manera más equitativa y justa? Todas estas pueden ser respondidas con alguna seguridad por los que se dedican al estudio serio y sistemático de las ciencias económicas. Ellas están muy relacionadas con la mayor parte de los más graves problemas económicos de la actualidad. Estamos casi seguros de que también el hombre común, independientemente del nivel de sus conocimientos, de su profesión, de su edad y de sus inclinaciones políticas, esta actualmente tratando de hallar respuestas inteligentes y por lo menos aparentemente lógica para cada una de ellas. Además los asuntos de naturaleza económica han despertado tan creciente interés, que una sola edición de algún diario que enfocara en su lección especializada de economía, o una en otra cualquiera, determinados asuntos relacionados directa o indirectamente con la realidad económica actual. Pero, al final, ¿Tendrían los propios economistas alguna explicación razonable para el creciente interés de la actualidad económica a despertado? ¿Habría razones históricas capaces de justificar? ¿O será solo algo transitorio, imputable en ese caso a la multiplicidad de problemas económicos contemporáneos? 5
  • 6.
    En esta capituloinicial, que constituye prácticamente nuestro primer paso, trataremos de encontrar las razones de ese interés. Tal vez encontremos algunas causas (por lo menos aparentes) capaces de explicarlo. En ese caso, ciertamente obtendremos a manera de subproducto, alguna de las razones que justifican la necesidad del estudio sistemático de la economía, a través de un ordenamiento lógico y metódicamente organizado. Definición de Economía (Una breve perspectiva histórica) Aunque la fase científica de las ciencias económicas se empezó a desarrollar solo a partir del siglo XVIII, con el objeto de tener una perspectiva histórica examinaremos las definiciones primitivas de la economía establecida por los filósofos-políticos de Grecia y por los pensadores económicos de Roma del periodo renacentista. Después lo haremos con las definiciones clásicas y las contemporáneas. Definiciones Primitivas A pesar de que la historia del pensamiento económico señala que la expresión economía política apareció solo en el siglo XVII con la publicación del Traite de 1’Economie Politique en 1615, del mercantilismo francés ANTOINE DE MONTCHR ETIEN (1576-1621), hay autores que la atribuyen a ARISTOTELES (384-322 A.C.). En verdad, sea que ARISTOTELES halla empleado o no tal expresión para designar esa ciencia completa que hoy se ocupa del desarrollo, de la inflación de precios, el desempleo, del nivel de la renta social, de las recesiones y de la plena utilización de los escasos recursos del sistema económico, el hecho en que ese insigne discípulo de PLATON “es considerado el fundador de muchas ciencias y también -observa J. F. BELL- el primer analista económico”. En su época, la economía era considerada como la ciencia de la administración de la comunidad domestica. El núcleo cental de las ciencias económicas su campo de acción y su 6
  • 7.
    definición proviene dela propia etimología de la palabra economía (del griego oikonomia de oikos = casa, nomos = ley). Se trataba, pues, de una rama del conocimiento destinada a abarcar solamente el ámbito comunero de la actividad económica en sus mas simples funciones de producción y distribución. Como la habría definido ARISTOTELES, la economía era “la ciencia del abastecimientos que trata del arte de adquisición”. De la Antigüedad al Renacimiento, los asuntos económicos tomaron gradualmente mayor importancia con la aparición de formas de organización más complejas que las del régimen primitivo de las comunidades domesticas. En ese periodo fueron muy discutidos los sistemas de la propiedad territorial, de la servidumbre, de la recaudación tributaria, de la organización de las corporaciones de propietarios, de los artificio y de las fraternidades, de la explotación precapitalistas de las haciendas y también de las materias relacionadas con la exclusividad de mercados, con el comercio interregional, con los gremios y con la acuñación y uso de monedas. Sin embargo, el área de la economía solo se ensancho en el periodo post- renacentista cuando el desarrollo de los nuevos Estados-Nacionales de Francia, Alemania, Inglaterra, España y Portugal y, particularmente, el descubrimiento de América, hicieron que el análisis económico se desvinculara de los aspectos puramente éticos, a los cuales se mantenía unido por una especie de cordón umbilical y por los cuales se dejo eclipsar durante largos siglos. En ese nuevo periodo, los escritores mercantilistas desarrollarían diversos estudios sobre la administración de los bienes y rentas del Estado, lo cual hizo que se ampliara en forma extraordinaria el campo de acción de la economía. En esa nueva fase, debido a la expansión de las áreas del mundo económico y de la consolidación de la figura política del Estado-Nación, la economía paso a ser considerada algo mas que una simple rama del conocimiento dedicada a la administración de la comunidad domestica. Sus funciones y dimensiones también se ampliaron. En la mayor parte de las obras de los escritores post-renacentistas, 7
  • 8.
    la economía sedefinirá como una rama del conocimiento dirigida esencialmente a la mejor administración del Estado, con el objeto central de promover su fortalecimiento. Definiciones Clásicas Ese gran salto no fue definitivo pues solo en el siglo XVIII fue cuando la economía se desarrollo y entro en su fase científica. En aquel siglo, considerado como la Edad de la Razón o Época de la Ilustración, los investigadores económicos volvieron a formular los principios fundamentales de la economía. Fueron publicadas dos obras importantes: Tableau Economique, de FRANCOIS QUESNAY (1758) y An Inquiry into the Nature and Causes of the Wealth of Nations de ADAM SMITH (1776). Basados en las obras de estos dos autores – fundadores de dos importantes escuelas económicas en Francia y en Inglaterra-, los estudiosos de la economía se dedicaron al descubrimiento y al análisis de los principios, las teorías y las leyes aplicables a cada una de las tres grandes divisiones de la actividad económica: creación, distribución y consumo de las riquezas. Esas tres divisiones constituyeron las bases de una nueva trilogía teórica sobre la cual se fundamentaron las definiciones clásicas de la economía. En ellas se basaron las definiciones del pastor MALTHUS, del financista JOHN LAW, del político STUART MILL, del medico economista FRANCOIS QUESNAY, del banquero RICHARD CANTILON, del negociante DAVID RICARDO y el teórico JEAN BAPTISTE SAY. Este ultimo, considerado como uno de los mas notables discípulos del clasicismo francés, definió la economía en su Traite d’Economie Politique, publicado en 1803: la economía política hace conocer la naturaleza de la riqueza; del conocimiento de su naturaleza deduce los procesos de su formación, revela el sistema de su distribución y examina los fenómenos relacionados con su agotamiento, realizado a través del consumo. 8
  • 9.
    De esta manera,las definiciones clásicas de la economía se basaron en las tres divisiones fundamentales de la actividad económica. De la creación al consumo de las riquezas, pasando por su distribución, toda la actividad económica fue cuidadosamente clasificada, investigada y sometida a un complejo y coherente conjunto de principios, teorías y leyes. Esta nueva concepción mostró que las ciencias económicas se liberaron definitivamente de los patrones post- renacentistas sin someterse exclusivamente a los objetivos políticos del Estado. A raíz de los principios liberales, desarrollados en el siglo XVIII, la economía trato de llegar a cada uno de los aspectos de la actividad económica libre, investigando los factores relacionados con el proceso de creación de las riquezas, examinando los aspectos relacionados con su distribución, hasta llegar a considerar, como ultima etapa, la del consumo. Esta visión más amplia, se adapto mejor al estilo cientificista del siglo XVIII. La trilogía (creación, distribución y consumo), por el hecho de abarcar los puntos esenciales de la actividad económica, indujo a profundizar en la investigación científica de la vida económica. Bajo esas perspectivas, las ciencias económicas experimentaron un extraordinario desarrollo como una rama del conocimiento dirigida a la percepción y al análisis de los temas relacionados con la riqueza. Definiciones Contemporáneas. Las definiciones basadas en la clásica trilogía creación, distribución y consumo, prevalecieron hasta las ultimas décadas del siglo XIX cuando ALFRED MARSHAL, teórico ingles e ilustre profesor de economía en Cambridge y responsable de la llamada Síntesis Neoclásica, propuso una nueva orientación conceptual. En su obra Principles of Economics, editada en 1890, MARSHAL propuso una nueva definición: la economía es la ciencia que examina la parte de la actividad individual y social especialmente consagrada a alcanzar y utilizar las condiciones materiales del bienestar. 9
  • 10.
    Esa definición deMARSHAL, aparentemente simple, es una línea divisoria entre las decisiones clásicas y contemporáneas. Los clásicos no se ocuparon específicamente de las causas y de las consecuencias, a veces terribles, de las depresiones, de la escasez, y del atraso económico. Actualmente se atribuye a la economía el análisis de las causas de la prosperidad y de las recepciones, el examen de los problemas propios de la escasez de recursos, teniendo en cuenta las necesidades ilimitadas, y principalmente la investigación de las condiciones necesarias para la universalización del bienestar de los pueblos. Con la obra fundamental de LIONEL ROBBINS, An Essay on the Nature and Significants of Economic Science, editada en 1932, los problemas de la escasez y de la selección de objetivos, fueron incorporados definitivamente a la nueva definición de economía. “Desde el punto de vista economista- escribió ROBBINS-, las condiciones de la existencia humana presentan tres características fundamentales. Son varios los productos capaces de satisfacer las necesidades humanas. El tiempo y los recursos para lograrlos son limitados, aunque susceptibles de darles usos alternativos. Como los hombres son criaturas llenas de deseos y aspiraciones ilimitadas, su acción económica implicara necesariamente permanentes actos de selección. Esta es la esencia del problema económico. La conducta asumida por los hombres en la selección de los recursos escasos de que disponen para satisfacer sus necesidades ilimitadas, constituye el último objetivo de la ciencia económica. Por lo tanto, la economía es la ciencia que estudia las formas del comportamiento humano que resulten de la relación existente entre las necesidades ilimitadas, que deben satisfacer, y los recursos que, aunque escasos, se prestan a usos alternativos”. La posición de ROBBINS fue reforzada por el despertar de los pueblos subdesarrollados – o sea, por la toma de conciencia de los contrastes existentes entre la opulencia y la miseria. Con eso la economía pasó a ser considerada, en su más simple definición, como la ciencia de la escasez. Los teóricos contemporáneos comprenden más que nunca que alcanzar cualquiera de los 10
  • 11.
    objetivos de bienestar,o lograr el desarrollo económico generalizado dependerá principalmente de la mejor administración de los escasos recursos disponibles. Por esa razón, MYRON H. UMBREIT, ELGIN F. HUNT y CHARLES V. KINTER propusieron: la economía es el estudio de la organización social a través de la cual los hombres satisfacen sus necesidades de bienes y servicios escasos. Aunque no siempre es fácil demarcar las fronteras que separan la economía de otras disciplinas o campos del conocimiento social, actualmente existe un consejo general en relación con su contenido principal. Al ocuparse de las condiciones que incluye la distribución de los recursos escasos entre necesidades humanas diversas y el uso de esos recursos con el fin de optimizar su satisfacción. (RICHARD H. LEFTWICH). A continuación se incluyen las definiciones de tres importantes autores contemporáneos. Paul A. Samuelson La economía es la ciencia que se ocupa del estudio de las leyes económicas que indican el camino que debe seguirse para mantener un elevado nivel de productividad, mejorar el patrón de vida de la población y emplear correctamente los recursos escasos. Raymond Barre La economía es la ciencia que tiene por objeto la administración de los recursos escasos de que disponen las sociedades humanas: estudia las formas como se comporta el hombre ante difíciles situaciones del mundo exterior ocasionada por la tensión existente entre las necesidades ilimitadas y los medios con que cuentan los agentes de la actividad económica. 11
  • 12.
    Stonier y Hague Sino hubiese escasez ni necesidad de repartir los bienes entre los hombres, tampoco existirían sistemas económicos ni economía. Fundamentalmente, la economía es el estudio de la escasez y de los problemas que de ella se derivan. El Objetivo de la Economía (Evolución y Estado Actual) Simultáneamente con el desarrollo de estas definiciones, la concepción exacta de lo que es el objeto de la economía, evoluciono históricamente desde las primeras escuelas económicas del siglo XVIII hasta nuestros días. Para el autor de Wealth of Nations, el objeto de la economía era el de llevar a cabo investigaciones sobre la naturaleza y los origines de la riqueza de las naciones. Esa concepción prevaleció hasta DAVID RICARDO, uno de los mas grandes economistas de la escuela clásica inglesa que trato de desviar el objeto de la economía hasta el terreno de las investigaciones sobre la distribución de la riqueza. “La cantidad de riquezas producidas no puede someterse a ninguna ley – escribió RICARDO en 1820-, pero se puede enunciar una ley que se refiera a su reparación satisfactoria. Estoy cada vez mas convencido de que lo primero es vano y de que lo segundo es el verdadero objeto de la ciencia económica”. Para RICARDO, el objeto de la economía debió centralizarse en el estudio de la distribución de la riqueza, mientras que para SMITH la economía tenia por objeto central el estudio de la creación de la riqueza. Esas dos posiciones básicas, particularmente la de RICARDO, fueron establecidas por los discípulos de la escuela clásica inglesa y de las cuales no se distanciaron sustancialmente los economistas de las demás escuelas del pensamiento económico que se desarrollaron durante el periodo comprendido entre la aparición de la obra de ADAM SMITH y la publicación, en 1936, de la Teoría general de JOHN MAYNARD KEYNES. 12
  • 13.
    KEYNES escogió untercer camino para tratar de demostrar que el objeto de la economía debió centralizarse en la investigación de las fuerzas que gobiernan el volumen de la población y del empleo en su conjunto. En cierta manera, KEYNES volvió a uno de los caminos clásicos al colocarse en el plano de la producción; sin embargo supero la producción de ADAM SMITH al tratar específicamente sobre los factores determinantes de las fluctuaciones del ingreso nacional y del volumen del empleo. A partir de la crisis de los años ’30, KEYNES traslado hacia el análisis de las fluctuaciones de la actividad económica el objeto central de la economía. La corrección de los desajustes y desequilibrios era la preocupación fundamental de las ciencias económicas en aquella época. Después de la Segunda Guerra Mundial, el objeto de la economía sufrió una nueva revisión. El análisis de las fluctuaciones que prevaleció durante la década de los ’30, dio el paso al examen de las condiciones necesarias para promover el desarrollo económico de las naciones. Al tiempo, los economistas de todo el mundo se dedicaron al estudio de la expansión, de los beneficios del progreso, a toda la colectividad empeñada en obtenerla. En resumen: mientras que los teóricos del siglo XVIII se preocuparon por la creación de la riqueza y los del siglo XIX por su distribución, los economistas modernos prefirieron dedicarse a un doble objetivo. Por un lado, al estudio de las fluctuaciones de la actividad económica y al fomento del desarrollo y, por otro, a las investigaciones sobre la distribución de la riqueza. La posición mas reciente parece ser una síntesis de las actividades de los siglos anteriores. Los economistas contemporáneos se preocupan por la riqueza, y por su desarrollo, con el mismo empeño con que se dedican a los asuntos relacionados con su distribución. El fomento simultáneo del progreso, y de la distribución satisfactoria de sus frutos, constituye el objeto de la economía moderna. Las fluctuaciones de la actividad económica (a través de la permanente búsqueda del equilibrio general de los niveles del empleo y de los precios), aunque estuvieron completamente desvinculadas de las preocupaciones 13
  • 14.
    primordiales de laciencia económica. Sin embargo el enfoque principal del análisis contemporáneo, particularmente en las economías que aun no se han desarrollado satisfactoriamente, esta dirigido hacia el binomio desarrollo- distribución. El tratamiento del binomio desarrollo-distribución –como objeto central de la economía contemporánea- se mantiene ligado a la dicotomía recursos escasos y necesidades ilimitadas en que se basan las definiciones contemporáneas de la economía. La ansiedad desarrollo esta formalmente ligada al aprovechamiento óptimo de los recursos escasos disponibles. Además, la mayor eficiencia en el manejo de distribución esta relacionada con la expansión de los frutos del desarrollo hacia las diversas clases sociales interesadas en promoverlo; esto equivale a una interrelación formal entre la distribución y las necesidades ilimitadas en el sentido de que estas ultimas pueden ser atendidas progresivamente a medida que el proceso de distribución de la riqueza sea mas igualitario. Por consiguiente, existen nexos formales entre los orígenes de las definiciones contemporáneas y los fundamentos del binomio que parece constituirse en el objeto de la economía. 14
  • 15.
    1.2 DIVICIONES PRINCIPALESDE LA ECONOMIA Los conceptos de sentido común, ciencia e ideología, las metodologías básicas de la construcción de la economía y los vínculos entre fundamentos teóricos y propuestas ideológicas son, en conjunto, esenciales para comprender los contenidos y significados de las divisiones principales de la economía. La primera diferencia y la más importante radican entre las expresiones economía positiva y economía normativa. Esta diferencia se atribuye a John Neville Keynes, filósofo y renombrado economista político de finales del siglo XIX, padre de John Maynard Keynes, uno de los economistas más importantes de la primera mitad del siglo XX. Sus conocimientos de lo positivo y lo normativo en verdad son resultado del rigor de su pensamiento lógico formal. Aunque a primera vista poco relevante, esa experiencia fundamental es muy importante para el desarrollo científico de la economía. Para Lipsey, autor de un texto de referencia: introducción a la economía positiva, la capacidad de separar los juicios normativos de los positivos debe verse como una de las principales razones del progreso de la economía y también de otras ramas del conocimiento humano. La economía positiva trata la realidad tal como es. La economía normativa considera cambios en esa misma realidad proponiéndola como debe ser. Esa diferencia se comprenderá mejor por medio de algunos ejemplos. Ese fue el recurso utilizado por Lipsey para fijar la diferencia entre los dos conocimientos. “la afirmación de que la separación del átomo es imposible es una proposición positiva que la ciencia puede confirmar o refutar (como de hecho lo hizo). En cambio, la afirmación los científicos no deben proceder a la separación del átomo es una proposición normativa que implica juicios éticos, dependientes de la posición o política de quien la formulo y que, por ello, no puede ser refutada o confirmada definitivamente, toda vez que depende de juicios de valor personal y subjetivo. La pregunta ¿Cuáles son las medidas que reducen el desempleo y 15
  • 16.
    cuales las queevitan la inflación?, es de naturaleza positiva. Es normativa la proposición debemos dar mas importancia al desempleo que a la inflación. La pregunta puede ser respondida objetivamente por esquemas conceptuales de la economía. Una simple lista no jerarquizada de las diferentes medidas posibles difícilmente será objeto de controversias. De por si la proposición es normativa y susceptible de controversia: finalmente la proposición opuesta también es admisible. Una u otra dependerán de juicios de valor sobre cuestiones involucradas directa o indirectamente con la proposición original. La economía descriptiva y la teoría económica se sitúan preponderantemente en el campo de la economía positiva. La política económica es preponderantemente normativa. La figura 1.9 construida a partir del esquema propuesto por Brontenbrenner, ayuda a esclarecer esa diferencia. Aunque las diversas bases de la teoría económica están impregnadas por las ideologías subyacentes a su aparición y desarrollo, buscan establecer verdades científicamente comprobables mediante las metodologías convencionales de la educación y de la inducción, las proposiciones de política económica son: en cuanto a su propia significación, normativas. Involucran necesariamente escuelas fundadas en juicios de valor. Esa simple distinción entre proposiciones normativas y positivas conduce cuestión metodologica relevante: la imposibilidad lógica de deducir afirmaciones positivas de juicios normativos y viceversa. Otro ejemplo simple ayuda a comprender esta cuestión de método. Supóngase que alguien afirme que: 1. cuando las tasas de crecimiento de la población son superiores a las de expansión del ingreso nacional en su conjunto, el ingreso per-capita se reduce; 2. la reducción del ingreso per- capita implica perdida de poder adquisitivo real de la sociedad, manteniendo los niveles de precios vigentes, y 3. luego, como es deseable para la administración y el crecimiento poblacional. Las afirmaciones (1) y (2) son circunstanciales, positivas, la proposición (3) es de carácter normativo. No hay entre ellas relaciones lógicas y formales. Las dos primeras no son condiciones suficientes 16
  • 17.
    para sustentar latercera, y esta puede ser justificada por otras razones, diferentes de las dos primeras anotadas. Esta salvedad metodologica en economía no aplica la inexistencia de conexiones entre sus divisiones positiva y negativa. Basta examinar las conexiones indicadas en la figura 1.9 para observar que la política económica, aunque se formule a partir de las escuelas que involucran juicios de valor, tienen respaldo de la modificación teórica económica, y es exactamente esta sustentación lo que le confiere un mayor grado de confiabilidad, reduciendo los grados de riesgo y de incertidumbre sobre los efectos esperados, derivados de cursos de acción puestos en practica. Vistas desde este ángulo, las diferentes divisiones en que generalmente se subdivide la economía positiva alientan el proceso político de la escuela de economía normativa. La figura 1.10 se diseño para evidenciar con más detalle las conexiones existentes entre los dos campos. El desarrollo de los diferentes segmentos de la economía positiva se fundamente en la división usual entre microeconomía y macroeconomía. 17
  • 18.
    18 Economía PositivaHechos economico Observación sistemazada del mundo real Economía descriptiva Teoríaeconómica (principios, teoría, leyes y modelos económicos) Análisis Económico Posiciones Filosóficas y político-ideológicas Juicios de valor Sobre cuestiones económicas Proposiciones de política Económica económico Sistema de valores Economía normativa
  • 19.
    La figura 1.10se diseño para evidenciar con más detalle las conexiones existentes entre los dos campos. 19 Proposiciones de política Económica Economía normativa Proposiciones de política Económica Economía normativa Observación sistematizada del mundo real. Descripción o medición de hechos económicos ECONOMIA DESCRIPTIVA Principios, teorías, leyes y modelos económicos TEORIA ECONOMICA Teoría macroeconómica Contabilidad social. Sistemas de cuentas nacionales y matrices de relaciones interindustriales Análisis de macrovariables: ingreso, consumo, ahorro, inversión, exportaciones, importaciones, impuestos y gastos públicos, oferta y demanda monetarias La conducción del proceso económico agregado Actuación sobre la realidad con tres objetivos básicos: • Crecimiento • Estabilidad • Equidad POLITICA ECONOMICA Teoría microeconomica El consumidor y el análisis de la demanda La empresa y el análisis de la oferta Remuneración de los factores de la Producción y distribución del ingreso Estructura de competencia y equilibrio de los mercados Regulación de la actividad de los agentes económicos o ajuste de costos y beneficios privados y sociales
  • 20.
    1.3 INTRODUCCION ALA MICROECONOMIA La microeconomía se inclina fundamentalmente hacia: • Las unidades individuales de la economía, como el consumidor y la empresa, consideradas aisladamente o en agrupaciones homogéneas. • El comportamiento del consumidor: la búsqueda de satisfacción máxima (dada su restricción presupuestaria) y otras motivaciones. • El comportamiento de la empresa: la búsqueda de la utilidad máxima (dadas las estructuras de costos y la actuación de competencia) y otras motivaciones. • La estructura de los mecanismos de funcionamiento de los mercados. Las conformaciones básicas de la oferta y la demanda, consideradas microscópicamente. • Las funciones y las imperfecciones de los mercados en la localización exacta de los recursos escasos de la sociedad y en la generación de los productos destinados a satisfacer las necesidades conceptuadas como ilimitadas. • Los sueldos y salarios pagados en el proceso productivo y el consecuente reparto funcional del ingreso social. • Los precios de las unidades que generan cada uno de los bienes y servicios que conforman el producto social. • En enlace entre costos y beneficios privados y el interés mayor del bien común. El enfoque microeconomico se remonta a los primeros autores clásicos, como Smith, Ricardo, Say, Stuart-Mill. A partir del análisis del comportamiento Racionalista del “hombre económico”, tanto productores como consumidores investigaron los mecanismos de funcionamiento y de equilibrio en la economía. Resultado de la filosofía liberal- 20
  • 21.
    individualista que prevalecióen la primera mitad del siglo XVIII, la economía clásica profundizo los objetivos maximizantes de los agentes individuales y los potenciales derivados de la promoción de la riqueza nacional. Los marginalistas retomaron ese mismo enfoque durante el siglo XIX, explorándolos después, a partir de otras vertientes teóricas, Jevons, Menger, Bohm-Bawerk situaron al individuo en el centro de la reflexión económica. Sus motivaciones subjetivas se convirtieron en teoría, y de las decisiones individuales, sustentadas por posturas utilitaristas y hedonistas, se derivaron mecanismos de acción capaces de yuxtaponer los intereses privados a los sociales. El método fundamental de ese enfoque es deductivo. El nivel de abstracción involucrado es necesariamente alto al investigar categoría de tipo utilidad, valor, satisfacción, indiferencia y bienestar. Por el tipo de desarrollo que le dio origen, la microeconomía se llama también teoría de precios. En el modelo liberal-individualista, muy vinculado a la tradición microeconomía, debido al libre mecanismo del sistema de precios, las acciones individuales de los productores y los consumidores pueden considerarse y articularse al estudiar la formación de los precios, la microeconomía se encamina hacia el estudio de la oferta, de la cual son responsables los productores, y la demanda, depende del comportamiento, motivaciones y reacciones de los consumidores. La microeconomía trata igualmente de los mercados en sus diversas formas y estructuras; examina las condiciones generales del equilibrio de las empresas en cada una de las condiciones competitivas posibles e investiga, en la base del análisis del proceso productivo, los mercados de los recursos de producción y los pagos correspondientes (por ejemplo, los salarios pagados en mercados de trabajo y las utilidades atribuidas a la capacidad empresarial), para finalmente llegar a la teoría de la distribución del ingreso. A pesar de su enfoque microscópico, la microeconomía se intereso también en el equilibrio general del sistema económico, a partir de la interdependencia de las actividades de los productores, los propietarios de los recursos y los consumidores. La proporción teórica es la tendencia hacia el equilibrio general en 21
  • 22.
    una situación delóptimo económico. Por los mecanismos de la libre competencia que se manifiesta en cada mercado, mediante los precios se orientan las acciones convergentes de cada uno de los agentes del proceso económico. Los productores maximizan sus utilidades; los consumidores su satisfacción y los escasos recursos se amplían en la forma más eficaz posible, maximizando tanto el concepto de rentabilidad privada como el de rentabilidad social en su conjunto. El funcionamiento de este sistema corresponde al de un juego no cooperativo preocupante, en el sentido de que cada unidad individual cuida sus propios intereses, sin colocaciones la maximización teórica es tal, en ese concepto de colocación optima y eficiente, que ninguno de los participantes del sistema puede en un momento dado, mejorar su propia posición sin sacrificar los niveles de satisfacción, también máximos, de otro u otros participantes. 22
  • 23.
    1.4 CONCEPTOS BASICOS Economía.-Es la ciencia que se ocupa de la manera en que se administran unos recursos que son escasos, con objeto de producir bienes y servicios, y distribuirlos para su consumo entre los miembros de una sociedad. Microeconomía.- Es una rama de la economía, que se concentra en el estudio del comportamiento de agentes individuales, por oposición a la macroeconomía, que estudia el comportamiento de agregados. El objeto de estudio de la microeconomía es en general individuos, familias y empresas. Se considera a la microeconomía como el estudio de la asignación de recursos escasos entre finalidades alternativas. Uno de los objetivos de la microeconomía es analizar los mecanismos que establecen los precios relativos de los bienes y factores, así como los efectos de las diferentes instituciones en variables claves como los precios de mercado, cantidades comerciadas y beneficios de las empresas y de los consumidores. Las instituciones que analiza la microeconomía pueden ser diferentes organizaciones de mercado (competencia perfecta, monopolio, oligopolio, etc.), los efectos de los diferentes tipos de impuesto, etc. Macroeconómica.- La macroeconomía es la rama de la economía que estudia el comportamiento de agregados, por oposición a la microeconomía, que estudia unidades individuales. Las variables que usualmente estudia la macroeconomía son el nivel de renta nacional, el consumo, el ahorro, la inversión, la inflación, el tipo de cambio, etc. Estos elementos de los que se encarga la macroeconomía, están en realidad compuestas por otros elementos individuales. Por ejemplo, la inversión nacional se forma por la inversión de cada una de las empresas y del gobierno. Los índices de precios intentan reflejar la variación del promedio de precios de toda la economía. 23
  • 24.
    Existe una estrecharelación entre la macroeconomía y la microeconomía. Se podría pensar, que la macroeconomía parte de la microeconomía en el sentido que todos los agregados están compuestos de unidades individuales, entonces, agregando comportamientos microeconómicos se podría llegar al comportamiento macroeconómico. Sin embargo, esta agregación suele no realizarse debido a que, por un lado, existe una gran cantidad de elementos heterogéneos a agregar, y por el otro, debido a que el comportamiento de los agregados no se obtiene de la suma de los comportamientos de las partes ("El todo no es la suma de las partes"). Entonces, la macroeconomía realiza supuestos simplificadores y así evita la agregación de elementos individuales. Por ejemplo, se suele considerar una función de utilidad de la sociedad como un todo, ya que las funciones de utilidad usualmente son ordinales y es teóricamente imposible agregar este tipo de funciones. Otro ejemplo es considerar una función consumo agregado del tipo C=a+b*Y, sin tener en cuenta cuál es el consumo individual. Sin embargo, en los últimos tiempos, hay una tendencia a incorporar elementos microeconómicos dentro de los elementos macroeconómicos. Este ejercicio suele requerir de la elección cuidadosa de los supuestos en los que se basa el modelo, pero, según algunos economistas, le otorgan una mayor consistencia lógica al modelo. Ingreso.- Cuando el ingreso proviene de actividades productivas, se puede clasificar en varios tipos: Ingreso marginal: Generado por el aumento de la producción en una unidad. Ingreso medio: Ingreso que se obtiene, en promedio, por cada unidad de producto vendida; es decir, es el ingreso total dividido en el total de unidades vendidas. 24
  • 25.
    Ingreso del productomarginal: Ingreso generado por la utilización de una unidad adicional de algún factor de producción (trabajo, capital), por ejemplo, la utilización de un trabajador más, etc. En general, las personas, las familias, las empresas, etc., buscan aumentar sus ingresos. Si éstos se elevan, su consumo y su ahorro pueden aumentar, llevando, en muchos casos, a un mejor nivel de vida y de bienestar. Los Estados también reciben ingresos, llamados ingresos públicos. El Estado recibe ingresos por el cobro de impuestos, por la venta de bienes producidos por empresas públicas, por utilidades que generan éstas mismas, por ventas o alquileres de propiedades, por multas impuestas, por emisión de bonos u obtención de créditos, entre otros. Cuando los ingresos provienen de impuestos se denominan ingresos tributarios, por el contrario, cuando provienen de fuentes distintas a los impuestos se denominan ingresos no tributarios. Con los ingresos, los gobiernos pueden realizar sus gastos, sus inversiones, etc. Los ingresos también pueden clasificarse en ordinarios y extraordinarios. Los ingresos ordinarios son aquellos que se obtienen de forma habitual y consetudinaria; por ejemplo el salario de un trabajador que se ocupa en un trabajo estable, o las ventas de una empresa a un cliente que compra periódicamente o de forma habitual. Los ingresos extraordinarios son aquellos que provienen de acontecimientos especiales; por ejemplo un negocio inesperado por parte de una persona o una emisión de bonos por parte de un gobierno. Consumo.- En sentido estricto, consumo es la acción y efecto de consumir o gastar, bien sean productos alimenticios y otros géneros de vida efímera, bien energía, entendiendo por consumir como el hecho de destruir, utilizar comestibles u otros bienes para satisfacer necesidades o deseos, o gastar energía o un producto energético. 25
  • 26.
    En términos puramenteeconómicos se entiende por consumo la etapa final del proceso económico, especialmente del productivo, definida como el momento en que un bien o servicio produce alguna utilidad al sujeto consumidor. En este sentido hay bienes y servicios que directamente se destruyen en el acto del consumo, mientras que con otros lo que sucede es que su consumo consiste en su transformación en otro tipo de bienes o servicios diferentes. El consumo, por tanto, comprende las adquisiciones de bienes y servicios por parte de cualquier sujeto económico (tanto el sector privado como las administraciones públicas). Significa satisfacer las necesidades presentes o futuras y se le considera el último proceso económico. Constituye una actividad de tipo circular en tanto en cuanto que el hombre produce para poder consumir y a su vez el consumo genera producción. Ahorro.- La diferencia entre el ingreso disponible y el consumo efectuado por una persona, una empresa, etc. El ingreso de una persona, de una familia o de una empresa es la cantidad de dinero que ésta recibe por realizar una actividad determinada remunerable (negocio, trabajo, venta de productos, etc.). El Ahorro = Ingreso disponible - gastos El ahorro se puede clasificar en ahorro privado y en ahorro público. El ahorro privado es aquel que realizan las organizaciones privadas que no pertenecen al Estado (familias, empresas, etc) El ahorro público lo realiza el Estado, el cual también recibe ingresos a través de impuestos y otras actividades, a la vez que gasta en inversión social, en infraestructura (carreteras, puentes, escuelas, hospitales, etc.), en justicia, en seguridad nacional, etc. Cuando el Estado ahorra quiere decir que sus ingresos son mayores que sus gastos y se presenta un superávit fiscal, el caso contrario conduciría a un déficit fiscal. El ahorro nacional es la suma del ahorro público y el privado. 26
  • 27.
    Inversión.- Es untérmino con varias acepciones relacionadas con el ahorro, la alocación de capital y el postergamiento del consumo. El término aparece en gestión empresarial, finanzas y en macroeconomía. Precio.- Se denomina precio al valor monetario asignado a un bien o servicio. Conceptualmente, se define como la expresión del valor que se le asigna a un producto o servicio en términos monetarios y de otros parámetros como esfuerzo, atención o tiempo, etc. El precio no es sólo dinero e incluso no es el valor propiamente dicho de un producto tangible o servicio (intangible), sino un conjunto de percepciones y voluntades a cambios de ciertos beneficios reales o percibidos como tales. Muchas veces los beneficios pueden cambiar o dejar de serlo, esto lo vemos en la moda o productos que transmiten status en una sociedad. El trueque es el método por excelencia utilizado para adquirir un producto, pero se entiende el trueque incluso como el intercambio de un producto por dinero. En el mercado libre, el precio se fija mediante la ley de la oferta y la demanda. En el caso de monopolio el precio se fija mediante la curva que maximiza el beneficio de la empresa en función de los costes de producción. A lo largo del tiempo los precios pueden crecer (inflación) o decrecer (deflación). Estas variaciones se determinan mediante el cálculo del índice de precios, existiendo varios como el denominado Índice de Precios al Consumidor, Índice de Precios de Consumo o Índice de Precios al Consumo (IPC), el (IPI) (Índice de Precios Industriales), etc. El producto o servicio que se intercambia tiene valor para el público en la medida que es capaz de brindarle un beneficio, resolverle un problema, satisfacerle una necesidad o cumplirle un deseo; por ello, la palabra clave de esta definición conceptual de precio es valor. 27
  • 28.
    Analizar la relaciónque se da entre el valor y el precio permite identificar la estrategia de precio que a largo plazo puede resultar exitosa para una compañía. El precio puede estudiarse desde dos perspectivas. La del cliente, que lo utiliza como una referencia de valor, y la de la empresa, para la cual significa una herramienta por la que convierte su volumen de ventas en ingresos. Inflación.- Es el aumento sostenido y generalizado del nivel de precios de bienes y servicios, medido frente a un poder adquisitivo estable. Se define también como la caída en el valor de mercado o del poder adquisitivo de una moneda en una economía en particular, lo que se diferencia de la devaluación, dado que esta última se refiere a la caída en el valor de la moneda de un país en relación con otra moneda cotizada en los mercados internacionales, como el dólar estadounidense, el euro o el yen. Devaluación.- Es la reducción del valor nominal de una moneda corriente frente a otras monedas extranjeras. La devaluación de una moneda puede tener muchas causas entre estas por una falta de demanda de la moneda local o una mayor demanda de la moneda extranjera. Lo anterior puede ocurrir por falta de confianza en la economía local, en su estabilidad, en la misma moneda, etc. En un sistema cambiario libre, es decir donde la intervención del banco central es nula o casi nula, la devaluación se conoce como depreciación. Desempleo.- Es sinónimo de desocupación o paro. El desempleo está formado por la población activa (en edad de trabajar) que no tiene trabajo. No se debe confundir la población activa con la población inactiva. Existen tres tipos de desempleo (Samuelson) que en economías periféricas suelen ser cuatro (desempleo estacional). Estos tipos de desempleo son el cíclico, el estructural, el friccional y el estacional. Escasez.- Es un concepto central en economía. De hecho, la economía neoclásica, la escuela dominante hoy en día, involucra la escasez en su definición. 28
  • 29.
    La definición deLionel Robbins dice que la economía “es una ciencia que estudia el comportamiento humano como la relación entre los fines y los medios escasos que tienen aplicaciones alternativas”. La escasez implica que no pueden conseguirse suficientes recursos para producir lo suficiente como para cubrir todas las necesidades. Alternativamente, la escasez implica que no pueden conseguirse todos los objetivos de la sociedad a la vez, de manera que debe seguirse una política de prioridades. El concepto de escasez se aplica a todos aquello que es útil. Y por útil se entiende todo aquello que tiene capacidad de satisfacer necesidades humanas. Las sociedades humanas han desarrollado la política para decidir las prioridades y la manera de satisfacerlas. Es probable que ciertos bienes intangibles sigan siendo escasos por la definición o por diseño. Los ejemplos incluyen los premios generados por lo sistemas de honor, la fama y la calidad de miembro de élites. Los bienes intelectuales pueden ser copiados a coste insignificante, y por lo tanto no necesariamente son escasos. Éste es el caso de las producciones culturales bajo la GPL o la licencia Creative Commons. Sin embargo, muchos otros productos son mantenidos artificialmente escasos por leyes de derechos de autor (copyright) o de patentes. 29
  • 30.
    Orígenes de lamicroeconomía Aunque la palabra “microeconomía” sea de origen relativamente reciente, el proceso que designa tiene una larga historia de más de un siglo, ya que se ve primero aparecer y más tarde imponer las tesis marginalistas, que son la base de la actual microeconomía. El estudio de la génesis de ciertas nociones esenciales permite con frecuencia conocer mejor su significación, de tal manera que se empezará este capítulo por recordar el procedimiento teórico de los marginalistas, como “padres fundadores” de la microeconomía. A continuación se verá como tomó forma definitiva en los años treinta y cuarenta de este siglo, bajo la influencia de circunstancias históricas, pero también por el desarrollo de un cierto número de resultados matemáticos importantes. La microeconomia Como su nombre lo indica, la microeconomía se propone estudiar el comportamiento económico de las unidas básicas ---micro, indivisible- de la sociedad. Uno de sus postulados esenciales es que tal comportamiento se caracteriza por la racionalidad individual; cada una de las unidades básicas es movida sólo por el deseo de maximizar su placer o su beneficio, habida cuenta de sus recursos disponibles. Para lograr tal objetivo, los individuos -es decir, las unidades básicas de la economía- procurarán efectuar intercambios tanto para el consumo como para la producción. Los intercambios indican la existencia de relaciones interindividuales; el microeconomista debe otorgar una atención muy particular a tales relaciones y, muy especialmente al marco en el cual estas se desarrollan, marco que puede tomar formas muy distintas; ahora, tales relaciones se traducen en modelos. 30
  • 31.
    Es así comocada modelo microeconómico corresponde a una forma de organización social precisa, considerada por algunos como una representación simplificada, depurada de sociedades existentes, en tanto que otros ven mas bien en los modelos el esbozo de sociedades ideales, que pueden incluso servir de norma para la implementación de políticas económicas. Microeconomía y matemáticas La hipótesis de racionalidad conduce de un lado, a la búsqueda del máximo de ciertas funciones que traducen los objetivos de los individuos; por otro lado los modelos microeconómicos toman la forma de conjunto de relaciones matemáticas, tanto más complejas en la medida que el número de individuos y de bienes es mayor. Sin embargo, no es la “solución” de los modelos lo que nos va a interesar sino su explicación; dicho de otra manera, se buscará ante todo precisar el significado económico, evitando el recurso a los símbolos matemáticos, en tanto éstos sólo transcriben en un lenguaje particular conceptos que tienen contenido “económico” accesible de manera intuitiva. Se procederá de la misma manera con los resultados de los modelos, a los cuales se le puede dar un significado preciso, aunque se obtengan por deducción pura. De esta manera se espera llegar a dos tipos de interesados: • El público de los “no iniciados”, esto es, quienes no estudian ciencias económicas o de gestión, pero que pretenden conocer mas sobre entre las cuales la microeconomía ocupa hoy un lugar las teorías económicas preponderante. • El público de estudiantes en ciencias económicas y de gestión, que a causa de la presentación matemática, con frecuencia no le ve contenido a la microeconomía, a tal punto de sólo ver en ésta un conjunto de métodos de cálculo sin ninguna significación. 31
  • 32.
    Microeconomía y macroeconomía Desdehace algunos decenios, -mas o menos desde la década del cincuenta- se acostumbra, al menos al seno de la corriente económica dominante, establecer una distinción entre microeconomía y macroeconomía; la primera toma como punto de partida los comportamientos individuales, mientras que la segunda adopta de entrada el punto de vista global razonando sobre agregados como el ingreso nacional, el producto interno, la masa monetaria etc. Es evidente que tal ruptura, debido tanto a circunstancias históricas como divergencias de orden teórico, no es muy satisfactoria; se ha hecho sentir la necesidad de establecer un “puente” entre ellas. No obstante esta pretensión se ha tornado un imposible, en tanto los puntos de partida son opuestos (en un caso se va de la parte al todo en el otro del todo a la parte); ahora, actualmente, se ha dado la prioridad al enfoque microeconómico, en lo que se ha dado en llamar los fundamentos microeconómicos de la macroeconomía. Incluso si hubiese reservas sobre lo adecuado de este procedimiento, no se puede negar que contribuye mucho a hacer de la microeconomía el “núcleo duro” de la teoría económica dominante denominada “neoclásica”. De ahí la necesidad de conocer bien los partidarios y los logros de esta teoría, sobre los cuales esta obra se propone entregar una visión sintética. 32
  • 33.
    1.5 RELACION DELA ECONOMIA CON OTRAS CIENCIAS La Economía y la Política: La interdependencia entre la economía y la política puede considerarse como secular. En Grecia y en Roma, la economía, la ética y la ciencia política, constituían una rama única y coherente que comprendía estudios sobre la industria y el comercio, la agricultura y los tributos, la esclavitud y la organización psicopolitica, la moneda y el valor, los intereses y los salarios. En la edad media, la organización institucional y el orden político-económico, estudiados por los escolásticos fueron sometidos a un nuevo y extraordinario conjunto de normas de moral practica, pero todos estaban generalmente cobijados por la ética, la economía y la política. Posteriormente, del siglo XVI hasta las revoluciones liberales del siglo XVIII, la economía y la política se liberaron de los principios escolásticos y prepararon el terreno para su autonomía científica, pero permanecieron interdependientes como en la actualidad. Esa interdependencia celular entre la economía y la ciencia política provienen de que la política se encarga del estudio de la organización del estado y de las relaciones entre las clases dirigentes y las dirigidas, así como el establecimiento de importantes instituciones sobre las cuales se desarrollaran las actividades económicas. En consecuencia la organización política y la organización económica se vuelven interdependientes: la acción económica se subordina a la estructura política de la sociedad, generalmente determinada por cierto grupo de denominación, mientras que la acción del grupo de denominación política se encuentra muchas veces subordinada a la estructura de los centros que deciden el poder económico. En el mundo occidental, esa interdependencia entre la economía y la ciencia política se acentuó a partir de la gran de presesión, cuando se transformaron las propias características políticas de la economía basadas en la libre empresa, en función de la nueva orientación intervencionista que modifico la estructura del 33
  • 34.
    sistema capitalista. Porotro lado en la agitada década de los treinta la propia ciencia política tomo de la economía los elementos que asegurasen el sostenimiento del régimen en la nación del bloque oriental, reconociéndose definitivamente que el sistema económico fundamentado en la iniciativa privada libre era vital para la continuidad de las tradicionales formas occidentales de organización política. Por el contrario, el bloque socialista se afirmo en la necesidad del estudio integrado de la economía y de la política, pues los elementos básicos de su organización económica solo podían mantenerse a partir de la continuidad y sostenimiento de las formas fundamentales de su estructura política. A si vez una de las instituciones básicas de las economías socialistas es la perfecta yuxtaposición de los poderes económicos y políticos. En estas sociedades se confunden las espinas dorsales de los centros de decisión de esos poderes. Al lado de sus funcione políticas, y en unión con ellas, el estado socialista ejerce funciones características de la economía, ya que también desempeña la dirección y la administración de todo el sistema empresaria. Por consiguiente, hoy en día –ya sea en las economías liberales del mundo occidental o en las fundamentadas en el socialismo de estado- los sistemas económicos y políticos se encuentran de tal suerte integrados que no tiene sentido el estudio aislado de cada uno de ellos, incluso por que esa conexión no se observa solo estructuralmente. También los términos coyunturales, la interrelación es bastamente clara: en cualquier sociedad, la inestabilidad de las instituciones políticas conduce fundamentalmente a la inestabilidad económica. Recíprocamente, la estabilidad y el desarrollo económico se alinean entre los factores esenciales que condicionan la estabilidad de los centros de disposición del poder político. 34
  • 35.
    La Economía yla Sociología: Entre la economía y la sociología también hay relaciones estrechas y seculares. P. SOROKIN, conocido psicólogo ruso, muestra su contemporary Sociological Theories que en la antigua Grecia los pensadores clásicos partieron de factores económicos para explicar muchos procesos sociales, mientras que en la Edad Media y en el Renacimiento la mayor parte de los autores cuido del examen conjunto de las interrelaciones entre las luchas sociales y de clase y los intereses económicos. Fue solo a partir del siglo XVIII cuando la economía y la sociología se fragmentaron como departamentos distintos de las ciencias sociales, en respuesta a la especialización científica de la época. Esa fragmentación continuo durante las primeras décadas del siglo XIX, pero a partir de entonces se exigió una mayor intercomunicación entre las dos ramas. En su Cours d”Economie Politique, de 1828, JEAN BAPTISTE SAY, uno de los mas notables teóricos de la economía en Francia, argumento que el desarrollo de la ciencias económicas debería estar subordinado a la investigación que los economistas deberían llevar a cabo sobre las interrelaciones y la cohesión existente entre las diferentes partes del sistema social. Tal argumento implicaba la reducción de la distancia entre la sociología y la economía. A partir de entonces se ha impuesto la reducción de estas distancias entre las investigaciones de naturaleza económica y sociológica, debido al creciente interés de los economistas por determinados sectores de la realidad social que los sociólogos empezaron a estudiar en forma especifica. La integración social, el comportamiento de los grupos, la movilidad, la estratificación, los cambios sociales, la investigación de la condiciones de vida de las comunidades y el examen de los diferentes niveles de la organización y de la cultura de la sociedad, son algunos de los sectores que cayeron dentro del campo de gravitación de la sociología, en función de la necesidad de especialización de cada una de las ramas de las ciencias sociales. Sin embargo, esos sectores, como tantos otros, a 35
  • 36.
    pesar de construiractualmente la razón de ser de la investigación sociológica. Interesa mucho el análisis económico y hacen fluir a la economía con la sociología, definiendo los estrechos lazos que hoy existen entre esas dos disciplinas del conocimiento humano. Tal es la importancia del análisis sociológico que lleva a la perfecta comprensión de la realidad económica y que se ha venido desarrollando desde finales de la segunda guerra mundial entre las ramas de la sociología especial y, con un particular interés, la de la sociología económica; se podría decir, que a partir de entonces, los sociólogos se tornaron en los principales colaboradores de los economistas. Los economistas contemporáneos saben que los móviles psicológicos de naturaleza subjetiva, tan importantes como los factores objetivos que coordinan la actividad económica, son determinados por varios conjuntos de relaciones sociales cuyo análisis interesa directamente a la economía, aunque ellos constituyan el propio objeto de la sociología, la ciencia particular de lo social. La Economía y la Historia: Además de las interrelaciones con las estructuras políticas y sociales, los problemas económicos, en su mayor parte, también están condicionados por la permanente evolución histórica de las civilizaciones. Es el condicionamiento proporciona un alto grado de interdependencia, en entre la historia y la economía. La investigación histórica se reviste de indiscutible utilidad para el economista, ofreciéndole la necesaria localización, en el tiempo y el espacio, de las actividades humanas de la naturaleza en general y de las correlaciones entre los acondicionamientos, así como de la organización y evolución de lo hechos. Además, aceptando la observación de R. Aron de que actualmente “el sentido ultimo de la historia no deriva nunca de la exclusiva consideración del pasado sino del análisis dinámico de las sociedades” se estrechan cada vez mas las relaciones 36
  • 37.
    entre la historiay la economía: al sobrepasar los limites de su primitiva jurisdicción, delimitados apenas por el registro sistemático de hechos aislados, el análisis histórico amplio su red de interdependencia en relación con el análisis económico, facilitando al economista el entendimiento del problema del desarrollo en la conexión con el análisis de las nuevas tendencia político-ideológicas de las civilizaciones contemporáneas. Si bien no se puede afirmar que la investigación histórica sea la principal fuente del análisis económico, se debe reconocer que la economía es altamente auxiliada por la historia, principalmente porque el economista necesita seguir diariamente las rápidas transformaciones culturales que están marcando las civilizaciones de occidente y oriente. Más esto, como observa bien M: NIVEAU, “el economista debe apoyarse en la historia, no solamente para descubrir en ella el pasado, sino también para comprender mejor el presente y anticipar el futuro” Los rápidos cambios en los rumbos de la historia contemporánea parecen estar conduciendo a nuevas condiciones de equilibrio global y por eso interesan al economista, ya que comprenden la propia dinámica de las economías modernas. Finalmente, entendiéndose la historia como la ciencia de l evolución, el análisis económico solamente podrá establecer un continuo contacto con la dinámica de las sociedades contemporáneas a través de una creciente interrelación con la investigación histórica, especialmente en una época en que la historia se libera de sus tradicionales concepciones y parte hacia los análisis prospectivos, que son de sumo interés para la comprensión de la evolución económica de la actualidad. Las interrelaciones entre la economía y la geografía resultan de una comprobación fundamental: las instituciones económicas, así como las propias formas de organización de la actividad productiva divergente (a veces acentuadamente) de país a país e incluso entre sus diversas regiones. La investigación de esas diferencias, aunque provengan de las características del medio ambiente, es competencia de la geografía, cuyo campo de acción se extiende cada vez mas, alejándose del simple registro de los accidentes geomorfológicos y de los 37
  • 38.
    fenómenos climáticos, paraocuparse de análisis importantes que interesan mucho a la economía. Como ejemplos podemos mencionar la recopilación y el análisis de las condiciones geoeconomicas de los mercados regionales, la localización de los factores productivos, la distribución demográfica en el espacio geográfico, la descripción y la evaluación de los métodos regionales de producción, el intercambio y las comunicaciones, la composición sectorial de la actividad económica, la eficiencia infraestructural de la economía y las propias formas de organización de las unidades productivas. Con esa aplicación de su orientación, la geografía moderna se transformo en una de las áreas del conocimiento que mas ha auxiliado la tarea del análisis económico. La geografía económica, particularmente, ha demostrado ser de inestimable utilidad para la política económica, pues esta exige el inventario preciso de los recursos naturales y humanos de la sociedad y no puede prescindir de los análisis geomorfológicos, climatológicos pedologicos, hidrográficos y biogeográficos que orientan a los planificadores en la distribución regional de los recursos financieros y tecnológicos disponibles, al tener en cuenta su mejor aprovechamiento. Debido a la tendencias naturales, y a la diversidad tipologica de los recursos de las diferentes regiones, son relativamente pocos, en relación con el conjunto de la fenomenológica económica, los fenómenos que no poseen características regionales o, mas precisamente, espaciales .el problema económico fundamental del hombre, se traduce en la lucha contra la escasez, es evidentemente el mismo, tanto en las primitivas aldeas del sudeste asiático, como en las metrópolis mas desarrolladas de la Europa occidental. Pero, lo que importa al análisis económico son exactamente las diferencias del comportamiento económico, que ciertamente existen en una y otra regiones. Esas diferencias están condicionadas por un gran número de características que la moderna geografía económica investiga y registra, tales como las condiciones del medio, la estructura y evolución demográfica, el régimen de utilización de las modernas conquistas tecnológicas y 38
  • 39.
    también los propiossistemas de producción. Eso no quiere decir que la función del geógrafo y del economista se estén confundiendo; en realidad están perfectamente diferenciadas en el mundo contemporáneo. Pero esa diferenciación –que tiene por fundamentos la diversidad de objetos de las dos ciencias- no invalida el régimen de interdependencia que caracteriza cada vez más los análisis de naturaleza geográfica y económica. La Economía y el Derecho: La actividad económica, además de estar condicionada a las características del espacio geográfico en que se localiza y la evolución de la historia y las modificaciones de las bases institucionales y sociales, también se mantiene ligada a la estructura jurídica del sistema. Esta combinación proporciona un elevado grado de independencia entre el derecho y la economía toda vez que complete a la ley jurídica situar al hombre, a la empresa y a la sociedad, delante del poder político y de la naturaleza, definiendo sus derechos y sus responsabilades y fijando los limites dentro de los cuales se podría ejercer la libertad de acción en cada uno de esos agentes de la actividad económica. Todos los hechos económicos tienen raíces y condicionamientos que los sitúan también en el área específica del derecho. La acción económica tiene por sujetos a los individuos, a las empresas y al sector gubernamental. Esos tres sujetos definen las tres diferentes esferas de interés, cada una de ellas en conflicto potencial con las otras dos. La libertad de organización y de competencia de las empresas, así como la libertad de opinión y de actividad económica de los individuos, deben estar permanentemente ajustadas las leyes jurídicas en tal forma que se concilien los interés y las responsabilidades de cada uno. Todos sabemos que ningún orden económico es posible sin que el derecho limite las libertades, en función de responsabilidades reciprocas para solucionar claramente los conflictos potenciales que se observen. Además, con la importancia cada vez mayor que el sector gubernamental ha adquirido en el medio económico, las relaciones entre la ciencia del derecho y de 39
  • 40.
    la economía handespertado un interés creciente. Después de la Segunda Guerra Mundial se enriquecieron las experiencias jurídicas sobre la realidad económica. Francia introdujo el derecho económico dentro del plan de estudios en 1945, a través de BERNARD CHENOT, en la Universidad de París. En Italia, LORENZO MOSSA abrió el camino para el desarrollo de la nueva disciplina, mientras que en Alemania, por las investigaciones de WILHEM HEDEMANN, desde 1920, se venia prestando mayor atención a la interdependencia que debería orientar los conocimientos jurídicos y económicos. Además, es a los juristas alemanes a quien se debe la comprensión exacta del papel que el derecho debe desempeñar en cualquier sistema económico –a través de el se obtiene la sistematización de las energías sociales, sustituyéndose así, el orden económico natural por el orden económico jurídicamente determinado. Esta situación, que provoco una mayor interrelación entre la economía y el derecho, resulto de cambios que ocurrieron en la propia comprensión del orden económico. Cuando en el siglo XVIII la economía sobresalió como ciencia, los economistas clásicos defendían la primicia del individualismo y del Estado Liberal. Posteriormente, después de la segunda mitad del siglo XIX, y sobre todo después de la Gran Depresión y de la Segunda Guerra Mundial, el estado empezó a aumentar su participación en la actividad económica, reduciendo en esta forma el ámbito de la acción privada y ampliándose el ordenamiento de la actividad económica. Además de eso, concluye PELSUO DE SUZA, “se registro el aumento de las instituciones que restringieron el poder y la libertad individual de decidir económicamente”. Con la situación del franco liberalismo por el orden económico orientado o dirigido por el sector gubernamental, se amplio la producción legislativa referente a las actividades económicas. Esto hizo que el conocimiento económico y el conocimiento jurídico abandonaran las viejas concepciones que los mantenían alejados para estrechar las relaciones de interdependencia que actualmente los caracterizan. 40
  • 41.
    La Economía ylos Métodos Cuantitativos: La economía mantiene también estrechas relaciones con otras ramas del conocimiento que no se sitúan necesariamente en el ámbito de las ciencias sociales. Entre estas se destacan los campos reunidos genéricamente bajo la denominación de métodos cuantitativos, tales como las matemáticas y la estadística. Los métodos cuantitativos han mostrado especial interés por la economía no solo en razón de la necesidad de cuantificar ciertos fenómenos económicos, sino también debido al extraordinario desarrollo de la econometria. Los modernos modelos macroeconómicos, el desarrollo de la teoría del crecimiento, los análisis de las relaciones intersectoriales, los cálculos exigidos para la planificación de la actividad económica y finalmente la previsión de las fluctuaciones coyunturales son algunos de los factores que han impulsado las interrelaciones entre el análisis económico y los métodos cuantitativos de investigación. R. LIPSEY en un clásico texto An Introduction To Positive Economics muestra que los métodos de cuantificación, sobre todo a través de los instrumentos de análisis estadístico, han desempeñado un doble papel junto al desarrollo de la economía. En primer lugar –anota ese autor- los economistas recurren a las observaciones del mundo real cuantificándolas en lo posible para comprobar las teorías económicas elaboradas. En segundo lugar, procuran deducir de los datos recopilados las correlaciones existentes entre las variables económicas relevantes, recurriendo así a la estadística para desarrollar nuevos principios subyacentes a la realidad. Como la economía no es una ciencia experimental de laboratorio, se vale de las técnicas del análisis estadístico que hacen posible la comprobación de la falsedad o la veracidad de las hipótesis teóricas formuladas, a partir de un número suficiente de observaciones. Paralelamente, los economistas también recurren a las matemáticas como uno de sus instrumentos auxiliares de trabajo. Siendo cuantificables, las observaciones 41
  • 42.
    económicas pueden serpresentadas y analizadas a través de modelos matemáticos. A pesar de que estos no puedan ser interpretados con el rigor de las formulas desarrolladas en el campo de las ciencias experimentales, generalmente bastantes útiles como medios de representación de la realidad y proyección de los resultados que los economistas esperan obtener cuando desarrollan actividades para modificar esa misma realidad. 42
  • 43.
    1.6 PROBLEMAS BASICOSDE LA ECONOMIA El análisis de la escasez de los recursos productivos y de las inmensas necesidades humanas nos debe haber llevado a la conclusión de que la economía es una ciencia esencialmente hacia tres tipos de problemas. El primero se relaciona con la determinación del limite conjunto de bienes y servicio que deben producirse, lo mismo que sus respectivas cantidades; ese primer problema resulta de la imposible practica de producir todos los bienes y servicios deseados en cantidades ilimitadas. El segundo se relaciona con la utilización optima de los recursos disponibles; es lógico que si los recursos son escasos, se haga necesario, además de la selección y la limitación de aquello que debe producirse, adoptar procedimientos tecnológicos que permiten extraer en la mejor forma el máximo posible de su capacidad productiva a cada a cada uno de los recursos disponibles. El tercer problema se relaciona con los procesos y la estructura de distribución de los bienes y servicios producidos; este ultimo problema también resulta de la imposibilidad de atribución a cada uno de los participantes en el proceso productivo, una parte igual en el producto final obtenido; como las capacidades productivas individuales son diferentes, las participaciones en el producto final no pueden ser iguales. Sin embargo, ¿la estructura de distribución a que se llego fue realmente justa? Estos tres problemas principales, por su fundamento económico, están relaciones dos directamente con la escasez de recursos y lo ilimitado de las necesidades. De ahí por que la solución de cada uno de ellos conduce a la toma decisiones. Frente a todas las opiniones concebidas siempre ha habido muchas alternativas. No se puede decir lo mismo de las posibilidades. Frente a los escasos recursos optaron preferentemente por la subsistencia, por la seguridad y por la guerra como medio de alcanzar el objetivo básico de supervivencia. Las sociedades modernas, complejas y organizadas, no han conseguido superar las limitaciones tecnológicas y mucho menos reprimir las necesidades humanas. Las numerosas alternativas que hoy se ofrecen a las sociedades modernas, lejos de eliminar el problema de 43
  • 44.
    las opciones, talvez lo han complicado y hayan llevado a los economistas contemporáneos a pronosticar que tales inconvenientes serán cada vez mas graves. Sin embargo como veremos, las opiniones básicas –espadas o arados, consumo o inversión- constituyen solamente una primera aproximación al análisis de los problemas económicos fundamentales. Además de estas opiniones básicas se abren nuevas e innumerables alternativas. Si la sociedad, sacrificando el bienestar y las posibilidades inmediatas de consumo, opta por la inversión en producción de base y de infraestructura, queda por saber cuales serán las industrias básicas que se deben desarrollar, cuales los productos que se elaboran, como repartirán el producto de esa actividad entre los miembros de la colectividad. De igual manera, si la sociedad opta por la producción de bienes de consumo de uso inmediato, falta saber, frente a las grandes posibilidades de producción de bienes de esa naturaleza, en que cantidad y cuales serán producidos efectivamente. Una vez escogidos los productos y decididas las cantidades, la sociedad tendrá que optar por los posibles métodos de producción y, finalmente, por la repartición del producto social entre los individuos que componen en cuadro de la actividad económica. En esas condiciones, detrás de las opciones básicas se ocultan problemas mas graves, cuya solución representa, como señala Shackle “la propia razón de ser de nuestra rama del conocimiento”. Estos problemas se refieren a tres cosas conocidas, contenidas en tres preguntas aparentemente simples: 1. ¿Qué y cunado producir? 2. ¿Cómo producir? 3. ¿Para quién producir? Estas preguntas abarcan prácticamente todo el vasto campo de la Teoría Económica. 44
  • 45.
    Decidir entre seguridado bienestar, entre bienestar inmediato o producción básica para el aumento del bienestar futuro, son hechos que constituyen dos dilemas fundamentales de las sociedades siempre tendrán que afrontar. Pero, acabamos de señalar, además de esos problemas fundamentales las sociedades tienen otras interrogantes que contienen más específicamente toda la complejidad de la organización económica. Esas otras interrogantes, que existen sea cual fue la decisión básica adoptada, se clasifican en tres niveles diferentes. En el nivel económico se decide que y cuando producir; en el tecnológico, sobre como producir; en el social, para quien producir, o mas claramente, como distribuir el producto. La escasa disponibilidad de recursos lleva a las sociedades a un sinnúmero de decisiones económicas, sobre la naturaleza y la cantidad de bienes que deberán producirse en cada uno de los sectores del sistema productivo. El sentido económico acerca de que y cuando producir se desarrollo a partir del conocimiento de las máximas posibilidades económicas, pues la eficiencia existe que las diferentes combinaciones se ubiquen sobre la curva de posibilidades de producción. Si hay por determinadas cantidades de un conjunto de bienes y servicios, la sociedad se sitúa dentro de los límites de su capacidad productiva, aunque ese conjunto de bienes y servicios satisfaga perfectamente los deseos de la sociedad, el sentido económico de las alternativas adoptadas no habrá sido alcanzado. La posición dentro de la curva implica desperdicio de posibilidades no compartibles con la necesidad económica de la plena utilización de los escasos recursos. De igual manera, no debe olvidarse que el conjunto de las combinaciones sobre que y cuando producir no podrá, en virtud de los principios económicos, situarse fuera de los limites de producción por que en ese caso, advierte McMonnel “la sociedad estaría situando sus objetivos en lugares obviamente inalcanzables”. Al nivel tecnológico, corresponde solucionar la interrogante de cómo producir. Se trata de obtener la máxima eficiencia productiva que deberá alcanzarse no solo 45
  • 46.
    por la movilizaciónde todas las posibilidades de producción, sino también por la mejor combinación posible de los recursos disponibles. Deben adoptarse los mejores métodos. Las unidades de producción tendrán que saber combinar, en la mejor forma posible, sus recursos patrimoniales y humanos y la sociedad tendrá que saber graduar la absorción de tecnología, de manera que la introducción de la técnica en el aparato productivo no implique desperdicio del potencial humano por el desempleo tecnológico. Por el contrario, al hacer compatibles las metas del empleo con las de la expansión tecnológica, la sociedad no deberá alcanzar el empleo de técnicas que realmente le posibiliten la máxima eficiencia productiva. Finalmente, a nivel social, el sistema económico deberá optar por el más complejo de los tres principales asuntos. Se trata de decidir en que forma será repartida la producción total obtenida. En ese nivel, no se pensara solamente en alcanzar la máxima eficiencia productiva, sino también en fomentar la distribución ideal de la producción obtenida. Ese objetivo es tan antiguo como los anteriores. Los primeros pensadores economistas, aun en la etapa precientifica de la economía, se preocuparon por la eficiencia distributiva, tal vez tanto como la eficiencia productiva. El mismo Adam Smith, a pesar de haber desplazado el objeto de la economía hacia el terreno de la producción, escribió en su “Riqueza de las Naciones” que “ninguna sociedad puede ser floreciente y feliz si la mayoría de los que la constituye son pobres y miserables”. Con Ricardo y los socialistas, el objeto de la economía se traslado al terreno de la distribución y en el siglo XIX seguramente este fue el asunto que más interés despertó entre los economistas. En el siglo XX, el análisis económico tuvo que atender el problema de las fluctuaciones de la actividad. El pleno empleo de los recursos disponibles y la crisis de los años ´30 llevaron a los economistas a analizar con profundidad las determinantes del ingreso nacional y del volumen de empleo. No obstante, el propio Keynes, admite que la incapacidad para garantizar el pleno empleo y la arbitraria y desigual distribución de la riqueza constituyen los dos principales defectos del mundo en que vivimos. 46
  • 47.
    Los tres problemasprincipales: que y cuando, como y para quien. Dentro de esta línea de análisis, podemos ver que todas las sociedades siempre se han enfrentado, además de los dilemas básicos, a tres problemas fundamentales, que se interrelacionaba en los aspectos económicos, tecnológicos y social. La cuestión económica solo se solucionara completamente si hay eficiencia tecnológica convenientemente dosificada que se complemente con un eficiente sistema distributivo. Por el contrario, la solución de la cuestión tecnológica solamente alcanzara su plenitud si las opciones económicas y sociales son lógicas y pertinentes. Como observo Shckle, la eficiencia técnica presupone la eficiencia económica; ningún método de producción puede lograr su máxima eficiencia económica, si no alcanza su mas alto grado de eficiencia técnica para determinada combinación de cantidades de factores de producción. En igual forma, la cuestión social, ligada íntimamente a los problemas del bienestar, solo será satisfactoriamente solucionada, cuando se integre a la solución de los asuntos económicos y tecnológicos. En la tabla 7.1, partiendo de sus niveles de referencia, resumimos los esquemas básicos de solución aplicable a los tres problemas económicos principales. Como se observa, la solución del problema que y cuando producir implica la adopción de opiniones lógicas, situadas necesariamente dentro de las fronteras de producción de la economía. Las unidades de producción instaladas en el sistema, solamente deberán dedicarse a la producción de te, cacahuate, revistas, lana, medicamentos, aparatos eléctricos de uso domestico y carne, si la colectividad (o quien por ella este decidiendo) juzga que esos bienes en las cantidades en que se están produciendo, son los que responden mas adecuadamente a las necesidades y a los deseos existentes. En caso contrario, como la finalidad esencial de la maquinaria productiva de la economía es atender en escala optima las prioridades sociales manifiestas, so esos bienes no satisfacen plenamente las aspiraciones 47
  • 48.
    colectivas deberán tomarseotras decisiones, hasta que las unidades de producción realmente se ajusten a las escalas ideales de preferencia. Por otro lado la solución a la pregunta como producir implica la obtención de máxima eficiencia en la combinación y en la aplicación de los recursos disponibles. Como los recursos son escasos y las necesidades ilimitadas, esas reservas de factores productivos deben combinarse con el fin de lograr niveles óptimos de producción. Las técnicas de producción empleadas deben conducir a la óptima relación entre la producción total obtenida y la cantidad de recursos empleados. Si la combinación y la aplicación de los recursos movilizados no llegan a los máximos niveles posibles, habrá que poner en practica nuevos métodos de producción para que no se despidiesen los potenciales existentes. Finalmente, la solución a la pregunta para quien producir implica lograr eficiencia distributiva. No se trata de alcanzar los limites de producción, sino los del bienestar social e individual. Sin duda, maximizar el producto es una meta importante, pero, distribuirlo satisfactoriamente entre los que participen en el proceso productivo, también en un objetivo importante y fundamental. Es asi los sistemas económicos enfrentan no solo los problemas relacionados con la optimización de las posibilidades de producción y de empleo de los recursos, sino también con los resultados de la atribución de parte justas y compatibles con las atribuciones individuales, a los propietarios de los recursos movilizados. Esas consideraciones indican que la constitución de un sistema económico social, capaz de armonizar perfectamente la solución de los tres problemas económicos fundamentales, tal vez represente el objetivo principal de la organización económica de las naciones. Como indicamos en la figura 7.1 los tres problemas económicos principales se encuentran estrechamente relacionados, de suerte que –al hacer compatibles las soluciones implícitas- un sistema ideal deberían obtener elevada eficiencia productiva, combinada con apreciable eficiencia distributiva. La 48
  • 49.
    primera se alcanzaríamediante decisiones económicas y tecnológicas acertadas; la segunda, a través de la correcta distribución de la producción obtenida. En tal sentido, la solución integrada de los problemas implícitos deberá llevarse hasta su punto máximo, en tal forma que se eleven, a la máxima expresión posible, el área representada por la superposición de los tres círculos de la figura en referencia. En una situación extrema, si hubiese prefecta armonía y compatibilidad en el encauzamiento de los tres problemas fundamentales, los tres círculos deberían yuxtapuestos y el área de superposición alcanzaría su mas alta expresión. En cualquier otra situación extrema –naturalmente indeseable en todos los aspectos si no hubiera alguna armonización en el encantamiento y en la solución de los tres problemas fundamentales, cada uno de los tres círculos estaría distante de los otros dos. La total falta de superposiciones evidenciaría un sistema incapaz de armonizar la solución de los tres problemas económicos fundamentales, en sus niveles económico, tecnológico y social. Tabla 7.1 Niveles de referencia y esquemas para la solución de los problemas económicos fundamentales. Problemas económicos fundamentales Niveles de referencia Esquemas de solución 1.- Que y cuando producir Económico Adopción de opciones lógicas que satisfagan plenamente las necesidades y los deseos de la colectividad. Supone el alcance de los niveles de producción. 2.- Como producir Tecnológico Obtención de eficiencia productiva. Supone eficiente combinación óptima ubicación de los recursos y maximización de los niveles de producción por la plena movilización de los factores disponibles. 3.- Para quien producir Social Obtención de eficiencia distributiva. Supone que se alcanzan los niveles de bienestar individual y social. 49
  • 50.
    PARA QUIEN PRODUCIR (correcta distribuciónde la producción obtenida para alcanzar la justicia retributiva) QUE Y CUANDO PRODUCIR (Adopción de opciones que satisfagan plenamente las necesidades colectivas) COMO PRODUCIR (combinación eficiente y optima aplicación de los recursos) La constitución de un sistema económico ideal implica una ampliación gradual de esta área de superposición Esa esquematización sugiere que si fuese posible medir el grado de perfección de un sistema económico, la medición se había a través de elementos que hicieran posible la correcta delimitacion del área de superposición de los tres círculos – mientras mas grande sea, mayor será el grado de perfección del sistema. Por el contrario, mientras mas alejados estén entre si los circulo, menor será el área de superposición y menor el grado de perfección correspondiente. No es fácil alcanzar la armonización de los tres problemas principales. Ella constituye la propia razón de ser del análisis económico. Cada uno de los tres problemas básicos es de difícil solución, ya que resumen objetivos económicos, tecnológicos y sociales no siempre alcanzados plenamente, ni siquiera en forma aislada. Hay sistemas que tal vez han conseguido elevados grados de eficiencia económica y tecnológica, sobre todo en periodos de plena movilización. Otros tal vez se han aproximado a la ejecución de programas distributivos aparentemente justo. Sin embargo, serán menos comunes los ejemplos de sistemas que han conseguido en el pasado o que consigan en la actualidad una satisfactoria combinación de la necesaria eficiencia técnica productiva con la justicia distributiva requerida. 50
  • 51.
    Figura 7.1 Interrelaciónde los tres problemas económicos fundamentales Los tres principales problemas y la organización de la actividad económica 51
  • 52.
    Las discusiones queacabamos de plantear deben haber dejado en claro que los tres poblemos económicos principales, sobre todo cuando se examinan conjuntamente, distinguen un conjunto de cuestiones de mucha complejidad no solo por sus raíces económicas, sino por su contenido sigla, ético y político. Es tal el grado de complejidad, que los pueblos de todas las épocas y lugares siempre se vieron frente a la necesidad de organizar mejor sus sistemas económicos tratando de optimizar la solución de sus problemas fundamentales. La organización de la actividad económica se encuentra directamente relacionada con la solución de los problemas económicos fundamentales –que y cuando, como y para quien producir. Siempre con el objetivo de asegurar mayor eficiencia para la asignación de sus recursos, las naciones económicamente motivadas se dedicarían a la difícil y controvertida búsqueda del sistema económico ideal. En el ámbito económico y tecnológico, incluso los pueblos primitivos, que practicaron el autoabastecimiento, descubrieron que la polución de sus problemas economitos fundamentales podría facilitarse por la división del trabajo- recurso que implique mayor eficiencia de actividades económicas. Las ventajas de este descubrimiento serán comprobadas definitivamente después de la Revolución Industrial, afianzándose durante el siglo XIX y conduciendo a la especialización extrema de las funciones individuales, como se observa en la actualidad. Paradójicamente, si la división del trabajo condujo al condicionamiento y a la mejor solución de los asuntos relacionados con la eficiencia productiva, tal vez haya dado mayor complejidad a las cuestiones relacionadas con la justicia distributiva. El aumento de la eficiencia económica y tecnológica, observado en las primeras décadas del siglo XIX, durante el periodo formativo del capitalismo industrial había sido paralelo al agravamiento de los problemas sociales atribuidos a los insatisfactorios patrones de distribución del producto social. A medida que las actividades se especializan, se hace más compleja la valoración de las 52
  • 53.
    contribuciones individuales. Deahí por que, junto con los objetivos de supervisar y coordinar las tareas desarrolladas por los millones de individuos y unidades de producción que componen el cuadro de las actividades económicas, es necesario desarrollar y aplicar modelos de organización que reduzcan los desequilibrios de la distribución. Los liberales de los siglos XVIII y XIX propusieron que las bases del modelo de organización económica deberían ser el individualismo, la libre iniciativa y la competencia empresarial. Según su propuesta, el libre funcionamiento del sistema de precios y de los mecanismos del mercado conducirían a la optima aplicación de los recursos disponibles, garantizándose el pleno empleo y la eficiencia económica general. En contraste con el modelo, los críticos del sistema liberal capitalista, partiendo del as bases ideológicas elaboradas por Marx, propusieron el bloqueo de la libertad empresarial, el colectivismo y el intervencionismo de estado. En lugar de los mecanismos libres antes propuestos se implantarían sistemas centralizados de control capaces de coordinar las metas de producción de la economía, la aplicación de los recursos y la distribución del producto. Con estas dos proposiciones presentadas como diametralmente opuestas, aun son posibles infinidades de modelos menos extremistas. Todos ellos, en relación con el análisis de su eficacia, implican juicios de valor debido a sus contenidos éticos y políticos. ¿Cuál seria –se pregunta- el modelo ideal? Entre las diferentes opiniones, ¿Cuáles son las que combinan mejor los supuestos de la eficiencia económica con los ideales de la justicia distributiva? ¿Cuál será la forma de organización ideal? ¿la sociedad deberá instituir una autoridad central que dirija y coordine todas las actividades individuales? Deberá realmente existir esa autoridad suprema, para que sea la que decida sobre cuales serán los bienes que deben producirse, sus cantidades, como se producirán y como se distribuirán? O por el contrario ¿las sociedades confiaran en la acción autorreguladora de una organización espontánea y liberal? ¿Cómo organizar la actividad económica? La planificación global, tipo colectiva, ¿se muestra mas eficiente en la solución de 53
  • 54.
    todos los problemasfundamentales, comparativamente con el laissez-faire? ¿Cómo soluciona cada uno de esos sistemas los complicados problemas fundamentales con que se enfrentan todas las sociedades? La evaluación del a eficiencia del os sistemas alternativos constituye uno de los asuntos mas complejos del análisis económico. Debemos tener presente la acertada observación de Delfim Netto ¨no hay sortilegio capas de reprimir la expansión de las necesidades de la colectividad ni forma mística capaz de superar las limitaciones tecnológicas ni la limitación de los recursos¨. 54
  • 55.
    1.7 FACTORES DELA PRODUCCION Son todos aquellos elementos que constituyen a que la producción se lleve a cabo. Tradicionalmente se ha agrupado en: tierra, trabajo, capital y organización o habilidad empresarial. Tierra.- En el sentido más amplio se refiere a los recursos naturales que pueden ser transformados en el proceso de producción: tierra, agua, minerales, vegetales, animales. Etcétera. Trabajo.- Es el desgaste físico y mental de los individuos que se incorporan en el proceso productivo. El trabajo también se define como la actividad humana mediante la cual se transforma y adapta la naturaleza para la satisfacción de sus necesidades. Capital.- Son todos aquellos bienes que nos sirven para producir otros bienes. Son aquellos recursos económicos susceptibles de reproducirse y que ayudan en el proceso productivo; esta constituido por las inversiones en: maquinaria, equipo, mobiliario, instalaciones, edificios, etcétera. Organización.- También llamada habilidad empresarial, es el conjunto de actividades encaminadas a la dirección, organización, sistematización y conducción para llevar a cabo el proceso productivo. La habilidad empresarial la desarrollan los administradores, gerentes, economistas y contadores que se encuentran en puestos directivos de la unidad productiva. No debe confundirse la habilidad empresarial con el empresario ya que este generalmente es el dueño de la empresa o negocio, en cambio la habilidad empresarial debe desarrollarse y se puede adquirir a través del estudio sistematizado del proceso productivo y de su organización, lo cual se puede hacer por medio de estudios universitarios, cursillos, conferencias, etcétera. 55
  • 56.
    Relaciones entre factores Pararealizar la producción es necesario combinar los factores económicos y es precisamente la persona que desarrolla su habilidad empresarial la encargada de dicha combinación, y puede ser el gerente, el administrador, etcétera. Solo las actividades que utilizan recursos naturales provenientes de la tierra, como minerales, petróleo o productos agrícolas, realizan una combinación de los cuatro factores productivos, porque incluye la tierra. Algunas actividades de producción como la producción industrial y el comercio utilizan el trabajo, el capital y la habilidad empresarial en forma más intensiva; los recursos naturales que provienen de la tierra se usan poco en estas actividades. La forma en que se combinan los diferentes factores de la producción recibe el nombre de relaciones técnicas de producción que dependen del grado de técnica alcanzado por una sociedad en un momento determinado y de la habilidad empresarial que se aplique en una unidad económica dada. Las relaciones técnicas de producción se llevan a cabo durante el proceso de producción que es el conjunto de procesos específicos de trabajo. “…realizados concientemente y con fines vinculados entre si para producir un bien determinado, o sea, un producto.” 56 Capital Tierra Habilidad empresari al Combina Trabajo Resultado PRODUCCIO N
  • 57.
    Tierra Es el hombreel elemento cohesionado e integrador de todos los factores productivos, por que el es el que posee toda la fuerza de trabajo que aplica en forma hábil para obtener de la naturaleza todos aquellos elementos que combinados en forma adecuada nos llevan a la obtención de bienes. Es por ello en la combinación de factores de producción encontramos a las relaciones sociales de producción como un elemento fundamental. Las materias primas se utilizadas en la industria ya no se consideran parte de la naturaleza porque ya han sido transformadas aunque no satisfagan necesidades finales. A las materias primas se les considera parte del capital. Las relaciones sociales de producción son aquellas que se establecen entre los hombres durante el proceso productivo y que no dependen de su voluntad. 57 Trabajo Capital Habilidad empresaria l RELACIONES TECNICAS DE PRODUCCION PRODUCCION PRODUCCION RELACIONES TECNICAS DE PRODUCCION RELACIONES TECNICAS DE PRODUCCION
  • 58.
    Unidad II OFERTAY DEMANDA 58
  • 59.
    Unidad II OFERTAY DEMANDA Objetivo educacional: Comprenderá la teoría de la oferta y la demanda como determinantes del precio en un mercado libre. Actividades de aprendizaje.- 2.1Investigar los conceptos de: oferta, demanda y precio. 2.2Resolver problemas relacionados con la oferta y la demanda para determinarle precio de equilibrio y los efectos producidos por cambios en una de las variables. 2.3Resolver problemas de los diferentes tipos de elasticidad, aplicando las formulas respectivas. 59
  • 60.
    2.1 LA TEORIADE LA ESCASEZ El de escasez es un concepto relativo. Un recurso natural es abundante o escaso comparado o en función de algo. La relativa abundancia o escasez de recursos naturales implica definir disponibilidades físicas de los elementos existentes en la tierra en función de sus posibilidades de utilización. La sociedad es indiferente a la relativa abundancia física de un elemento existente en la corteza terrestre que no tiene uso actual ni potencial. Es la capacidad para satisfacer necesidades y la comparación entre la magnitud de las necesidades a satisfacer y la disponibilidad física de recursos la que definirá el grado de su escasez. Esto supone que la escasez no es puramente un término físico. Si así fuera, el problema se reduciría a encontrar una forma adecuada para medir su magnitud. Sin embargo, hay un componente socioeconómico, definido por la necesidad del bien, que es función de su esencialidad: el grado de escasez estará determinado por la esencialidad del bien para satisfacer necesidades en relación con su disponibilidad física. Un elemento cuya disponibilidad física es muy reducida, pero que no tiene utilización alguna, es obvio que no puede calificarse de escaso. El debate sobre la escasez ha tenido dos enfoques fundamentales. Uno de ellos es el que examina exclusivamente su aspecto físico, en término de una existencia fija e invariable de recursos, y lo relaciona con exigencias cuantitativas futuras mediante extrapolaciones de tendencias observadas históricamente, prescindiendo de consideraciones adicionales que puedan alterar tales tendencias. El otro enfoque es el que examina el problema en términos económicos, y aquí el problema de la escasez viene asociado a un desajuste entre oferta y demanda. Lo anterior lleva a establecer una clara distinción entre lo que podría denominarse una escasez física --susceptible de mediciones físicas de diverso tipo-- y una escasez socioeconómica, definida por consideraciones respecto a la esencialidad del recurso. Este último, siendo un concepto claramente social, varía de acuerdo 60
  • 61.
    con los cambiosen las estructuras sociales, sus valores y patrones de consumo, los problemas estratégicos de seguridad militar, etc., es decir, la escasez tiene que examinarse en un contexto dinámico. Lo que es escaso hoy puede no serlo mañana, y viceversa. Existe la esencialidad absoluta de ciertos recursos cuando su disponibilidad es condición sine qua non para la vida humana y su ausencia implica la imposibilidad de vida. El aire y el agua son, por definición, recursos esenciales. En términos económicos, un recurso natural o un material es esencial si tiene demanda aun a precios arbitrariamente elevados1 y si su carencia es causa de importantes desajustes económicos, sociales y políticos. En el límite, un recurso es esencial económicamente si la producción de un bien de consumo final o de una materia para el proceso productivo es cero en ausencia de dicho recurso natural. En economía, son las características de la demanda las que contribuyen a definir la esencialidad de un recurso. Su escasez no está definida por las cantidades relativas de elementos existentes en la corteza terrestre, sino que responde a una situación en que la demanda futura esperada supera la oferta prevista. Tal desajuste implica que los precios del bien en cuestión aumentan hasta que la oferta y la demanda logran un nuevo nivel de equilibrio. Por lo tanto, las fluctuaciones de precios serían indicadores de escaseces relativas. La esencialidad de un recurso se da entonces en términos económicos cuando la elasticidad de la demanda a corto plazo es cercana a cero. Una situación de escasez se produce cuando una baja elasticidad de demanda se asocia a una elasticidad precio de la oferta también cercana a cero. La superación de esta situación dependerá de las posibilidades de sustituir el producto o de encontrar fuentes alternativas capaces de responder rápidamente al incremento de la demanda. En ambos casos las posibilidades descansan en las capacidades científico-tecnológicas de la sociedad y en las facilidades para su aplicación práctica. Por ejemplo, la escasez de energía está determinada por los problemas 61
  • 62.
    asociados a unafuente energética como el petróleo --en que se basa la civilización industrial--, y por las dificultades de desarrollar alternativas energéticas a corto plazo. Un ejemplo adicional podría ser el cobre. Su escasez está definida por las magnitudes de reservas de leyes económicamente explotables con la tecnología vigente, y por las posibilidades de sustituirlo con otros productos --aluminio, plásticos, maderas, fibra óptica etc.-- capaces de ejercer las mismas funciones. Si las condiciones económicas y tecnológicas permiten la explotación de minerales de leyes inferiores y/o un proceso de sustitución automática o casi automática por otros materiales, el grado de esencialidad y escasez del cobre se verá inmediatamente alterado. Por lo tanto, la noción de escasez tiene una dimensión temporal. En el largo plazo es siempre posible alterar patrones de consumo, encontrar fuentes alternativas a un producto o desarrollar procesos y tecnologías capaces de producir bienes para sustituirlo. Así pues, la elasticidad de sustitución es elemento fundamental en la definición de escasez. Tal elasticidad está determinada en gran medida por el conocimiento tecnológico y sus posibilidades de aplicación práctica. Lo que cabe preguntarse es en función de qué estímulos, señales o motivaciones se desata la acción social orientada a la búsqueda de soluciones para la situación de escasez, y cuál es el nivel crítico que pone en marcha el mecanismo social que acelera el proceso de innovación tecnológico dirigido hacia la sustitución o hacia la búsqueda de alternativas para superar la coyuntura. La tradición económica estima que el mecanismo del mercado --y más específicamente el sistema de precios-- proporciona las señales requeridas y al mismo tiempo orienta la acción económica que permite superar el problema de escasez. 62
  • 63.
    En un trabajoya mencionado se recurre al costo unitario de extracción por unidad de recurso como medida adecuada de escasez. El argumento --arraigado en la tradición ricardiana-- es que, si la escasez es básicamente un desajuste entre demanda y oferta, resultante de una demanda futura superior a la oferta prevista, el proceso de ajuste se traducirá entonces en costos crecientes por producciones crecientes de recursos solamente asequibles con cantidades también crecientes de capital y trabajo que se requieren para compensar la menor calidad y las localizaciones desfavorables de los recursos marginales que se incorporan a la producción. La evidencia empírica del trabajo de Barnett y Morse pone de manifiesto que el índice seleccionado --el costo unitario de extracción-- ha mostrado tendencias decrecientes, es decir, la experiencia histórica desmiente la premisa malthusiana de escasez creciente de recursos naturales. El examen que han hecho algunos autores de estos índices revela ciertas deficiencias que en principio afectarían las conclusiones del estudio de Barnett y Morse. Es claro que algunos elementos esenciales en la determinación de los costos sociales de extracción de recursos naturales han sido ignorados, y entre ellos cabría citar los costos indirectos, los costos externos --por ejemplo, los ambientales-- y sus efectos sobre los llamados bienes libres. Estos costos no han sufrido reducciones similares a los reflejados por los precios de mercado. Más aún, algunos de ellos --en especial los ambientales-- han ido en aumento constante. Sin embargo, esa tendencia no ha sido suficientemente acentuada como para alterar la de los costos monetarios, o simplemente --dadas las características del sistema económico imperante-- ha sido ignorada. Además, como Fisher hace notar, la medida en términos de costo unitario presenta algunos problemas de orden teórico y práctico. Así, por ejemplo, es perfectamente factible que los costos de extracción de un recurso natural se mantengan constantes a medida que se agota el recurso. Por otro lado, es también muy posible --y la experiencia histórica lo demuestra-- que a medida que 63
  • 64.
    la explotación deciertos recursos, básicamente mineros, avanza, a veces a costos crecientes, se descubren nuevos recursos o se descubre que la magnitud del recurso era superior a la hasta entonces conocida. Ambos casos demuestran que un índice de costo unitario de extracción no necesariamente refleja escaseces futuras de recursos. La segunda objeción de Fisher reside en el hecho de que el índice de costo unitario está construido a partir de series históricas de insumos de mano de obra y capital utilizados en la producción de materiales extractivos, y este proceso adolece de todos aquellos defectos típicos de la agregación, de la forma en que ésta se ha llevado a cabo y de la representatividad que tiene. Así, entonces, los costos de extracción, medidos en términos monetarios, están socialmente subvaluados y no reflejan el costo real para la sociedad del producto obtenido. Esta subvaluación --más el hecho de que los costos de extracción no necesariamente reflejan o anticipan la escasez, pues no siempre aumentan a medida que el recurso se extingue, y aun puede darse el caso de que incluso disminuyan-- hace que el índice no anticipe la futura escasez del recurso y, por lo tanto, su empleo como indicador tiene que complementarse con otras medidas. El trabajo de Kerry Smith señala que diferentes factores han influido en los movimientos de precios entre 1900 y 1973 y que, sin una teoría adicional, es difícil establecer un juicio sumario de las tendencias generales. Así pues, parece prudente concluir que los juicios concernientes a la escasez de los recursos naturales no pueden calcularse exclusivamente sobre la base de dichos datos y que la cuestión de la escasez debe mantenerse como una discusión abierta. Por su parte, Fisher examina en el estudio mencionado otros posibles indicadores de escasez, que serían el precio de mercado ordinario y lo que denomina una «renta pura de escasez» (pure scarcity rent), es decir, el valor del recurso in the ground es decir, antes de su extracción. En términos generales, los tres indicadores --costos, precios y renta-- tienen un comportamiento contrario a la 64
  • 65.
    magnitud del recurso,es decir, mientras más pequeña sea la cantidad de recurso, mayores serán los precios, los costos y las rentas. Sin embargo, Fisher hace notar que difiere ampliamente la sensibilidad de precios, costos y rentas frente a un proceso de agotamiento. Nótese que Fisher se refiere generalmente a existencias de recursos, es decir, examina las variaciones en los tres indicadores señalados en función de una existencia dada de recursos. El análisis se lleva a cabo utilizando una función de producción extractiva, en la cual la producción extractiva (Y) es función de un índice de trabajo y capital, que denomina esfuerzo dedicado a la extracción (E) y de una existencia X de recursos, en un periodo T de tiempo: Y : f (E, X, T). Esta función de producción se ve afectada por un efecto de existencia, que Fisher --al igual que otros autores-- supone positivo. En otras palabras, este efecto establece que una cantidad de producción mayor se obtiene de una existencia mayor con un mismo esfuerzo, y también por un incremento de tal esfuerzo. Ese efecto de existencia elevaría los costos, y Fisher se plantea en este punto algunas preguntas: en primer lugar, ¿qué es lo que se considera como recursos naturales? ¿Aquellos que están en la corteza terrestre, o los ya extraídos y convertidos en materias primas? Si nos referimos a estos últimos, con base en las observaciones que se han hecho, los costos serían indicadores inadecuados de escasez y los precios constituirían el indicador más apropiado. En cambio, si se consideran recursos naturales sólo los elementos existentes en la corteza terrestre, antes de su proceso de extracción, entonces --según Brown y Field--7 la renta sería la medida adecuada de escasez. Tal opción es objetada por Fisher, quien demuestra que las rentas de los recursos naturales pueden disminuir, y eventualmente llegar a cero, cuando esos recursos se agotan. La conclusión de Fisher es que los precios de mercado son los indicadores más adecuados de escasez, en función de su correlación positiva con una existencia 65
  • 66.
    dada de recursos,aumentando a medida que los recursos se agotan y reduciéndose a medida que aumenta la existencia de recursos. No sucede lo mismo con los costos y las rentas, que tienen un comportamiento errático. Así, por ejemplo, puede suceder que para ciertos depósitos, si no hay efectos de existencias, los costos no aumentan a medida que el recurso se agota, pero sí puede incrementarse la renta. El problema está lejos de ser solucionado y sin duda no puede examinarse exclusivamente en función de magnitudes económicas y de su comportamiento en el mercado, desde el momento en que tales magnitudes y comportamientos ignoran efectos indirectos de orden social y ambiental. Al mismo tiempo, no permiten la consideración explícita de aspectos concernientes a las tecnologías de extracción y explotación de productos, ni el hecho de que los tres indicadores se ven afectados por el carácter heterogéneo de los recursos. En tal sentido, Fisher afirma que una medida de escasez de recursos naturales debería reflejar claramente los sacrificios directos e indirectos que se hacen para obtener una unidad de recursos, y que al mismo tiempo debería permitir relacionar las variaciones en su existencia. Las observaciones mencionadas sobre efectos indirectos, no perceptibles directamente o no cuantificables, afectan la primera parte de este indicador, mientras que otros factores de orden tecnológico y la heterogeneidad de los recursos dificultan la elaboración de la segunda parte del indicador sugerido por Fisher. 66
  • 67.
    2.2 DETERMINACION DELA OFERTA Y LA DEMANDA Oferta: se define como la cantidad de bienes o servicios que los productores están dispuestos a ofrecer a un precio y condiciones dadas, en un determinado momento. Los principales elementos que determinan la oferta de un producto llamados determinantes de la oferta son: • Costo de producción • Nivel tecnológico • Precio del bien Matemáticamente la oferta puede ser expresada como una función así: O = ƒ(c, t, p) Demanda: se define como la cantidad y calidad de bienes y servicios que pueden ser adquiridos a los diferentes precios del mercado por un consumidor (demanda individual) o por el conjunto de consumidores (demanda total o de mercado) Desde el punto de vista de la demanda individual, la función de demanda de un satisfactor es la relación que existe entre las diversas cantidades del satisfactor que puedan ser compradas: • Los precios posibles del satisfactor • Los ingresos de los compradores • Los gastos de los compradores • Los precios de los bienes complementarios y los sustitutos Formula matemática: 67
  • 68.
    La demanda esla cantidad de mercancías que pueden ser compradas a los diferentes precios por un individuo o por el conjunto de individuos de una sociedad. Es por ello que hablamos de demanda individual y demanda total. La demanda puede ser expresada en una tabla de demanda o en una curva de demanda; en ambos casos se habla de la función de demanda. Desde el punto de vista de la demanda individual, la función de demanda de un satisfactor es la relación que existe entre las diversas cantidades del satisfactor que pueden ser compradas y: • Los precios posibles del satisfactor • Los ingresos de los comprador • Los gastos de los compradores • Los precios de los bienes complementarios (pc) y los sustitutos Matemáticamente la demanda individual puede ser expresada de la siguiente forma: D = ƒ (P, g, y, pc, ps) Puntos Precio Cantidad a 100 10 b 90 20 c 80 30 d 70 40 e 60 50 ƒ 50 60 68
  • 69.
  • 70.
    2.2.1 DETERMINACION DELPRECIO DEL EQUILIBRIO Gráficamente el precio del equilibrio se representa como en la figura 5.22, no hay que olvidar que la oferta y la demanda representan interese contrarios (fuerzas opuestas ya que los oferentes desean vender mas a un precio mas alto para obtener mayores ganancias y los demandantes desean comprar mas a un precio mas bajo para obtener mayor satisfacción) Un ejemplo de cómo se forma el precio de equilibrio es el siguiente: dada una tabla de oferta y demanda, obtenga el precio de equilibrio y grafíquelo. El precio de equilibrio es de 12, ya que en ese punto se igualan la oferta y la demanda a bajo de ese precio hay demanda excesiva en relación con la oferta y oferta insuficiente en relación con la demanda, arriba de ese precio la demanda es insuficiente en relación con la oferta y la oferta es excesiva en relación con la demanda. La cantidad de equilibrio es 120. 70
  • 71.
    El precio deequilibrio tiende a mantenerse siempre y cuando no varíen la demanda y la oferta; si estas sufren modificaciones, le precio de equilibrio cambia. Es decir, en competencia perfecta el precio depende del libre movimiento de la demanda y la oferta o ambos a la vez el precio de equilibrio cambia, algunos cambios que puede sufrir el precio de equilibrio son. Precio Demanda Oferta $ 3 180 60 6 160 80 9 140 100 12 120 120 15 100 140 18 80 160 71
  • 72.
    2.2.2 PROBLEMAS PRACTICOS LaDemanda Hay una serie de factores determinantes de las cantidades que los consumidores desean adquirir de cada bien por unidad de tiempo, tales como las preferencia, la renta o ingresos en ese período, los precios de los demás bienes y, sobre todo, el precio del propio bien en cuestión. Si consideramos constantes todos los valores salvo el precio del bien, esto es, si aplicamos la condición ceteris paribus, podemos hablar, de la tabla de demanda del bien A por un consumidor determinado cuando consideramos la relación que existe entre la cantidad demandada y el precio de ese bien. Cuadro 1: Tabla de demanda: cantidad demandada del bien A a diversos precios. Precio A Demanda A 2 8 4 6 6 4 8 2 Bajo la condición ceteris paribus y para un precio del bien A determinado, la suma de las demandadas individuales nos dará la demanda global o de marcado de ese bien. Es claro que la demanda de mercado del bien A seguirá dependiendo del precio del bien, y, por lo tanto, tendremos una tabla de demanda de mercado para el bien A. 72
  • 73.
    La tabla dedemanda La tabla de demanda, dado un conjunto de circunstancias del mercado, para cada precio, ofrece información sobre la cantidad que el mercado absorbería de cada uno de los precios. Esta tabla de demanda mostraría que cuanto mayor es el precio de un artículo, menor cantidad de ese bien estaría dispuesto a comprar el consumidor, y ceteris paribus cuanto más bajo es el precio más unidades del mismo se demandarán. A la relación inversa existente entre el precio un bien y la cantidad de demandada, en el sentido de que al aumentar el precio disminuye la cantidad demandada, y lo contrario ocurre cuando se reduce el precio, de le suele denominar en economía la ley de la demanda. Las razones por las que cuando el precio del bien aumenta la cantidad demandada por todos los consumidores disminuye son de dos clases. Por un lado, cuando aumenta el precio de un bien algunos consumidores que previamente lo adquirían dejarán de hacerlo y buscarán otros bienes que los sustituirán. Por otro lado, otros consumidores, aún sin dejar de consumirlo, demandarán menos unidades del mismo, por dos razones, porque se ha encarecido respecto a otros bienes cuyo precio no ha variado y porque la elevación del precio ha reducido la capacidad adquisitiva de la renta, y esto hará que se pueda comprar menos de todos los bienes, y en particular del que estamos considerando. 73
  • 74.
    La curva yla función de demanda La curva decreciente de demanda relaciona la cantidad demandada con el precio. Al reducirse el precio aumenta la cantidad demandada. A cada precio PA corresponde una cantidad QA que los demandantes están dispuestos a adquirir. El gráfico recoge cada par (PA , QA) de números de la tabla de demanda DA (cuadro 1). La curva de demanda de un bien, como expresión gráfica de la demanda, muestra las cantidades del bien en cuestión que serán demandadas durante un período de tiempo determinado por una población específica a cada uno de los posibles precios. En cualquier caso, cuando, por ejemplo decimos que la cantidad de demanda de un bien (QA) se ve influida por (o que es una función de) el precio de 74
  • 75.
    ese bien (PA),la renta (Y), y los gustos de los consumidores (G), los precios relativos de los demás bienes (PB), estamos refiriéndonos a la función demanda, que podemos expresar de la siguiente forma: QA = D ( PA, Y, PB, G) Para representar la curva de la figura del Cuadro 1 lo que hemos hecho ha sido suponer que la expresión anterior, esto es, en la función de demanda, los volares de todas las variables, salvo la de cantidad demandada del bien A y su precio, permanecen constantes. Es decir, hemos aplicado la condición ceteris paribus. La función de demanda - precio o función estricta de demanda recoge ceteris paribus la relación entre la cantidad demandada de un bien y su precio. Al trazar la curva d demanda suponemos que se mantiene constante los demás factores que puedan afectar a la cantidad de demanda, tales como la renta. Del análisis que hemos hecho de la demanda podemos precisar algunas cuestiones. Es frecuente oír hablar de la cantidad demandada como una cantidad fija. Así, un empresario que va a lanzar un nuevo producto al mercado se puede preguntar, ¿cuántas unidades podré vender?, ¿cuál es el potencial del mercado con respecto al producto en cuestión? A esas preguntas el economista debe contestar diciendo que no hay una "única" respuesta, ya que ningún número describe la información requerida, pues la cantidad demandada depende entre otros factores del precio que se carguen por unidad. Ya hemos analizado como varía la demanda de un bien cuando cambia su precio, pero, ¿qué sucederá cuando, aún permaneciendo invariable el precio del bien alguno de los factores que bajo la condición ceteris paribus hemos considerados constantes? Una alteración de cualquier factor diferente del precio del bien desplazará toda la curva a la derecha o hacia la izquierda, según sea el sentido del cambio de dicho factor. A este tipo de desplazamiento lo denominaremos cambios en la demanda, 75
  • 76.
    mientras que elresultado en alteraciones de los precios lo denominaremos cambios en la cantidad de demanda. Esta distinción es muy importante y se debe entender claramente que factores producen uno y otro tipo de cambios. Nota y cuadro complementario 2: La relación entre el precio y la cantidad de demanda. Nota: La relación entre el precio y la cantidad demandada se evidencia en el siguiente cuadro, en el que se recogen las previsiones de la Comunidad Económica Europea en materia de demanda de energía, en función de dos escenarios distintos de evolución del precio del petróleo. Como se observa, cuando se supone que el precio es alto, la demanda de energía en la que se emplea el petróleo se reduce relativamente. Cuadro: PREVISIÓN MUNDIAL DE DEMANDA DE ENERGIA PRIMARIA 1985 1995 Tipos de energía Precios elevados Precios bajos Petróleo 484 496 560 Gas Natural 184 200 205 Combustibles sólidos 238 286 285 Nuclear 124 188 185 Nota complementaria3: Otros factores determinantes de la curva de demanda. Otros factores que también inciden de forma notable sobre la curva de demanda son el número de consumidores, los precios y las rentas "futuras" esperadas. Lógicamente, si es constante la renta media de los consumidores que actualmente demandan el bien en cuestión, pero se incrementa el número de consumidores, la cantidad demandada del bien a los diferentes precios aumentará. Así pues, un 76
  • 77.
    aumento del númerode consumidores desplazará la curva hacia la derecha y una disminución hacia la izquierda. Por otro lado resulta evidente que la cantidad demandada de un bien en un período dado depende no sólo de los precios de ese período, sino también de los que se esperan en períodos futuros. Así, la cantidad de gasolina demandada de un día determinado será mayor si se espera que el gobierno va a decretar de forma inminente un aumento del precio. La incidencia del futuro también se pone en manifiesto cuando la variable considerada es la renta. Piénsese que lo individuos esperan que las rentas van a experimentar un incremento futuro apreciable, pues en los convenios colectivos entre sindicatos y empresarios se ha llegado a un principio de acuerdo en este sentido. Si los consumidores creen que las rentas van a aumentar en un futuro próximo, desearán comprar más bienes en ese período, cualquiera que sea el precio, con lo que la curva de demanda se desplaza hacia la derecha. La Oferta 77
  • 78.
    Al igual queen el caso de la demanda, señalaremos un conjunto de factores que determinan la oferta de un empresario individual. Estos son la tecnología, los precios de los factores productivos (tierra, trabajo, capital) y el precio del bien que se desea ofrecer. La tabla de oferta Bajo la condición ceteris paribus, denominamos tabla de oferta a la relación que existe entre el precio de un bien y las cantidades que un empresario desearía ofrecer de ese bien por unidad de tiempo. Podemos obtener la oferta global y de mercado sin más que sumar para cada precio las cantidades que todos los productores de ese mercado desean ofrecer. Mientras la tabla de demanda muestra el comportamiento de los consumidores, la tabla de oferta señala el comportamiento de los productores. Sí la tabla de demanda relaciona los precios con cantidades que los consumidores desean comprar, una tabla de oferta representa, para unos precios determinados, las cantidades que los productores estarían dispuestos a ofrecer. Aprecios muy bajos los costes de producción no se cubren y los productores no producirán nada; conforme los precios van aumentando se empezarán a lanzar unidades al mercado y, a precios más altos, la producción será mayor. Cuadro 4: 78
  • 79.
    Tabla de oferta:Cantidades ofertadas del bien A a distintos precios. Precio A Oferta A 2 0 4 2 6 4 8 6 El argumento inverso también se puede utilizar. Así el crecimiento de la curva de oferta se puede establecer diciendo que si , por ejemplo, se desea mayor producción de algún bien, habrá que ir añadiendo mayores cantidades de mano obra y, apelando a la ley de los rendimientos decrecientes, resulta que el costo necesario para elevar la producción en una unidad más será cada vez mayor. La curva y la funcion de oferta Según señalamos al hablar de la demanda, la oferta no puede considerarse como una cantidad fija, sino como una relación entre cantidad ofrecida y el precio al cual dicha cantidad se ofrece en el mercado. En este sentido, la curva de la empresa o de la industria es la representación gráfica de la tabla de oferta respectiva, y muestra las cantidades del bien que se ofrecerán a la venta durante el período de tiempo específico a diversos precios de mercado. Esta curva suele tener pendiente positiva. 79
  • 80.
    La curva deoferta, pues, muestra la relación entre el precio y cantidad ofrecida. A cada precio PA le corresponde una cantidad ofrecida QA, y uniendo los distintos puntos (PA , QA) obtenemos la curva de oferta. La curva de oferta es la expresión gráfica de la relación existente entre la cantidad ofrecida de un bien en un período de tiempo y el precio de dicho bien, es decir, de la función de oferta. Esta función establece que la cantidad ofrecida de un bien en un período de tiempo concreto (QA) depende del precio de ese bien (PA), de los precios de otros bienes (PB), de los precios de los factores productivos (r), de la tecnología (z) y de los gustos o preferencias de los productores (H). De esta forma podemos escribir la función de oferta siguiente: QA=O(PA, PB, r, z, H) La introducción de la condición ceteris paribus, en el sentido de que la función de oferta anterior todas las variables permanecen constantes excepto la cantidad ofrecida del bien A y el precio del mismo bien, permiten obtener la curva de oferta representada en el CUADRO 4. Los desplazamientos de la curva de oferta se analizan en el apartado siguiente. 80
  • 81.
    La función oferta- precio o función estricta de oferta recoge ceteris paribus la relación entre la cantidad ofrecida de un bien y su precio. Al trazar la curva de oferta suponemos que se mantienen constantes todos los demás factores que pueden afectar a la cantidad ofrecida, tales como los precios de los factores. 81
  • 82.
    2.3 TIPOS DEELASTICIDAD • Elasticidad de la de manda • Perfectamente Inelástica • Totalmente Vertical • Perfectamente Elástica • Totalmente Horizontal • Elástica Unitaria • Relativamente Elástica • Relativamente Inelástica • Elasticidad de la Oferta • Perfectamente Inelástica • Perfectamente Elástica • Elasticidad Unitaria • Relativamente Elástica • Relativamente Inelástica Sin Embargo las mas utilizadas son • La Elástica • La Inelástica • La Unitaria 82
  • 83.
    2.3.1 ELASTICIDAD PRECIONDE LA DEMANDA El coeficiente de elasticidad-precio de la demanda (e) mide el cambio porcentual de la cantidad demandada de un articulo por unidad de tiempo, que resulta de un cambio porcentual dado en el precio del articulo. Como precio y cantidad tienen una relacion inversa, el coeficiente de la elasticidad-precio de la demanda es un valor negativo. Para evitar el manejo de cantidades negativas, frecuentemente se introduce un signo menos en la formula para e. Si ΔQ representan el cambio en la cantidad demandada de un artículo como resultado de un cambio dado en su precio (ΔP), tenemos. Se dice que la demanda es elástica cuando e > 1, y unitaria cuando e = 1. Ejemplo. Dada la tabla y la grafica correspondientes a la curva de demanda de mercado de x, podemos encontrar e para un movimiento desde el punto B al punto D y de D a B como sigue: 83
  • 84.
    (El símbolo ~=significa aproximadamente igual a). Así, obtendremos un valor diferente para e según según nos desplacemos de B a D o de D a B. Esta diferencia se presenta por que usamos un base distinta para calcular los cambios porcentuales en cada caso. Podemos evitar obtener resultados diferentes usando el promedio de los dos precios [(PB + PD ) /2] y el promedio de las dos cantidades [(QB + QD ) /2], en lugar de PB y QB o de PD y QD en la formula para encontrar e . De esta manera, Aplicando esta formula modificada, para encontrar e ya sea con un movimiento de B a D o un desplazamiento de de D a B, obtenemos. 84
  • 85.
    Esto equivale aencontrar e en un punto intermedio entre B y D (ósea en el punto C). Ejemplo dada la curva de demanda de mercado por la tabla 2 y su grafica podemos encontrar e en el punto medio de los puntos C y F, según sea el desplazamiento de C a F o de F a C, como sigue: 85
  • 86.
    2.3.2 ELASTICIDAD INGRESODE LA DEMANDA El coeficiente de elasticidad-ingreso de la demanda (eM) mide el cambio porcentual en la cantidad comprada de un artículo por unidad de tiempo, (ΔQ/Q) como resultado de un cambio porcentual dado en el ingreso del consumidor (ΔM/M). De este modo, Cuando eM es negativo, el artículo es inferior. Si eM es positivo, el artículo es normal. Un artículo normal generalmente es de lujo si su eM >1; de lo contrario es una necesidad. Según el nivel de ingresos del consumidor, eM para un artículo puede variar considerablemente. Así, un bien puede ser un lujo a niveles “bajos” de ingreso, una necesidad a niveles “intermedios” y un artículo inferior para los niveles “altos” de ingresos. EJEMPLO. Las columnas (1) y (2) de la tabla 4 indican la cantidad del articulo X que compraría un individuo por año a diferentes niveles de ingreso. La columna 5 da el coeficiente de elasticidad-ingreso de la demanda de este individuo para el artículo X entre varios niveles sucesivos de ingreso disponible. La columna 6 indica la escala de ingreso sobre la cual el articulo X es de lujo, una necesidad o un articulo inferior. El artículo X podría referirse a botellas de champaña. A niveles de ingreso superiores a $24 000 al año, la champaña se convierte en un artículo inferior par este individuo; probablemente se sustituye con vinos raros y muy costosos. 86
  • 87.
  • 88.
    2.3.3 ELASTICIDAD CRUZADADE LA DEMANDA El coeficiente de elasticidad cruzada de demanda del articulo X con respecto al articulo Y (exy) mide el cambio porcentual de la cantidad de X que se compra por unidad de tiempo (ΔQx/Qx) como resultado de un porcentaje determinado de cambio en el precio de Y (ΔP y /P y). De esta manera, Si X y Y son sustitutos, exy es positivo. Por otra parte, si X y Y son complementarios, exy es negativo. Cuando los artículos no están relacionados, es decir, cuando son independientes entre si, exy =0 EJEMPLO. Para encontrar la elasticidad cruzada de demanda entre te (X) y café (Y), y entre te (X) y limones (Z) con los datos de la tabla siguiente forma [las tablas 5 (a) y (b) son las mismas tablas 11 y 12 del capitulo 2]: 88
  • 89.
    Como exy espositivo, el te y el café son sustituidos. Como exy es negativo, el te y los limones son complementarios. El problema 3.24 da algunas estimaciones empíricas del precio, el ingreso y la elasticidad cruzada de la demanda, mientras que los problemas de 3.25 a 3.29 indican algunas implicaciones importantes del concepto de elasticidad-precio de la demanda. 89
  • 90.
    Unidad III TEORIADEL CONSUMIDOR 90
  • 91.
    Unidad III TEORIADEL CONSUMIDOR Objetivo educacional: Comprenderá y analizara el comportamiento del consumidor de acuerdo a las diferentes teorías y calculara el equilibrio en relación a diferentes niveles de ingreso. Actividades de aprendizaje.- 3.1Consultar los conceptos de unidad, unidad total y utilidad marginal. 3.2Graficar a través de una tabla los valores de utilidad, utilidad total y marginal. 3.3Efectuar análisis gráficos a través de las curvas de indiferencia, obteniendo conclusiones. 3.4Elaborar graficas, partiendo de datos proporcionados sobre precios e ingreso disponible, en donde maximice la utilidad total. 3.5Resolver problemas relacionados con la oferta y la demanda para determinar el precio de equilibrio 91
  • 92.
    3.1 CONCEPTOS BASICOS Ahorro: Elahorro es la parte del ingreso (nacional, familiar o personal) que no se destina a la compra de bienes de consumo. El ahorro se obtiene restándole a los ingresos totales el gasto total en consumo. De esta forma, Ahorro = Ingresos - Gastos. El ahorro privado lo llevan a cabo las unidades familiares y las empresas, mientras que el ahorro público lo realiza el gobierno. Existen distintos tipos de ahorro, estos son: • Ahorro Financiero.- Conjunto de activos rentables emitidos, tanto por el sistema financiero como por el Gobierno, que han sido acumulados a través del tiempo. El ahorro financiero se calcula como M3 + Bonos. • Ahorro Macroeconómico.- Es la diferencia entre el ingreso y el consumo. • Ahorro Privado.-Es la diferencia entre los ingresos y el consumo de las unidades familiares y de las empresas. • Ahorro Público.- Es la diferencia entre los ingresos y gastos del gobierno. Inversión: Contrario al ahorro, se encuentra lo que comúnmente se denomina Inversión. La inversión, es el flujo de producto de un período dado que se usa para mantener o incrementar el stock de capital de la economía. El gasto de inversión trae como consecuencia un aumento en la capacidad productiva futura de la economía. La inversión bruta es el nivel total de la inversión y la neta descuenta la depreciación del capital. Esta última denota la parte de la 92
  • 93.
    inversión que aumentael stock de capital. En teoría económica el ahorro macroeconómico es igual a la inversión. El inversionista, es quien coloca su dinero en un título valor o alguna alternativa que le genere un rendimiento futuro, ya sea una persona o una sociedad. La inversión es cualquier sacrificio de recursos hoy, con la esperanza de recibir algún beneficio en el futuro. Estas inversiones pueden ser temporales, a largo plazo, privada (gasto final del sector privado) y pública (gasto final del gobierno). Por su parte, la inversión fija es la incorporación al aparato productivo de bienes destinados a aumentar la capacidad global de la producción (computadoras, nuevas tecnologías, etc.). La inversión de capital humano es por ejemplo el pago de estudios universitarios, cualquier curso de capacitación que hacen las empresas para sus empleados, entre otros. Consumo: En sentido estricto, consumo es la acción y efecto de consumir o gastar, bien sean productos alimenticios y otros géneros de vida efímera, bien energía, entendiendo por consumir como el hecho de destruir, utilizar comestibles u otros bienes para satisfacer necesidades o deseos, o gastar energía o un producto energético. En términos puramente económicos se entiende por consumo la etapa final del proceso económico, especialmente del productivo, definida como el momento en que un bien o servicio produce alguna utilidad al sujeto consumidor. En este sentido hay bienes y servicios que directamente se destruyen en el acto del consumo, mientras que con otros lo que sucede es que su consumo consiste en su transformación en otro tipo de bienes o servicios diferentes. El consumo, por tanto, comprende las adquisiciones de bienes y servicios por parte de cualquier sujeto económico (tanto el sector privado como las 93
  • 94.
    administraciones públicas). Significasatisfacer las necesidades presentes o futuras y se le considera el último proceso económico. Constituye una actividad de tipo circular en tanto en cuanto que el hombre produce para poder consumir y a su vez el consumo genera producción. Ingreso: Los ingresos, en términos económicos, son todas las entradas financieras que reciben una persona, una familia, una empresa, una organización, un gobierno, etc. El tipo de ingreso que recibe una persona o una empresa u organización depende del tipo de actividad que realice (un trabajo, un negocio, unas ventas, etc.). El ingreso es una remuneración que se obtiene por realizar dicha actividad. Habitualmente en forma de dinero, los ingresos pueden ser por una venta de mercancía, por intereses bancarios de una cuenta, por préstamos o cualquier otra fuente. Se deben de registrar cada movimiento en la contabilidad para saber de dónde proviene y en qué se gasta. El ingreso que recibe un trabajador asalariado por su trabajo es el salario. Si ésta es la única actividad remunerada que hizo la persona durante un periodo, el salario será su ingreso total. Por el contrario, si esta persona, además de su salario, arrienda un apartamento de su propiedad a otra persona, el dinero que le paga esta otra persona por el arriendo también es un ingreso. En este último caso, el salario más el dinero del arrendamiento constituyen el ingreso total. Los ingresos pueden ser utilizados para satisfacer las necesidades. Cuando una empresa vende su producción o sus servicios a un cliente, el valor de la compra, pagada por el cliente, es el ingreso percibido por la empresa. Estos ingresos pueden ser utilizados por las empresas para pagar los salarios de los 94
  • 95.
    trabajadores, pagar losbienes que utilizaron para la producción (insumos), pagar los créditos que hayan obtenido, dar utilidades a los dueños de la empresa, ahorrar, realizar nuevas inversiones, etc. Cuando el ingreso proviene de actividades productivas, se puede clasificar en varios tipos:  Ingreso del producto marginal: Ingreso generado por la utilización de una unidad adicional de algún factor de producción (trabajo, capital), por ejemplo, la utilización de un trabajador más, etc.  Ingreso marginal: Generado por el aumento de la producción en una unidad.  Ingreso medio: Ingreso que se obtiene, en promedio, por cada unidad de producto vendida; es decir, es el ingreso total dividido en el total de unidades vendidas. En general, las personas, las familias, las empresas, etc., buscan aumentar sus ingresos. Si éstos se elevan, su consumo y su ahorro pueden aumentar, llevando, en muchos casos, a un mejor nivel de vida y de bienestar. Los Estados también reciben ingresos, llamados ingresos públicos. El Estado recibe ingresos por el cobro de impuestos, por la venta de bienes producidos por empresas públicas, por utilidades que generan éstas mismas, por ventas o alquileres de propiedades, por multas impuestas, por emisión de bonos u obtención de créditos, entre otros. Cuando los ingresos provienen de impuestos se denominan ingresos tributarios, por el contrario, cuando provienen de fuentes distintas a los impuestos se denominan ingresos no tributarios. Con los ingresos, los gobiernos pueden realizar sus gastos, sus inversiones, etc. Los ingresos también pueden clasificarse en ordinarios y extraordinarios. Los ingresos ordinarios son aquellos que se obtienen de forma habitual y 95
  • 96.
    consuetudinaria; por ejemploel salario de un trabajador que se ocupa en un trabajo estable, o las ventas de una empresa a un cliente que compra periódicamente o de forma habitual. Los ingresos extraordinarios son aquellos que provienen de acontecimientos especiales; por ejemplo un negocio inesperado por parte de una persona o una emisión de bonos por parte de un gobierno. Teoría del Consumidor El propósito de una teoría es predecir y explicar. Una teoría es una hipótesis que se ha comprobado satisfactoriamente. Una hipótesis no se comprueba por el realismo de sus supuestos, si no por su capacidad para predecir con exactitud y explicar. Por sus conversaciones en la carnicería y por nuestro propio comportamiento, observamos que cuando sube el precio de un determinado corte de carne, compramos menos, basándonos en esta observación, podemos construir la siguiente hipótesis general si sube el precio de un artículo, entonces la entidad demandada disminuye. Con el fin de poner a prueba esta hipótesis y llevar la teoría de la demanda, debemos ubicarnos en el mundo real y ver si la hipótesis resulta realmente verdadera por varios artículos, para diversas personas y en diferentes momentos. Un enfoque de la teoría de la demanda se basa en el supuesto de que cada consumidor puede medir la utilidad o satisfacción que recibe el consumidor en cada unidad de un artículo. Este supuesto es real puesto que sabemos que los consumidores no se comportan de esa manera. Sin embargo aceptamos la teoría de la demanda por que predice correctamente el comportamiento del consumidor. Así pues, el consumidor actúa como si midiera la utilidad, aun cuando en realidad nolomida. Los defensores del mercado de consumo afirman que el consumidor es el que rige el mercado y lo obliga a ser competitivo, de tal manera que no da lugar al monopolio, y que este suele surgir cuando la intervención estatal altera las 96
  • 97.
    condiciones del librejuego y presenta ciertas coyunturas favorables para ese fenómeno. Se cita, por ejemplo, el caso del precio oficial fijo que no corresponde a la realidad, lo cual da lugar a que haya ocultamiento de mercancías y a que surja una oferta monopolizada. De igual manera la teoría del consumidor afirma que los individuos siempre elijen adquirir los bienes que le proporcionen mayor utilidad (Satisfacción), explica el comportamiento de cada persona es racional y subjetivo, y va de acuerdo a su escala de valoración de las necesidades. En otras palabras, la teoría del consumidor busca maximizar la satisfacción de sus necesidades, esto lo logra a trabes del mejor uso de su ingreso, adquiriendo los bienes y servicios que le proporcionen mas utilidades, cada consumidor tiene diferentes necesidades, diferente valoración hacia ellas y diferente nivel de ingreso, pero finalmente su comportamiento es similar a toda ocasión y es en base de la utilidad marginal que le proporcionara cada unidad próxima a adquirir como elije que bienes o servicios adquirir. En síntesis los temas de las preferencias, elecciones y el consumo, están íntimamente ligadas a la teoría del consumidor, así como también la restricción presupuestal que el individuo busca siempre las mercancías de bajo precio y de buena calidad tanto en teoría como en la practica diaria sobre todo en un mercado globalizado que tenemos. La elección del consumidor se en funciona de sus necesidades de obtener mayor beneficio a la hora de tomar una decisión y finalmente tanto el consumo como la restricción presupuestal están ligados directamente al ingreso con que cuentan los individuos, las familias o las empresas. Finalmente se presenta en economía una restricción presupuestaria cuando, un individuo, una familia, o una empresa tienen ingresos insuficientes para cubrir sus 97
  • 98.
    necesidades básicas, estoes muy común que se presente, debido a la falta de plantación. 3.2 DIRENTES TIPOS DE UTILIDAD Utilidad y Escasez Hemos visto que las necesidades humanas se satisfacen con los bienes (satisfactores) y que estos tiene cualidades que los hacen aptos para satisfacerlas; es decir, tiene utilidad, pero, ¿Qué es la utilidad? La utilidad para los subjetivistas es precisamente la capacidad que tienen los bienes para satisfacer necesidades humanas. Esta capacidad esta dada por las cualidades físicas del bien. Ejemplo: la utilidad de un coche esta dad por el conjunto de cualidades físicas que le permiten satisfacer la necesidad de transporte. Sin embargo, la utilidad es un conjunto abstracto y de difícil medición ya que de la santidad que se tenga de un bien depende su unidad y esta se aprecia en forma subjetiva, por los que no podemos saber cual es la utilidad que le proporciona un bien a determinado individuo. La utilidad es un proceso determinado que se aplica a cualquier bien que satisfaga necesidades; cuando un individuo en particular le otorga subjetivamente determinada utilidad a un bien especial, le esta concediendo valor al bien. Es decir, la utilidad se relaciona con la escasez para determinar el valor de un bien. En la medida en que un individuo tenga la mayor cantidad de bienes, le otorgara menor utilidad (valor) a cada uno de ellos. Si los bienes son escasos en relación con las necesidades del individuo tendrán mayor utilidad, lo que significa que el individuo les otorga mayor valor. 98
  • 99.
    Es por esoque economía se encarga del estudio de los bienes que son escasos, llamados también bienes económicos, por ser objeto de estudio de esta ciencia. Los bienes libres o gratuitos no son objeto de estudio para la economía porque se encuentran en gran cantidad en la naturaleza y cada individuo puede adquirir en abundancia, por lo que no les confiere mucho valor. A nivel de la sociedad económica en su conjunto, también existe escasez de recursos y necesidades ilimitadas, por lo que surge la economía, que trata de organizar los sectores productivos con objeto de decidir que se va a producir. “En todas las sociedades, los recuerdos humanos y patrimoniales siempre son escasos para satisfacer las crecientes existencias de consumo y bienestar. En cambio, mientras que la escasez de los recursos productivos constituye una limitación para la producción de bienes y servicios, parece no haber limites para las necesidades y deseos humanos.” A medida que la sociedad crece, la producción también se incrementa y, en consecuencia, las necesidades se elevan considerablemente (así ha ocurrido históricamente en todas las sociedades humanas). Si embargo, los bienes no crecen en la misma medida que se requieren, por lo que siempre existirá escasez de recursos en relación con las necesidades ilimitadas de la sociedad. “Llevadas por el surgimiento de nuevos intereses, las necesidades materiales parecen ilimitadas. Cosas que ayer eran superfluas hoy son imperceptibles. No podemos imaginar hasta donde llegaremos con la producción en serie, con las nuevas necesidades que surgen a diario y con la incapacidad de renunciar a las posiciones de bienestar ya alcanzado”. 99
  • 100.
    En síntesis, existeuna intima vinculación humana, por un lado, y escasez y utilidad de los bienes que las satisfacen, por el otro. Estos elementos nos ayudan a precisar la teoría subjetiva del valor o teoría del valor utilidad Utilidad Marginal En la medida en que el individuo posee mayor cantidad de un bien, la utilidad que le atribuye a cada unidad del bien va disminuyendo en relación directa con el aumento de unidades del bien de que se trate, lo que se conoce como ley de la utilidad creciente. Por el contrario cuando el individuo posee pocas utilidades de un bien, le atribuye mayor importancia a cada una; es decir, cada unidad del bien tendrá para el mayor utilidad. Con esta explicación nos damos cuenta que existen dos tipos de utilidad: la utilidad total y la utilidad marginal. 1. La utilidad total es la satisfacción total que obtiene un individuo por la posesión o consumo de un bien. Pero también podemos hablar de la posesión o consumo de un número de utilidades del bien; por ejemplo, cubos (o cubetas) de agua. En este caso se trata del mismo bien (el agua) con unidades diferentes (cubos). 2. La utilidad marginal es un aumento de la utilidad total provocado por un incremento de una utilidad consumida, poseída o producida. Tabla de utilidad total y utilidad marginal 100
  • 101.
    Nota: 1.- lascantidades anotadas son imaginarias ya que la utilidad subjetiva no es medible 2.- los cubos son las utilidades del agua consumidos por un individuo en un día. Un ejemplo de la utilidad total y la utilidad marginal se muestra en el cuadro (hipotético), de cuyo análisis podemos deducir que: • La utilidad total aumenta a medida que se incrementa el número de utilidades del bien. Cubos de agua Utilidad total Utilidad marginal Puntos 1 25 25 A 2 40 15 B 3 50 10 c 4 55 5 d 5 58 3 e 6 60 2 f 7 61 1 g 8 61 0 h 101
  • 102.
    • La utilidadtotal aumenta hasta el limite, después del cual puede incluso empezar a disminuir si agregamos mas unidades del bien (en este caso habría desutilidad). • La utilidad marginal va disminuyendo en la medida en que incrementamos el número de unidades del bien; es decir, la utilidad marginal es decreciente, en un periodo determinado (un día, un mes, etc.) • La utilidad marginal empieza en un máximo y va disminuyendo hasta un límite en que si agregamos una unidad más del bien, habría desutilidad marginal. • La utilidad total también se puede obtener sumando las utilidades marginales. Dicho de otra forma, la suma de las utilidades marginales es la utilidad total. Podemos concluir contestando la siguiente pregunta ¿Cuál es la importancia de la utilidad total y de la utilidad marginal en relación con la teoría subjetiva del valor? La utilidad es la forma en que se puede medir el valor. Por medio de la utilidad total de un bien se pueden hacer comparaciones con otros bienes para ver cual es mas valioso para un individuo. Estas comparaciones le permiten a cada individuo valorar subjetivamente sus bienes. Sin embargo, los subjetivistas han afirmado que la utilidad marginal es la unidad de medida del valor. “El valor de un bien para un sujeto económico es, por consiguiente, una función de la cantidad de existencias y de la utilidad marginal que todavía puede alcanzarse, de acuerdo con la escala de necesidades y con la cantidad del bien, mediante el empleo racional del total de las existencias”. 102
  • 103.
    Esto explica porque los muchos bienes que tiene gran utilidad pero carecen de valor (como el aire, cuya utilidad es infinita pero no tiene valor), dado que este se mide por medio de la utilidad marginal que esta en función de la cantidad de bienes que tengan y las necesidades del individuo. Cuando un individuo posee un solo bien para satisfacer sus necesidades, necesita cambiarlo por otros para poder satisfacerlas. ¿Cómo se realiza este cambio? De acuerdo con lo que hemos visto, un individuo cambara unidades de un bien por unidades de otro bien es igual a la utilidad marginal que le proporciona un segundo bien. A esto se le llama principio de la equimarginalidad. El principio de equimarginalidad también se utiliza para explicar como un individuo destina a otro uso el bien que posee. Este individuo destinara unidades de un bien a otro uso, cuando la utilidad marginal que le proporcione el otro uso sea igual a la utilidad marginal que le daba el primer uso. Un ejemplo de este principio, tomado del libro de Francisco Zamora, es: cuando una persona tiene trigo que utiliza para comer y después decide utilizarlo también para alimentar ganado, lo hará cuando la utilidad marginal del ganado (carne) sea igual a la utilidad marginal del trigo como alimento. Si con 5 kg de trigo obtiene 1 kg de carne, la utilidad marginal de 5 kg de trigo será igual a 1 kg de carne debido a que Utilidad Media Es igual a conocer la utilidad total sobre el número de unidades producidas, poseída o consumidas. Es un término muy utilizado en la economía para conocer o medir el rendimiento de una actividad económica. 103
  • 104.
    3.3 TASA MARGINALDE SUSTITUCION Cantidad de dinero que el individuo esta dispuesto a sacrificar a cambio de determinada cantidad de un bien; es decir, los precios de las mercancías son iguales a las tasas marginales. Es por ello que la necesidad se convierte en demanda cuando el individuo adquiere un bien a un precio dado, debido a que la tasa marginal de sustitución del dinero es igual al precio del bien que se adquiere, o sea que el intercambio (demanda) se realiza cuando la tasa marginal de sustitución del dinero es igual al precio del bien que se demanda. Consideramos una isocuenta representativa I1 en la grafica VII.31. P y R son dos de las numerosas combinaciones de insumos diferentes que pueden utilizarse para producir el volumen I1. si la producción ocurre en P, se requerirán OK1 unidades de capital y OL1 unidades de trabajo. Para la producción en R se requieren OK2 unidades de capital y OL2 unidades de trabajo. Para la producción en R se requiere OK2 unidades de capital y OL2 unidades de trabajo. Por lo tanto, P se asocia con la razón capital-trabajo dad por la pendiente de OP=OK1/OL1, y R se asocia con la razón capital-trabajo dad por la pendiente de OR=OK2/OL2. 104
  • 105.
    Si hay uncambio de P a R, se obtendrá el mismo nivel de producción utilizando mas trabajo y menos capital, así que el capital puede ser sustituido por el trabajo cuando se pasa de P a R, y viceversa. La tasa a la que el capital puede ser sustituido por el trabajo en el arco PR esta dada por: OK1-OK2 = PS OL1-OL2 SR Donde se antepone el signo de menos para generar un número positivo. Dicho de este modo, la tasa de sustitución es el cambio ocurrido en el uso del capital, dividido por el cambio ocurrido en el uso del trabajo. Cuando la distancia de P a R disminuye, la pendiente del segmento curvilíneo PR se aproxima a la pendiente de la tangente TT¨ en el punto P. En el límite para un movimiento muy pequeño en la vecindad de P, la pendiente de la tangente en P mide la tasa de sustitución. En este caso – para pequeños movimientos a lo largo de I1-, se habla de la tasa marginal de sustitución técnica, de la misma manera que la pendiente de la curva de indiferencia de un consumidor recibe el nombre de tasa marginal de sustitución en el consumo. Supongamos ahora que el insumo de trabajo se mantiene constante en el nivel OL1, mientras que el capital aumenta de OK2 a OK1. la producción aumentaría del nivel I1 (digamos Q2) al nivel I1 (digamos Q1). Por supuesto, el 105
  • 106.
    producto marginal delcapital es el aumento en la producción por unidad de incremento en el insumo, o sea: Q1-Q2 OK1-OK2 Puesto que OK1 – OK2 = PS, el producto marginal del capital es: Q1-Q2 PS Volvamos ahora al nivel I2 y mantengamos constante el insumo de capital en OK2 mientras aumenta el insumo de trabaja de OL1 a OL2, o sea en la cantidad SR. El producto marginal del trabajo para este cambio es: Q1-Q2 SR La razón del producto marginal del trabajo al del capital es: Q1-Q2 + Q1-Q2 = PS PS SR SR La tasa de sustitución por el trabajo. Así, en el limite, cuando la distancia de P a R se vuelve muy pequeña, la tasa marginal de sustitución técnica del capital 106
  • 107.
    por el trabajoes igual a la razón del producto marginal del trabajo entre el producto marginal del capital. Estos resultados pueden resumirse como sigue: Relaciones: la tasa marginal de sustitución técnica mide la reducción de un insumo por unidad aumentada por otro, que es precisamente suficiente para que permanezca constante el nivel de producción. La tasa marginal de sustitución técnica del insumo Y por el insumo X en un punto de una isocuenta es igual al negativo de la pendiente de la isocuenta en ese punto. Es también igual a la razón del producto marginal del insumo X entre el producto marginal del insumo Y. 107
  • 108.
    3.4 EQUILIBRIO DELCONSUMIDOR, APLICANDO MODELOS MATEMATICOS El mapa de indeferencia del consumidor establece un ordenamiento de todos los conjuntos en el espacio de bienes. El espacio del presupuesto se establece mediante los precios relativos y el ingreso monetario fijo del consumidor. La suposición de que cada consumidor trata de maximizar satisfacciones a partir de un ingreso monetario dado significa simplemente que el consumidor selecciona el conjunto de bienes más deseables entre todos los disponibles en el espacio del presupuesto. En la grafica III.2.2se ilustra la manera en que un consumidor maximiza su satisfacción, sujeto a un ingreso monetario limitado. La línea de presupuesto es LM, y las curvas designadas I, II, III y IV son una porción del mapa de indeferencia de un individuo. Como consecuencia de la restricción de su presupuesto, el consumidor no puede alcanzar una posición en ninguna curva de indiferencia, tal cono IV, que se encuentra totalmente más allá de la línea de presupuesto. Los puntos Q, P y R representan tres combinaciones del número infinito de combinaciones que se encuentran en LM. Cada una de estas combinaciones y cualquier otro punto en la línea de presupuesto LM, puede alcanzarse con el limitado ingreso monetario del consumidor. Supongamos que el consumidor, digamos Pérez, se encuentra en Q. supongamos que luego se mueve experimentalmente a combinaciones o conjuntos situados precisamente e la izquierda y a la derecha Q. El movimiento hacia la izquierda de Q reduce la satisfacción de Pérez hasta llegar a alguna curva de indiferencia 108
  • 109.
    situada por debajode I. Pero el movimiento hacia la derecha lleva a Pérez a una curva indiferente más alta; y la experimentación continua hará que Pérez llegue por lo menos hasta P, ya que cada movimiento sucesivo hacia la derecha conduce al consumidor a una curva de indiferencia mas alta. Si se moviera hacia la derecha de P, Pérez pasaría a una curva de indiferencia mas baja con su menor nivel de satisfacción. En consecuencia, Pérez retornaría al punto P. De igual modo, si el consumidor estuviese colocado en un punto tal como R, su experimentación lo llevaría a sustituir X por Y avanzando así en dirección a P. el consumidor no se detendría poco antes de llegar a P, porque cada nueva situación de X por Y lo llevara a una curva de indiferencia mas alta. En consecuencia, la posición de máxima satisfacción –o sea, el punto e equilibrio del consumidor- se obtiene en P, donde una curva de indiferencia es precisamente tangente a la línea de presupuesto. Como se recordara, la pendiente de la línea de presupuesto es (el negativo de) la razón de precios, o sea, la razón entre el precio de X y el precio de Y. se recordara igualmente que el negativo de la pendiente de una curva de indiferencia en cualquier punto se llama tasa de sustitución. Por tanto, el punto de equilibrio del consumidor satisface la condición de que la tasa marginal de sustitución sea igual a la razón de precios. La interpretación de esta proposición es clara. La tasa marginal de sustitución muestra la tasa a la que el consumidor esta dispuesto a cambiar Y por X. La razón de precios muestra la tasa a la que puede cambiar Y por X. a menos que ambas sean iguales, será posible cambiar la combinación de X y Y que se adquiere, para obtener así un nivel de satisfacción mayor. Por ejemplo, supóngase que la tasa marginal de sustitución sea igual a dos, o sea, que el consumidor este dispuesto a desprenderse de dos unidades de Y para obtener una unidad de X. Supongamos. Además, que la razón de precios sea igual a la unidad, esto es, que la unidad Y se 109
  • 110.
    puede cambiar poruna unidad de X. Es claro que el consumidor se beneficiara cambiando Y por X, ya que mientras esta dispuesto a dar dos unidades de Y por una de X solo tiene que dar una de Y por una de X en el mercado. Generalizando, a menos que la tasa marginal de sustitución y la razón de precios sean iguales, se puede hacer algún intercambio para que el consumidor alcance un nivel de satisfacción mayor. Principio: el punto de equilibrio del consumidor –o la maximización de la satisfacción sujeta a un ingreso monetario limitado- satisface la condición de que la tasa marginal de sustitución de Y por X es igual a la razón del precio de X al precio de Y. 110
  • 111.
    Curva de indiferencia Esun conjunto de puntos en el espacio de bienes-o conjunto de bienes- entre los que el consumidor se siente indiferente. Cada punto de una curva de indiferencia genera la misma utilidad total que cualquier otro punto de esa misma curva de indiferencia. Si la función de utilidad esta dada por U(X1,X2,….,Xn), donde X1 es la cantidad del bien 1 consumida, X2 es la cantidad del bien 2 consumida, etc. , se define una curva de indiferencia como el conjunto de todo los 111
  • 112.
    conjuntos de bienes(X1,….Xn) que satisface la ecuación U(X1,X2,….,Xn)= c, donde c es el nivel de utilidad constante de esa curva de indiferencia. Características de la curva de indiferencia 1. la curva de indiferencia pasa por cada punto del espacio de bienes. 2. la curva de indiferencia no se puede intersectar. 3. la curva de indiferencia tiene pendientes negativas. 4. las cuevas de indiferencia son convexas. 5. cuando mas alto o hacia la derecha se encuentre una curva de indiferencia, mas altos se encuentran los conjuntos de esa curva en el ordenamiento de las preferencias del consumidor, es decir, los conjuntos de las curvas de indiferencia mas altos se refieren a los conjuntos de las curvas de indiferencia mas bajos. 112
  • 113.
  • 114.
  • 115.
    Unidad IV TEORIADEL PRODUCTOR 115
  • 116.
    Unidad IV TEORIADEL PRODUCTOR Objetivo educacional: Comprenderá y aplicara la teoría del productor en casos prácticos. Actividades de aprendizaje.- 4.1Investigar los conceptos de: insumo, producto: total, promedio y marginal, isocuantas e isocostos. 4.2Obtener el productor total, promedio y marginal del trabajo, partiendo de la información de un insumo variable, y graficar los mismos. 4.3Graficar las isocuantas e isocostos, partiendo de la información de dos insumos variables y los desembolsos totales, para obtener el equilibrio del productor y la tasa marginal de sustitución técnica. 4.4Elaborar una tabla de costos a corto plazo y graficar los resultados obtenidos. 4.5Resolver problemas aplicando la teoría del análisis marginal y graficarlos. 4.6Resolver problemas considerando el largo plazo y graficar los resultados obtenidos (costo marginal a largo plazo y el costo promedio a largo plazo) 116
  • 117.
    INTRODUCCION A LAPRODUCCION Los procesos de producción requieren de ordinario una gran diversidad de insumos. Estos insumos no son tan simples como “trabajo”, “capital” y “material primas”; normalmente se utilizan muchos tipos cuantitativamente diferentes de cada insumo para producir el bien. A fin de aclarar el análisis, este capitulo introduce algunas suposiciones simplificadores que tratan de reducir las complicaciones del manejo de centenares de insumos diferentes. Podemos concentrar nuestra atención en los principios esenciales de la producción, y el análisis se generaliza directamente en las tecnologías de producción más complejas. Específicamente, suponemos que solo hay un insumo variable, en la discusión siguiente, este insumo variable se llamara de ordinario “trabajo”, aunque cualquier otro insumo podría desempeñar la misma función. En segundo lugar, suponemos que este insumo variable puede combinarse en proporciones diferentes con un insumo fijo para producir diversas cantidades del bien en cuestión. Llamamos “tierra” al insumo fijo; en la discusión empleamos un ejemplo específico de la producción: la producción agrícola. Al analizar el proceso de la producción física y de los costos de producción estrechamente relacionados, convendrá introducir una discusión arbitraria: la clasificación de los insumos fijo y variable. En concordancia definimos un insumo fijo como aquel cuya cantidad no puede cambiarse fácilmente, cuando las condiciones del mercado indican que es deseable un cambio inmediato en la producción. En realidad, ningún insumo esta jamás absolutamente fijo, por corto que sea el periodo considerado. Pero en aras de la sencillez analítica mantenemos fijos algunos insumos, razonando que estos insumos son en efecto variables, pero el costo de la variación inmediata es tan grande que se descarta tal 117
  • 118.
    acción par ladecisión particular en cuestión. Los edificios, las grandes maquinas, el personal directivo, son ejemplos de insumos que no pueden aumentarse o reducirse con rapidez. En cambio, un insumo variable es aquel cuya cantidad podría cambarse casi instantáneamente en respuesta a los cambios deseados de la producción. Muchos tipos de servicio de trabajo y los insumos de materias primas y procesadas caen en esta categoría. En realidad con la distinción de los insumos fijos y variables, los economistas introducen una distinción: el corto y el largo plazo. El corto plazo se refiere al periodo en que esta fijo el insumo de uno o más agentes productivos. Por lo tanto, los cambios en la producción deben realizarse solo mediante ciertos cambios en el uso de los insumos variables. Por ejemplo, si un productor desea aumentar o disminuir la producción en el corto plazo, esto significa de ordinario el uso de mas horas de servicio de la mano de obra con la planta y el equipo existente. De igual modo, si el productor desea reducir la producción en el corto plazo, podrá deshacerse de ciertos trabajadores; pero no de puede desechar de inmediato de un edificio o una locomotora diesel, aunque su uso puede bajar a cero. En el largo plazo, sin embargo, aun esto es posible, pues el largo plazo se define como un periodo (u horizonte de plantación) en el que todos los insumos son variables. En otras palabras, el largo plazo se refiere al momento futuro en el que los cambios en la producción pueden realizarse en la forma más ventajosa para el empresario. Por ejemplo, en el corto plazo un productor podría incrementar la producción solo mediante la operación de la planta existente durante más horas diarias. Por supuesto, esto implica el pago de horas extras a los trabajadores. En el largo plazo puede resultar más económica la instalación de una planta adicional para volver al horario de trabajo normal. En este capitulo nos interesa fundamentalmente la teoría de la producción en corto plazo, combinando diferentes cantidades de insumos variables con una cantidad especifica de insumos fijos para producir diversas cantidades del bien en cuestión. La organización de la producción en el largo plazo se determina en gran medida 118
  • 119.
    por el costorelativo de la producción de una cantidad deseada mediante diferentes combinaciones de insumo. 4.1.- CONCEPTOS BASICOS  Insumo-producto, análisis de. Método de análisis, utilizado tanto en economía teórica como aplicada, que tiene por objeto encontrar las relaciones entre los diferentes factores de producción utilizados y el producto que se obtiene de ellos. El análisis de insumo-producto no tiene en cuenta la demanda; su objetivo es determinar el nivel de eficiencia para un conjunto finito de factores con el propósito de producir un conjunto previamente determinado de bienes. Para llegar a este objetivo se considera un conjunto de ecuaciones lineales relacionadas entre sí cuya solución se obtiene mediante técnicas de programación lineal. Cuando se consideran varios pasos en la cadena de producción de los bienes, de modo tal que el producto de una etapa resulta un insumo para la siguiente, se puede construir una matriz de insumo-producto en la cual aparecen todos los sectores y ramas productivas de una economía nacional. La idea, que reconoce sus antecedentes en la célebre Tableau de Quesnay, fue desarrollada y planteada matemáticamente por Vassily Leontieff, por lo que a dicha matriz se la denomina también matriz de Leontieff.  Producto. En su sentido más directo, producto es todo aquello que ha sido producido es decir, el resultado de la acción de producir. Son productos, en economía, todos los bienes que se transan en el mercado, los que están disponibles como stock y los que se encuentran en poder de los consumidores. También se llama producto a lo que se obtiene de una renta o inversión: se dice así que determinados bonos producen, por ejemplo, un rendimiento del tanto por ciento, o que un negocio produce cierto monto de ganancias anuales. Desde un punto de vista macroeconómico llámese producto al conjunto de bienes y servicios producidos en un país durante un período dado. Si se toma el conjunto de lo producido por las empresas sin hacer ninguna deducción obtendremos el 119
  • 120.
    producto bruto; sise deduce el consumo de capital, estaremos considerando el producto neto. Así, por ejemplo, la maquinaria y el equipo se habrán depreciado debido al uso y, por lo tanto, se deberá descontar esta pérdida de valor para llegar al producto neto. El cálculo del producto total de un país, una tarea de gran complejidad que implica una labor estadística paciente y minuciosa, resulta de suma importancia para conocer el ingreso nacional del mismo, y es una parte esencial de las llamadas cuentas nacionales. En el producto total no sólo debe cuantificarse el conjunto de las mercancías producidas sino también toda clase de servicios, incluyendo algunos como los servicios gubernamentales y personales que no tienen siempre un precio definido de mercado y que muchas veces se suministran gratuitamente. En estos casos el producto se estima de acuerdo al costo de los factores utilizados en la producción -los salarios pagados a los empleados públicos y otros insumos utilizados por los entes gubernamentales- o de acuerdo al valor de mercado de bienes semejantes producidos por la empresa privada. El producto total recibe diversas denominaciones según la metodología que se utilice para calcularlo, a veces no totalmente coincidentes: se habla así de producto nacional bruto y de producto interno o territorial bruto.  Insumo.- Es un bien consumible utilizado en la producción de otro bien. Este término, equivalente en ocasiones al de materia prima, es utilizado mayormente en el campo de la producción agrícola. Los insumos usualmente son denominados: factores de la producción, o recursos productivos. Clasificación de los insumos Existen múltiples formas de clasificarlos. Básicamente los podemos dividir en dos: Trabajo (o mano de obra) y capital. Este capital es el que se conoce como capital "físico o productivo" (maquinaria, equipo, instalaciones, tecnología en general), que es distinto al capital "financiero"(líquido). Por lo general los insumos se miden en "flujos", en lugar de "niveles" (stocks). Los insumos para su análisis pueden ser considerados también como insumos fijos o 120
  • 121.
    insumos variables. Siel insumo trabajo es fijo entonces se considerará variable el capital, y si se considera el insumo capital como fijo, entonces el trabajo sería el insumo variable.  Producto total, medio y marginal Samuelson y Nordhaus, a partir de la función de producción de una empresa, calculan tres importantes conceptos de la producción: • El producto total (o producto físico total) que designa la cantidad total de producción que se obtiene en unidades físicas (unidades de trigo recolectadas o número de zapatillas deportivas fabricadas). • El producto medio es igual a la producción total dividida por el total de unidades del factor (por ejemplo, 200 zapatillas por trabajador). • El producto marginal de un factor es la producción adicional que se obtiene con 1 unidad más de ese factor, manteniéndose constantes los demás.  Isocuanta.- En economía, una isocuanta (del griego isos=igual y del latín=quanta= cantidades) representa igual cantidad de producción, que es resultado de diferentes combinaciones de distintos factores, dependiendo del método que se utilice. Cada punto de la curva representa una combinación distinta de factores; y toda la curva, infintas posibilidades de combinar dichos factores. El resultado fina siempre es la misma cantidad de producto o producto final terminado. Una isocuanta de producción es la curva que representa un espacio de insumos (todos variables) que muestran todas las combinaciones posibles de dos o más insumos o factores de producción que son físicamente capaces de generar un mismo nivel o volúmen de producción. Una segunda definición sería: aquélla curva que muestra la combinación, por lo general, de Capital (K) y Trabajo (W), que puede producir un determinado nivel o volúmen de producción. Se asume que el 121
  • 122.
    Trabajo y elCapital son compatibles para producir determinado bien, independientemente de las proporciones en que ambos se utilicen. Características • Las isocuantas no se intersectan. • Son convexas al origen. • El mapa de isocuantas es denso. Aunque solo trazaramos una o dos isocuantas en el mapa de coordenadas, el espacio constituye un universo de posibles isocuantas. • Tienen pendiente negativa dentro de las posiblidades eficientes de producción. • Dan una medida cardinal de producción. • Las curvas más altas se refieren a niveles más altos de producción, e inversa. • dan medidas no cardinales Mapa de Isocuantas Dos o más curvas isocuantas registradas en un mismo diagrama dan origen a un "mapa de isocuantas". El espacio muestral del mapa permite dibujar infinitas combinaciones de insumos que darían origen a infinitas curvas isocuantas. Si una empresa desea estudiar distintos niveles de producción, debe entonces trazar un mapa de posibilidades con varias izó cuantas. Las isocuantas brindan importante información a la empresa para poder responder a las variaciones de precios en los mercados. Además, en el análisis de toma de decisiones, el conocimiento de dichas curvas pueden ayudar a escoger entre varias alternativas de producción para escoger la combinación que mejor se adecúa en un momento dado para obtener los mejores rendimientos de los distintos factores que afecta dicha curva, para el elevar la eficiencia de la empresa. 122
  • 123.
     Isocosto. Representacióngrafica o por medio de una curva, a lo largo de la cual los costos de producción totales son constantes. La línea o curva de isocosto nos permite conocer todas las combinaciones posibles de capital y trabajo que pueden ser adquiridos con un determinado costo total (CT). La curva de isocosto se constituye en un eje cartesiano, en donde las yy representan el capital y las xx el trabajo. Si dividimos el costo total entre el precio por unidad del capital, obtenemos el máximo de capital que se puede adquirir con costo total, si dividimos el costo total entre el precio por unidad de trabajo, obtenemos el máximo de trabajo que se puede adquirir con costo total. 123
  • 124.
    4.1.1.- FUNCION DEPRODUCCION Una función de producción es una curva (o un cuadro, o una ecuación matemática) que indica la cantidad máxima de producción que puede obtenerse de cualquier conjunto especializado de insumos dad la tecnología existente o el “estado del arte”. En suma, la función de producción es como un “libro de recetas” que indica cuales producciones se asocian con cuales conjuntos de insumos. La función de producción puede expresarse como un cuadro, una grafica o una ecuación matemática. En todo caso, la función de producción en el corto plazo nos da la producción total (máximo) obtenible de diferentes cantidades del insumo variable, dada una cantidad especifica del insumo fijo y las cantidades requeridas de los insumos complementarios. Por ejemplo consideramos un experimento en la producción de trigo en 10 hectáreas de tierra. El insumo fijo es la tierra, el insumo variable es el tiempo de trabajo y la producción son toneladas de trigo (hacemos caso omiso de la semilla, los fertilizantes y otros insumos variables). Una estación experimental agrícola trabaja con 8 parcelas, cada una de ellas de 10 hectáreas. En la primera parcela labora una persona durante la estación de cultivo; en la segunda parcela trabajan dos personas; y así sucesivamente hasta que en la octava parcela laboran 8 personas. La producción total de las diversas parcelas podría ser la indicada en el cuadro VI.2.1: 124
  • 125.
    Producción de trigoen parcelas de 10 hectáreas (toneladas) Parcela numero Numero de trabajadores Producción total 1 1 10 2 2 24 3 3 39 4 4 52 5 5 61 6 6 66 7 7 66 8 8 64 Los datos hipotéticos del cuadro se presentan en la grafica. La producción se señala en el eje vertical, mientras que el insumo, que en este caso es el número de trabajadores, se señala en el eje horizontal. Uniendo los puntos sucesivos con segmentos rectos, obtendremos la curva del producto total. Adviértase que la curva se eleva al principio lentamente, luego con mayor rapidez y finalmente otra vez con mayor lentitud hasta qua alcanza un nivel máximo y empieza a descender. 125
  • 126.
  • 127.
    4.1.2. PRODUCTO TOTAL,MEDIO Y MARGINAL Producto Total Por producto total se entiende como resultado de toda actividad económica que se empieza en una sociedad económica. Producto medio El producto medio de un insumo es el producto total divido por la cantidad del insumo utilizado en la producción de esta cantidad. O sea que el producto promedio es la relación producto-insumo para cada nivel de producción y el volumen correspondiente del insumo. Producto marginal El producto marginal de un insumo es la adicción al producto total que se puede atribuir a la adicción de una unidad del insumo variable al proceso de producción, mientras permanece constante el insumo fijo. 127
  • 128.
    Relación entre elproducto marginal y producto medio Sea la función de producción Q( K, L ), donde el factor fijo es el capital “K” y el factor variable es la mano de obra “L”, el producto marginal será: L Q Pmg ∂ ∂ = Y el producto medio será: L Q Pme = Si se deriva el Pme respecta a la mano de obra: 2 )( L L L Q L Q L L L Q ∂ ∂ − ∂ ∂ = ∂ ∂ 128
  • 129.
    Reacomodando términos: L PmePmg L Pme − = ∂ ∂ Estaecuación nos dice que los cambios en el producto medio dependen si el producto marginal es mayor o menor que el producto medio. Veamos. Si el producto marginal es mayor que el producto medio, entonces la derivada es positiva lo que significa que la variación del producto medio cuando aumenta el uso de la mano de obra, es positivo, lo que se corrobora con la figura Nº 2. En el caso que el producto medio es mayor que el producto marginal, el miembro izquierdo será negativo, lo que significa que el producto medio disminuye ante cambio en el uso de la mano de obra. Del análisis efectuado se desprende que el producto marginal y producto medio se relacionan dependiendo de la LRMD, es decir, de la naturaleza de la función de producción de corto plazo. En el caso que la función de producción solamente presente los rendimientos marginales decrecientes, entonces el producto marginal sólo sería decreciente y no tendría la fase creciente, lo que normalmente se considera en los modelos de crecimiento económico. 4.2. LAS ETAPAS DE LA PRODUCCION Cuando se utiliza los recursos variables dado el recurso fijo, la producción se incremente inicialmente de manera creciente y luego de manera decreciente, tal como se explicó anteriormente. Los economistas explican que en todo el rango de la producción, se presentan tres etapas, la primera se presenta desde 129
  • 130.
    el valor cerohasta “Lb”, la segunda etapa es desde “Lb” hasta “Lc”, y la tercera etapa es desde “Lc” hacia delante. La primera y tercera etapa se caracteriza porque se da la ineficiencia técnica. En la primera etapa existe sobreabundancia relativa de capital respecto a la mano de obra, y este factor es el limitante; en la tercera etapa existe sobreabundancia relativa de mano de obra respecto al capital y este factor es el limitante, y la segunda etapa, el uso de los recursos es eficiente, porque no existe sobreabundancia no limitaciones en ninguno de los factores. Si una empresa se encuentra produciendo en la tercera etapa, entonces tendría que reducir la producción utilizando menos mano de obra; en cambio, si la empresa se encuentra produciendo en la etapa 1, deberá usar más mano de obra porque así el producto aumentaría. 130 Q Pme Pmg L b c L Pme Pmg a La Lb LcLb LcLa 2
  • 131.
    Sin embargo cabedestacar que con esta información tecnológica, la empresa no toma decisiones respecto a cuanto producir. Para ello es necesario tener la información del mercado, es decir, el precio del producto. Así, la empresa decide cuanto producir maximizando su rentabilidad económica, lo que significa utilizar una cantidad de mano de obra, y así poder determinar que tan lejos o cerca se está de las etapas ineficientes. Este tema se explicará con mayor rigor cuando se analice la oferta de la empresa y la respectiva toma de decisiones de ésta en la producción o ventas. 4.3 ISOCUANTAS E ISOCOSTOS Isocuantas.- es una curva en el espacio de insumos que muestra todas las posibles combinaciones de insumos que son físicamente capaces de generar un nivel dado de producción. La totalidad de la superficie de producción 131
  • 132.
    tridimensional puede representarseexactamente mediante un mapa bidimensional de isocuantas. Esta palabra deriva de las raíces “iso”, constante, y “cuantas”, que es una abreviatura de cantidad. Características de isocuantas.- • Pendiente negativa • No se intercepta • Se construye de arroba hacia abajo Ejemplo.- En la grafica VI.2.3 se muestra una porción de un mapa de isocuantas, derivado de una superficie de producción como OKQL de la grafica. Los ejes miden las cantidades de insumos, y las cuevas muestran las diferentes combinaciones de insumos que pueden utilizarse para generar 100, 200, 300 y 400 unidades de producción, respectivamente. Cuanto mas hacia el norte se encuentre una curva, mayor será la producción asociada a ella. Considerando en primer termino las isocuantas correspondientes a 100 unidades de producción. Cada punto de esta curva muestra una combinación de capitales y trabajo capaz de generar 100 unidades de producción. Por ejemplo, podría usarse OK1 unidades de capital OL1 unidades de trabajo, o bien Ik3 unidades de capital y OL3 unidades de trabajo, o cualquier otra combinación de insumos que se encuentre trazando perpendiculares a los ejes desde un punto de la curva. Un radio que parte del origen, tal como OAB u A`B`C, define una razón constante de insumos de capital y de trabajo. En particular, la pendiente del radio es la razón de los insumos. Por ejemplo, en los puntos A y B se generan 100 by 200 unidades de producción, respectivamente, a la razón capital-trabajo OK1/OL3=OK2/OL2. De igual manera, en los puntos A`, B` y C` se generan 100, 200 y 300 unidades de producción, respectivamente, a la razón capital-trabajo Ok3/OL3= OK4/OL4=OK5/OL5. 132
  • 133.
    A lo largodel radio OAB se pueden observar diversos niveles de producción a la misma razón del insumo; la magnitud de los insumos aumenta a medida que avanzamos con el radio, pero la razón de capital-trabajo permanece constante. Esto contrasta claramente con los movimientos a lo largo de una isocuanta. En este caso permanece constante el nivel de la producción, mientras que cambia continuamente la razón trabajo-capital. Grafica VII.2.3. Conjunto típico de isocuantas A B A´ B´ C´ 400 300 200 100 Trabajo 0 L1 L2 L3 L4 L5 K2 K1 K5 K4 K3 Capital Grafica VII.2.4. Mapa de isocuantas para una función de producción de proporciones fijas 133
  • 134.
    0 2 46 8 10 2 4 6 8 10 300 200 100 R Trabajo Capital Grafica VII.2.5. Mapa de isocuantas cuando se dispone de cinco procesos de proporciones fijas 0 2 4 6 8 10 2 4 6 8 10 A Trabajo Capital 12 12 B C D E 100 100 100 100 100 Isocostos.- Es la representación grafica o por medio de una curva, a lo largo de la cual los costos producción totales son constantes. La línea o curva de isocostos nos permite conocer todas las combinaciones posibles de capital y trabajo que 134
  • 135.
    pueden ser adquiridascon un determinado costo total (CT). La curva de isocostos se constituye en un eje cartesiano, donde las yy representan el capital y las xx el trabajo. Si dividimos el costo total entre el precio de unidad del capital, obtenemos el máximo de capital que se puede adquirir con CT; si dividimos el costo total entre el precio por unidades de trabajo, obtenemos el máximo de trabajo que se puede adquirir con CT. Grafica VII.4.1. La curva de isocostos para r=$1000 y W=$2500 2 4 6 8 10 4 6 8 10 Trabajo Capital 12 12 14 16 18 200 2 15 18 20 K= 20-2.5L K= 15-2.5L Ejemplo.- Supongamos que el capital cuesta $1000 por unidad (r=1000) y el trabajo recibe un salario de $2500 por año-hombre (w=2500). Si se dispone de un total de $15000 para invertir en insumos, se pueden obtener las siguientes combinaciones: $15000 = $1000 K + $2500 L, 0 sea que K=15-2.5L. De igual 135
  • 136.
    manera, si sedispone de $20000 para invertir en insumos, podemos comprar la siguiente combinación K=20- 2.5L. En términos mas generales, si se quieres gastar la cantidad fija C, el producto podrá escoger entre las combinaciones dadas por K= C – w L. r r Si se gastan $15000 en insumos y no se adquieren nada de trabajo, podrán adquirir 15 unidades de capital. En términos más generales, si se quiere gastar C y el unitario es r, podrán comprarse C/r unidades de capital. Esta es la intersección del eje vertical. Si se compra una unidad de trabajo a $2500, hay que sacrificar 2.5 unidades de capital, si se adquieren 2 unidades de trabajo, deben sacrificarse entonces 5 unidades de capital; y a su sucesivamente. Así, pues a medida que aumente la adquisición de trabajo, debe disminuir la compra de capital. Por cada unidad adicional de trabajo, debe sacrificarse w/r unidades de capital. Agregando un signo negativo, esta es la pendiente de las líneas rectas trazadas en la grafica. Las líneas sólidas de las graficas se llaman curvas de isocostos, por que muestran las diversas combinaciones de insumos que podrán comprarse por una cantidad de gasto estipulado. 4.4 TRAYECTO DE EXPANSION El objetivo de un empresario es la maximización del beneficio. Entre otras cosas, esto implica la organización de la producción en la forma más eficiente o 136
  • 137.
    económica. Como hemosvisto, esto requiere el ajuste de las proporciones factoriales hasta que la tasa marginal de sustitución técnica se iguale a la razón de precios de los factores o, lo que es lo mismo, el ajuste de las proporciones factoriales hasta que el productor marginal de un peso gastado en cada insumo sea el mismo. Cuando se logre este objetivo, se alcanza el equilibrio en un punto Q de la grafica VII.4.2. Hagamos un paréntesis por un momento para recordar el procedimiento utilizado en el estudio de la teoría del comportamiento del consumidor. Primero se establece la posición de equilibrio del consumidor. Luego planteamos y contestamos la pregunta siguiente: ¿Cómo cambiara la combinación de los bienes cuando cambia el precio o el ingreso? Planteemos ahora el mismo tipo de preguntas desde el punto de vista de un productor: ¿Cómo cambiaran las proporciones factoriales cuando cambien el volumen de producción? Grafica VII.4.2. La combinación optima de los insumos para maximizar la producción sujeta a un costo dado. 137
  • 138.
    Q R S l3 l2 l1 Trabajo 0 L KCapital T T´ 4.5 TEORIAAVANZADA DE PRODUCCION, APLICANDO MODELOS MATEMATICOS 138
  • 139.
    Los procesos deproducción requieren de ordinario una gran diversidad de insumos. Estos insumos no son tan simples como “trabajo”, “capital” y “materias primas”; normalmente se utilizan muchos tipos cualitativamente diferentes de cada insumo para producir un bien. Suponemos que solo hay un insumo variable, donde lo llamaremos “trabajo”, aunque cualquier otro insumo podría desempeñar la misma función. Suponemos que este insumo variable pude combinarse en proporciones diferentes con un insumo fijo para producir diversas cantidades del bien en cuestión. Llamamos “tierra” al insumo fijo; en la discusión emplearemos un ejemplo específico de la producción: la producción agrícola. Insumos fijos y variable, el corto y el largo plazo Al analizar el procedo de la producción física y de los costos de producción estrechamente relacionados, convendrá introducir una distinción arbitraria: la clasificación de los insumos en fijos y variable. En concordancia definimos un insumo fijo como aquel cuya cantidad no pueda cambiarse fácilmente, cuando las condiciones del mercado indican que es deseable un cambio inmediato en la producción. En realidad, ningún insumo esta jamás absolutamente fijo, por corto que sea el periodo considerado. Pero en aras de la sencillez analítica manteniendo fijos algunos insumos, razonando que estos insumos son en efecto variables, pero el costo de la variación inmediata es tan grande que se descarta tal acción para la decisión particular en cuestión. Los edificios, las grandes maquinas, el personal directivo, son ejemplos de insumos que no pueden aumentarse o reducirse con rapidez. En cambio, un insumo variable es aquel cuya cantidad podría cambarse casi instantáneamente en respuesta a los cambios deseados en la producción. Muchos tipos de servicios de trabajo y los insumos de materias primas y procesadas caen en esta categoría. En relación con la distinción de los insumos fijos y variables, los economistas introducen otra distinción: el corto y el largo plazo. El corto plazo se refiere al 139
  • 140.
    periodo en elque esta fijo el insumo de uno o más agentes productivos. Por lo tanto, los cambios en la producción deben realizarse solo mediante ciertos cambios en el uso de los insumos variables. Por ejemplo, si un productor desea aumentar la producción en el corto plazo significa de ordinario el uso de mas horas de servicio de la mano de obra con la planta y el equipo existente. De igual modo, si el productor desea reducir la producción en el corto plazo, podrá deshacerse de ciertos trabajadores; pero no se puede “deshacer” de inmediato un edificio o una locomotora diesel, aunque su uso puede bajar a cero. En el largo plazo, sin embargo, aun esto es posible, pues el largo plazo se define como el periodo (u horizonte de plantación) en el que todos los insumos son variables. En otras palabras, el largo plazo se refiere al momento futuro en el que los cambios en la producción pueden realizarse en la forma más ventajosa para el empresario. Por ejemplo, en el corto plazo un productor podrá incrementar la producción solo mediante la operación de la planta existente durante más horas diarias. Por supuesto, esto implica el pago de horas extras a los trabajadores. En el largo plazo puede resultar más económica la instalación de una planta adicional para volver al horario de trabajo normal. En este capitulo nos interesa fundamentalmente la teoría de la producción en el corto ‘plazo, combinando diferentes cantidades de insumos variables con una cantidad especifica de insumo fijo para producir diversas cantidades del bien en cuestión. La organización de la producción en el largo plazo se determina en gran medida por el costo relativo de la producción de una cantidad deseada mediante diferentes combinaciones de insumos. Proporciones fijas y variables Como indicamos antes, la discusión final se centra en gran medida en el uso de una cantidad fija de un insumo y de una cantidad variable de otro insumo para 140
  • 141.
    producir cantidades variablesde un bien. Esto significa que nuestra atención se limita principalmente a la producción en condiciones de producciones variables. La razón de las cantidades de insumos puede variar; por lo tanto, el empresario debe determinar no solo el nivel de la producción, sino también la producción optima en que se combinaran los insumos (en el largo plazo). El principio de las producciones variables puede enunciarse de dos formas distintas. Primero, la producción con proporciones variables implica que la producción podrá cambiarse en el corto plazo, cambando la cantidad de los insumos variables utilizada en cooperación con los insumos fijos. Naturalmente, a medida que cambia la cantidad de insumos, mientras el otro permanece constante, cambia la razón de los insumos. Segundo, cuando la producción esta sujeta a proporciones variable, puede producirse la misma cantidad con diversas combinaciones de insumos, es decir, con diferentes razones de insumos. Esto podría aplicarse solo al largo plazo, pero es pertinente para el corto plazo cuando hay más de un insumo variable. Por ejemplo, el trigo puede producirse con mucho trabajo y muy poca maquinaria, o puede producirse con muy poco trabajo y un tractor, el que puede rentarse por semana. La mayoría de los economistas consideran la producción en condiciones de proporciones variables como típica tanto del corto como del largo plazo. No hay duda, desde luego, de que las proporciones son variables en el largo plazo. Al tomar una decisión de inversión, un empresario podría escoger entre una gran diversidad de procesos de producción diferente. Por ejemplo, un automóvil puede hacerse casi a mano o con las técnicas del ensamblado en línea. En el corto plazo, sin embargo, puede haber algunos casos en los que la producción este sujeta a proporciones fijas. La producción con proporciones fijas significa que solo hay una razón de insumo que puede usarse para producir un bien. Si la producción se expande o se contraer, todos los insumos deben expandirse o contraerse para mantener fija la razón de insumo. Esta es la tecnología común en la elaboración de un pastel. Si la 141
  • 142.
    receta indica mediataza de leche y tres tazas de harina, no podremos producir el mismo pastel usando por ejemplo dos tazas de leche dos tazas de harina. Pero si podemos producir dos pasteles con una taza de de leche y seis de harina. Los factores se usan en proporciones fijas. 4.6 COSTOS Las condiciones físicas de la producción, el precio de los recursos y las eficiencias económicas de un empresario determinan conjuntamente el costo de producción 142
  • 143.
    de una empresa.Le función de producción proporciona la información necesaria para trazas el mapa de isocuantas. Los precios de los recursos determinan las curvas de isocostos. Por ultimo, la eficiencia del empresario dicta la producción de cualquier volumen mediante la combinación de insumos que igualan la tasa marginal de sustitución técnica con la razón de precios de los insumos. Por lo tanto, cada punto de tangencia determina un nivel de producción y su costo total asociado. A partir de esta información, podemos construir un cuadro, una curva, o una función matemática que relacione el costo total con el nivel de producción. Este es el esquema de costo, o función de costo, que constituye unote los temas de este capitulo. Sin embargo, este no es el único tema que abordaremos, ya que en el corto plazo, por definición, no todos los insumos son variables. Algunos son fijos, y el empresario no puede alcanzar instantáneamente la combinación de insumos que corresponde a la eficiencia económica (es decir, la que iguala la tasa marginal de sustitución técnica con la razón de precios de los insumos). En el corto plazo por lo general no se obtiene un punto de la ruta de expansión. En consecuencia, no solo debemos analizar el costo en el largo plazo sino también en el corto plazo. Para muchos propósitos, es necesario considerar las relaciones de las isocuantas y los isocostos. En general, para entender el componente de las empresas basta con entender las curvas de costo y como se desplazan cuando cambian los precios de los insumos y la tecnología. Sin embargo, existe una representación de isocuantas e isocostos de cualquier problema que puede discutirse con curvas de costos. No obstante, antes de revisar la mecánica del análisis de los costos, conviene considerar por un momento una perspectiva más amplia y plantearnos esta pregunta “¿Cuáles son exactamente los costos legítimos de la producción?” Esta pregunta tiene dos respuestas que, en circunstancias ideales, resultan idénticas. 143
  • 144.
    Los economistas seinteresan en el costo social de la producción, o sea el costo en que incurre una sociedad cuando se utilizan sus recursos para producir un bien determinado. En todo momento una sociedad posee una concentración de recursos, de propiedad individual o colectiva, según la organización política de la sociedad en cuestión. Desde un punto de vista social, el objetivo de la actividad económica es obtener la mayor producción posible con este conjunto de recursos. Por supuesto, lo “posible” no depende solo de la utilización eficiente y plena de los recursos, sino también de la lista especifica de los bienes que se produzcan. Es obvio que una sociedad podría alcanzar una producción mayor de automóviles si solo se produjeren automóviles compactos pequeños. Los automóviles más grande y mas lujosos requieren mas de casi todos los insumos. No obstante, en sus esquemas privados de evaluación, algunos miembros de la sociedad podrían asignar mayor importancia a los automóviles lujosos que a los compactos. El equilibrio del costo relativo de los recursos utilizados en la producción de un bien con su conveniencia social relativa requiere el conocimiento de las evaluaciones sociales y del costo social. El costo total del uso de un conjunto de recursos para producir una unidad del bien X es el numero de unidades del bien Y que deben sacrificarse en el proceso. Se utilizan recursos para producir tanto X como Y (y todos los demás bienes). Los recursos utilizados en la producción de X no pueden usarse en la producción de Y ni en la de ninguno otro bien. Para ilustrar esto con un ejemplo sencillo, ponemos en Robinson Crusoe, que vivía solo en una isla y se mantenía con la pesca y la recolección de cocos. El costo para Crusoe de un pescado adicional se mide por el número de cocos que debe sacrificar por tener que pasar más tiempo pescado. Este concepto del costo, o como se le llama mas frecuentemente, el costo de producción alternativa o de oportunidad, capta mucho de la esencia de la economía. Desafortunadamente, este concepto del costo a menudo se pasa por alto en las discusiones populares de cuestiones de política pública y privada. Por ejemplo, algunos portavoces del Congreso se oponen a menudo a la política de un 144
  • 145.
    ejército formado solovoluntarios, alegando que “cuesta” demasiado en relación con un ejército de reclutamiento. El error de este razonamiento estriba en que la paga del gobierno a los individuos que son reclutados para el ejercito militar no constituye la medida adecuada del costo social del reclutamiento. Los individuos que son reclutados para el servicio militar son sacados a menudo de empleos civiles en los que están produciendo bienes y servicios tales como vivienda y automóviles, o servicios médicos y educativos. Al reclutar a esos individuos para las fuerzas armadas, la sociedad debe sacrificar algunos de estos bienes y servicios, y esta producción sacrificada es la medida apropiada del costo del reclutamiento. • Costo de oportunidad.- El costo alternativo o de oportunidad de la producción de una unidad de bien X es la cantidad del bien Y que debe sacrificar para utilizar recursos en la producción de X en lugar de Y. este es el costo social de la producción de X. • Costo de producción.- Es el gasto que se utiliza para producir una mercancía y que se encuentra determinado por el pago de sueldos y salarios, el costo de todos los insumos realizados, la depreciación para reponer el desgaste del capital fijo y la ganancia media del capital empleado para su producción. • Costo económico.- También llamados empresariales, son los gastos que realiza la empresa para llevar acabo sus funciones como unidades de producción, entre ellos sobresalen: maquinaria, equipo, materias primas, fuerza de equipo y en general gastos de producción. • Costo estimado.- Es el costo que se le da a una cosa, a una operación, a una transacción, antes de que se produzca. El costo estimado se basa en el conjunto de gastos en el que se incurre para producir algo. 145
  • 146.
    • Costo fijo.-Es el gasto que se realiza para producir mercancías y que no cambia aunque varié el volumen de producción o se produzca otra mercancía. Los costos fijos de una empresa representan el pago de todos los factores fijos empleados en la producción. Los costos fijos no cambian en el corto plazo, aunque a largo plazo todos los costos se pueden modificar ejemplo de costos fijos son: contrato de arrendamiento ya firmado, sueldo y salario ya negociable en un contrato colectivo, publicidad pagada por anticipado, etc. • Costo marginal.- Es el desembolso que realiza un oferente cuando produce una unidad mas del producto; es decir, es un gasto adicional que ocurre cuando se produce una unidad mas de producto; es decir, es un gasto adicional que ocurre cuando se produce una unidad mas. El costo marginal se puede obtener dividiendo el incremento del costo variable total (ya que el costo total solo varia a causa de cambios en costo variable total) entre el producto marginal. Matemáticamente el costo marginal se define como la tasa de cambio o primera derivada de la función del costo total. • Costo medio.- Es el gasto de producción promedio, que se obtenga dividiendo el costo total entre el número de unidades producidas. El costo medio o promedio también se puede obtener sumando el costo fijo medio y el costo variable medio. • Costo total.- Es la suma de todos los gastos que se realizan para la producción; representa la suma de los costos fijos totales y los costos variables totales. • Costo variable.- Es el gasto que se realiza en la producción cambia cuando varían los volúmenes de producción. El costo variable representa el pago de los factores variables de la empresa. El administrador de la empresa debe tener el control de estos costos durante el proceso de producción, para que no se eleven innecesariamente. Los costos variables 146
  • 147.
    son: material primas,trabajo, servicios públicos, suministro de materiales, etc. • Costo.- Es el gasto que se hace para producir una mercancía; esta determinada por la cantidad de trabajo incorporado en la misma, lo que representa una definición objetiva, por su parte, los subjetivistas afirman que el costo son las oportunidades de producir a los que se renuncia, es decir, el costo de una mercancía se mide por lo que se pierde al no producir otra mercancía. • Costos implícitos.- Los costos implícitos en que incurre un empresario para producir un bien especifico consiste en las sumas que hubiera podido ganar con el mejor uso alternativo de su tiempo y dinero. Un empresario obtiene un beneficio económico neto en la producción de X si, u solo si, sus ingresos totales exceden la suma de sus costos explícitos e implícitos. 4.4.1 COSTO A CORTO PLAZO 147
  • 148.
    Los procesos productivosutilizan recursos los mismos que son procesados con la finalidad de obtener un producto. A continuación, se desarrollará un modelo microeconómico que explica la relación del uso de recursos y el producto obtenido en un escenario de corto plazo. Un proceso productivo es de corto plazo cuando por lo menos uno de los factores de producción no variaría durante todo el proceso productivo. Normalmente el factor fijo es el capital y la infraestructura. El capital puede ser las máquinas, plantas de producción, las mismas que fácilmente no varían a menos que el empresario invierta y expanda su capacidad instalada. Definamos la función de producción de corto plazo de la siguiente manera: Q = f ( K , L ) donde “Q” es la tasa de producción, medida en cantidades de bienes , “K” es el capital, medida en horas de uso de las máquinas (o cantidad de máquinas) y “L” es el recurso humano o comúnmente denominado la mano de obra, medido en horas hombre (o cantidades de personas); estos dos últimos factores deben coincidir en el tiempo empleado; por ejemplo, se puede medir el capital por horas de uso semanal, pueden existir dos o tres máquinas, y la planta puede contar con 50 horas hombre a la semana, distribuidos durante los días de la semana. La hora hombre significa que un hombre ha trabajado una hora, y 10 horas hombre significan que un hombre ha trabajado 10 horas pero también puede significar que dos hombre han trabajado 5 horas, digamos, en un día de labor. En tal sentido, para efectos de costos, lo que importa es que habrá que pagar 10 horas de salario. 148
  • 149.
    La función deproducción de corto plazo cuenta así con factor fijo, el capital (K). Esta función tiene una característica muy importante que consiste en que a medida que aumenta el uso del factor variable en el proceso productivo, el capital se mantiene constante, la producción aumentará pero no de manera lineal sino de manera decreciente. Si observamos la figura Nº 1 en el eje vertical se tiene el producto y en el eje horizontal se mide el recurso variable, la mano de obra. Ideal sería que el producto aumente de manera lineal ante aumentos del uso del recurso variable, pero el producto aumenta inicialmente en proporciones cada vez mayores y a partir de cierta cantidad del uso del recurso variable, el producto, si bien es cierto sigue aumentando, lo hace pero cada vez en proporciones menores. Esta explicación se resume en la curva de la figura Nº 1, donde se puede observar que el producto se incrementa de manera no lineal. Inicialmente la curva aumenta de manera creciente, del punto 0 al punto “a”, es decir las tangentes de la curva poseen una mayor pendiente a medida que aumenta el uso de la mano de obra y por 149 O La Lb Lc L c b a
  • 150.
    Consiguiente, el producto.A partir del punto “a”, el producto sigue aumentando pero cada vez en menores proporciones. Esta curva se torna cóncava hacia abajo a diferencia del caso anterior que era de concavidad hacia arriba. Se puede así desprender de este análisis gráfico que el punto “a” es un punto de inflexión, en sentido matemático, pero en términos económicos, a partir de dicho punto se presenta lo que los economistas llaman “la ley de los rendimientos marginales decrecientes (LRMD)”. Esta ley consiste en los siguientes: “ un proceso productivo que se caracteriza por contar por lo menos con un recurso o factor fijo y uno o más recursos variables, a medida que aumenta el uso de estos últimos, el producto aumenta inicialmente de manera creciente, pero a partir de cierta utilización de los recursos variables, si bien es cierto el producto sigue aumentando, pero lo hará de manera decreciente hasta llegar a un valor máximo, y de allí, si se sigue incrementando el uso del recurso variable, el producto empieza inclusive a disminuir”. 150 Q L b c a LcLb
  • 151.
    La pregunta quese podría plantear es, ¿qué significa crecer de manera decreciente?. La respuesta la vemos en la curva de la figura Nº 1. Cuando se utiliza la mano de obra de “0” hasta “a”, la curva es cóncava hacia arriba, lo que significa que las rectas tangentes a la curva cada vez tendrán un mayor ángulo. A partir del punto “a”, las rectas tangentes a la curva tendrán menor pendiente, hasta llegar al punto “c” donde la recta tangente tiene una pendiente de cero, ya que es horizontal; y a partir del punto “c”, la pendiente de la recta tangente a la curva es negativa. En sentido económico, la pendiente de la curva tangente es la variación del producto ante un aumento del uso de la mano de obra en el proceso productivo. Si utilizamos valores discretos, es decir, enteros, de uno en uno, esta pendiente nos da la información de cuanto aumenta el producto cuando aumenta en una unidad el uso de la mano de obra, pero esta “tangente” sería realmente una secante ya que “corta a la curva” en dos puntos, dependiendo del distanciamiento de éstos. Si el cambo del uso de la mano de obra es infinitamente pequeño, la pendiente se puede medir a través de la derivada de la función de producción. La ventaja de esta técnica es que facilita enormemente el análisis cualitativo. En este caso se utiliza el cálculo diferencial a través de las técnicas de la primera y segunda derivada. Sea la función de producción Q(K,L), donde “K” es fijo y “L” variable, entonces, la primera derivada la definimos como L Q ∂ ∂ ; ahora bien, esta razón de cambio o derivada de la función producción se le denomina el “producto marginal respecto al factor mano de obra”, o producción en el margen. El producto marginal es la razón de cambio del producto versus mano de obra, dada una intensidad del factor fijo, en este caso el capital. Si observamos la figura Nº 1, las pendientes de la curva es el producto marginal, el mismo que aumenta inicialmente hasta el punto 151
  • 152.
    “a”, llegando aun máximo valor hasta el punto “c” en que tiene un valor de cero, y de allí se torna negativo. Si aplicamos la derivada al producto marginal tendríamos la segunda derivada de la función de producción. En término matemático, la segunda derivada nos da el punto de inflexión, que es el punto “a”, es decir, se da un cambio en la concavidad de la curva. También el punto de inflexión nos da el valor máximo del producto marginal. Al derivar el producto marginal e igualar a cero, se obtiene el máximo del producto marginal y el punto de inflexión de la curva original del producto. Respecto al producto medio, se tiene la siguiente fórmula: L Q Pme = Si analizamos la curva de la figura Nº1, el producto medio es la tangente del ángulo que forma la línea que parte del vértice (la que llamaremos rayo que parte del origen) y corta la curva en cada uno de los puntos. Por ejemplo, en el punto “a”, tenemos un rayo que pasa por este punto y forma un ángulo determinado; la tangente de este ángulo es el producto medio, porque la tangente al ser el cateto opuesto entre el cateto adyacente, lo que se está dividiendo realmente, es el producto (distancia vertical) entre cantidad de mano de obra (distancia horizontal desde el origen). También en el punto “a” tenemos una tangente, que es el producto marginal, luego, en este punto se puede medir un producto medio y un producto marginal. Vemos así que en el punto “a” el producto marginal es mayor que el producto medio porque la recta tangente tiene un mayor ángulo que el que forma el rayo que parte del origen, que dicho sea de paso, pasa por el punto mencionado. Si analizamos el punto “b”, en este punto coincide el ángulo que forma la recta tangente y el rayo que parte del origen. Esto significa que el producto medio será igual que el producto medio. Y en el punto “c”, la tangente tiene un ángulo cero lo 152
  • 153.
    que no sucedecon el ángulo del rayo que parte del origen, lo que significa que el producto medio es mayor que el producto marginal. Resumiendo, inicialmente el producto marginal es mayor que el producto medio, luego se hacen iguales y de allí, el producto medio es mayor que le producto marginal. Si analizamos figura Nº2, tenemos un doble gráfico donde se relaciona la curva original del producto con el producto marginal y el producto medio. Desde el punto de origen hasta “La”, el producto marginal aumenta y luego empieza a disminuir hasta “Lc”, donde se torna negativo. El producto medio aumenta hasta “Lb” y de allí comienza a disminuir. Vemos así que mientras el producto medio está aumentando, el producto marginal es mayor que el producto medio, y cuando el producto medio disminuye, significa que el producto marginal es menor que el producto medio. O visto desde otro ángulo, cuando el producto marginal es mayor que el producto medio, éste aumenta, y cuando el producto marginal es menor que el producto medio, éste disminuye. Una conclusión que se puede dar es que la curva del producto medio corta en dos a la curva del producto medio por el valor más alto de este último. Esta relación entre estas dos curva se presenta dada la doble concavidad de la curva original del producto. Y la doble concavidad de la curva original existe porque se asume la LRMD, explicada anteriormente. Esta ley, que en el sentido estricto de la palabra no es una ley, es realmente un supuesto empírico, o un axioma de la teoría ya que se asume como una verdad inicial sin demostración científica. Hay ciertos insumos cuyo uso no se puede cambiar, cualquiera que sea el nivel de la producción. Asimismo, hay otros insumos, llamados insumos variables, cuyo uso si se puede cambiar. El corto plazo es un concepto más nebuloso. En un nanosegundo no se puede cambiar virtualmente nada en el proceso de producción. En un día, quizá se puede intensificar el uso de ciertas maquinarias; 153
  • 154.
    en un mes,el empresario podría rentar algún equipo adicional; en un año, quizá podría construirse una nueva planta. El análisis del costo total en el corto plazo depende de dos proposiciones: a) las condiciones físicas de la producción y los precios unitarios de los insumos determinan el costo de producción asociado a cada nivel de producción posible; y b) el costo total pueden dividirse en dos componentes: el costo fijo y el costo variable. Supongamos que un empresario tiene una planta fija que puede utilizarse para producir cierto bien. Supongamos además que esta planta cuesta $100 el costo fijo es por lo tanto $100, es decir, es constante cualquiera que sea el nivel de producción. Esto se muestra en el cuadro VIII.3.1 mediante la columna de datos de $100 llamadas “costo fijo total”. También esta indicación por la línea horizontal llamada CFT en la grafica VIII.3.1. El cuadro y la grafica destacan que el costo fijo esta, en efecto, fijo. Si la producción es mayor que cero, también deben usarse insumos variables. No importa cual se elija, ya que un aumento en el nivel de producción requiere un aumento en el uso de los insumos, ya sea que se trate de un insumo variable o de muchos insumos variables utilizados en una combinación optima. En cualquier caso, cuanto mayor sea el nivel del insumo variable mayor será el costo variable total. Esto se muestra en la columna 3 del cuadro VIII.3.1 y en la curva CVT en la grafica VIII. 3.1. Sumando el costo fijo total y el costo variable total se obtiene el costo total, que se encuentra representado por las entradas de la última columna del cuadro VIII.3.1 y por la curva CT de la grafica VIII.3.1. Podemos ver en la grafica CT y CVT se mueven juntas y son, en cierto sentido, parábolas. Esto quiere decir que las pendientes de ambas curvas son iguales en cada punto de la producción; y en cada punto, ambas curvas están separadas por una distinción vertical de $100 que es el costo fijo total. Las curvas parecen irse aproximando una a la otra, pero esto 154
  • 155.
    ocurre porque elojo se enfoca en la distancia mas corta entre las curvas, no en la distancia vertical. En efecto, la distancia vertical permanece constante, porque el costo que separa a las curvas, es decir, el costo fijo total, no cambia con el nivel de producción. 155
  • 156.
    Hemos observado queen realidad hay un gran número de “cortos” plazos, dependiendo del periodo involucrado. Cada corto plazo se caracteriza por el hecho de que no todos los factores de producción pueden ajustarse plenamente en el periodo dado. Para apreciar la importancia de esta consideración, supongamos que una empresa desea incrementar su producción y tiene que adquirir otras 150 maquinas fresadoras para hacerlo al menos costo posible (es decir, el optimo en el largo plazo requiere otras 150 fresadoras). En concreto, supongamos que hay cuatro “cortos” plazos, cada uno de ellos tres meses más largos que el anterior. A causa de demoras en la entrega, no se pueden instalar fresadoras nuevas en los primeros tres meses, pero el calendario de entrega permite instalar 50 fresadoras adicionales en cada uno de los trimestres siguientes. Por consiguiente, el ajuste en el largo plazo (un año en este caso) implica una adicción de 150 fresadoras, la cual se realiza en tres etapas. En el plazo mas costo (3 meses) no se dispone de fresadoras nuevas, en el plaza de 6 meses hay 50 fresadoras nuevas, en el plazo de 9 meses hay 100 fresadoras nuevas, y en el largo plazo (12 meses) hay 150 fresadoras nuevas. A fin de producir en el nuevo nivel, se necesitan cantidades de trabajo diferentes en cada periodo trimestral. Suponemos que las horas-hombre pueden ajustarse libremente en cualquier momento, utilizando el empleo de horas extras y tiempo parcial. (Para simplificar la exposición, suponemos también que la tasa salarial no aumenta por las horas extras). Esta situación se muestra en la grafica VIII.2.2. En esta grafica, la producción inicial esta dada por la isocuanta Q0´ y por la nueva producción, más alta, se indica por la isocuanta Q1. Durante el primer trimestre (el plazo mas costo), se produce Q1 con el acervo de fresadoras existente (K1= K0= 30) y con L1 horas-hombre. El costo total para el empresario en este periodo esta dado por la línea de isocosto C1. Adviértase que la línea de isocostos no es tangente a Q1 en el punto A. esto es así, porque la empresa no puede obtener fresadoras adicionales en los primeros tres meses. Dado el acervo existente de 30 156
  • 157.
    fresadoras, el procedimientomas barato para la obtención de producción Q1 es un incremento sustancial de las horas-hombre (de L0 a L1). Durante los tres meses siguientes se reciben 50 fresadoras nuevas, de manera que el acervo9 total de las fresadoras aumenta a K2 (K2= 80= K1 + 50). Esto permite que los empresarios reduzcan el empleo de horas extras y de tiempo parcial a L2. también de reduce el costo de la producción de Q1, porque, como puede apreciarse fácilmente en la grafica VIII.2.2, la línea de isocosto C2 se encuentra al suroeste de la línea de isocosto C1. En virtud de que el acervo de capital es menos que el óptimo de 180 fresadoras en el largo plazo, sigue siendo cierto que línea de isocosto C2 no es tangente a Q1. Durante los 3 meses siguientes se reciben otras 50 fresadoras y la línea de isocostos de desplaza a C3. Finalmente de alcanza el equilibrio en un año, cuando se dispone de 180 fresadoras. En este nivel, la línea de isocostos C4 es tangente a Q1, y Q1 se esta produciendo al menor costo posible, dados los precios de los factores y la función de producción. Existe un diagrama en el espacio costo-volumen de producción que corresponde a la figura A de la grafica VIII.2.2. Esto se muestra en la figura B. el punto A´ corresponde al punto A del a figura A. Allí el costo es C1 y el volumen de producción es Q1. El punto B´ corresponde al punto B de la figura A. Allí la producción es Q1 de nuevo, pero el costo es solo C4. Por lo tanto, CTLP nos da la relación del costo total cuando todos los factores son variables. CTCP1 nos da la relación de costos cuando solo el trabajo es variable. Las otras curvas. CTCP2 y CTCP3, son los casos intermedios que muestran lo que seria el costo total, si el capital pudiera incrementarse en alguna medida pero no todo lo deseable. Adviértase que todas las curvas coinciden en el punto D. la causa es que la solución en el costo plazo y la solución en el largo plazo son iguales en ese punto, por que aun en el caso de que la empresa pudiera modificar su capital, seleccionaría el nivel actual de 30 unidades de capital para producir el nivel Q0. 157
  • 158.
    Este ejemplo ilustrael punto esencial de que cuando menos sea el plazo, mas costosa resultara la producción de volúmenes distintos de aquel para el cual el acervo de capital corriente (es decir, el volumen dado por Q0 es este ejemplo) sea óptimo. Los costos en el largo plazo para la producción de un volumen dado nunca serán mayores que los costos de producción de ese volumen en el corto plazo. La teoría dinámica de los costos en el corto y en el largo plazo puede elaborarse de diversa maneras. Por ejemplo, se pueden introducir explícitamente los costos del ajuste para obtener modelos de acumulación óptima de capital. Sin embargo, a fin de concentrarnos en los resultados importantes de estática comparativa, nos apegaremos a la dicotomía tradicional entre el corto y el largo plazo. En otras palabras, aunque reconocemos que hay muchos cortos plazos, concentraremos nuestra atención en un periodo de corto plazo dado por conveniencia de la exposición. 158
  • 159.
  • 160.
    4.4.2 COSTO ALARGO PLAZO El largo plazo se relaciona con el mundo del planeamiento porque es más que toda una visualización de cómo evolucionaría la producción cuando el capital y la mano de obra varían y expanden la capacidad productiva de una empresa. En tal sentido, el lago plazo es una visualización de la estructura productiva de una empresa o unidad de negocios. En este caso, se hace necesario plantear los costos para diferentes capacidades instaladas, vale decir, para diferentes combinaciones de capital y mano de obra. Si asumimos que el costo de oportunidad del capital es “r” por unidad de tiempo, y que el costo de la mano de obra es “w” por unidad de tiempo, y que la cantidad de capital se representa por “K”, y que la cantidad de mano de obra será “L”, entonces el costo para un nivel de producción determinado por la combinación de capital y mano de obra será: KrLwCT .. += Donde “w.L” son los costos del recurso humano en un periodo de tiempo, y “r.K”, son los costos de oportunidad del capital. Así, los costos económicos de la producción en nuestro modelo será la suma de los costos del uso del capital (costos de oportunidad) y los costos de la mano de obra. En el primer caso, no son los costos de mantenimiento ni los costos de adquisición del capital, como en muchas oportunidades se dice. Los costos del capital se pueden comparar a un alquiler de las máquinas que conforman el acervo de capital de la empresa, aún si el propietario de las máquinas sea el empresario. Sería un error no considerar estos costos porque estas máquinas pueden ser utilizadas en una segunda 160
  • 161.
    alternativa y generaruna renta. Entonces el hecho de usar las máquinas, generan una pérdida de ingresos alternos que son denominados el costo de oportunidad del capital. Lo más simple para el entendimiento de un costo de oportunidad del capital es asumir que las máquinas que conforman el capital de la empresa han sido alquiladas. En el caso del recurso humano, el costo se da por unidad de tiempo, pudiendo ser por hora, semana o mes. Se asume que este costo es realmente el precio del servicio de la mano de obra. Existe una demanda por parte de las empresas del recurso humano y una oferta que son las personas que ofrecen sus servicios para un periodo determinado. En tal sentido, el costo del recurso humano es el retorno monetario del servicio ofrecido por las personas en el mercado de trabajo. El modelo que usaremos asume que el costo del recurso humano se fija en el mercado por la interacción de la oferta y demanda. 161
  • 162.
    4.7 EL EQUILIBRIODEL PRODUCTOR El equilibrio del productor se alcanza cuando maximiza su producción para un desembolso total determinado; es decir, cuando alcanza la isocuanta más alta, lo cual ocurre cuando ésta es tangente al isocosto. Lo anterior es análogo al equilibrio del consumidor, cuando la curva de indiferencia más alta es tangente a la línea de restricción presupuestal. Matemáticamente, se dice que el productor alcanza el equilibrio cuando: Lo anterior significa que en el equilibrio el producto marginal del último peso (peseta, dólar, etc.) invertido en trabajo es igual al producto marginal del último peso invertido en capital. Lo mismo sería cierto para otros factores, si la empresa tuviera más de dos factores de producción. 162
  • 163.
    Ruta de expancion Laruta de expansión de la empresa se obtiene al unir los puntos de equilibrio de las diferentes isocuantas e isocostos obtenidos al variar el desembolso total, por lo cual es análoga a la curva ingreso-consumo. La Función de Producción El objetivo de la función de producción es visualizar como evolucionaría la producción con diferentes combinaciones de capital y mano de obra. En adición, la función de producción de largo plazo hace las veces de instrumento para visualizar la evolución de los costos de largo plazo. En resumen, la función de producción de largo plazo es la estructura del uso de los recursos y nos da la información para visualizar los costos del uso de los recursos así como los costos totales de la producción, para diferentes capacidades instaladas de una empresa Asumimos una función de producción de coeficientes fijos o combinaciones fijas de capital y mano de obra. La combinación de capital y mano de obra da como resultado un nivel de producción. La característica más resaltante de esta función de producción es que las cantidades de capital y mano de obra que se utilizan se mantienen constante aún si la producción aumenta. Por ejemplo, supongamos que para producir una mesa en una hora se requiere de un carpintero, y también se necesita el uso de las herramientas por una hora. Esta es una función de producción que nos da la información que la relación entre el recurso humano y el capital es de uno a uno, en un periodo de tiempo. Pero si necesitamos producir dos sillas en una hora, entonces requeriremos 2 carpinteros y dos unidades de capital. Este capital puede ser un conjunto de herramientas como el cepillo, el serrucho, etc. 163
  • 164.
    Si el tiempono es resaltante para la producción, entonces este mismo carpintero puede producir dos sillas pero en dos horas. Entonces será importante para la empresa el tiempo en que se desea obtener las dos sillas. En nuestro modelo se asumirá que la función de producción está definida para un periodo de tiempo, pudiendo ser una hora, una semana o un mes, inclusive un año. Es importante tener claro este concepto relacionado al tiempo porque, como vimos en el ejemplo anterior, el objetivo de producir las dos sillas puede lograrse en diferentes periodos. Otro aspecto muy importante, en adición a definir el periodo de tiempo, es la tecnología y la habilidad empresarial para la producción. Si regresamos a nuestro sencillísimo ejemplo, asumimos que el carpintero puede producir una mesa en una hora, pero realmente influyen muchos factores como: el ambiente de trabajo, el ánimo, la calidad del instrumental, la habilidad del carpintero, el aprendizaje y la experiencia de esta persona, y la forma de trabajar. En síntesis, la tecnología se puede relacionar con las herramientas que utilizan el carpintero y también como las utiliza; y el aspecto humano, que se relaciona con la determinación y motivación para hacer el trabajo. Ambos influyen en la productividad del recurso humano, que para nuestro ejemplo es cuantas mesas produce en una hora. Entonces, si en una hora produce una mesa, y usa una unidad de capital, tendríamos que el coeficiente tecnológico del recurso humano, que definimos con la letra “a” será: bre mesa bre mesa a homhom_1 _1 1== Este coeficiente nos da la información de cuantos recursos humanos o unidades de mano de obra, o en otro lenguaje, cuantas personas se necesitan para producir una determinada cantidad de mesas. El coeficiente es de uno, pero sus unidades son de mesas entre hombre. 164
  • 165.
    El caso delcapital, es similar, porque para producir una mesa en una hora, se necesita una unidad de capital y no más. capitalunidad mesa capitalunidad mesa b ___1 _1 1== Si multiplicamos cada uno de los coeficientes tecnológicos por la cantidad de recursos disponibles para la producción, obtendríamos una cantidad de producto en una unidad de tiempo. En el caso que se disponga, por ejemplo, de cinco carpinteros y solamente dos unidades de capital, el capital será los recursos limitante y el recurso humano será el recurso abundante. En sentido inverso, si se cuenta con cinco unidades de capital y solamente dos unidades de mano de obra, entonces la mano de obra sería el recursos limitante, en cambio, el capital sería el recuso abundante. Vemos así que uno de los recursos definirá cuanto se puede producir y este recurso sería el limitante en la producción. La función de producción sería entonces formalizada de la siguiente manera: ),( bKaLMÌNQ = Las letras MIN significa que la producción es definida por el valor mínimo de “aL” y de “bk”. Ambas expresiones nos reflejan la cantidad de producto que se obtiene con una cantidad de recursos, dado los coeficientes tecnológicos. El caso óptimo es cuando: bKaL = Supongamos que el primer miembro es mayor que el segundo, entonces la mano de obra es abundante y el capital es el factor que limita y “define” el nivel de producción. Si le damos otra forma a la anterior ecuación: 165
  • 166.
    L K b a = Esta ecuación nosdice que la intensidad del capital respecto a la mano de obra es igual al ratio de productividades. Si analizamos el ratio de las productividades tenemos: capitalunidad mesa humanorecunidad mesa b a __1 _1 .__1 _1 = Si efectuamos la división, quedan las siguientes unidades humanorecurso capital b a _ = Este ratio nos da la información de la cantidad de unidades de capital entre la cantidad de unidades de recurso humano. En otras palabras, nos dice la intensidad del capital respecto a la mano de obra. Lo interesante de esta función de producción es que por más que la producción aumente, la intensidad del uso de los factores se mantiene constante, es decir, solo varían las cantidades de los recursos pero no la relación entre éstos. Si despejamos “K” de la ecuación de la combinación óptima de los factores, tendremos: L b a K = Esta ecuación se le denomina la senda de expansión porque relaciona las cantidades de mano de obra y de capital que producen de manera óptima dada la tecnología. 166
  • 167.
    Se observa queesta ecuación es lineal lo que significa que si aumenta el uso de la mano de obra, el uso del capital debe aumentar de manera lineal para que la producción sea óptima. El ratio de las productividades hace las veces de la pendiente de la ecuación lineal. A continuación efectuamos el análisis gráfico. Análisis gráfico En la figura Nº 1 analizamos la función de producción de coeficientes fijos. Observamos que el punto “1” y “2” son óptimos porque las combinaciones de capital y de mano de obra son las que corresponde según el ratio de las productividades. La pendiente del rayo que parte del origen o de la senda de expansión justamente tiene el ratio mencionado anteriormente. Las rectas azules que forman una letra “L”, se denominan “ISOCUANTAS”, que son un conjunto de puntos que representan diferentes combinaciones de capital y de mano de obra y estas combinaciones nos dan un mismo nivel de producción. El punto “1” y “2” son óptimos, pero el punto “3” y “4” no los son. En el caso del punto “3”, el capital es abundante y la mano de obra sería el factor limitante y determinante para estimar cual será la producción. En el caso del punto 4, el factor abundante es la mano de obra y el factor limitante y determinante es el capital. De allí que la función de producción use las letras MIN, de la palabra MÍNIMO. En otras palabras, los dos factores de producción deben ir combinados en base al ratio de las productividades. 167
  • 168.
    Así, en estafunción de producción, los recursos se utilizan en combinaciones fijas. En otras palabras, conociendo el uso de uno de los recursos, se sabrá fácilmente la cantidad que se requiere del otro recurso, dada la senda de expansión. Los Costos de Producción Una vez definida la función de producción de largo plazo y su respectiva senda de expansión, se hace necesario incluir los costos en el presente análisis de largo plazo. Los costos de producción son explicados por la siguiente ecuación, planteada anteriormente: KrLwCT .. += Por otro lado, tenemos que la senda de expansión es explicada por la siguiente ecuación, igualmente planteada líneas arriba: L b a K = L K Q1 Q2 L K 1 2 3 4 L1 L2 K1 168 K2
  • 169.
    Si reemplazamos lasenda de expansión en la ecuación de costos, tendremos que: L b a rLwCT .. += Efectuando arreglos, tenemos: ).( b a rwLCT += Aquí tenemos los costos totales en función de la mano de obra. De igual manera podemos reformular los costos totales en función del capital: ).( b a wrKCT += Y los costos totales en función de la producción serán: ).( b r a w QCT += Que se obtiene de reemplazar cada uno de los componentes de la función MIN de producción en la ecuación de los costos totales. En la última ecuación tenemos que la cantidad de producto es multiplicada por dos ratios. Cada uno de éstos, es el costo unitario del respectivo recurso. Por ejemplo tenemos el caso de la mano de obra: obramanun producto obramanun S a w __ . __ ./ = 169
  • 170.
    Si se resuelveel ratio de unidades obtenemos que las unidades finales serán nuevos soles entre producto que no es nada más que un costo unitario del recurso humano. Igual sucede para el recurso capital. Entonces, la suma de los costos unitario de la mano de obra y del capital nos dará el costo unitario total de todos los recursos, es decir, cada factor contribuye en el costo unitario, que al ser multiplicado por la cantidad de producto arrojará el costo total de producción. En la figura Nº 2 se puede apreciar dos sendas de expansión, con diferentes costos unitarios y por ende con diferentes tecnologías. Vemos dos sendas de expansión, una más intensiva que la otra en capital, o dicho de otra forma, una más intensiva en mano de obra. La senda más empinada representa una tecnología más intensiva en capital, y la senda más echada, es más intensiva en mano de obra. También en el gráfico se aprecia la restricción presupuestal que es la ecuación de costos totales: KrLwCT .. += Despejando el capital, tenemos la restricción presupuestal: L r w r CT K −= A los largo de esta restricción presupuestaria, el costo es el mismo, para diferentes combinaciones de recursos. 170
  • 171.
    En el casode la primera senda de expansión 1 L K , un aumento de una unidad de mano de obra implica que se requiere más unidades de capital si se compara con el caso de la segunda senda de expansión, 2 L K . Si efectuamos el análisis en sentido diferente, si en la tecnología más intensiva en capital, se aumenta una unidad de capital, la mano de obra necesaria será menor si la comparamos con una tecnología menos intensiva en capital. Esto significa que las inversiones en procesos más intensivos en capital darán menos oportunidades al recurso humano dada su naturaleza., Por otro lado, la expansión de las empresas intensivas en mano de obra, generarán más empleo que la expansión de las empresas más intensivas en capital. Asumamos que la línea punteada de la figura de arriba es una restricción presupuestaria inicial (recta “2”), y este presupuesto se reduce y se convierte en la 171 L K 1 L K 2 L K Figura Nº 2 1 2
  • 172.
    restricción presupuestal “1”;se aprecia que si esta reducción presupuestal es la misma para dos empresas con diferentes tecnologías, cada una de estas empresas deberá liberar más del recurso en la cual es más intensiva. Por ejemplo, la empresa que es más intensiva en mano de obra liberará más mano de obra que la empresa más intensiva en capital; y la empresa más intensiva en capital, liberará más capital que la empresa más intensiva en mano de obra. Es importante resaltar que la reducción presupuestaria es la misma para ambas empresas, y esto se hace con la finalidad de facilitar y aligerar la exposición. Rendimientos a escala La función de producción de coeficientes fijos presentan rendimientos constantes a escala que significa que: “a medida que aumentan en la misma proporción el uso de los recursos, el producto aumenta en la misma proporción”. Sabemos que: bKLaQ ==. Y se incrementan lo recursos en el doble: )2()2.(.2 KbLaQ == Apreciamos que el producto también aumenta en el doble. Las economías a escala Si se dobla el uso de los recursos, también aumentarán los costos. En relación a la función de los costos totales: ).( b a wrKCT += Y poniendo esta ecuación en función del capital y la mano de obra, tenemos que: 172
  • 173.
    ).( L K wrKCT += Si doblamoscada unos de los recursos: ) 2 2 .)(2(.2 L K wrKCT += Finalmente se observa que el costo también se dobla, es decir, los costos aumentan en la misma proporción Lo mismo observamos si utilizamos la función de los costos totales: ).( b r a w QCT += Si se dobla la producción, el costo total también aumentará en la misma proporción. En cuanto al costo medio o unitario, es explicada por la siguiente ecuación: ).( b r a w CTme Q CT +== Observamos que el costo unitario o medio es independiente de la cantidad de recursos que se utilizan. A continuación tenemos la figura Nº 3 donde una misma empresa puede tener dos alternativas para producion 173 Q CT Q CTme Procesos más productivos Figura Nº 3
  • 174.
    Vemos que larecta más empinada de la figura de costos totales tiene una productividad menor debido a que los coeficientes tecnológicos hacen que la pendiente sea mayor asumiendo que el costo de los recursos son los mismos. En otras palabras, la tecnología es menos productiva porque sus coeficientes son menores. Estos se verán reflejados en los costos medios del gráfico inferior. La tecnología más productiva tendrá menores costos medios. Se puede concluir que la función de producción de coeficientes fijos tiene la particularidad de que cuando aumenta la producción, los costos medios se mantienen constantes lo que se denominan economías constantes a escala. El largo plazo es un “periodo suficientemente largo para que todos los insumos sean variables”. También se ha destacado otro aspecto del largo plazo, quizás el más importante de todos. El largo plazo es un horizonte de plantación. En efecto, 174
  • 175.
    cualquier producción, cualquieractividad económica, ocurre en el corto plazo. El “largo plazo” se refiere al hecho de que los agentes económicos –consumidores y administradores- pueden planear para el futuro y seleccionar muchos aspectos del “corto plazo” con que operan en el futuro. Por lo tanto, en cierto sentido el largo plazo esta integrado por todas las situaciones posibles del corto plazo entre las que puede elegir un agente económico. Por ejemplo, antes de hacer una inversión, un gerente se encuentra en una situación de largo plazo y podría seleccionar cualquiera de una amplia variedad de inversiones diferentes. Una vez que se tome la decisión de inversión y los fondos se congelan en el equipo de capital fijo, la empresa opera en las condiciones del corto plazo. Así que quizás la mejor distinción consista en decir que un agente económico opera en el corto plazo y planea en el largo plazo. El cálculo es muy sencillo. Cuando se produce una unidad del bien, CFP es $100.00/1=$100.00. Cuando se producen dos unidades, CFP=$100.00/2=$50.00, etc. En la grafica VIII3.2. Representamos el costo fijo promedio mediante una curva CFP. El costo en pesos se mide en el eje vertical, y la producción en el eje horizontal. La curva CFP tiene pendiente negativa en toda su extensión, porque la razón del costo fijo respecto al volumen de producción debe disminuir a medida que aumenta dicho volumen. Matemáticamente, la curva CFP es una hipérbola rectangular. Vayamos ahora a la columna (6) del cuadro. Esta columna lleva el nombre de “costo variable promedio”, un concepto enteramente analógico al costo fijo promedio. Cuadro VIII.3.2. Calculo del costo promedio y del costo marginal 175
  • 176.
    Una empresa enfrentanormalmente una selección entre una amplia variedad de plantas. En la grafica VIII.4.2 se muestran seis curvas de costo promedio en el corto plazo; pero aun distan mucho de ser suficientes. Podrían trazarse muchas (1) Volumen de la producción (2) Costo fijo total (3) Costo variable total (4) Costo total (5) Costo fijo promedio (6) Costo variable promedio (7) Costo total promedio (8) Costo marginal 1 $100 $10.00 $110.00 $100.00 $10.00 $110.00 $10.00 2 100 16.00 116.00 50.00 8.00 58.00 6.00 3 100 21.00 121.00 33.33 7.00 40.33 5.00 4 100 26.00 126.00 25.00 6.50 31.50 5.00 5 100 30.00 130.00 20.00 6.00 26.00 4.00 6 100 36.00 136.00 16.67 6.00 22.67 6.00 7 100 45.50 145.50 14.29 6.50 20.78 9.50 8 100 56.00 156.00 12.50 7.00 19.50 10.50 9 100 72.00 172.00 11.11 8.00 19.10 16.00 10 100 90.00 190.00 10.00 9.00 19.00 18.00 11 100 109.00 209.00 9.09 9.91 19.00 19.00 12 100 130.40 230.40 8.33 10.87 19.20 21.40 13 100 160.00 260.00 7.69 12.31 20.00 29.60 14 100 198.20 298.20 7.14 14.16 21.30 38.20 15 100 249.5 349.50 6.67 16.63 23.30 51.30 16 100 324.00 424.00 6.25 20.25 26.50 74.50 17 100 418.50 518.50 5.88 24.62 30.50 94.50 18 100 539.00 639.00 5.56 29.94 35.50 120.50 19 100 698.00 798.00 5.26 36.74 42.00 159.00 20 100 900.00 1000.00 5.00 45.00 50.00 202.00 176
  • 177.
    curvas entre cadauna de ellas. Estas seis plantas son solo representativas de las muy diversas que podrían construirse. Todas estas curvas generan una curva CPL como instrumento de plantación. Supongamos que un empresario cree que la producción asociada al punto A es la más rentable. Entonces construirá la planta representada por CPC1, porque esta producirá esa cantidad al menor costo unitario posible. Con la planta cuyo costo promedio en el corto plazo esta dado por CPC1, el costo unitario podría reducirse aumentando la producción hasta la cantidad asociada al punto B, que señala el nivel mínimo de CPC1. Si cambiara de pronto las condiciones de la demanda, de modo que resultara conveniente esta producción mayor, el empresario podría expandirse sin dificultad, y aumentar su rentabilidad reduciendo el costo unitario. Sin embargo, si elabora planes para el futuro, el empresario optaría por construir la planta representada por CPC2, porque esta reduciría más aun los costos unitarios. La planta operaria en el punto C, reduciendo así el costo unitario por debajo del nivel del punto B de CPC1. Resulta interesante observar que el punto B se encuentra donde la planta de tipo 1 opera con mayor eficiencia (es decir, al menor coto unitario). Aun así, conviene pasar a la planta de tipo 2, aunque esta no opere en su nivel más eficiente. En efecto, todas las plantas menores que la del tipo 4 se utilizan solo cuando están operando en un nivel menor que el eficiente. La razón es que no es la eficiencia de una planta dada lo que importa, sino la eficiencia global. Si la planta 1 puede ser remplazada por la planta 2 y así se puede reducir el costo, carece de importancia el hecho de que la planta 1 hubiese estado operando a su máxima eficiencia. Puesto que en el punto A no se puede hacer un movimiento que reduzca los costos, carece de importancia que A no sea tan eficiente como B. esta observación se relaciona con la del ejemplo VII.3, pero no es la misma. La curva de planeación en el largo plazo, CPL, es el lugar geométrico de los puntos que representan el costo unitario mínimo de generar la producción correspondiente. Así pues, esta es la curva de costo promedio en el largo plazo. El 177
  • 178.
    empresario determina eltamaño de su planta con referencia a esta curva, seleccionando la planta de corto plazo que cause el menor costo unitario para el volumen esperado de producción. 178
  • 179.
    Unidad V MODELOSDE MERCADO Unidad V MODELOS DE MERCADO 179
  • 180.
    Objetivo educacional: Comprenderálos modelos de mercado, analizándolos gráficamente, a través de la aplicación del modelo matemático, para la toma de decisiones. Actividades de aprendizaje.- • Consultar los conceptos de competencia perfecta e imperfecta, monopolio, competencia oligopolica y monopolica. • Investigar los modelos de mercado, identificando las características de cada uno de ellos, y citando ejemplos de los mismos, presentando los resultados de su investigación en material audiovisual. • Resolver problemas de competencia perfecta, aplicando el enfoque total y marginal para lograr el equilibrio, mediante el análisis grafico. • Aplicar el modelo matemático para la solución de problemas refentes a competencia perfecta y monopolio. 180
  • 181.
    5.1 COMPETENCIA PERFECTAE IMPERFECTA Competencia perfecta El mercado de competencia perfecta es aquel en que existe un gran número de compradores y vendedores de una mercancía; se ofrecen productos similares (producto tipificado); existe libertad absoluta para los compradores y vendedores y no hay control sobre los precios ni reglamentos para fijarlos. Por ello el precio de equilibrio se da cuando la cantidad ofrecida es igual a la cantidad demandada. Las características o cuestiones que debe cumplen el mercado para ser de competencia perfecta son: a) La oferta y la demanda deben ser anatómicas; es decir, constituidas por partes muy pequeñas. El número de oferentes y demandantes es tan grande, que ninguno de ellos en forma individual puede intervenir para modificar el precio. b) Debe existir plena movilidad de mercancías y factores productivos (tierra, trabajo, capital y organización); es decir, la posibilidad de moverse libremente en el mercado. Las empresas se comportan realmente como rivales, como autenticas competidoras. c) A las nuevas empresas que lo deseen y cuenten con recursos necesarios no se les debe impedir la entrada al mercado. d) Las mercancías deben ser homogéneas (producto tipificado). No debe haber diferencias específicas entre ellas para que no exista la necesidad de la publicidad competitiva, sino solamente informativa. e) Los poseedores de los factores productivos (demandantes y oferentes de mercancías y servicios) deben tener un perfecto conocimiento de todos los movimientos que ocurran en el mercado. Algunos autores afirman que la competencia perfecta es diferente de la competencia pura; por nuestra parte consideramos que ambas tienen las mismas características y utilizamos los dos términos indistintamente. 181
  • 182.
    El mercado decompetencia perfecta o pura realmente no existe; mas bien se puede afirmar que, en la medida en que un mercado con las características señaladas será mas perfecto o bien, en la medida en que no cumpla con dichas características, será menos perfecto o se alejara de la perfección (mercado de competencia imperfecta). Sin embargo, es necesario conocer el mercado de competencia perfecta aunque no opere en la realidad. Porque esto nos permitirá ir comparando y analizando las imperfecciones de los mercados que deseamos estudiar. En la competencia perfecta el precio se fija cuando la oferta y la demanda son las mismas; el punto donde coinciden la oferta y la demanda se conocen como precio de equilibrio. Gráficamente el precio de equilibrio se representa como en la figura 5-22. No hay que olvidar que la oferta y la demanda representan intereses contrarios (fuerzas opuestas ya que los ofertantes desean vender más a un precio mas alto para obtener mayores ganancias y los demandantes desean comprar mas a un precio mas bajo para obtener mayor satisfacción). Un ejemplo de cómo se forma el precio de equilibrio es el siguiente: dada una tabla de oferta y demanda, obtenga el precio de equilibrio y grafiquelo (fig. 5-23). El precio de equilibrio es 12, ya que en este punto se igualan la oferta y la demanda. Debajo de este precio hay demanda excesiva en relación con la oferta y oferta insuficiente en relación con la demanda. Arriba de ese precio la demanda es insuficiente en relación con la oferta y la oferta es excesiva en relación con la demanda. La cantidad de equilibrio es 120. El precio del equilibrio tiende a mantenerse siempre y cuando no varíen la demanda y la oferta; si estas sufren modificaciones, el precio de equilibrio cambia. 182
  • 183.
    Es decir, encompetencia perfecta el precio depende del libre movimiento de la demanda y la oferta. Competencia imperfecta Hemos visto las características de un mercado de competencia perfecta y hemos observado que no se da en la realidad; entonces, ¿Qué tipo de mercado existe realmente? Existe una gran diversidad de mercados que operan en la economía y que desde el punto de vista de la competencia se han agrupado como mercado de competencia imperfecta. ¿Qué característica tiene un mercado de competencia imperfecta? En la medida en que determinado mercado no cumpla con las características de la competencia perfecta, se alejara de ella o bien será un mercado con mayor o menor imperfección u con mayor o menor competencia. Por lo tanto, algunas características de la competencia imperfecta son: a) El numero de oferentes no es tan grande como en la competencia perfecta; puede ser un reducido numero o bien un solo vendedor. En este caso los oferentes si pueden intervenir para modificar los precios. b) No existe plena movilización de mercancías y factores productivos. Es decir, existe o puede existir algún grado de control sobre las mercancías o los factores productivos. c) Puede haber diferencia de productos (los productos no son homogéneos). Debido a estas diferencias (reales o supuestas) de las mercancías puede existir la publicidad competitiva. d) No hay plena libertad para que nuevos oferentes entren al mercado, ya que puede haber control de patente control de patentes, control tecnológico, etc. 183
  • 184.
    e) No existeperfecto conocimiento de todos los movimientos que ocurren en el mercado sobre todo de los demandantes. Es posible que los oferentes conozcan mejor los movimientos del mercado aunque no en forma perfecta. 184
  • 185.
    5.2 COMPETENCIA PURAY PERFECTA Las condiciones La competencia pura y perfecta es un modelo de la teoría económica de la escuela neoclásica que describe una estructura de mercado hipotética en la cual ningún productor ni consumidor dispone de poder para fijar los precios ni sobre las decisiones de los demás agentes, y además todos tienen el mismo acceso a la información, lo que supone una igualdad de las posiciones de origen en la relación mercantil. El precio es entonces fijado por el afrontamiento y la negociación de todos con todos, sin generar renta de monopolio. La competencia pura y perfecta representa uno de los dos casos extremos de estructuras de mercado estudiadas por los economistas neoclásicos, el segundo es el caso del monopolio. Se supone que la competencia perfecta permite el equilibrio sobre todos los mercados bajo unas condiciones suficientes muy particulares. Cada mercado debe cumplir las tres condiciones siguientes: 1. La atomicidad del mercado: el número de compradores y de vendedores es muy amplio, con lo cual la oferta o la demanda de cada agente es sin importancia con respecto a la oferta o demanda total. 2. La homogeneidad de los productos: los bienes intercambiados son similares en calidad y características; un producto de mejor calidad constituye entonces otro mercado. En la realidad, los bienes más homogéneos son las materias primas y los productos de la agricultura. 3. La transparencia de la información: la información perfecta de todos los agentes sobre todos los demás y sobre el bien intercambiado debe ser gratuita e inmediata; la presencia de un "subastador" que centralice las ofertas y las demandas con el fin de calcular el precio de equilibrio es una manera de realizar esta transparencia y supone, además, la ausencia de intercambio grado a grado antes de la obtención del precio de equilibrio. 185
  • 186.
    Las consecuencias deestas tres hipótesis son que, por una parte, el precio es la única motivación para intercambiar o renunciar a intercambiar en el mercado (y no la calidad, por ejemplo), y por otra parte, el precio es fijado por el mercado y se impone a todos los protagonistas, no existe entonces más que un sólo precio por un sólo bien cualquiera que sea el lugar de la compraventa. Hay que añadir dos hipótesis que unen los mercados entre sí: 1. La libre entrada y salida del mercado: no debe haber ningún obstáculo tarifario (proteccionismo), administrativa (numerus clausus), o técnico a la entrada de un ofertante o de un demandante suplementario. 2. La libre circulación de los factores de producción (el capital y el trabajo): la mano de obra y los capitales se dirigen espontáneamente hacia los mercados donde la demanda es fuerte (con respecto a la oferta). No hay plazos ni costes de su reconversión. Estas dos últimas hipótesis permiten una convergencia a largo plazo de las tasas de salario y de beneficio entre los diferentes sectores económicos y los diferentes países. Se trata entonces de un marco muy restringido. La hipótesis de un subastador significa que todas las ofertas y demandas de los agentes económicos están centralizadas por un planificador virtual, que puede así determinar el precio de equilibrio. Este planificador no existe en economía de mercado, donde las decisiones referentes al precio de los intercambios y la cantidad intercambiada son tomadas de maneras descentralizadas. Los neoclásicos han desarrollado en la teoría del equilibrio general la idea de una convergencia progresiva de los precios hacia el precio de equilibrio; Leon Walras introdujo un mecanismo de "palpado" y la idea de una "mano invisible" ha sido recuperada de Adam Smith. Por otra parte, el Teorema de Sonnenschein en 1973-74 ha demostrado que la unicidad y la estabilidad del equilibrio no están aseguradas utilizando hipótesis pertinentes, hiriendo así el proceso de "palpados" desarrollado por Leon Walras. 186
  • 187.
    Utilización Si el modelode competencia perfecta ocupa un lugar tan importante en la modelización económica, es primero porque permite un análisis matemático a base de optimización, y también porque las situaciones de equilibrio son "óptima" matemáticos que verifican ciertas propiedades de eficiencia (Pareto), lo que permite tener un mensaje positivo el lo concerniente al tipo de sociedad que el modelo de competencia pura y perfecta busca modelizar. La hipótesis de la competencia pura y perfecta es utilizada en la demostración de los teoremas del bienestar. El principio de la tarificación al coste marginal A partir de las propiedades de la competencia, es posible demostrar, en un marco teórico neoclásico, que el precio en competencia pura y perfecta es igual al coste marginal y que, a largo plazo, el beneficio económico es nulo. Se introduce por ello la hipótesis suplementaria de que cada empresa tiene como objetivo el maximizar sus beneficios, definidos como la diferencia entre las ganancias totales (GT=p.q) y el coste total, puede así la empresa jugar con la cantidad, pero siempre acepta el precio P. A corto y medio plazo, si hay un sector económico beneficiario, las empresas entrarán en ese sector: la oferta aumentará y los precios disminuirán. Los beneficios de esas empresas sobre ese mercado, disminuirán hasta agotarse. Límites y críticas de la competencia perfecta La competencia real es diferente de la competencia teorizada por los neoclásicos (particularmente en la visión de Walras. Se deducen de ello tres actitudes posibles: 1. La competencia pura y perfecta, sobre todo si la completamos con el estudio de la competencia imperfecta, es una aproximación aceptable a la competencia real. Además, es competencia del Estado imponer las 187
  • 188.
    condiciones de existenciade la competencia perfecta, por ejemplo, con la aplicación de las leyes anti-trust. Es la posición generalmente aceptada por los economistas neoclásicos. 2. La competencia pura y perfecta está basada sobre unas hipótesis demasiado poco pertinentes como para que podamos extraer de ellas consecuencias concretas, y su estudio, por lo tanto, es carente de valor científico. Es la posición de la escuela austríaca (Hayek, y de los diametralmente opuestos economistas heterodoxos: John Kenneth Galbraith, Tony Lawson, Bernard Guerrien, la escuela institucionalista, los post-keynesianos (Kaldor, Joan Robinson...) y numerosos geógrafos de la geografía económica (Ron Mayer, Peter Sunley, Eric Sheppard) 3. Para la mayor parte de los marxistas, la competencia pura y perfecta es una "tontería", para retomar las palabras de Marx, cuyo objetivo es, como en toda teoría de la clase dominante, únicamente justificar el sistema capitalista. No hay que buscar en ella ninguna verosimilitud, sino tan solo las ideas de las clase dominante para afianzar su dominación. ¿Es un modelo a definir según el tipo de mercado? Los avances de las teorías de diversas corrientes económicas (neo-keynesianos, teoría de los juegos, etc.) han llevado a distinguir entre varios tipos de mercado en los cuales la situación puede ser de competencia imperefcta. La competencia perfecta no es entonces más que otra situación entre muchas posibles. Este aporte teórico permite el desarrollo del análisis mesoeconómico, en sectores económicos concretos, y de las ciencias de gestión. El punto de vista de las autoridades de los países con una economía de tipo liberal En los sectores de rendimiento escalonado creciente, la apertura al comercio internacional favoriza la concentración. El sector del automóvil es revelador de ésta tendencia, puesto que en 1950 había unos 70 productores independientes, 188
  • 189.
    mientras que hoyen día son una decena aproximadamente. Esto puede conllevar un riesgo de atentado a la competencia bajo la forma de entendimientos o contratos tácitos (cartelización). La mayoría de los países liberales interpretan esto como un problema y hacen leyes que tienen por objetivo el que el mercado no sea falseado. 1. La UE ha intervenido estos últimos años para hacer cesar algunas prácticas entre cementeras, laboratorios farmacéuticos o empresas informáticas (como Microsoft, que no desea dar el código fuente de sus programas a las autoridades de arbitraje). 2. Las autoridades federales americanas han observado las condiciones en sector de las telecomunicaciones (desmantelamiento de Bell) y de la informática (investigaciones contra IBM, y después contra Microsoft) Aun así, en lo que concierne a este último país, la actitud de las autoridades evoluciona hacia una política de la competencia (anti-trust), sobre todo en 1974 con un cambio de jurisprudencia de la Corte Suprema de los Estados Unidos, el abandono de las persecuciones y querellas contra grandes marcas cuyos procesos duraron más de diez años (IBM y Xerox, por ejemplo) y la revisión en 1983 de las "guidelines" (grandes líneas) de la Federal Trade Commission en un sentido más liberal. A pesar de ello, existen todavía grandes juicios anti-trust, como es de Microsoft, aún perseguido por ciertos estados aunque el gobierno federal haya abandonado. La posición de los no liberales Según otros análisis, sobre todo altermundialistas o intervencionistas: 1. El monopolio público es preferible, ya que el Estado puede hacer el papel de regulador con otros objetivos que aquellos que impone. 2. La competencia no debe ser extendida a todos los campos, en particular la salud, la educación, la justicia, la cultura, etc. 189
  • 190.
    Según ellos, laprivatización de los servicios públicos sin instituir reglas, sería lo mismo que, pasado un periodo transitorio, un paso de un monopolio público a un monopolio privado (cártel). ¿Qué mecanismos de control? Otros críticos apuntan hacia los mecanismos que se supone que han de garantizar la competencia: 1. Afirman que son poco eficaces ya que poco respetados. 2. Son en parte incompatibles con los fundamentos de la teoría liberal; romper los cárteles necesitaría una modificación de los derechos de propiedad de una parte de la empresa escindida; además, el patrón estaría sometido a reglas que buscan limitar el poder de su empresa. 3. Los mecanismos de control de la competencia reposan, ante todo, sobre la posibilidad de recurrir a la justicia desde el momento en que los comportamientos de sus competidores no respeten las reglas que rigen su sector económico. ¿Qué coste? Según los adversarios de la libertad de competencia, ésta tendría un coste, sobre todo por el hecho de: 1. La multiplicación de las infraestructuras necesarias a la explotación de los productores, como, por ejemplo, una serie de compañías de telefonía móvil que no mutualizasen sus repetidores. Es una situación que correspondría a la de un monopolio natural. 190
  • 191.
    2. La cantidadde publicidad sería más importante que en una situación de monopolio para productos considerados como substitutos perfectos (la liberalización de las centrales de información telefónica es un ejemplo válido de esto). 3. Por el hecho de las tensiones en el mercado del factor capital. La teoría económica clásica afirma que los costes para el sistema económico son, generalmente, superiores en casos de competencia imperfecta (cárteles, oligopolios, posiciones dominantes, profesiones corporativistas...) o de monopolio. Podemos entonces hablar de costes de no-competencia. ¿Una organización que regular? No obstante, la mayoría de los economistas, si bien consideran que la competencia es raramente perfecta, rehuyen rechazarla en tanto que forma de organización, aunque haya que establecer las reglas de funcionamiento. Algunos afirman que el principio del monopolio natural, bien que no incumba más que a un número reducido de ramas económicas, muestra los límites del sistema de competencia, sobre todo para las actividades dichas "de red", como los servicios públicos. Competencia (economía) La competencia es una situación en la cual los agentes económicos tienen la libertad de ofrecer bienes y servicios en el mercado, y de elegir a quién compran o adquieren estos bienes y servicios. En general, esto se traduce por una situación en la cual, para un bien determinado, existen una pluralidad de oferentes y una pluralidad de demandantes. Los oferentes se encuentran así en una situación de competencia para ser preferidos por los consumidores, y los consumidores, a su vez, para poder acceder a la oferta limitada. 191
  • 192.
    Esta situación manifiestael derecho y la posibilidad material de los agentes económicos de poder hacer elecciones, un elemento importante de la libertad individual. También se supone que aporta, en el plan del funcionamiento y de la orientación de la economía, unos mecanismos de adaptación permanente de la demanda y de la producción, y también incita a la innovación o a un marketing más ajustado al objetivo deseado. Se considera generalmente que la competencia que representa una forma de organización social de las relaciones económicas debe estar enmarcada por: • Reglas jurídicas (protección de la propiedad privada, normativa sobre monopolios y competencia, etc.). • Reglas de comportamiento individuales: amor propio, toma de riesgos, racionalidad económica, etc. Los autores liberales mantienen, por el contrario, que las reglas de Derecho común son suficientes y que ninguna reglamentación o regulación específica a la competencia es necesaria. 192
  • 193.
    5.3 COMPETENCIA OLIGOPOLISTA Enla fase actual del capitalismo desarrollado, unas grandes empresas llamadas oligopolios dominan la vida económica de los países. Algunos autores llaman capitalismo monopolista a los sistemas económicos, dominados por los grandes oligopolios debido a que estos obtienen ganancias monopolistas. El proceso de formación de grandes monopolios (que en realidad son oligopolios) se debe al propio desarrollo del sistema capitalista que pasa de la fase de libre competencia al imperialismo, donde la concentración de la producción y del capital conduce a la formación de grandes conglomerados llamados indistintamente monopolios u oligopolios. Se han llegado a formar consorcios con la finalidad de establecer y desarrollar acuerdos que permiten a las empresas que participan en el repartirse los mercados., fijar el nivel de precios de producción, etc. Es decir, el consorcio trata de eliminar la competencia oligopolisitica, aunque no lo consigue debido a que sus acuerdos son voluntarios y muchas veces los viola algún oligopolio tratando de aumentar su producción, sus precios y sobre todo sus ganancias. ¿Cómo se fijan la presión en competencia oligopolistica? Ante todo, hay que decir que en el oligopolio existe cierta rigidez relativa de los precios en respuesta a posibles cambios en la demanda o en los costos. Sin embargo, es más fácil aumentar precios que disminuirlos, aunque la decisión que tome un oligoplista depende de las decisiones que adopten los demás. Esto quiere decir, aunque el oligopolista siga los mismos principios que los monopolistas para fijar sus precios tratando de obtener ganancias máximas, se encuentra condicionado en buena medida a las reacciones que pueden tener los demás oligopolios. 193
  • 194.
    En la teoríadel oligopolio hay que considerar que existen dos tipos de oligopolios: el perfecto y el imperfecto. El oligopolio perfecto existe cuando los oligopolistas producen buenos sustitutos de mercancías de los otros oligopolios. El oligopolio imperfecto existe cuando los oligopoliostas producen mercancías diferencias, lo que les permite modificar sus precios para aumentar las ganancias hasta cierto limite. 194
  • 195.
    5.4 EQUILIBRIO DELA EMPRESA, ENFOQUE TOTAL Y MARGINAL Al igual que el competidor perfecto, el monopolista obtiene su beneficio máximo produciendo y vendiendo a la tasa de producción para la cual sea mayor la diferencia positiva entre el ingreso total y el costo total. (o minimiza sus perdidas cuando la diferencia negativa es menor). A fin de ilustrar el enfoque del ingreso y el costo total, en el cuadro X.4.1 se presentan datos hipotéticos sobre ingreso y costo. Los datos se ilustran en la grafica X.4.1. El cuadro y la grafica casi se explican por si solos. Hay que observar que el beneficio máximo ($4.50) se alcanza a las 50 unidades de producción y venta. Si analizamos la columna del costo promedio, podemos notar que esta tasa de producción es menor que la que corresponde al costo unitario mínimo. Asimismo, es menor que la producción a la cual se maximiza el ingreso y también es menor que la tasa de producción (un poco mayor que 60) a la que se igualan el precio y el costo marginal. Esta ultima condición es la “regla” para la maximización del beneficio en competencia perfecta. Pero no se aplica al monopolio, como lo deja en claro el enfoque marginal. Producción y ventas Precios Ingreso total Costo total Beneficio Costo promedio Costo marginal 5 $2.00 $10.00 $12.25 $-2.25 2.45 0.45 13 1.10 14.30 15.00 -0.70 1.15 0.34 23 0.85 19.55 18.25 +1.30 0.80 0.33 38 0.69 26.22 22.00 +4.22 0.55 0.25 50 0.615 30.75 26.25 +4.50 0.53 0.35 60 0.55 33.00 31.00 +2.00 0.52 0.48 68 0.50 34.00 36.25 -2.25 0.53 0.66 75 0.45 33.75 42.00 -8.25 0.56 0.42 81 0.40 32.40 48.25 -15.85 0.60 1.04 86 0.35 30.10 55.00 -24.90 0.64 1.35 195
  • 196.
    5.5 MODELOS DELOS MATEMATICOS APLICADOS A LA COMPETENCIA PERFECTA 196
  • 197.
    Muchos de lostextos introductorios al estudio de las ciencias económicas utilizados en la actualidad, toman como base de análisis el modelo de competencia perfecta, siendo el primer modelo con el que un nuevo estudiante de economía tiene contacto. Este modelo le crea una forma de percibir el mundo, la cuál aunque no es errónea, sí es muy limitada. Debido al nivel avanzado de los estudios sobre organización industrial y su relación con los mercados, éstos libros de introducción a la economía no se deberían limitar en señalar que el modelo de competencia perfecta es una abstracción de la realidad sino también hacer la aclaración que tal modelo sirve únicamente para explicar la inconveniencia de otro tipo de organización económica y no dejar que el estudiante tome el modelo para querer explicar muchos problemas económicos con los que se enfrenta al momento de analizar los acontecimientos cotidianos de una manera más académica. Necesitamos desafiar todos los modelos mentales a los cuales hemos sido sometidos al inicio de nuestro estudio de las ciencias económicas y ayudar a fortalecer las teorías que intentan explicar un poco más a fondo las complicaciones económicas del diario vivir. En el presente ensayo voy a ir mezclando las suposiciones del modelo de competencia perfecta y refutando su aplicación en busca de ampliar y mejorar el análisis teórico de tales supuestos y conclusiones derivadas, apoyado en estudios de economistas dedicados a la investigación de la organización industrial. Por último, ya con el rechazo de éstos supuestos, demostraré en forma matemática – tomando como base las ecuaciones desarrolladas por Rosen (1991) en: “Costos de transacción y mercados de trabajo internos”- las palabras dichas por Coase (1937): ¿Cuándo conviene sustituir la organización del sistema de precios por una jerarquía o producción interna? Su respuesta fue: Cuando los costos de operación, sean menores a los costos de transacción que incurriría en el mercado. Aclarando Ideas. El ¿por qué? del intercambio. 197
  • 198.
    En la teoríaneoclásica del comercio internacional, la condición esencial para el intercambio es la diferencia en los precios relativos de los bienes, es decir, la diferencia de productividades que conduce a la especialización del trabajo. Sin embargo, esta forma de pensar se circunscribe al modelo de competencia perfecta, que como dice Demsetz (1988) debería llamarse “modelo de descentralización perfecta”, porque sirve para explicar el sistema de precios y cómo el mercado satisface a todos los participantes, pero no nos sirve para explicar la forma o motivos por los que se organizan las empresas. Sirve como modelo para explicar el porqué un solo individuo no puede tener la capacidad para asignar los recursos escasos de la forma en que los asignaría el mercado. Un supuesto fuerte del modelo de competencia perfecta considera que existe información perfecta en el mercado, es decir, que no existen costos de información para los que participan de las transacciones. Sin embargo, como bien lo explica Coase (1937) en su ensayo “La naturaleza de la empresa”, existen costos de transacción que hacen que las actividades económicas tradicionalmente realizadas mediante el intercambio en el mercado sean internalizadas en una jerarquía organizacional. Observamos por lo tanto una aproximación a la forma primitiva de la actividad económica: la autosuficiencia del individuo. Para hacer más fácil el análisis y tomando como unidad de análisis económico al individuo, plantearé un caso hipotético en el que surgen varias dudas que confirman la utilidad de analizar los costos de negociación. Tomaré de ejemplo a dos náufragos ("j" e "i") en diferentes islas que se encuentran cercanas. Lo que necesitan para sobrevivir es comer peces y tomar agua de coco. “i” tiene ventaja comparativa en la pesca, y “j” tiene ventaja comparativa en la cosecha cocos. Según la teoría neoclásica del intercambio, éste se va a dar el únicamente por la diferencia de productividades, es decir, debido a la diferencia en el nivel de precios relativos en ambas islas. 198
  • 199.
    Ahora bien, habríaque ver si este es únicamente el motivo del intercambio. Supongamos que en efecto se inicia el intercambio debido a la diferencia en “los precios relativos”; pero ¿qué garantiza que “i” le va a enviar a “j” peces de “calidad constante”? Imaginemos que un día de todos, “j” le envía a “i” cocos no aptos para consumo ¿qué mecanismos/“instituciones” (que tienen un costo) existen para evitar esto? ¿Y que hay de los costos en que ambos incurren al descubrir su ventaja comparativa? O explicado de otra manera, ¿en qué parte del análisis entran los costos que “j” incurre al analizar que “i” es más productivo en pescar, y los costos en que “i” incurre al analizar que “j” es más productivo en cosechar cocos? Cuando la suma de estos costos sean mayores que los beneficios derivados del intercambio, ambos se dedicaran a pescar y cosechar cocos de forma individual. La debilidad del modelo de competencia perfecta es que supone que toda actividad económica tiene únicamente costos de producción que sirven para analizar la diferencia de los precios relativos. Dentro de los costos de producción se incluye únicamente el precio de los factores (tierra, trabajo y capital), que se complementan con modelos microeconómicos de producción que incluyen cambios en la tecnología. Para tener un análisis completo de la actividad económica nos faltaría incluir los costos de negociación (transacción, o comercialización) generados por las instituciones creadas para asegurar los términos de intercambio. Tales costos son objeto de análisis a nivel teórico por varios autores entre ellos: Coase, Williamson, o North (por mencionar algunos). Ahora nos toca realizar una pequeña reseña matemática de estos costos. Ya que hemos visto que la información tiene un costo y no es simétrica, a continuación realizaré una aproximación matemática para explicar cuándo es que los individuos deciden intercambiar e incurrir en costos de negociación. 199
  • 200.
    Costos de negociación,un modelo matemático –generalidades- El presente ensayo no trata de identificar la forma en que las empresas evalúan si producir ellas o adquirir los bienes en el mercado. En tal caso estaría cayendo en un problema metodológico. El ensayo se basa en un análisis tomando al individuo como unidad económica, sin embargo los resultados de tal conclusión se pueden extrapolar a unidades de individuos organizados como lo son las empresas. Para este ensayo voy a utilizar la definición de North (1990) de los costos de negociación que se componen por: Costos ex ante: Costos de medir los atributos valiosos de lo que se está intercambiando. Costos ex post: Costos de proteger y de hacer cumplir obligatoriamente los acuerdos. Para poder realizar el modelo empezaré diciendo que toda actividad económica está compuesta por dos tipos de costos: costos de producción y costos de negociación. Aquí voy a construir una función de los costos de negociación o función del intercambio, tal que: CN= CI(AT,EN) Donde, CN: Costos de negociación CI: Costos de información AT: Costo de medir los atributos valiosos de los bienes intercambiados y EN: Costo de proteger y hacer cumplir obligatoriamente los acuerdos (enforcement). 200
  • 201.
    Es decir, loscostos de negociación dependen de los costos de información que son una función de los costos de medir los atributos de los bienes intercambiados y de proteger y hacer cumplir los acuerdos. Para North AT y EN son fuentes de instituciones sociales, políticas y económicas. Para seguir construyendo el modelo voy a asignar unas variables que llamaré Xi, Xj y xi, xj. Donde, Xi= Utilidad bruta derivada del valor agregado en la producción de un bien por la persona i. Xj= Utilidad bruta derivada del valor agregado en la producción de un bien por la persona j. xi= utilidad neta derivada del intercambio por la persona i. xj= utilidad neta derivada del intercambio por la persona j. Con Xi –o sea utilidad bruta- me refiero a la utilidad que j puede percibir que va a obtener al intercambiar sus cocos por peces de i en el modelo de competencia perfecta, es decir, sin costos de negociación. La utilidad neta derivada del intercambio por la persona i está representada por xi, que es la resta de Xi menos rij. Si tenemos que rij son los recursos de i gastados en el intercambio con j, y que rji son los recursos de j gastados en el intercambio con i, que en este caso son los costos de medir y vigilar (los costos de vigilar incluyen pérdidas derivadas cuando el monitoreo no es perfecto), entonces el costo total del intercambio (medir y vigilar), estarán dados por rij + rji. En el caso que hubieran n cantidad de personas realizando el intercambio es necesario aclarar que i tendría una utilidad neta de: xi = Fi[((Xi/n)-ri1) + ((Xi/n)-ri2) + …,((Xi/n)-rin)], 201
  • 202.
    Que en palabrassería= La utilidad neta derivada del intercambio de un bien por la persona i (xi), es una función de: la suma de la utilidad bruta (valor agregado en la producción) a intercambiar con cada participante en el mercado (Xi/n), menos los costos de negociación del intercambio con cada participante (rij). Cabe señalar que el análisis es necesario realizarlo para parejas de personas intercambiando, debido a la imposibilidad para realizar un modelo que explique el intercambio a nivel general, porque para n cantidad de personas intercambiando es necesario tener un mayor número de bienes en el intercambio (no solo cocos y peces), y los precios asignados a cada bien diferirán de un par de personas a otro a causa de la escala de preferencias. Costos de negociación, un modelo matemático –maximizando utilidades- El problema al que nos enfrentamos es el de encontrar la distribución de gastos que de la máxima utilidad, sujeta a dos restricciones: 1. Total de recursos gastados por cada pareja en el intercambio= 1 (100%). 2. Los rij=rji. La restricción uno se refiere a la necesidad de estandarizar el monto de recursos gastados, es decir, si la pareja gasta $ 1,000.00 en el intercambio el 100% se referirá a los $ 1,000.00 La restricción dos significa que los recursos gastados por i en el intercambio con j y los recursos de j gastados en el intercambio con i, deben ser iguales debido al equilibrio de Pareto, que aplicado en este caso diría que el individuo i no va a poder aumentar su utilidad neta sin disminuir la utilidad de j, y j no va a poder aumentar su utilidad neta sin disminuir la utilidad de i a causa de provocar un mayor gasto de recursos de la otra persona. Lo cual converge en una igualdad de recursos gastados en el intercambio. 202
  • 203.
    O explicado deotra forma, diría que detrás de esta restricción existe el supuesto de las variables conjeturales para rij=rji (?rij/?rji), es decir, que dados los recursos que j gasta en i, la mejor respuesta de i será gastar la misma cantidad de recursos en el intercambio. El número de restricciones de esta forma son (n2-n)/2, debido a que para encontrar la cantidad de restricciones se multiplica en número de restricciones de la persona i que son (n) y el número de restricciones de la persona j que son (n-1) porque no incluye i=j, que ya fue incluida en la cuenta de i (n), luego lo dividimos entre 2 porque como estamos buscando las restricciones entre dos personas (n en 2) no se puede dar la repetición de las parejas rij=rji si ya incluimos con anterioridad la igualdad rji=rij; por lo cual llegamos a tener n(n-1)/2 que si lo factorizamos nos queda (n2-n)/2. Igual lógica es aplicada para la cantidad de restricciones tipo 1. Si escribimos la primera restricción como: 100%= ri1,ri2…rin, para j= 1,2…,n. Ahora, hay que buscar la condición de primer orden para la asignación eficiente de los recursos gastados en la negociación, para lo cual hay que hacer un análisis inicial de los recursos gastados por ser autosuficiente (pescar y cosechar cocos a la vez o producción dentro de la firma para Coase). Para rii (los recursos gastados en todas las actividades de producción) tenemos que: L ii(ri1,ri2…,rin) ? ?i, para i= 1,2…,n. Siendo ?i= multiplicador de la primera restricción para i. La igualdad es necesaria cuando rii > 0 (los peces no se salen solos del agua y las palmeras no crecen solas en la isla o de otra forma: el trabajador necesita un salario, al capital se le paga la tasa de interés, existe un costo de oportunidad de la tierra, etc.), por lo que ?i tiene la interpretación del precio sombra de los recursos de i. En palabras significa: la jerarquización de las actividades del mercado, se van a dar cuando los recursos gastados en producir todo (recursos gastados dentro de 203
  • 204.
    la firma), seanmenores a los recursos gastados en el intercambio. O extrapolando a utilidades diríamos que si la utilidad neta de ser autosuficiente es menor a la utilidad derivada del intercambio, la persona va a preferir realizar el intercambio. Para rij y rji tenemos que: L ij(ri1,ri2…rin) ? ?i + ?ij, para j= 1,2…,n. L ji(rj1,rj2…rjn) ? ?j + ?ji, para i= 1,2…,n. Necesitamos la igualdad cuando rij > 0, siendo ?ij= Multiplicador de la restricción rij=rji, para para i ? j. Tenemos entonces que ?ij = -?ji (la distribución de los gastos –“el precio que uno le paga a otro por intercambiar”- es de 50%-50%). Dado que ?i es la utilidad marginal de los recursos gastados en el intercambio, las tres ecuaciones anteriores implican que si es eficiente el intercambio para i y j, entonces: ?L i/?rij + ?L j/?rji = ?i + ?j = ?L i/?rij + ?L j/?rjj Que en palabras significa: El cambio en la función de los costos de negociación respecto a los recursos de i gastados en j, más el cambio en la función de los costos de negociación respecto a los recursos de j gastados en i, va a ser igual a la Utilidad marginal de los recursos que i gasta en el intercambio con j más la Utilidad marginal de los recursos gastados por j en el intercambio con i. Que a su vez es igual al cambio en la función de los costos de negociación respecto a los recursos de i gastados en j, más el cambio en la función de los costos de no negociar respecto a los recursos de j utilizados dentro de la firma (costos de producción total en el bien en el que tengo la ventaja comparativa más el costo del intercambio con la otra persona). 204
  • 205.
    Cuando no secumpla la última ecuación, y por ejemplo se dé: ?L i/?rij + ?L i/?rji > ?i + ?j , El intercambio no será beneficioso y tendrá que producirse dentro de la firma (i pesca y cosecha cocos a la vez). Según North esto se da cuando los costos y la incertidumbre de las transacciones son muy elevados. A medida que el lado derecho de la ecuación tiende a ser mayor que el lado izquierdo, se dará una mayor especialización y esto es posible cuando se crean y mantienen las instituciones confiables que permiten a los individuos participar en intercambios complejos con muy poca incertidumbre. Podemos concluir entonces que el intercambio no depende únicamente de la diferencia en los precios relativos, también de los costos de negociación que son influenciados por las instituciones creadas por los individuos, ya sea que estas incrementen o disminuyan los costos. 205
  • 206.
    Conclusiones Hoy en día,cada vez mas individuos se preocupan por conocer a detalle lo que pasa en la economía de nuestro país, es por eso que este trabajo se que va a servir de gran utilidad a estudiantes de todas las carreras que se imparten en nuestra máxima casa de estudios, pero en especial a los alumnos que cursan las carreras de Administración y Contabilidad, pues con el contenido va a fortalecer los conocimientos adquiridos en otras materias de la especialidad, este trabajo servirá de consulta y estará a disposición en el Centro de información de la biblioteca. 206
  • 207.
    Bibliografía • Teoría Económica JohnP. Gould y Edward Lazear Editorial: FCE • Diccionario de economía Santiago Zorrilla Arena y José Silvestre Méndez Editorial: Limusa • Fundamentos de Economía José Silvestre Méndez Editorial: McGraw Hill • Microeconomia (segunda edicion) Dominick Salvatore Editorial: McGraw Hill • www.google.com 207