ACTIVIDAD 1.2
MAPA CONCEPTUAL
TRABAJO INDIVIDUAL
Valderrama Graciano Edit Luz
ESTUDIANTE
Módulo: Gerencia de proyectos de la tecnología Educativa
Profesor Consultor
Yurley Constanza Medina Cárdenas
MAESTRIA EN GESTIÓN DE LA TECNOLOGÍA EDUCATIVA
UNIVERSIDAD DE SANTANDER
Medellín – Antioquia 12 de Febrero 2017
INTRODUCCIÓN
Mediante el siguiente mapa conceptual se presenta de manera resumida la importancia de
la planificación de proyectos a partir de la gerencia de la tecnología educativa, donde juega
un papel fundamental el rol de un verdadero profesional en el desarrollo y la planificación
de proyectos los cuales deben estar soportados en una buena gestión , una excente
planeación que incluya los ciclos de vida compuestos por el inicial, intermedio y final, de
esta manera se puede generar competitividad y resultado a la hora de obtener un producto
final .
OBJETIVOS
GENERAL
Identificar los principales ciclos de vida y el rol principal de la gerencia de los proyectos
educativos
ESPECIFICOS
 Reconocer el rol principal de un profesional en el desarrollo de un proyecto.
 Identificar los elementos necesarios para garantizar un ciclo de vida en los
proyectos.
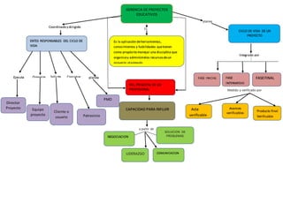
Es
Coordinado y dirigido
v
a partir de
Integrado por
Medido y verificado por
planea
Es
Consigue FASEFINAL
CAPACIDAD PARA INFLUIR Acta
verificable
SOLUCION DE
PROBLEMAS
COMUNICACION
Producto final
Verificable
FASE INICIAL
GERENCIA DE PROYECTOS
EDUCATIVOS
CICLO DE VIDA DE UN
PROYECTO
Es la aplicación deherramientas,
conocimientos y habilidades quetienen
como propósito manejar una disciplina que
organicey adminístrelos recursosdeun
proyecto planteado
ROL PRINCIPAL DE UN
PROFESIONAL
NEGOCIACION
FASE
INTERMEDIO
ENTES RESPONSABLES DEL CICLO DE
VIDA
Avances
verificables
LIDERAZGO
SolicitaOrganizaEjecuta planea
Director
Proyecto Equipo
proyecto
Cliente o
usuario Patrocinio
PMO
CONCLUSIÓN
A manera de conclusión es importante conocer lo relacionado con la gerencia de proyectos
educativos como los ciclos de vida, los principales responsables y las características de
estos, de esta manera se puede alcanzar proyectos exitosos competentes y con excelentes
resultados involucrando las TIC y los procesos de innovación e investigación.
Me parece muy importante este módulo de gerencia de proyectos de la tecnología educativa
pues me ha permitido conocer sobre los componentes de un proyecto y tener nuevas miras
en mi labor como docente para proyectarlo con mis estudiantes en el aula de clase.
BIBLIOGRAFÍA
 UNESCO. Herramientas para la Gestión de Proyectos Educativos con TIC. Recuperado de:
Herramientas para la Gestión de Proyectos Educativos con TIC.
 Cassanelli, A. N., Guarino, M. C. G., & Sánchez, G. F. (2014). PROYECTOS DE I+ D,
CARACTERIZACIÓN DEL TIPO DE INVESTIGACIÓN Y EL ROL DE GERENTE DE PROYECTOS.
Iberoamerican Journal of Project Management, 5(2), 01-16. Recuperado de:
Proyectos de I+D, Caracterización del Tipo de Investigación y el Rol de Gerente de
Proyectos.
Edit luz valderrama  actividad 1.2mapa conceptual

Edit luz valderrama actividad 1.2mapa conceptual

  • 1.
    ACTIVIDAD 1.2 MAPA CONCEPTUAL TRABAJOINDIVIDUAL Valderrama Graciano Edit Luz ESTUDIANTE Módulo: Gerencia de proyectos de la tecnología Educativa Profesor Consultor Yurley Constanza Medina Cárdenas MAESTRIA EN GESTIÓN DE LA TECNOLOGÍA EDUCATIVA UNIVERSIDAD DE SANTANDER Medellín – Antioquia 12 de Febrero 2017
  • 2.
    INTRODUCCIÓN Mediante el siguientemapa conceptual se presenta de manera resumida la importancia de la planificación de proyectos a partir de la gerencia de la tecnología educativa, donde juega un papel fundamental el rol de un verdadero profesional en el desarrollo y la planificación de proyectos los cuales deben estar soportados en una buena gestión , una excente planeación que incluya los ciclos de vida compuestos por el inicial, intermedio y final, de esta manera se puede generar competitividad y resultado a la hora de obtener un producto final .
  • 3.
    OBJETIVOS GENERAL Identificar los principalesciclos de vida y el rol principal de la gerencia de los proyectos educativos ESPECIFICOS  Reconocer el rol principal de un profesional en el desarrollo de un proyecto.  Identificar los elementos necesarios para garantizar un ciclo de vida en los proyectos.
  • 4.
    Es Coordinado y dirigido v apartir de Integrado por Medido y verificado por planea Es Consigue FASEFINAL CAPACIDAD PARA INFLUIR Acta verificable SOLUCION DE PROBLEMAS COMUNICACION Producto final Verificable FASE INICIAL GERENCIA DE PROYECTOS EDUCATIVOS CICLO DE VIDA DE UN PROYECTO Es la aplicación deherramientas, conocimientos y habilidades quetienen como propósito manejar una disciplina que organicey adminístrelos recursosdeun proyecto planteado ROL PRINCIPAL DE UN PROFESIONAL NEGOCIACION FASE INTERMEDIO ENTES RESPONSABLES DEL CICLO DE VIDA Avances verificables LIDERAZGO SolicitaOrganizaEjecuta planea Director Proyecto Equipo proyecto Cliente o usuario Patrocinio PMO
  • 5.
    CONCLUSIÓN A manera deconclusión es importante conocer lo relacionado con la gerencia de proyectos educativos como los ciclos de vida, los principales responsables y las características de estos, de esta manera se puede alcanzar proyectos exitosos competentes y con excelentes resultados involucrando las TIC y los procesos de innovación e investigación. Me parece muy importante este módulo de gerencia de proyectos de la tecnología educativa pues me ha permitido conocer sobre los componentes de un proyecto y tener nuevas miras en mi labor como docente para proyectarlo con mis estudiantes en el aula de clase.
  • 6.
    BIBLIOGRAFÍA  UNESCO. Herramientaspara la Gestión de Proyectos Educativos con TIC. Recuperado de: Herramientas para la Gestión de Proyectos Educativos con TIC.  Cassanelli, A. N., Guarino, M. C. G., & Sánchez, G. F. (2014). PROYECTOS DE I+ D, CARACTERIZACIÓN DEL TIPO DE INVESTIGACIÓN Y EL ROL DE GERENTE DE PROYECTOS. Iberoamerican Journal of Project Management, 5(2), 01-16. Recuperado de: Proyectos de I+D, Caracterización del Tipo de Investigación y el Rol de Gerente de Proyectos.