El Contexto Individual
del Cambio
Por: Dr. Rafael Cartagena
Citas de Heráclito De Éfeso (480ac.)
• “Nadie se baña en el rio dos veces, porque todo cambia en el rio y en
el que se baña”.
• “Son distintas las aguas que cubren a los que entran al mismo rio”.
• “Todo cambia nada es”.
• “Nada es permanente a excepción del cambio”.
• Cuando se dan cambios externos se dan cambios internos en las personas
afectadas por el cambio y en los agentes de cambio también.
4 enfoques del cambio personal,
según Cameron y Green
Conductual
Cambios de
Conducta
Cognitivo
Consiguiendo
Resultados
Psicodinámico
Mundo
Interno del
Cambio
Humanístico-
Psicológico
Maximizando
el Potencial
El aprendizaje, esencial para cualquier modelo:
Aprendizaje y Proceso del Cambio
• El proceso de cambio se parece al proceso de aprendizaje, donde
confrontamos con algo nuevo. Se necesita tiempo y espacio psicológico
para dominarlo.
• El Ciclo de Aprendizaje Kolb nos indica que aprendemos a través de un
proceso de acción y de reflexión sobre la acción. Indica que el aprendizaje
es el proceso de adquirir conocimiento a través de la experiencia, lo que
conduce a un cambio de comportamiento.
• El individuo hace algo, reflexiona sobre su experiencia, le da sentido
sacando conclusiones generales y planificando hacerlo distinto para el
futuro.
Acomodador
(Accomodator)
Diversificador
(Diverger)
Asimilador
(Assimilator)
Productor de
convergencia
(Converger)
• La experiencia es la base de este modelo y el conocimiento
se ve como el proceso a través de la transformación de la
experiencia.
• Kolb desarrollo un modelo cíclico de aprendizaje
experiencial con un patrón repetido de captar o
comprender una experiencia seguido por la transformación
de esa experiencia en conocimiento.
Veamos las etapas del modelo:
 En la etapa de la experiencia concreta el estudiante
entiende que esta experiencia es distinta a otras
anteriores.
 En la observación reflexiva el estudiante empieza a
reflexionar sobre sus reacciones personales a la
experiencia concreta de servicio.
 En la conceptualización abstracta el estudiante ata
el conocimiento ya adquirido en cursos
relacionados o conocimientos anteriores con esta
experiencia y la redescribe desde un punto de vista
conceptual más que descriptivo.
 En la experimentación activa el estudiante usa su
nuevo entendimiento de la experiencia de servicio
desarrollado durante la conceptualización abstracta
para estimular una aplicación de su nuevo
conocimiento a esta situación dentro del contexto de
unas opciones específicas
• Entonces el estudiante vuelve al principio del modelo
con una nueva experiencia y el ciclo comienza otra vez.
• Las cuatro etapas del modelo de Kolb ha sido pareado
con cuatro estilos de aprendizaje. Cada estilo se
define por etapas del proceso de aprendizaje que lo
procede y lo sigue, y cada uno representa un conjunto
de destrezas que el estudiante puede adquirir.
El DIVERSIFICADOR:
Este estilo da énfasis a la experiencia concreta y a la observación
reflexiva. Sus fortalezas son la habilidad imaginativa, su claridad para
entender la situación, y buscar información.
Un diversificador es capaz de mirar el problema desde muchos
ángulos y describir bien estas perspectivas. Son buenos en
“brainstorming” y desarrollando alternativas aún en situaciones
ambiguas. Son además sensibles a los sentimientos de las personas y
buenos en las relaciones.
El ASIMILADOR:
Énfasis en la observación reflexiva y conceptualización abstracta. Se
siente cómodo usando la lógica inductiva y el método científico
partiendo de lo concreto a lo abstracto o a la teoría. Es bueno
probando teorías y diseñando experimentos y analizando datos
cualitativos.
Es un buen organizador de información y constructor de modelos
conceptuales.
El PRODUCTOR DE CONVERGENCIA:
Se relaciona con la conceptualización abstracta y la experimentación
activa. Su fuerte es el establecimiento de metas, la solución de
problemas, la toma de decisiones y el deseo para buscar usos prácticos
para las ideas y teorías.
Produce nuevas formas de pensamiento y acción; experimenta con
nuevas ideas y escoge la mejor. Establece metas.
El ACOMODADOR:
Se relaciona con la experiencia activa y la experiencia concreta. Su
fuerte es la acción, la implantación de planes y la búsqueda de más
experiencias y oportunidades.
Es bueno en situaciones que exigen adaptación para completar la
tarea. Se compromete con sus objetivos, sin involucrarse
personalmente y es bueno bregando con gente.
• Kolb indica que los estudiantes prefieren típicamente un estilo u
otro, pero que para aprender deben desarrollarse y manejarse
razonablemente en los cuatro.
• Por eso es que el aprendizaje a través del servicio es una
pedagogía tan completa que exige el pensamiento y la acción en
todas sus manifestaciones.
• La reflexión es el centro de cualquier modelo de aprendizaje a
través del servicio.
• Se han desarrollado diversos modelos de los ciclos de la reflexión.
El siguiente es típico:
1. Identificar
el proyecto
2. Planificar y
preparar
3. Experiencia de
servicio
significativa
4. Observación
5. Análisis
6. Nuevo
aprendizaje
7. Nueva
aplicación
Reflexión
durante el
servicio
Reflexión
postservici
o
Reflexión
preservicio
CICLO DE REFLEXIÓN Y EL APRENDIZAJE
A TRAVÉS DEL SERVICIO
Modos de
Reflexión
Escritura
Contando
Actividades
Multimedia
Ejemplos:
• Presentaciones
orales en clase
• Discusiones en clase
Ejemplos:
• Actuacion
• Entrevistas a
compañeros
Ejemplos: Hacer revistas y
periódicos; escritura dirigida
Ejemplos: ·Ensayo, fotos y videos ·Collage
MÉTODOS DE ESTIMULAR
LA REFLEXIÓN
Para cualquier cambio es importante aprender sobre el cambio; y el
agente de cambio tiene que maximizar este aprendizaje. Utilizando el
modelo de Kolb necesitaría:
❖Fomentar la experimentación (activista)
❖Asegurarse de que hay amplias maneras de generar reflexión (reflexivo)
❖Asegurarse que los modelos de cambio propuestos están bien investigados
(investigativo)
❖Apalancar las ideas con estudios de casos que muestren la pertinencia de lo
que el agente de cambio dice, usando distintos medios, técnicas y
aplicaciones (pragmático).
Enfoque Cognitivo del Cambio
• La teoría cognitiva se basa en la premisa que nuestras emociones son
el resultado de la manera en que pensamos.
• Los individuos reaccionan como lo hacen por la forma en que juzgan
la situación en que están y lo individuos pueden cambiar la forma en
que responden.
Albert Ellis, y su terapia racional cognitiva es el clásico.
❑Establecer Metas: La teoría cognitiva defiende el establecimiento de metas.
❑Conversar Consigo Mismo: prestar atención a la forma en la que nos
hablamos sobre los asuntos.
❑AutoConcepto y Valores: ¿Cuáles son los valores propios y cuál es
nuestro autoconcepto?
❑Creencias y Actitudes: ¿Cuáles son las creencias y actitudes limitantes?
❑Sentimientos: ¿Cuál es el mejor estado de animo para conseguir mis metas?
❑Comportamiento: ¿Cómo se debe comportar el individuo para conseguir
sus metas?
❑Resultados: ¿Qué resultados específicos se desean y que puede
impedir conseguirlos?
Técnicas de cambio en el enfoque cognitivo
Listado de cualidades, sentimientos, buenos resultados, buenas destrezas, conocimiento y
peritaje aceptándolos y reforzándolos:
• Afirmaciones: Son declaraciones de lo que el individuo quisiera ser.
Por ejemplo: soy siempre entusiasta con relación al trabajo.
• Visualizaciones: Son imágenes mentales de afirmaciones positivas.
• Re encuadrar y romper esquemas: Eliminar los pensamientos y
sentimientos negativos.
• Anclarse En estados anteriores de experiencias positivas.
• Análisis racional: La técnica por excelencia, análisis racional sobre las propias creencias
para ver si son racionales.
Enfoque Conductivista del Cambio
• Cómo el agente de cambio puede cambiar la conducta de otro usando
recompensas y castigos. Pavlov y Skinner son los teóricos de este
enfoque de acondicionamiento clásico.
• Recordemos los experimentos de los perros salivando, de Pavlov, o los
ratones de Skinner.
Los cinco pasos del conductivismo para
producir cambios son:
Paso 1: La identificación de las conductas que impactan el desempeño.
Paso 2: La medición de esas conductas.
Paso 3: Análisis funcional de las conductas.
Paso 4: La generación de estrategias de intervención; qué recompensas
o castigos están relacionado con las conductas que impactan
el desempeño.
Paso 5: Evaluación de la efectividad de las estrategias de intervención.
Estrategias de Refuerzo
Theory X and Theory Y
Theory X Assumptions Theory Y Assumptions
People dislike work People regard work as natural and normal
They need controlling and direction
They respond to more than just control or
coercion, for example recognition and
encouragement
They require security
They commit to the organization’s objectives in
line with the reward offered
They are motivated by threats of
punishment
They seek some inner fulfilment from work
They avoid taking responsibility
Given the right environment people willingly
accept responsibility and accountability
They lack ambition People can be creative and innovative
They do not use their imagination
Source:
McGregor
(1960)
Estrategias de Refuerzo
Herzberg’s motivating factors
Hygiene factors Motivators
Pay Achievement
Company policy Recognition
Quality of supervision/management Responsibility
Working relations Advancement
Working conditions Learning
Status The type and nature of the work
Security
Source:
Adapted
from
Herzberg
(1968)
El Enfoque Psicodinámico
• Este enfoque se basa en la idea que cuando un individuo se enfrenta
al cambio en el mundo externo experimenta una variedad de estados
de ánimo.
• No se originó en el área de las organizaciones, sino de los pacientes
terminales. Las investigaciones mostraron que los individuos en
procesos de cambios de las organizaciones experimentan estados
parecidos a las pérdidas o a la muerte.
El Enfoque Psicodinámico
• El modelo de Kübler Ross(On Death and Dying) nos muestra estos
estados:
Negociación
Ira
Negociación
Depresión
Aceptación
T I E M P O
❖El modelo de Virginia Satir, una terapista, complica el modelo de
Kübler Ross:
Nuevo
estatus quo
Elemento
foráneo
Viejo estatus
quo
Integración y
practica
Idea
transformadora
Caos
D
e
s
e
m
p
e
ñ
o
T i e m p o
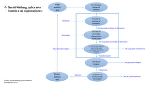
Fuente: Gerald Weiberg (Quality Software
Management Vol. 4)
❖ Gerald Weiberg, aplica este
modelo a las organizaciones:
Se introduce
elemento
foráneo
Se trata de
rechazar el
elemento
Nuevo
estatus
quo
Se trata de
integrar
Se practica la
transformación
del modelo
Se trata de transformar
viejo molde para
acomodar elemento
foráneo
Se trata de
acomodar
elemento en
molde viejo
Viejo
estatus
quo
No se puede rechazar el elemento
No se puede acomodar el elemento
Transformación
Integración
Dominio
Idea Transformadora
Acomodar
Rechazar
No se puede transformar
No se puede integrar
No se puede dominar
• Este modelo añade el concepto de idea transformadora (el principio
del cambio) al modelo satir.
• Este enfoque nos dice que todo el mundo viaja los momentos de
transición con altas y bajas en distintos tiempos y en diferentes
maneras. Es natural y esencial a la naturaleza humana.
• Las áreas principales de este enfoque son:
✓ La importancia de la toma de conciencia personal según la experimenta del individuo
✓ La importancia de la toma de responsabilidad por las propias situaciones
✓ La importancia del contexto social y cultural
❖Abraham Maslow estudió lo que motiva a las personas y creía que los humanos tienen
un deseo innato de crecer, desarrollarse y moverse hacia lo que el llamó
autorrealización. Para llegar a ella se tienen que satisfacer muchas necesidades.
• Carl Rogers, psicoterapista que provee dirección en como hacer crecer y
desarrollar a los individuos lo que es útil dentro de las organizaciones.
• Los siguientes conceptos que emergen de su teoría son importantes para
promover el cambio dentro de las organizaciones:
✓La creación de un ambiente facilitador a través de autenticidad, empatía y
consideraciones positiva, que permitan el crecimiento y el desarrollo.
✓Si el agente de cambio facilita y entiende a las personas, estas podrán superar
sentimientos negativos que tengan sobre el cambio.
✓Si el agente de cambio crea un ambiente facilitador, será posible ir de la rigidez a
mayor fluidez en los pensamientos y los sentimientos.
✓Si el ambiente y el agente de cambio son facilitadores, las personas se moverán a
aceptar mayor responsabilidad por sus situaciones, lo que abre mayores opciones para
escoger.
❖El enfoque de la Gestalt que esta dentro del enfoque humanístico
psicológico, se concentra en el aquí y ahora.
Conciencia
(Awarness)
Sensación
Mobilización
de energía
Acción
Contacto
Resolución
o cierre
Retiro de la
atención
Sensación
Conciencia
(Awarness)
Mobilización
de energía
Acción
• La sensación incluye lo que sentimos (solidez, texturas), lo que
visualizamos (pensando, planificando, recordando, imaginando), lo
que valoramos y como interactuamos.
• La conciencia (awareness) es la memoria del presente y pasado y la
anticipación del futuro.
• La movilización se da cuando nos fijamos en algo especifico y esto
trae una acumulación de energía, por ejemplo, preocupación. La
acción libera energía hacia algo y buscando contacto con el mundo
externo al individuo.
• Se cierra el asunto y el individuo se retira o pausa.
• Este enfoque humanístico psicológico ha resaltado la importancia de
la autoscopia de las personas en la organización y la necesidad de
involucrarse con otros emocionalmente.
• Podemos identificar los factores a los que hay que prestar mayor
atención en los procesos de cambio de las organizaciones.
5 Factores importantes en como las personas
reaccionan al cambio
R E S P U E S TA
A L
C A M B I O
Historia de la
Organización
Tipo de
Individuo
Historia
Individual
Consecuencias
del Cambio
Naturaleza
del Cambio
❖Edgar Shein elaboró un modelo sobre el cambio basado en factores
psicológicos:
• Etapa 1:
Descongelación: Creando la motivación para el cambio
✓ Desconfirmacion
✓ Creación de ansiedad o culpa
✓ Creación de seguridad psicológicas para superar la ansiedad
• Etapa 2:
Aprendiendo nuevos conceptos, o dando nuevos significados a conceptos nuevos
✓ Imitación e identificación con modelos de roles
✓ Buscando soluciones y aprendizaje, aceptando y errando
• Etapa 3:
Volviendo a congelar
✓ Incorporando e internalizando los nuevos conceptos y significados
✓ Incorporando las relaciones existentes
❖ Durante la primera etapa (descongelamiento) las personas tienen que
desaprender ciertas cosas por lo que es importante saber cómo aprendemos.
Esto al principio produce ansiedad.
Esta ansiedad se resume en 4 formas:
1. Miedo a la incompetencia temporera
2. Miedo al castigo por incompetencia
3. Miedo a perder la identidad personal
4. Miedo a perder la membresía en el
grupo
Como resolver esta ansiedad:
• Proveer una visión conveniente del futuro
• Adiestramiento formal e informal
• Involucrarse con el aprendiz
• Practica, Coaching
• Modelos positivos de aprendices
• Grupos de apoyo
• Sistemas y estudios consistentes
Resumen de como los lideres pueden facilitar el
proceso del cambio según cada enfoque:
Conductivista:
• Gerencia de desempeño
• Política de recompensa
• Los valores traducidos a conducta
• Gerentes competentes
• Adiestramiento en destrezas
• Estilos buenos de gerencia
• Coaching de desempeño
• Retroalimentación de 360 grados
Cognitivo:
• Gerencia por objetivo
• Infraestructura robusta de la
planificación
• Coaching basado en resultados
• Intervención sobre creencias,
actitudes y cultura
• Visualización
Psicodinámico:
• Entender las dinámicas de cambio
• Consejería a las personas en todo el
proceso
• Atender los asuntos escondidos
• Atender las emociones
• Tratar a todos los empleados como
adultos
Humanístico:
• Vivir los valores
• Desarrollar una organización de
aprendizaje
• Ocuparse de la jerarquía de
necesidades
• Atender las emociones
• Fomentar la comunicación y la
consulta
Resumen sobre buenos enfoques de intervención
durante los procesos del cambio
Minimize shock.
Give full & early
communication
of intentions,
possibilities and
overall direction
of change.
Discuss
implications of
change with
individuals and
teams.
Pay attention to
people’s needs &
concerns. Practice
patience.
Listen, empathize
support.
Don’t suppress
conflict or different
views & emotions.
Help individuals
weather the storm.
Recognize how
change can trigger
off past experiences
in individuals.
Remember people
aren’t necessarily
attacking you
personally.
Help others
complete.
Acknowledge the
ending of an era
Allow others to
take responsibility.
Encourage.
Create goals.
Coach.
Encourage risk
taking.
Foster
communication.
Create
development
opportunities.
Discuss
meaning &
learning.
Reflect on
experience.
Celebrate
successes.
Prepare to
move on.
El Contexto Individual del Cambio

El Contexto Individual del Cambio

  • 1.
    El Contexto Individual delCambio Por: Dr. Rafael Cartagena
  • 2.
    Citas de HeráclitoDe Éfeso (480ac.) • “Nadie se baña en el rio dos veces, porque todo cambia en el rio y en el que se baña”. • “Son distintas las aguas que cubren a los que entran al mismo rio”. • “Todo cambia nada es”. • “Nada es permanente a excepción del cambio”.
  • 3.
    • Cuando sedan cambios externos se dan cambios internos en las personas afectadas por el cambio y en los agentes de cambio también.
  • 4.
    4 enfoques delcambio personal, según Cameron y Green Conductual Cambios de Conducta Cognitivo Consiguiendo Resultados Psicodinámico Mundo Interno del Cambio Humanístico- Psicológico Maximizando el Potencial
  • 5.
    El aprendizaje, esencialpara cualquier modelo: Aprendizaje y Proceso del Cambio • El proceso de cambio se parece al proceso de aprendizaje, donde confrontamos con algo nuevo. Se necesita tiempo y espacio psicológico para dominarlo. • El Ciclo de Aprendizaje Kolb nos indica que aprendemos a través de un proceso de acción y de reflexión sobre la acción. Indica que el aprendizaje es el proceso de adquirir conocimiento a través de la experiencia, lo que conduce a un cambio de comportamiento. • El individuo hace algo, reflexiona sobre su experiencia, le da sentido sacando conclusiones generales y planificando hacerlo distinto para el futuro.
  • 6.
  • 7.
    • La experienciaes la base de este modelo y el conocimiento se ve como el proceso a través de la transformación de la experiencia. • Kolb desarrollo un modelo cíclico de aprendizaje experiencial con un patrón repetido de captar o comprender una experiencia seguido por la transformación de esa experiencia en conocimiento. Veamos las etapas del modelo:
  • 8.
     En laetapa de la experiencia concreta el estudiante entiende que esta experiencia es distinta a otras anteriores.  En la observación reflexiva el estudiante empieza a reflexionar sobre sus reacciones personales a la experiencia concreta de servicio.
  • 9.
     En laconceptualización abstracta el estudiante ata el conocimiento ya adquirido en cursos relacionados o conocimientos anteriores con esta experiencia y la redescribe desde un punto de vista conceptual más que descriptivo.
  • 10.
     En laexperimentación activa el estudiante usa su nuevo entendimiento de la experiencia de servicio desarrollado durante la conceptualización abstracta para estimular una aplicación de su nuevo conocimiento a esta situación dentro del contexto de unas opciones específicas
  • 11.
    • Entonces elestudiante vuelve al principio del modelo con una nueva experiencia y el ciclo comienza otra vez. • Las cuatro etapas del modelo de Kolb ha sido pareado con cuatro estilos de aprendizaje. Cada estilo se define por etapas del proceso de aprendizaje que lo procede y lo sigue, y cada uno representa un conjunto de destrezas que el estudiante puede adquirir.
  • 12.
    El DIVERSIFICADOR: Este estiloda énfasis a la experiencia concreta y a la observación reflexiva. Sus fortalezas son la habilidad imaginativa, su claridad para entender la situación, y buscar información. Un diversificador es capaz de mirar el problema desde muchos ángulos y describir bien estas perspectivas. Son buenos en “brainstorming” y desarrollando alternativas aún en situaciones ambiguas. Son además sensibles a los sentimientos de las personas y buenos en las relaciones.
  • 13.
    El ASIMILADOR: Énfasis enla observación reflexiva y conceptualización abstracta. Se siente cómodo usando la lógica inductiva y el método científico partiendo de lo concreto a lo abstracto o a la teoría. Es bueno probando teorías y diseñando experimentos y analizando datos cualitativos. Es un buen organizador de información y constructor de modelos conceptuales.
  • 14.
    El PRODUCTOR DECONVERGENCIA: Se relaciona con la conceptualización abstracta y la experimentación activa. Su fuerte es el establecimiento de metas, la solución de problemas, la toma de decisiones y el deseo para buscar usos prácticos para las ideas y teorías. Produce nuevas formas de pensamiento y acción; experimenta con nuevas ideas y escoge la mejor. Establece metas.
  • 15.
    El ACOMODADOR: Se relacionacon la experiencia activa y la experiencia concreta. Su fuerte es la acción, la implantación de planes y la búsqueda de más experiencias y oportunidades. Es bueno en situaciones que exigen adaptación para completar la tarea. Se compromete con sus objetivos, sin involucrarse personalmente y es bueno bregando con gente.
  • 16.
    • Kolb indicaque los estudiantes prefieren típicamente un estilo u otro, pero que para aprender deben desarrollarse y manejarse razonablemente en los cuatro. • Por eso es que el aprendizaje a través del servicio es una pedagogía tan completa que exige el pensamiento y la acción en todas sus manifestaciones. • La reflexión es el centro de cualquier modelo de aprendizaje a través del servicio. • Se han desarrollado diversos modelos de los ciclos de la reflexión. El siguiente es típico:
  • 17.
    1. Identificar el proyecto 2.Planificar y preparar 3. Experiencia de servicio significativa 4. Observación 5. Análisis 6. Nuevo aprendizaje 7. Nueva aplicación Reflexión durante el servicio Reflexión postservici o Reflexión preservicio CICLO DE REFLEXIÓN Y EL APRENDIZAJE A TRAVÉS DEL SERVICIO
  • 18.
    Modos de Reflexión Escritura Contando Actividades Multimedia Ejemplos: • Presentaciones oralesen clase • Discusiones en clase Ejemplos: • Actuacion • Entrevistas a compañeros Ejemplos: Hacer revistas y periódicos; escritura dirigida Ejemplos: ·Ensayo, fotos y videos ·Collage MÉTODOS DE ESTIMULAR LA REFLEXIÓN
  • 19.
    Para cualquier cambioes importante aprender sobre el cambio; y el agente de cambio tiene que maximizar este aprendizaje. Utilizando el modelo de Kolb necesitaría: ❖Fomentar la experimentación (activista) ❖Asegurarse de que hay amplias maneras de generar reflexión (reflexivo) ❖Asegurarse que los modelos de cambio propuestos están bien investigados (investigativo) ❖Apalancar las ideas con estudios de casos que muestren la pertinencia de lo que el agente de cambio dice, usando distintos medios, técnicas y aplicaciones (pragmático).
  • 20.
    Enfoque Cognitivo delCambio • La teoría cognitiva se basa en la premisa que nuestras emociones son el resultado de la manera en que pensamos. • Los individuos reaccionan como lo hacen por la forma en que juzgan la situación en que están y lo individuos pueden cambiar la forma en que responden.
  • 21.
    Albert Ellis, ysu terapia racional cognitiva es el clásico. ❑Establecer Metas: La teoría cognitiva defiende el establecimiento de metas. ❑Conversar Consigo Mismo: prestar atención a la forma en la que nos hablamos sobre los asuntos. ❑AutoConcepto y Valores: ¿Cuáles son los valores propios y cuál es nuestro autoconcepto? ❑Creencias y Actitudes: ¿Cuáles son las creencias y actitudes limitantes? ❑Sentimientos: ¿Cuál es el mejor estado de animo para conseguir mis metas? ❑Comportamiento: ¿Cómo se debe comportar el individuo para conseguir sus metas? ❑Resultados: ¿Qué resultados específicos se desean y que puede impedir conseguirlos?
  • 22.
    Técnicas de cambioen el enfoque cognitivo Listado de cualidades, sentimientos, buenos resultados, buenas destrezas, conocimiento y peritaje aceptándolos y reforzándolos: • Afirmaciones: Son declaraciones de lo que el individuo quisiera ser. Por ejemplo: soy siempre entusiasta con relación al trabajo. • Visualizaciones: Son imágenes mentales de afirmaciones positivas. • Re encuadrar y romper esquemas: Eliminar los pensamientos y sentimientos negativos. • Anclarse En estados anteriores de experiencias positivas. • Análisis racional: La técnica por excelencia, análisis racional sobre las propias creencias para ver si son racionales.
  • 23.
    Enfoque Conductivista delCambio • Cómo el agente de cambio puede cambiar la conducta de otro usando recompensas y castigos. Pavlov y Skinner son los teóricos de este enfoque de acondicionamiento clásico. • Recordemos los experimentos de los perros salivando, de Pavlov, o los ratones de Skinner.
  • 24.
    Los cinco pasosdel conductivismo para producir cambios son: Paso 1: La identificación de las conductas que impactan el desempeño. Paso 2: La medición de esas conductas. Paso 3: Análisis funcional de las conductas. Paso 4: La generación de estrategias de intervención; qué recompensas o castigos están relacionado con las conductas que impactan el desempeño. Paso 5: Evaluación de la efectividad de las estrategias de intervención.
  • 25.
    Estrategias de Refuerzo TheoryX and Theory Y Theory X Assumptions Theory Y Assumptions People dislike work People regard work as natural and normal They need controlling and direction They respond to more than just control or coercion, for example recognition and encouragement They require security They commit to the organization’s objectives in line with the reward offered They are motivated by threats of punishment They seek some inner fulfilment from work They avoid taking responsibility Given the right environment people willingly accept responsibility and accountability They lack ambition People can be creative and innovative They do not use their imagination Source: McGregor (1960)
  • 26.
    Estrategias de Refuerzo Herzberg’smotivating factors Hygiene factors Motivators Pay Achievement Company policy Recognition Quality of supervision/management Responsibility Working relations Advancement Working conditions Learning Status The type and nature of the work Security Source: Adapted from Herzberg (1968)
  • 27.
    El Enfoque Psicodinámico •Este enfoque se basa en la idea que cuando un individuo se enfrenta al cambio en el mundo externo experimenta una variedad de estados de ánimo. • No se originó en el área de las organizaciones, sino de los pacientes terminales. Las investigaciones mostraron que los individuos en procesos de cambios de las organizaciones experimentan estados parecidos a las pérdidas o a la muerte.
  • 28.
    El Enfoque Psicodinámico •El modelo de Kübler Ross(On Death and Dying) nos muestra estos estados: Negociación Ira Negociación Depresión Aceptación T I E M P O
  • 29.
    ❖El modelo deVirginia Satir, una terapista, complica el modelo de Kübler Ross: Nuevo estatus quo Elemento foráneo Viejo estatus quo Integración y practica Idea transformadora Caos D e s e m p e ñ o T i e m p o
  • 30.
    Fuente: Gerald Weiberg(Quality Software Management Vol. 4) ❖ Gerald Weiberg, aplica este modelo a las organizaciones: Se introduce elemento foráneo Se trata de rechazar el elemento Nuevo estatus quo Se trata de integrar Se practica la transformación del modelo Se trata de transformar viejo molde para acomodar elemento foráneo Se trata de acomodar elemento en molde viejo Viejo estatus quo No se puede rechazar el elemento No se puede acomodar el elemento Transformación Integración Dominio Idea Transformadora Acomodar Rechazar No se puede transformar No se puede integrar No se puede dominar
  • 31.
    • Este modeloañade el concepto de idea transformadora (el principio del cambio) al modelo satir. • Este enfoque nos dice que todo el mundo viaja los momentos de transición con altas y bajas en distintos tiempos y en diferentes maneras. Es natural y esencial a la naturaleza humana. • Las áreas principales de este enfoque son: ✓ La importancia de la toma de conciencia personal según la experimenta del individuo ✓ La importancia de la toma de responsabilidad por las propias situaciones ✓ La importancia del contexto social y cultural
  • 32.
    ❖Abraham Maslow estudiólo que motiva a las personas y creía que los humanos tienen un deseo innato de crecer, desarrollarse y moverse hacia lo que el llamó autorrealización. Para llegar a ella se tienen que satisfacer muchas necesidades.
  • 33.
    • Carl Rogers,psicoterapista que provee dirección en como hacer crecer y desarrollar a los individuos lo que es útil dentro de las organizaciones. • Los siguientes conceptos que emergen de su teoría son importantes para promover el cambio dentro de las organizaciones: ✓La creación de un ambiente facilitador a través de autenticidad, empatía y consideraciones positiva, que permitan el crecimiento y el desarrollo. ✓Si el agente de cambio facilita y entiende a las personas, estas podrán superar sentimientos negativos que tengan sobre el cambio. ✓Si el agente de cambio crea un ambiente facilitador, será posible ir de la rigidez a mayor fluidez en los pensamientos y los sentimientos. ✓Si el ambiente y el agente de cambio son facilitadores, las personas se moverán a aceptar mayor responsabilidad por sus situaciones, lo que abre mayores opciones para escoger.
  • 34.
    ❖El enfoque dela Gestalt que esta dentro del enfoque humanístico psicológico, se concentra en el aquí y ahora. Conciencia (Awarness) Sensación Mobilización de energía Acción Contacto Resolución o cierre Retiro de la atención Sensación Conciencia (Awarness) Mobilización de energía Acción
  • 35.
    • La sensaciónincluye lo que sentimos (solidez, texturas), lo que visualizamos (pensando, planificando, recordando, imaginando), lo que valoramos y como interactuamos. • La conciencia (awareness) es la memoria del presente y pasado y la anticipación del futuro. • La movilización se da cuando nos fijamos en algo especifico y esto trae una acumulación de energía, por ejemplo, preocupación. La acción libera energía hacia algo y buscando contacto con el mundo externo al individuo.
  • 36.
    • Se cierrael asunto y el individuo se retira o pausa. • Este enfoque humanístico psicológico ha resaltado la importancia de la autoscopia de las personas en la organización y la necesidad de involucrarse con otros emocionalmente. • Podemos identificar los factores a los que hay que prestar mayor atención en los procesos de cambio de las organizaciones.
  • 37.
    5 Factores importantesen como las personas reaccionan al cambio R E S P U E S TA A L C A M B I O Historia de la Organización Tipo de Individuo Historia Individual Consecuencias del Cambio Naturaleza del Cambio
  • 38.
    ❖Edgar Shein elaboróun modelo sobre el cambio basado en factores psicológicos: • Etapa 1: Descongelación: Creando la motivación para el cambio ✓ Desconfirmacion ✓ Creación de ansiedad o culpa ✓ Creación de seguridad psicológicas para superar la ansiedad • Etapa 2: Aprendiendo nuevos conceptos, o dando nuevos significados a conceptos nuevos ✓ Imitación e identificación con modelos de roles ✓ Buscando soluciones y aprendizaje, aceptando y errando • Etapa 3: Volviendo a congelar ✓ Incorporando e internalizando los nuevos conceptos y significados ✓ Incorporando las relaciones existentes
  • 39.
    ❖ Durante laprimera etapa (descongelamiento) las personas tienen que desaprender ciertas cosas por lo que es importante saber cómo aprendemos. Esto al principio produce ansiedad. Esta ansiedad se resume en 4 formas: 1. Miedo a la incompetencia temporera 2. Miedo al castigo por incompetencia 3. Miedo a perder la identidad personal 4. Miedo a perder la membresía en el grupo Como resolver esta ansiedad: • Proveer una visión conveniente del futuro • Adiestramiento formal e informal • Involucrarse con el aprendiz • Practica, Coaching • Modelos positivos de aprendices • Grupos de apoyo • Sistemas y estudios consistentes
  • 40.
    Resumen de comolos lideres pueden facilitar el proceso del cambio según cada enfoque: Conductivista: • Gerencia de desempeño • Política de recompensa • Los valores traducidos a conducta • Gerentes competentes • Adiestramiento en destrezas • Estilos buenos de gerencia • Coaching de desempeño • Retroalimentación de 360 grados Cognitivo: • Gerencia por objetivo • Infraestructura robusta de la planificación • Coaching basado en resultados • Intervención sobre creencias, actitudes y cultura • Visualización
  • 41.
    Psicodinámico: • Entender lasdinámicas de cambio • Consejería a las personas en todo el proceso • Atender los asuntos escondidos • Atender las emociones • Tratar a todos los empleados como adultos Humanístico: • Vivir los valores • Desarrollar una organización de aprendizaje • Ocuparse de la jerarquía de necesidades • Atender las emociones • Fomentar la comunicación y la consulta
  • 42.
    Resumen sobre buenosenfoques de intervención durante los procesos del cambio Minimize shock. Give full & early communication of intentions, possibilities and overall direction of change. Discuss implications of change with individuals and teams. Pay attention to people’s needs & concerns. Practice patience. Listen, empathize support. Don’t suppress conflict or different views & emotions. Help individuals weather the storm. Recognize how change can trigger off past experiences in individuals. Remember people aren’t necessarily attacking you personally. Help others complete. Acknowledge the ending of an era Allow others to take responsibility. Encourage. Create goals. Coach. Encourage risk taking. Foster communication. Create development opportunities. Discuss meaning & learning. Reflect on experience. Celebrate successes. Prepare to move on.