EL ENSAYO, EL DEBATE Y EL
   ARTICULO CIENTIFICO
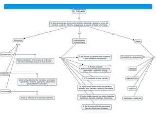
EL ENSAYO
¿Qué es el ensayo?
• El género que hoy se conoce con el nombre de ensayo es una
  modalidad literaria realizada en prosa a medio camino entre
  la producción artística y el tratado científico.

• Según el Diccionario de la Real Academia Española(2001) es un
  escrito en el cual un autor desarrolla sus ideas.

• En la literatura es una composición escrita en
  prosa, generalmente breve y en el cual se expone la
  interpretación personal sobre un tema.
CLASES DE ENSAYO
• FILOSÓFICO o REFLEXIVO: Desarrolla temas
  éticos y morales.
• CRÍTICO:       Enjuicia      hechos      e     ideas;
  históricos, literarios, artísticos y sociológicos. Su
  modalidad más conocida es el ensayo de crítica
  literaria.
• DESCRIPTIVO: Se utiliza para concretar temas
  científicos y sobre los fenómenos de la naturaleza.
• POÉTICO: Desarrolla temas de
  fantasía, imaginación, etc.
• PERSONAL o FAMILIAR: Es el escrito que nos
  revela el carácter y la personalidad del autor.
CARACTERÍSTICAS FUNDAMENTALES
• Uno de los géneros más modernos y más
  utilizados actualmente.
• Puede                                        contener:
  Reflexiones, comentarios, experiencias personales
  u opiniones críticas.
• El contenido es muy variado.
• Puede          tratar      sobre       temas         de
  literatura, filosofía, arte, ciencias y política, entre
  otros.
• El     autor      puede      exponer     sus      ideas
  religiosas, filosóficas, morales, estéticas, o
  literarias.
ESTRUCTURA Y ORGANIZCIÓN DEL
          ENSAYO


• Debe estar organizado en párrafos.
• Generalmente no se necesita incluir subtítulos.
• Se desarrollan las ideas, los temas, o se contestan las
  preguntas asignadas por el(la) Profesor(a) en forma
  seguida.
PARTES DEL ENSAYO
INTRODUCCIÓN:
Es la que expresa el tema y el objetivo del ensayo; explica el
contenido y los subtemas o capítulos que abarca, así como
los criterios que se aplican en el texto, es el 10% del ensayo
y abarca más o menos 6 renglones.
Esta parte constituye la presentación del tema sobre el que
el autor va a desarrollar su propio punto de vista, así como
de las razones por las cuales considera importante
aproximarse a dicho tema. Además, esta parte puede
presentar el problema que plantea al tema al cual vamos a
abocar nuestros conocimientos, reflexiones, lecturas y
experiencias. Si este se plantea, entonces el objetivo del
ensayo será presentar nuestro punto de vista sobre dicho
problema (su posible explicación y sus posibles soluciones).
PARTES DEL ENSAYO
DESARROLLO:

Contiene la exposición y análisis del mismo, se plantean las
ideas propias y se sustentan con información de las fuentes
necesarias: libros, revistas, Internet, entrevistas y otras.
Constituye el 80% del ensayo. En él va todo el tema
desarrollado, utilizando la estructura interna: 60% de
síntesis, 10% de resumen y 10% de comentario.
Se sostiene la tesis, ya probada en el contenido, y se
profundiza más sobre la misma, ya sea ofreciendo
contestaciones sobre algo o dejando preguntas finales que
motiven al lector a reflexionar.
LÓGICA EN EL ENSAYO
LÓGICA DEDUCTIVA:

De acuerdo con la lógica deductiva el escritor comienza
el ensayo mostrando afirmaciones generales, las cuales
documenta progresivamente por medio de ejemplos
bien concretos. Para tener éxito, el escritor debe
explicar la tesis con gran claridad y, a
continuación, debe utilizar transiciones para que los
lectores sigan la lógica/argumentación desarrollada en
la tesis. La ventaja de este método es que si el lector
admite la afirmación general y los argumentos están
bien     construidos    generalmente     aceptará    las
conclusiones.
PARTES DEL ENSAYO
CONCLUSIÓN:

En este apartado el autor expresa sus propias ideas
sobre el tema, se permite dar algunas sugerencias de
solución, cerrar las ideas que se trabajaron en el
desarrollo del tema y proponer líneas de análisis para
posteriores escritos.
Esta última parte mantiene cierto paralelismo con la
introducción por la referencia directa a la tesis del
ensayista, con la diferencia de que en la conclusión la
tesis debe ser profundizada, a la luz de los
planteamientos expuestos en el desarrollo.
LÓGICA EN EL ENSAYO
LÓGICA INDUCTIVA:

De acuerdo con la lógica inductiva el escritor comienza
el ensayo mostrando ejemplos concretos para luego
deducir de ellos las afirmaciones generales. Para tener
éxito, no sólo debe elegir bien sus ejemplos sino que
también debe presentar una explicación clara al final del
ensayo. La ventaja de este método es que el lector
participa activamente en el proceso de razonamiento y
por ello es más fácil convencerle.
ARTICULO CIENTIFICO
• Un artículo científico es un trabajo relativamente breve destinado a la
  publicación en revistas especializadas. Debe estar cuidadosamente
  redactado para evitar cambios de tema innecesarios, para lograr
  expresar de un modo claro y sintético lo que se pretende comunicar, y
  para que incluya las citas y referencias indispensables. En muchas
  ocasiones los artículos científicos son síntesis de informes o tesis de
  mayor envergadura, que orientan los esfuerzos de quienes puedan
  estar interesados en consultar la obra original.

• La UNESCO ha sentenciado que "la finalidad esencial de un artículo
  científico es comunicar los resultados de investigaciones, ideas y
  debates de una manera clara, concisa y fidedigna; la publicación es uno
  de los métodos inherentes al trabajo científico. Es preciso establecer
  estrategias de publicación bien elaboradas y seguir con conocimiento
  de causa una serie de normas adecuadas para facilitar el intercambio
  entre científicos de todos los países y reducir a proporciones razonables
  el incremento del volumen de publicaciones"
CARACTERÍSTICAS:
             Característica                Descripción                     Criterios de calidad
                              El artículo es el resultado de una
                                                                   Deberá ser resultado de una
Trabajo científico            investigación en el cual se difunden
                                                                   investigación con rigor científico.
                              los hallazgos.
                                                                 Debe ser un trabajo original del
                              El trabajo debe aportar algo nuevo autor o, en su caso, de los autores.
Originalidad                  al campo del conocimiento
                                                                 Deben aparecer en primer lugar la autoría
                              correspondiente.                   (nombre del autor del artículo) o después si
                                                                      aparece como primero el director del proyecto.

                              Se refiere a que el artículo ha sido
                              evaluado por un comité de cierto
Arbitrado                     organismo el cual ha aprobado que Revista Arbitrada.
                              el artículo se incluya en su
                              publicación.
                                                                   Deberá seguir la estructura
                                                                   impuesta por el organismo donde
                              Es la forma en que se organiza el se publique el artículo, incluyendo
Estructura
                              artículo.                            la forma de hacer referencias, los
                                                                   apartados y la extensión de cada
                                                                   apartado.
                              Se refiere al contenido que se trata
Temática                                                           Originalidad
                              en el artículo.
ESTRUCTURA TÍPICA DEL ARTÍCULO CIENTÍFICO:
RESUMEN

El resumen aparece inmediatamente después del título del artículo.
Presenta:
• El contexto del estudio
• El propósito del estudio
• Los procedimientos básicos (selección de sujetos del estudio o animales
   de laboratorio, los métodos observacionales o analíticos)
• Los descubrimientos principales (dando tamaños específicos de los
   efectos y su importancia estadística, si fuera posible)
• Las conclusiones principales.
• Palabras claves

Debe enfatizar los aspectos nuevos o importantes del estudio o de las
observaciones.
INTRODUCCIÓN

La introducción presenta el tema a tratar en el artículo y suele responder a
la pregunta del por qué se ha realizado el estudio. Suele no tener más de
dos párrafos y a veces incluye un compendio de las últimas averiguaciones
en el tema.
Características generales
1. Permite la flexibilidad y variedad temática, de igual manera parte de un
     análisis              descriptivo              sobre             temas
     históricos, teóricos, científicos, políticos, culturales, económicos y
     sociales de actualidad.
2. Se insinúa que la redacción del artículo debe partir de hechos concretos
     y no de reflexiones de tipo filosófico o consideraciones generales del
     asunto a tratar.
3. Se trabaja y analiza directamente sobre hechos que no tienen otra
     finalidad rigurosa que la de informar sin tener que trasmitir datos
     puntuales. A través de la persuasión y la seducción, el articulista
     describe los acontecimientos más o menos actuales.
MÉTODOS Y MATERIALES

La sección de métodos sólo debe incluir la información que estaba
disponible en el momento en que se escribió el plan o protocolo del
estudio. Cualquier información que se consiguió durante el estudio debe
consignarse en la sección de Resultados. Usualmente los métodos
describen técnicas o métodos existentes haciendo énfasis en como se
aplicarán al estudio concreto del artículo científico. La parte de
materiales describe las muestras u objetos de estudios, su descripción, su
procedencia y sus características generales relevantes para el estudio.

RESULTADOS

Donde se presentan los resultados obtenidos, en estudios
experimentales o simulaciones computaciones se suelen acompañar con
tablas o gráficos que resumen aspectos cuantitativos y cualitativos de los
nuevos resultados obtenidos en el estudio.
DISCUSIÓN

En la discusión se retoman los resultados obtenidos y se comparan con
otros previos, se contextualiza su importancia, así como las implicaciones
prácticas y teóricas de los mismos. En esta sección se mencionan
investigaciones futuras, así como posibles usos de los resultados. En esta
parte frecuentemente se tienen en cuanta posibles objeciones, limitaciones
y comentarios de los resultados.

BIBLIOGRAFÍA

Una enumeración de la bibliografía consultada y citada. Mayormente esta
bibliografía consta de otros artículos científicos, usualmente recientes, y
sólo muy ocasionalmente se citan artículos antiguos que fueron
históricamente importantes o seminales y libros con resultados generalistas.
Existen diversos sistemas de cita de artículos, usualmente diversos campos
científicos usan su propio estilo de citación.
EL DEBATE
Un debate es una técnica, tradicionalmente de comunicación
oral, que consiste en la discusión de opiniones antagónicas sobre
un tema o problema. Por extensión, también se denomina así a
cualquier interacción comunicativa en la que esté presente dicha
técnica; en una reunión de amigos, en un confrontamiento
político, o en un grupo de discusión en el cual hay integrantes, un
moderador, un secretario y un público que participa. No se
aportan soluciones, sólo se exponen argumentos.
Condición de un debate


se da en distintos puntos de vista que guardan dos o más posiciones
antagónicas en torno a un tema o problema.
• Elegir un tema de interés mayoritario que sea controvertido y
   preparar los contenidos teóricos.
• Moderar el esquema de trabajo determinado sobre la propuesta que
   en algunos casos suele ser un cuestionario con preguntas elaboradas
   de tal manera que susciten la controversia.
• Conformar partes (parte y contraparte) o grupos que defiendan o
   ataquen con argumentos en pro y en contra respectivamente.
Recomendaciones para participar en
un debate popular
• Para desarrollar y llevar a buen término los ejercicios de
  Debate, resulta muy importante que tanto el emisor como el
  receptor, consideren los siguientes puntos:
• No se trata de imponer el punto de vista personal, sino de convencer
  usando la exposición, la argumentación y la contra-argumentación.
• Escuchar al otro antes de responder.
• Ponerse en el lugar del otro.
• Ser breve y concreto al hablar.
• Ser tolerante respecto a las diferencias.
• No subestimar al otro.
• No hablar en exceso para así dejar intervenir a los demás, evitando la
  tendencia al monólogo y la monotonía.
• No burlarse de la intervención de nadie
• Evitar los gritos para acallar al interlocutor.
• Hablar con seguridad y libertad, sin temor a la crítica.
• Acompañar las críticas con propuestas.
• Oír atentamente al interlocutor para responder de forma adecuada.
• Articular correctamente los sonidos, empleando un tono de voz
  adecuado a la situación concreta de entonación y al contenido del
  mensaje (interrogación, exclamación, sonidos indicativos de fin de
  enunciación, pausas, etc).
• Adecuar el vocabulario que se posee a la situación comunicativa del
  momento y ampliarlo para conseguir precisión léxico-semántica.
• Evitar las palabras y giros idiomáticos desgastados y los propios del
  registro lingüístico informal, pues en la sala de clases o en la
  situación comunicativa de un debate se impone el registro lingüístico
  formal.
• Conviene arribar a conclusiones al final del debate.

El ensayo

  • 1.
    EL ENSAYO, ELDEBATE Y EL ARTICULO CIENTIFICO
  • 3.
    EL ENSAYO ¿Qué esel ensayo? • El género que hoy se conoce con el nombre de ensayo es una modalidad literaria realizada en prosa a medio camino entre la producción artística y el tratado científico. • Según el Diccionario de la Real Academia Española(2001) es un escrito en el cual un autor desarrolla sus ideas. • En la literatura es una composición escrita en prosa, generalmente breve y en el cual se expone la interpretación personal sobre un tema.
  • 4.
    CLASES DE ENSAYO •FILOSÓFICO o REFLEXIVO: Desarrolla temas éticos y morales. • CRÍTICO: Enjuicia hechos e ideas; históricos, literarios, artísticos y sociológicos. Su modalidad más conocida es el ensayo de crítica literaria. • DESCRIPTIVO: Se utiliza para concretar temas científicos y sobre los fenómenos de la naturaleza. • POÉTICO: Desarrolla temas de fantasía, imaginación, etc. • PERSONAL o FAMILIAR: Es el escrito que nos revela el carácter y la personalidad del autor.
  • 5.
    CARACTERÍSTICAS FUNDAMENTALES • Unode los géneros más modernos y más utilizados actualmente. • Puede contener: Reflexiones, comentarios, experiencias personales u opiniones críticas. • El contenido es muy variado. • Puede tratar sobre temas de literatura, filosofía, arte, ciencias y política, entre otros. • El autor puede exponer sus ideas religiosas, filosóficas, morales, estéticas, o literarias.
  • 6.
    ESTRUCTURA Y ORGANIZCIÓNDEL ENSAYO • Debe estar organizado en párrafos. • Generalmente no se necesita incluir subtítulos. • Se desarrollan las ideas, los temas, o se contestan las preguntas asignadas por el(la) Profesor(a) en forma seguida.
  • 7.
    PARTES DEL ENSAYO INTRODUCCIÓN: Esla que expresa el tema y el objetivo del ensayo; explica el contenido y los subtemas o capítulos que abarca, así como los criterios que se aplican en el texto, es el 10% del ensayo y abarca más o menos 6 renglones. Esta parte constituye la presentación del tema sobre el que el autor va a desarrollar su propio punto de vista, así como de las razones por las cuales considera importante aproximarse a dicho tema. Además, esta parte puede presentar el problema que plantea al tema al cual vamos a abocar nuestros conocimientos, reflexiones, lecturas y experiencias. Si este se plantea, entonces el objetivo del ensayo será presentar nuestro punto de vista sobre dicho problema (su posible explicación y sus posibles soluciones).
  • 8.
    PARTES DEL ENSAYO DESARROLLO: Contienela exposición y análisis del mismo, se plantean las ideas propias y se sustentan con información de las fuentes necesarias: libros, revistas, Internet, entrevistas y otras. Constituye el 80% del ensayo. En él va todo el tema desarrollado, utilizando la estructura interna: 60% de síntesis, 10% de resumen y 10% de comentario. Se sostiene la tesis, ya probada en el contenido, y se profundiza más sobre la misma, ya sea ofreciendo contestaciones sobre algo o dejando preguntas finales que motiven al lector a reflexionar.
  • 9.
    LÓGICA EN ELENSAYO LÓGICA DEDUCTIVA: De acuerdo con la lógica deductiva el escritor comienza el ensayo mostrando afirmaciones generales, las cuales documenta progresivamente por medio de ejemplos bien concretos. Para tener éxito, el escritor debe explicar la tesis con gran claridad y, a continuación, debe utilizar transiciones para que los lectores sigan la lógica/argumentación desarrollada en la tesis. La ventaja de este método es que si el lector admite la afirmación general y los argumentos están bien construidos generalmente aceptará las conclusiones.
  • 10.
    PARTES DEL ENSAYO CONCLUSIÓN: Eneste apartado el autor expresa sus propias ideas sobre el tema, se permite dar algunas sugerencias de solución, cerrar las ideas que se trabajaron en el desarrollo del tema y proponer líneas de análisis para posteriores escritos. Esta última parte mantiene cierto paralelismo con la introducción por la referencia directa a la tesis del ensayista, con la diferencia de que en la conclusión la tesis debe ser profundizada, a la luz de los planteamientos expuestos en el desarrollo.
  • 11.
    LÓGICA EN ELENSAYO LÓGICA INDUCTIVA: De acuerdo con la lógica inductiva el escritor comienza el ensayo mostrando ejemplos concretos para luego deducir de ellos las afirmaciones generales. Para tener éxito, no sólo debe elegir bien sus ejemplos sino que también debe presentar una explicación clara al final del ensayo. La ventaja de este método es que el lector participa activamente en el proceso de razonamiento y por ello es más fácil convencerle.
  • 12.
    ARTICULO CIENTIFICO • Unartículo científico es un trabajo relativamente breve destinado a la publicación en revistas especializadas. Debe estar cuidadosamente redactado para evitar cambios de tema innecesarios, para lograr expresar de un modo claro y sintético lo que se pretende comunicar, y para que incluya las citas y referencias indispensables. En muchas ocasiones los artículos científicos son síntesis de informes o tesis de mayor envergadura, que orientan los esfuerzos de quienes puedan estar interesados en consultar la obra original. • La UNESCO ha sentenciado que "la finalidad esencial de un artículo científico es comunicar los resultados de investigaciones, ideas y debates de una manera clara, concisa y fidedigna; la publicación es uno de los métodos inherentes al trabajo científico. Es preciso establecer estrategias de publicación bien elaboradas y seguir con conocimiento de causa una serie de normas adecuadas para facilitar el intercambio entre científicos de todos los países y reducir a proporciones razonables el incremento del volumen de publicaciones"
  • 13.
    CARACTERÍSTICAS: Característica Descripción Criterios de calidad El artículo es el resultado de una Deberá ser resultado de una Trabajo científico investigación en el cual se difunden investigación con rigor científico. los hallazgos. Debe ser un trabajo original del El trabajo debe aportar algo nuevo autor o, en su caso, de los autores. Originalidad al campo del conocimiento Deben aparecer en primer lugar la autoría correspondiente. (nombre del autor del artículo) o después si aparece como primero el director del proyecto. Se refiere a que el artículo ha sido evaluado por un comité de cierto Arbitrado organismo el cual ha aprobado que Revista Arbitrada. el artículo se incluya en su publicación. Deberá seguir la estructura impuesta por el organismo donde Es la forma en que se organiza el se publique el artículo, incluyendo Estructura artículo. la forma de hacer referencias, los apartados y la extensión de cada apartado. Se refiere al contenido que se trata Temática Originalidad en el artículo.
  • 14.
    ESTRUCTURA TÍPICA DELARTÍCULO CIENTÍFICO: RESUMEN El resumen aparece inmediatamente después del título del artículo. Presenta: • El contexto del estudio • El propósito del estudio • Los procedimientos básicos (selección de sujetos del estudio o animales de laboratorio, los métodos observacionales o analíticos) • Los descubrimientos principales (dando tamaños específicos de los efectos y su importancia estadística, si fuera posible) • Las conclusiones principales. • Palabras claves Debe enfatizar los aspectos nuevos o importantes del estudio o de las observaciones.
  • 15.
    INTRODUCCIÓN La introducción presentael tema a tratar en el artículo y suele responder a la pregunta del por qué se ha realizado el estudio. Suele no tener más de dos párrafos y a veces incluye un compendio de las últimas averiguaciones en el tema. Características generales 1. Permite la flexibilidad y variedad temática, de igual manera parte de un análisis descriptivo sobre temas históricos, teóricos, científicos, políticos, culturales, económicos y sociales de actualidad. 2. Se insinúa que la redacción del artículo debe partir de hechos concretos y no de reflexiones de tipo filosófico o consideraciones generales del asunto a tratar. 3. Se trabaja y analiza directamente sobre hechos que no tienen otra finalidad rigurosa que la de informar sin tener que trasmitir datos puntuales. A través de la persuasión y la seducción, el articulista describe los acontecimientos más o menos actuales.
  • 16.
    MÉTODOS Y MATERIALES Lasección de métodos sólo debe incluir la información que estaba disponible en el momento en que se escribió el plan o protocolo del estudio. Cualquier información que se consiguió durante el estudio debe consignarse en la sección de Resultados. Usualmente los métodos describen técnicas o métodos existentes haciendo énfasis en como se aplicarán al estudio concreto del artículo científico. La parte de materiales describe las muestras u objetos de estudios, su descripción, su procedencia y sus características generales relevantes para el estudio. RESULTADOS Donde se presentan los resultados obtenidos, en estudios experimentales o simulaciones computaciones se suelen acompañar con tablas o gráficos que resumen aspectos cuantitativos y cualitativos de los nuevos resultados obtenidos en el estudio.
  • 17.
    DISCUSIÓN En la discusiónse retoman los resultados obtenidos y se comparan con otros previos, se contextualiza su importancia, así como las implicaciones prácticas y teóricas de los mismos. En esta sección se mencionan investigaciones futuras, así como posibles usos de los resultados. En esta parte frecuentemente se tienen en cuanta posibles objeciones, limitaciones y comentarios de los resultados. BIBLIOGRAFÍA Una enumeración de la bibliografía consultada y citada. Mayormente esta bibliografía consta de otros artículos científicos, usualmente recientes, y sólo muy ocasionalmente se citan artículos antiguos que fueron históricamente importantes o seminales y libros con resultados generalistas. Existen diversos sistemas de cita de artículos, usualmente diversos campos científicos usan su propio estilo de citación.
  • 18.
    EL DEBATE Un debatees una técnica, tradicionalmente de comunicación oral, que consiste en la discusión de opiniones antagónicas sobre un tema o problema. Por extensión, también se denomina así a cualquier interacción comunicativa en la que esté presente dicha técnica; en una reunión de amigos, en un confrontamiento político, o en un grupo de discusión en el cual hay integrantes, un moderador, un secretario y un público que participa. No se aportan soluciones, sólo se exponen argumentos.
  • 19.
    Condición de undebate se da en distintos puntos de vista que guardan dos o más posiciones antagónicas en torno a un tema o problema. • Elegir un tema de interés mayoritario que sea controvertido y preparar los contenidos teóricos. • Moderar el esquema de trabajo determinado sobre la propuesta que en algunos casos suele ser un cuestionario con preguntas elaboradas de tal manera que susciten la controversia. • Conformar partes (parte y contraparte) o grupos que defiendan o ataquen con argumentos en pro y en contra respectivamente.
  • 20.
    Recomendaciones para participaren un debate popular • Para desarrollar y llevar a buen término los ejercicios de Debate, resulta muy importante que tanto el emisor como el receptor, consideren los siguientes puntos: • No se trata de imponer el punto de vista personal, sino de convencer usando la exposición, la argumentación y la contra-argumentación. • Escuchar al otro antes de responder. • Ponerse en el lugar del otro. • Ser breve y concreto al hablar. • Ser tolerante respecto a las diferencias. • No subestimar al otro. • No hablar en exceso para así dejar intervenir a los demás, evitando la tendencia al monólogo y la monotonía. • No burlarse de la intervención de nadie
  • 21.
    • Evitar losgritos para acallar al interlocutor. • Hablar con seguridad y libertad, sin temor a la crítica. • Acompañar las críticas con propuestas. • Oír atentamente al interlocutor para responder de forma adecuada. • Articular correctamente los sonidos, empleando un tono de voz adecuado a la situación concreta de entonación y al contenido del mensaje (interrogación, exclamación, sonidos indicativos de fin de enunciación, pausas, etc). • Adecuar el vocabulario que se posee a la situación comunicativa del momento y ampliarlo para conseguir precisión léxico-semántica. • Evitar las palabras y giros idiomáticos desgastados y los propios del registro lingüístico informal, pues en la sala de clases o en la situación comunicativa de un debate se impone el registro lingüístico formal. • Conviene arribar a conclusiones al final del debate.