Elaboracion de concentrado para
animales
Lina maria parra
Erika restrepo
Juan pablo
• La producción de alimentos concentrados es un
eslabón que une la actividad agrícola con la
producción pecuaria dentro de la cadena cereales
- alimentos concentrados - producción animal carne y lácteos.
• El uso de alimentos concentrados en el sector
agropecuario varía en cada tipo de explotación:
en la producción avícola y porcícola y la
alimentación de mascotas, los concentrados son
un sustituto de los alimentos tradicionales - maíz,
lavaza o residuos de comida, entre otros.
normatividad
• De acuerdo con la reglamentación emitida
por el Instituto Colombiano Agropecuario ICA
los alimentos para animales son mezclas de
ingredientes elaborados en forma tal que
respondan a requerimientos nutricionales
para cada especie, edad, estado productivo y
tipo de explotación a que se destina el animal.
Materia prima y productos finales
Maíz
salvado de arroz
harina de carne
Hueso
harina de soya
Almidón
harina de pescado
Harina
hojuelas de
cebada
grasas y miel

MEZCLADO

Insumos: agua, vapor, electricidad,
productos de limpieza

Concentrado
terminado
Residuos solidos
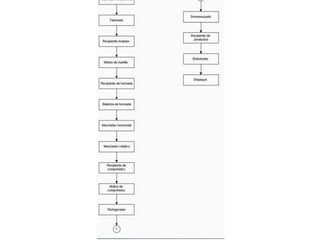
Descripción del proceso
•
•
•

•

•

Recepción y almacenamiento de la materia prima, aquí se debe contar con una
bascula para camiones.
La materia prima usada en la producción de alimentos dependerá del tipo de
alimento que esté siendo producido y del tipo de cultivo crecido en la región
donde la planta está siendo operada.
Antes de pesar y mezclar los ingredientes, es necesario limpiarlos y luego
pulverizarlos. La eliminación de alguna suciedad, piedra o metal que puede ser
mezclado con el producto alimenticio es realizada por un filtrado vibratorio y
separadores magnéticos. La pulverización del producto alimenticio en polvo es
realizada por un molino percutor.
La miel o melaza y la grasa son añadidas a los materiales descargados en la
mezcladora giratoria. La miel y la grasa, aparte de convertir los ingredientes
pulverizados de polvo a una lechada, actúan como un agente afianzador o pegador
cuando se le da la forma de bolitas o comprimidos al alimento animal.
Una vez que las pequeñas bolitas o comprimidos han sido enfriadas, ellas
son pesadas y empaquetadas. El alimento puede empaquetarse en bolsas de
plástico o papel ordenándolos en tamaños de 3 – 50 kilogramos.
RELACIÓN INSUMO PRODUCTO
Maquinaria y equipo
•
•
•
•
•
•
•
•
•
•
•
•
•
•
•
•
•
•
•
•
•
•

Elevador de baldes o recipientes.
Transportador de tornillo.
Transportador de cadena.
Depósito de almacenamiento.
Tamiz vibratorio.
Separador magnético.
Molino percutor.
Balanza de hornada o lotes.
Mezcladora horizontal.
Aparador giratorio.
Moldeador de comprimidos.
Refrigerador.
Balanza de embolsado.
Ciclón.
Tanque de melaza y grasas.
Tanque de aceite pesado.
Agua ablandadora. (Suavizador)
Caldera.
Máquina embolsadora.
Depósito de pulverización.
Desintegrador.
Depósito del producto.
Capacidad de producción
• Una planta equipada con la maquinaria y
equipo descrito, podrá ser capaz de producir
10 toneladas de alimento animal por hora. La
capacidad de producción por hora de harina
no moldeada podría ser de 12 toneladas por
hora.
DESARROLLOS TECNOLOGICOS RECIENTES

• Henificación: reduce el contenido de agua en
el forraje para que se pueda utilizar en
grandes cantidades.
• Ensilaje: un método de conservación de los
forrajes en estado verde, fermentación de una
cantidad mas o menos grande de pasto
comprimido, esto se realiza mediante un
horno forrajero.
PRECAUCIONES ESPECIALES
• En la actividad se debe tener la precaución de
que los desechos orgánicos sean adecuadamente
transportados al lugar adecuado para su
posterior uso en el mismo proceso.
• En relación a los trabajadores se debe de tener
precaución en cuanto al ruido y polvo generado
por el proceso. Al respecto, se debe colocar un
filtro en la caldera para no contaminar el aire.
Elaboracion de concentrado para animales

Elaboracion de concentrado para animales

  • 1.
    Elaboracion de concentradopara animales Lina maria parra Erika restrepo Juan pablo
  • 2.
    • La producciónde alimentos concentrados es un eslabón que une la actividad agrícola con la producción pecuaria dentro de la cadena cereales - alimentos concentrados - producción animal carne y lácteos. • El uso de alimentos concentrados en el sector agropecuario varía en cada tipo de explotación: en la producción avícola y porcícola y la alimentación de mascotas, los concentrados son un sustituto de los alimentos tradicionales - maíz, lavaza o residuos de comida, entre otros.
  • 3.
    normatividad • De acuerdocon la reglamentación emitida por el Instituto Colombiano Agropecuario ICA los alimentos para animales son mezclas de ingredientes elaborados en forma tal que respondan a requerimientos nutricionales para cada especie, edad, estado productivo y tipo de explotación a que se destina el animal.
  • 4.
    Materia prima yproductos finales Maíz salvado de arroz harina de carne Hueso harina de soya Almidón harina de pescado Harina hojuelas de cebada grasas y miel MEZCLADO Insumos: agua, vapor, electricidad, productos de limpieza Concentrado terminado Residuos solidos
  • 6.
    Descripción del proceso • • • • • Recepcióny almacenamiento de la materia prima, aquí se debe contar con una bascula para camiones. La materia prima usada en la producción de alimentos dependerá del tipo de alimento que esté siendo producido y del tipo de cultivo crecido en la región donde la planta está siendo operada. Antes de pesar y mezclar los ingredientes, es necesario limpiarlos y luego pulverizarlos. La eliminación de alguna suciedad, piedra o metal que puede ser mezclado con el producto alimenticio es realizada por un filtrado vibratorio y separadores magnéticos. La pulverización del producto alimenticio en polvo es realizada por un molino percutor. La miel o melaza y la grasa son añadidas a los materiales descargados en la mezcladora giratoria. La miel y la grasa, aparte de convertir los ingredientes pulverizados de polvo a una lechada, actúan como un agente afianzador o pegador cuando se le da la forma de bolitas o comprimidos al alimento animal. Una vez que las pequeñas bolitas o comprimidos han sido enfriadas, ellas son pesadas y empaquetadas. El alimento puede empaquetarse en bolsas de plástico o papel ordenándolos en tamaños de 3 – 50 kilogramos.
  • 7.
  • 8.
    Maquinaria y equipo • • • • • • • • • • • • • • • • • • • • • • Elevadorde baldes o recipientes. Transportador de tornillo. Transportador de cadena. Depósito de almacenamiento. Tamiz vibratorio. Separador magnético. Molino percutor. Balanza de hornada o lotes. Mezcladora horizontal. Aparador giratorio. Moldeador de comprimidos. Refrigerador. Balanza de embolsado. Ciclón. Tanque de melaza y grasas. Tanque de aceite pesado. Agua ablandadora. (Suavizador) Caldera. Máquina embolsadora. Depósito de pulverización. Desintegrador. Depósito del producto.
  • 9.
    Capacidad de producción •Una planta equipada con la maquinaria y equipo descrito, podrá ser capaz de producir 10 toneladas de alimento animal por hora. La capacidad de producción por hora de harina no moldeada podría ser de 12 toneladas por hora.
  • 10.
    DESARROLLOS TECNOLOGICOS RECIENTES •Henificación: reduce el contenido de agua en el forraje para que se pueda utilizar en grandes cantidades. • Ensilaje: un método de conservación de los forrajes en estado verde, fermentación de una cantidad mas o menos grande de pasto comprimido, esto se realiza mediante un horno forrajero.
  • 11.
    PRECAUCIONES ESPECIALES • Enla actividad se debe tener la precaución de que los desechos orgánicos sean adecuadamente transportados al lugar adecuado para su posterior uso en el mismo proceso. • En relación a los trabajadores se debe de tener precaución en cuanto al ruido y polvo generado por el proceso. Al respecto, se debe colocar un filtro en la caldera para no contaminar el aire.