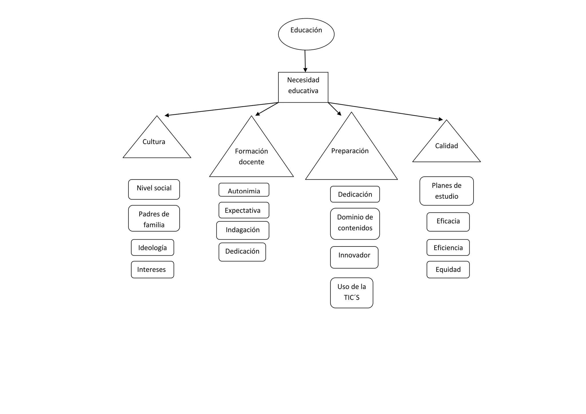
Educación




                              Necesidad
                              educativa




  Cultura
                                                         Calidad
                  Formación               Preparación
                   docente


Nivel social                                            Planes de
               Autonimia                   Dedicación    estudio

Padres de      Expectativa
                                           Dominio de
 familia       s                                         Eficacia
               Indagación                  contenidos

Ideología      Dedicación                               Eficiencia
                                            Innovador
Intereses                                                Equidad

                                           Uso de la
                                             TIC´S

Esquema constructivista

  • 1.
    Educación Necesidad educativa Cultura Calidad Formación Preparación docente Nivel social Planes de Autonimia Dedicación estudio Padres de Expectativa Dominio de familia s Eficacia Indagación contenidos Ideología Dedicación Eficiencia Innovador Intereses Equidad Uso de la TIC´S