UNIVERSIDAD CENTRAL DEL ECUADOR
FACULTAD DE FILOSOFIA LETRAS Y
    CIENCIAS DE LA EDUCACIÒN
     ESCUELA DE PÈDAGOGIA
      MENCIÒN PARVULARIA


      DOCTOR: BYRON CHASI


          AÑO LECTIVO
           2012-2013
LA EDUCACION




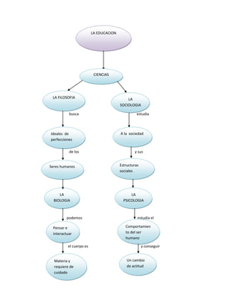
                         CIENCIAS




 LA FILOSOFIA                              LA
                                       SOCIOLOGIA

          busca                                  estudia



Ideales de                             A la sociedad
perfecciones

          de los                               y sus


Seres humanos                          Estructuras
                                       sociales




     LA                                      LA
  BIOLOGIA                               PSICOLOGIA



         podemos                                 estudia el

 Pensar e                                 Comportamien
 interactuar                              to del ser
                                          humano

         el cuerpo es                                y conseguir


  Materia y                                Un cambio
  requiere de                              de actitud
  cuidado
EDUCACION
                         es                       es

                                   sobre el


     Orientadora                Desarrollo                 Sistemática




                                      de la

                                Persona




                Desarrolla          también            desempeña


    Características                                     Un papel en el
                                 Inculcación de
    biológicas                                          sistema
                                 valores



                                                                         de

Individuales                                                Relaciones
                                                            sociales

y                                                                  así como


                                                               Costumbres
    Rasgos de
    carácter
                                                                            Y

y
                                                               Formación
     Voluntad
                                                               artística
TECNOLOGIAS            ASPECOSSOCIAL                    TIC S EN LA               TENDENCIAS
          DE LA                    DE LAS TIC                     EDUCACION
          INFORMACIÓN
          Y
          COMUNICACIO
           es                          implica un                           Son                   es
          N

           Necesario                Cambio de                      Herramientas               Hablar
                                    sociedad
                                                                                               de la

          para                        es un
Gestión             transforma                               Comput            informátic
                                    conjunto                 acionale                          Propia
                    ción                                                       as
                                                             s

          de la                           de                                son



    Información                    Innovación de                        Herramie                Revolución
                                   comunicación                         ntas                    digital


          agrupa                              expansión de                 para               y de la

      Tecnologías
                                    Tecnología                          Facilidad de            Sociedad
                                                                        aprendizaje
          ligadas a la

                                               en la                                           de la

          Información                Informática
                                                                          habilidades            información

Subir info

  • 1.
    UNIVERSIDAD CENTRAL DELECUADOR FACULTAD DE FILOSOFIA LETRAS Y CIENCIAS DE LA EDUCACIÒN ESCUELA DE PÈDAGOGIA MENCIÒN PARVULARIA DOCTOR: BYRON CHASI AÑO LECTIVO 2012-2013
  • 2.
    LA EDUCACION CIENCIAS LA FILOSOFIA LA SOCIOLOGIA busca estudia Ideales de A la sociedad perfecciones de los y sus Seres humanos Estructuras sociales LA LA BIOLOGIA PSICOLOGIA podemos estudia el Pensar e Comportamien interactuar to del ser humano el cuerpo es y conseguir Materia y Un cambio requiere de de actitud cuidado
  • 3.
    EDUCACION es es sobre el Orientadora Desarrollo Sistemática de la Persona Desarrolla también desempeña Características Un papel en el Inculcación de biológicas sistema valores de Individuales Relaciones sociales y así como Costumbres Rasgos de carácter Y y Formación Voluntad artística
  • 4.
    TECNOLOGIAS ASPECOSSOCIAL TIC S EN LA TENDENCIAS DE LA DE LAS TIC EDUCACION INFORMACIÓN Y COMUNICACIO es implica un Son es N Necesario Cambio de Herramientas Hablar sociedad de la para es un Gestión transforma Comput informátic conjunto acionale Propia ción as s de la de son Información Innovación de Herramie Revolución comunicación ntas digital agrupa expansión de para y de la Tecnologías Tecnología Facilidad de Sociedad aprendizaje ligadas a la en la de la Información Informática habilidades información