COLEGIO SANTA CRISTINA CURSO 2006-
2007
SEM. CIENCIAS SOCIALES HISTORIA DE LA FILOSOFÍA 2º
BACHILLERATO
TEMA 9: EL EMPIRISMO. DAVID HUME
3ª UNIDAD: DAVID HUME
1. Impresiones e ideas como elementos del conocimiento
2. Conocimientos de hechos y relaciones entre ideas
1
Percepciones
procedentes de
los sentidos
Copias en la
mente de las
impresiones
Impresiones Ideas
Menor vivacidad
que las impresiones
Relaciones
entre ideas
Analíticas y necesarias
(no proceden de los sentidos)
Lógica y
Matemáticas
Toda idea procede
de una impresión
Negación de
las ideas
COLEGIO SANTA CRISTINA CURSO 2006-
2007
SEM. CIENCIAS SOCIALES HISTORIA DE LA FILOSOFÍA 2º
BACHILLERATO
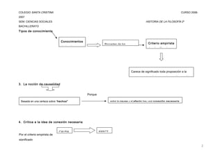
Tipos de conocimiento
3. La noción de causalidad
4. Crítica a la idea de conexión necesaria
2
Conocimientos
de hechos
Proceden de los Criterio empirista
de significado
Carece de significado toda proposición a la
que no pueda referirse una impresión sensible
Basada en una certeza sobre “hechos”
futuros
Porque
entre la causa y el efecto hay una conexión necesaria
CAUSA EFECT
Por el criterio empirista de
significado
COLEGIO SANTA CRISTINA CURSO 2006-
2007
SEM. CIENCIAS SOCIALES HISTORIA DE LA FILOSOFÍA 2º
BACHILLERATO
5. Crítica a las sustancias cartesianas
Realidad exterior Nuestras impresiones sensibles no certifican
la existencia de una realidad exterior
Dios No hay impresión sensible
Yo Confusión entre memoria (sucesión de
recuerdos) e identidad
3
conexión
necesaria
¿Impresión
sensible? ¡NO!”
Hábito Creenci Probabilida
COLEGIO SANTA CRISTINA CURSO 2006-
2007
SEM. CIENCIAS SOCIALES HISTORIA DE LA FILOSOFÍA 2º
BACHILLERATO
6. Fenomenismo y escepticismo
7. El liberalismo de Hume
8. Emotivismo moral
4
Sólo hay
constancia
de las
impresiones
No hay
conocimiento
científico de
cuestiones de
Sentimiento
Inclinación al bien
y aversión al mal
La razón no basta para
censurar o aprobar
El juicio moral
procede del
Deberes
Por instinto natural
Independientemente de toda obligación
y utilidad pública y privada
Por necesidad de la sociedad
 Justicia
 Respeto a la propiedad privada
 Obediencia civil
COLEGIO SANTA CRISTINA CURSO 2006-
2007
SEM. CIENCIAS SOCIALES HISTORIA DE LA FILOSOFÍA 2º
BACHILLERATO
9. La religión
Crítica al deísmo y a la religión natural
5
Razón
Árbitro en las cuestiones
de la vida moral
La religión
Tiene su principio en
El sentimiento (como la moral)
COLEGIO SANTA CRISTINA CURSO 2006-
2007
SEM. CIENCIAS SOCIALES HISTORIA DE LA FILOSOFÍA 2º
BACHILLERATO
9. La religión
Crítica al deísmo y a la religión natural
5
Razón
Árbitro en las cuestiones
de la vida moral
La religión
Tiene su principio en
El sentimiento (como la moral)

Esquema Hume

  • 1.
    COLEGIO SANTA CRISTINACURSO 2006- 2007 SEM. CIENCIAS SOCIALES HISTORIA DE LA FILOSOFÍA 2º BACHILLERATO TEMA 9: EL EMPIRISMO. DAVID HUME 3ª UNIDAD: DAVID HUME 1. Impresiones e ideas como elementos del conocimiento 2. Conocimientos de hechos y relaciones entre ideas 1 Percepciones procedentes de los sentidos Copias en la mente de las impresiones Impresiones Ideas Menor vivacidad que las impresiones Relaciones entre ideas Analíticas y necesarias (no proceden de los sentidos) Lógica y Matemáticas Toda idea procede de una impresión Negación de las ideas
  • 2.
    COLEGIO SANTA CRISTINACURSO 2006- 2007 SEM. CIENCIAS SOCIALES HISTORIA DE LA FILOSOFÍA 2º BACHILLERATO Tipos de conocimiento 3. La noción de causalidad 4. Crítica a la idea de conexión necesaria 2 Conocimientos de hechos Proceden de los Criterio empirista de significado Carece de significado toda proposición a la que no pueda referirse una impresión sensible Basada en una certeza sobre “hechos” futuros Porque entre la causa y el efecto hay una conexión necesaria CAUSA EFECT Por el criterio empirista de significado
  • 3.
    COLEGIO SANTA CRISTINACURSO 2006- 2007 SEM. CIENCIAS SOCIALES HISTORIA DE LA FILOSOFÍA 2º BACHILLERATO 5. Crítica a las sustancias cartesianas Realidad exterior Nuestras impresiones sensibles no certifican la existencia de una realidad exterior Dios No hay impresión sensible Yo Confusión entre memoria (sucesión de recuerdos) e identidad 3 conexión necesaria ¿Impresión sensible? ¡NO!” Hábito Creenci Probabilida
  • 4.
    COLEGIO SANTA CRISTINACURSO 2006- 2007 SEM. CIENCIAS SOCIALES HISTORIA DE LA FILOSOFÍA 2º BACHILLERATO 6. Fenomenismo y escepticismo 7. El liberalismo de Hume 8. Emotivismo moral 4 Sólo hay constancia de las impresiones No hay conocimiento científico de cuestiones de Sentimiento Inclinación al bien y aversión al mal La razón no basta para censurar o aprobar El juicio moral procede del Deberes Por instinto natural Independientemente de toda obligación y utilidad pública y privada Por necesidad de la sociedad  Justicia  Respeto a la propiedad privada  Obediencia civil
  • 5.
    COLEGIO SANTA CRISTINACURSO 2006- 2007 SEM. CIENCIAS SOCIALES HISTORIA DE LA FILOSOFÍA 2º BACHILLERATO 9. La religión Crítica al deísmo y a la religión natural 5 Razón Árbitro en las cuestiones de la vida moral La religión Tiene su principio en El sentimiento (como la moral)
  • 6.
    COLEGIO SANTA CRISTINACURSO 2006- 2007 SEM. CIENCIAS SOCIALES HISTORIA DE LA FILOSOFÍA 2º BACHILLERATO 9. La religión Crítica al deísmo y a la religión natural 5 Razón Árbitro en las cuestiones de la vida moral La religión Tiene su principio en El sentimiento (como la moral)