Incrustar presentación
Descargar para leer sin conexión


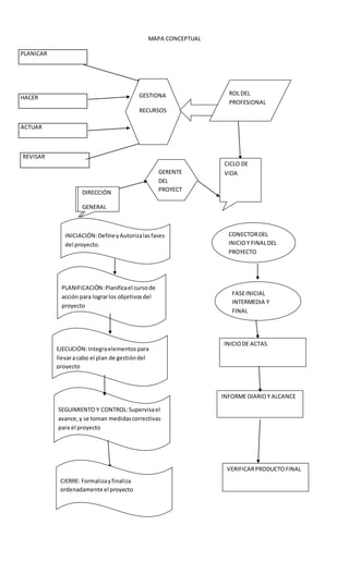
El rol principal de un profesional en gestión de proyectos es planificar, organizar y gestionar los recursos para garantizar el ciclo de vida completo del proyecto. Los elementos necesarios para el ciclo de vida son tres fases claramente definidas (inicial, intermedia y final), y los principales responsables de establecer este ciclo son la dirección general y el gerente del proyecto.

