GERENCIA DE PROYECTOS
En el éxito de nuestros trabajos ha de organizarse para una mejor acción y una mejor realización de tareas con resultados que permitan el buen funcionamiento de lo proyectado, ya que si no hay
organización difícilmente se lograra lo que se quiere, por eso, se tratara de resolver las siguientes preguntas con el objetivo de visualizar los elementos necesarios a tener en cuenta al momento de
realizar un proyecto.
¿Cuál es el rol principal de un profesional en el desarrollo de proyectos basados en una excelente gestión de proyectos?
El rol de un profesional en un proyecto es poder tener las capacidades y habilidades para poder visualizar en una empresa lo esencial o lo requerido para que esa pueda mejorar sus servicios a un
público, y a la dirección de una persona se puedan encontrar posibles soluciones.
¿Qué elementos son necesarios para que pueda garantizarse un ciclo de vida de un proyecto completamente?
Teniendo en cuenta que la necesidad está identificada es necesario viabilizar el proyecto teniendo en cuenta su inicio, su desarrollo, su costo, su finalización y entrega en desarrollo, ya que si es
viable, su ciclo de vida será sostenible.
Desde el inicio del proyecto se deben tener presentes elementos tales como la organización, la definición de los objetivos y de resultados esperados y finalmente, identificar los participantes y
responsables que se involucren en el proyecto.
¿Quiénes son los principales responsables de establecer adecuadamente el ciclo de vida de un proyecto?
La empresa u organización en la que se va a desarrollar el proyecto debe garantizar con su líder máximo el cumplimiento de este trabajo realizando un acta de inicio del proyecto, encargando a un
director que lidere y organice cada una de las fases a tener en cuenta al desarrollar dicho proyecto.
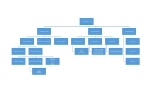
En el siguiente mapa podremos ver el desarrollo de un proyecto con un ciclo de vida y entregable.
ROL DE UN PROFECIONAL EN UN
PROYECTO
GERENCIA DE PROYECTO
IDENTIFICAR NECESIDAD
EMPRESA U ORGANIZACION SICLO DE VIDA DELPROYECTO
FASES QUE LO COMPONEN CARACTERISTICAS DEL SICLO DE VIDA
FASES
PROCESOS
ENTREGABLES
TIEMPO INICIAL
TIEMPO FINAL
TIEMPO
COSTO
RECURSO
CALIDAD
ESTRUCTURA DE LA ORGANIZACION PROCESO DE DIRECCION
FASES DE UN PROYECTO
FASE DE PLANIFICACION
ALCANCE
TIEMPO
COSTO Y ENTREGA
FASE DE DESARROLLO
PLANEACION DE ALCANCE
PALANEACION DEL TIEMPO
PALNEACION DE COSTOS
ACTA DE INICIO DE PROYECTO
FASE DE CIERRE
FINALIZACION DE TODAS LAS
ACTIVIDADES QUE INTEGRA EL PROYECTO
PROCESO DE DIRECCION
PLANIFICACION
RESPONSABLES
DIRECCIION

Mapa mental

  • 1.
    GERENCIA DE PROYECTOS Enel éxito de nuestros trabajos ha de organizarse para una mejor acción y una mejor realización de tareas con resultados que permitan el buen funcionamiento de lo proyectado, ya que si no hay organización difícilmente se lograra lo que se quiere, por eso, se tratara de resolver las siguientes preguntas con el objetivo de visualizar los elementos necesarios a tener en cuenta al momento de realizar un proyecto. ¿Cuál es el rol principal de un profesional en el desarrollo de proyectos basados en una excelente gestión de proyectos? El rol de un profesional en un proyecto es poder tener las capacidades y habilidades para poder visualizar en una empresa lo esencial o lo requerido para que esa pueda mejorar sus servicios a un público, y a la dirección de una persona se puedan encontrar posibles soluciones. ¿Qué elementos son necesarios para que pueda garantizarse un ciclo de vida de un proyecto completamente? Teniendo en cuenta que la necesidad está identificada es necesario viabilizar el proyecto teniendo en cuenta su inicio, su desarrollo, su costo, su finalización y entrega en desarrollo, ya que si es viable, su ciclo de vida será sostenible. Desde el inicio del proyecto se deben tener presentes elementos tales como la organización, la definición de los objetivos y de resultados esperados y finalmente, identificar los participantes y responsables que se involucren en el proyecto. ¿Quiénes son los principales responsables de establecer adecuadamente el ciclo de vida de un proyecto? La empresa u organización en la que se va a desarrollar el proyecto debe garantizar con su líder máximo el cumplimiento de este trabajo realizando un acta de inicio del proyecto, encargando a un director que lidere y organice cada una de las fases a tener en cuenta al desarrollar dicho proyecto. En el siguiente mapa podremos ver el desarrollo de un proyecto con un ciclo de vida y entregable.
  • 2.
    ROL DE UNPROFECIONAL EN UN PROYECTO GERENCIA DE PROYECTO IDENTIFICAR NECESIDAD EMPRESA U ORGANIZACION SICLO DE VIDA DELPROYECTO FASES QUE LO COMPONEN CARACTERISTICAS DEL SICLO DE VIDA FASES PROCESOS ENTREGABLES TIEMPO INICIAL TIEMPO FINAL TIEMPO COSTO RECURSO CALIDAD ESTRUCTURA DE LA ORGANIZACION PROCESO DE DIRECCION FASES DE UN PROYECTO FASE DE PLANIFICACION ALCANCE TIEMPO COSTO Y ENTREGA FASE DE DESARROLLO PLANEACION DE ALCANCE PALANEACION DEL TIEMPO PALNEACION DE COSTOS ACTA DE INICIO DE PROYECTO FASE DE CIERRE FINALIZACION DE TODAS LAS ACTIVIDADES QUE INTEGRA EL PROYECTO PROCESO DE DIRECCION PLANIFICACION RESPONSABLES DIRECCIION