LICENCIATURA COMERCIO INTERNACIONAL Y ADUANAS
INTRODUCCIÓN A LA LOGÍSTICA
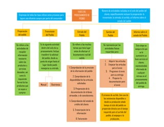
MAPA CONCEPTUAL DE LAS FASES DEL
PROCESAMIENTO DE PEDIDO
CATEDRÁTICO
Lic. Brenda Alicia Guzmán Vera
Presenta:
Sonia Yendrith Esparza Jiménez
Grupo y grado
6°C
Tolcayuca, Hgo., 11 Junio de 2015
FASES DEL
PROCESAMIENTO DE
PEDIDO
Preparación
del pedido
Entrada del
Pedido
Informe sobre el
estado del Pedido
Surtido del
Pedido
Transmisión
del Pedido
Se refiere a las muchas
tareas que tiene lugar
antes de efectuar el
levantamiento real del
pedido
Esta etapa se
asegura de que
se le
suministre un
buen servicio al
cliente,
manteniéndolo
informado de
cualquier
retraso en el
procesamiento
del pedido de
entrega.
Se representa por las
actividades físicas
requeridas para:
Es la siguiente actividad
dentro del ciclo de su
procesamiento. Incluye
transferir la solicitud
del pedido, desde su
punto de origen hasta el
lugar donde pueda
manejarse su entrada.
Se refiere a las
actividades de
recopilar
información
necesaria
sobre los
productos y
servicios
deseados, así
como la
requisición
formal de los
productos que
se vayan a
comprar.
Número de actividades incluidas en el ciclo del pedido del
cliente, específicamente incluyen la preparación, la
transmisión, la entrada, el surtido y el informe sobre el
estado del pedido
Empresas de todos los tipos utilizan estos procesos para
lograr una eficiente compra por parte del consumidor
Manual Electrónica
1. Comprobación de la precisión
de la información del pedido
2. Comprobación de la
disponibilidad de los artículos
solicitados
3. Preparación de la
documentación de órdenes
atrasadas, o de cancelaciones.
4. Comprobación del estado de
crédito del cliente
5. Transcripción de la
información
6. Facturación
1. Adquirir los artículos
2. Empacar los artículos
para el envío
3. Programar el envío
para su entrega
4. Preparar la
documentación para
el envío
El proceso de surtido, bien sea de
las existencias disponibles o
desde su producción añade
tiempo al ciclo del pedido en
proporción directa con el tiempo
requerido para el surtido del
pedido, el empaque o la
producción.

Fases del procesamiento de pedido

  • 1.
    LICENCIATURA COMERCIO INTERNACIONALY ADUANAS INTRODUCCIÓN A LA LOGÍSTICA MAPA CONCEPTUAL DE LAS FASES DEL PROCESAMIENTO DE PEDIDO CATEDRÁTICO Lic. Brenda Alicia Guzmán Vera Presenta: Sonia Yendrith Esparza Jiménez Grupo y grado 6°C Tolcayuca, Hgo., 11 Junio de 2015
  • 2.
    FASES DEL PROCESAMIENTO DE PEDIDO Preparación delpedido Entrada del Pedido Informe sobre el estado del Pedido Surtido del Pedido Transmisión del Pedido Se refiere a las muchas tareas que tiene lugar antes de efectuar el levantamiento real del pedido Esta etapa se asegura de que se le suministre un buen servicio al cliente, manteniéndolo informado de cualquier retraso en el procesamiento del pedido de entrega. Se representa por las actividades físicas requeridas para: Es la siguiente actividad dentro del ciclo de su procesamiento. Incluye transferir la solicitud del pedido, desde su punto de origen hasta el lugar donde pueda manejarse su entrada. Se refiere a las actividades de recopilar información necesaria sobre los productos y servicios deseados, así como la requisición formal de los productos que se vayan a comprar. Número de actividades incluidas en el ciclo del pedido del cliente, específicamente incluyen la preparación, la transmisión, la entrada, el surtido y el informe sobre el estado del pedido Empresas de todos los tipos utilizan estos procesos para lograr una eficiente compra por parte del consumidor Manual Electrónica 1. Comprobación de la precisión de la información del pedido 2. Comprobación de la disponibilidad de los artículos solicitados 3. Preparación de la documentación de órdenes atrasadas, o de cancelaciones. 4. Comprobación del estado de crédito del cliente 5. Transcripción de la información 6. Facturación 1. Adquirir los artículos 2. Empacar los artículos para el envío 3. Programar el envío para su entrega 4. Preparar la documentación para el envío El proceso de surtido, bien sea de las existencias disponibles o desde su producción añade tiempo al ciclo del pedido en proporción directa con el tiempo requerido para el surtido del pedido, el empaque o la producción.