GUÍA PARA LA ELABORACIÓN
DEL PERFIL DEL PROYECTO DE
 GRADO Y TRABAJO DIRIGIDO
2


     GUÍA PARA LA ELABORACIÓN DEL PERFIL DEL
      PROYECTO DE GRADO Y TRABAJO DIRIGIDO

La presente guía tiene la finalidad de proporcionar a los estudiantes de las Carreras de la
Universidad del Valle, una orientación respecto a la elaboración y presentación del
Perfil del PROYECTO DE GRADO Y TRABAJO DIRIGIDO

1. DEFINICIÓN DE PERFIL

El perfil es el documento básico que sirve como punto de partida para la elaboración de
un PROYECTO DE GRADO O TRABAJO DIRIGIDO, constituye en sí, la
planificación de la investigación a desarrollarse en un futuro. Su diseño consiste en
presentar un esquema básico, el esqueleto en el cual se basará la investigación.

La investigación constituye la búsqueda de hechos, a través de un camino para conocer
la realidad y la aplicación de un procedimiento reflexivo, sistemático, controlado y
crítico, tiene como finalidad descubrir o interpretar hechos, fenómenos, relaciones y
leyes de un determinado ámbito del entorno, para descubrir verdades parciales o
falsedades parciales, es decir hallar respuestas a preguntas, mediante un procedimiento
específico.

Los elementos que constituyen el perfil dan respuesta a las siguientes interrogantes:
¿qué?, ¿dónde?, ¿con qué medios?, ¿por qué?, ¿cómo?, ¿cuándo? El adecuado
planteamiento de todos estos aspectos determina la culminación satisfactoria del
Proyecto de Grado o Trabajo Dirigido.

Las características de un perfil son:

       •   Claridad: Limpidez en la redacción, significa claridad en las ideas.
       •   Realismo: Basarse desde un inicio en información disponible y no proponer
           actividades imposibles de realizar.
       •   Exhaustividad: En la medida de lo posible, debe incluir todas las
           implicaciones y probabilidades.
       •   Flexibilidad: Debe permitir su adaptabilidad ante condiciones imprevistas,
           sin perjuicio de los objetivos.

La guía está organizada de la siguiente manera:

        Se encuentra una explicación del significado de cada uno de los puntos que
deben ser incluidos en el perfil, a partir de explicar la lógica de los procedimientos a
seguir, en toda la investigación correctamente formulada. Posteriormente, se procede a
describir cuál debe ser el contenido, a base de los puntos a desarrollarse en el mismo.

En la última parte, se presenta un listado de los elementos constitutivos y, finalmente, se
señalan aspectos relacionados con el formato y la presentación del mismo. Se incluye en
anexos un ejemplo de la carátula de un perfil.
3

Para elaborar el perfil se recomienda revisar las “Normas de Organización y
Presentación de Proyectos de Grado, Trabajos Dirigidos, Informe de Práctica en
Empresas y Trabajos Académicos” de Univalle.


2. ELECCIÓN DEL TEMA

La cuestión esencial de toda investigación es la claridad en los aspectos que se van a
investigar. El tema surge del propósito de conocer algo que se desconoce; debe ser
concreto, delimitado espacialmente, y estar orientado a dar respuesta a una pregunta
específica. Para esto se debe revisar la bibliografía, a fin de lograr la delimitación y
título adecuado. La elección del tema dependerá del enfoque que se le da de acuerdo
con su carrera y su perfil profesional. Ej.

Tema “La mosca”.
  • Desde el enfoque comunicacional, el tema sería: “Acciones comunicativas que
      tiene la mosca para relacionarse con otros insectos”.

   •   Desde el enfoque psicológico, el tema sería: “Influencia de la presencia de la
       mosca en el comportamiento de las personas que trabajan bajo un sistema de
       presión”.

   •   Desde el enfoque jurídico, el tema sería: “Normas legales para la prohibición
       de la mosca en lugares de expendio de comidas”.

A partir de esta delimitación, surge el TÍTULO del Proyecto de Grado y Trabajo
dirigido.

3. ELEMENTOS DEL PERFIL

El perfil debe comprender:

3.1 ÍNDICE DEL PERFIL

El índice incluye todas las etapas en orden metodológico para la elaboración de un perfil
de investigación presentado en forma jerárquica y decimal con la respectiva numeración
de páginas.

3.2 INTRODUCCIÓN

Presenta el tema de investigación que se va a realizar, el cual debe ser expuesto
aproximadamente en una plana.

3.3 PLANTEAMIENTO DEL PROBLEMA.

Una vez que se ha elegido el tema a investigar, se procede a plantear el problema de
investigación, previa contextualización del mismo. Toda investigación inicia por la
necesidad de responder y dar solución a una situación en la cual existe un vacío, sea éste
de orden teórico o práctico. Una vez expuesta la problemática, el planteamiento debe
4

culminar con la pregunta de investigación, en la que se destaque la relación de
variables.

En este punto se debe:

   •   Señalar los límites teóricos, temporales y espaciales del problema.
   •   Definir las unidades de observación.
   •   Situar el problema en un contexto que puede ser: socio-económico, político,
       histórico, ecológico, tecnológico, etc.

Para un adecuado planteamiento del problema, se sugiere:

   a) Expresar una relación entre dos o más variables.
   b) Formular claramente las ideas sin ambigüedades.
   c) Comprobar empíricamente la investigación.

En esta parte, primero se contextualiza el problema a ser investigado, es decir, la
problemática -aproximadamente 2 páginas- para llegar posteriormente a formular el
problema de la manera más concreta posible; el procedimiento para hacerlo, es
mediante una pregunta.

3.4 JUSTIFICACIÓN

Todo proyecto de investigación debe fundamentarse en razones que justifiquen su
realización. Ello se especifica respondiendo la pregunta: ¿Por qué se va a realizar la
investigación?

Aquí se explican los motivos por los que se considera importante el tema, si vale la pena
estudiarlo y si hará aportaciones para esclarecer o solucionar una determinada
problemática. Se pueden tomar en cuenta aspectos como la trascendencia, la
importancia, magnitud o tamaño del problema, vulnerabilidad, grado en que puede ser
solucionado, y factibilidad.

Asimismo, se justifica la investigación por su originalidad, interés, aplicación práctica,
significado técnico-científico, beneficio social, etc. Es decir, la justificación del por qué
es conveniente realizar la investigación y cuáles son los beneficios que se derivarán de
ella. Algunas bases sólidas para justificar su realización son: conveniencia, relevancia
social, implicaciones prácticas, aporte, valor teórico y utilidad metodológica.

3.5 OBJETIVOS

Son las guías que establecen hacia dónde se quiere llegar con la investigación, es decir,
para qué se va a investigar. Son los puntos de referencia a cuyo logro se dirigen los
esfuerzos. Los objetivos deben ser alcanzables y congruentes entre sí.

Los objetivos deben estar claramente expresados, señalando de una manera concreta,
qué se pretende lograr debido a que se constituyen en guías de estudio, por tanto, deben
tenerse presentes durante todo el desarrollo del Proyecto de Grado y Trabajo Dirigido
Deben ser redactados utilizando el verbo en infinitivo, por ejemplo: identificar,
describir, comprobar, clasificar, determinar, analizar, evaluar, proponer, diseñar, etc.
5



Asimismo, deben estar en relación con la justificación del estudio y con la problemática
planteada. Se debe mencionar que en el curso de elaboración de la investigación, los
objetivos se pueden sustituir, modificar, añadir nuevos, según la dirección que tome la
investigación. Si se modifica el objetivo general, los específicos deben estar
relacionados con éste y, también con los capítulos correspondientes. Incluso en
ocasiones, se debe readaptar la hipótesis y modificar el título del proyecto según el giro
que tome la investigación.

3.5.1 OBJETIVOS GENERAL Y ESPECÍFICO

Es necesario distinguir en la investigación:

       •   Un objetivo general, es cual pretende metas muy amplias y debe abarcar la
           totalidad del problema a resolver, presenta las variables independiente y
           dependiente (lleva un para o a fin de que).

       •   Varios objetivos específicos, los cuales son de alcance menor, y abarcan sub
           problemas o partes del objetivo general. La unión de los específicos da como
           resultado el objetivo general ( BARRANTES 1999:118)

3.6 MARCO TEÓRICO Y CONCEPTUAL DE REFERENCIA

Una vez planteado el problema y definidos los objetivos, se procede a sustentarlos
mediante los enfoques teóricos que se consideren válidos.

Esto permite ubicar el problema en el contexto en el que está inserto y definir el
problema desde determinada perspectiva, escuela, corriente o teoría que pueda
responder tentativamente a la hipótesis.

Entre las funciones del marco teórico, están:

   •   Ayudar a prevenir errores conceptuales.
   •   Evitar especulaciones arbitrarias
   •   Orientar sobre cómo se hará el estudio
   •   Ampliar el horizonte de estudio y guiar al investigador, para que se centre en el
       problema, evitando desviaciones del planteamiento original.
   •   Conducir al establecimiento de la hipótesis o afirmaciones que posteriormente
       se someterán a pruebas en la realidad.
   •   Proveer un marco referencial para interpretar los resultados del estudio.

Para la elaboración del marco teórico se procede primero a una revisión de la literatura
existente sobre el tema para, posteriormente, adoptar la perspectiva teórica que se
considere pertinente. En el perfil se incluirá una síntesis cuya extensión será de hasta
cinco páginas como máximo. El marco teórico se desprende del problema (pregunta) y
de los objetivos, vale decir que se debe extraer de estos planteamientos las unidades
teóricas para realizar el índice tentativo.

El marco teórico permite tener una visión panorámica del contenido científico, base
teórica que gira alrededor del problema.
6



El marco conceptual presenta conceptos y definiciones del lenguaje que se utilizará en
la investigación.

El marco de referencia ubica al problema desde diferentes ángulos, para enfocarlos con
una óptica que permita su estudio a través de un análisis.

Marco situacional, el cual establece límites de espacio y tiempo y que precisa los
alcances de la investigación.

Marco legal, donde se encuadra al problema dentro de la normativa, acuerdos o
reglamentos.

Marco histórico, el cual ubica el problema en el desarrollo histórico o evolución a través
del tiempo.

3.7 FORMULACIÓN DE LA HIPÓTESIS

Las hipótesis son las proposiciones tentativas acerca de una posible solución del
problema de investigación. Por lo tanto, es la explicación tentativa del fenómeno
investigado que se espera demostrar. Una hipótesis es más aceptable en la medida en
que esté teóricamente fundamentada y empíricamente sustentada.

Es necesario señalar que, dependiendo de las características, no todo Proyecto de
Grado debe presentar hipótesis. Es el caso de las investigaciones exploratorias, es
decir, las que se realizan en base a un fenómeno poco estudiado y abordado antes, en la
cual no se sabe con qué situación se encontrará el investigador durante el transcurso de
la investigación. Las investigaciones descriptivas al igual que las exploratorias, tienden
a no utilizar hipótesis, para no restringir las futuras respuestas referidas al problema. El
Trabajo Dirigido no presenta hipótesis.

La hipótesis es una formulación apoyada en un sistema de conocimientos que establece
una relación entre dos o más variables para explicar -y si es posible predecir- un
determinado fenómeno, en caso de comprobarse la relación establecida.

Los elementos de la hipótesis son:

   a) Unidades de análisis: individuos, grupos, instituciones, etc.
   b) Variables: características o propiedades cualitativas o cuantitativas de las
      unidades de análisis. Es todo lo que se va a medir y controlar.
   c) Elementos lógicos que relacionan las unidades de análisis con las variables y
      éstas entre sí.

Una vez planteada la hipótesis, se deben definir sus variables. La variable es una
propiedad cuya variación es susceptible de medirse, las variables adquieren valor para
la investigación cuando pueden ser relacionadas con otras. Entre las variables que se
presentan en una investigación, están:

   •   Variable independiente. Es el elemento que explica o determina un fenómeno,
       es decir, la variable que determina la causa.
7



    •    Variable dependiente. Es el elemento o fenómeno que está explicado en función
         de otro, es decir, la variable que expone el efecto.

    •    Variable intercurrente o interviniente. Es el elemento que puede intervenir en
         la relación entre la variable independiente y la variable dependiente. No siempre
         es necesario plantear la variable intercurrente o interviniente.

3.8 METODOLOGÍA

La metodología se entiende como la explicación coherente de un método y se refiere a
la lógica adoptada para realizar la investigación. En esta parte, se señala cuál será el
procedimiento a seguir, es decir, la forma de plantear el problema, de razonarlo y de
abordarlo: inducción, deducción, análisis, síntesis, etc.
 A partir de ello, se definen los métodos –cómo- y las técnicas -con qué- a ser utilizados
en la investigación.

3.8.1 MÉTODOS

 La palabra “Método” se deriva de los vocablos griegos “meta”, o sea, “a lo largo” y
“odos” que significa “camino”(BARRANTES 1999:48). Los métodos son determinados
procedimientos, un conjunto de operaciones para ordenar la actividad. Existe una
diversidad de métodos teóricos y empíricos que se aplican a la investigación
dependiendo del tipo de diseño metodológico1

Métodos teóricos:

        3.8.1.1 Método deductivo Es el razonamiento que conduce de lo general a lo
                particular.

        3.8.1.2 Método inductivo Es la obtención de conocimientos de lo particular a lo
                general.

        3.8.1.3 Método analítico Es la separación material o mental del objeto de la
                investigación en sus partes integrantes, para descubrir los elementos
                esenciales que lo conforman y las características del objeto de
                investigación.

        3.8.1.4 Método sintético Es la integración material o mental de los elementos
                esenciales del objeto de investigación, para fijar las cualidades y rasgos
                principales. Es una exposición breve y metódica del objeto de
                investigación.

        3.8.1.5 Método abstracto Es el aislamiento mental de las propiedades del objeto
                investigado, a través de una representación idiomática.




1
 Se sugiere consultar el libro Introducción a la metodología de las Investigaciones Sociales de Francisco
Rodríguez et al.
8

      3.8.1.6 Método lógico Convierte lo histórico del objeto en un conocimiento
              lógico.

      3.8.1.7 Método de modelación Es la reproducción natural o artificial de un
              objeto original para el estudio de sus particularidades.

    Métodos empíricos:

      3.8.1.8 Método de observación Consiste en la percepción dirigida a la obtención
              de información sobre objetos y fenómenos de la realidad, que puede ser
              simple, sistemática, participante y no participante.

      3.8.1.9 Método de medición. Es la observación cuantitativa que representa la
              información en forma numérica.

Tipos de diseños:

      3.8.1.10 Diseño experimental. Es cuando intencionalmente se altera una de las
              variables de investigación. Sus componentes son el objeto del
              experimento, las condiciones que rodean al objeto, los medios
              experimentales y la acción sobre el objeto.

      3.8.1.11 Diseño no experimental. Se refiere a analizar el objeto o fenómeno tal
              cual se presenta en la realidad, sin alterar o modificar intencionalmente la
              variable independiente.

    3.8.2   DEFINICIÓN DE INVESTIGACIÓN

    La investigación es un proceso cuyo propósito es conocer lo que nos rodea y su
    carácter es universal. La investigación científica es un proceso sistemático,
    organizado y objetivo, cuyo propósito es responder a una pregunta y aumentar el
    conocimiento sobre algo desconocido. Los tipos de investigación o de estudio, se
    refieren al alcance que tendrá la investigación y pueden ser exploratorios,
    descriptivos, correlacionales y explicativos2

      3.8.2.1 Estudio exploratorio. Su objetivo es examinar un tema o problema de
              investigación poco estudiado o que no ha sido abordado antes.

      3.8.2.2 Estudio descriptivo. Su objetivo es especificar y describir las
              propiedades importantes del objeto de estudio, sean personas, grupos o
              cualquier otro fenómeno que sea sometido a análisis.

      3.8.2.3 Estudio correlacional. Tiene como propósito medir el grado de la relación
              que existe entre dos o más conceptos o variables.

      3.8.2.4 Estudio explicativo. Trata de explicar por qué ocurre un fenómeno y en
              qué condiciones se da el mismo.


2
 Se sugiere consultar el libro Metodología de la Investigación de Roberto Hernández Sampieri,
México, 2003
9

   3.8.3   DEFINICIÓN DE TÉCNICAS

   Son un conjunto de instrumentos de medición, elaborados con base en los
   conocimientos científicos (BARRANTES 1999:50). Los diversos instrumentos para
   recabar la información pueden ser documentales, de trabajo de campo, de
   recolección de datos, etc. Estas técnicas pueden ser diversas según el enfoque de
   investigación sea éste cuantitativo, cualitativo o mixto.

   El instrumento no es necesariamente un “aparato” mecánico o electrónico, puede ser
   un inventario, un “test”, una guía de entrevista, una boleta de encuesta, un
   cuestionario, un formulario, una hoja de cálculo estadístico, un cuadro de doble
   entrada, etc. Es una herramienta que se usa en la investigación para recolectar
   información.


   3.8.4   FUENTES

   Las fuentes se constituyen en el aprovisionamiento de referencias; fuentes de donde
   emana la información fidedigna para la elaboración y sustento de la investigación.
   Estas pueden ser primarias, secundarias y terciarias:

   a) Fuentes primarias: También denominadas directas, ya que proporcionan datos
      de primera mano (documentos escritos originales, libros, etc.) y también la
      información rescatada de las entrevistas, encuestas, cuestionarios.

   b) Fuentes secundarias: Reprocesan información de primera mano                (internet,
      compilaciones, resúmenes, etc.)

   c) Fuentes terciarias: Son documentos que compendian nombres y títulos de
      revistas y otras publicaciones periódicas. (listados, boletines, etc.)

3.9 ÍNDICE TENTATIVO

Es la delimitación de temas y subtemas que conforman el cuerpo del trabajo y que se
presentan clasificados sistemáticamente. Se trata de un esquema preliminar que puede
ser modificado en el desarrollo de la investigación, debido a información nueva, no
prevista, así como a la imposibilidad de recabar alguna información hasta que se
culmine con el trabajo.

Para su elaboración, se recomienda utilizar el sistema decimal, ya que permite una
clasificación amplia y jerárquica, la cual se presenta solo hasta los cuatro dígitos. (Ej.:
4.1.3.6)

El índice debe ser una organización lógica y secuencial, en relación con cada uno de los
objetivos específicos presentados y con una subdivisión minuciosa que ayude a exponer
la materia.
10

3.10 CRONOGRAMA

Es una estimación del tiempo, calculado en semanas y meses para la realización de cada
una de las etapas de la investigación. En el cronograma se consideran las actividades a
realizar, desde la revisión de información documental, la estructuración del marco
teórico, el diseño de instrumentos para recopilar la información, levantamiento de
encuestas, tabulación, procesamiento y análisis de información, redacción del informe,
hasta la presentación del mismo.

El cronograma o agenda se presenta en un cuadro. El tiempo -por semanas y meses- va
en columnas y las actividades a realizar en líneas horizontales (gráfica Gantt).


3.11 DEFINICIÓN DE BIBLIOGRAFÍA

Es el índice descriptivo de libros, folletos, documentos, revistas, periódicos, tesis,
trabajos inéditos y otros, sobre la materia indicada en el trabajo de investigación.
Representa una lista de referencias la cual puede incluir internet y medios electrónicos
como videos y C.D´S.

Este modelo de bibliografía es totalmente referencial, es decir, está en función directa
de las citas y referencias incluidas en el texto, deberá ir en orden alfabético, por apellido
del autor, incluyendo libros, revistas, artículos, etc.

a. En caso de libros, debe contener la siguiente información:

Autor (APELLIDO, Nombre), título (en cursiva), lugar de la edición (ciudad, no país),
editorial, año, Nº de edición (siempre y cuando no sea la primera). Ej.:

CAICEDO LÓPEZ, Rodrigo Estudio de accidentes de tránsito. Popayán: Universidad
del Cauca, 1987, 3ª ed.

Hasta tres autores, se consignan en orden en el que están; no necesariamente alfabético.
Si son más de tres, se pone et al. (y otros).

b. En caso de revistas (artículos)

Autor (APELLIDO, Nombre), “Título del artículo” (en letra parada y entrecomillado),
nombre de la publicación (cursiva), volumen y número, año de publicación, página
inicial y final del artículo, separadas por un guión. Ej.:

AGUILÓ, Federico “El fenómeno migratorio”.Historia Boliviana.Vol.2, No 4, pp.55-
82.

c. En caso de periódico (artículos)

Autor (APELLIDO, Nombre), “Título del artículo” (Entre comillas letra parada).
Nombre del periódico (Cursiva).Ciudad, día-mes-año, páginas (p.) o (pp.) separadas por
coma, si el caso lo amerita.
11

IBAÑEZ, Alfonso “Una Propuesta en torno al Bonosol”. El Diario. La Paz, 28 de
marzo 1998, pp. 2,7.

d. En caso de periódico (noticias)

LOS TIEMPOS “El Bonosol será suprimido”. Cochabamba, 27 de junio 1989, pp. 1,6.

e. En caso de fuentes jurídicas, como Constitución, Código, Ley, Decreto, Normas, se
comienza con el país en mayúsculas, nombre o título, medio en que fue publicado,
lugar, editorial y año. Ej.:

BOLIVIA Constitución Política del Estado. Gaceta Oficial de Bolivia, La Paz 1967

BOLIVIA Código de Seguridad Social. La Paz, Imprenta Epsilon, 1993

BOLIVIA Ley Nº 843, Gaceta Oficial de Bolivia. La Paz, Imprenta Epsilon, 1987

BOLIVIA, Decreto Supremo Nº 19882, Gaceta Oficial de Bolivia, La Paz, 1983

f. En caso de soporte digital (C.D. y disketes)

BOLIVIA- MINISTERIO DE SALUD, Nueva Estrategia de Prevención del Sida. La
Paz, 2005, (C.D.)


3.11.1 FUENTES DE INTERNET

Es la información rescatada de páginas web. Se debe incorporar la dirección electrónica
completa, título o tema, autor del documento y fecha entre paréntesis. Esta fuente
deberá separarse de la bibliografía general con el subtítulo de Fuentes de Internet en
negrillas letra mayúscula tamaño 12 Es necesario mencionar la página de acceso a la
información con datos completos Ej.:

GINOCCHIO, Luís, RAMÍREZ, Alberto Competitividad.
wwwgeocites.com (25 de agosto 2005).

MÉNDEZ, José Competitividad.
www.gestiopolis.com/dirgp/eco (24 de noviembre 2004).

3.12 REDACCIÓN DEL TRABAJO DE INVESTIGACIÓN

Es el ejercicio que consiste en la acción de relatar en forma escrita un determinado
tema. La redacción de un perfil debe ser en tiempo futuro. Es algo que se está
planificando realizar más adelante. En cambio la redacción del Proyecto de Grado o
Trabajo Dirigido ya realizado debe ser redactado en forma impersonal, en tiempo
pretérito (pasado) o presente, tercera persona singular, evitando la primera persona
“yo” y el “nosotros” o “nos”, salvo que se trate de un proyecto realizado en equipo.

Se ha realizado una investigación.....
Se realiza una investigación la que incluye....
Se efectuó la investigación .....
12

Se efectúa una investigación a base de.....
Se levantó la información respectiva......
Se ha levantado la información respectiva...

Para ello, es importante considerar que el párrafo3 es la unidad mínima en la exposición
escrita de un argumento central. En todo párrafo se desarrolla un tema principal que
debe ser correctamente expuesto, mediante la siguiente estructura:

Párrafo = Oración Principal (OP) + Oración Argumental o Demostrativa (OA) +
          Oración Conclusiva (OC).

La oración principal presenta el tema central que será expuesto en el párrafo, la oración
argumental muestra los datos que pueden validar o reforzar la oración principal –para
ello se sugiere utilizar citas textuales o contextuales- y la oración conclusiva es el
enfoque crítico que puede realizar el investigador, a base de todo lo expuesto en el
párrafo. La manera más fácil y correcta de consignar las referencias bibliográficas
relativas a citas textuales y contextuales en el texto, está en directa relación con la
redacción (exposición escrita) del argumento y la bibliografía utilizada.

3.13 SIGNOS DE PUNTUACIÓN

PUNTO =                  Indica una pausa amplia y se emplea al final de una frase.

PUNTO Y COMA = Indica una pausa media y se utiliza para separar entre sí las partes
               semejantes de una misma frase, y en enumeraciones complejas.

DOS PUNTOS =             Se emplea antes de una cita, de una frase que desarrolla lo que
                         antecede o antes de una enumeración.

COMA =                   Se emplea para separar las partes de una frase e indicar una ligera
                         pausa. Se utiliza cuando se expresa un criterio completo en una
                         frase y en enumeraciones breves.

PUNTO SEGUIDO =Se emplea cuando se termina de exponer un concepto y se sigue
               razonando sobre el mismo tema.

PUNTO Y APARTE =Señala que se ha terminado el párrafo, ya sea porque se inicia un
               tema diferente al precedente o porque se va a tratar de otro
               aspecto de la misma cuestión.

PUNTOS SUSPENSIVOS= Se utilizan cuando una frase queda inconclusa, o entre
               corchetes cuando se suprime una parte de una cita directa.

PARÉNTESIS=              Se usan para consignar un dato opcional o para citar fechas que
                         interesan.

DOBLE GUIÓN =            Se utilizan para introducir al interior de una oración un breve
                         comentario o aclaración.
3
 Se sugiere consultar la Guía Instrumental para la presentación de Trabajos Académicos, de Luís H.
Antezana
13



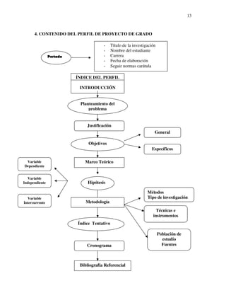
      4. CONTENIDO DEL PERFIL DE PROYECTO DE GRADO

                                       -     Título de la investigación
                                       -     Nombre del estudiante
                Portada                -     Carrera
                                       -     Fecha de elaboración
                                       -     Seguir normas carátula

                          ÍNDICE DEL PERFIL

                           INTRODUCCIÓN


                           Planteamiento del
                               problema


                              Justificación
                                                                      General

                               Objetivos
                                                                    Específicos

 Variable                    Marco Teórico
Dependiente


  Variable
Independiente                  Hipótesis

                                                                  Métodos
  Variable                                                        Tipo de investigación
Intercurrente                 Metodología
                                                                       Técnicas e
                                                                     instrumentos
                          Índice Tentativo

                                                                          Población de
                                                                            estudio
                              Cronograma                                    Fuentes



                           Bibliografía Referencial
14

 4.1 PRESENTACIÓN Y FORMATO DEL PERFIL DE PROYECTO DE GRADO


                                Previa revisión del tutor, aprobación del
 PRESENTACIÓN                   D.A.A.P. y del Director de Departamento,
                                presentar tres ejemplares anillados:




                 Dirección de              D.A.A.P.                Estudiante
                Departamento




                                       -   Hojas tamaño carta.
                                       -   Tamaño de letra 12.
                                       -   Espacio interlineal 1.5.
                                       -   Entre párrafo y párrafo, doble
                                           espacio.
                                       -   Márgenes: Superior (3.0 cm.),
                                           inferior (2.5), izquierdo (3.5),
FORMATO                                    derecho (2.0).
                                       -   Numeración de páginas: margen
                                           superior derecho (a 1.5 x 1.5 cm).
                                           Máximo 25 pág.
                                       -   Las referencias bibliográficas
                                           internas deben ir entre paréntesis
                                           al lado de la cita (Autor, año y
                                           página), y completas, en la
                                           Bibliografía final.
                                       -   Seguir Normas de Organización y
                                           Presentación de Univalle.




 Nota: Para elaborar el perfil de investigación el estudiante debe leer las Normas de
 Organización y Presentación de Proyectos de Grado, Trabajos Dirigidos, Prácticas en
 Empresas y Trabajos Académicos.
15




5. CONTENIDO DEL PERFIL DE TRABAJO DIRIGIDO

                             -     Título de la investigación
                             -     Nombre del estudiante
     Portada                 -     Carrera
                             -     Fecha de elaboración
                             -     Seguir normas carátula

               ÍNDICE DEL PERFIL

                 INTRODUCCIÓN


                 Planteamiento del
                     problema


                    Justificación
                                                            General

                     Objetivos
                                                          Específicos

                 Marco referencial y
                    conceptual


                     Propuesta

                                                        Métodos
                                                        Tipo de investigación
                    Metodología
                                                             Técnicas e
                                                           instrumentos
                Índice tentativo

                                                                Fuentes

                    Cronograma



                 Bibliografía referencial
16



 5.1 PRESENTACIÓN Y FORMATO DEL PERFIL DE TRABAJO DIRIGIDO


                                Previa revisión del tutor, Dirección de
 PRESENTACIÓN                   Departamento      y   Aprobación    del
                                Supervisor de la Empresa presentar dos
                                ejemplares anillados:




                    Dirección de                                      Empresa
                   Departamento




                                       -   Hojas tamaño carta.
                                       -   Tamaño de letra 12.
                                       -   Espacio interlineal 1.5.
                                       -   Entre párrafo y párrafo, doble
                                           espacio.
                                       -   Márgenes: Superior (3.0 cm.),
                                           inferior (2.5), izquierdo (3.5),
FORMATO                                    derecho (2.0).
                                       -   Numeración de páginas: margen
                                           superior derecho (a 1.5 x 1.5 cm).
                                           Máximo 25 pág.
                                       -   Las referencias bibliográficas
                                           internas deben ir entre paréntesis
                                           al lado de la cita (Autor, año y
                                           página), y completas, en la
                                           Bibliografía final.
                                       -   Seguir normas de Organización y
                                           Presentación de Univalle




 Nota: Para elaborar el perfil de investigación el estudiante debe leer las Normas de
 Organización y Presentación de Proyectos de Grado, Trabajos Dirigidos, Prácticas en
 Empresas y Trabajos Académicos.
17


                                BIBLIOGRAFÍA


ALONSO, J. Antonio Metodología. México: Edicol, 1985, 3ª ed.

ANTEZANA, Luis H. Guía instrumental para la presentación de trabajos académico
(versión preliminar). Cochabamba: CESU, 1995.

BAENA PAZ, Guillermina Instrumentos        de   investigación.   México:   Mexicanos
Unidos, 2000.

BARRANTES, Rodrigo Investigación: Un camino al conocimiento. San José de Costa
Rica: EUNED, 1999

BRIONES, Guillermo Métodos y técnicas de investigación para ciencias sociales.
México: Trillas, 1990, 12ª ed.

ECO, Humberto Cómo se hace una tesis. (Tr. Lucía Baranda y Alberto Clavería Ibáñez)
México: Gedisa, 1986, 6ª ed.

EYSSAUTIER DE LA MORA, Mauricio Métodos y medios del desarrollo intelectual.
México: Ecasa, 1989.

HERNÁNDEZ SAMPIERI, Roberto et al. Metodología de la Investigación. México:
Mc Graw Hill, 2003.

PARDINAS, Felipe Metodología y Técnicas de Investigaciones en Ciencias Sociales.
México: Trillas, 1983, 4ª ed.

PICK, Susan et al. Cómo investigar en Ciencias Sociales. México: Trillas, 1991.

RODRÍGUEZ, Francisco et al. Introducción a la Metodología de las Investigaciones
Sociales. La Habana: La Habana, 1994.

ZORRILLA, Santiago, TORRES, Miguel, CERVO, Amado et al. Metodología de la
Investigación. México: Mc Graw Hill, 1998.
18

              Anexo 1: ejemplo carátula de perfil

                UNIVERSIDAD ………..
 FACULTAD DE INFORMÁTICA Y ELECTRÓNICA
           CARRERA DE TELECOMUNICACIONES




SISTEMA DE TRANSMISIÓN DE DATOS GPRS




                     PERFIL DEL PROYECTO DE GRADO
                     PARA OPTAR AL TÍTULO DE
                     LICENCIATURA EN INGENIERÍA DE
                     TELECOMUNICACIONES




            JOSE PEREZ Z

     TUTOR: ING. JAIME GARNICA



            Cochabamba- Bolivia

                   201X

Guía para la elaboración perfil

  • 1.
    GUÍA PARA LAELABORACIÓN DEL PERFIL DEL PROYECTO DE GRADO Y TRABAJO DIRIGIDO
  • 2.
    2 GUÍA PARA LA ELABORACIÓN DEL PERFIL DEL PROYECTO DE GRADO Y TRABAJO DIRIGIDO La presente guía tiene la finalidad de proporcionar a los estudiantes de las Carreras de la Universidad del Valle, una orientación respecto a la elaboración y presentación del Perfil del PROYECTO DE GRADO Y TRABAJO DIRIGIDO 1. DEFINICIÓN DE PERFIL El perfil es el documento básico que sirve como punto de partida para la elaboración de un PROYECTO DE GRADO O TRABAJO DIRIGIDO, constituye en sí, la planificación de la investigación a desarrollarse en un futuro. Su diseño consiste en presentar un esquema básico, el esqueleto en el cual se basará la investigación. La investigación constituye la búsqueda de hechos, a través de un camino para conocer la realidad y la aplicación de un procedimiento reflexivo, sistemático, controlado y crítico, tiene como finalidad descubrir o interpretar hechos, fenómenos, relaciones y leyes de un determinado ámbito del entorno, para descubrir verdades parciales o falsedades parciales, es decir hallar respuestas a preguntas, mediante un procedimiento específico. Los elementos que constituyen el perfil dan respuesta a las siguientes interrogantes: ¿qué?, ¿dónde?, ¿con qué medios?, ¿por qué?, ¿cómo?, ¿cuándo? El adecuado planteamiento de todos estos aspectos determina la culminación satisfactoria del Proyecto de Grado o Trabajo Dirigido. Las características de un perfil son: • Claridad: Limpidez en la redacción, significa claridad en las ideas. • Realismo: Basarse desde un inicio en información disponible y no proponer actividades imposibles de realizar. • Exhaustividad: En la medida de lo posible, debe incluir todas las implicaciones y probabilidades. • Flexibilidad: Debe permitir su adaptabilidad ante condiciones imprevistas, sin perjuicio de los objetivos. La guía está organizada de la siguiente manera: Se encuentra una explicación del significado de cada uno de los puntos que deben ser incluidos en el perfil, a partir de explicar la lógica de los procedimientos a seguir, en toda la investigación correctamente formulada. Posteriormente, se procede a describir cuál debe ser el contenido, a base de los puntos a desarrollarse en el mismo. En la última parte, se presenta un listado de los elementos constitutivos y, finalmente, se señalan aspectos relacionados con el formato y la presentación del mismo. Se incluye en anexos un ejemplo de la carátula de un perfil.
  • 3.
    3 Para elaborar elperfil se recomienda revisar las “Normas de Organización y Presentación de Proyectos de Grado, Trabajos Dirigidos, Informe de Práctica en Empresas y Trabajos Académicos” de Univalle. 2. ELECCIÓN DEL TEMA La cuestión esencial de toda investigación es la claridad en los aspectos que se van a investigar. El tema surge del propósito de conocer algo que se desconoce; debe ser concreto, delimitado espacialmente, y estar orientado a dar respuesta a una pregunta específica. Para esto se debe revisar la bibliografía, a fin de lograr la delimitación y título adecuado. La elección del tema dependerá del enfoque que se le da de acuerdo con su carrera y su perfil profesional. Ej. Tema “La mosca”. • Desde el enfoque comunicacional, el tema sería: “Acciones comunicativas que tiene la mosca para relacionarse con otros insectos”. • Desde el enfoque psicológico, el tema sería: “Influencia de la presencia de la mosca en el comportamiento de las personas que trabajan bajo un sistema de presión”. • Desde el enfoque jurídico, el tema sería: “Normas legales para la prohibición de la mosca en lugares de expendio de comidas”. A partir de esta delimitación, surge el TÍTULO del Proyecto de Grado y Trabajo dirigido. 3. ELEMENTOS DEL PERFIL El perfil debe comprender: 3.1 ÍNDICE DEL PERFIL El índice incluye todas las etapas en orden metodológico para la elaboración de un perfil de investigación presentado en forma jerárquica y decimal con la respectiva numeración de páginas. 3.2 INTRODUCCIÓN Presenta el tema de investigación que se va a realizar, el cual debe ser expuesto aproximadamente en una plana. 3.3 PLANTEAMIENTO DEL PROBLEMA. Una vez que se ha elegido el tema a investigar, se procede a plantear el problema de investigación, previa contextualización del mismo. Toda investigación inicia por la necesidad de responder y dar solución a una situación en la cual existe un vacío, sea éste de orden teórico o práctico. Una vez expuesta la problemática, el planteamiento debe
  • 4.
    4 culminar con lapregunta de investigación, en la que se destaque la relación de variables. En este punto se debe: • Señalar los límites teóricos, temporales y espaciales del problema. • Definir las unidades de observación. • Situar el problema en un contexto que puede ser: socio-económico, político, histórico, ecológico, tecnológico, etc. Para un adecuado planteamiento del problema, se sugiere: a) Expresar una relación entre dos o más variables. b) Formular claramente las ideas sin ambigüedades. c) Comprobar empíricamente la investigación. En esta parte, primero se contextualiza el problema a ser investigado, es decir, la problemática -aproximadamente 2 páginas- para llegar posteriormente a formular el problema de la manera más concreta posible; el procedimiento para hacerlo, es mediante una pregunta. 3.4 JUSTIFICACIÓN Todo proyecto de investigación debe fundamentarse en razones que justifiquen su realización. Ello se especifica respondiendo la pregunta: ¿Por qué se va a realizar la investigación? Aquí se explican los motivos por los que se considera importante el tema, si vale la pena estudiarlo y si hará aportaciones para esclarecer o solucionar una determinada problemática. Se pueden tomar en cuenta aspectos como la trascendencia, la importancia, magnitud o tamaño del problema, vulnerabilidad, grado en que puede ser solucionado, y factibilidad. Asimismo, se justifica la investigación por su originalidad, interés, aplicación práctica, significado técnico-científico, beneficio social, etc. Es decir, la justificación del por qué es conveniente realizar la investigación y cuáles son los beneficios que se derivarán de ella. Algunas bases sólidas para justificar su realización son: conveniencia, relevancia social, implicaciones prácticas, aporte, valor teórico y utilidad metodológica. 3.5 OBJETIVOS Son las guías que establecen hacia dónde se quiere llegar con la investigación, es decir, para qué se va a investigar. Son los puntos de referencia a cuyo logro se dirigen los esfuerzos. Los objetivos deben ser alcanzables y congruentes entre sí. Los objetivos deben estar claramente expresados, señalando de una manera concreta, qué se pretende lograr debido a que se constituyen en guías de estudio, por tanto, deben tenerse presentes durante todo el desarrollo del Proyecto de Grado y Trabajo Dirigido Deben ser redactados utilizando el verbo en infinitivo, por ejemplo: identificar, describir, comprobar, clasificar, determinar, analizar, evaluar, proponer, diseñar, etc.
  • 5.
    5 Asimismo, deben estaren relación con la justificación del estudio y con la problemática planteada. Se debe mencionar que en el curso de elaboración de la investigación, los objetivos se pueden sustituir, modificar, añadir nuevos, según la dirección que tome la investigación. Si se modifica el objetivo general, los específicos deben estar relacionados con éste y, también con los capítulos correspondientes. Incluso en ocasiones, se debe readaptar la hipótesis y modificar el título del proyecto según el giro que tome la investigación. 3.5.1 OBJETIVOS GENERAL Y ESPECÍFICO Es necesario distinguir en la investigación: • Un objetivo general, es cual pretende metas muy amplias y debe abarcar la totalidad del problema a resolver, presenta las variables independiente y dependiente (lleva un para o a fin de que). • Varios objetivos específicos, los cuales son de alcance menor, y abarcan sub problemas o partes del objetivo general. La unión de los específicos da como resultado el objetivo general ( BARRANTES 1999:118) 3.6 MARCO TEÓRICO Y CONCEPTUAL DE REFERENCIA Una vez planteado el problema y definidos los objetivos, se procede a sustentarlos mediante los enfoques teóricos que se consideren válidos. Esto permite ubicar el problema en el contexto en el que está inserto y definir el problema desde determinada perspectiva, escuela, corriente o teoría que pueda responder tentativamente a la hipótesis. Entre las funciones del marco teórico, están: • Ayudar a prevenir errores conceptuales. • Evitar especulaciones arbitrarias • Orientar sobre cómo se hará el estudio • Ampliar el horizonte de estudio y guiar al investigador, para que se centre en el problema, evitando desviaciones del planteamiento original. • Conducir al establecimiento de la hipótesis o afirmaciones que posteriormente se someterán a pruebas en la realidad. • Proveer un marco referencial para interpretar los resultados del estudio. Para la elaboración del marco teórico se procede primero a una revisión de la literatura existente sobre el tema para, posteriormente, adoptar la perspectiva teórica que se considere pertinente. En el perfil se incluirá una síntesis cuya extensión será de hasta cinco páginas como máximo. El marco teórico se desprende del problema (pregunta) y de los objetivos, vale decir que se debe extraer de estos planteamientos las unidades teóricas para realizar el índice tentativo. El marco teórico permite tener una visión panorámica del contenido científico, base teórica que gira alrededor del problema.
  • 6.
    6 El marco conceptualpresenta conceptos y definiciones del lenguaje que se utilizará en la investigación. El marco de referencia ubica al problema desde diferentes ángulos, para enfocarlos con una óptica que permita su estudio a través de un análisis. Marco situacional, el cual establece límites de espacio y tiempo y que precisa los alcances de la investigación. Marco legal, donde se encuadra al problema dentro de la normativa, acuerdos o reglamentos. Marco histórico, el cual ubica el problema en el desarrollo histórico o evolución a través del tiempo. 3.7 FORMULACIÓN DE LA HIPÓTESIS Las hipótesis son las proposiciones tentativas acerca de una posible solución del problema de investigación. Por lo tanto, es la explicación tentativa del fenómeno investigado que se espera demostrar. Una hipótesis es más aceptable en la medida en que esté teóricamente fundamentada y empíricamente sustentada. Es necesario señalar que, dependiendo de las características, no todo Proyecto de Grado debe presentar hipótesis. Es el caso de las investigaciones exploratorias, es decir, las que se realizan en base a un fenómeno poco estudiado y abordado antes, en la cual no se sabe con qué situación se encontrará el investigador durante el transcurso de la investigación. Las investigaciones descriptivas al igual que las exploratorias, tienden a no utilizar hipótesis, para no restringir las futuras respuestas referidas al problema. El Trabajo Dirigido no presenta hipótesis. La hipótesis es una formulación apoyada en un sistema de conocimientos que establece una relación entre dos o más variables para explicar -y si es posible predecir- un determinado fenómeno, en caso de comprobarse la relación establecida. Los elementos de la hipótesis son: a) Unidades de análisis: individuos, grupos, instituciones, etc. b) Variables: características o propiedades cualitativas o cuantitativas de las unidades de análisis. Es todo lo que se va a medir y controlar. c) Elementos lógicos que relacionan las unidades de análisis con las variables y éstas entre sí. Una vez planteada la hipótesis, se deben definir sus variables. La variable es una propiedad cuya variación es susceptible de medirse, las variables adquieren valor para la investigación cuando pueden ser relacionadas con otras. Entre las variables que se presentan en una investigación, están: • Variable independiente. Es el elemento que explica o determina un fenómeno, es decir, la variable que determina la causa.
  • 7.
    7 • Variable dependiente. Es el elemento o fenómeno que está explicado en función de otro, es decir, la variable que expone el efecto. • Variable intercurrente o interviniente. Es el elemento que puede intervenir en la relación entre la variable independiente y la variable dependiente. No siempre es necesario plantear la variable intercurrente o interviniente. 3.8 METODOLOGÍA La metodología se entiende como la explicación coherente de un método y se refiere a la lógica adoptada para realizar la investigación. En esta parte, se señala cuál será el procedimiento a seguir, es decir, la forma de plantear el problema, de razonarlo y de abordarlo: inducción, deducción, análisis, síntesis, etc. A partir de ello, se definen los métodos –cómo- y las técnicas -con qué- a ser utilizados en la investigación. 3.8.1 MÉTODOS La palabra “Método” se deriva de los vocablos griegos “meta”, o sea, “a lo largo” y “odos” que significa “camino”(BARRANTES 1999:48). Los métodos son determinados procedimientos, un conjunto de operaciones para ordenar la actividad. Existe una diversidad de métodos teóricos y empíricos que se aplican a la investigación dependiendo del tipo de diseño metodológico1 Métodos teóricos: 3.8.1.1 Método deductivo Es el razonamiento que conduce de lo general a lo particular. 3.8.1.2 Método inductivo Es la obtención de conocimientos de lo particular a lo general. 3.8.1.3 Método analítico Es la separación material o mental del objeto de la investigación en sus partes integrantes, para descubrir los elementos esenciales que lo conforman y las características del objeto de investigación. 3.8.1.4 Método sintético Es la integración material o mental de los elementos esenciales del objeto de investigación, para fijar las cualidades y rasgos principales. Es una exposición breve y metódica del objeto de investigación. 3.8.1.5 Método abstracto Es el aislamiento mental de las propiedades del objeto investigado, a través de una representación idiomática. 1 Se sugiere consultar el libro Introducción a la metodología de las Investigaciones Sociales de Francisco Rodríguez et al.
  • 8.
    8 3.8.1.6 Método lógico Convierte lo histórico del objeto en un conocimiento lógico. 3.8.1.7 Método de modelación Es la reproducción natural o artificial de un objeto original para el estudio de sus particularidades. Métodos empíricos: 3.8.1.8 Método de observación Consiste en la percepción dirigida a la obtención de información sobre objetos y fenómenos de la realidad, que puede ser simple, sistemática, participante y no participante. 3.8.1.9 Método de medición. Es la observación cuantitativa que representa la información en forma numérica. Tipos de diseños: 3.8.1.10 Diseño experimental. Es cuando intencionalmente se altera una de las variables de investigación. Sus componentes son el objeto del experimento, las condiciones que rodean al objeto, los medios experimentales y la acción sobre el objeto. 3.8.1.11 Diseño no experimental. Se refiere a analizar el objeto o fenómeno tal cual se presenta en la realidad, sin alterar o modificar intencionalmente la variable independiente. 3.8.2 DEFINICIÓN DE INVESTIGACIÓN La investigación es un proceso cuyo propósito es conocer lo que nos rodea y su carácter es universal. La investigación científica es un proceso sistemático, organizado y objetivo, cuyo propósito es responder a una pregunta y aumentar el conocimiento sobre algo desconocido. Los tipos de investigación o de estudio, se refieren al alcance que tendrá la investigación y pueden ser exploratorios, descriptivos, correlacionales y explicativos2 3.8.2.1 Estudio exploratorio. Su objetivo es examinar un tema o problema de investigación poco estudiado o que no ha sido abordado antes. 3.8.2.2 Estudio descriptivo. Su objetivo es especificar y describir las propiedades importantes del objeto de estudio, sean personas, grupos o cualquier otro fenómeno que sea sometido a análisis. 3.8.2.3 Estudio correlacional. Tiene como propósito medir el grado de la relación que existe entre dos o más conceptos o variables. 3.8.2.4 Estudio explicativo. Trata de explicar por qué ocurre un fenómeno y en qué condiciones se da el mismo. 2 Se sugiere consultar el libro Metodología de la Investigación de Roberto Hernández Sampieri, México, 2003
  • 9.
    9 3.8.3 DEFINICIÓN DE TÉCNICAS Son un conjunto de instrumentos de medición, elaborados con base en los conocimientos científicos (BARRANTES 1999:50). Los diversos instrumentos para recabar la información pueden ser documentales, de trabajo de campo, de recolección de datos, etc. Estas técnicas pueden ser diversas según el enfoque de investigación sea éste cuantitativo, cualitativo o mixto. El instrumento no es necesariamente un “aparato” mecánico o electrónico, puede ser un inventario, un “test”, una guía de entrevista, una boleta de encuesta, un cuestionario, un formulario, una hoja de cálculo estadístico, un cuadro de doble entrada, etc. Es una herramienta que se usa en la investigación para recolectar información. 3.8.4 FUENTES Las fuentes se constituyen en el aprovisionamiento de referencias; fuentes de donde emana la información fidedigna para la elaboración y sustento de la investigación. Estas pueden ser primarias, secundarias y terciarias: a) Fuentes primarias: También denominadas directas, ya que proporcionan datos de primera mano (documentos escritos originales, libros, etc.) y también la información rescatada de las entrevistas, encuestas, cuestionarios. b) Fuentes secundarias: Reprocesan información de primera mano (internet, compilaciones, resúmenes, etc.) c) Fuentes terciarias: Son documentos que compendian nombres y títulos de revistas y otras publicaciones periódicas. (listados, boletines, etc.) 3.9 ÍNDICE TENTATIVO Es la delimitación de temas y subtemas que conforman el cuerpo del trabajo y que se presentan clasificados sistemáticamente. Se trata de un esquema preliminar que puede ser modificado en el desarrollo de la investigación, debido a información nueva, no prevista, así como a la imposibilidad de recabar alguna información hasta que se culmine con el trabajo. Para su elaboración, se recomienda utilizar el sistema decimal, ya que permite una clasificación amplia y jerárquica, la cual se presenta solo hasta los cuatro dígitos. (Ej.: 4.1.3.6) El índice debe ser una organización lógica y secuencial, en relación con cada uno de los objetivos específicos presentados y con una subdivisión minuciosa que ayude a exponer la materia.
  • 10.
    10 3.10 CRONOGRAMA Es unaestimación del tiempo, calculado en semanas y meses para la realización de cada una de las etapas de la investigación. En el cronograma se consideran las actividades a realizar, desde la revisión de información documental, la estructuración del marco teórico, el diseño de instrumentos para recopilar la información, levantamiento de encuestas, tabulación, procesamiento y análisis de información, redacción del informe, hasta la presentación del mismo. El cronograma o agenda se presenta en un cuadro. El tiempo -por semanas y meses- va en columnas y las actividades a realizar en líneas horizontales (gráfica Gantt). 3.11 DEFINICIÓN DE BIBLIOGRAFÍA Es el índice descriptivo de libros, folletos, documentos, revistas, periódicos, tesis, trabajos inéditos y otros, sobre la materia indicada en el trabajo de investigación. Representa una lista de referencias la cual puede incluir internet y medios electrónicos como videos y C.D´S. Este modelo de bibliografía es totalmente referencial, es decir, está en función directa de las citas y referencias incluidas en el texto, deberá ir en orden alfabético, por apellido del autor, incluyendo libros, revistas, artículos, etc. a. En caso de libros, debe contener la siguiente información: Autor (APELLIDO, Nombre), título (en cursiva), lugar de la edición (ciudad, no país), editorial, año, Nº de edición (siempre y cuando no sea la primera). Ej.: CAICEDO LÓPEZ, Rodrigo Estudio de accidentes de tránsito. Popayán: Universidad del Cauca, 1987, 3ª ed. Hasta tres autores, se consignan en orden en el que están; no necesariamente alfabético. Si son más de tres, se pone et al. (y otros). b. En caso de revistas (artículos) Autor (APELLIDO, Nombre), “Título del artículo” (en letra parada y entrecomillado), nombre de la publicación (cursiva), volumen y número, año de publicación, página inicial y final del artículo, separadas por un guión. Ej.: AGUILÓ, Federico “El fenómeno migratorio”.Historia Boliviana.Vol.2, No 4, pp.55- 82. c. En caso de periódico (artículos) Autor (APELLIDO, Nombre), “Título del artículo” (Entre comillas letra parada). Nombre del periódico (Cursiva).Ciudad, día-mes-año, páginas (p.) o (pp.) separadas por coma, si el caso lo amerita.
  • 11.
    11 IBAÑEZ, Alfonso “UnaPropuesta en torno al Bonosol”. El Diario. La Paz, 28 de marzo 1998, pp. 2,7. d. En caso de periódico (noticias) LOS TIEMPOS “El Bonosol será suprimido”. Cochabamba, 27 de junio 1989, pp. 1,6. e. En caso de fuentes jurídicas, como Constitución, Código, Ley, Decreto, Normas, se comienza con el país en mayúsculas, nombre o título, medio en que fue publicado, lugar, editorial y año. Ej.: BOLIVIA Constitución Política del Estado. Gaceta Oficial de Bolivia, La Paz 1967 BOLIVIA Código de Seguridad Social. La Paz, Imprenta Epsilon, 1993 BOLIVIA Ley Nº 843, Gaceta Oficial de Bolivia. La Paz, Imprenta Epsilon, 1987 BOLIVIA, Decreto Supremo Nº 19882, Gaceta Oficial de Bolivia, La Paz, 1983 f. En caso de soporte digital (C.D. y disketes) BOLIVIA- MINISTERIO DE SALUD, Nueva Estrategia de Prevención del Sida. La Paz, 2005, (C.D.) 3.11.1 FUENTES DE INTERNET Es la información rescatada de páginas web. Se debe incorporar la dirección electrónica completa, título o tema, autor del documento y fecha entre paréntesis. Esta fuente deberá separarse de la bibliografía general con el subtítulo de Fuentes de Internet en negrillas letra mayúscula tamaño 12 Es necesario mencionar la página de acceso a la información con datos completos Ej.: GINOCCHIO, Luís, RAMÍREZ, Alberto Competitividad. wwwgeocites.com (25 de agosto 2005). MÉNDEZ, José Competitividad. www.gestiopolis.com/dirgp/eco (24 de noviembre 2004). 3.12 REDACCIÓN DEL TRABAJO DE INVESTIGACIÓN Es el ejercicio que consiste en la acción de relatar en forma escrita un determinado tema. La redacción de un perfil debe ser en tiempo futuro. Es algo que se está planificando realizar más adelante. En cambio la redacción del Proyecto de Grado o Trabajo Dirigido ya realizado debe ser redactado en forma impersonal, en tiempo pretérito (pasado) o presente, tercera persona singular, evitando la primera persona “yo” y el “nosotros” o “nos”, salvo que se trate de un proyecto realizado en equipo. Se ha realizado una investigación..... Se realiza una investigación la que incluye.... Se efectuó la investigación .....
  • 12.
    12 Se efectúa unainvestigación a base de..... Se levantó la información respectiva...... Se ha levantado la información respectiva... Para ello, es importante considerar que el párrafo3 es la unidad mínima en la exposición escrita de un argumento central. En todo párrafo se desarrolla un tema principal que debe ser correctamente expuesto, mediante la siguiente estructura: Párrafo = Oración Principal (OP) + Oración Argumental o Demostrativa (OA) + Oración Conclusiva (OC). La oración principal presenta el tema central que será expuesto en el párrafo, la oración argumental muestra los datos que pueden validar o reforzar la oración principal –para ello se sugiere utilizar citas textuales o contextuales- y la oración conclusiva es el enfoque crítico que puede realizar el investigador, a base de todo lo expuesto en el párrafo. La manera más fácil y correcta de consignar las referencias bibliográficas relativas a citas textuales y contextuales en el texto, está en directa relación con la redacción (exposición escrita) del argumento y la bibliografía utilizada. 3.13 SIGNOS DE PUNTUACIÓN PUNTO = Indica una pausa amplia y se emplea al final de una frase. PUNTO Y COMA = Indica una pausa media y se utiliza para separar entre sí las partes semejantes de una misma frase, y en enumeraciones complejas. DOS PUNTOS = Se emplea antes de una cita, de una frase que desarrolla lo que antecede o antes de una enumeración. COMA = Se emplea para separar las partes de una frase e indicar una ligera pausa. Se utiliza cuando se expresa un criterio completo en una frase y en enumeraciones breves. PUNTO SEGUIDO =Se emplea cuando se termina de exponer un concepto y se sigue razonando sobre el mismo tema. PUNTO Y APARTE =Señala que se ha terminado el párrafo, ya sea porque se inicia un tema diferente al precedente o porque se va a tratar de otro aspecto de la misma cuestión. PUNTOS SUSPENSIVOS= Se utilizan cuando una frase queda inconclusa, o entre corchetes cuando se suprime una parte de una cita directa. PARÉNTESIS= Se usan para consignar un dato opcional o para citar fechas que interesan. DOBLE GUIÓN = Se utilizan para introducir al interior de una oración un breve comentario o aclaración. 3 Se sugiere consultar la Guía Instrumental para la presentación de Trabajos Académicos, de Luís H. Antezana
  • 13.
    13 4. CONTENIDO DEL PERFIL DE PROYECTO DE GRADO - Título de la investigación - Nombre del estudiante Portada - Carrera - Fecha de elaboración - Seguir normas carátula ÍNDICE DEL PERFIL INTRODUCCIÓN Planteamiento del problema Justificación General Objetivos Específicos Variable Marco Teórico Dependiente Variable Independiente Hipótesis Métodos Variable Tipo de investigación Intercurrente Metodología Técnicas e instrumentos Índice Tentativo Población de estudio Cronograma Fuentes Bibliografía Referencial
  • 14.
    14 4.1 PRESENTACIÓNY FORMATO DEL PERFIL DE PROYECTO DE GRADO Previa revisión del tutor, aprobación del PRESENTACIÓN D.A.A.P. y del Director de Departamento, presentar tres ejemplares anillados: Dirección de D.A.A.P. Estudiante Departamento - Hojas tamaño carta. - Tamaño de letra 12. - Espacio interlineal 1.5. - Entre párrafo y párrafo, doble espacio. - Márgenes: Superior (3.0 cm.), inferior (2.5), izquierdo (3.5), FORMATO derecho (2.0). - Numeración de páginas: margen superior derecho (a 1.5 x 1.5 cm). Máximo 25 pág. - Las referencias bibliográficas internas deben ir entre paréntesis al lado de la cita (Autor, año y página), y completas, en la Bibliografía final. - Seguir Normas de Organización y Presentación de Univalle. Nota: Para elaborar el perfil de investigación el estudiante debe leer las Normas de Organización y Presentación de Proyectos de Grado, Trabajos Dirigidos, Prácticas en Empresas y Trabajos Académicos.
  • 15.
    15 5. CONTENIDO DELPERFIL DE TRABAJO DIRIGIDO - Título de la investigación - Nombre del estudiante Portada - Carrera - Fecha de elaboración - Seguir normas carátula ÍNDICE DEL PERFIL INTRODUCCIÓN Planteamiento del problema Justificación General Objetivos Específicos Marco referencial y conceptual Propuesta Métodos Tipo de investigación Metodología Técnicas e instrumentos Índice tentativo Fuentes Cronograma Bibliografía referencial
  • 16.
    16 5.1 PRESENTACIÓNY FORMATO DEL PERFIL DE TRABAJO DIRIGIDO Previa revisión del tutor, Dirección de PRESENTACIÓN Departamento y Aprobación del Supervisor de la Empresa presentar dos ejemplares anillados: Dirección de Empresa Departamento - Hojas tamaño carta. - Tamaño de letra 12. - Espacio interlineal 1.5. - Entre párrafo y párrafo, doble espacio. - Márgenes: Superior (3.0 cm.), inferior (2.5), izquierdo (3.5), FORMATO derecho (2.0). - Numeración de páginas: margen superior derecho (a 1.5 x 1.5 cm). Máximo 25 pág. - Las referencias bibliográficas internas deben ir entre paréntesis al lado de la cita (Autor, año y página), y completas, en la Bibliografía final. - Seguir normas de Organización y Presentación de Univalle Nota: Para elaborar el perfil de investigación el estudiante debe leer las Normas de Organización y Presentación de Proyectos de Grado, Trabajos Dirigidos, Prácticas en Empresas y Trabajos Académicos.
  • 17.
    17 BIBLIOGRAFÍA ALONSO, J. Antonio Metodología. México: Edicol, 1985, 3ª ed. ANTEZANA, Luis H. Guía instrumental para la presentación de trabajos académico (versión preliminar). Cochabamba: CESU, 1995. BAENA PAZ, Guillermina Instrumentos de investigación. México: Mexicanos Unidos, 2000. BARRANTES, Rodrigo Investigación: Un camino al conocimiento. San José de Costa Rica: EUNED, 1999 BRIONES, Guillermo Métodos y técnicas de investigación para ciencias sociales. México: Trillas, 1990, 12ª ed. ECO, Humberto Cómo se hace una tesis. (Tr. Lucía Baranda y Alberto Clavería Ibáñez) México: Gedisa, 1986, 6ª ed. EYSSAUTIER DE LA MORA, Mauricio Métodos y medios del desarrollo intelectual. México: Ecasa, 1989. HERNÁNDEZ SAMPIERI, Roberto et al. Metodología de la Investigación. México: Mc Graw Hill, 2003. PARDINAS, Felipe Metodología y Técnicas de Investigaciones en Ciencias Sociales. México: Trillas, 1983, 4ª ed. PICK, Susan et al. Cómo investigar en Ciencias Sociales. México: Trillas, 1991. RODRÍGUEZ, Francisco et al. Introducción a la Metodología de las Investigaciones Sociales. La Habana: La Habana, 1994. ZORRILLA, Santiago, TORRES, Miguel, CERVO, Amado et al. Metodología de la Investigación. México: Mc Graw Hill, 1998.
  • 18.
    18 Anexo 1: ejemplo carátula de perfil UNIVERSIDAD ……….. FACULTAD DE INFORMÁTICA Y ELECTRÓNICA CARRERA DE TELECOMUNICACIONES SISTEMA DE TRANSMISIÓN DE DATOS GPRS PERFIL DEL PROYECTO DE GRADO PARA OPTAR AL TÍTULO DE LICENCIATURA EN INGENIERÍA DE TELECOMUNICACIONES JOSE PEREZ Z TUTOR: ING. JAIME GARNICA Cochabamba- Bolivia 201X