UNIDAD 2
LA LINGÜÍSTICA DEL TEXTO









CARACTERÍSTICAS DEL TEXTO
TIPOLOGÍA TEXTUAL
FUNCIONES DEL LENGUAJE
REFERENCIAL
EXPRESIVA
POÉTICA
APELATIVA
METALINGÜÍSTICA
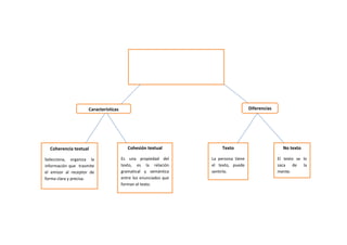
Texto
Unidad lingüística, formada por un conjunto de
enunciados, que tienen intención comunicativa
y que están internamente estructurados.

Diferencias

Características

Coherencia textual

Cohesión textual

Texto

No texto

Selecciona, organiza la
información que trasmite
el emisor al receptor de
forma clara y precisa.

Es una propiedad del
texto, es la relación
gramatical y semántica
entre los enunciados que
forman el texto.

La persona tiene
el texto, puede
sentirlo.

El texto se lo
saca de la
mente.
Tipo de discurso
Intención comunicativa
Describir
Explicar
Contar
Persuadir
Exhortar
Informar
Predecir

Tipología textual

Tipo de texto
Superestructura
Descriptivo
Explicativo
Narrativo
Argumentativo
Instructivo
Informativo
Predictivo

Tipo de escrito
Actualización de discurso
Noticias, cartas, cuento, novelas.
Libros de textos, conferencias,
resúmenes.
Cuentos, novelas, canción,
fabulas, reportajes.
Ensayos, artículos, poemas.
Recetas de cocinas,
reglamentos, códigos.
Noticias, informaciones, e-mail.
Horóscopos, cartas astrales.
Diferentes tipos de textos

Narrativo

Descriptivo

Relata
hechos
que
suceden a un o unos
personajes en un lugar y
tiempo determinado.

Cuenta como son los
objetos, personas,
espacios, animales,
situaciones,
sentimientos y
emociones

Estructura
Narrador es el elemento
principal.
Introducción o
planteamiento.
Nudo o conflicto.
Desenlace o solución de
la situación planteada.

Estructura
De forma al contenido y la
inversa.
De lo general a lo particular
y a la inversa.
De lo próximo a lo más
alejado en el tiempo y en el
espacio y a la inversa.

Expositivo

Argumentativo

Explica de forma
objetiva hechos o
un tema.

Defiende ideas y
expresa opiniones.

Estructura
Titulo
Introducción
Desarrollo
Conclusión

Elementos
Acción, tiempo,
ambiente y
caracteres.

Precisión.
Objetividad.
Claridad.
Lógica.
Lenguaje usado.
Uso de vocablos
técnicos.

Tesis
Argumentación
Desenlace

Tipos de textos
argumentativos
Debe ser:

Elementos

Estructura

Clara: lenguaje sencillo.
Ordenada: exposición
lógica
Objetiva: el emisor da su
opinión.

Causa-efecto
Problema–solución
Es marcar el texto, o sea distinguir
unos textos frente a otros, se encarga
de reforzar la comprensión.

Función

Paratexto
icónico

Ilustraciones
Esquemas
Fotografías
Variaciones
tipográficas
Diagramación

PARATEXTO

Concepto

Es el conjunto de elementos
visuales que rodea al texto y que
predisponen al lector para la
selección de una parte del todo el
texto.

Paratexto
verbal

Titulo
Subtitulo
Prologo
Índice
Referencias
bibliográficas
Notas a pie de
página.
Lista
ordenada
alfabéticamente de
autores y libros
consultados

Titulo
Lugar y año de
edición

Tapa
Bibliografía

Tabla
de
contenido,
incluye listado de
títulos con las
páginas.

Colofón

Elementos de un
libro para-textual

Contratapa

Índice

Epígrafe

Cita
relacionada
con el tema

Portada

Repita
la
información
de la tapa

Nota al pie
de página

Se encuentra
al final de la
página

Resumen del
contenido del
texto, opiniones.
Antes del título,
expresa sucesos
previos

Detalla
información de
forma narrativa

Volanta
Cuerpo
Recuadro que resalta
información

Destacado

Tema fundamental
de la información

Titulo

Complemento
del libro

Elementos de un
texto periodístico

Subtitulo

Bajada

Copete
Encabezamiento

Pequeño titulo
Resumen de la noticia

Primer párrafo
Con su uso se provoca
una reacción en el
receptor, es decir, que
hagamos algo o que deje
de hacerlo.

Se transmite una
información sin
hacer valoración
sobre ella.

Donde el emisor pretende dar
cuenta sobre su estado de
anímico o físico.

Apelativa
Informativa

Expresiva

Funciones del
lenguaje
Poética

Metalingüística
Fática

Es crear belleza en
este lenguaje, se
usa en poemas,
novelas, obras de
teatro, canciones,
refranes.

Se orienta en el canal de
comunicación entre el
emisor y el receptor. Su
uso es iniciar, prolongar,
interrumpir, finalizar una
conversación.

Se usa para hablar
su
propio
lenguaje, o sea en
declaraciones o
definiciones.
Mañana es martes
El florero de quebró

Ten cuidado
Colaboraste

Apelativa
Informativa

¡Te quiero mucho!
¡Que tristeza!

Expresiva

Funciones de lenguaje
Ejemplos

Metalingüística
Poética

DIOS es el mismo JEHOVÁ, ALA.
Martillo se escribe con doble ll.

Cuando lloran las rosas, se acaba su
perfume.
Es que me enamore ciegamente,
simplemente sucedió.

Fática

Entendiste
Ok
Icc 2
Icc 2

Icc 2

  • 1.
    UNIDAD 2 LA LINGÜÍSTICADEL TEXTO         CARACTERÍSTICAS DEL TEXTO TIPOLOGÍA TEXTUAL FUNCIONES DEL LENGUAJE REFERENCIAL EXPRESIVA POÉTICA APELATIVA METALINGÜÍSTICA
  • 2.
    Texto Unidad lingüística, formadapor un conjunto de enunciados, que tienen intención comunicativa y que están internamente estructurados. Diferencias Características Coherencia textual Cohesión textual Texto No texto Selecciona, organiza la información que trasmite el emisor al receptor de forma clara y precisa. Es una propiedad del texto, es la relación gramatical y semántica entre los enunciados que forman el texto. La persona tiene el texto, puede sentirlo. El texto se lo saca de la mente.
  • 3.
    Tipo de discurso Intencióncomunicativa Describir Explicar Contar Persuadir Exhortar Informar Predecir Tipología textual Tipo de texto Superestructura Descriptivo Explicativo Narrativo Argumentativo Instructivo Informativo Predictivo Tipo de escrito Actualización de discurso Noticias, cartas, cuento, novelas. Libros de textos, conferencias, resúmenes. Cuentos, novelas, canción, fabulas, reportajes. Ensayos, artículos, poemas. Recetas de cocinas, reglamentos, códigos. Noticias, informaciones, e-mail. Horóscopos, cartas astrales.
  • 4.
    Diferentes tipos detextos Narrativo Descriptivo Relata hechos que suceden a un o unos personajes en un lugar y tiempo determinado. Cuenta como son los objetos, personas, espacios, animales, situaciones, sentimientos y emociones Estructura Narrador es el elemento principal. Introducción o planteamiento. Nudo o conflicto. Desenlace o solución de la situación planteada. Estructura De forma al contenido y la inversa. De lo general a lo particular y a la inversa. De lo próximo a lo más alejado en el tiempo y en el espacio y a la inversa. Expositivo Argumentativo Explica de forma objetiva hechos o un tema. Defiende ideas y expresa opiniones. Estructura Titulo Introducción Desarrollo Conclusión Elementos Acción, tiempo, ambiente y caracteres. Precisión. Objetividad. Claridad. Lógica. Lenguaje usado. Uso de vocablos técnicos. Tesis Argumentación Desenlace Tipos de textos argumentativos Debe ser: Elementos Estructura Clara: lenguaje sencillo. Ordenada: exposición lógica Objetiva: el emisor da su opinión. Causa-efecto Problema–solución
  • 5.
    Es marcar eltexto, o sea distinguir unos textos frente a otros, se encarga de reforzar la comprensión. Función Paratexto icónico Ilustraciones Esquemas Fotografías Variaciones tipográficas Diagramación PARATEXTO Concepto Es el conjunto de elementos visuales que rodea al texto y que predisponen al lector para la selección de una parte del todo el texto. Paratexto verbal Titulo Subtitulo Prologo Índice Referencias bibliográficas Notas a pie de página.
  • 6.
    Lista ordenada alfabéticamente de autores ylibros consultados Titulo Lugar y año de edición Tapa Bibliografía Tabla de contenido, incluye listado de títulos con las páginas. Colofón Elementos de un libro para-textual Contratapa Índice Epígrafe Cita relacionada con el tema Portada Repita la información de la tapa Nota al pie de página Se encuentra al final de la página Resumen del contenido del texto, opiniones.
  • 7.
    Antes del título, expresasucesos previos Detalla información de forma narrativa Volanta Cuerpo Recuadro que resalta información Destacado Tema fundamental de la información Titulo Complemento del libro Elementos de un texto periodístico Subtitulo Bajada Copete Encabezamiento Pequeño titulo Resumen de la noticia Primer párrafo
  • 8.
    Con su usose provoca una reacción en el receptor, es decir, que hagamos algo o que deje de hacerlo. Se transmite una información sin hacer valoración sobre ella. Donde el emisor pretende dar cuenta sobre su estado de anímico o físico. Apelativa Informativa Expresiva Funciones del lenguaje Poética Metalingüística Fática Es crear belleza en este lenguaje, se usa en poemas, novelas, obras de teatro, canciones, refranes. Se orienta en el canal de comunicación entre el emisor y el receptor. Su uso es iniciar, prolongar, interrumpir, finalizar una conversación. Se usa para hablar su propio lenguaje, o sea en declaraciones o definiciones.
  • 9.
    Mañana es martes Elflorero de quebró Ten cuidado Colaboraste Apelativa Informativa ¡Te quiero mucho! ¡Que tristeza! Expresiva Funciones de lenguaje Ejemplos Metalingüística Poética DIOS es el mismo JEHOVÁ, ALA. Martillo se escribe con doble ll. Cuando lloran las rosas, se acaba su perfume. Es que me enamore ciegamente, simplemente sucedió. Fática Entendiste Ok