Curso:Incrementodel
rendimientoenlas
empresas
Docente:
Incremento del rendimiento en las empresas
Ing.Maxwell
Altamirano
ELsiguientematerialseserádemuchaayudapara
levantarasuempresa
Solución Industrial y empresarial solucionindustrialempresarial@yahoo.es
Capítulo I Estrategia
¿Qué es una estrategia?
Cuando una compañía avanza, los administradores de todo tipo de organizaciones —pequeños
negocios de propiedad familiar, empresas en rápido crecimiento, organizaciones sin fines lucrativos y
Incremento del rendimiento en las empresas
las corporaciones multinacionales más importantes del mundo— enfrentan las mismas tres
preguntas centrales:
• ¿Cuál es nuestra situación actual?
• ¿Hacia dónde queremos ir?
• ¿Cómo vamos a llegar?
La primera pregunta, ¿Cuál es nuestra situación actual?, impulsa a los administradores a evaluar las
condiciones de la industria, el desempeño financiero y la situación en curso del mercado, de los
recursos y capacidades de la empresa, sus fortalezas y debilidades competitivas, así como los cambios
en el ambiente de negocios que pudieran afectar a la compañía. La respuesta a la pregunta ¿Hacia
dónde queremos ir? se halla dentro de la visión que los administradores tienen de la dirección futura de
la compañía: qué nuevos grupos y necesidades de consumidores surgen para buscar la forma de
satisfacerlos, y qué nuevas capacidades hay que construir o adquirir. La pregunta ¿Cómo vamos a llegar?
obliga a los administradores a formular y ejecutar una estrategia que lleve a la compañía en la
dirección deseada.
Encontrar respuestas claras a la pregunta ¿Cómo vamos a llegar? es la esencia de la administración
estratégica. En lugar de confiar en que el status quo puede servir como proyecto y enfrentar las
nuevas oportunidades o amenazas conforme se presenten, la administración estratégica requiere la
elaboración de todo un plan de juego que exprese las acciones competitivas y los enfoques de
negocios para competir con éxito, atraer y complacer a los consumidores, conducir las operaciones,
alcanzar las metas de desempeño y hacer crecer la empresa. En otras palabras, la estrategia de una
compañía se plantea:
 Cómo superar a los competidores.
 Cómo responder a las cambiantes condiciones económicas y de mercado, y
aprovechar
 las oportunidades de crecimiento.
 Cómo manejar cada parte funcional del negocios (p. ej., IyD, y las actividades
de la
 cadena de suministros, producción, ventas y marketing, distribución, finanzas
y recursos
 humanos).
 Cómo mejorar el desempeño financiero y de mercado de la compañía.
Los elementos específicos de la respuesta de la administración a la pregunta ¿Cómo vamos a llegar?
definen la estrategia de negocios de una compañía. Así, la estrategia de una compañía es el plan de
acción que sigue la administración para competir con éxito y obtener utilidades, a partir de un arsenal
integrado de opciones. La formulación de la estrategia representa el compromiso de la
Incremento del rendimiento en las empresas
administración de emprender un conjunto particular de acciones. Al elegir una estrategia, la
administración expresa en realidad lo siguiente: “entre las diversas formas de conducirnos y competir
de que disponíamos, nos inclinamos por esta combinación particular de planteamientos para llevar a
la empresa en la dirección deseada, fortalecer su posición en el mercado y su competitividad, y
mejorar su desempeño”. Las opciones estratégicas de una compañía rara vez son sencillas, y a
menudo requieren cambios difíciles, pero esto no es una excusa para abstenerse de tomar decisiones
de un curso concreto de acción
Estrategia y búsqueda de ventajas competitivas
El núcleo de toda estrategia consta de las acciones y los movimientos en el mercado que
efectúan los administradores para mejorar su posición competitiva respecto de sus competidores.
Una estrategia creativa y distinta que aleje a una empresa de sus rivales y genere una ventaja
competitiva es el “boleto” más confiable para obtener ganancias superiores al promedio. Competir
en el mercado con una ventaja tiende a ser más rentable que competir sin alguna ventaja. Y es casi
seguro que una empresa obtenga mucho más ganancias cuando goza de una ventaja competitiva en
comparación con una situación en que se vea limitada por desventajas competitivas.
La siguiente figura muestra la estrategia de una compañía. Que buscar.
Incremento del rendimiento en las empresas
La ventaja competitiva proviene de la capacidad para satisfacer las necesidades de los
consumidores con más eficacia, con productos o servicios que los consumidores aprecien mucho, o
con más eficiencia, a un menor costo. Satisfacer con mayor eficacia las necesidades de los
consumidores se puede traducir en la capacidad de pedir un precio más elevado, lo que puede elevar
las utilidades al generar mayores ingresos.
La satisfacción de las necesidades de los clientes con costos más eficientes se puede traducir en
cobrar precios más bajos y alcanzar mayores volúmenes de ventas (p. ej., Walmart), con lo que se
incrementan las utilidades por el lado de los ingresos y por el de los costos. Además, si la ventaja
competitiva de una empresa parece sustentable (en contraste con sólo temporal), tanto mejor para la
estrategia y para la futura rentabilidad de la compañía. Lo que hace que una ventaja competitiva sea
sustentable (o duradera), en oposición a temporal, son los elementos de la estrategia que ofrecen a
los compradores razones duraderas para preferir los productos o servicios de una compañía sobre los de
sus competidores, razones que los competidores sean incapaces de anular o superar por más que lo
intenten.
Incremento del rendimiento en las empresas
Cuatro de los planteamientos estratégicos más socorridos y confiables para distinguir a una
empresa de sus competidores, forjar una lealtad sólida en el cliente y ganar una ventaja competitiva
sustentable son los siguientes:
1. Esforzarse por ser un proveedor de bajo costo en la industria, con lo cual se pretende obtener una
ventaja competitiva de costos sobrelos competidores.
2. Superar a la competencia con características distintivas como mayor calidad, selección más amplia de
productos, mejor desempeño, serviciosde valor agregado, modelos más atractivos y superioridad tecnológica.
3. Centrarse en un nicho pequeño de mercado y ganar una ventaja competitiva al satisfacer las
necesidades y gustos especiales de los compradores que conforman ese nicho de mejor manera que los
competidores.
4. Procurar los precios más bajos (mejores) por bienes diferenciados que al menos igualen las
características y desempeño de las marcas rivales de mayor precio.
La estrategia de una compañía es proactiva y también reactiva
La naturaleza evolutiva de una estrategia significa que, por lo general, es una mezcla de:
1) Acciones proactivas para mejorar el desempeño financiero de la empresa y asegurar una ventaja
competitiva.
2) Reacciones de adaptación necesarias ante sucesos inesperados y condiciones frescas del
mercado.
En la mayoría de los casos, una buena parte de la estrategia en curso de la compañía fluye de
acciones iniciadas antes, de enfoques de negocios que funcionan lo bastante bien para merecer su
continuación y de iniciativas recientes que generan un mejor desempeño financiero y permiten
superar a los rivales. Esta parte del plan de acción de la administración para manejar la compañía es
su estrategia deliberada, que consiste en los elementos de estrategia ideados y ejecutados
conforme a lo planeado (aunque quizá otros elementos planeados de la estrategia no funcionen
bien).
Sin embargo, los directivos siempre deben estar dispuestos a complementar o modificar todos
los elementos proactivos de la estrategia con reacciones adecuadas ante sucesos inesperados. De
manera inevitable, habrá ocasiones en que el mercado y las condiciones competitivas den un giro
sorpresivo que exija alguna clase de reacción o ajuste estratégico. Por lo tanto, una parte de la estrategia
aplicada por la empresa siempre se elabora sobre la marcha, como respuesta a las maniobras estratégicas de
Incremento del rendimiento en las empresas
empresas rivales, cambios inesperados de los requisitos y expectativas de los clientes, súbitos avances
tecnológicos, oportunidades de mercado de reciente aparición, climas político o económico
inestables, u otros acontecimientos repentinos en el ambiente.
En condiciones de gran incertidumbre, es más probable que los elementos de la estrategia surjan
de procesos de experimentación, prueba y error, y aprendizaje y adaptación, que de un plan
proactivo.
Estos ajustes estratégicos no planeados, reactivos y adaptativos constituyen la estrategia
emergente de la empresa, que consiste en los nuevos elementos que emergen conforme lo exigen
los cambios en las condiciones. La estrategia total de una compañía (su estrategia ejecutada) tiende,
por lo tanto, a ser una combinación de elementos proactivas y reactivos, donde se abandonan ciertos
elementos porque se hicieron obsoletos o perdieron eficacia; La estrategia ejecutada de una
compañía se aprecia en el patrón de sus acciones al paso del tiempo, lo cual es un indicador mucho
mejor que cualquiera de sus planes estratégicos escritos o pronunciamientos públicos sobre su
estrategia.
La siguiente figura muestra que la estrategia de una compañía es una mezcla de iniciativas
proactivas y ajustes reactivos.
Incremento del rendimiento en las empresas
Desarrollo de la visión estrategia, la misión y el conjunto de valores esenciales.
Al inicio del proceso de formulación de la estrategia, los altos administradores de la compañía
deben determinar la ruta por emprender. ¿Mejoran las perspectivas de la compañía si se modifica su
oferta de productos o la tecnología que emplea, cambia de mercado o busca otro perfil de clientes?
Comprometer a la compañía en una ruta en demérito de otras obliga a los administradores a analizar
con todo cuidado si el actual curso estratégico de la compañía ofrece oportunidades atractivas de
crecimiento y rentabilidad, o si se requieren cambios de una u otra clase en la estrategia y dirección
de largo plazo.
Incremento del rendimiento en las empresas
Desarrollo de una visión estratégica
Las opiniones y conclusiones de la alta administración sobre el rumbo de la compañía en el largo
plazo y sobre la mezcla de producto/mercado/cliente/tecnología que parezca óptima para el futuro
constituye la visión estratégica de la empresa. Esta visión estratégica define las aspiraciones de los
directivos para la empresa mediante una panorámica del “lugar a donde vamos” y razones
convincentes por las cuales es sensato para el negocio. Así, una visión estratégica encamina a una
organización en un rumbo particular, proyectándola por él en preparación del porvenir al
comprometerse a seguirlo. Una visión estratégica articulada con claridad comunica las aspiraciones
de la directiva a todos los interesados y contribuye a canalizar la energía del personal en una
dirección común.
Las visiones bien concebidas son distintivas y específicas para una organización particular; evitan
afirmaciones genéricas como “Seremos un líder global y la primera elección de los consumidores en
todos los mercados que servimos”, lo que se aplicaría a cientos de organizaciones.1 Y tampoco son
producto de un comité encargado de redactar una visión en un solo renglón, inocua pero bien
intencionada que gana aprobación por consenso de diversos grupos interesados
Las declaraciones de visión redactadas de forma elegante pero sin elementos específicos sobre el
enfoque de producto/mercado/cliente/tecnología se quedan muy cortas respecto de lo que se
requiere en una visión.
Para que una visión estratégica funcione como herramienta valiosa de la administración debe
comunicar lo que ésta quiere que sea la organización y ofrecer a los administradores un punto de
referencia para tomar decisiones estratégicas y preparar a la compañía para el futuro. Debe expresar
algo definitivo sobre la forma como los líderes de la compañía pretenden colocarla más allá de
donde está hoy.
La siguiente tabla nos muestra que hace y que evitar al momento de redactar una visión
estrategica
Incremento del rendimiento en las empresas
Ejemplo de Visión estrategica
Incremento del rendimiento en las empresas
Expresión de la esencia de la visión en un eslogan
Incremento del rendimiento en las empresas
La tarea de comunicar la visión al personal de la compañía se facilita cuando la administración
capta la visión del rumbo en un eslogan pegajoso o fácil de recordar. Diversas organizaciones
resumen su visión en una frase breve:
 Levi Strauss & Company: “Vestiremos al mundo vendiéndole la ropa informal más
atractiva y popular del mundo”.
 Nike: “Llevar innovación e inspiración a cada atleta del mundo”.
 Clínica Mayo: “El mejor cuidado a todo paciente todos los días”.
 Scotland Yard: “Hacer de Londres la ciudad más segura del mundo”.
 Greenpeace: “Detener el abuso ambiental y promover soluciones ambientales”.
Crear un eslogan corto para ilustrar la dirección y propósito de una organización permite agrupar
a sus miembros para superar cualquier obstáculo en el camino de la organización y mantener su
enfoque.
Formulación de una declaración de misión
La característica definitoria de una visión estratégica es lo que menciona sobre el futuro curso
estratégico de la empresa: “la dirección que seguimos y nuestras aspiraciones para el futuro”.
En cambio, una declaración de misión describe el propósito y el negocio actual de la empresa:
“quiénes somos, qué hacemos y por qué estamos aquí”. Las declaraciones de misión en los
informes anuales o los sitios web de las empresas suelen ser muy breves; algunas comunican mejor
que otras lo sustancial de la empresa.
Ejemplo:
La misión de Trader Joe’s es dar a nuestros clientes el mejor valor en alimentos y bebidas que puedan encontrar en
cualquier otro lugar y brindarles la información necesaria para que realicen una compra sensata. Ofrecemos esto con
una dedicación en la más alta calidad de satisfacción del cliente y con un sentido de calidez, amistad, diversión, orgullo
individual y ánimo por parte de nuestra empresa.
Observe que la declaración de misión de Trader Joe’s transmite con claridad “quiénes somos,
qué hacemos y por qué estamos aquí”, pero no dice nada de la dirección de largo plazo de la
compañía.
La grandilocuente declaración de misión de Microsoft —“Ayudar a la gente y a las empresas de
todo el mundo a descubrir todo su potencial”— dice tan poco sobre las necesidades del consumidor
que satisface que se puede aplicar a casi cualquier otra empresa. Una declaración de misión bien
planteada debe emplear un lenguaje lo bastante específico para revelar la identidad propia de la
compañía.
Incremento del rendimiento en las empresas
Una declaración de misión bien planteada debe emplear un lenguaje lo bastante específico para
revelar la identidad propia de la compañía. Lo ideal es que la declaración de misión de una compañía
sea lo bastante descriptiva para:
 Identificar los productos o servicios de la compañía.
 Especificar las necesidades del comprador que se pretende satisfacer.
 Identificar los grupos de clientes o mercados que se empeña en atender.
 Precisar su enfoque para agradar a los clientes.
 Otorgar a la compañía su identidad propia.
Vincular la visión y la misión a los valores de la compañía
Los valores de una compañía (algunas veces llamados valores esenciales) son las creencias,
características y normas conductuales que la administración determinó que deben guiar el
cumplimiento de su visión y misión. Los valores se relacionan con un trato justo, integridad,
conducta ética, sentido innovador, trabajo en equipo, calidad suprema, servicio superior al cliente,
responsabilidad social y ciudadanía comunitaria, entre otros aspectos.
Muchas compañías redactan una declaración de valores para destacar la expectativa de que los
valores se reflejen en la conducción de las operaciones de la compañía y en la conducta de su
personal.
¿Practican las compañías los valores que profesan? Algunas veces sí, otras no; hay de todo. En
un extremo se hallan compañías con valores decorativos: la declaración de valores no es más que
una colección de palabras y frases bonitas de los ejecutivos pero con poco efecto visible en la
conducta del personal o de la compañía.
Estas empresas tienen declaraciones de valores porque están de moda y crean una buena imagen.
En el otro extremo están las empresas cuyos ejecutivos están comprometidos en inculcar en la
compañía el carácter, características y normas conductuales deseadas, de modo que se integren en la
cultura corporativa; de esta manera, los valores esenciales se convierten en parte integral del ADN
de la compañía y es lo que la hace funcionar. En estos casos, los ejecutivos “hacen lo que dicen” y el
personal de la compañía tiene que demostrar los valores afirmados.
En las empresas donde los valores declarados son más reales que cosméticos, los directivos los
conectan a la búsqueda de la visión estratégica y la misión en una de dos maneras.
En las compañías con valores de larga tradición y bien integrados a la cultura corporativa, los
directivos tienen cuidado de idear una visión, misión y estrategia que correspondan con los valores
establecidos, y reiteran la manera en que las normas conductuales basadas en los valores contribuyen
al éxito de la empresa.
Establecimiento de objetivos
El propósito gerencial de establecer objetivos es convertir la visión y misión en objetivos de
desempeño específicos. Los objetivos son metas de desempeño de una organización; es decir, son
los resultados y productos que la administración desea lograr.
Incremento del rendimiento en las empresas
Qué clase de objetivos fijar
Se requieren dos tipos muy distintos de metas de desempeño: las que se refieren al desempeño
financiero y las que se refieren al desempeño estratégico. Los objetivos financieros comunican las
metas de la administración en el aspecto financiero. Los objetivos estratégicos se refieren a la
posición de marketing y la vitalidad competitiva de la compañía.
Algunos ejemplos comunes de objetivos financieros y estratégicos son los siguientes:
La importancia de establecer y alcanzar los objetivos financieros es intuitiva. Sin una adecuada
rentabilidad y fortaleza financiera se ponen en riesgo la salud de largo plazo y, en última instancia, la
supervivencia de una empresa. Además, las utilidades por debajo de lo normal y un balance débil
alarman a accionistas y acreedores, lo que hace peligrar el empleo de los directivos. Sin embargo, un
buen desempeño financiero no basta por sí mismo.
¿Qué clase de fuerza competitiva enfrenta los miembros de la industria y que intensidad
tiene cada una?
El carácter y fortaleza de las fuerzas competitivas nunca son las mismas en cada industria. El
modelo de competencia de cinco fuerzas es, por mucho, la herramienta más poderosa y de mayor uso para
diagnosticar de manera sistemática las principales presiones competitivas en un mercado y evaluar la
fortaleza e importancia de cada una.2 Este modelo sostiene que las fuerzas competitivas que afectan
la rentabilidad de la industria trascienden la rivalidad entre competidores e incluye presiones que
nacen de cuatro fuentes coexistentes.
Las cinco fuerzas competitivas incluyen 1) la competencia de vendedores rivales, 2) la competencia
de nuevos participantes a la industria, 3) la competencia de los productores de productos sustitutos, 4) el
poder de negociación de los proveedores y 5) el poder de negociación de los clientes.
Incremento del rendimiento en las empresas
El uso del modelo de cinco fuerzas para determinar la naturaleza y fortaleza de las presiones
competitivas en una industria determinada implica elaborar un cuadro de la competencia en tres
etapas:
• Etapa 1: Para cada una de las cinco fuerzas, identificar las partes que intervienen junto con los
factores específicos que acarrean las presiones competitivas.
• Etapa 2: Evaluar la fortaleza de las presiones que comprende cada una de las cinco fuerzas
(vigorosa, de moderada a normal, o débil).
• Etapa 3: Determinar si la fortaleza colectiva de las cinco fuerzas competitivas permite ganar
beneficios atractivos.
Presiones competitivas asociadas a las maniobras competitivas entre vendedores rivales
La más fuerte de las cinco fuerzas competitivas es casi siempre la maniobrabilidad en el
mercado y la competencia por la preferencia del comprador, presentes entre los vendedores rivales
de un producto o servicio. En efecto, un mercado es un campo de batalla competitivo en donde la carrera
por el favor del comprador es vertiginosa. Los vendedores rivales son proclives a emplear cualquier
arma que tengan en su “arsenal” de negocios para fortalecer su posición en el mercado y obtener
buenas ganancias TIENE CADA UNA
La intensidad de la rivalidad varía de industria a industria, y depende de varios factores
identificables. La figura resume estos factores e identifica los que intensifican o debilitan la rivalidad
entre competidores directos en una industria. Conviene explicar brevemente por qué estos factores
afectan el grado de rivalidad:4
• La rivalidad es más fuerte en mercados en que la demanda del comprador crece lentamente o va a la baja, y es
más débil en mercados de crecimiento rápido. Una demanda del comprador en rápida expansión produce
suficientes operaciones nuevas para que todos los miembros de la industria crezcan sin necesidad de
tácticas que disparen el volumen de ventas para atraer a los clientes de empresas rivales. Sin
embargo, en mercados en que la demanda crece sólo 1 o 2% o se encoge, las compañías ansiosas (o
tal vez desesperadas) por ganar negocios suelen aplicar descuentos de precios, promociones de
ventas y otras tácticas para impulsar sus volúmenes de ventas, algunas veces hasta el punto en que
comienzan una feroz batalla por la participación en el mercado.
• La rivalidad se incrementa cuando a los compradores les resulta menos costoso cambiar de marcas. Mientras
menos costoso sea para los compradores cambiar sus compras del vendedor de una marca al
vendedor de otra, más fácil será que los vendedores se lleven a los clientes de sus rivales; y mientras
más cueste a los compradores cambiar de marca, estarán menos dispuestos a hacerlo. Los costos del
cambio de marca incluyen no sólo los costos monetarios, sino también tiempo, molestias y costos
psicológicos. Por ejemplo, los distribuidores y minoristas pueden no cambiarse a las marcas de
fabricantes rivales porque dudan en cortar las relaciones de larga duración con sus proveedores,
incurrir en algún costo por apoyo técnico o de recapacitación originado por el cambio, tomarse la
Incremento del rendimiento en las empresas
molestia de probar la calidad y confiabilidad de la marca rival, y dedicar recursos a promover la
nueva marca (sobre todo si no es muy conocida).
• La rivalidad se incrementa cuando los productos de los vendedores rivales se parecen más, y disminuye conforme
los productos rivales se diferencian más. Cuando las ofertas rivales son idénticas o se diferencian poco, los
compradores tienen menos razones para ser leales a una marca, lo que facilita que los rivales
convenzan a los compradores a cambiarse a sus marcas. Y como las marcas de diferentes
vendedores tienen atributos comparables, los compradores pueden buscar en el mercado lo que les
convenga más y cambiar de marcas a su criterio. Por otra parte, las ofertas de productos muy
diferenciados alimentan una sólida lealtad a la marca entre sus compradores porque, para muchos
compradores, los atributos de ciertas marcas son más atractivos o más ajustados a sus necesidades.
Un fuerte apego a una marca dificulta que los vendedores se roben a los consumidores. A menos
que una cantidad significativa de clientes esté dispuesta a considerar atributos nuevos o diferentes en
el producto que ofrecen los rivales, la lealtad a la marca que acompaña a una fuerte diferenciación de
producto mengua la fiera competencia entre vendedores.
El grado de diferenciación del producto también afecta los costos del cambio. Cuando las ofertas de los rivales
son idénticas o poco diferenciadas, suele ser fácil y barato que los compradores pasen sus compras
de un vendedor a otro, pero si hay una fuerte diferenciación de marcas, con características y
funcionalidades muy distintas —como es el caso de los fabricantes de teléfonos móviles—, los
compradores tenderán a mostrarse renuentes
a pasar por el engorroso proceso de cambiar de marca.
• La rivalidad es mayor cuando hay capacidad de producción sin utilizar, sobre todo si el producto de la industria
conlleva altos costos fijos o de almacenamiento. Siempre que hay demasiada oferta en un mercado (tanta que
los vendedores tienen capacidad de producción ociosa o demasiado inventario), lo que resulta es un
“mercado de compradores” que intensifica la rivalidad, tal vez hasta el punto de amenazar la
supervivencia de las empresas débiles. Un efecto similar ocurre cuando un producto es perecedero o
estacional, o cuyo mantenimiento en inventario resulta costoso, pues es frecuente que las empresas
hagan fuertes recortes de precios para no quedarse con inventarios indeseados o costosos.
Asimismo, siempre que los costos fijos constituyan una gran parte del costo total de modo que
los costos unitarios sean significativamente más bajos cuando operan a plena capacidad, las empresas
tendrán fuertes presiones para recortar precios e impulsar sus ventas siempre que operen por debajo
de su capacidad máxima. La capacidad sin utilizar penaliza en forma significativa a las empresas
porque hay menos unidades entre las cuales distribuir los costos fijos. La presión de los costos fijos
o de almacenamiento elevados puede provocar que las empresas rivales concedan recortes de
precios, descuentos especiales, rebajas y otras tácticas para procurar el desplazamiento de un mayor
volumen.
• La rivalidad se intensifica cuando se incrementa el número de competidores, y conforme se asemejan en tamaño y
fuerza competitiva. Mientras mayor sea el número de competidores, mayor será la probabilidad de que
una o más compañías realicen activamente una ofensiva estratégica para mejorar su posición en el
mercado, con lo que calientan la competencia e imponen presiones adicionales a los rivales para que
respondan con medidas defensivas u ofensivas propias. Además, cuando el tamaño y la fuerza
competitiva de los rivales son comparables, suelen estar en condiciones de competir en un campo de
juego parejo, en cuyo caso la lucha tiende a ser más fiera que cuando uno o más miembros de la
Incremento del rendimiento en las empresas
industria tiene una posición dominante en el mercado —y recursos y capacidades sustancialmente
mayores— que sus rivales mucho más pequeños.
• Es frecuente que la rivalidad sea más intensa —volátil e impredecible— conforme aumenta la diversidad de los
competidores en términos de la dirección, objetivos y estrategias de largo plazo que siguen, amén de los países de origen.
Un grupo diversificado de vendedores a menudo contiene uno o dos miembros heterodoxos
dispuestos a probar enfoques nuevos o a romper las reglas del mercado, con lo que generan un
ambiente competitivo más vivo y menos predecible. Los mercados globalmente competitivos suelen
intensificar la rivalidad, en especial cuando los rivales con costos menores o productos más
atractivos tratan de establecer una base firme en mercados nuevos.
• La rivalidad es mayor cuando hay barreras que evitan que las empresas no rentables salgan de la industria. En
industrias en que los activos no se pueden vender o transferir fácilmente a otros usos, donde los
trabajadores tienen derecho a la protección de su empleo o donde los dueños están comprometidos
a seguir en el negocio por razones personales, las empresas decadentes tienden a mantenerse más de
lo que lo harían en otras condiciones, aunque sangren tinta roja. Esto incrementa la rivalidad de dos
formas. Las empresas que pierden terreno o se hallan en problemas financieros a menudo recurren a
profundos descuentos de precios que pueden disparar una guerra de precios y desestabilizar lo que
por lo demás es una industria atractiva. A ello se añade que las altas barreras para salir provocan que
una industria se ateste de vendedores, y esto impulsa la rivalidad y obliga a las compañías más débiles
a emprender maniobras erráticas (con frecuencia, movimientos desesperados de toda clase) con el
fin de ganar suficientes ventas e ingresos para permanecer en el negocio.
Incremento del rendimiento en las empresas
Presiones competitivas asociadas a la amenaza de nuevos participantes
Las empresas de nuevo ingreso a un mercado traen consigo una nueva capacidad de producción,
el deseo de establecer para sí un lugar seguro en el mercado y, algunas veces, recursos sustanciales.
La gravedad exacta de la amenaza de ingreso en un mercado particular depende de dos clases de
factores: las barreras al ingreso y la reacción esperada de las empresas ya en el mercado ante dicho nuevo ingreso.
Existe una barrera al ingreso al mercado siempre que sea difícil para un recién llegado irrumpir
en el mercado o la economía del negocio pone en desventaja a un recién llegado. Las barreras más
comunes que los candidatos deben superar son las siguientes:
Incremento del rendimiento en las empresas
• La presencia de economías de escala considerables en la producción, distribución, publicidad u otras áreas de
operación. Cuando las empresas titulares gozan de ventajas de costos asociadas a una operación de
gran escala, las foráneas deben entrar en gran escala (medida costosa y• Ventajas significativas en costos
de las empresas existentes por los efectos de la experiencia y la curva de aprendizaje. En muchas industrias, las
empresas existentes se ven favorecidas por los ahorros en costos que se derivan del aprendizaje
acumulado por la experiencia de realizar ciertas actividades, como manufactura, desarrollo de nuevos
productos o administración de los inventarios. Esto arroja una ventaja de primer actor para las
empresas existentes respecto de las de nuevo ingreso que puede ser difícil de remontar.
• Otras ventajas de costos que favorecen a las empresas ya existentes. Las empresas ya presentes en el
mercado también pueden tener otros tipos de ventajas de costos difíciles de replicar para un recién
llegado. Dichas ventajas pueden surgir de 1) acceso preferente a materias primas, componentes y
otros insumos, 2) ahorros derivados de patentes o tecnología propia, 3) ubicaciones favorables y 4)
bajos costos fijos (por instalaciones más antiguas, depreciadas en su mayor parte). Mientras mayor
sea la ventaja en costos de las empresas existentes, más riesgoso será para nuevas empresas intentar
la entrada (pues tiene que aceptar menores márgenes de utilidad o incluso pérdidas mientras no se
supere
la desventaja de costos).
• Sólidas preferencias de marca y lealtad del cliente. Mientras mayor sea el apego de los compradores a
las marcas establecidas, más difícil será para los recién llegados abrirse paso en el mercado. En estos
casos deben contar con los recursos financieros suficientes para una publicidad y promoción de
ventas que termine con la lealtad del cliente y forme su nueva clientela. Establecer el reconocimiento
de marca y fomentar la lealtad del cliente es un proceso lento y costoso. Además, si es difícil o caro
para un cliente cambiar a una marca nueva, el recién llegado quizá deba ofrecer a los compradores
un precio menor o un margen extra de calidad o servicio. Estas barreras desalientan los nuevos
ingresos porque elevan los requerimientos financieros y reducen los márgenes esperados de utilidad
para los nuevos jugadores.
• Fuertes “efectos de red” en la demanda del consumidor. En industrias en que los consumidores se ven
más atraídos a un producto cuando hay muchos otros usuarios se dice que hay “efectos de red”,
pues la demanda es mayor mientras mayor sea la red de usuarios.
Los sistemas de juegos de video son un ejemplo, porque los usuarios prefieren tener lo mismo
que sus amigos de modo que puedan jugar juntos en sistemas que todos conocen y compartir los
juegos. Cuando las empresas ya existentes tienen una mayor base de usuarios, los recién llegados con
productos comparables enfrentan una grave desventaja para atraer compradores.
• Altos requisitos de capital. Mientras mayor sea la inversión total necesaria para entrar con éxito en
el mercado, más limitada será la cantidad de candidatos potenciales para entrar. Los requisitos más
obvios de capital para los recién llegados se relacionan con instalaciones de producción y equipo,
publicidad de introducción y campañas de promoción de ventas, capital de trabajo para financiar
inventarios y crédito al cliente, así como suficiente efectivo para cubrir los primeros costos.
• Dificultades de construir una red de distribuidores o minoristas y asegurar un espacio adecuado en sus
anaqueles. Un nuevo actor potencial enfrenta numerosos desafíos del canal de distribución. Los
distribuidores mayoristas pueden mostrarse reacios a aceptar un producto que carezca de
Incremento del rendimiento en las empresas
reconocimiento del comprador. Hay que contactar a los minoristas y convencerlos de dar un amplio
espacio de exhibición y un periodo de prueba adecuado a una nueva marca. Cuando los vendedores
existentes tienen redes de distribuidores o minoristas fuertes y funcionales, el recién llegado deberá
esforzarse por abrirse paso. Los nuevos actores potenciales en ocasiones tienen que “comprar” su
camino a los canales de mayoreo o menudeo con recortes de precios, mayores márgenes de ganancia
para los distribuidores o concesiones de publicidad y promociones. En consecuencia, las ganancias
del recién llegado se verán mermadas hasta que su producto obtenga la suficiente aceptación del
consumidor para que los distribuidores y minoristas estén ansiosos por trabajar con él.
• Políticas gubernamentales restrictivas. Las industrias reguladas, como televisión por cable,
telecomunicaciones, de electricidad y gas, de transmisión de radio y televisión abierta, y menudeo de
licores y ferrocarriles, suelen conllevar una entrada controlada por el gobierno.
Presiones competitivas de vendedores de productos sustitutos.
Las empresas de una industria resienten una presión competitiva por las acciones de las
compañías de una industria relacionada cuando los compradores consideran los productos de ambas
industrias buenos sustitutos. Por ejemplo, los productores de azúcar experimentan presiones
competitivas por las ventas y los esfuerzos de marketing de los fabricantes de Equal, Splenda y
Sweet’N Low.
Incremento del rendimiento en las empresas
La intensidad de las presiones competitivas provenientes de productos sustitutos depende de
tres factores:
1. Si los sustitutos están disponibles con facilidad. La presencia de sustitutos disponibles crea una
presión competitiva al poner un tope a los precios que los miembros de la industria pueden cobrar
sin dar incentivos a sus clientes para que cambien a sustitutos y arriesgar sus ventas. Tal tope de
precios limita al mismo tiempo las ganancias que pueden obtener los miembros de la industria a
menos que recorten sus costos.
2. Si los compradores consideran que los sustitutos tienen un precio atractivo en relación con su calidad, desempeño
y otros atributos pertinentes. La disponibilidad de sustitutos invita inevitablemente a los clientes a
comparar desempeño, características, facilidad de empleo y otros atributos tanto como el precio para
ver si los sustitutos ofrecen más valor por el dinero que el producto de la industria. Por ejemplo, los
usuarios de recipientes de cartón siempre comparan su precio/desempeño con los contenedores de
plástico y las latas de metal.
3. Si los costos en que incurren los compradores al cambiar a sustitutos son altoso bajos.
Los costos bajos facilitan que los vendedores de sustitutos atraigan a los compradores a sus
ofertas; los altos costos asociados al cambio desalientan la compra de productos sustitutos. Los
costos habituales de estos cambios implican tiempo, inconveniencias, equipo adicional, tiempo y
costos de probar la calidad y confiabilidad del sustituto, costos psicológicos de terminar con
relaciones antiguas con el proveedor y establecer otras, pagos por ayuda técnica y costos de
capacitación para los empleados.
Incremento del rendimiento en las empresas
Presiones competitivas provenientes del poder de negociación del proveedor.
Los proveedores de los miembros de la industria representan una fuerza competitiva fuerte o
débil dependiendo de si tienen el poder de negociación suficiente para influir en los términos y
condiciones de la oferta en su favor. Los proveedores con fuerte poder de negociación pueden
socavar la rentabilidad al cobrar precios más altos a los miembros de la industria, lo que repercute en
sus costos y limita sus oportunidades para encontrar proveedores que ofrezcan condiciones más
ventajosas
Factores determinan la fuerza del poder de negociación de los proveedores:
Incremento del rendimiento en las empresas
 Escasez de los artículos de los proveedores. Los proveedores de productos escasos tienen
cierto poder de negociación y de precios, mientras que la abundancia de productos transfiere
el poder de negociación a los miembros de la industria.
• Que los proveedores entreguen un insumo diferenciado que mejore el desempeño o calidad del
producto de la compañía. Mientras más diferenciado y valioso sea un insumo para
mejorar el desempeño o calidad de los productos de los miembros de la industria,
más poder de negociación y de precios tienen los proveedores.
• Si el producto que se surte es normal o una mercancía que se consigue con facilidad de una
multitud de proveedores. Los proveedores de mercancías (como varillas de refuerzo de
cobre o acero o cartones de embalaje) están en posición débil para demandar una
prima sobre el precio o insistir en otros términos favorables porque los miembros de
la industria pueden obtener fácilmente lo que es, en esencia, el mismo producto al
mismo precio de muchos otros proveedores dispuestos a ganarse esas operaciones.
• Si es difícil o costoso para los miembros de la industria cambiar sus compras de un
proveedor a otro. Los costos altos del cambio significan un fuerte poder de negociación
por parte de los proveedores. Los costos bajos del cambio limitan el poder de
negociación de los proveedores al permitir que los miembros de la industria
sustituyan proveedores si alguno de ellos trata de subir sus precios por más de lo que
implican los costos de cambio.
• Si hay buenos sustitutos de los productos de los proveedores. La fácil disponibilidad de
sustitutos aminora el poder de negociación de los proveedores al reducir la
dependencia de los miembros de la industria de sus proveedores. Mientras mejores
sean las características de precio y desempeño de los insumos sustitutos, más débil
será el poder de negociación de los proveedores.
• Si los miembros de la industria representan una parte importante de las ventas totales de
los proveedores. Como regla, los proveedores tienen menos poder para negociar cuando
sus ventas a los miembros de la industria constituyen un alto porcentaje de sus
ventas totales. En estos casos, el bienestar de los proveedores se liga estrechamente
al de sus grandes clientes. Los proveedores tienen un gran incentivo para proteger y
perfeccionar la competitividad de sus grandes clientes mediante precios razonables,
calidad excepcional y avances continuos en la tecnología de los productos que se
entregan.
• Si la industria de los proveedores está dominada por unas cuantas grandes compañías y está más concentrada
que la industria a la que vende. Los proveedores con gran participación en el mercado y una fuerte
demanda por los artículos que suministran por lo general tienen suficiente poder de negociación para
cobrar altos precios y negarse a las peticiones de los miembros de la industria para que les concedan
precios más bajos o algunas otras ventajas.
• Si tiene sentido económico que los miembros de la industria se integren hacia atrás y fabriquen ellos mismos lo
que compran a sus proveedores. El problema de hacer o comprar por lo general se reduce a saber si los
proveedores que se especializan en la producción de una parte o componente particular, y lo
fabrican en gran volumen para muchos clientes, tienen la experiencia y economías de escala para
proveer un componente tan bueno o mejor con un costo menor al que incurrirían los miembros de
la industria si ellos mismos lo fabricaran.
Incremento del rendimiento en las empresas
Incremento del rendimiento en las empresas
Presiones competitivas que surgen del Poder de negociación del comprador y de la
sensibilidad al precio.
Los compradores ejercen fuertes presiones competitivas sobre los miembros de la industria
según 1) el grado en que los compradores tienen poder de negociación y 2) la medida en
que los compradores son sensibles al precio. Los compradores con fuerte poder de negociación
pueden limitar la rentabilidad de la industria al demandar concesiones de precios, mejores términos
de pago o características o servicios adicionales que eleven el precio para los miembros de la
industria. La sensibilidad al precio por parte de los compradores limita el potencial de utilidades de
los miembros de la industria al restringir la capacidad de los vendedores de elevar los precios sin
perder ingresos
Razones del poder de negociación del comprador:
• El poder de negociación de los compradores es mayor cuando los costos de cambiar a marcas competidoras o
sustitutos son relativamente bajos. Los compradores que pueden cambiar de marca con facilidad o se
abastecen de varios vendedores tienen más poder de negociación que los compradores con altos
costos de este tipo. Los costos de cambio limitan la rentabilidad de la industria, en el fondo, porque
ponen un techo a lo que los productores pueden elevar el precio o reducir la calidad antes de perder
clientes.
• El poder del comprador se incrementa cuando los bienes de la industria están estandarizados o su diferenciación
es débil. En estas circunstancias, los compradores deciden con base en el precio, lo que intensifica la
competencia de precios entre vendedores. Cuando los productos están diferenciados, las opciones
de los compradores están más limitadas y se enfocan menos en obtener precios bajos, lo que indica
baja calidad.
• Los compradores tienen más poder cuando son grandes y pocos en relación con el número de vendedores.
Mientras menor sea la cantidad de compradores, más tendrán que competir los vendedores por la
clientela y menos fácil les será hallar otros clientes cuando los pierden ante un competidor. La
perspectiva de perder a un cliente que no se reemplaza con facilidad a menudo provoca que el
vendedor esté más dispuesto a hacer concesiones de una u otra clase. Mientras mayor sea el
comprador, más importante serán las operaciones para el vendedor y más estará dispuesto a hacer
concesiones.
• El poder del comprador se incrementa si su demanda es débil y los vendedores se esfuerzan en asegurar más
ventas de sus productos. Una demanda débil o a la baja crea un “mercado de compradores”, en que los
cazadores de gangas pueden presionar para obtener mejores condiciones y un trato especial; en caso
contrario, una demanda fuerte o en crecimiento crea un “mercado de vendedores” y traslada el
poder de negociación a los vendedores.
• Los compradores ganan poder si están bien informados de los productos, precios y costos del vendedor. Mientras
más información tengan los compradores, mayor poder de negociación tendrán. La abundante
disponibilidad de la información de un producto en internet da más poder de negociación a los
Incremento del rendimiento en las empresas
individuos. Los consumidores comparan precios y características de paquetes vacacionales en
internet, comprar según los mejores intereses de créditos hipotecarios y hallar los mejores precios en
artículos caros, como cámaras digitales. Los cazadores de gangas pueden investigar en internet y con
esa información negocian un trato mejor de los minoristas locales; este método se está
popularizando en las compras de vehículos nuevos y usados.
• El poder de negociación de los compradores es mayor cuando plantean una amenaza verosímil de integrarse
hacia atrás e incursionar en el negocio de los vendedores. Empresas como Anheuser-Busch, Coors y Heinz se
integraron a las primeras etapas de producción de los fabricantes de latas de metal para obtener
poder de negociación y equilibrar sus requerimientos de los de otro modo poderosos fabricantes de
latas. Los minoristas obtienen poder de negociación al almacenar y promover sus propias marcas
junto con las de los fabricantes.
• El poder del comprador se incrementa si puede retrasar sus compras o incluso abstenerse de comprar. Es
frecuente que los consumidores tengan la opción de retrasar la compra de bienes duraderos, como
electrodomésticos, o bienes de consumo discrecional, como jacuzzis y centros de entretenimiento
doméstico, si no están contentos con los precios. Los clientes de negocios también pueden diferir la
compra de ciertos productos, como equipo de planta o servicios de mantenimiento. Esto presiona a
los vendedores a ofrecer concesiones a los compradores de modo que no bajen sus ventas.
• La sensibilidad al precio del comprador se incrementa cuando tiene bajos ingresos o bajas utilidades. El precio
es un factor crítico en la decisión de compra de consumidores de ingresos bajos y en compañías que
apenas son rentables. En dichos casos, su alta sensibilidad al precio limita la posibilidad del vendedor
de ofrecer precios altos.
• Los compradores son más sensibles al precio si el producto representa una gran fracción de sus compras totales.
Cuando una compra absorve una gran parte del presupuesto de un comprador o representa una
parte significativa de su estructura de costos, el comprador se preocupa más por el precio que en
otras condiciones. Cuando el artículo es una pequeña fracción de las compras totales, es menos
probable que los compradores sientan que regatear o investigar si pueden obtener un mejor trato
vale el tiempo y el esfuerzo.
• Los compradores son más sensibles al precio si el desempeño del producto tiene consecuencias limitadas. Cuando
el desempeño del producto tiene consecuencias limitadas para el comprador, entonces las decisiones
de compra se basan sobre todo en el precio. Por otra parte, cuando la capacidad del producto es
importante, como cuando afecta de modo visible la calidad de los bienes de un comprador
intermedio, entonces el precio se convierte en un factor menos importante. El precio tampoco es de
tanta importancia para los compradores intermedios cuando un bien tiene el potencial de pagarse
por sí mismo al reducir otros costos de producción del comprador.
Incremento del rendimiento en las empresas
Incremento del rendimiento en las empresas
Capítulo II Liderazgo
El liderazgo es algo que se puede enseñar.
El liderazgo no es ninguna especie de club exclusivo para «los que ya nacieron con la
membrecía». Las características personales que constituyen la materia prima del liderazgo pueden
adquirirse. Enlácelascon el deseo de ser líder y nada le impedirá llegar a serlo.
Según John Maxwell existen 4 tipos de lideres
Tipo de lider Caracteristicas
El líder dirigente: 1. Nace con cualidades de liderazgo
2. Ha visto modelarse el liderazgo a
través de toda la vida.
3. Ha aprendido más sobre
liderazgo por medio de una capacitación.
4. Tiene autodisciplina para llegar a
ser un gran líder.
Nota: Tres de estas cuatro cualidades se
adquieren.
El líder que se ha formado: 1. Ha visto modelarse el liderazgo la
mayor parte de su vida.
2. Ha aprendido sobre liderazgo
por medio de capacitación.
3. Tiene autodisciplina para llegar a
ser un gran líder.
Nota: Las tres cualidades se adquieren.
El líder latente: 1. Ha visto modelarse el liderazgo
recientemente.
2. Está aprendiendo a ser líder por
medio de capacitación.
3. Tiene autodisciplina para llegar a
ser un buen líder.
Nota: Las tres cualidades se adquieren.
El líder limitado: 1. Tiene pocos nexos o ninguno
con líderes.
2. No ha recibido capacitación o
ésta ha sido escasa.
3. Tiene deseos de llegar a ser líder.
Incremento del rendimiento en las empresas
Nota: Las tres cualidades pueden adquirirse.
Cinco características que separan a los «administradores líderes» de los
«administradores comunes y corrientes»:
1. Los administradores líderes son pensadores con visión a largo plazo que vislumbran
más allá de los problemas del día y los informes trimestrales.
2. Los administradores líderes se interesan en sus compañías sin limitarse a las unidades
que dirigen. Quieren saber cómo todos los departamentos de la compañía
3. se afectan unos a otros, y constantemente traspasan sus áreas específicas de
influencia.
4. Los administradores líderes enfatizan la visión, los valores y la motivación.
5. Los administradores líderes tienen fuerte capacidad política para enfrentar los
conflictos inherentes a los múltiples constituyentes.
6. Los administradores líderes no aceptan el «status quo»
La administración es el proceso de asegurar que el programa y objetivos de la organización se
implementen. El liderazgo, en cambio, tiene que ver con suscitar una visión y una motivación en la
gente.
Definición de liderazgo
El liderazgo es influencia. Eso es todo. Nada más, nada menos. Mi proverbio favorito sobre el
liderazgo es: El que piensa que dirige y no tiene a nadie siguiéndole, sólo está dando un paseo.
Los sociólogos nos dicen que aun el individuo más introvertido influirá en ¡diez mil personas
durante toda su vida!
En cualquier situación dada, con cualquier grupo dado, hay una persona que ejerce una
influencia prominente. Esta persona puede cambiar con un grupo diferente de personas o en una
situación diferente para convertirse en alguien que recibe la influencia de otro
La mejor inversión en el futuro es una adecuada influencia en el presente. El asunto no es si
usted influye en alguien o no. Lo que se necesita determinar es qué clase de influencia ejercerá usted.
Conozca y aplique las cualidades que se necesitan para tener éxito en el liderazgo
Incremento del rendimiento en las empresas
El liderazgo consta de varios niveles que uno tiene que ir escalando. En la medida que escale
cada nivel se requerirá de mayor compromiso.
Aquí está una lista de varias características que deben manifestarse con un grado de excelencia
antes de que sea posible el avance a otro nivel.
Nivel 1: Posición/ Derechos
1. Conozca bien en qué consiste su trabajo (descripción de trabajo).
2. Conozca la historia de la organización.
3. Relacione la historia de la organización con la gente de la organización (en otras
palabras, sea el jugador de un equipo).
4. Acepte la responsabilidad.
5. Haga su trabajo con una excelencia duradera.
6. Haga más de lo que se espera de usted.
7. Ofrezca ideas creativas de cambio y mejoramiento.
Nivel 2: Permiso/ Relaciones
1. Posea un amor genuino por la gente.
2. Haga más exitosos a quienes trabajan con usted.
3. Vea a través de los ojos de otras personas.
4. Guste más de la gente que de los procedimientos.
5. Triunfe o no haga nada.
6. Acompáñese de otros en su trayectoria.
7. Trate con sabiduría a la gente difícil.
Nivel 3: Producción/ Resultados
1. Inicie y acepte la responsabilidad de crecer.
2. Desarrolle y siga una declaración de propósito.
3. Haga de su descripción de trabajo y de la energía, una parte integrante de la
declaración de propósito.
4. Desarrolle responsabilidad por los resultados, comenzando por usted mismo.
5. Conozca y haga las cosas que brindan una alta retribución.
6. Comunique la estrategia y visión de la organización.
7. Conviértase en un agente de cambio y detecte cuándo es el tiempo oportuno.
8. Haga las decisiones difíciles que producirán un cambio.
Nivel 4: El Desarrollo Humano/ Reproducción
1. Comprenda que las personas son su activo más valioso.
2. Dé prioridad al desarrollo de las personas.
3. Sea un modelo que los demás imiten.
4. Ponga todos sus esfuerzos de liderazgo en el veinte por ciento de la gente de más
alto nivel.
5. Exponga a los líderes clave a oportunidades de crecimiento.
6. Atraiga a otros ganadores/productores hacia la meta común.
7. Entréguese de corazón de tal manera que esto complemente su liderazgo.
Nivel 5: Personalidad/ Respeto
1. Sus seguidores son leales y están dispuestos a sacrificarse.
Incremento del rendimiento en las empresas
2. Usted ha pasado años dirigiendo y formando líderes.
3. Usted ha llegado a ser un estadista/asesor y es buscado por otros.
4. Su mayor satisfacción se deriva de observar el desarrollo y el crecimiento de los
demás.
5. Usted trasciende la organización.
Enfoque Situacional
Postula que el tipo de comportamiento de liderazgo necesario para impulsar el desempeño
individual y del grupo depende en gran medida de la situación que se presente, de las características
de los seguidores y del ambiente organizacional.
Combinación de dimensiones
Motivador Participativo
Delegador Ordenador
SITUACION ALTERNATIVAS DE ACCION
1. Últimamente sus subordinados no
responden ante el trato amable y la
evidente preocupación por su bienestar. El
rendimiento general está disminuyendo
rápidamente.
a) Insista en el uso de procedimientos
uniformes y en la necesidad de que cada
uno cumpla con sus funciones.
b) Esté disponible para el diálogo, pero
no ejerza ninguna presión para entablarlo.
c) Converse primero con sus
subordinados y después fije las metas.
d) Deje intencionalmente de
intervenir.
2. El rendimiento que se observa en el
grupo está aumentando. Usted ha estado
asegurándose de que todos los miembros
de éste conozcan bien sus funciones y las
normas de trabajo.
a) Mantenga un trato amable, pero
cerciórese continuamente de que todos los
miembros del grupo conozcan bien sus
funciones y las normas de trabajo.
b) No tome ninguna acción definitiva.
c) Haga todo lo posible para que el
grupo se sienta importante y participe en
los asuntos de la empresa.
d) Recalque la importancia de cumplir
con los plazos fijados y las funciones
respectivas.
Incremento del rendimiento en las empresas
3. Los miembros de su grupo no
pueden resolver un problema dado. En
general, usted los ha dejado resolver
siempre por sí solos los problemas. El
rendimiento del grupo y las relaciones
interpersonales andan bien.
a) Trate de despertar el interés de los
integrantes del grupo en el problema y
procure resolverlo.
b) Deje que el grupo lo resuelva solo.
c) Actúe rápida y firmemente para
resolver el problema y corregir la situación.
d) Anime al grupo a tratar de resolver
el problema y esté disponible para el
diálogo.
4. Está usted considerando realizar un
cambio fundamental. Sus subordinados
tienen un magnífico historial de servicios y
respetan la necesidad del cambio.
a) Permita la participación del grupo
en la ejecución del cambio, pero no la exija.
b) Anuncie los cambios y luego
ejecútelos supervisándolos
cuidadosamente.
c) Permita que el grupo formule su
propia orientación en el proceso de
cambio.
d) Incorpore las recomendaciones que
le presente el grupo, pero dirija usted
mismo la realización del cambio.
5. El rendimiento del grupo ha estado
bajando durante los últimos meses. Sus
integrantes no se han interesado en
cumplir con los objetivos fijados. En el
pasado, la redefinición de las funciones ha
dado siempre buenos resultados. Ha sido
necesario recordarles constantemente sus
funciones para que las desempeñaran
oportunamente.
a) Permita que el grupo formule su
propia orientación.
b) Incorpore las recomendaciones de
grupo, pero cerciórese de que los objetivos
se cumplan.
c) Redefina las metas y supervise
cuidadosamente su realización.
d) Permita la participación del grupo
en la fijación de las metas, pero no ejerza
presión alguna sobre sus integrantes.
6. Usted se ha incorporado a un
ambiente de trabajo dirigido con eficiencia.
El jefe anterior fue sumamente rígido.
Usted desea mantener un alto nivel de
productividad, pero le gustaría iniciar un
proceso de humanización del ambiente de
trabajo.
a) Haga todo lo posible para que el
grupo se sienta importante y participe en
los asuntos de la empresa.
b) Recalque lo importante que es
cumplir con los plazos y las funciones
respectivas.
c) Deje intencionalmente de
intervenir.
d) Consiga que el grupo participe en el
proceso de toma de decisiones, pero
cerciórese de que los objetivos se cumplan.
Incremento del rendimiento en las empresas
7. Usted está considerando realizar
cambios importantes en la estructura de su
organización. Los miembros del grupo le
han presentado recomendaciones respecto
a los cambios que juzgan necesarios. El
grupo ha demostrado flexibilidad en su
actuación diaria.
a) Defina el cambio y supervise
cuidadosamente su ejecución.
b) Logre la aprobación de los
integrantes del grupo respecto al cambio y
permítales organizar su ejecución.
c) Esté dispuesto a realizar los
cambios que le recomienden, pero
mantenga el control de su ejecución.
d) Evite la confrontación; deje las
cosas como están.
8. El rendimiento del grupo y las
relaciones interpersonales andan bien.
Usted se siente algo inseguro en la función
de dirección del grupo.
a) Deje al grupo tranquilo.
b) Discuta la situación con el grupo y
luego inicie los cambios necesarios.
c) Tome las medidas necesarias para
orientar a sus subordinados hacia un
sistema de trabajo bien definido.
d) Cuídese de perjudicar sus relaciones
con sus subordinados haciendo excesivo
uso de su autoridad.
9. Su jefe lo ha designado director de
un comité que ha tardado bastante en
presentar sus recomendaciones respecto a
la ejecución de ciertos cambios. El grupo
no entiende sus metas, pocos se reúnen.
Las juntas se han convertido en reuniones
secretas. En potencia tienen el talento
necesario para salir avantes.
a) Deje que el grupo lo resuelva.
b) Incorpore las recomendaciones del
grupo, pero cerciórese de que los objetivos
se cumplan.
c) Redefina las metas y supervise
cuidadosamente su ejecución.
d) Permita la participación del grupo
en la fijación de las metas, pero no ejerza
presión alguna sobre sus integrantes.
10.Sus subordinados ordinariamente
capaces de asumir responsabilidades, no
están respondiendo favorablemente ante la
nueva definición de las normas de trabajo
que usted les ha presentado.
a) Permita la participación de los
miembros del grupo en la redefinición de
las normas de trabajo, pero no ejerza
presión alguna sobre ellos.
b) Haga una redefinición de las normas
y supervise cuidadosamente su aplicación.
c) No ejerza presión alguna para evitar
una confrontación.
d) Incorpore las recomendaciones del
grupo a la nueva definición de las normas
de trabajo, pero cerciórese de que las
normas se cumplan.
11.Lo han ascendido a un puesto a) Tome las medidas necesarias para
Incremento del rendimiento en las empresas
nuevo. El jefe anterior no tenía interés en
participar en los asuntos del grupo. El
grupo ha estado desempeñando sus
funciones con satisfacción y ejerciendo
debidamente su autoridad. Las relaciones
entre los miembros del grupo andan bien.
orientar a sus subordinados hacia un
sistema de trabajo bien definido.
b) Incorpore a sus subordinados en el
proceso de toma de decisiones y apoye sus
contribuciones.
c) Analice el rendimiento previo de
grupo y luego examine la necesidad de
aplicar nuevos métodos.
d) Continúe sin ocuparse del grupo.
12.Informaciones recientes indican que
hay dificultades internas entre sus
subordinados. El grupo tiene un historial
de rendimiento notable. Sus integrantes
perseveran en el cumplimiento de las metas
a largo plazo. El año precedente han
trabajado en forma armónica. Todos
poseen altas calificaciones para sus
funciones.
a) Proponga una solución a sus
subordinados y considere la necesidad de
nuevos métodos.
b) Permita que los miembros del grupo
lo resuelvan solos.
c) Actúe rápida y firmemente para
corregir y reorientar.
d) Esté dispuesto para discutir,
cuidando no dañar las relaciones entre jefe
y subordinado.
ESTILO DE LIDERAZGO
(Hoja de respuetas)
Situa- ALTERNATIVAS DE ACCION
cione
s
( 1 ) ( 2 ) ( 3 ) ( 4 )
1 A C B D
2 D A C B
Incremento del rendimiento en las empresas
3 C A D B
4 B D A C
5 C B D A
6 B D A C
7 A C B D
8 C B D A
9 C B D A
10 B D A C
11 A C B D
Incremento del rendimiento en las empresas
12 C A D B
( 1 ) ( 2 ) ( 3 ) ( 4 )
Evaluacion de respuestas
VALORES
Según la efectividad de las respuestas
+ 2
+ 1
- 2
- 1
Efectividad de liderazgo
+24 Excelente
+18 Muy bueno
+12 Bueno
+6 Aceptable
Cualquier resultado positivo (+) hasta +5, Regular
Cualquier resultado negativo (-) hasta -5, Inaceptable
-6 Malo
-12 Deficiente
-18 Pésimo
-24 Mediocre
Evaluacion de situación 1
Incremento del rendimiento en las empresas
a) Insista en el uso de procedimientos uniformes y en la necesidad de que cada uno
cumpla con sus funciones. +2
b) Esté disponible para el diálogo, pero no ejerza ninguna presión para entablarlo.-1
c) Converse primero con sus subordinados y después fije las metas. +1
d) Deje intencionalmente de intervenir. -2
Evaluación de situación 2
a) Mantenga un trato amable, pero cerciórese continuamente de que todos los
miembros del grupo conozcan bien sus funciones y las normas de trabajo.+2
b) No tome ninguna acción definitiva. -2
c) Haga todo lo posible para que el grupo se sienta importante y participe en los
asuntos de la empresa. +1
d) Recalque la importancia de cumplir con los plazos fijados y las funciones respectivas.
-1
Evaluación de situación 3
a) Trate de despertar el interés de los integrantes del grupo en el problema y procure
resolverlo. +1
b) Deje que el grupo lo resuelva solo. -1
c) Actúe rápida y firmemente para resolver el problema y corregir la situación. -2
d) Anime al grupo a tratar de resolver el problema y esté disponible para el diálogo. +2
Evaluación de situación 4
a) Permita la participación del grupo en la ejecución del cambio, pero no la exija. +1
b) Anuncie los cambios y luego ejecútelos supervisándolos cuidadosamente. -2
c) Permita que el grupo formule su propia orientación en el proceso de cambio. -1
d) Incorpore las recomendaciones que le presente el grupo, pero dirija usted mismo la
realización del cambio. +2
Evaluación de situación 5
a) Permita que el grupo formule su propia orientación. -2
Incremento del rendimiento en las empresas
b) Incorpore las recomendaciones de grupo, pero cerciórese de que los objetivos se
cumplan. +1
c) Redefina las metas y supervise cuidadosamente su realización. +2
d) Permita la participación del grupo en la fijación de las metas, pero no ejerza presión
alguna sobre sus integrantes. - 1
Evaluación de situación 6
a) Haga todo lo posible para que el grupo se sienta importante y participe en los
asuntos de la empresa. +1
b) Recalque lo importante que es cumplir con los plazos y las funciones respectivas. -1
c) Deje intencionalmente de intervenir. -2
d) Consiga que el grupo participe en el proceso de toma de decisiones, pero cerciórese
de que los objetivos se cumplan. +2
Evaluación de situación 7
a) Defina el cambio y supervise cuidadosamente su ejecución. -1
b) Logre la aprobación de los integrantes del grupo respecto al cambio y permítales
organizar su ejecución. +1
c) Esté dispuesto a realizar los cambios que le recomienden, pero mantenga el control
de su ejecución. +2
d) Evite la confrontación; deje las cosas como están. -2
Evaluación de situación 8
a) Deje al grupo tranquilo. +2
b) Discuta la situación con el grupo y luego inicie los cambios necesarios. +1
c) Tome las medidas necesarias para orientar a sus subordinados hacia un sistema de
trabajo bien definido. -2
d) Cuídese de perjudicar sus relaciones con sus subordinados haciendo excesivo uso de
su autoridad. -1
Evaluación de situación 9
Incremento del rendimiento en las empresas
a) Deje que el grupo lo resuelva. -2
b) Incorpore las recomendaciones del grupo, pero cerciórese de que los objetivos se
cumplan. +1
c) Redefina las metas y supervise cuidadosamente su ejecución. +2
d) Permita la participación del grupo en la fijación de las metas, pero no ejerza presión
alguna sobre sus integrantes. -1
Evaluacion de situación 10
a) Permita la participación de los miembros del grupo en la redefinición de las normas
de trabajo, pero no ejerza presión alguna sobre ellos. +2
b) Haga una redefinición de las normas y supervise cuidadosamente su aplicación. -1
c) No ejerza presión alguna para evitar una confrontación. -2
d) Incorpore las recomendaciones del grupo a la nueva definición de las normas de
trabajo, pero cerciórese de que las normas se cumplan. +1
Evaluación de situación 11
a) Tome las medidas necesarias para orientar a sus subordinados hacia un sistema de
trabajo bien definido. -2
b) Incorpore a sus subordinados en el proceso de toma de decisiones y apoye sus
contribuciones. -1
c) Analice el rendimiento previo de grupo y luego examine la necesidad de aplicar
nuevos métodos. +1
d) Continúe sin ocuparse del grupo. +2
Evaluación de situación 12
a) Proponga una solución a sus subordinados y considere la necesidad de nuevos
métodos. -1
b) Permita que los miembros del grupo lo resuelvan solos. +1
c) Actúe rápida y firmemente para corregir y reorientar. -2
d) Esté dispuesto para discutir, cuidando no dañar las relaciones entre jefe y
subordinado. +2
Incremento del rendimiento en las empresas
Capítulo III Administración Financiera
¿Qué es la administración financiera?
La administración financiera se ocupa de la adquisición, el financiamiento y la administración de
bienes con alguna meta global en mente. Así, la función de decisión de la administración financiera
puede desglosarse en tres áreas importantes: decisiones de inversión, financiamiento y
administración de bienes.
Decisión de inversión
La decisión de inversión es la más importante de las tres decisiones primordiales de la compañía
en cuanto a la creación de valor. Comienza con una determinación de la cantidad total de bienes
necesarios para la compañía. Imagine por un momento el balance general de la compañía. Piense en
la deuda y el capital de los dueños que se lista en el lado derecho del balance general. El director
financiero necesita determinar la cantidad de dinero que aparece arriba de las líneas dobles en el lado
izquierdo; esto es, el tamaño de la empresa. Aun cuando este número se conoce, todavía debe
decidirse la composición de los bienes. Por ejemplo, ¿qué porción de los bienes totales de la empresa
debe destinarse a capital en efectivo o a inventario? Además, el lado opuesto de la inversión —la
desinversión— no debe ignorarse. Es posible que los bienes que no se pueden justificar
económicamente tengan que reducirse, eliminarse o reemplazarse.
Decisión financiera
La segunda decisión importante de la compañía es la decisión financiera. Aquí el director
financiero se ocupa de los componentes del lado derecho del balance. Si usted observa la
combinación de financiamientos para empresas en todas las industrias, verá marcadas diferencias.
Algunas compañías tienen deudas relativamente grandes, mientras que otras casi están libres de
endeudamiento. ¿El tipo de financiamiento empleado marca la diferencia? Si es así, ¿por qué? Y, en
cierto sentido, ¿se puede considerar una mezcla de financiamientos como la mejor?
Por otro lado, la política de dividendos debe verse como parte integral de la decisión financiera
de la compañía. La razón de pago de dividendos determina la cantidad de utilidades que puede
retener la compañía. Retener una mayor cantidad de las utilidades actuales en la empresa significa
que habrá menos dinero disponible para los pagos de dividendos actuales. Por lo tanto, el valor de
los dividendos pagados a los accionistas debe estar equilibrado con el costo de oportunidad de las
utilidades retenidas como medio de financiamiento de capital.
Decisión de administración de bienes
La tercera decisión importante de la compañía es la decisión de administración de bienes. Una
vez que se adquieren los bienes y se obtiene el financiamiento adecuado, hay que administrar esos
bienes de manera eficiente. El director financiero tiene a su cargo responsabilidades operativas de
diferentes grados en relación con los bienes existentes. Estas responsabilidades requieren que se
ocupe más de los activos corrientes que de los activos fijos. Una gran parte de la responsabilidad de
la administración de activos fijos recae en los gerentes operativos que emplean esos bienes.
Incremento del rendimiento en las empresas
Creación del valor
Con frecuencia, la maximización de la ganancia se presenta como el objetivo adecuado de la
empresa.
Sin embargo, de acuerdo con esta meta, un administrador puede mostrar incrementos continuos
en la ganancia simplemente emitiendo acciones y usando los fondos para invertir en bonos del
Tesoro. Para muchas empresas, el resultado sería una disminución en el reparto de utilidades de cada
propietario; es decir, las utilidades por acción disminuirían. Por consiguiente, maximizar las
utilidades por acción con frecuencia se considera una versión mejorada de la maximización de la
ganancia. No obstante, maximizar las utilidades por acción no es una meta totalmente adecuada
porque no especifica el momento o la duración del rendimiento esperado.
Otra limitación del objetivo de maximizar las utilidades por acción —limitación que comparten
otras medidas de rendimiento tradicionales, como el rendimiento sobre la inversión— es el riesgo no
considerado. Algunos proyectos de inversión son mucho más riesgosos que otros. Como resultado,
el flujo de utilidades por acción esperado sería más riesgoso si se emprenden tales proyectos.
Además, una compañía será más o menos riesgosa dependiendo de la deuda en relación con el
patrimonio en su estructura de capital. Este riesgo financiero también contribuye al riesgo global del
inversionista.
Dos compañías pueden tener el mismo ingreso esperado por acción, pero si el flujo de utilidades
de una está sujeto a un riesgo considerablemente mayor que el de la otra, el precio de mercado de
sus acciones puede ser menor.
Por último, este objetivo no toma en cuenta el efecto de la política de dividendos en el precio de
mercado de la acción. Si el único objetivo fuera maximizar las utilidades por acción, la empresa
nunca pagaría dividendos. Siempre puede mejorar las utilidades por acción reteniendo las utilidades e
invirtiéndolas a cualquier tasa de rendimiento positiva, aunque sea pequeña. En la medida en que el
pago de dividendos puede afectar el valor de la acción, la maximización de las ganancias por acción
no será un objetivo satisfactorio por sí mismo.
Análisis de estado financieros
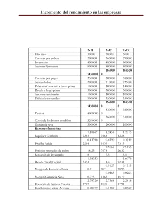
Estados financieros
El análisis financiero implica el uso de varios estados financieros. Estos estados hacen varias
cosas.
Primero, el balance general resume los bienes, pasivos y el capital de los dueños de un negocio
en un momento, generalmente al final del año o de un trimestre. Luego, el estado de pérdidas y
ganancias resume los ingresos y gastos de la compañía durante un periodo determinado, por lo
general un año o un trimestre. Aunque el balance general representa una fotografía de la posición
financiera en ese momento, el estado de pérdidas y ganancias describe un resumen de la rentabilidad en
el tiempo. De estos dos estados (en algunos casos, con un poco de información adicional), se pueden
Incremento del rendimiento en las empresas
obtener ciertos estados derivados, como un estado de utilidades retenidas, un estado de fuentes y
uso de fondos, y un estado de flujos de efectivo.
Al analizar los estados financieros, tal vez quiera usar un programa de hoja de cálculo de
computadora.
Para los análisis repetitivos, un programa como éste permite cambiar las suposiciones y simular
con facilidad. Analizar diferentes escenarios da una mejor visión de las situaciones. De hecho, los
estados financieros son una aplicación ideal de estos poderosos programas y su uso para el análisis
financiero (tanto interno como externo) es bastante común.
Información del estado de pérdidas y ganancias
El costo de los bienes vendidos representa el costo de fabricación real de los productos que se
vendieron durante el periodo.
Incluye el costo de las materias primas, la mano de obra asociada con la producción y los gastos
generales relacionados con los productos vendidos. Los gastos de ventas, generales y administrativos
al igual que los gastos en intereses se muestran separados de los costos de vender bienes porque se
ven como gastos del periodo y no como costos de producción.
Uso de las razones financieras
Para evaluar la condición financiera y el desempeño de una empresa, el analista financiero
necesita hacer una “revisión” completa de varios aspectos de la salud financiera. Una herramienta
que se emplea con frecuencia en esta revisión es una razón financiera, o índice o cociente financiero,
que relaciona dos piezas de datos financieros dividiendo una cantidad entre otra.
¿Por qué molestarnos en obtener una razón financiera? ¿Por qué no simplemente vemos los
datos en sí? Calculamos estos indicadores porque de esta manera obtenemos una comparación que
puede resultar más útil que los números por sí solos. Por ejemplo, suponga que una empresa tuvo
una cifra de ganancia neta este año de $1 millón. Eso parece bastante rentable. Pero, ¿qué pasa si
tiene $200 millones invertidos en activos totales? Al dividir la ganancia neta entre los activos totales,
se obtiene $1M/$200M = 0.005, el rendimiento de la empresa sobre los activos totales. El 0.005
significa que cada dólar de activos invertido en la empresa tuvo un rendimiento de medio punto
porcentual. Una cuenta de ahorros da un rendimiento sobre la inversión mejor que éste y con menos
riesgo. En este ejemplo, la razón resultó bastante informativa. Pero tenga cuidado. Necesita ser
precavido al elegir e interpretar las razones. Tome el inventario y divídalo entre el capital adicional
recibido. Obtiene una razón, pero lo retamos a que logre dar una interpretación significativa de la cifra
resultante
Comparaciones internas. El análisis de las razones financieras implica dos tipos de
comparaciones.
Primero, el analista puede comparar una razón actual con una pasada o una esperada en el futuro
para la misma compañía. La liquidez corriente (la razón entre los activos actuales y los pasivos
actuales) para el presente año puede compararse con la misma razón para el año anterior. Cuando las
razones financieras se organizan para cierto número de años (quizás en una hoja de cálculo), el
analista puede determinar la composición del cambio y si ha habido mejora o deterioro en la
condición financiera de la empresa y su desempeño en el tiempo. En resumen, no nos preocupa
Incremento del rendimiento en las empresas
tanto una razón en un momento determinado, más bien nos interesa esa razón en el tiempo. Las
razones financieras también se pueden calcular para estados proyectados, o pro forma, y compararlas
con las razones presentes y pasadas.
Comparaciones externas y fuentes de razones industriales. El segundo método de comparación
incluye comparar las razones de una empresa con las de otras similares o con los promedios
industriales en el mismo momento.
Tipos de razones
Las razones que se emplean comúnmente son, en esencia, de dos tipos. El primero resume algún
aspecto de la “condición financiera” de la empresa en un momento, cuando se prepara el balance
general. Estas razones se llaman razones del balance general, que es bastante apropiado porque tanto el
numerador como el denominador en cada razón provienen directamente del balance general. El
segundo tipo de razón resume algún aspecto del desempeño de la compañía en un periodo dado, por
lo general un año. Estas razones se llaman razones del estado de pérdidas y ganancias o razones de pérdidas y
ganancias/balance general. Las razones del estado de pérdidas y ganancias comparan un elemento de
“flujo” de este estado con otro elemento de flujo del mismo estado. La razón de estado de pérdidas
y ganancias/balance general compara un elemento de flujo (estado de pérdidas y ganancias) en el
numerador con un elemento de las “acciones” (balance general) en el denominador. El hecho de
comparar un flujo con una acción plantea un problema potencial para el analista. Corremos el riesgo
de una posible correspondencia equivocada de variables.
Razones de balance General
Razones de liquidez
Las razones de liquidez se usan para medir la capacidad de una empresa para cumplir sus
obligaciones a corto plazo. Comparan las obligaciones a corto plazo con los recursos disponibles a
Incremento del rendimiento en las empresas
corto plazo (o actuales) para cumplir con esas obligaciones. A partir de estas razones se puede
obtener un panorama de la solvencia de efectivo actual de una empresa y su capacidad para seguir
siendo solvente en caso de adversidad.
Liquidez corriente. La liquidez corriente es una de las razones de liquidez más generales y
empleadas.
Razón de la prueba ácida (rápida). Una medida más conservadora de la liquidez es la razón de la
prueba ácida, o rápida.
Razones de apalancamiento financiero (deudas)
Razón entre deuda y capital. Para evaluar el grado en el que la empresa está usando dinero
prestado, podemos usar varias razones de endeudamiento. La razón entre deuda y capital se calcula
simplemente dividiendo la deuda total de la empresa (incluyendo los pasivos corrientes) entre el
capital de los accionistas:
Razón entre deuda y activos totales. La razón entre deuda y activos totales se obtiene dividiendola
deuda total de una empresa entre sus activos totales:
Además de las dos razones de endeudamiento anteriores, quizá queramos calcular la siguiente
razón, que considera sólo la capitalización a largo plazo de la empresa:
Razones del estado de pérdidas y ganancias y de estado de perdida
Ahora nos centraremos en tres tipos nuevos de razones —razones de cobertura, actividad y
rentabilidad— que se derivan de los datos ya sea del estado de pérdidas y ganancias o de la razón
estado de pérdidas y ganancias/balance general. Ya no hablamos sólo de relaciones entre acciones
(balance general). Ahora cada razón relaciona un flujo (estado de pérdidas y ganancias) con otro
Incremento del rendimiento en las empresas
flujo o una mezcla de flujos con un elemento de las acciones. (Y para comparar un flujo con un
elemento de las acciones correctamente, podemos necesitar algunos ajustes menores).
Razones de cobertura
Las razones de cobertura están diseñadas para relacionar los cargos financieros de una empresa
con su capacidad para cubrirlos. Algunos organismos calificadores de bonos, como Moody’s
Investors Service y Standard & Poor’s, utilizan con frecuencia estas razones. Una de las razones de
cobertura más tradicionales es la razón de cobertura de interés, o intereses devengados. Esta razón es
simplemente la razón de las utilidades antes del interés y los impuestos para un periodo específico a
la cantidad de cargos de interés para el periodo; es decir:
Razones de actividad
Las razones de actividad, también conocidas como razones de eficiencia o de rotación, miden qué tan
efectiva es la forma en que la empresa utiliza sus activos. Como se verá, algunos aspectos del análisis
de actividad están muy relacionados con el análisis de liquidez. En esta sección, centraremos la
atención más que nada en qué tan efectiva es la forma en que la empresa maneja dos grupos de
bienes específicos (cuentas por cobrar e inventarios) y sus activos totales en general.
Cuentas por cobrar. La razón de rotación de cuentas por cobrar (RCC) proporciona un panorama de la
calidad de las cuentas por cobrar de la empresa y qué tan exitosa es en sus cobros. Esta razón se
calcula dividiendo las cuentaspor cobrar entre las ventas netas a crédito anuales:
La rotación de cuentas por cobrar en días (CCD), o periodo de cobro promedio, se calcula como
O de manera equivalente:
Cuentas por cobrar vencidas. Otro medio por el que podemos obtener un panorama de la
liquidez de cuentas por cobrar y la capacidad de la administración para reforzar su política de crédito
es el de las cuentas por cobrar vencidas.
Incremento del rendimiento en las empresas
Actividad de cuentas por pagar. En ocasiones, una empresa desea estudiar su propia
capacidad de pago oportuno a los proveedores o el de algún potencial cliente candidato a crédito. En
esos casos, es deseable obtener la antigüedad de cuentas por pagar, muy parecida a la que se acaba de
ilustrar para las cuentas por cobrar. Este método de análisis combinado con el menos exacto de la
razón de rotación de cuentas por pagar (CP) (compras a crédito anuales divididas entre las cuentas
pagaderas) nos permite analizar las cuentas por pagar casi de la misma manera que analizamos las
cuentas por cobrar. Además, podemos calcular la rotación de cuentas por pagar en días (CPD) o el periodo
promedio de pago como:
o, de manera equivalente,
donde las cuentas por pagar son el saldo final (o quizás el promedio) por pagar del año, y las
compras a crédito anuales son las compras externas durante el año. Esta cifra indica la antigüedad
promedio de las cuentas por pagar de la compañía.
Actividad de inventarios.
Para ayudar a determinar qué tan efectiva es la empresa al administrar el inventario (y también
para obtener una indicación de la liquidez del inventario), calculamos la razón de rotación de inventario
(RI):
Una medida alternativa de la actividad de inventario es la rotación de inventario en días (RID)
O, de manera equivalente,
Figura de ciclo de operación contra ciclo de efectivo
Incremento del rendimiento en las empresas
Ciclo de operación contra ciclo de efectivo. Un resultado directo de nuestro interés tanto en
la liquidez como en las razones de actividad es el concepto del ciclo de operación de una empresa. El
ciclo de operación es el tiempo que transcurre desde el compromiso de efectivo para compras hasta el
cobro de las cuentas por cobrar que resultan de la venta de bienes o servicios. Es como si ponemos
en marcha un cronómetro cuando compramos las materias primas y lo detenemos cuando recibimos
el efectivo después de haber vendido los bienes. El tiempo que indica el cronómetro (casi siempre
en días) es el ciclo de operación de una empresa. Matemáticamente, el ciclo de operación es igual a:
Hacemos hincapié en el hecho de que el cronómetro se pone en marcha con el compromiso de
efectivo para compras y no cuando se paga el efectivo mismo. El motivo de esta sutil distinción es
que la mayoría de las empresas no pagan la materia prima de inmediato, sino compran a crédito e
incurren en una cuenta por pagar. Sin embargo, si queremos medir el tiempo desde el pago en
efectivo para compras hasta el cobro de efectivo por las ventas, es sencillo. Restamos la rotación de
cuentas por pagar en días (CPD) del ciclo de operación y obtenemos el ciclo de efectivo de la
empresa.
Rotación de activos totales (o de capital). La relación entre las ventas netas y los activos
totales se conoce como razón de rotación de activos totales o razón de rotación de capital
Incremento del rendimiento en las empresas
Razones de rentabilidad
Las razones de rentabilidad son de dos tipos: las que muestran la rentabilidad en relación con las
ventas y las que la muestran en relación con la inversión. Juntas, estas razones indican la efectividad
global de la operación de la empresa.
Rentabilidad en relación con las ventas. La primera razón que consideramos es el margen de
ganancias brutas:
Una medida más específica de la rentabilidad de las ventas es el margen de ganancia neta:
Rentabilidad en relación con la inversión. El segundo grupo de razones de rentabilidad se
relaciona con las ganancias sobre la inversión. Una de estas medidas es la tasa de rendimiento sobre la
inversión (RSI), o rendimiento sobre activos:
RSI y el enfoque de Du Pont. Hacia 1919 Du Pont comenzó a usar un enfoque particular para el
análisis de razones con la finalidad de evaluar la efectividad de la empresa. Una variación de este
enfoque tiene relevancia especial para entender el rendimiento sobre la inversión de una empresa.
Cuando multiplicamos el margen de ganancia neta por la rotación de los activos totales,
obtenemos el rendimiento sobre la inversión o la capacidad de generar ganancias sobre los activos totales.
Figura Capacidad de generar ganancia y el enfoque de Dupont.
Incremento del rendimiento en las empresas
Ni el margen de ganancia neta ni la razón de rotación de activos totales, por sí mismos,
representan una medida adecuada de la efectividad global. El margen de ganancia neta ignora la
utilización de activos, y la razón de rotación de los activos totales ignora la rentabilidad sobre las
ventas. La razón del rendimiento sobre la inversión, o capacidad de generar ganancias, resuelve estas
deficiencias.
Rendimiento sobre el capital (RSC). Otra medida de resumen del desempeño global de la
empresa es el rendimiento sobre el capital (RSC), que compara la ganancia neta después de impuestos
(menos los dividendos de acciones preferenciales, si las hay) con el capital que los accionistas han
invertido en la empresa:
Esta razón nos da la capacidad de generar ganancias sobre el valor en libros de la inversión
de los accionistas, y con frecuencia se usa para comparar dos o más empresas en la industria. Un
rendimiento alto sobre el capital suele reflejar la aceptación de oportunidades de inversión fuertes y
una administración de gastos efectiva. Sin embargo, si la empresa eligió usar un nivel de deuda alto
para los estándares de la industria, un RSC alto puede ser simplemente el resultado de aceptar un
riesgo financiero excesivo.
Para investigar este rendimiento con detalle, podemos utilizar un enfoque de Du Pont, que
desglosa esta medida de rendimiento en sus componentes:
Incremento del rendimiento en las empresas
Incremento del rendimiento en las empresas
Ejercicio
Acme Plumbing Company vende aditamentos de plomería en términos de 2/10, neto 30. Sus
estados financieros de los últimos tres años son los siguientes.
Usando las razones presentadas en el capítulo, analice la condición financiera de la compañía y
su desempeño durante los últimos tres años. ¿Hay algún problema?
Resolución
A continuación realizaremos el análisis para el 2x11 y luego en un tabla presentaremos los
demás.
1. Liquidez corriente
Activo corriente es efectivo y elementos que pueden convertirse en efectivo antes de un año. Y
pasivo corriente es deudas pagables en un plazo menor de un año.
Activo corriente= efectivo+ cuentas por cobrar+ inventario, Pasivo corriente= cuentas por
pagas,+ acumulados +préstamo bancario a corto plazo
𝐿𝑖𝑞𝑢𝑖𝑑𝑒𝑧 𝑐𝑜𝑟𝑟𝑖𝑒𝑛𝑡𝑒 =
𝐴𝑐𝑡𝑖𝑣𝑜 𝑐𝑜𝑟𝑟𝑖𝑒𝑛𝑡𝑒
𝑃𝑎𝑠𝑖𝑣𝑜 𝑐𝑜𝑟𝑟𝑖𝑒𝑛𝑡𝑒
𝐿𝑖𝑞𝑢𝑖𝑑𝑒𝑧 𝑐𝑜𝑟𝑟𝑖𝑒𝑛𝑡𝑒 2𝑥11 =
630000
530000
= 1.19
2. Razón de Prueba acida
𝑃𝑟𝑢𝑒𝑏𝑎 𝑎𝑐𝑖𝑑𝑎 =
𝐴𝑐𝑡𝑖𝑣𝑜 𝑐𝑜𝑟𝑟𝑖𝑒𝑛𝑡𝑒 − 𝑖𝑛𝑣𝑒𝑛𝑡𝑎𝑟𝑖𝑜
𝑃𝑎𝑠𝑖𝑣𝑜𝑠 𝑐𝑜𝑟𝑟𝑖𝑒𝑛𝑡𝑒
𝑃𝑟𝑢𝑒𝑏𝑎 𝑎𝑐𝑖𝑑𝑎 2𝑥11 =
230000
530000
= 0.43
Incremento del rendimiento en las empresas
3. Periodo promedio de cobro
𝑃𝑃𝐶 =
𝑑𝑖𝑎𝑠 𝑑𝑒𝑙 𝑎ñ𝑜
𝑅𝑜𝑡𝑎𝑐𝑖𝑜𝑛 𝑑𝑒 𝑐𝑢𝑒𝑛𝑡𝑎𝑠 𝑝𝑜𝑟 𝑐𝑜𝑏𝑟𝑎𝑟
𝑃𝑃𝐶2𝑥11 =
365
(
20000
4000000
)
= 18
4. Rotación de inventario
𝑅𝐼 =
𝐶𝑜𝑠𝑡𝑜 𝑑𝑒 𝑏𝑖𝑒𝑛𝑒𝑠 𝑣𝑒𝑛𝑑𝑖𝑑𝑜𝑠
𝐼𝑛𝑣𝑒𝑛𝑡𝑎𝑟𝑖𝑜
𝑅𝐼 2𝑥11 =
3200000
400000
= 8
5. Deuda total/ Capital
𝐷𝑇
𝐶
=
𝐷𝑒𝑢𝑑𝑎 𝑇𝑜𝑡𝑎𝑙
𝐶𝑎𝑝𝑖𝑡𝑎𝑙 𝐴𝑐𝑐𝑖𝑜𝑛𝑖𝑠𝑡𝑎
𝐷𝑇
𝐶
2𝑥11 =
830000
600000
= 1.38
6. Margen de Ganancias brutas
𝑀𝐺𝐵 =
𝑉𝑒𝑛𝑡𝑎𝑠 𝑛𝑒𝑡𝑎𝑠 − 𝑐𝑜𝑠𝑡𝑜𝑠 𝑑𝑒 𝑣𝑒𝑛𝑡𝑎𝑠
𝑉𝑒𝑛𝑡𝑎𝑠 𝑛𝑒𝑡𝑎𝑠
𝑀𝐺𝐵 2𝑥11 =
4000000 − 3200000
4000000
= 0.20
7. Margen de Ganancias netas
𝑀𝐺𝑁 =
𝐺𝑎𝑛𝑎𝑐𝑖𝑎𝑠 𝑛𝑒𝑡𝑎𝑠
𝑉𝑒𝑛𝑡𝑎𝑠 𝑛𝑒𝑡𝑎𝑠
𝑀𝐺𝑁 =
300000
4000000
= 0.075
8. Rotación de activos totales
𝑅𝐴𝑇 =
𝑉𝑒𝑛𝑡𝑎𝑠 𝑁𝑒𝑡𝑎𝑠
𝐴𝑐𝑡𝑖𝑣𝑜𝑠 𝑇𝑜𝑡𝑎𝑙𝑒𝑠
𝑅𝐴𝑇 2𝑥11 =
4000000
1430000
= 2.8
9. Rendimiento sobre activos
𝑅𝑂𝐴 = 𝑅𝐴𝑇 × 𝑀𝐺𝑁
𝑅𝑂𝐴 2𝑥11 = 2.8 × 0.075 = 0.21
Incremento del rendimiento en las empresas
2x11 2x12 2x13
Efectivo 30000 20000 5000
Cuentas por cobrar 200000 260000 290000
Inventario 400000 480000 600000
Activos fijos netos 800000 800000 800000
1430000
156000
0
169500
0
Cuentas por pagar 230000 300000 380000
Acumulados 200000 210000 225000
Préstamo bancario a corto plazo 100000 100000 140000
Deuda a largo plazo 300000 300000 300000
Acciones ordinarias 100000 100000 100000
Utilidades retenidas 500000 550000 550000
1430000
156000
0
169500
0
Ventas 4000000
430000
0
380000
0
Costo de los bienes vendidos 3200000
360000
0
330000
0
Ganancia neta 300000 200000 100000
Razones financiera
Liquidez Corriente
1.18867
9245
1.2459
0164
1.2013
4228
Prueba Acida
0.43396
2264
0.4590
1639
0.3959
7315
Periodo promedio de cobro 18.25
22.069
7674
27.855
2632
Rotación de Inventario 8 7.5 5.5
Deuda Total/Capital
1.38333
3333 1.4
1.6076
9231
Margen de Ganancia Bruta 0.2
0.1627
907
0.1315
7895
Margen Ganancia Neta 0.075
0.0465
1163
0.0263
1579
Rotación de Activos Totales
2.79720
2797
2.7564
1026
2.2418
8791
Rendimiento sobre Activos 0.20979 0.1282 0.0589
Incremento del rendimiento en las empresas
021 0513 9705
La liquidez corriente y la razón de prueba ácida han variado a lo largo de los 3 años, pero la
liquidez corriente es baja y poco alentadora. La falta de deterioro de estas razones se nubla por la
acumulación relativa en las cuentas por cobrar y en los inventarios, haciendo evidente un deterioro
en la liquidez de estos dos activos. Los márgenes de ganancia tanto bruta y neta han venido
decayendo de manera abrupta. La relación entre las dos sugiere que la compañía ha reducido los
gastos relativos en 20X3 en particular. El resultado del almacenamiento en los inventarios y las
cuentas por cobrar es una declinación en la razón de rotación de activos y esto, junto con la
declinación en la rentabilidad, ha dado por resultado una disminución abrupta en la razón de
rendimiento sobre los activos.
Incremento del rendimiento en las empresas
Capitulo IV
Aprender a organizarse
Comprensión clara de las funciones que desempeña
En una ambiente de trabajo que cambia continuamente, esta comprensión puede ser más difícil
de lo que parece. Probablemente tendrá unas pautas de trabajo escondidas en algún lugar desde el
día en que inicio a trabajar. Desgraciadamente, dichas pautas suelen estar escritas en términos muy
vagos y tienden a quedar obsoletos a causa de las nuevas exigencias laborales.
Una organización efectiva será aquella que fije metas y objetivos empresariales claros, que se
organice jerárquicamente en planes de departamento y contenga objetivos individuales acordados
entre las personas que laboran.
Si responde afirmativamente a las siguientes preguntas está preparado para un buen comienzo:
1. ¿La empresa en la que labora ha establecido objetivos que tienen sentido para usted?
2. ¿Se ha reflejado dichos objetivos en consecuencia favorables?
3. ¿Tiene usted unos objetivos claros acordados?
4. Según dichos objetivos, ¿es usted capaz de establecer prioridades para los próximos
tres meses/ seis meses/ un año.
Si no responde afirmativamente a todas estas preguntas , es probable que exista cierta confusión
en la empresa que labora. Su política puede desfavorecer la comunicación o quizás estar pasando por
una época de cambios con la resultante ambigüedad e incertidumbre sobre las funciones y
prioridades.
En el marco de la organización personal, también es importante pensar más allá de su función
fundamental en el trabajo. Debe aspirar a establece objetivos en la relación con su desarrollo
personal o con su vida fuera del trabajo. Por ejemplo puede decidir que una de sus metas para
obtener una mejor organización es eliminar el hábito de llevarse trabajo a casa los fines de semana, y
de este modo podrá pasar más tiempo con sus hijos, dedicarse a un deporte o hobby y tener los fines
de semana libre.
Establecer objetivos
Tanto si se encuentra estableciendo objetivos globales para sus funciones como si no, deberá
ocuparse en fijar objetivos para ayudarse en su planificación y organización. Tendrá que dividir los
objetivos globales en unidades menores, y definir los objetivos para los proyectos que lleve usted a
cabo. Tal vez haya personas trabajando para usted con quienes también deberá acordar y determinar
objetivos. Fijar objetivos es un tema que a menudo se trata con una jerga y un misticismo que
pueden descorazonar a los no iniciados. Pero no tiene por qué tratarse de algo complicado.
Un objetivo es simplemente una herramienta cuyo propósito es transformar retos indefinidos en
hechos palpables. Como cualquier herramienta, hay que saber manejarla. Debe tener significado para
usted y para cualquier otra persona con la que esté relacionado. Debe ser clara y precisa, pero no hay
que desecharla en la búsqueda de una precisión total. Un objetivo algo impreciso es mejor que
ninguno. Este es concretamente el caso cuando establece objetivos para usted mismo y no para otras
Incremento del rendimiento en las empresas
personas. Usted entiende lo que dice, pero otros quizás no. Cuidado también con fijar demasiados
objetivos: cuanto más tenga más difíciles le será centrarse en lo que hay que hacer. Intente fijar
objetivos específicos, enumeradles, factibles, orientados a resultados y realizables en el tiempo.
Objetivos específicos
Cuanto más general es un objetivo, mas difícil es centrarse en las actividades y tareas necesarias
para conseguir su realización.
Objetivos enumeradles
Sin un elemento para evaluar su objetivos no podrá saber si son factibles o no. Por ejemplo, si
establezco el objetivo de reducir las quejas de los clientes, no tiene mucho sentido si no menciono
una cantidad. Una sola queja ¿sería suficiente para plantear el objetivo? De todos modos, no hay
que cuantificar por cuantificar. Las cifras que están en el aire no suelen ser excesivamente útiles.
Objetivos factibles
Cualquier objetivo que establezca debe ser factible. ¿Por qué? Porque está utilizando el objetivo
como una manera de consumar hechos y de obtener el afianzamiento proveniente del éxito. El
propósito de los objetivos no es añadir mayor estrés a su vida ni provocar las consecuencias
negativas derivadas del fracaso. Establezca siempre con cierto reto, pero asegúrese de que no sean
inalcanzables.
Objetivos orientados a resultados
Los objetivos deben ser descritos en términos de resultados obtenidos y no en términos de
actividades llevadas a cabo. Si, como parte de mi iniciativa para convertirme en un ser mas
organizado, decido llegar una hora antes al trabajo cada mañana, con estos términos describo la
actividad que he realizado. Puedo pasar esa hora tomando café y charlando, y habre cumplido mi
objetivo.
Objetivos realizables en el tiempo
Los objetivos requieren un plazo de tiempo en el cual deben ser completados. Esta característica
se halla estrechamente relacionada con su factibilidad. Un objetivo ha de ser factible en un plazo de
tiempo y no en otro.
Determinar las prioridades diarias
Todo sería más fácil si, una vez establecida la planificación que ahora observaremos, pudiéramos
cumplir nuestro objetivo de una manera sistemática y serena. Pero rara vez resulta así. Co toda
probabilidad, su jornada laboral transcurre entre trabajos repetidos, rutina, crisis, problemas e
interrupciones. Frente a este bombardeo, necesita un medio para determinar que tareas cobraran
prioridad sobre que otras. Una manera simple de entender esto es definir cada demanda en términos
Incremento del rendimiento en las empresas
de tiempo, determinar sic cada una de ellas se ha generado sola o si proviene de otra demanda, y
clasificarla según su importancia y urgencia.
URGENTE
IMPORTANTE
NOURGENTE
A B
C D
NO IMPORTANTE
Las tareas pueden insertarse en cualquiera de los cuatro sectores de la figura anterior.
Sector A: Tareas importantes y urgentes
Los asuntos que son a la vez importantes y urgentes son aquellos que requieren de su inmediata
atención. Son los primeros de los que debe hacerse cargo en su programación de actividades.
Sector B : Tareas importantes pero no urgentes
Son asuntos que no deben ser ignorados. A menudo están relacionados con los objetivos a largo
plazo, y usted deberá asurarse de que dispondrá del tiempo suficiente para ir realizándolos. La
mayor fuente de prioridades que entran en conflicto se halla entre esta categoría y los asuntos de la
categoría C. Si no se les presta la atención adecuada, cuando un plazo se acerca amenazadoramente
las tareas de la categoría B pueden ascender rápidamente a la categoría A. Organice su tiempo de
Incremento del rendimiento en las empresas
manera efectiva para producir esta posibilidad, e intente asegurarse de que dispone de tanto tiempo
como le sea posible para las tareas de la categoría B
Sector C: Tareas urgentes pero no importantes.
No permita que las tareas de esta categoría desvíen su atención de las del grupo B. El hecho de
que sean urgentes no las hace importantes. Pregúntese por qué son urgentes. A menudo, se
encontraran con que les han colgado la etiqueta de urgentes para justificar su existencia o cubrir su
falta de eficacia. Se tratan de tareas que puede delegar a otras personas.
Sector D. Tareas no importante ni urgente.
No pierda tiempo con este tipo de tareas. Frecuentemente, las tareas pertenecientes a este grupo
son generalmente por uno mismo, excusas para no llevar a cabo otras tareas más importantes que se
observan con cierto grado de recelo.
Organice su tiempo
El tiempo difiere de otros recursos en que este se reparte equitativamente. Cada dia disponemos
de la misma cantidad . La diferencia radica en que somos nosotros quienes escogemos como
emplearlo y aprovecharlo.
El objetivo de administrar el tiempo correctamente es reducir el número de horas de trabajo o
cumplir con más expectativas en el mismo número de horas. Es una cuestión de prioridades.
Planificar y controlar el tiempo
Planificar
Debe de ser capaz de:
1. Determinar sus objetivos
2. Identificar los pasos que debe seguir para cumplir sus objetivos
3. Fraccionar proyectos y encargos en tareas más reducidas.
4. Decidir el tiempo que le va a ocupar sus actividades.
5. Decidir en que momento debe finalizar las tareas de los próximos días.
6. Identificar o que requerirá de sus compañeros para poder terminar sus propias tareas
Incremento del rendimiento en las empresas
La importancia relativa de los objetivos a corto plazo o a largo plazo variara en función de la
naturaleza de su trabajo, pero le será más fácil observar la planificación bajo tres marcos
temporales. El primero, y más frecuente puede ser una visión global de los próximos tres meses
en cuanto a proyectos de mayor envergadura; el segundo, una visión semana a semana, para
asegurarse el cumplimiento de los compromisos y plazos inminentes; y tercero, un plan diario
detallado para establecer un equilibrio entre los asuntos importantes y urgentes y las tareas que
contribuyen a los objetivos a largo plazo.
Controlar el tiempo
Debe de ser capaz de controlar:
1. Sus contactos
2. Sus reuniones y citas
3. Lo que ya ha hecho y lo que queda por hacer.
4. Quien hace qué para usted, y para cuando.
5. Cuando debe estar pendiente de sus contactos.
Controlar el tiempo consiste en llevar a cabo las actividades planeadas, asegúrese de que se le
notifica cada acción relazada, y controlando los progresos hacia los objetivos que usted se ha
marcado. La clave de esto es la simplicidad. Si es posible, evite introducir información en diferentes
lugares. Utilizar una agenda de escritorio en la oficina y una de bolsillo para las reuniones es la
receta perfecta para olvidarse de algunos compromisos o tareas. Si resulta imprescindible guardar la
información en diferentes formatos, asegúrese de que exista una copia original con todos los datos.
Calcular el tiempo
Usted empieza el dia con, digamos, una lista de doce tareas para realizar. ¿ Que garantía tiene de
que las habrá tachado todas al final de la jornada? No demasiada si no ha calculado el tiempo
aproximado que le ocupara cada tarea o si no las ha sabido combinar con sus otros compromisos.
Calcular bien el tiempo que requerirá una tarea , le permite aprovechar los espacios de tiempo
sueltos que tiene a lo largo del día. Si tiene media hora entre dos compromisos, le conviene , si es
posible ,llenarla con una actividad o tarea de media hora. El hecho de descubrir que una tarea que
iba a ocuparle media hora le ocupara una hora entera supone perdida adicional de tiempo centrando
su atención en un momento posterior.
Nunca se consigue calcular el tiempo a la perfección. Las tareas tendrán elementos imprevistos y
todos tenemos una tendencia a sobrestimar el tiempo que emplearemos en realizar tareas que no nos
gustan y en subestimar el tiempo de la que nos gustan. Pero tomarse unos minutos para pensar en lo
que implica una tarea antes de programarla puede ayudarle a organizarse.
Cumplir los plazos
Existen cinco razones principales po las que se incumplen los plazos:
1. El plazo es poco realista
2. El plazo no se ha planificado adecuadamente
3. La persona que debe cumplir el plano no empieza la tarea
Incremento del rendimiento en las empresas
4. La persona que debe cumplir el plazo es abandonada por los demás
5. La persona que debe cumplir el plazo emplea demasiado tiempo en la asignación de
la tarea.
Active el poder del hábito
Usted cuenta diariamente con una cantidad finita de energía y requiere gastarla de la manera más
productiva posible. Pero la suerte quiere que todo tipo de asuntos triviales y banales ocupen los
recursos de que dispone, algo que le impide abordar proyectos importantes que necesitan su
atención y concentración. Si se forja unos hábitos, liberara la energía que necesita para dedicarse a las
tareas mas complejas: esto le convertirá en una persona más eficaz.
Estas son algunas tareas de organización:
 Actualizar los horarios o las planificaciones para el próximo día o la próxima semana.
 Leer la correspondencia.
 Mantener la mesa de su escritorio limpia y ordenada.
 Archivar datos rutinarios.
Organice la documentación
Algunos elementos que nos pueden ayudar a organizar la documentación son los siguientes:
1. Identificar la información importante.
2. Adoptar un enfoque sistemático. Revisar de manera repetidas veces los documentos
para mejorarlos
3. Descartar los documentos que ya no tiene validez.
4. Determinar una acción futura. Nunca apile documentos. Asegúrese de que tiene un
sistema para atender los escritos en cuyos temas necesita actuar y apunte la acción
requerida, o las posibles acciones.
5. Despachar. Si es capaz de hacerlo rápido y eficazmente, debería tratar los escritos a
medida que se presenten
6. Dirigir. No envíe documentos a otros solo para sacarlos fuera de sus despacho o
porque no sabe qué hacer con ellos. Solo aumentara la carga de información de los demás.,
perjudicara el sistema de comunicación interna y posiblemente hará que las papeleras de
otros se llene mas rápidamente que la suya.
Incremento del rendimiento en las empresas
Capítulo V
Como mejorar el rendimiento en sus empleados
¿Qué es un desfase de rendimiento?
Prácticamente cualquier genero de dificultad admite esa definición (“ la diferencia entre el estado
real y lo que nos gustaría fuese”) y todas implican de una manera u otra a las personas.
O mejor dicho, todos los problemas son, fundamentalmente, defases en el rendimiento de la
gente. Tratemos de imaginar alguno que no implique a personas:
 Un accidente nuclear: Tiene que ver son los operadores de la central y la cultura de
seguridad de sus directores.
 Se estropea el coche: Implica al propietario que no lo lleva puntualmente a revisión,
al que lo conduce, al pasajero y al mecánico del servicio que tendrá que arreglarlo.
 Fallo en un programa informático: Afecta a los usuarios e implica al servicio de
consulta rápida por teléfono que tratara de remediar el desaguisado, asi como a los
programadores que deberán eliminar el error.
¿Qué es el análisis del rendimiento?
Cuando un director le dice a un empleado de su personal que necesita formación, o un traslado,
en el fondo de la mente (sobre todo, en la del afectado) queda una duda. ¿La soluciones correcta?
¿No parece demasiado fácil todo eso? ¿Cuál es el problema verdadero que ha dado lugar a esa
necesidad?
Diagnosticar
problema
Parche
Otro parche
Otro parche
Soluciones
Problema
Incremento del rendimiento en las empresas
Es decir el jefe padece de “solucionitis”, es decir, la urgencia de imponer lo que el percibe como
soluciones, en vez de proceder a un análisis de las causas reales.
Con el análisis del rendimiento estudiamos las causas reales del desfase antes de pasar a
implementar soluciones. En el diagrama anterior se refleja dos planteamientos distintos para la
solución de los problemas: el diagnóstico y la receta rápida, o parche.
Ambos enfoques tiene puntos fuertes y débiles:
Diagnostico
A favor Las soluciones que apuntan a las causas probables darán resultados desde
el primer momento
En contra Pueden requerir mucho tiempo y llevar “ a la parálisis por el análisis”
Parche
A favor Permite actuar sin demora y da la sensación de que está haciendo algo
En contra Posterior pérdida de tiempo parchando de nuevo lo que se hizo mal
Un ejemplo real
El director comercial de un banco andaba preocupado por el escaso éxito de los productos de la
rama de seguros> Para mejorar las cifras ordeno al personal del banco que duplicase el número de
clientes enviados a la aseguradora.
Transcurrido seis meses el personal del banco había cubierto este objetivo (y percibido una
prima), pero el número de pólizas vendidas no aumento sino que disminuyó.
Enseñanzas
 El único análisis que se llevó a cabo fue el del director comercial, que también
diseño la solución “necesitamos promocionar más esos productos”.
 Los mandos intermedios se limitaron a “recibir órdenes” y tampoco analizaron
el auténtico desfase de rendimiento.
 Si u análisis del desfase originario, el banco invirtió en una falsa solución.
Este tipo de no análisis es lo que ocurre continuamente, aunque con frecuencia los resultados, o
la ausencia de ellos, no se someten a ninguna comprobación dado que esto último no interesa a
nadie.
Es un caso clásico de parcheo de un problema. Lo único bueno que tiene este proceso es la
celeridad.
Las enseñanzas clave para evitar la “solucionitis” son:
Incremento del rendimiento en las empresas
1. Hallar el problema autentico.
2. Diagnosticar las causas.
3. Éstas nos dirán cuales son las soluciones correctas a las que dedicar nuestro
recurso
¿Cómo hallar las soluciones correctas?
Es muy sencillo. Hay que dejar el afán de crear soluciones. Cuando conozcamos las razones del
desfase, estas por lo general apuntaran a la dirección contraria, por ejemplo:
 Cuando los empleados no cuben los objetivos porque desconocen lo que se espe
de ellos y además no están correctamente equipados para hacer el trabajo.
 ¡La solución consistirá en dilucidarlas expectativas y en facilitar un equipamiento
correcto!
Ejemplo:
En cierta ocasión se le encargo a un ejecutivo el diseño de un programa de formación para los
mandos intermedios de una central de distribución de correspondencia. Los directivos creían que
hacían falta desarrollar “liderazgo”. Al comentarlo con ellos dijeron que “no tiene chispa ni
autoridad”, “el personal estira las pausas a su antojo” “no hay capacidad de mando”
Después de hablar con los mandos quedo establecido que:
 Todos ellos procedía de pequeñas mensajerías y sucursales, y habían sido
promovidos a la central.
 Las promociones se decidieron por antigüedad y dedicación en el empleo.
 No se les impartió ninguna formación como mandos intermedios: al parecer se
supuso que una vez ascendidos sabrían tomarle la medida al cargo.
 La central ocupaba cuatro plantas de gran superficie.
 Cada encargado debía dirigir un equipo repartido entre dos plantas y siente
oficinas distintas.
 Los encargados tenían despacho en un rincón remoto de una de las plantas y
carecían de teléfonos móviles.
 Los aparatos clasificadores se averiaban a menudo obligando a distraer recursos
del equipo principal.
 No se había definido unos objetivos claros.
¡No era de extrañar que no alcanzasen sus objetivos ¡ En este caso no se impartieron
cursillos de liderazgo , sino que se forzó una revisión de las medias a tomar por la dirección en
apoyo de sus mandos intermedios.
El ciclo del cambio
Incremento del rendimiento en las empresas
Muchas personas no se dan cuenta de que los individuos y los equipos pueden avanzar o
retroceder dentro de este ciclo. En una organización los temas comunes son:
¿En qué lugar de este ciclo nos hallamos? ¿ Dónde se encuentra nuestro equipo? ¿ Dónde
situaremos a las personas que lo componen? ¿Y la organización? Se trata de situar al personal en
el diagrama. Lo que se haga con cada persona dependerá de su posición en el ciclo.
En la complacencia
 Tal vez habrá que tratar de inquietarlos.
 Identificar los problemas
 Identificar los costos del desfase de rendimiento
 ¡Que la situación parezca peor!
 Obligarlos a darse cuenta de que no pueden quedarse como están.
En la resistencia
Habitualmente caracterizada por la negación: “No es nuestro problema”
 Dejar sentado que sí es nuestro problema.
 Que estas son las personas afectadas.
 Que formamos parte del problema
 Que todos estamos en el diagrama.
En el caos y el cambio
 Aportar una visión en cuanto a donde queremos estar.
 Implicar al personal en las soluciones.
 Marcar prioridades
Resistencia
Caos/ Cambio
Impasciencia
positiva/Rendimiento
Complacencia
Incremento del rendimiento en las empresas
 Consensuar objetivos
 Establecer planes de actuación
En la impaciencia positiva/ rendimiento
Incluyo esta expresión, “impaciencia positiva” porque los equipos eficaces de verdad no son
complacientes: tiene una vibración especial, están descontentos con sus resultados aunque sean los
mejores. Cuando estamos en fase de rendimiento lo que importa es no dejarse caer en la
complacencia, por tanto:
 Sentar nuevos objetivos exigentes
 Suministrar retroalimentación con regularidad
 Celebrar los éxitos
 Impulsar y estimular mayores esfuerzos.
El proceso de mejora del rendimiento en siete pasos
El análisis de los problemas de rendimiento y el diseño de las soluciones pueden simplificarse en
siete pasos.
Para empezar utilizaremos el Checklist que viene a continuación
Paso 1 ¿Cuál es el problemas?
 ¡No adelantar la supuesta solución!
 ¿Cuál es el auténtico problema?
Paso 2 ¿A quién afecta?
 Dibujar un diagrama en el que aparezcan todos los individuos implicados en el
problema.
 Los personajes clave deben ir en el centro del dibujo
 Dibujar flechas que describan que personajes clave se hallan relacionados
 Etiquetarlas con descripción de lo que sucede entre ellos
Paso3 ¿Qué sucede actualmente?
 Describirlo
 ¿A qué se dedican ahora los personajes clave?
 Tratar de obtener datos, cifras, parámetros medibles.
Paso 4 ¿Qué deseamos que suceda?
 Visualizar como querríamos que se hiciese las cosas.
 Cuando se haya realizado ese estado, ¿Cómo se sabrá?
 Tratar de visualizar con intensidad la situación de éxito.
Incremento del rendimiento en las empresas
Paso 5: ¿Cuál es el costo de la discrepancia?
 ¿Qué consecuencias tendría el no hacer nada?
 Estimar el costo del desfase en caso de subsistir
 Si no se detecta un desfase grave, ¡quizá sería mejor dejar las cosas como están!
Paso 6: ¿Cuáles son las causas y las posibles soluciones?
 Se trata de generar el mayor número posibles de soluciones, sin evaluar de
momento su viabilidad.
Paso 7: El plan de actuación
Considerar las soluciones posibles.
Descartar las que:
 Simplemente no sean viables
 O cuyo costo sea superior al beneficio previsible
Subrayar las que:
 Puedan implementarse con facilidad.
 Prometan el mejor resultado para el menor esfuerzo.
Incremento del rendimiento en las empresas
Capítulo VI
Como superar a la competencia
Comparación entre empresas
Características de la comparación entre empresas:
1. Un punto de referencia para la medida
2. Un estudio de los procesos clave internos
3. La comparación con otras organizaciones
4. El mejoramiento continuo
5. Constituirse en la mejor de todas
Es considerada como la práctica habitual, la evaluación comparativa consiste en un análisis
detallado de cómo hace lo que hace nuestra organización interior, como añade valor a las
materias primas o los recursos intelectuales, como responde a las demandas del mercado, y como
proporciona los bienes o el servicio al consumidor final.
Tipos de evaluación comparativa
1. Evaluación interna: Es la evaluación de los procesos a que se dedica nuestra
organización suele ser el comienzo idóneo, porque todos entienden que va en interés de la
empresa, y lo que es más crítico, la información se tiene a mano.
2. Evaluación competitiva: Consiste en mirar más allá de nuestra empresa. La
competidora más directa seria, habitualmente, el primer lugar adonde volver la mirada. Sobre
todo, cuando esa competidora consigue mejores resultados.
3. Evaluación funcional (no competitiva): Considera aquellas compañías que sin ser
competidoras emplean quizás procesos similares a los nuestros en una o varias partes de su
organización.
4. Evaluación genérica: Consiste en examinar a la Número Uno, o dicho de otro modo
a aquellas que tiene una reputación reconocida y primacía en la gestión de un proceso.
Incremento del rendimiento en las empresas
¿Qué es lo que hay que comparar?
He aquí una lista típica de los procesos internos que posiblemente necesitaran una
evaluación comparativa. A primera vista todos presentan igual importancia, aunque depende de
la posición de cada cual.
Procesos candidatos a la comparativa
Satisfacción del cliente
Gestión del efectivo
Abreviar ciclos de instalación
Puntualidad en las entregas
Consistencia del producto
Facturación correcta
Celeridad del servicio
Innovación
Formación de precios ,
aprovisionamiento
Gestión de materia prima
Gestión de contrataciones
En esta lista es evidente que mejorar algunos de estos aspectos o todos ellos tendrán un
reflejo en la cuenta de resultados de la empresa. Pero debemos preguntarnos cuáles de ellos
son críticos para nuestro negocio, sobre todo desde el punto de vista de nuestra clientela.
Los factores puramente de “supervivencia” , como actuar respetando las leyes , pagar las
facturas y atender a la salud y la seguridad del personal no son buenos candidatos para una
evaluación comparativa. Se entiende que todas esas actividades deben estar cubiertas. Lo que
ahora buscamos son aquellos procesos en que nuestra empresa está dejando de ser
competitiva
Clasificar los procesos
Suponiendo que tengamos ya una clientela interna dispuesta y entusiasta, ahora hay que
calificar los procesos candidatos a la evaluación comparativa de manera que sea posible
concentrar los recursos siempre escasos en las áreas más críticas. Importa, sobre todo, si la
empresa es novel en este tipo de evaluación, producir resultados cuantificables, así crecerá la
confianza interna en cuanto a esa técnica. Calificar los posibles procesos, por tanto, es el
paso lógico para realizar la selección : una comprobación más para corroborar que nos
estamos fijando en las partes de la organización que lo necesitan
Como descubrir la diferencia
Técnicas:
 Graficas de barra
 Histogramas
Incremento del rendimiento en las empresas
 Matricial
 Diagrama de flujo
 3 dimensiones
 Grafica de dispersión
 Diagrama Z
 Arborescentes
Incremento del rendimiento en las empresas
Capítulo VII
Frases:
Ley de Weiler: Nada es imposible para la persona que no tiene que hacerlo.
Ley de Howe: Todo individuo tiene un plan que no funciona.
Ley 90/90: El primer 10% de la tarea requiere el 90% del tiempo. El 90% restante ocupa
el 10% que queda.
Ley de Gordon: Si no vale la pena realizar un proyecto, no vale la pena realizarlo bien.
Ley de Slack: Lo mínimo con que se conforme será lo máximo que puede esperar obtener.
¿Qué es el balance de materiales?
El balance de materiales es una herramienta que nos permite contabilizar las entradas y salidas de
un proceso conociendo solo algunos datos. La importancia radica en conocer todos los flujos que
existen en el proceso.
Técnica para la resolución de problemas
Uno de los objetivos principales de este libro es mejorar las habilidades de resolución de
problemas del lector. Si puede adquirir buenos hábitos de resolución de problemas desde el
principio, se ahorrará un tiempo considerable y muchas frustraciones. Poder resolver balances de
materia significa que además de aprender principios básicos, fórmulas, leyes,
etc., usted es capaz de aplicarlos efectivamente.
Polya recomienda seguir cuatro pasos para resolver problemas y acertijos: definir, planear,
ejecutar el plan y mirar hacia atrás. Las características clavede esta estrategia son la interacción entre
los pasos y la combinación de pensamiento crítico y creativo. Fogler y LeBlanc analizan un
programa de cinco pasos: 1) definir el problema (identificación y exploración del problema), 2)
generar alternativas, 3) optar por un curso de acción, 4) llevarlo a cabo y 5) evaluar el o los
resultados. La estrategia de cinco pasos de McMaster desarrollada por Woods implica un conjunto
similar de pasos: 1) definir, 2) explorar, 3) planear, 4) actuar y
5) reflexionar.
Debido a que estamos iniciando en la resolución de estos problemas utilizaremos la siguiente
estrategia:
1. Graficar (Utilizar un diagrama de bloque)
2. Introducir os datos en el diagrama
3. Definir el problema
4. Planear (Utilizar el tiempo para poder encontrar como resolver el problema)
Incremento del rendimiento en las empresas
5. Actuar (resolver el balance)
¿Qué diferencia hay en los enfoques de resolución de problemas de un experto y un novato? Un
experto procede a resolver un problema en pasos abreviados, muchos de los cuales realiza sólo
mentalmente. Un principiante debe seguir cada paso de manera explícita hasta adquirir experiencia.
Como guía, quizá debamos recurrir a Sherlock Holmes:
“¿ Ve usted alguna pista? ”
“Me ha proporcionado usted siete, peronaturalmente deberéprobarlas antes de poder decir
si sirven de algo. ”
‘¿Seguramente sospecha de alguien?”
“Sospecho de mí mismo. ”
“¿ Cómo? ”
“Sospecho que estoy sacando conclusionescon demasiada premura. ”
Ecuacion de balance
Ejemplos de balances
En la unidad de tratamiento de desechos de una planta, un espesador elimina agua de los lodos
húmedos de aguas residuales como se muestra en la figura ¿Cuántos kilogramos de agua salen del
espesador por cada 100 kg de lodos húmedos que ingresan.
Incremento del rendimiento en las empresas
Solución
Base de cálculo: 100 kg de lodos secos.
El sistema es el espesador (un sistema abierto). No hay acumulación, generación ni consumo.
El balance de masa total es
Por tanto, salen 30 kg de agua.
Ejemplo 2
Una fábrica de jugo de naranja consta de un evaporador. Se conoce que el Brix a la entrada del
evaporador es de 12 y a la salida es de 27 de Brix. Entran 150 toneladas de jugo de naranja. Calcule:
1.Toneladas de jugo a la salida del evaporador
2.Toneladas de agua evaporada.
Solución
Evaporador150 toneladas Jugo de
naranja
12 de Brix
Agua
Jugo de naranja
concentrado
27 de Brix
Incremento del rendimiento en las empresas
1. Balance general
Jugo de naranja= Agua + jugo de naranja concentrado
Balance base solida
𝐽𝑢𝑔𝑜 𝑑𝑒𝑛𝑎𝑟𝑎𝑛𝑗𝑎 × 𝐵𝑟𝑖𝑥 𝑗𝑢𝑔𝑜 𝑑𝑒 𝑛𝑎𝑟𝑎𝑛𝑗𝑎
= 𝐽𝑢𝑔𝑜 𝑑𝑒 𝑛𝑎𝑟𝑎𝑛𝑎𝑗𝑎 𝑐𝑜𝑛𝑐𝑒𝑛𝑡𝑟𝑎𝑑𝑜 × 𝐵𝑟𝑖𝑥 𝑗𝑢𝑔𝑜 𝑑𝑒 𝑛𝑎𝑛𝑟𝑎𝑛𝑗𝑎 𝑐𝑜𝑛𝑐𝑒𝑛𝑡𝑟𝑎𝑑𝑜
𝐽𝑢𝑔𝑜 𝑑𝑒 𝑛𝑎𝑟𝑎𝑛𝑎𝑗𝑎 =
150 ×0.12
0.27
= 66.7 𝑡𝑜𝑛𝑒𝑙𝑎𝑑𝑎𝑠
2. Del balance general
Agua=Jugo de naranja-Jugo de naranja concentrado
Agua=150toneladas -66.7toneladas
Agua=83.3 toneladas
Ejemplo 3
En una fábrica de jugo de naranja se exprimen 180 toneladas de naranja. Se conoce que la fibra a
la entrada de la naranja es de 10 % en peso y la fibra de la pulpa a la salida es de 60%. Calcule:
1. Las toneladas de pulpa a la salida.
2. Las toneladas de jugo a la salida
3. Balance general
Evaporador
Pulpa
60% fibra
Jugo de naranja
180 toneladas Naranjas
10% de fibra
Incremento del rendimiento en las empresas
Naranja= Jugo de Naranja + Pulpa
Balance base solida
𝑁𝑎𝑟𝑎𝑛𝑗𝑎 × 𝐹𝑖𝑏𝑟𝑎 𝑁𝑎𝑟𝑎𝑛𝑎𝑗𝑎 = 𝑃𝑢𝑙𝑝𝑎 × 𝐹𝑖𝑏𝑟𝑎 𝑃𝑢𝑙𝑝𝑎
𝑃𝑢𝑙𝑝𝑎 =
180 ×0.10
0.60
= 30 𝑡𝑜𝑛𝑒𝑙𝑎𝑑𝑎𝑠
4. Del balance general
Jugo de Naranja=Naranja-Pulpa
Pulpa=180toneladas -30toneladas
Pulpa=150 toneladas
Ejemplo 4
En un tándem de molinos de ingenio azucarero entran 3000 toneladas de caña con un 15% de
fibra, y se utilizan 32% caña. El bagazo contiene 55% fibra. Calcule:
1. Toneladas de agua utilizada
2. Toneladas de bagazo
3. Toneladas de jugo que sale del molino.
Evaporador
Jugo de Caña
3000 toneladas de caña
15% de fibra
180 toneladas Bagazo
55 % de fibra
Agua
Incremento del rendimiento en las empresas
1. Toneladas de agua
𝑇𝑜𝑛𝑒𝑙𝑎𝑑𝑎𝑠 𝑑𝑒 𝑎𝑔𝑢𝑎 = 𝑇𝑜𝑛𝑒𝑙𝑎𝑑𝑎𝑠 𝑑𝑒 𝑐𝑎ñ𝑎 × 𝑖𝑚𝑏𝑖𝑏𝑖𝑐𝑖𝑜𝑛 % 𝑐𝑎ñ𝑎
𝑇𝑜𝑛𝑒𝑙𝑎𝑑𝑠 𝑑𝑒 𝑎𝑔𝑢𝑎 = 3000 𝑡𝑜𝑛𝑒𝑙𝑎𝑑𝑎𝑠 × 0.32 = 960 𝑡𝑜𝑛𝑒𝑙𝑎𝑑𝑎𝑠
2. Balance de fibra
𝐶𝑎ñ𝑎 × 𝑓𝑖𝑏𝑟𝑎 𝐶𝑎ñ𝑎 = 𝐵𝑎𝑔𝑎𝑧𝑜 × 𝑓𝑖𝑏𝑟𝑎 𝐵𝑎𝑔𝑎𝑧𝑜
𝐵𝑎𝑔𝑎𝑧𝑜 =
3000 × 0.15
0.55
= 818.18 𝑡𝑜𝑛𝑒𝑙𝑎𝑑𝑎𝑠
3. Balance general
Caña +Agua=Jugo de caña+ Bagazo
Jugo de caña=Caña+ Agua-Bagazo
Jugo de caña= 3000+960-818.18
Jugo de caña=3141.82 toneladas
Incremento del rendimiento en las empresas
Capitulo VIII
Introducción
Antes, el precio se fijaba mediante la suma de costos y un margen de ganancia (utilidad) definido
por la empresa:
Costo + Utilidad deseada = Precio
Hoy en día, el precio en general está definido por el mercado:
Precio – Costo = Utilidad
Definición de costo
Cantidad de dinero necesaria para entregar un producto y/o brindar un servicio al cliente.
Objetivos del cálculo del costo
 Determinar Resultados y Rentabilidad
 Determinar márgenes de utilidad por línea de producto
 Medir la eficiencia en el uso de los recursos
 Detectar dónde comenzar a reducir costos
 Establecer un precio de referencia (cotizaciones)
 Valorizar los inventarios.
 Brindar información para la toma de decisiones.
 Reemplazo de máquinas o equipos
 Tercerización
 Fijación de objetivos de venta
 Definición de los productos a comercializar.
Incremento del rendimiento en las empresas
Clasificación de costos
Existen costos distintos para propósitos diferentes.
Incremento del rendimiento en las empresas
Clasificación según su comportamiento dentro de un determinado rango de actividad.
Punto de equilibrio
Definición: Nivel de producción en el cual la empresa no tiene ganancias ni pérdidas. Las
ventas equivalen a los costos totales.
Ejemplo de cálculo
Datos:
Costo variable unitario (CVu): $ 1.000
Precio de venta unitario (PV): $ 2.000
Costos fijos totales (CFT): $ 40.000 / año
¿Cuántas unidades como mínimo debemos vender?
Punto de equilibrio = 40 unidades
Incremento del rendimiento en las empresas
Representación grafica
Incidencia de la estructura de costos
Modificación de punto de equilibrio ante cambios extenos
Incremento del rendimiento en las empresas
Mi proveedor me informa de un aumento del 30% en el costo de las materias primas. No puedo
aumentar por ahora mi precio de venta.
¿Qué pasará con el punto de equilibrio?
Supongamos que la materia prima representa el 40% del costo variable.
Debo renovar el contrato de alquiler del local con un 60% de aumento.
Supongamos que el alquiler representa un 30% de los costos fijos.
Recomendaciones
 Analizar la sensibilidad del punto de equilibrio frente a cambios.
 Definir una zona de riesgo
 Fijar un objetivo de ventas tomando un margen de seguridad.
Incremento del rendimiento en las empresas
Ejemplo de análisis marginal
Una empresa fabrica un solo producto.
Precio de venta: $ 200
El mes próximo estiman fabricar y vender 1.000 unidades.
Se recibe una oferta: un cliente hace un pedido por 200 unidades adicionales a un precio unitario
de $ 160. ¿Conviene aceptar la oferta?
Resolución del ejemplo
Incremento del rendimiento en las empresas
La utilidad aumenta de $ 20.000/mes a $ 28.000/mes Por lo tanto, conviene aceptar la oferta.
Conclusión
Al tomar una decisión se deben considerar los beneficios incrementales. Se deben comparar los
ingresos y los costos adicionales.
Ejemplo:
Ingreso adicional por
unidad
$ 160
Costo adicional por unidad
(solo en C.V)
$ 120
Beneficio incremental por
unidad
$ 40
Punto de equilibrios para firmas que venden un solo producto
a) Qué beneficio resultará si aumentan las ventas en un 10%?
Ventas-costos fijos-costos variables=beneficio
Ventas actuales= 965 unidades
Ventas proyectadas= 1062 unidades
Incremento del rendimiento en las empresas
Ventas $ 26 537.50
Cvariables $ -15 923
Cfijos $ -5 000
Beneficio $5 615
b) A qué precio debe venderse el producto para conseguir un beneficio de $5,000?
Ventas= precio x 965
Cvariables $ -14.475
Cfijos $ -5.000
Beneficio $ 5.615,00
Precio $26
c) Si la empresa vende actualmente 700 unidades, cuál es el margen que tiene para reducir su
actividad sin generar pérdidas?
Margen de seguridad 200 unidadeso 29%
Otra clasificación de costos
Incremento del rendimiento en las empresas
Asignación de costos a los productos

Incremento de rendimiento

  • 1.
  • 2.
    Incremento del rendimientoen las empresas Ing.Maxwell Altamirano ELsiguientematerialseserádemuchaayudapara levantarasuempresa Solución Industrial y empresarial solucionindustrialempresarial@yahoo.es Capítulo I Estrategia ¿Qué es una estrategia? Cuando una compañía avanza, los administradores de todo tipo de organizaciones —pequeños negocios de propiedad familiar, empresas en rápido crecimiento, organizaciones sin fines lucrativos y
  • 3.
    Incremento del rendimientoen las empresas las corporaciones multinacionales más importantes del mundo— enfrentan las mismas tres preguntas centrales: • ¿Cuál es nuestra situación actual? • ¿Hacia dónde queremos ir? • ¿Cómo vamos a llegar? La primera pregunta, ¿Cuál es nuestra situación actual?, impulsa a los administradores a evaluar las condiciones de la industria, el desempeño financiero y la situación en curso del mercado, de los recursos y capacidades de la empresa, sus fortalezas y debilidades competitivas, así como los cambios en el ambiente de negocios que pudieran afectar a la compañía. La respuesta a la pregunta ¿Hacia dónde queremos ir? se halla dentro de la visión que los administradores tienen de la dirección futura de la compañía: qué nuevos grupos y necesidades de consumidores surgen para buscar la forma de satisfacerlos, y qué nuevas capacidades hay que construir o adquirir. La pregunta ¿Cómo vamos a llegar? obliga a los administradores a formular y ejecutar una estrategia que lleve a la compañía en la dirección deseada. Encontrar respuestas claras a la pregunta ¿Cómo vamos a llegar? es la esencia de la administración estratégica. En lugar de confiar en que el status quo puede servir como proyecto y enfrentar las nuevas oportunidades o amenazas conforme se presenten, la administración estratégica requiere la elaboración de todo un plan de juego que exprese las acciones competitivas y los enfoques de negocios para competir con éxito, atraer y complacer a los consumidores, conducir las operaciones, alcanzar las metas de desempeño y hacer crecer la empresa. En otras palabras, la estrategia de una compañía se plantea:  Cómo superar a los competidores.  Cómo responder a las cambiantes condiciones económicas y de mercado, y aprovechar  las oportunidades de crecimiento.  Cómo manejar cada parte funcional del negocios (p. ej., IyD, y las actividades de la  cadena de suministros, producción, ventas y marketing, distribución, finanzas y recursos  humanos).  Cómo mejorar el desempeño financiero y de mercado de la compañía. Los elementos específicos de la respuesta de la administración a la pregunta ¿Cómo vamos a llegar? definen la estrategia de negocios de una compañía. Así, la estrategia de una compañía es el plan de acción que sigue la administración para competir con éxito y obtener utilidades, a partir de un arsenal integrado de opciones. La formulación de la estrategia representa el compromiso de la
  • 4.
    Incremento del rendimientoen las empresas administración de emprender un conjunto particular de acciones. Al elegir una estrategia, la administración expresa en realidad lo siguiente: “entre las diversas formas de conducirnos y competir de que disponíamos, nos inclinamos por esta combinación particular de planteamientos para llevar a la empresa en la dirección deseada, fortalecer su posición en el mercado y su competitividad, y mejorar su desempeño”. Las opciones estratégicas de una compañía rara vez son sencillas, y a menudo requieren cambios difíciles, pero esto no es una excusa para abstenerse de tomar decisiones de un curso concreto de acción Estrategia y búsqueda de ventajas competitivas El núcleo de toda estrategia consta de las acciones y los movimientos en el mercado que efectúan los administradores para mejorar su posición competitiva respecto de sus competidores. Una estrategia creativa y distinta que aleje a una empresa de sus rivales y genere una ventaja competitiva es el “boleto” más confiable para obtener ganancias superiores al promedio. Competir en el mercado con una ventaja tiende a ser más rentable que competir sin alguna ventaja. Y es casi seguro que una empresa obtenga mucho más ganancias cuando goza de una ventaja competitiva en comparación con una situación en que se vea limitada por desventajas competitivas. La siguiente figura muestra la estrategia de una compañía. Que buscar.
  • 5.
    Incremento del rendimientoen las empresas La ventaja competitiva proviene de la capacidad para satisfacer las necesidades de los consumidores con más eficacia, con productos o servicios que los consumidores aprecien mucho, o con más eficiencia, a un menor costo. Satisfacer con mayor eficacia las necesidades de los consumidores se puede traducir en la capacidad de pedir un precio más elevado, lo que puede elevar las utilidades al generar mayores ingresos. La satisfacción de las necesidades de los clientes con costos más eficientes se puede traducir en cobrar precios más bajos y alcanzar mayores volúmenes de ventas (p. ej., Walmart), con lo que se incrementan las utilidades por el lado de los ingresos y por el de los costos. Además, si la ventaja competitiva de una empresa parece sustentable (en contraste con sólo temporal), tanto mejor para la estrategia y para la futura rentabilidad de la compañía. Lo que hace que una ventaja competitiva sea sustentable (o duradera), en oposición a temporal, son los elementos de la estrategia que ofrecen a los compradores razones duraderas para preferir los productos o servicios de una compañía sobre los de sus competidores, razones que los competidores sean incapaces de anular o superar por más que lo intenten.
  • 6.
    Incremento del rendimientoen las empresas Cuatro de los planteamientos estratégicos más socorridos y confiables para distinguir a una empresa de sus competidores, forjar una lealtad sólida en el cliente y ganar una ventaja competitiva sustentable son los siguientes: 1. Esforzarse por ser un proveedor de bajo costo en la industria, con lo cual se pretende obtener una ventaja competitiva de costos sobrelos competidores. 2. Superar a la competencia con características distintivas como mayor calidad, selección más amplia de productos, mejor desempeño, serviciosde valor agregado, modelos más atractivos y superioridad tecnológica. 3. Centrarse en un nicho pequeño de mercado y ganar una ventaja competitiva al satisfacer las necesidades y gustos especiales de los compradores que conforman ese nicho de mejor manera que los competidores. 4. Procurar los precios más bajos (mejores) por bienes diferenciados que al menos igualen las características y desempeño de las marcas rivales de mayor precio. La estrategia de una compañía es proactiva y también reactiva La naturaleza evolutiva de una estrategia significa que, por lo general, es una mezcla de: 1) Acciones proactivas para mejorar el desempeño financiero de la empresa y asegurar una ventaja competitiva. 2) Reacciones de adaptación necesarias ante sucesos inesperados y condiciones frescas del mercado. En la mayoría de los casos, una buena parte de la estrategia en curso de la compañía fluye de acciones iniciadas antes, de enfoques de negocios que funcionan lo bastante bien para merecer su continuación y de iniciativas recientes que generan un mejor desempeño financiero y permiten superar a los rivales. Esta parte del plan de acción de la administración para manejar la compañía es su estrategia deliberada, que consiste en los elementos de estrategia ideados y ejecutados conforme a lo planeado (aunque quizá otros elementos planeados de la estrategia no funcionen bien). Sin embargo, los directivos siempre deben estar dispuestos a complementar o modificar todos los elementos proactivos de la estrategia con reacciones adecuadas ante sucesos inesperados. De manera inevitable, habrá ocasiones en que el mercado y las condiciones competitivas den un giro sorpresivo que exija alguna clase de reacción o ajuste estratégico. Por lo tanto, una parte de la estrategia aplicada por la empresa siempre se elabora sobre la marcha, como respuesta a las maniobras estratégicas de
  • 7.
    Incremento del rendimientoen las empresas empresas rivales, cambios inesperados de los requisitos y expectativas de los clientes, súbitos avances tecnológicos, oportunidades de mercado de reciente aparición, climas político o económico inestables, u otros acontecimientos repentinos en el ambiente. En condiciones de gran incertidumbre, es más probable que los elementos de la estrategia surjan de procesos de experimentación, prueba y error, y aprendizaje y adaptación, que de un plan proactivo. Estos ajustes estratégicos no planeados, reactivos y adaptativos constituyen la estrategia emergente de la empresa, que consiste en los nuevos elementos que emergen conforme lo exigen los cambios en las condiciones. La estrategia total de una compañía (su estrategia ejecutada) tiende, por lo tanto, a ser una combinación de elementos proactivas y reactivos, donde se abandonan ciertos elementos porque se hicieron obsoletos o perdieron eficacia; La estrategia ejecutada de una compañía se aprecia en el patrón de sus acciones al paso del tiempo, lo cual es un indicador mucho mejor que cualquiera de sus planes estratégicos escritos o pronunciamientos públicos sobre su estrategia. La siguiente figura muestra que la estrategia de una compañía es una mezcla de iniciativas proactivas y ajustes reactivos.
  • 8.
    Incremento del rendimientoen las empresas Desarrollo de la visión estrategia, la misión y el conjunto de valores esenciales. Al inicio del proceso de formulación de la estrategia, los altos administradores de la compañía deben determinar la ruta por emprender. ¿Mejoran las perspectivas de la compañía si se modifica su oferta de productos o la tecnología que emplea, cambia de mercado o busca otro perfil de clientes? Comprometer a la compañía en una ruta en demérito de otras obliga a los administradores a analizar con todo cuidado si el actual curso estratégico de la compañía ofrece oportunidades atractivas de crecimiento y rentabilidad, o si se requieren cambios de una u otra clase en la estrategia y dirección de largo plazo.
  • 9.
    Incremento del rendimientoen las empresas Desarrollo de una visión estratégica Las opiniones y conclusiones de la alta administración sobre el rumbo de la compañía en el largo plazo y sobre la mezcla de producto/mercado/cliente/tecnología que parezca óptima para el futuro constituye la visión estratégica de la empresa. Esta visión estratégica define las aspiraciones de los directivos para la empresa mediante una panorámica del “lugar a donde vamos” y razones convincentes por las cuales es sensato para el negocio. Así, una visión estratégica encamina a una organización en un rumbo particular, proyectándola por él en preparación del porvenir al comprometerse a seguirlo. Una visión estratégica articulada con claridad comunica las aspiraciones de la directiva a todos los interesados y contribuye a canalizar la energía del personal en una dirección común. Las visiones bien concebidas son distintivas y específicas para una organización particular; evitan afirmaciones genéricas como “Seremos un líder global y la primera elección de los consumidores en todos los mercados que servimos”, lo que se aplicaría a cientos de organizaciones.1 Y tampoco son producto de un comité encargado de redactar una visión en un solo renglón, inocua pero bien intencionada que gana aprobación por consenso de diversos grupos interesados Las declaraciones de visión redactadas de forma elegante pero sin elementos específicos sobre el enfoque de producto/mercado/cliente/tecnología se quedan muy cortas respecto de lo que se requiere en una visión. Para que una visión estratégica funcione como herramienta valiosa de la administración debe comunicar lo que ésta quiere que sea la organización y ofrecer a los administradores un punto de referencia para tomar decisiones estratégicas y preparar a la compañía para el futuro. Debe expresar algo definitivo sobre la forma como los líderes de la compañía pretenden colocarla más allá de donde está hoy. La siguiente tabla nos muestra que hace y que evitar al momento de redactar una visión estrategica
  • 10.
    Incremento del rendimientoen las empresas Ejemplo de Visión estrategica
  • 11.
    Incremento del rendimientoen las empresas Expresión de la esencia de la visión en un eslogan
  • 12.
    Incremento del rendimientoen las empresas La tarea de comunicar la visión al personal de la compañía se facilita cuando la administración capta la visión del rumbo en un eslogan pegajoso o fácil de recordar. Diversas organizaciones resumen su visión en una frase breve:  Levi Strauss & Company: “Vestiremos al mundo vendiéndole la ropa informal más atractiva y popular del mundo”.  Nike: “Llevar innovación e inspiración a cada atleta del mundo”.  Clínica Mayo: “El mejor cuidado a todo paciente todos los días”.  Scotland Yard: “Hacer de Londres la ciudad más segura del mundo”.  Greenpeace: “Detener el abuso ambiental y promover soluciones ambientales”. Crear un eslogan corto para ilustrar la dirección y propósito de una organización permite agrupar a sus miembros para superar cualquier obstáculo en el camino de la organización y mantener su enfoque. Formulación de una declaración de misión La característica definitoria de una visión estratégica es lo que menciona sobre el futuro curso estratégico de la empresa: “la dirección que seguimos y nuestras aspiraciones para el futuro”. En cambio, una declaración de misión describe el propósito y el negocio actual de la empresa: “quiénes somos, qué hacemos y por qué estamos aquí”. Las declaraciones de misión en los informes anuales o los sitios web de las empresas suelen ser muy breves; algunas comunican mejor que otras lo sustancial de la empresa. Ejemplo: La misión de Trader Joe’s es dar a nuestros clientes el mejor valor en alimentos y bebidas que puedan encontrar en cualquier otro lugar y brindarles la información necesaria para que realicen una compra sensata. Ofrecemos esto con una dedicación en la más alta calidad de satisfacción del cliente y con un sentido de calidez, amistad, diversión, orgullo individual y ánimo por parte de nuestra empresa. Observe que la declaración de misión de Trader Joe’s transmite con claridad “quiénes somos, qué hacemos y por qué estamos aquí”, pero no dice nada de la dirección de largo plazo de la compañía. La grandilocuente declaración de misión de Microsoft —“Ayudar a la gente y a las empresas de todo el mundo a descubrir todo su potencial”— dice tan poco sobre las necesidades del consumidor que satisface que se puede aplicar a casi cualquier otra empresa. Una declaración de misión bien planteada debe emplear un lenguaje lo bastante específico para revelar la identidad propia de la compañía.
  • 13.
    Incremento del rendimientoen las empresas Una declaración de misión bien planteada debe emplear un lenguaje lo bastante específico para revelar la identidad propia de la compañía. Lo ideal es que la declaración de misión de una compañía sea lo bastante descriptiva para:  Identificar los productos o servicios de la compañía.  Especificar las necesidades del comprador que se pretende satisfacer.  Identificar los grupos de clientes o mercados que se empeña en atender.  Precisar su enfoque para agradar a los clientes.  Otorgar a la compañía su identidad propia. Vincular la visión y la misión a los valores de la compañía Los valores de una compañía (algunas veces llamados valores esenciales) son las creencias, características y normas conductuales que la administración determinó que deben guiar el cumplimiento de su visión y misión. Los valores se relacionan con un trato justo, integridad, conducta ética, sentido innovador, trabajo en equipo, calidad suprema, servicio superior al cliente, responsabilidad social y ciudadanía comunitaria, entre otros aspectos. Muchas compañías redactan una declaración de valores para destacar la expectativa de que los valores se reflejen en la conducción de las operaciones de la compañía y en la conducta de su personal. ¿Practican las compañías los valores que profesan? Algunas veces sí, otras no; hay de todo. En un extremo se hallan compañías con valores decorativos: la declaración de valores no es más que una colección de palabras y frases bonitas de los ejecutivos pero con poco efecto visible en la conducta del personal o de la compañía. Estas empresas tienen declaraciones de valores porque están de moda y crean una buena imagen. En el otro extremo están las empresas cuyos ejecutivos están comprometidos en inculcar en la compañía el carácter, características y normas conductuales deseadas, de modo que se integren en la cultura corporativa; de esta manera, los valores esenciales se convierten en parte integral del ADN de la compañía y es lo que la hace funcionar. En estos casos, los ejecutivos “hacen lo que dicen” y el personal de la compañía tiene que demostrar los valores afirmados. En las empresas donde los valores declarados son más reales que cosméticos, los directivos los conectan a la búsqueda de la visión estratégica y la misión en una de dos maneras. En las compañías con valores de larga tradición y bien integrados a la cultura corporativa, los directivos tienen cuidado de idear una visión, misión y estrategia que correspondan con los valores establecidos, y reiteran la manera en que las normas conductuales basadas en los valores contribuyen al éxito de la empresa. Establecimiento de objetivos El propósito gerencial de establecer objetivos es convertir la visión y misión en objetivos de desempeño específicos. Los objetivos son metas de desempeño de una organización; es decir, son los resultados y productos que la administración desea lograr.
  • 14.
    Incremento del rendimientoen las empresas Qué clase de objetivos fijar Se requieren dos tipos muy distintos de metas de desempeño: las que se refieren al desempeño financiero y las que se refieren al desempeño estratégico. Los objetivos financieros comunican las metas de la administración en el aspecto financiero. Los objetivos estratégicos se refieren a la posición de marketing y la vitalidad competitiva de la compañía. Algunos ejemplos comunes de objetivos financieros y estratégicos son los siguientes: La importancia de establecer y alcanzar los objetivos financieros es intuitiva. Sin una adecuada rentabilidad y fortaleza financiera se ponen en riesgo la salud de largo plazo y, en última instancia, la supervivencia de una empresa. Además, las utilidades por debajo de lo normal y un balance débil alarman a accionistas y acreedores, lo que hace peligrar el empleo de los directivos. Sin embargo, un buen desempeño financiero no basta por sí mismo. ¿Qué clase de fuerza competitiva enfrenta los miembros de la industria y que intensidad tiene cada una? El carácter y fortaleza de las fuerzas competitivas nunca son las mismas en cada industria. El modelo de competencia de cinco fuerzas es, por mucho, la herramienta más poderosa y de mayor uso para diagnosticar de manera sistemática las principales presiones competitivas en un mercado y evaluar la fortaleza e importancia de cada una.2 Este modelo sostiene que las fuerzas competitivas que afectan la rentabilidad de la industria trascienden la rivalidad entre competidores e incluye presiones que nacen de cuatro fuentes coexistentes. Las cinco fuerzas competitivas incluyen 1) la competencia de vendedores rivales, 2) la competencia de nuevos participantes a la industria, 3) la competencia de los productores de productos sustitutos, 4) el poder de negociación de los proveedores y 5) el poder de negociación de los clientes.
  • 15.
    Incremento del rendimientoen las empresas El uso del modelo de cinco fuerzas para determinar la naturaleza y fortaleza de las presiones competitivas en una industria determinada implica elaborar un cuadro de la competencia en tres etapas: • Etapa 1: Para cada una de las cinco fuerzas, identificar las partes que intervienen junto con los factores específicos que acarrean las presiones competitivas. • Etapa 2: Evaluar la fortaleza de las presiones que comprende cada una de las cinco fuerzas (vigorosa, de moderada a normal, o débil). • Etapa 3: Determinar si la fortaleza colectiva de las cinco fuerzas competitivas permite ganar beneficios atractivos. Presiones competitivas asociadas a las maniobras competitivas entre vendedores rivales La más fuerte de las cinco fuerzas competitivas es casi siempre la maniobrabilidad en el mercado y la competencia por la preferencia del comprador, presentes entre los vendedores rivales de un producto o servicio. En efecto, un mercado es un campo de batalla competitivo en donde la carrera por el favor del comprador es vertiginosa. Los vendedores rivales son proclives a emplear cualquier arma que tengan en su “arsenal” de negocios para fortalecer su posición en el mercado y obtener buenas ganancias TIENE CADA UNA La intensidad de la rivalidad varía de industria a industria, y depende de varios factores identificables. La figura resume estos factores e identifica los que intensifican o debilitan la rivalidad entre competidores directos en una industria. Conviene explicar brevemente por qué estos factores afectan el grado de rivalidad:4 • La rivalidad es más fuerte en mercados en que la demanda del comprador crece lentamente o va a la baja, y es más débil en mercados de crecimiento rápido. Una demanda del comprador en rápida expansión produce suficientes operaciones nuevas para que todos los miembros de la industria crezcan sin necesidad de tácticas que disparen el volumen de ventas para atraer a los clientes de empresas rivales. Sin embargo, en mercados en que la demanda crece sólo 1 o 2% o se encoge, las compañías ansiosas (o tal vez desesperadas) por ganar negocios suelen aplicar descuentos de precios, promociones de ventas y otras tácticas para impulsar sus volúmenes de ventas, algunas veces hasta el punto en que comienzan una feroz batalla por la participación en el mercado. • La rivalidad se incrementa cuando a los compradores les resulta menos costoso cambiar de marcas. Mientras menos costoso sea para los compradores cambiar sus compras del vendedor de una marca al vendedor de otra, más fácil será que los vendedores se lleven a los clientes de sus rivales; y mientras más cueste a los compradores cambiar de marca, estarán menos dispuestos a hacerlo. Los costos del cambio de marca incluyen no sólo los costos monetarios, sino también tiempo, molestias y costos psicológicos. Por ejemplo, los distribuidores y minoristas pueden no cambiarse a las marcas de fabricantes rivales porque dudan en cortar las relaciones de larga duración con sus proveedores, incurrir en algún costo por apoyo técnico o de recapacitación originado por el cambio, tomarse la
  • 16.
    Incremento del rendimientoen las empresas molestia de probar la calidad y confiabilidad de la marca rival, y dedicar recursos a promover la nueva marca (sobre todo si no es muy conocida). • La rivalidad se incrementa cuando los productos de los vendedores rivales se parecen más, y disminuye conforme los productos rivales se diferencian más. Cuando las ofertas rivales son idénticas o se diferencian poco, los compradores tienen menos razones para ser leales a una marca, lo que facilita que los rivales convenzan a los compradores a cambiarse a sus marcas. Y como las marcas de diferentes vendedores tienen atributos comparables, los compradores pueden buscar en el mercado lo que les convenga más y cambiar de marcas a su criterio. Por otra parte, las ofertas de productos muy diferenciados alimentan una sólida lealtad a la marca entre sus compradores porque, para muchos compradores, los atributos de ciertas marcas son más atractivos o más ajustados a sus necesidades. Un fuerte apego a una marca dificulta que los vendedores se roben a los consumidores. A menos que una cantidad significativa de clientes esté dispuesta a considerar atributos nuevos o diferentes en el producto que ofrecen los rivales, la lealtad a la marca que acompaña a una fuerte diferenciación de producto mengua la fiera competencia entre vendedores. El grado de diferenciación del producto también afecta los costos del cambio. Cuando las ofertas de los rivales son idénticas o poco diferenciadas, suele ser fácil y barato que los compradores pasen sus compras de un vendedor a otro, pero si hay una fuerte diferenciación de marcas, con características y funcionalidades muy distintas —como es el caso de los fabricantes de teléfonos móviles—, los compradores tenderán a mostrarse renuentes a pasar por el engorroso proceso de cambiar de marca. • La rivalidad es mayor cuando hay capacidad de producción sin utilizar, sobre todo si el producto de la industria conlleva altos costos fijos o de almacenamiento. Siempre que hay demasiada oferta en un mercado (tanta que los vendedores tienen capacidad de producción ociosa o demasiado inventario), lo que resulta es un “mercado de compradores” que intensifica la rivalidad, tal vez hasta el punto de amenazar la supervivencia de las empresas débiles. Un efecto similar ocurre cuando un producto es perecedero o estacional, o cuyo mantenimiento en inventario resulta costoso, pues es frecuente que las empresas hagan fuertes recortes de precios para no quedarse con inventarios indeseados o costosos. Asimismo, siempre que los costos fijos constituyan una gran parte del costo total de modo que los costos unitarios sean significativamente más bajos cuando operan a plena capacidad, las empresas tendrán fuertes presiones para recortar precios e impulsar sus ventas siempre que operen por debajo de su capacidad máxima. La capacidad sin utilizar penaliza en forma significativa a las empresas porque hay menos unidades entre las cuales distribuir los costos fijos. La presión de los costos fijos o de almacenamiento elevados puede provocar que las empresas rivales concedan recortes de precios, descuentos especiales, rebajas y otras tácticas para procurar el desplazamiento de un mayor volumen. • La rivalidad se intensifica cuando se incrementa el número de competidores, y conforme se asemejan en tamaño y fuerza competitiva. Mientras mayor sea el número de competidores, mayor será la probabilidad de que una o más compañías realicen activamente una ofensiva estratégica para mejorar su posición en el mercado, con lo que calientan la competencia e imponen presiones adicionales a los rivales para que respondan con medidas defensivas u ofensivas propias. Además, cuando el tamaño y la fuerza competitiva de los rivales son comparables, suelen estar en condiciones de competir en un campo de juego parejo, en cuyo caso la lucha tiende a ser más fiera que cuando uno o más miembros de la
  • 17.
    Incremento del rendimientoen las empresas industria tiene una posición dominante en el mercado —y recursos y capacidades sustancialmente mayores— que sus rivales mucho más pequeños. • Es frecuente que la rivalidad sea más intensa —volátil e impredecible— conforme aumenta la diversidad de los competidores en términos de la dirección, objetivos y estrategias de largo plazo que siguen, amén de los países de origen. Un grupo diversificado de vendedores a menudo contiene uno o dos miembros heterodoxos dispuestos a probar enfoques nuevos o a romper las reglas del mercado, con lo que generan un ambiente competitivo más vivo y menos predecible. Los mercados globalmente competitivos suelen intensificar la rivalidad, en especial cuando los rivales con costos menores o productos más atractivos tratan de establecer una base firme en mercados nuevos. • La rivalidad es mayor cuando hay barreras que evitan que las empresas no rentables salgan de la industria. En industrias en que los activos no se pueden vender o transferir fácilmente a otros usos, donde los trabajadores tienen derecho a la protección de su empleo o donde los dueños están comprometidos a seguir en el negocio por razones personales, las empresas decadentes tienden a mantenerse más de lo que lo harían en otras condiciones, aunque sangren tinta roja. Esto incrementa la rivalidad de dos formas. Las empresas que pierden terreno o se hallan en problemas financieros a menudo recurren a profundos descuentos de precios que pueden disparar una guerra de precios y desestabilizar lo que por lo demás es una industria atractiva. A ello se añade que las altas barreras para salir provocan que una industria se ateste de vendedores, y esto impulsa la rivalidad y obliga a las compañías más débiles a emprender maniobras erráticas (con frecuencia, movimientos desesperados de toda clase) con el fin de ganar suficientes ventas e ingresos para permanecer en el negocio.
  • 18.
    Incremento del rendimientoen las empresas Presiones competitivas asociadas a la amenaza de nuevos participantes Las empresas de nuevo ingreso a un mercado traen consigo una nueva capacidad de producción, el deseo de establecer para sí un lugar seguro en el mercado y, algunas veces, recursos sustanciales. La gravedad exacta de la amenaza de ingreso en un mercado particular depende de dos clases de factores: las barreras al ingreso y la reacción esperada de las empresas ya en el mercado ante dicho nuevo ingreso. Existe una barrera al ingreso al mercado siempre que sea difícil para un recién llegado irrumpir en el mercado o la economía del negocio pone en desventaja a un recién llegado. Las barreras más comunes que los candidatos deben superar son las siguientes:
  • 19.
    Incremento del rendimientoen las empresas • La presencia de economías de escala considerables en la producción, distribución, publicidad u otras áreas de operación. Cuando las empresas titulares gozan de ventajas de costos asociadas a una operación de gran escala, las foráneas deben entrar en gran escala (medida costosa y• Ventajas significativas en costos de las empresas existentes por los efectos de la experiencia y la curva de aprendizaje. En muchas industrias, las empresas existentes se ven favorecidas por los ahorros en costos que se derivan del aprendizaje acumulado por la experiencia de realizar ciertas actividades, como manufactura, desarrollo de nuevos productos o administración de los inventarios. Esto arroja una ventaja de primer actor para las empresas existentes respecto de las de nuevo ingreso que puede ser difícil de remontar. • Otras ventajas de costos que favorecen a las empresas ya existentes. Las empresas ya presentes en el mercado también pueden tener otros tipos de ventajas de costos difíciles de replicar para un recién llegado. Dichas ventajas pueden surgir de 1) acceso preferente a materias primas, componentes y otros insumos, 2) ahorros derivados de patentes o tecnología propia, 3) ubicaciones favorables y 4) bajos costos fijos (por instalaciones más antiguas, depreciadas en su mayor parte). Mientras mayor sea la ventaja en costos de las empresas existentes, más riesgoso será para nuevas empresas intentar la entrada (pues tiene que aceptar menores márgenes de utilidad o incluso pérdidas mientras no se supere la desventaja de costos). • Sólidas preferencias de marca y lealtad del cliente. Mientras mayor sea el apego de los compradores a las marcas establecidas, más difícil será para los recién llegados abrirse paso en el mercado. En estos casos deben contar con los recursos financieros suficientes para una publicidad y promoción de ventas que termine con la lealtad del cliente y forme su nueva clientela. Establecer el reconocimiento de marca y fomentar la lealtad del cliente es un proceso lento y costoso. Además, si es difícil o caro para un cliente cambiar a una marca nueva, el recién llegado quizá deba ofrecer a los compradores un precio menor o un margen extra de calidad o servicio. Estas barreras desalientan los nuevos ingresos porque elevan los requerimientos financieros y reducen los márgenes esperados de utilidad para los nuevos jugadores. • Fuertes “efectos de red” en la demanda del consumidor. En industrias en que los consumidores se ven más atraídos a un producto cuando hay muchos otros usuarios se dice que hay “efectos de red”, pues la demanda es mayor mientras mayor sea la red de usuarios. Los sistemas de juegos de video son un ejemplo, porque los usuarios prefieren tener lo mismo que sus amigos de modo que puedan jugar juntos en sistemas que todos conocen y compartir los juegos. Cuando las empresas ya existentes tienen una mayor base de usuarios, los recién llegados con productos comparables enfrentan una grave desventaja para atraer compradores. • Altos requisitos de capital. Mientras mayor sea la inversión total necesaria para entrar con éxito en el mercado, más limitada será la cantidad de candidatos potenciales para entrar. Los requisitos más obvios de capital para los recién llegados se relacionan con instalaciones de producción y equipo, publicidad de introducción y campañas de promoción de ventas, capital de trabajo para financiar inventarios y crédito al cliente, así como suficiente efectivo para cubrir los primeros costos. • Dificultades de construir una red de distribuidores o minoristas y asegurar un espacio adecuado en sus anaqueles. Un nuevo actor potencial enfrenta numerosos desafíos del canal de distribución. Los distribuidores mayoristas pueden mostrarse reacios a aceptar un producto que carezca de
  • 20.
    Incremento del rendimientoen las empresas reconocimiento del comprador. Hay que contactar a los minoristas y convencerlos de dar un amplio espacio de exhibición y un periodo de prueba adecuado a una nueva marca. Cuando los vendedores existentes tienen redes de distribuidores o minoristas fuertes y funcionales, el recién llegado deberá esforzarse por abrirse paso. Los nuevos actores potenciales en ocasiones tienen que “comprar” su camino a los canales de mayoreo o menudeo con recortes de precios, mayores márgenes de ganancia para los distribuidores o concesiones de publicidad y promociones. En consecuencia, las ganancias del recién llegado se verán mermadas hasta que su producto obtenga la suficiente aceptación del consumidor para que los distribuidores y minoristas estén ansiosos por trabajar con él. • Políticas gubernamentales restrictivas. Las industrias reguladas, como televisión por cable, telecomunicaciones, de electricidad y gas, de transmisión de radio y televisión abierta, y menudeo de licores y ferrocarriles, suelen conllevar una entrada controlada por el gobierno. Presiones competitivas de vendedores de productos sustitutos. Las empresas de una industria resienten una presión competitiva por las acciones de las compañías de una industria relacionada cuando los compradores consideran los productos de ambas industrias buenos sustitutos. Por ejemplo, los productores de azúcar experimentan presiones competitivas por las ventas y los esfuerzos de marketing de los fabricantes de Equal, Splenda y Sweet’N Low.
  • 21.
    Incremento del rendimientoen las empresas La intensidad de las presiones competitivas provenientes de productos sustitutos depende de tres factores: 1. Si los sustitutos están disponibles con facilidad. La presencia de sustitutos disponibles crea una presión competitiva al poner un tope a los precios que los miembros de la industria pueden cobrar sin dar incentivos a sus clientes para que cambien a sustitutos y arriesgar sus ventas. Tal tope de precios limita al mismo tiempo las ganancias que pueden obtener los miembros de la industria a menos que recorten sus costos. 2. Si los compradores consideran que los sustitutos tienen un precio atractivo en relación con su calidad, desempeño y otros atributos pertinentes. La disponibilidad de sustitutos invita inevitablemente a los clientes a comparar desempeño, características, facilidad de empleo y otros atributos tanto como el precio para ver si los sustitutos ofrecen más valor por el dinero que el producto de la industria. Por ejemplo, los usuarios de recipientes de cartón siempre comparan su precio/desempeño con los contenedores de plástico y las latas de metal. 3. Si los costos en que incurren los compradores al cambiar a sustitutos son altoso bajos. Los costos bajos facilitan que los vendedores de sustitutos atraigan a los compradores a sus ofertas; los altos costos asociados al cambio desalientan la compra de productos sustitutos. Los costos habituales de estos cambios implican tiempo, inconveniencias, equipo adicional, tiempo y costos de probar la calidad y confiabilidad del sustituto, costos psicológicos de terminar con relaciones antiguas con el proveedor y establecer otras, pagos por ayuda técnica y costos de capacitación para los empleados.
  • 22.
    Incremento del rendimientoen las empresas Presiones competitivas provenientes del poder de negociación del proveedor. Los proveedores de los miembros de la industria representan una fuerza competitiva fuerte o débil dependiendo de si tienen el poder de negociación suficiente para influir en los términos y condiciones de la oferta en su favor. Los proveedores con fuerte poder de negociación pueden socavar la rentabilidad al cobrar precios más altos a los miembros de la industria, lo que repercute en sus costos y limita sus oportunidades para encontrar proveedores que ofrezcan condiciones más ventajosas Factores determinan la fuerza del poder de negociación de los proveedores:
  • 23.
    Incremento del rendimientoen las empresas  Escasez de los artículos de los proveedores. Los proveedores de productos escasos tienen cierto poder de negociación y de precios, mientras que la abundancia de productos transfiere el poder de negociación a los miembros de la industria. • Que los proveedores entreguen un insumo diferenciado que mejore el desempeño o calidad del producto de la compañía. Mientras más diferenciado y valioso sea un insumo para mejorar el desempeño o calidad de los productos de los miembros de la industria, más poder de negociación y de precios tienen los proveedores. • Si el producto que se surte es normal o una mercancía que se consigue con facilidad de una multitud de proveedores. Los proveedores de mercancías (como varillas de refuerzo de cobre o acero o cartones de embalaje) están en posición débil para demandar una prima sobre el precio o insistir en otros términos favorables porque los miembros de la industria pueden obtener fácilmente lo que es, en esencia, el mismo producto al mismo precio de muchos otros proveedores dispuestos a ganarse esas operaciones. • Si es difícil o costoso para los miembros de la industria cambiar sus compras de un proveedor a otro. Los costos altos del cambio significan un fuerte poder de negociación por parte de los proveedores. Los costos bajos del cambio limitan el poder de negociación de los proveedores al permitir que los miembros de la industria sustituyan proveedores si alguno de ellos trata de subir sus precios por más de lo que implican los costos de cambio. • Si hay buenos sustitutos de los productos de los proveedores. La fácil disponibilidad de sustitutos aminora el poder de negociación de los proveedores al reducir la dependencia de los miembros de la industria de sus proveedores. Mientras mejores sean las características de precio y desempeño de los insumos sustitutos, más débil será el poder de negociación de los proveedores. • Si los miembros de la industria representan una parte importante de las ventas totales de los proveedores. Como regla, los proveedores tienen menos poder para negociar cuando sus ventas a los miembros de la industria constituyen un alto porcentaje de sus ventas totales. En estos casos, el bienestar de los proveedores se liga estrechamente al de sus grandes clientes. Los proveedores tienen un gran incentivo para proteger y perfeccionar la competitividad de sus grandes clientes mediante precios razonables, calidad excepcional y avances continuos en la tecnología de los productos que se entregan. • Si la industria de los proveedores está dominada por unas cuantas grandes compañías y está más concentrada que la industria a la que vende. Los proveedores con gran participación en el mercado y una fuerte demanda por los artículos que suministran por lo general tienen suficiente poder de negociación para cobrar altos precios y negarse a las peticiones de los miembros de la industria para que les concedan precios más bajos o algunas otras ventajas. • Si tiene sentido económico que los miembros de la industria se integren hacia atrás y fabriquen ellos mismos lo que compran a sus proveedores. El problema de hacer o comprar por lo general se reduce a saber si los proveedores que se especializan en la producción de una parte o componente particular, y lo fabrican en gran volumen para muchos clientes, tienen la experiencia y economías de escala para proveer un componente tan bueno o mejor con un costo menor al que incurrirían los miembros de la industria si ellos mismos lo fabricaran.
  • 24.
  • 25.
    Incremento del rendimientoen las empresas Presiones competitivas que surgen del Poder de negociación del comprador y de la sensibilidad al precio. Los compradores ejercen fuertes presiones competitivas sobre los miembros de la industria según 1) el grado en que los compradores tienen poder de negociación y 2) la medida en que los compradores son sensibles al precio. Los compradores con fuerte poder de negociación pueden limitar la rentabilidad de la industria al demandar concesiones de precios, mejores términos de pago o características o servicios adicionales que eleven el precio para los miembros de la industria. La sensibilidad al precio por parte de los compradores limita el potencial de utilidades de los miembros de la industria al restringir la capacidad de los vendedores de elevar los precios sin perder ingresos Razones del poder de negociación del comprador: • El poder de negociación de los compradores es mayor cuando los costos de cambiar a marcas competidoras o sustitutos son relativamente bajos. Los compradores que pueden cambiar de marca con facilidad o se abastecen de varios vendedores tienen más poder de negociación que los compradores con altos costos de este tipo. Los costos de cambio limitan la rentabilidad de la industria, en el fondo, porque ponen un techo a lo que los productores pueden elevar el precio o reducir la calidad antes de perder clientes. • El poder del comprador se incrementa cuando los bienes de la industria están estandarizados o su diferenciación es débil. En estas circunstancias, los compradores deciden con base en el precio, lo que intensifica la competencia de precios entre vendedores. Cuando los productos están diferenciados, las opciones de los compradores están más limitadas y se enfocan menos en obtener precios bajos, lo que indica baja calidad. • Los compradores tienen más poder cuando son grandes y pocos en relación con el número de vendedores. Mientras menor sea la cantidad de compradores, más tendrán que competir los vendedores por la clientela y menos fácil les será hallar otros clientes cuando los pierden ante un competidor. La perspectiva de perder a un cliente que no se reemplaza con facilidad a menudo provoca que el vendedor esté más dispuesto a hacer concesiones de una u otra clase. Mientras mayor sea el comprador, más importante serán las operaciones para el vendedor y más estará dispuesto a hacer concesiones. • El poder del comprador se incrementa si su demanda es débil y los vendedores se esfuerzan en asegurar más ventas de sus productos. Una demanda débil o a la baja crea un “mercado de compradores”, en que los cazadores de gangas pueden presionar para obtener mejores condiciones y un trato especial; en caso contrario, una demanda fuerte o en crecimiento crea un “mercado de vendedores” y traslada el poder de negociación a los vendedores. • Los compradores ganan poder si están bien informados de los productos, precios y costos del vendedor. Mientras más información tengan los compradores, mayor poder de negociación tendrán. La abundante disponibilidad de la información de un producto en internet da más poder de negociación a los
  • 26.
    Incremento del rendimientoen las empresas individuos. Los consumidores comparan precios y características de paquetes vacacionales en internet, comprar según los mejores intereses de créditos hipotecarios y hallar los mejores precios en artículos caros, como cámaras digitales. Los cazadores de gangas pueden investigar en internet y con esa información negocian un trato mejor de los minoristas locales; este método se está popularizando en las compras de vehículos nuevos y usados. • El poder de negociación de los compradores es mayor cuando plantean una amenaza verosímil de integrarse hacia atrás e incursionar en el negocio de los vendedores. Empresas como Anheuser-Busch, Coors y Heinz se integraron a las primeras etapas de producción de los fabricantes de latas de metal para obtener poder de negociación y equilibrar sus requerimientos de los de otro modo poderosos fabricantes de latas. Los minoristas obtienen poder de negociación al almacenar y promover sus propias marcas junto con las de los fabricantes. • El poder del comprador se incrementa si puede retrasar sus compras o incluso abstenerse de comprar. Es frecuente que los consumidores tengan la opción de retrasar la compra de bienes duraderos, como electrodomésticos, o bienes de consumo discrecional, como jacuzzis y centros de entretenimiento doméstico, si no están contentos con los precios. Los clientes de negocios también pueden diferir la compra de ciertos productos, como equipo de planta o servicios de mantenimiento. Esto presiona a los vendedores a ofrecer concesiones a los compradores de modo que no bajen sus ventas. • La sensibilidad al precio del comprador se incrementa cuando tiene bajos ingresos o bajas utilidades. El precio es un factor crítico en la decisión de compra de consumidores de ingresos bajos y en compañías que apenas son rentables. En dichos casos, su alta sensibilidad al precio limita la posibilidad del vendedor de ofrecer precios altos. • Los compradores son más sensibles al precio si el producto representa una gran fracción de sus compras totales. Cuando una compra absorve una gran parte del presupuesto de un comprador o representa una parte significativa de su estructura de costos, el comprador se preocupa más por el precio que en otras condiciones. Cuando el artículo es una pequeña fracción de las compras totales, es menos probable que los compradores sientan que regatear o investigar si pueden obtener un mejor trato vale el tiempo y el esfuerzo. • Los compradores son más sensibles al precio si el desempeño del producto tiene consecuencias limitadas. Cuando el desempeño del producto tiene consecuencias limitadas para el comprador, entonces las decisiones de compra se basan sobre todo en el precio. Por otra parte, cuando la capacidad del producto es importante, como cuando afecta de modo visible la calidad de los bienes de un comprador intermedio, entonces el precio se convierte en un factor menos importante. El precio tampoco es de tanta importancia para los compradores intermedios cuando un bien tiene el potencial de pagarse por sí mismo al reducir otros costos de producción del comprador.
  • 27.
  • 28.
    Incremento del rendimientoen las empresas Capítulo II Liderazgo El liderazgo es algo que se puede enseñar. El liderazgo no es ninguna especie de club exclusivo para «los que ya nacieron con la membrecía». Las características personales que constituyen la materia prima del liderazgo pueden adquirirse. Enlácelascon el deseo de ser líder y nada le impedirá llegar a serlo. Según John Maxwell existen 4 tipos de lideres Tipo de lider Caracteristicas El líder dirigente: 1. Nace con cualidades de liderazgo 2. Ha visto modelarse el liderazgo a través de toda la vida. 3. Ha aprendido más sobre liderazgo por medio de una capacitación. 4. Tiene autodisciplina para llegar a ser un gran líder. Nota: Tres de estas cuatro cualidades se adquieren. El líder que se ha formado: 1. Ha visto modelarse el liderazgo la mayor parte de su vida. 2. Ha aprendido sobre liderazgo por medio de capacitación. 3. Tiene autodisciplina para llegar a ser un gran líder. Nota: Las tres cualidades se adquieren. El líder latente: 1. Ha visto modelarse el liderazgo recientemente. 2. Está aprendiendo a ser líder por medio de capacitación. 3. Tiene autodisciplina para llegar a ser un buen líder. Nota: Las tres cualidades se adquieren. El líder limitado: 1. Tiene pocos nexos o ninguno con líderes. 2. No ha recibido capacitación o ésta ha sido escasa. 3. Tiene deseos de llegar a ser líder.
  • 29.
    Incremento del rendimientoen las empresas Nota: Las tres cualidades pueden adquirirse. Cinco características que separan a los «administradores líderes» de los «administradores comunes y corrientes»: 1. Los administradores líderes son pensadores con visión a largo plazo que vislumbran más allá de los problemas del día y los informes trimestrales. 2. Los administradores líderes se interesan en sus compañías sin limitarse a las unidades que dirigen. Quieren saber cómo todos los departamentos de la compañía 3. se afectan unos a otros, y constantemente traspasan sus áreas específicas de influencia. 4. Los administradores líderes enfatizan la visión, los valores y la motivación. 5. Los administradores líderes tienen fuerte capacidad política para enfrentar los conflictos inherentes a los múltiples constituyentes. 6. Los administradores líderes no aceptan el «status quo» La administración es el proceso de asegurar que el programa y objetivos de la organización se implementen. El liderazgo, en cambio, tiene que ver con suscitar una visión y una motivación en la gente. Definición de liderazgo El liderazgo es influencia. Eso es todo. Nada más, nada menos. Mi proverbio favorito sobre el liderazgo es: El que piensa que dirige y no tiene a nadie siguiéndole, sólo está dando un paseo. Los sociólogos nos dicen que aun el individuo más introvertido influirá en ¡diez mil personas durante toda su vida! En cualquier situación dada, con cualquier grupo dado, hay una persona que ejerce una influencia prominente. Esta persona puede cambiar con un grupo diferente de personas o en una situación diferente para convertirse en alguien que recibe la influencia de otro La mejor inversión en el futuro es una adecuada influencia en el presente. El asunto no es si usted influye en alguien o no. Lo que se necesita determinar es qué clase de influencia ejercerá usted. Conozca y aplique las cualidades que se necesitan para tener éxito en el liderazgo
  • 30.
    Incremento del rendimientoen las empresas El liderazgo consta de varios niveles que uno tiene que ir escalando. En la medida que escale cada nivel se requerirá de mayor compromiso. Aquí está una lista de varias características que deben manifestarse con un grado de excelencia antes de que sea posible el avance a otro nivel. Nivel 1: Posición/ Derechos 1. Conozca bien en qué consiste su trabajo (descripción de trabajo). 2. Conozca la historia de la organización. 3. Relacione la historia de la organización con la gente de la organización (en otras palabras, sea el jugador de un equipo). 4. Acepte la responsabilidad. 5. Haga su trabajo con una excelencia duradera. 6. Haga más de lo que se espera de usted. 7. Ofrezca ideas creativas de cambio y mejoramiento. Nivel 2: Permiso/ Relaciones 1. Posea un amor genuino por la gente. 2. Haga más exitosos a quienes trabajan con usted. 3. Vea a través de los ojos de otras personas. 4. Guste más de la gente que de los procedimientos. 5. Triunfe o no haga nada. 6. Acompáñese de otros en su trayectoria. 7. Trate con sabiduría a la gente difícil. Nivel 3: Producción/ Resultados 1. Inicie y acepte la responsabilidad de crecer. 2. Desarrolle y siga una declaración de propósito. 3. Haga de su descripción de trabajo y de la energía, una parte integrante de la declaración de propósito. 4. Desarrolle responsabilidad por los resultados, comenzando por usted mismo. 5. Conozca y haga las cosas que brindan una alta retribución. 6. Comunique la estrategia y visión de la organización. 7. Conviértase en un agente de cambio y detecte cuándo es el tiempo oportuno. 8. Haga las decisiones difíciles que producirán un cambio. Nivel 4: El Desarrollo Humano/ Reproducción 1. Comprenda que las personas son su activo más valioso. 2. Dé prioridad al desarrollo de las personas. 3. Sea un modelo que los demás imiten. 4. Ponga todos sus esfuerzos de liderazgo en el veinte por ciento de la gente de más alto nivel. 5. Exponga a los líderes clave a oportunidades de crecimiento. 6. Atraiga a otros ganadores/productores hacia la meta común. 7. Entréguese de corazón de tal manera que esto complemente su liderazgo. Nivel 5: Personalidad/ Respeto 1. Sus seguidores son leales y están dispuestos a sacrificarse.
  • 31.
    Incremento del rendimientoen las empresas 2. Usted ha pasado años dirigiendo y formando líderes. 3. Usted ha llegado a ser un estadista/asesor y es buscado por otros. 4. Su mayor satisfacción se deriva de observar el desarrollo y el crecimiento de los demás. 5. Usted trasciende la organización. Enfoque Situacional Postula que el tipo de comportamiento de liderazgo necesario para impulsar el desempeño individual y del grupo depende en gran medida de la situación que se presente, de las características de los seguidores y del ambiente organizacional. Combinación de dimensiones Motivador Participativo Delegador Ordenador SITUACION ALTERNATIVAS DE ACCION 1. Últimamente sus subordinados no responden ante el trato amable y la evidente preocupación por su bienestar. El rendimiento general está disminuyendo rápidamente. a) Insista en el uso de procedimientos uniformes y en la necesidad de que cada uno cumpla con sus funciones. b) Esté disponible para el diálogo, pero no ejerza ninguna presión para entablarlo. c) Converse primero con sus subordinados y después fije las metas. d) Deje intencionalmente de intervenir. 2. El rendimiento que se observa en el grupo está aumentando. Usted ha estado asegurándose de que todos los miembros de éste conozcan bien sus funciones y las normas de trabajo. a) Mantenga un trato amable, pero cerciórese continuamente de que todos los miembros del grupo conozcan bien sus funciones y las normas de trabajo. b) No tome ninguna acción definitiva. c) Haga todo lo posible para que el grupo se sienta importante y participe en los asuntos de la empresa. d) Recalque la importancia de cumplir con los plazos fijados y las funciones respectivas.
  • 32.
    Incremento del rendimientoen las empresas 3. Los miembros de su grupo no pueden resolver un problema dado. En general, usted los ha dejado resolver siempre por sí solos los problemas. El rendimiento del grupo y las relaciones interpersonales andan bien. a) Trate de despertar el interés de los integrantes del grupo en el problema y procure resolverlo. b) Deje que el grupo lo resuelva solo. c) Actúe rápida y firmemente para resolver el problema y corregir la situación. d) Anime al grupo a tratar de resolver el problema y esté disponible para el diálogo. 4. Está usted considerando realizar un cambio fundamental. Sus subordinados tienen un magnífico historial de servicios y respetan la necesidad del cambio. a) Permita la participación del grupo en la ejecución del cambio, pero no la exija. b) Anuncie los cambios y luego ejecútelos supervisándolos cuidadosamente. c) Permita que el grupo formule su propia orientación en el proceso de cambio. d) Incorpore las recomendaciones que le presente el grupo, pero dirija usted mismo la realización del cambio. 5. El rendimiento del grupo ha estado bajando durante los últimos meses. Sus integrantes no se han interesado en cumplir con los objetivos fijados. En el pasado, la redefinición de las funciones ha dado siempre buenos resultados. Ha sido necesario recordarles constantemente sus funciones para que las desempeñaran oportunamente. a) Permita que el grupo formule su propia orientación. b) Incorpore las recomendaciones de grupo, pero cerciórese de que los objetivos se cumplan. c) Redefina las metas y supervise cuidadosamente su realización. d) Permita la participación del grupo en la fijación de las metas, pero no ejerza presión alguna sobre sus integrantes. 6. Usted se ha incorporado a un ambiente de trabajo dirigido con eficiencia. El jefe anterior fue sumamente rígido. Usted desea mantener un alto nivel de productividad, pero le gustaría iniciar un proceso de humanización del ambiente de trabajo. a) Haga todo lo posible para que el grupo se sienta importante y participe en los asuntos de la empresa. b) Recalque lo importante que es cumplir con los plazos y las funciones respectivas. c) Deje intencionalmente de intervenir. d) Consiga que el grupo participe en el proceso de toma de decisiones, pero cerciórese de que los objetivos se cumplan.
  • 33.
    Incremento del rendimientoen las empresas 7. Usted está considerando realizar cambios importantes en la estructura de su organización. Los miembros del grupo le han presentado recomendaciones respecto a los cambios que juzgan necesarios. El grupo ha demostrado flexibilidad en su actuación diaria. a) Defina el cambio y supervise cuidadosamente su ejecución. b) Logre la aprobación de los integrantes del grupo respecto al cambio y permítales organizar su ejecución. c) Esté dispuesto a realizar los cambios que le recomienden, pero mantenga el control de su ejecución. d) Evite la confrontación; deje las cosas como están. 8. El rendimiento del grupo y las relaciones interpersonales andan bien. Usted se siente algo inseguro en la función de dirección del grupo. a) Deje al grupo tranquilo. b) Discuta la situación con el grupo y luego inicie los cambios necesarios. c) Tome las medidas necesarias para orientar a sus subordinados hacia un sistema de trabajo bien definido. d) Cuídese de perjudicar sus relaciones con sus subordinados haciendo excesivo uso de su autoridad. 9. Su jefe lo ha designado director de un comité que ha tardado bastante en presentar sus recomendaciones respecto a la ejecución de ciertos cambios. El grupo no entiende sus metas, pocos se reúnen. Las juntas se han convertido en reuniones secretas. En potencia tienen el talento necesario para salir avantes. a) Deje que el grupo lo resuelva. b) Incorpore las recomendaciones del grupo, pero cerciórese de que los objetivos se cumplan. c) Redefina las metas y supervise cuidadosamente su ejecución. d) Permita la participación del grupo en la fijación de las metas, pero no ejerza presión alguna sobre sus integrantes. 10.Sus subordinados ordinariamente capaces de asumir responsabilidades, no están respondiendo favorablemente ante la nueva definición de las normas de trabajo que usted les ha presentado. a) Permita la participación de los miembros del grupo en la redefinición de las normas de trabajo, pero no ejerza presión alguna sobre ellos. b) Haga una redefinición de las normas y supervise cuidadosamente su aplicación. c) No ejerza presión alguna para evitar una confrontación. d) Incorpore las recomendaciones del grupo a la nueva definición de las normas de trabajo, pero cerciórese de que las normas se cumplan. 11.Lo han ascendido a un puesto a) Tome las medidas necesarias para
  • 34.
    Incremento del rendimientoen las empresas nuevo. El jefe anterior no tenía interés en participar en los asuntos del grupo. El grupo ha estado desempeñando sus funciones con satisfacción y ejerciendo debidamente su autoridad. Las relaciones entre los miembros del grupo andan bien. orientar a sus subordinados hacia un sistema de trabajo bien definido. b) Incorpore a sus subordinados en el proceso de toma de decisiones y apoye sus contribuciones. c) Analice el rendimiento previo de grupo y luego examine la necesidad de aplicar nuevos métodos. d) Continúe sin ocuparse del grupo. 12.Informaciones recientes indican que hay dificultades internas entre sus subordinados. El grupo tiene un historial de rendimiento notable. Sus integrantes perseveran en el cumplimiento de las metas a largo plazo. El año precedente han trabajado en forma armónica. Todos poseen altas calificaciones para sus funciones. a) Proponga una solución a sus subordinados y considere la necesidad de nuevos métodos. b) Permita que los miembros del grupo lo resuelvan solos. c) Actúe rápida y firmemente para corregir y reorientar. d) Esté dispuesto para discutir, cuidando no dañar las relaciones entre jefe y subordinado. ESTILO DE LIDERAZGO (Hoja de respuetas) Situa- ALTERNATIVAS DE ACCION cione s ( 1 ) ( 2 ) ( 3 ) ( 4 ) 1 A C B D 2 D A C B
  • 35.
    Incremento del rendimientoen las empresas 3 C A D B 4 B D A C 5 C B D A 6 B D A C 7 A C B D 8 C B D A 9 C B D A 10 B D A C 11 A C B D
  • 36.
    Incremento del rendimientoen las empresas 12 C A D B ( 1 ) ( 2 ) ( 3 ) ( 4 ) Evaluacion de respuestas VALORES Según la efectividad de las respuestas + 2 + 1 - 2 - 1 Efectividad de liderazgo +24 Excelente +18 Muy bueno +12 Bueno +6 Aceptable Cualquier resultado positivo (+) hasta +5, Regular Cualquier resultado negativo (-) hasta -5, Inaceptable -6 Malo -12 Deficiente -18 Pésimo -24 Mediocre Evaluacion de situación 1
  • 37.
    Incremento del rendimientoen las empresas a) Insista en el uso de procedimientos uniformes y en la necesidad de que cada uno cumpla con sus funciones. +2 b) Esté disponible para el diálogo, pero no ejerza ninguna presión para entablarlo.-1 c) Converse primero con sus subordinados y después fije las metas. +1 d) Deje intencionalmente de intervenir. -2 Evaluación de situación 2 a) Mantenga un trato amable, pero cerciórese continuamente de que todos los miembros del grupo conozcan bien sus funciones y las normas de trabajo.+2 b) No tome ninguna acción definitiva. -2 c) Haga todo lo posible para que el grupo se sienta importante y participe en los asuntos de la empresa. +1 d) Recalque la importancia de cumplir con los plazos fijados y las funciones respectivas. -1 Evaluación de situación 3 a) Trate de despertar el interés de los integrantes del grupo en el problema y procure resolverlo. +1 b) Deje que el grupo lo resuelva solo. -1 c) Actúe rápida y firmemente para resolver el problema y corregir la situación. -2 d) Anime al grupo a tratar de resolver el problema y esté disponible para el diálogo. +2 Evaluación de situación 4 a) Permita la participación del grupo en la ejecución del cambio, pero no la exija. +1 b) Anuncie los cambios y luego ejecútelos supervisándolos cuidadosamente. -2 c) Permita que el grupo formule su propia orientación en el proceso de cambio. -1 d) Incorpore las recomendaciones que le presente el grupo, pero dirija usted mismo la realización del cambio. +2 Evaluación de situación 5 a) Permita que el grupo formule su propia orientación. -2
  • 38.
    Incremento del rendimientoen las empresas b) Incorpore las recomendaciones de grupo, pero cerciórese de que los objetivos se cumplan. +1 c) Redefina las metas y supervise cuidadosamente su realización. +2 d) Permita la participación del grupo en la fijación de las metas, pero no ejerza presión alguna sobre sus integrantes. - 1 Evaluación de situación 6 a) Haga todo lo posible para que el grupo se sienta importante y participe en los asuntos de la empresa. +1 b) Recalque lo importante que es cumplir con los plazos y las funciones respectivas. -1 c) Deje intencionalmente de intervenir. -2 d) Consiga que el grupo participe en el proceso de toma de decisiones, pero cerciórese de que los objetivos se cumplan. +2 Evaluación de situación 7 a) Defina el cambio y supervise cuidadosamente su ejecución. -1 b) Logre la aprobación de los integrantes del grupo respecto al cambio y permítales organizar su ejecución. +1 c) Esté dispuesto a realizar los cambios que le recomienden, pero mantenga el control de su ejecución. +2 d) Evite la confrontación; deje las cosas como están. -2 Evaluación de situación 8 a) Deje al grupo tranquilo. +2 b) Discuta la situación con el grupo y luego inicie los cambios necesarios. +1 c) Tome las medidas necesarias para orientar a sus subordinados hacia un sistema de trabajo bien definido. -2 d) Cuídese de perjudicar sus relaciones con sus subordinados haciendo excesivo uso de su autoridad. -1 Evaluación de situación 9
  • 39.
    Incremento del rendimientoen las empresas a) Deje que el grupo lo resuelva. -2 b) Incorpore las recomendaciones del grupo, pero cerciórese de que los objetivos se cumplan. +1 c) Redefina las metas y supervise cuidadosamente su ejecución. +2 d) Permita la participación del grupo en la fijación de las metas, pero no ejerza presión alguna sobre sus integrantes. -1 Evaluacion de situación 10 a) Permita la participación de los miembros del grupo en la redefinición de las normas de trabajo, pero no ejerza presión alguna sobre ellos. +2 b) Haga una redefinición de las normas y supervise cuidadosamente su aplicación. -1 c) No ejerza presión alguna para evitar una confrontación. -2 d) Incorpore las recomendaciones del grupo a la nueva definición de las normas de trabajo, pero cerciórese de que las normas se cumplan. +1 Evaluación de situación 11 a) Tome las medidas necesarias para orientar a sus subordinados hacia un sistema de trabajo bien definido. -2 b) Incorpore a sus subordinados en el proceso de toma de decisiones y apoye sus contribuciones. -1 c) Analice el rendimiento previo de grupo y luego examine la necesidad de aplicar nuevos métodos. +1 d) Continúe sin ocuparse del grupo. +2 Evaluación de situación 12 a) Proponga una solución a sus subordinados y considere la necesidad de nuevos métodos. -1 b) Permita que los miembros del grupo lo resuelvan solos. +1 c) Actúe rápida y firmemente para corregir y reorientar. -2 d) Esté dispuesto para discutir, cuidando no dañar las relaciones entre jefe y subordinado. +2
  • 40.
    Incremento del rendimientoen las empresas Capítulo III Administración Financiera ¿Qué es la administración financiera? La administración financiera se ocupa de la adquisición, el financiamiento y la administración de bienes con alguna meta global en mente. Así, la función de decisión de la administración financiera puede desglosarse en tres áreas importantes: decisiones de inversión, financiamiento y administración de bienes. Decisión de inversión La decisión de inversión es la más importante de las tres decisiones primordiales de la compañía en cuanto a la creación de valor. Comienza con una determinación de la cantidad total de bienes necesarios para la compañía. Imagine por un momento el balance general de la compañía. Piense en la deuda y el capital de los dueños que se lista en el lado derecho del balance general. El director financiero necesita determinar la cantidad de dinero que aparece arriba de las líneas dobles en el lado izquierdo; esto es, el tamaño de la empresa. Aun cuando este número se conoce, todavía debe decidirse la composición de los bienes. Por ejemplo, ¿qué porción de los bienes totales de la empresa debe destinarse a capital en efectivo o a inventario? Además, el lado opuesto de la inversión —la desinversión— no debe ignorarse. Es posible que los bienes que no se pueden justificar económicamente tengan que reducirse, eliminarse o reemplazarse. Decisión financiera La segunda decisión importante de la compañía es la decisión financiera. Aquí el director financiero se ocupa de los componentes del lado derecho del balance. Si usted observa la combinación de financiamientos para empresas en todas las industrias, verá marcadas diferencias. Algunas compañías tienen deudas relativamente grandes, mientras que otras casi están libres de endeudamiento. ¿El tipo de financiamiento empleado marca la diferencia? Si es así, ¿por qué? Y, en cierto sentido, ¿se puede considerar una mezcla de financiamientos como la mejor? Por otro lado, la política de dividendos debe verse como parte integral de la decisión financiera de la compañía. La razón de pago de dividendos determina la cantidad de utilidades que puede retener la compañía. Retener una mayor cantidad de las utilidades actuales en la empresa significa que habrá menos dinero disponible para los pagos de dividendos actuales. Por lo tanto, el valor de los dividendos pagados a los accionistas debe estar equilibrado con el costo de oportunidad de las utilidades retenidas como medio de financiamiento de capital. Decisión de administración de bienes La tercera decisión importante de la compañía es la decisión de administración de bienes. Una vez que se adquieren los bienes y se obtiene el financiamiento adecuado, hay que administrar esos bienes de manera eficiente. El director financiero tiene a su cargo responsabilidades operativas de diferentes grados en relación con los bienes existentes. Estas responsabilidades requieren que se ocupe más de los activos corrientes que de los activos fijos. Una gran parte de la responsabilidad de la administración de activos fijos recae en los gerentes operativos que emplean esos bienes.
  • 41.
    Incremento del rendimientoen las empresas Creación del valor Con frecuencia, la maximización de la ganancia se presenta como el objetivo adecuado de la empresa. Sin embargo, de acuerdo con esta meta, un administrador puede mostrar incrementos continuos en la ganancia simplemente emitiendo acciones y usando los fondos para invertir en bonos del Tesoro. Para muchas empresas, el resultado sería una disminución en el reparto de utilidades de cada propietario; es decir, las utilidades por acción disminuirían. Por consiguiente, maximizar las utilidades por acción con frecuencia se considera una versión mejorada de la maximización de la ganancia. No obstante, maximizar las utilidades por acción no es una meta totalmente adecuada porque no especifica el momento o la duración del rendimiento esperado. Otra limitación del objetivo de maximizar las utilidades por acción —limitación que comparten otras medidas de rendimiento tradicionales, como el rendimiento sobre la inversión— es el riesgo no considerado. Algunos proyectos de inversión son mucho más riesgosos que otros. Como resultado, el flujo de utilidades por acción esperado sería más riesgoso si se emprenden tales proyectos. Además, una compañía será más o menos riesgosa dependiendo de la deuda en relación con el patrimonio en su estructura de capital. Este riesgo financiero también contribuye al riesgo global del inversionista. Dos compañías pueden tener el mismo ingreso esperado por acción, pero si el flujo de utilidades de una está sujeto a un riesgo considerablemente mayor que el de la otra, el precio de mercado de sus acciones puede ser menor. Por último, este objetivo no toma en cuenta el efecto de la política de dividendos en el precio de mercado de la acción. Si el único objetivo fuera maximizar las utilidades por acción, la empresa nunca pagaría dividendos. Siempre puede mejorar las utilidades por acción reteniendo las utilidades e invirtiéndolas a cualquier tasa de rendimiento positiva, aunque sea pequeña. En la medida en que el pago de dividendos puede afectar el valor de la acción, la maximización de las ganancias por acción no será un objetivo satisfactorio por sí mismo. Análisis de estado financieros Estados financieros El análisis financiero implica el uso de varios estados financieros. Estos estados hacen varias cosas. Primero, el balance general resume los bienes, pasivos y el capital de los dueños de un negocio en un momento, generalmente al final del año o de un trimestre. Luego, el estado de pérdidas y ganancias resume los ingresos y gastos de la compañía durante un periodo determinado, por lo general un año o un trimestre. Aunque el balance general representa una fotografía de la posición financiera en ese momento, el estado de pérdidas y ganancias describe un resumen de la rentabilidad en el tiempo. De estos dos estados (en algunos casos, con un poco de información adicional), se pueden
  • 42.
    Incremento del rendimientoen las empresas obtener ciertos estados derivados, como un estado de utilidades retenidas, un estado de fuentes y uso de fondos, y un estado de flujos de efectivo. Al analizar los estados financieros, tal vez quiera usar un programa de hoja de cálculo de computadora. Para los análisis repetitivos, un programa como éste permite cambiar las suposiciones y simular con facilidad. Analizar diferentes escenarios da una mejor visión de las situaciones. De hecho, los estados financieros son una aplicación ideal de estos poderosos programas y su uso para el análisis financiero (tanto interno como externo) es bastante común. Información del estado de pérdidas y ganancias El costo de los bienes vendidos representa el costo de fabricación real de los productos que se vendieron durante el periodo. Incluye el costo de las materias primas, la mano de obra asociada con la producción y los gastos generales relacionados con los productos vendidos. Los gastos de ventas, generales y administrativos al igual que los gastos en intereses se muestran separados de los costos de vender bienes porque se ven como gastos del periodo y no como costos de producción. Uso de las razones financieras Para evaluar la condición financiera y el desempeño de una empresa, el analista financiero necesita hacer una “revisión” completa de varios aspectos de la salud financiera. Una herramienta que se emplea con frecuencia en esta revisión es una razón financiera, o índice o cociente financiero, que relaciona dos piezas de datos financieros dividiendo una cantidad entre otra. ¿Por qué molestarnos en obtener una razón financiera? ¿Por qué no simplemente vemos los datos en sí? Calculamos estos indicadores porque de esta manera obtenemos una comparación que puede resultar más útil que los números por sí solos. Por ejemplo, suponga que una empresa tuvo una cifra de ganancia neta este año de $1 millón. Eso parece bastante rentable. Pero, ¿qué pasa si tiene $200 millones invertidos en activos totales? Al dividir la ganancia neta entre los activos totales, se obtiene $1M/$200M = 0.005, el rendimiento de la empresa sobre los activos totales. El 0.005 significa que cada dólar de activos invertido en la empresa tuvo un rendimiento de medio punto porcentual. Una cuenta de ahorros da un rendimiento sobre la inversión mejor que éste y con menos riesgo. En este ejemplo, la razón resultó bastante informativa. Pero tenga cuidado. Necesita ser precavido al elegir e interpretar las razones. Tome el inventario y divídalo entre el capital adicional recibido. Obtiene una razón, pero lo retamos a que logre dar una interpretación significativa de la cifra resultante Comparaciones internas. El análisis de las razones financieras implica dos tipos de comparaciones. Primero, el analista puede comparar una razón actual con una pasada o una esperada en el futuro para la misma compañía. La liquidez corriente (la razón entre los activos actuales y los pasivos actuales) para el presente año puede compararse con la misma razón para el año anterior. Cuando las razones financieras se organizan para cierto número de años (quizás en una hoja de cálculo), el analista puede determinar la composición del cambio y si ha habido mejora o deterioro en la condición financiera de la empresa y su desempeño en el tiempo. En resumen, no nos preocupa
  • 43.
    Incremento del rendimientoen las empresas tanto una razón en un momento determinado, más bien nos interesa esa razón en el tiempo. Las razones financieras también se pueden calcular para estados proyectados, o pro forma, y compararlas con las razones presentes y pasadas. Comparaciones externas y fuentes de razones industriales. El segundo método de comparación incluye comparar las razones de una empresa con las de otras similares o con los promedios industriales en el mismo momento. Tipos de razones Las razones que se emplean comúnmente son, en esencia, de dos tipos. El primero resume algún aspecto de la “condición financiera” de la empresa en un momento, cuando se prepara el balance general. Estas razones se llaman razones del balance general, que es bastante apropiado porque tanto el numerador como el denominador en cada razón provienen directamente del balance general. El segundo tipo de razón resume algún aspecto del desempeño de la compañía en un periodo dado, por lo general un año. Estas razones se llaman razones del estado de pérdidas y ganancias o razones de pérdidas y ganancias/balance general. Las razones del estado de pérdidas y ganancias comparan un elemento de “flujo” de este estado con otro elemento de flujo del mismo estado. La razón de estado de pérdidas y ganancias/balance general compara un elemento de flujo (estado de pérdidas y ganancias) en el numerador con un elemento de las “acciones” (balance general) en el denominador. El hecho de comparar un flujo con una acción plantea un problema potencial para el analista. Corremos el riesgo de una posible correspondencia equivocada de variables. Razones de balance General Razones de liquidez Las razones de liquidez se usan para medir la capacidad de una empresa para cumplir sus obligaciones a corto plazo. Comparan las obligaciones a corto plazo con los recursos disponibles a
  • 44.
    Incremento del rendimientoen las empresas corto plazo (o actuales) para cumplir con esas obligaciones. A partir de estas razones se puede obtener un panorama de la solvencia de efectivo actual de una empresa y su capacidad para seguir siendo solvente en caso de adversidad. Liquidez corriente. La liquidez corriente es una de las razones de liquidez más generales y empleadas. Razón de la prueba ácida (rápida). Una medida más conservadora de la liquidez es la razón de la prueba ácida, o rápida. Razones de apalancamiento financiero (deudas) Razón entre deuda y capital. Para evaluar el grado en el que la empresa está usando dinero prestado, podemos usar varias razones de endeudamiento. La razón entre deuda y capital se calcula simplemente dividiendo la deuda total de la empresa (incluyendo los pasivos corrientes) entre el capital de los accionistas: Razón entre deuda y activos totales. La razón entre deuda y activos totales se obtiene dividiendola deuda total de una empresa entre sus activos totales: Además de las dos razones de endeudamiento anteriores, quizá queramos calcular la siguiente razón, que considera sólo la capitalización a largo plazo de la empresa: Razones del estado de pérdidas y ganancias y de estado de perdida Ahora nos centraremos en tres tipos nuevos de razones —razones de cobertura, actividad y rentabilidad— que se derivan de los datos ya sea del estado de pérdidas y ganancias o de la razón estado de pérdidas y ganancias/balance general. Ya no hablamos sólo de relaciones entre acciones (balance general). Ahora cada razón relaciona un flujo (estado de pérdidas y ganancias) con otro
  • 45.
    Incremento del rendimientoen las empresas flujo o una mezcla de flujos con un elemento de las acciones. (Y para comparar un flujo con un elemento de las acciones correctamente, podemos necesitar algunos ajustes menores). Razones de cobertura Las razones de cobertura están diseñadas para relacionar los cargos financieros de una empresa con su capacidad para cubrirlos. Algunos organismos calificadores de bonos, como Moody’s Investors Service y Standard & Poor’s, utilizan con frecuencia estas razones. Una de las razones de cobertura más tradicionales es la razón de cobertura de interés, o intereses devengados. Esta razón es simplemente la razón de las utilidades antes del interés y los impuestos para un periodo específico a la cantidad de cargos de interés para el periodo; es decir: Razones de actividad Las razones de actividad, también conocidas como razones de eficiencia o de rotación, miden qué tan efectiva es la forma en que la empresa utiliza sus activos. Como se verá, algunos aspectos del análisis de actividad están muy relacionados con el análisis de liquidez. En esta sección, centraremos la atención más que nada en qué tan efectiva es la forma en que la empresa maneja dos grupos de bienes específicos (cuentas por cobrar e inventarios) y sus activos totales en general. Cuentas por cobrar. La razón de rotación de cuentas por cobrar (RCC) proporciona un panorama de la calidad de las cuentas por cobrar de la empresa y qué tan exitosa es en sus cobros. Esta razón se calcula dividiendo las cuentaspor cobrar entre las ventas netas a crédito anuales: La rotación de cuentas por cobrar en días (CCD), o periodo de cobro promedio, se calcula como O de manera equivalente: Cuentas por cobrar vencidas. Otro medio por el que podemos obtener un panorama de la liquidez de cuentas por cobrar y la capacidad de la administración para reforzar su política de crédito es el de las cuentas por cobrar vencidas.
  • 46.
    Incremento del rendimientoen las empresas Actividad de cuentas por pagar. En ocasiones, una empresa desea estudiar su propia capacidad de pago oportuno a los proveedores o el de algún potencial cliente candidato a crédito. En esos casos, es deseable obtener la antigüedad de cuentas por pagar, muy parecida a la que se acaba de ilustrar para las cuentas por cobrar. Este método de análisis combinado con el menos exacto de la razón de rotación de cuentas por pagar (CP) (compras a crédito anuales divididas entre las cuentas pagaderas) nos permite analizar las cuentas por pagar casi de la misma manera que analizamos las cuentas por cobrar. Además, podemos calcular la rotación de cuentas por pagar en días (CPD) o el periodo promedio de pago como: o, de manera equivalente, donde las cuentas por pagar son el saldo final (o quizás el promedio) por pagar del año, y las compras a crédito anuales son las compras externas durante el año. Esta cifra indica la antigüedad promedio de las cuentas por pagar de la compañía. Actividad de inventarios. Para ayudar a determinar qué tan efectiva es la empresa al administrar el inventario (y también para obtener una indicación de la liquidez del inventario), calculamos la razón de rotación de inventario (RI): Una medida alternativa de la actividad de inventario es la rotación de inventario en días (RID) O, de manera equivalente, Figura de ciclo de operación contra ciclo de efectivo
  • 47.
    Incremento del rendimientoen las empresas Ciclo de operación contra ciclo de efectivo. Un resultado directo de nuestro interés tanto en la liquidez como en las razones de actividad es el concepto del ciclo de operación de una empresa. El ciclo de operación es el tiempo que transcurre desde el compromiso de efectivo para compras hasta el cobro de las cuentas por cobrar que resultan de la venta de bienes o servicios. Es como si ponemos en marcha un cronómetro cuando compramos las materias primas y lo detenemos cuando recibimos el efectivo después de haber vendido los bienes. El tiempo que indica el cronómetro (casi siempre en días) es el ciclo de operación de una empresa. Matemáticamente, el ciclo de operación es igual a: Hacemos hincapié en el hecho de que el cronómetro se pone en marcha con el compromiso de efectivo para compras y no cuando se paga el efectivo mismo. El motivo de esta sutil distinción es que la mayoría de las empresas no pagan la materia prima de inmediato, sino compran a crédito e incurren en una cuenta por pagar. Sin embargo, si queremos medir el tiempo desde el pago en efectivo para compras hasta el cobro de efectivo por las ventas, es sencillo. Restamos la rotación de cuentas por pagar en días (CPD) del ciclo de operación y obtenemos el ciclo de efectivo de la empresa. Rotación de activos totales (o de capital). La relación entre las ventas netas y los activos totales se conoce como razón de rotación de activos totales o razón de rotación de capital
  • 48.
    Incremento del rendimientoen las empresas Razones de rentabilidad Las razones de rentabilidad son de dos tipos: las que muestran la rentabilidad en relación con las ventas y las que la muestran en relación con la inversión. Juntas, estas razones indican la efectividad global de la operación de la empresa. Rentabilidad en relación con las ventas. La primera razón que consideramos es el margen de ganancias brutas: Una medida más específica de la rentabilidad de las ventas es el margen de ganancia neta: Rentabilidad en relación con la inversión. El segundo grupo de razones de rentabilidad se relaciona con las ganancias sobre la inversión. Una de estas medidas es la tasa de rendimiento sobre la inversión (RSI), o rendimiento sobre activos: RSI y el enfoque de Du Pont. Hacia 1919 Du Pont comenzó a usar un enfoque particular para el análisis de razones con la finalidad de evaluar la efectividad de la empresa. Una variación de este enfoque tiene relevancia especial para entender el rendimiento sobre la inversión de una empresa. Cuando multiplicamos el margen de ganancia neta por la rotación de los activos totales, obtenemos el rendimiento sobre la inversión o la capacidad de generar ganancias sobre los activos totales. Figura Capacidad de generar ganancia y el enfoque de Dupont.
  • 49.
    Incremento del rendimientoen las empresas Ni el margen de ganancia neta ni la razón de rotación de activos totales, por sí mismos, representan una medida adecuada de la efectividad global. El margen de ganancia neta ignora la utilización de activos, y la razón de rotación de los activos totales ignora la rentabilidad sobre las ventas. La razón del rendimiento sobre la inversión, o capacidad de generar ganancias, resuelve estas deficiencias. Rendimiento sobre el capital (RSC). Otra medida de resumen del desempeño global de la empresa es el rendimiento sobre el capital (RSC), que compara la ganancia neta después de impuestos (menos los dividendos de acciones preferenciales, si las hay) con el capital que los accionistas han invertido en la empresa: Esta razón nos da la capacidad de generar ganancias sobre el valor en libros de la inversión de los accionistas, y con frecuencia se usa para comparar dos o más empresas en la industria. Un rendimiento alto sobre el capital suele reflejar la aceptación de oportunidades de inversión fuertes y una administración de gastos efectiva. Sin embargo, si la empresa eligió usar un nivel de deuda alto para los estándares de la industria, un RSC alto puede ser simplemente el resultado de aceptar un riesgo financiero excesivo. Para investigar este rendimiento con detalle, podemos utilizar un enfoque de Du Pont, que desglosa esta medida de rendimiento en sus componentes:
  • 50.
  • 51.
    Incremento del rendimientoen las empresas Ejercicio Acme Plumbing Company vende aditamentos de plomería en términos de 2/10, neto 30. Sus estados financieros de los últimos tres años son los siguientes. Usando las razones presentadas en el capítulo, analice la condición financiera de la compañía y su desempeño durante los últimos tres años. ¿Hay algún problema? Resolución A continuación realizaremos el análisis para el 2x11 y luego en un tabla presentaremos los demás. 1. Liquidez corriente Activo corriente es efectivo y elementos que pueden convertirse en efectivo antes de un año. Y pasivo corriente es deudas pagables en un plazo menor de un año. Activo corriente= efectivo+ cuentas por cobrar+ inventario, Pasivo corriente= cuentas por pagas,+ acumulados +préstamo bancario a corto plazo 𝐿𝑖𝑞𝑢𝑖𝑑𝑒𝑧 𝑐𝑜𝑟𝑟𝑖𝑒𝑛𝑡𝑒 = 𝐴𝑐𝑡𝑖𝑣𝑜 𝑐𝑜𝑟𝑟𝑖𝑒𝑛𝑡𝑒 𝑃𝑎𝑠𝑖𝑣𝑜 𝑐𝑜𝑟𝑟𝑖𝑒𝑛𝑡𝑒 𝐿𝑖𝑞𝑢𝑖𝑑𝑒𝑧 𝑐𝑜𝑟𝑟𝑖𝑒𝑛𝑡𝑒 2𝑥11 = 630000 530000 = 1.19 2. Razón de Prueba acida 𝑃𝑟𝑢𝑒𝑏𝑎 𝑎𝑐𝑖𝑑𝑎 = 𝐴𝑐𝑡𝑖𝑣𝑜 𝑐𝑜𝑟𝑟𝑖𝑒𝑛𝑡𝑒 − 𝑖𝑛𝑣𝑒𝑛𝑡𝑎𝑟𝑖𝑜 𝑃𝑎𝑠𝑖𝑣𝑜𝑠 𝑐𝑜𝑟𝑟𝑖𝑒𝑛𝑡𝑒 𝑃𝑟𝑢𝑒𝑏𝑎 𝑎𝑐𝑖𝑑𝑎 2𝑥11 = 230000 530000 = 0.43
  • 52.
    Incremento del rendimientoen las empresas 3. Periodo promedio de cobro 𝑃𝑃𝐶 = 𝑑𝑖𝑎𝑠 𝑑𝑒𝑙 𝑎ñ𝑜 𝑅𝑜𝑡𝑎𝑐𝑖𝑜𝑛 𝑑𝑒 𝑐𝑢𝑒𝑛𝑡𝑎𝑠 𝑝𝑜𝑟 𝑐𝑜𝑏𝑟𝑎𝑟 𝑃𝑃𝐶2𝑥11 = 365 ( 20000 4000000 ) = 18 4. Rotación de inventario 𝑅𝐼 = 𝐶𝑜𝑠𝑡𝑜 𝑑𝑒 𝑏𝑖𝑒𝑛𝑒𝑠 𝑣𝑒𝑛𝑑𝑖𝑑𝑜𝑠 𝐼𝑛𝑣𝑒𝑛𝑡𝑎𝑟𝑖𝑜 𝑅𝐼 2𝑥11 = 3200000 400000 = 8 5. Deuda total/ Capital 𝐷𝑇 𝐶 = 𝐷𝑒𝑢𝑑𝑎 𝑇𝑜𝑡𝑎𝑙 𝐶𝑎𝑝𝑖𝑡𝑎𝑙 𝐴𝑐𝑐𝑖𝑜𝑛𝑖𝑠𝑡𝑎 𝐷𝑇 𝐶 2𝑥11 = 830000 600000 = 1.38 6. Margen de Ganancias brutas 𝑀𝐺𝐵 = 𝑉𝑒𝑛𝑡𝑎𝑠 𝑛𝑒𝑡𝑎𝑠 − 𝑐𝑜𝑠𝑡𝑜𝑠 𝑑𝑒 𝑣𝑒𝑛𝑡𝑎𝑠 𝑉𝑒𝑛𝑡𝑎𝑠 𝑛𝑒𝑡𝑎𝑠 𝑀𝐺𝐵 2𝑥11 = 4000000 − 3200000 4000000 = 0.20 7. Margen de Ganancias netas 𝑀𝐺𝑁 = 𝐺𝑎𝑛𝑎𝑐𝑖𝑎𝑠 𝑛𝑒𝑡𝑎𝑠 𝑉𝑒𝑛𝑡𝑎𝑠 𝑛𝑒𝑡𝑎𝑠 𝑀𝐺𝑁 = 300000 4000000 = 0.075 8. Rotación de activos totales 𝑅𝐴𝑇 = 𝑉𝑒𝑛𝑡𝑎𝑠 𝑁𝑒𝑡𝑎𝑠 𝐴𝑐𝑡𝑖𝑣𝑜𝑠 𝑇𝑜𝑡𝑎𝑙𝑒𝑠 𝑅𝐴𝑇 2𝑥11 = 4000000 1430000 = 2.8 9. Rendimiento sobre activos 𝑅𝑂𝐴 = 𝑅𝐴𝑇 × 𝑀𝐺𝑁 𝑅𝑂𝐴 2𝑥11 = 2.8 × 0.075 = 0.21
  • 53.
    Incremento del rendimientoen las empresas 2x11 2x12 2x13 Efectivo 30000 20000 5000 Cuentas por cobrar 200000 260000 290000 Inventario 400000 480000 600000 Activos fijos netos 800000 800000 800000 1430000 156000 0 169500 0 Cuentas por pagar 230000 300000 380000 Acumulados 200000 210000 225000 Préstamo bancario a corto plazo 100000 100000 140000 Deuda a largo plazo 300000 300000 300000 Acciones ordinarias 100000 100000 100000 Utilidades retenidas 500000 550000 550000 1430000 156000 0 169500 0 Ventas 4000000 430000 0 380000 0 Costo de los bienes vendidos 3200000 360000 0 330000 0 Ganancia neta 300000 200000 100000 Razones financiera Liquidez Corriente 1.18867 9245 1.2459 0164 1.2013 4228 Prueba Acida 0.43396 2264 0.4590 1639 0.3959 7315 Periodo promedio de cobro 18.25 22.069 7674 27.855 2632 Rotación de Inventario 8 7.5 5.5 Deuda Total/Capital 1.38333 3333 1.4 1.6076 9231 Margen de Ganancia Bruta 0.2 0.1627 907 0.1315 7895 Margen Ganancia Neta 0.075 0.0465 1163 0.0263 1579 Rotación de Activos Totales 2.79720 2797 2.7564 1026 2.2418 8791 Rendimiento sobre Activos 0.20979 0.1282 0.0589
  • 54.
    Incremento del rendimientoen las empresas 021 0513 9705 La liquidez corriente y la razón de prueba ácida han variado a lo largo de los 3 años, pero la liquidez corriente es baja y poco alentadora. La falta de deterioro de estas razones se nubla por la acumulación relativa en las cuentas por cobrar y en los inventarios, haciendo evidente un deterioro en la liquidez de estos dos activos. Los márgenes de ganancia tanto bruta y neta han venido decayendo de manera abrupta. La relación entre las dos sugiere que la compañía ha reducido los gastos relativos en 20X3 en particular. El resultado del almacenamiento en los inventarios y las cuentas por cobrar es una declinación en la razón de rotación de activos y esto, junto con la declinación en la rentabilidad, ha dado por resultado una disminución abrupta en la razón de rendimiento sobre los activos.
  • 55.
    Incremento del rendimientoen las empresas Capitulo IV Aprender a organizarse Comprensión clara de las funciones que desempeña En una ambiente de trabajo que cambia continuamente, esta comprensión puede ser más difícil de lo que parece. Probablemente tendrá unas pautas de trabajo escondidas en algún lugar desde el día en que inicio a trabajar. Desgraciadamente, dichas pautas suelen estar escritas en términos muy vagos y tienden a quedar obsoletos a causa de las nuevas exigencias laborales. Una organización efectiva será aquella que fije metas y objetivos empresariales claros, que se organice jerárquicamente en planes de departamento y contenga objetivos individuales acordados entre las personas que laboran. Si responde afirmativamente a las siguientes preguntas está preparado para un buen comienzo: 1. ¿La empresa en la que labora ha establecido objetivos que tienen sentido para usted? 2. ¿Se ha reflejado dichos objetivos en consecuencia favorables? 3. ¿Tiene usted unos objetivos claros acordados? 4. Según dichos objetivos, ¿es usted capaz de establecer prioridades para los próximos tres meses/ seis meses/ un año. Si no responde afirmativamente a todas estas preguntas , es probable que exista cierta confusión en la empresa que labora. Su política puede desfavorecer la comunicación o quizás estar pasando por una época de cambios con la resultante ambigüedad e incertidumbre sobre las funciones y prioridades. En el marco de la organización personal, también es importante pensar más allá de su función fundamental en el trabajo. Debe aspirar a establece objetivos en la relación con su desarrollo personal o con su vida fuera del trabajo. Por ejemplo puede decidir que una de sus metas para obtener una mejor organización es eliminar el hábito de llevarse trabajo a casa los fines de semana, y de este modo podrá pasar más tiempo con sus hijos, dedicarse a un deporte o hobby y tener los fines de semana libre. Establecer objetivos Tanto si se encuentra estableciendo objetivos globales para sus funciones como si no, deberá ocuparse en fijar objetivos para ayudarse en su planificación y organización. Tendrá que dividir los objetivos globales en unidades menores, y definir los objetivos para los proyectos que lleve usted a cabo. Tal vez haya personas trabajando para usted con quienes también deberá acordar y determinar objetivos. Fijar objetivos es un tema que a menudo se trata con una jerga y un misticismo que pueden descorazonar a los no iniciados. Pero no tiene por qué tratarse de algo complicado. Un objetivo es simplemente una herramienta cuyo propósito es transformar retos indefinidos en hechos palpables. Como cualquier herramienta, hay que saber manejarla. Debe tener significado para usted y para cualquier otra persona con la que esté relacionado. Debe ser clara y precisa, pero no hay que desecharla en la búsqueda de una precisión total. Un objetivo algo impreciso es mejor que ninguno. Este es concretamente el caso cuando establece objetivos para usted mismo y no para otras
  • 56.
    Incremento del rendimientoen las empresas personas. Usted entiende lo que dice, pero otros quizás no. Cuidado también con fijar demasiados objetivos: cuanto más tenga más difíciles le será centrarse en lo que hay que hacer. Intente fijar objetivos específicos, enumeradles, factibles, orientados a resultados y realizables en el tiempo. Objetivos específicos Cuanto más general es un objetivo, mas difícil es centrarse en las actividades y tareas necesarias para conseguir su realización. Objetivos enumeradles Sin un elemento para evaluar su objetivos no podrá saber si son factibles o no. Por ejemplo, si establezco el objetivo de reducir las quejas de los clientes, no tiene mucho sentido si no menciono una cantidad. Una sola queja ¿sería suficiente para plantear el objetivo? De todos modos, no hay que cuantificar por cuantificar. Las cifras que están en el aire no suelen ser excesivamente útiles. Objetivos factibles Cualquier objetivo que establezca debe ser factible. ¿Por qué? Porque está utilizando el objetivo como una manera de consumar hechos y de obtener el afianzamiento proveniente del éxito. El propósito de los objetivos no es añadir mayor estrés a su vida ni provocar las consecuencias negativas derivadas del fracaso. Establezca siempre con cierto reto, pero asegúrese de que no sean inalcanzables. Objetivos orientados a resultados Los objetivos deben ser descritos en términos de resultados obtenidos y no en términos de actividades llevadas a cabo. Si, como parte de mi iniciativa para convertirme en un ser mas organizado, decido llegar una hora antes al trabajo cada mañana, con estos términos describo la actividad que he realizado. Puedo pasar esa hora tomando café y charlando, y habre cumplido mi objetivo. Objetivos realizables en el tiempo Los objetivos requieren un plazo de tiempo en el cual deben ser completados. Esta característica se halla estrechamente relacionada con su factibilidad. Un objetivo ha de ser factible en un plazo de tiempo y no en otro. Determinar las prioridades diarias Todo sería más fácil si, una vez establecida la planificación que ahora observaremos, pudiéramos cumplir nuestro objetivo de una manera sistemática y serena. Pero rara vez resulta así. Co toda probabilidad, su jornada laboral transcurre entre trabajos repetidos, rutina, crisis, problemas e interrupciones. Frente a este bombardeo, necesita un medio para determinar que tareas cobraran prioridad sobre que otras. Una manera simple de entender esto es definir cada demanda en términos
  • 57.
    Incremento del rendimientoen las empresas de tiempo, determinar sic cada una de ellas se ha generado sola o si proviene de otra demanda, y clasificarla según su importancia y urgencia. URGENTE IMPORTANTE NOURGENTE A B C D NO IMPORTANTE Las tareas pueden insertarse en cualquiera de los cuatro sectores de la figura anterior. Sector A: Tareas importantes y urgentes Los asuntos que son a la vez importantes y urgentes son aquellos que requieren de su inmediata atención. Son los primeros de los que debe hacerse cargo en su programación de actividades. Sector B : Tareas importantes pero no urgentes Son asuntos que no deben ser ignorados. A menudo están relacionados con los objetivos a largo plazo, y usted deberá asurarse de que dispondrá del tiempo suficiente para ir realizándolos. La mayor fuente de prioridades que entran en conflicto se halla entre esta categoría y los asuntos de la categoría C. Si no se les presta la atención adecuada, cuando un plazo se acerca amenazadoramente las tareas de la categoría B pueden ascender rápidamente a la categoría A. Organice su tiempo de
  • 58.
    Incremento del rendimientoen las empresas manera efectiva para producir esta posibilidad, e intente asegurarse de que dispone de tanto tiempo como le sea posible para las tareas de la categoría B Sector C: Tareas urgentes pero no importantes. No permita que las tareas de esta categoría desvíen su atención de las del grupo B. El hecho de que sean urgentes no las hace importantes. Pregúntese por qué son urgentes. A menudo, se encontraran con que les han colgado la etiqueta de urgentes para justificar su existencia o cubrir su falta de eficacia. Se tratan de tareas que puede delegar a otras personas. Sector D. Tareas no importante ni urgente. No pierda tiempo con este tipo de tareas. Frecuentemente, las tareas pertenecientes a este grupo son generalmente por uno mismo, excusas para no llevar a cabo otras tareas más importantes que se observan con cierto grado de recelo. Organice su tiempo El tiempo difiere de otros recursos en que este se reparte equitativamente. Cada dia disponemos de la misma cantidad . La diferencia radica en que somos nosotros quienes escogemos como emplearlo y aprovecharlo. El objetivo de administrar el tiempo correctamente es reducir el número de horas de trabajo o cumplir con más expectativas en el mismo número de horas. Es una cuestión de prioridades. Planificar y controlar el tiempo Planificar Debe de ser capaz de: 1. Determinar sus objetivos 2. Identificar los pasos que debe seguir para cumplir sus objetivos 3. Fraccionar proyectos y encargos en tareas más reducidas. 4. Decidir el tiempo que le va a ocupar sus actividades. 5. Decidir en que momento debe finalizar las tareas de los próximos días. 6. Identificar o que requerirá de sus compañeros para poder terminar sus propias tareas
  • 59.
    Incremento del rendimientoen las empresas La importancia relativa de los objetivos a corto plazo o a largo plazo variara en función de la naturaleza de su trabajo, pero le será más fácil observar la planificación bajo tres marcos temporales. El primero, y más frecuente puede ser una visión global de los próximos tres meses en cuanto a proyectos de mayor envergadura; el segundo, una visión semana a semana, para asegurarse el cumplimiento de los compromisos y plazos inminentes; y tercero, un plan diario detallado para establecer un equilibrio entre los asuntos importantes y urgentes y las tareas que contribuyen a los objetivos a largo plazo. Controlar el tiempo Debe de ser capaz de controlar: 1. Sus contactos 2. Sus reuniones y citas 3. Lo que ya ha hecho y lo que queda por hacer. 4. Quien hace qué para usted, y para cuando. 5. Cuando debe estar pendiente de sus contactos. Controlar el tiempo consiste en llevar a cabo las actividades planeadas, asegúrese de que se le notifica cada acción relazada, y controlando los progresos hacia los objetivos que usted se ha marcado. La clave de esto es la simplicidad. Si es posible, evite introducir información en diferentes lugares. Utilizar una agenda de escritorio en la oficina y una de bolsillo para las reuniones es la receta perfecta para olvidarse de algunos compromisos o tareas. Si resulta imprescindible guardar la información en diferentes formatos, asegúrese de que exista una copia original con todos los datos. Calcular el tiempo Usted empieza el dia con, digamos, una lista de doce tareas para realizar. ¿ Que garantía tiene de que las habrá tachado todas al final de la jornada? No demasiada si no ha calculado el tiempo aproximado que le ocupara cada tarea o si no las ha sabido combinar con sus otros compromisos. Calcular bien el tiempo que requerirá una tarea , le permite aprovechar los espacios de tiempo sueltos que tiene a lo largo del día. Si tiene media hora entre dos compromisos, le conviene , si es posible ,llenarla con una actividad o tarea de media hora. El hecho de descubrir que una tarea que iba a ocuparle media hora le ocupara una hora entera supone perdida adicional de tiempo centrando su atención en un momento posterior. Nunca se consigue calcular el tiempo a la perfección. Las tareas tendrán elementos imprevistos y todos tenemos una tendencia a sobrestimar el tiempo que emplearemos en realizar tareas que no nos gustan y en subestimar el tiempo de la que nos gustan. Pero tomarse unos minutos para pensar en lo que implica una tarea antes de programarla puede ayudarle a organizarse. Cumplir los plazos Existen cinco razones principales po las que se incumplen los plazos: 1. El plazo es poco realista 2. El plazo no se ha planificado adecuadamente 3. La persona que debe cumplir el plano no empieza la tarea
  • 60.
    Incremento del rendimientoen las empresas 4. La persona que debe cumplir el plazo es abandonada por los demás 5. La persona que debe cumplir el plazo emplea demasiado tiempo en la asignación de la tarea. Active el poder del hábito Usted cuenta diariamente con una cantidad finita de energía y requiere gastarla de la manera más productiva posible. Pero la suerte quiere que todo tipo de asuntos triviales y banales ocupen los recursos de que dispone, algo que le impide abordar proyectos importantes que necesitan su atención y concentración. Si se forja unos hábitos, liberara la energía que necesita para dedicarse a las tareas mas complejas: esto le convertirá en una persona más eficaz. Estas son algunas tareas de organización:  Actualizar los horarios o las planificaciones para el próximo día o la próxima semana.  Leer la correspondencia.  Mantener la mesa de su escritorio limpia y ordenada.  Archivar datos rutinarios. Organice la documentación Algunos elementos que nos pueden ayudar a organizar la documentación son los siguientes: 1. Identificar la información importante. 2. Adoptar un enfoque sistemático. Revisar de manera repetidas veces los documentos para mejorarlos 3. Descartar los documentos que ya no tiene validez. 4. Determinar una acción futura. Nunca apile documentos. Asegúrese de que tiene un sistema para atender los escritos en cuyos temas necesita actuar y apunte la acción requerida, o las posibles acciones. 5. Despachar. Si es capaz de hacerlo rápido y eficazmente, debería tratar los escritos a medida que se presenten 6. Dirigir. No envíe documentos a otros solo para sacarlos fuera de sus despacho o porque no sabe qué hacer con ellos. Solo aumentara la carga de información de los demás., perjudicara el sistema de comunicación interna y posiblemente hará que las papeleras de otros se llene mas rápidamente que la suya.
  • 61.
    Incremento del rendimientoen las empresas Capítulo V Como mejorar el rendimiento en sus empleados ¿Qué es un desfase de rendimiento? Prácticamente cualquier genero de dificultad admite esa definición (“ la diferencia entre el estado real y lo que nos gustaría fuese”) y todas implican de una manera u otra a las personas. O mejor dicho, todos los problemas son, fundamentalmente, defases en el rendimiento de la gente. Tratemos de imaginar alguno que no implique a personas:  Un accidente nuclear: Tiene que ver son los operadores de la central y la cultura de seguridad de sus directores.  Se estropea el coche: Implica al propietario que no lo lleva puntualmente a revisión, al que lo conduce, al pasajero y al mecánico del servicio que tendrá que arreglarlo.  Fallo en un programa informático: Afecta a los usuarios e implica al servicio de consulta rápida por teléfono que tratara de remediar el desaguisado, asi como a los programadores que deberán eliminar el error. ¿Qué es el análisis del rendimiento? Cuando un director le dice a un empleado de su personal que necesita formación, o un traslado, en el fondo de la mente (sobre todo, en la del afectado) queda una duda. ¿La soluciones correcta? ¿No parece demasiado fácil todo eso? ¿Cuál es el problema verdadero que ha dado lugar a esa necesidad? Diagnosticar problema Parche Otro parche Otro parche Soluciones Problema
  • 62.
    Incremento del rendimientoen las empresas Es decir el jefe padece de “solucionitis”, es decir, la urgencia de imponer lo que el percibe como soluciones, en vez de proceder a un análisis de las causas reales. Con el análisis del rendimiento estudiamos las causas reales del desfase antes de pasar a implementar soluciones. En el diagrama anterior se refleja dos planteamientos distintos para la solución de los problemas: el diagnóstico y la receta rápida, o parche. Ambos enfoques tiene puntos fuertes y débiles: Diagnostico A favor Las soluciones que apuntan a las causas probables darán resultados desde el primer momento En contra Pueden requerir mucho tiempo y llevar “ a la parálisis por el análisis” Parche A favor Permite actuar sin demora y da la sensación de que está haciendo algo En contra Posterior pérdida de tiempo parchando de nuevo lo que se hizo mal Un ejemplo real El director comercial de un banco andaba preocupado por el escaso éxito de los productos de la rama de seguros> Para mejorar las cifras ordeno al personal del banco que duplicase el número de clientes enviados a la aseguradora. Transcurrido seis meses el personal del banco había cubierto este objetivo (y percibido una prima), pero el número de pólizas vendidas no aumento sino que disminuyó. Enseñanzas  El único análisis que se llevó a cabo fue el del director comercial, que también diseño la solución “necesitamos promocionar más esos productos”.  Los mandos intermedios se limitaron a “recibir órdenes” y tampoco analizaron el auténtico desfase de rendimiento.  Si u análisis del desfase originario, el banco invirtió en una falsa solución. Este tipo de no análisis es lo que ocurre continuamente, aunque con frecuencia los resultados, o la ausencia de ellos, no se someten a ninguna comprobación dado que esto último no interesa a nadie. Es un caso clásico de parcheo de un problema. Lo único bueno que tiene este proceso es la celeridad. Las enseñanzas clave para evitar la “solucionitis” son:
  • 63.
    Incremento del rendimientoen las empresas 1. Hallar el problema autentico. 2. Diagnosticar las causas. 3. Éstas nos dirán cuales son las soluciones correctas a las que dedicar nuestro recurso ¿Cómo hallar las soluciones correctas? Es muy sencillo. Hay que dejar el afán de crear soluciones. Cuando conozcamos las razones del desfase, estas por lo general apuntaran a la dirección contraria, por ejemplo:  Cuando los empleados no cuben los objetivos porque desconocen lo que se espe de ellos y además no están correctamente equipados para hacer el trabajo.  ¡La solución consistirá en dilucidarlas expectativas y en facilitar un equipamiento correcto! Ejemplo: En cierta ocasión se le encargo a un ejecutivo el diseño de un programa de formación para los mandos intermedios de una central de distribución de correspondencia. Los directivos creían que hacían falta desarrollar “liderazgo”. Al comentarlo con ellos dijeron que “no tiene chispa ni autoridad”, “el personal estira las pausas a su antojo” “no hay capacidad de mando” Después de hablar con los mandos quedo establecido que:  Todos ellos procedía de pequeñas mensajerías y sucursales, y habían sido promovidos a la central.  Las promociones se decidieron por antigüedad y dedicación en el empleo.  No se les impartió ninguna formación como mandos intermedios: al parecer se supuso que una vez ascendidos sabrían tomarle la medida al cargo.  La central ocupaba cuatro plantas de gran superficie.  Cada encargado debía dirigir un equipo repartido entre dos plantas y siente oficinas distintas.  Los encargados tenían despacho en un rincón remoto de una de las plantas y carecían de teléfonos móviles.  Los aparatos clasificadores se averiaban a menudo obligando a distraer recursos del equipo principal.  No se había definido unos objetivos claros. ¡No era de extrañar que no alcanzasen sus objetivos ¡ En este caso no se impartieron cursillos de liderazgo , sino que se forzó una revisión de las medias a tomar por la dirección en apoyo de sus mandos intermedios. El ciclo del cambio
  • 64.
    Incremento del rendimientoen las empresas Muchas personas no se dan cuenta de que los individuos y los equipos pueden avanzar o retroceder dentro de este ciclo. En una organización los temas comunes son: ¿En qué lugar de este ciclo nos hallamos? ¿ Dónde se encuentra nuestro equipo? ¿ Dónde situaremos a las personas que lo componen? ¿Y la organización? Se trata de situar al personal en el diagrama. Lo que se haga con cada persona dependerá de su posición en el ciclo. En la complacencia  Tal vez habrá que tratar de inquietarlos.  Identificar los problemas  Identificar los costos del desfase de rendimiento  ¡Que la situación parezca peor!  Obligarlos a darse cuenta de que no pueden quedarse como están. En la resistencia Habitualmente caracterizada por la negación: “No es nuestro problema”  Dejar sentado que sí es nuestro problema.  Que estas son las personas afectadas.  Que formamos parte del problema  Que todos estamos en el diagrama. En el caos y el cambio  Aportar una visión en cuanto a donde queremos estar.  Implicar al personal en las soluciones.  Marcar prioridades Resistencia Caos/ Cambio Impasciencia positiva/Rendimiento Complacencia
  • 65.
    Incremento del rendimientoen las empresas  Consensuar objetivos  Establecer planes de actuación En la impaciencia positiva/ rendimiento Incluyo esta expresión, “impaciencia positiva” porque los equipos eficaces de verdad no son complacientes: tiene una vibración especial, están descontentos con sus resultados aunque sean los mejores. Cuando estamos en fase de rendimiento lo que importa es no dejarse caer en la complacencia, por tanto:  Sentar nuevos objetivos exigentes  Suministrar retroalimentación con regularidad  Celebrar los éxitos  Impulsar y estimular mayores esfuerzos. El proceso de mejora del rendimiento en siete pasos El análisis de los problemas de rendimiento y el diseño de las soluciones pueden simplificarse en siete pasos. Para empezar utilizaremos el Checklist que viene a continuación Paso 1 ¿Cuál es el problemas?  ¡No adelantar la supuesta solución!  ¿Cuál es el auténtico problema? Paso 2 ¿A quién afecta?  Dibujar un diagrama en el que aparezcan todos los individuos implicados en el problema.  Los personajes clave deben ir en el centro del dibujo  Dibujar flechas que describan que personajes clave se hallan relacionados  Etiquetarlas con descripción de lo que sucede entre ellos Paso3 ¿Qué sucede actualmente?  Describirlo  ¿A qué se dedican ahora los personajes clave?  Tratar de obtener datos, cifras, parámetros medibles. Paso 4 ¿Qué deseamos que suceda?  Visualizar como querríamos que se hiciese las cosas.  Cuando se haya realizado ese estado, ¿Cómo se sabrá?  Tratar de visualizar con intensidad la situación de éxito.
  • 66.
    Incremento del rendimientoen las empresas Paso 5: ¿Cuál es el costo de la discrepancia?  ¿Qué consecuencias tendría el no hacer nada?  Estimar el costo del desfase en caso de subsistir  Si no se detecta un desfase grave, ¡quizá sería mejor dejar las cosas como están! Paso 6: ¿Cuáles son las causas y las posibles soluciones?  Se trata de generar el mayor número posibles de soluciones, sin evaluar de momento su viabilidad. Paso 7: El plan de actuación Considerar las soluciones posibles. Descartar las que:  Simplemente no sean viables  O cuyo costo sea superior al beneficio previsible Subrayar las que:  Puedan implementarse con facilidad.  Prometan el mejor resultado para el menor esfuerzo.
  • 67.
    Incremento del rendimientoen las empresas Capítulo VI Como superar a la competencia Comparación entre empresas Características de la comparación entre empresas: 1. Un punto de referencia para la medida 2. Un estudio de los procesos clave internos 3. La comparación con otras organizaciones 4. El mejoramiento continuo 5. Constituirse en la mejor de todas Es considerada como la práctica habitual, la evaluación comparativa consiste en un análisis detallado de cómo hace lo que hace nuestra organización interior, como añade valor a las materias primas o los recursos intelectuales, como responde a las demandas del mercado, y como proporciona los bienes o el servicio al consumidor final. Tipos de evaluación comparativa 1. Evaluación interna: Es la evaluación de los procesos a que se dedica nuestra organización suele ser el comienzo idóneo, porque todos entienden que va en interés de la empresa, y lo que es más crítico, la información se tiene a mano. 2. Evaluación competitiva: Consiste en mirar más allá de nuestra empresa. La competidora más directa seria, habitualmente, el primer lugar adonde volver la mirada. Sobre todo, cuando esa competidora consigue mejores resultados. 3. Evaluación funcional (no competitiva): Considera aquellas compañías que sin ser competidoras emplean quizás procesos similares a los nuestros en una o varias partes de su organización. 4. Evaluación genérica: Consiste en examinar a la Número Uno, o dicho de otro modo a aquellas que tiene una reputación reconocida y primacía en la gestión de un proceso.
  • 68.
    Incremento del rendimientoen las empresas ¿Qué es lo que hay que comparar? He aquí una lista típica de los procesos internos que posiblemente necesitaran una evaluación comparativa. A primera vista todos presentan igual importancia, aunque depende de la posición de cada cual. Procesos candidatos a la comparativa Satisfacción del cliente Gestión del efectivo Abreviar ciclos de instalación Puntualidad en las entregas Consistencia del producto Facturación correcta Celeridad del servicio Innovación Formación de precios , aprovisionamiento Gestión de materia prima Gestión de contrataciones En esta lista es evidente que mejorar algunos de estos aspectos o todos ellos tendrán un reflejo en la cuenta de resultados de la empresa. Pero debemos preguntarnos cuáles de ellos son críticos para nuestro negocio, sobre todo desde el punto de vista de nuestra clientela. Los factores puramente de “supervivencia” , como actuar respetando las leyes , pagar las facturas y atender a la salud y la seguridad del personal no son buenos candidatos para una evaluación comparativa. Se entiende que todas esas actividades deben estar cubiertas. Lo que ahora buscamos son aquellos procesos en que nuestra empresa está dejando de ser competitiva Clasificar los procesos Suponiendo que tengamos ya una clientela interna dispuesta y entusiasta, ahora hay que calificar los procesos candidatos a la evaluación comparativa de manera que sea posible concentrar los recursos siempre escasos en las áreas más críticas. Importa, sobre todo, si la empresa es novel en este tipo de evaluación, producir resultados cuantificables, así crecerá la confianza interna en cuanto a esa técnica. Calificar los posibles procesos, por tanto, es el paso lógico para realizar la selección : una comprobación más para corroborar que nos estamos fijando en las partes de la organización que lo necesitan Como descubrir la diferencia Técnicas:  Graficas de barra  Histogramas
  • 69.
    Incremento del rendimientoen las empresas  Matricial  Diagrama de flujo  3 dimensiones  Grafica de dispersión  Diagrama Z  Arborescentes
  • 70.
    Incremento del rendimientoen las empresas Capítulo VII Frases: Ley de Weiler: Nada es imposible para la persona que no tiene que hacerlo. Ley de Howe: Todo individuo tiene un plan que no funciona. Ley 90/90: El primer 10% de la tarea requiere el 90% del tiempo. El 90% restante ocupa el 10% que queda. Ley de Gordon: Si no vale la pena realizar un proyecto, no vale la pena realizarlo bien. Ley de Slack: Lo mínimo con que se conforme será lo máximo que puede esperar obtener. ¿Qué es el balance de materiales? El balance de materiales es una herramienta que nos permite contabilizar las entradas y salidas de un proceso conociendo solo algunos datos. La importancia radica en conocer todos los flujos que existen en el proceso. Técnica para la resolución de problemas Uno de los objetivos principales de este libro es mejorar las habilidades de resolución de problemas del lector. Si puede adquirir buenos hábitos de resolución de problemas desde el principio, se ahorrará un tiempo considerable y muchas frustraciones. Poder resolver balances de materia significa que además de aprender principios básicos, fórmulas, leyes, etc., usted es capaz de aplicarlos efectivamente. Polya recomienda seguir cuatro pasos para resolver problemas y acertijos: definir, planear, ejecutar el plan y mirar hacia atrás. Las características clavede esta estrategia son la interacción entre los pasos y la combinación de pensamiento crítico y creativo. Fogler y LeBlanc analizan un programa de cinco pasos: 1) definir el problema (identificación y exploración del problema), 2) generar alternativas, 3) optar por un curso de acción, 4) llevarlo a cabo y 5) evaluar el o los resultados. La estrategia de cinco pasos de McMaster desarrollada por Woods implica un conjunto similar de pasos: 1) definir, 2) explorar, 3) planear, 4) actuar y 5) reflexionar. Debido a que estamos iniciando en la resolución de estos problemas utilizaremos la siguiente estrategia: 1. Graficar (Utilizar un diagrama de bloque) 2. Introducir os datos en el diagrama 3. Definir el problema 4. Planear (Utilizar el tiempo para poder encontrar como resolver el problema)
  • 71.
    Incremento del rendimientoen las empresas 5. Actuar (resolver el balance) ¿Qué diferencia hay en los enfoques de resolución de problemas de un experto y un novato? Un experto procede a resolver un problema en pasos abreviados, muchos de los cuales realiza sólo mentalmente. Un principiante debe seguir cada paso de manera explícita hasta adquirir experiencia. Como guía, quizá debamos recurrir a Sherlock Holmes: “¿ Ve usted alguna pista? ” “Me ha proporcionado usted siete, peronaturalmente deberéprobarlas antes de poder decir si sirven de algo. ” ‘¿Seguramente sospecha de alguien?” “Sospecho de mí mismo. ” “¿ Cómo? ” “Sospecho que estoy sacando conclusionescon demasiada premura. ” Ecuacion de balance Ejemplos de balances En la unidad de tratamiento de desechos de una planta, un espesador elimina agua de los lodos húmedos de aguas residuales como se muestra en la figura ¿Cuántos kilogramos de agua salen del espesador por cada 100 kg de lodos húmedos que ingresan.
  • 72.
    Incremento del rendimientoen las empresas Solución Base de cálculo: 100 kg de lodos secos. El sistema es el espesador (un sistema abierto). No hay acumulación, generación ni consumo. El balance de masa total es Por tanto, salen 30 kg de agua. Ejemplo 2 Una fábrica de jugo de naranja consta de un evaporador. Se conoce que el Brix a la entrada del evaporador es de 12 y a la salida es de 27 de Brix. Entran 150 toneladas de jugo de naranja. Calcule: 1.Toneladas de jugo a la salida del evaporador 2.Toneladas de agua evaporada. Solución Evaporador150 toneladas Jugo de naranja 12 de Brix Agua Jugo de naranja concentrado 27 de Brix
  • 73.
    Incremento del rendimientoen las empresas 1. Balance general Jugo de naranja= Agua + jugo de naranja concentrado Balance base solida 𝐽𝑢𝑔𝑜 𝑑𝑒𝑛𝑎𝑟𝑎𝑛𝑗𝑎 × 𝐵𝑟𝑖𝑥 𝑗𝑢𝑔𝑜 𝑑𝑒 𝑛𝑎𝑟𝑎𝑛𝑗𝑎 = 𝐽𝑢𝑔𝑜 𝑑𝑒 𝑛𝑎𝑟𝑎𝑛𝑎𝑗𝑎 𝑐𝑜𝑛𝑐𝑒𝑛𝑡𝑟𝑎𝑑𝑜 × 𝐵𝑟𝑖𝑥 𝑗𝑢𝑔𝑜 𝑑𝑒 𝑛𝑎𝑛𝑟𝑎𝑛𝑗𝑎 𝑐𝑜𝑛𝑐𝑒𝑛𝑡𝑟𝑎𝑑𝑜 𝐽𝑢𝑔𝑜 𝑑𝑒 𝑛𝑎𝑟𝑎𝑛𝑎𝑗𝑎 = 150 ×0.12 0.27 = 66.7 𝑡𝑜𝑛𝑒𝑙𝑎𝑑𝑎𝑠 2. Del balance general Agua=Jugo de naranja-Jugo de naranja concentrado Agua=150toneladas -66.7toneladas Agua=83.3 toneladas Ejemplo 3 En una fábrica de jugo de naranja se exprimen 180 toneladas de naranja. Se conoce que la fibra a la entrada de la naranja es de 10 % en peso y la fibra de la pulpa a la salida es de 60%. Calcule: 1. Las toneladas de pulpa a la salida. 2. Las toneladas de jugo a la salida 3. Balance general Evaporador Pulpa 60% fibra Jugo de naranja 180 toneladas Naranjas 10% de fibra
  • 74.
    Incremento del rendimientoen las empresas Naranja= Jugo de Naranja + Pulpa Balance base solida 𝑁𝑎𝑟𝑎𝑛𝑗𝑎 × 𝐹𝑖𝑏𝑟𝑎 𝑁𝑎𝑟𝑎𝑛𝑎𝑗𝑎 = 𝑃𝑢𝑙𝑝𝑎 × 𝐹𝑖𝑏𝑟𝑎 𝑃𝑢𝑙𝑝𝑎 𝑃𝑢𝑙𝑝𝑎 = 180 ×0.10 0.60 = 30 𝑡𝑜𝑛𝑒𝑙𝑎𝑑𝑎𝑠 4. Del balance general Jugo de Naranja=Naranja-Pulpa Pulpa=180toneladas -30toneladas Pulpa=150 toneladas Ejemplo 4 En un tándem de molinos de ingenio azucarero entran 3000 toneladas de caña con un 15% de fibra, y se utilizan 32% caña. El bagazo contiene 55% fibra. Calcule: 1. Toneladas de agua utilizada 2. Toneladas de bagazo 3. Toneladas de jugo que sale del molino. Evaporador Jugo de Caña 3000 toneladas de caña 15% de fibra 180 toneladas Bagazo 55 % de fibra Agua
  • 75.
    Incremento del rendimientoen las empresas 1. Toneladas de agua 𝑇𝑜𝑛𝑒𝑙𝑎𝑑𝑎𝑠 𝑑𝑒 𝑎𝑔𝑢𝑎 = 𝑇𝑜𝑛𝑒𝑙𝑎𝑑𝑎𝑠 𝑑𝑒 𝑐𝑎ñ𝑎 × 𝑖𝑚𝑏𝑖𝑏𝑖𝑐𝑖𝑜𝑛 % 𝑐𝑎ñ𝑎 𝑇𝑜𝑛𝑒𝑙𝑎𝑑𝑠 𝑑𝑒 𝑎𝑔𝑢𝑎 = 3000 𝑡𝑜𝑛𝑒𝑙𝑎𝑑𝑎𝑠 × 0.32 = 960 𝑡𝑜𝑛𝑒𝑙𝑎𝑑𝑎𝑠 2. Balance de fibra 𝐶𝑎ñ𝑎 × 𝑓𝑖𝑏𝑟𝑎 𝐶𝑎ñ𝑎 = 𝐵𝑎𝑔𝑎𝑧𝑜 × 𝑓𝑖𝑏𝑟𝑎 𝐵𝑎𝑔𝑎𝑧𝑜 𝐵𝑎𝑔𝑎𝑧𝑜 = 3000 × 0.15 0.55 = 818.18 𝑡𝑜𝑛𝑒𝑙𝑎𝑑𝑎𝑠 3. Balance general Caña +Agua=Jugo de caña+ Bagazo Jugo de caña=Caña+ Agua-Bagazo Jugo de caña= 3000+960-818.18 Jugo de caña=3141.82 toneladas
  • 76.
    Incremento del rendimientoen las empresas Capitulo VIII Introducción Antes, el precio se fijaba mediante la suma de costos y un margen de ganancia (utilidad) definido por la empresa: Costo + Utilidad deseada = Precio Hoy en día, el precio en general está definido por el mercado: Precio – Costo = Utilidad Definición de costo Cantidad de dinero necesaria para entregar un producto y/o brindar un servicio al cliente. Objetivos del cálculo del costo  Determinar Resultados y Rentabilidad  Determinar márgenes de utilidad por línea de producto  Medir la eficiencia en el uso de los recursos  Detectar dónde comenzar a reducir costos  Establecer un precio de referencia (cotizaciones)  Valorizar los inventarios.  Brindar información para la toma de decisiones.  Reemplazo de máquinas o equipos  Tercerización  Fijación de objetivos de venta  Definición de los productos a comercializar.
  • 77.
    Incremento del rendimientoen las empresas Clasificación de costos Existen costos distintos para propósitos diferentes.
  • 78.
    Incremento del rendimientoen las empresas Clasificación según su comportamiento dentro de un determinado rango de actividad. Punto de equilibrio Definición: Nivel de producción en el cual la empresa no tiene ganancias ni pérdidas. Las ventas equivalen a los costos totales. Ejemplo de cálculo Datos: Costo variable unitario (CVu): $ 1.000 Precio de venta unitario (PV): $ 2.000 Costos fijos totales (CFT): $ 40.000 / año ¿Cuántas unidades como mínimo debemos vender? Punto de equilibrio = 40 unidades
  • 79.
    Incremento del rendimientoen las empresas Representación grafica Incidencia de la estructura de costos Modificación de punto de equilibrio ante cambios extenos
  • 80.
    Incremento del rendimientoen las empresas Mi proveedor me informa de un aumento del 30% en el costo de las materias primas. No puedo aumentar por ahora mi precio de venta. ¿Qué pasará con el punto de equilibrio? Supongamos que la materia prima representa el 40% del costo variable. Debo renovar el contrato de alquiler del local con un 60% de aumento. Supongamos que el alquiler representa un 30% de los costos fijos. Recomendaciones  Analizar la sensibilidad del punto de equilibrio frente a cambios.  Definir una zona de riesgo  Fijar un objetivo de ventas tomando un margen de seguridad.
  • 81.
    Incremento del rendimientoen las empresas Ejemplo de análisis marginal Una empresa fabrica un solo producto. Precio de venta: $ 200 El mes próximo estiman fabricar y vender 1.000 unidades. Se recibe una oferta: un cliente hace un pedido por 200 unidades adicionales a un precio unitario de $ 160. ¿Conviene aceptar la oferta? Resolución del ejemplo
  • 82.
    Incremento del rendimientoen las empresas La utilidad aumenta de $ 20.000/mes a $ 28.000/mes Por lo tanto, conviene aceptar la oferta. Conclusión Al tomar una decisión se deben considerar los beneficios incrementales. Se deben comparar los ingresos y los costos adicionales. Ejemplo: Ingreso adicional por unidad $ 160 Costo adicional por unidad (solo en C.V) $ 120 Beneficio incremental por unidad $ 40 Punto de equilibrios para firmas que venden un solo producto a) Qué beneficio resultará si aumentan las ventas en un 10%? Ventas-costos fijos-costos variables=beneficio Ventas actuales= 965 unidades Ventas proyectadas= 1062 unidades
  • 83.
    Incremento del rendimientoen las empresas Ventas $ 26 537.50 Cvariables $ -15 923 Cfijos $ -5 000 Beneficio $5 615 b) A qué precio debe venderse el producto para conseguir un beneficio de $5,000? Ventas= precio x 965 Cvariables $ -14.475 Cfijos $ -5.000 Beneficio $ 5.615,00 Precio $26 c) Si la empresa vende actualmente 700 unidades, cuál es el margen que tiene para reducir su actividad sin generar pérdidas? Margen de seguridad 200 unidadeso 29% Otra clasificación de costos
  • 84.
    Incremento del rendimientoen las empresas Asignación de costos a los productos