INFORME DE PROCESOS
DE
Y
PROPUESTA DE MEJORA
DOCENTE:
❖ Mitzi Linares Cornejo
ESTUDIANTES:
❖ Brío León, Roger Edward 2016-105072
❖ Calderón Wiracocha, Luz Mery 2016-105066
❖ Laura Maldonado, Patricia Michelle 2016-105080
❖ Mamani Mamani, Luis Ronal 2016-105033
❖ Ybañez Arévalo, Martín Adán 2016-105057
INTRODUCCIÓN
El presente escrito compone un informe sobre los procesos de una empresa y establecimiento de
propuesta de mejoramiento; la empresa elegida para realizar la mejora de procesos es la entidad
financiera Caja Huancayo.
Nos encontramos en un contexto nacional en el que una de las fuentes de inversión y motores de
la economía son las entidades financieras, ya que son estas las que prevén recursos económicos a
las personas, naturales y jurídicas, generando de esta manera que exista mayores movimientos de
efectivo; sin embargo, existen algunas variables que no están sido controladas por las entidades
financieras y que actualmente representan una variable de preocupación para bancos, cajas y
cooperativas.
Para la realización del informe es necesario contar con los documentos de, reglamento de
organización y funciones, estadísticas de reclamos y estados financieros, a manera de basar el
análisis de procesos en la situación real de la entidad financiera y proponer mejoras de acuerdo a
sus verdaderas necesidades y que sean posibles de aplicarlas.
El informe se estructura comenzando con la presentación de la empresa, su estructura
organizacional, luego se describen los procesos, se identifica y explica aquellos con desviaciones
o errores, y seguidamente se presentan métodos para la mejora de procesos.
CAJA HUANCAYO
1. PRESENTACIÓN DE LA EMPRESA
Caja Huancayo es una entidad financiera que nace con el objetivo de brindar atención
especial a aquellos sectores que la banca tradicional, en ese entonces, discriminaba; por
tanto, Caja Huancayo desde sus inicios mantiene un compromiso de inclusión financiera a
manera de fortalecer la economía de los pobladores. Se creó mediante D.S. N° 191-86-EF,
del 04 de junio de 1986 y la Resolución SBS N° 599-88, del 25 de julio de 1988, e inicia
sus operaciones el 08 de agosto de 1988.
Actualmente Caja Huancayo es una entidad autónoma tanto administrativa como
económica y financieramente; se encuentra regulada por el Banco Central de Reserva del
Perú y supervisada por la Superintendencia de Banca y Seguros y la Contraloría General
de la República; al cierre del año 2018 presentó 155 oficinas distribuidas en el territorio
peruano, demostrando presencia de marca a nivel financiero.
Sus actividades operativas se centran básicamente en colocaciones y captaciones.
2. ORGANIGRAMA (CMAC Huancayo S.A., 2018)
Órganos de Líneas - Administración Órganos DesconcentradosÓrganos de Líneas - NegociosÓrganos de Líneas – Finanzas y Operaciones
Órgano De Control Órganos de Apoyo al Directorio
Órgano de Dirección
DEPARTAMENTO DE
GESTIÓN DEL TALENTO
HUMANO
DEPARTAMENTO DE
LOGÍSTICA
DEPARTAMENTO DE
PLANEAMINETO Y
ESTUDIOS
ECONÓMICOS
DEPARTAMENTO DE
ASESORÍA LEGAL
DEPARTAMENTO
DE SEGURIDAD
FÍSICA
DEPARTAMENTO
DE CONTABILIDAD
DEPARTAMENTO
DE
PRESUPUESTO
SUBGERENCIA DE
SISTEMAS
DEPARTAMENTO
DE SISTEMAS
DEPARTAMENTO
DE
INFRAESTRUCTURA
DEPARTAMENTO
DE GESTIÓN DE
PROCESOS
DEPARTAMENTO
DE OPERACIONES
DEPARTAMENTO
DE FINANZAS
DEPARTAMENTO
DE TESORERÍA
DEPARTAMENTO
DE
CAPACITACIONES Y
SERVICIOS
DEPARTAMENTO DE
CRÉDITOS NO
MINORISTAS
DEPARTAMENTO DE
CRÉDITOS DE
CONSUMO
SUBGERENCIA DE
NEGOCIOS
DEPARTAMENTO DE
INTELIGENCIA DE
NEGOCIOS Y ANALÍTICA
DEPARTAMENTO DE
CRÉDITOS NO
MINORISTAS
EMPRESARIAL
DEPARTAMENTO DE
CRÉDITOS
HIPOTECARIOS
DEPARTAMENTO
DE CONTRATOS Y
RECUPERACIONES
DEPARTAMENTO
DE TARJETAS DE
CRÉDITO
GERENCIA DE
OPERACIONES Y
FINANZAS
GERENCIA
DE
NEGOCIOS
GERENCIA
DE
ADMINISTRACIÓN DEPARTAMENTO
DE RIESGOS
REGIONAES
JUNTA GENERAL DE
ACCIONISTAS
DIRECTORIO
SECRETARIA DE DIRECTORIO
GERENCIA
DE
RIESGOS
ÓRGANO DE
CONTROL
INSTITUCIONAL
UNIDAD DE
AUDITORIA
INTERNA
UNIDAD
DE
CUMPLIMIENTO
UNIDAD DE
CUMPLIMIENTO
NORMATIVO
COMITÉ DE
GESTION DE
ACTIVOS Y PASIVOS
COMITÉ DE GOBIERNO CORPORATIVO
Órganos Consultivos
COMITÉ DE RIESGOS DEL LA/FT
COMITÉ DE RIESGOS
COMITÉ DE AUDITORIA
COMITÉ DE REMUNERACIONES
OFICINA DE
PREVENCIÓN Y
TRATAMIENTO
DEL FRAUDE
OFICINA
DE
MARKETING
SECRETARÍA
DE
GERENCIA
OFICINA DE
SUPERVISIÓN Y
SEGUIMIENTO
UNIDAD DE
CONDUCTA
DEL MERCADO
OFICINA DE
GESTIÓN DE
PROYECTOS
GERENCIA
MANCOMUNADA
COMITÉ DE GESTIÓN ESTRATEGICA
AGENCIAS
Y
OFICINAS
ESPECIALES
Ilustración 1Organigrama Caja Huancayo Fuente: (CMAC Huancayo S.A., 2018). Elaboración propia
3. IDENTIFICACIÓN DE PRINCIPALES ACCIONES MAL EJECUTADAS SEGÚN
ESTADÍSTICAS DE RECLAMOS (2019)
Tabla 1Estadísticas de reclamo
Nº MOTIVO DE RECLAMO
RECLAMOS
ABSULETOS (2018)
RECLAMOS
ABSUELTOS (2019)
A FAVOR
DE LA
EMPRESA
A FAVOR
DEL
CLIENTE
A FAVOR
DE LA
EMPRESA
A FAVOR
DEL
CLIENTE
1 Incumplimiento de cláusulas de los contratos,
pólizas, condiciones, acuerdos.
15 0 11 7
2 Inadecuada o insuficiente información sobre
operaciones, productos y servicios.
73 7 54 18
3 Cobros indebidos de intereses, comisiones, gastos y
tributos ( tales como: Seguros, ITF, entre otros
cargos, según corresponda ).
31 4 17 0
4 Transacciones no procesadas / mal realizadas. 29 10 8 21
5 Retenciones indebidas (incluye retenciones
judiciales o de cobranza coactiva).
0 0 1 0
6 Problemas relacionados a cajeros corresponsales. 5 3 2 1
7 Incumplimiento del secreto bancario. 1 0 2 0
8 Operaciones no reconocidas (consumos,
disposiciones, retiros, cargos, abonos y sobregiros
según corresponda).
24 4 13 9
9 Entrega de billetes falsos. 12 0 6 0
10 Fallas del sistema informático que dificultan
operaciones y servicios.
3 6 2 0
11 Difusión de información sin autorización del
usuario.
2 0 1 0
12 Modificación de las tasas de intereses, comisiones,
u otras condiciones pactadas.
38 11 6 0
13 Problemas relacionados con la página web de la
empresa.
1 0 0 3
14 Problemas presentados con la tarjeta de crédito o
débito ( retenida, no emitida, no entregada a
tiempo, desactivada, bloqueada, anulada,
suspendida, cancelada ).
13 3 11 6
15 Problemas relacionados con los cajeros automáticos
de otras empresas (no dispensó efectivo, Boucher,
retención de tarjeta).
5 40 2 19
16 Demora o incumplimiento en la devolución de
documentos valorados / Títulos Valores.
3 0 0 0
17 Problemas relacionadas a garantías ( Entre otros:
valuación , Tasación y ejecución).
6 0 5 2
18 Problemas relacionados con el pago anticipado de
crédito.
6 1 2 0
19 Inadecuada ejecución de garantías otorgadas por la
entidad ( cartas fianzas y otros ).
3 0 1 0
20 Disconformidad por notificaciones dirigidas a
terceras personas.
14 0 4 2
21 Publicidad engañosa o Información que induce al
error.
1 0 1 0
22 Reporte indebido en la Central de Riesgos. 5 2 4 1
23 Error en los datos del usuario registrado en la
empresa.
1 1 0 4
24 Demora en la rectificación de la información
reportada en la Central de Riesgos
0 0 1 0
25 Inadecuada atención al usuario 64 23 46 25
Total de reclamos absueltos 368 118 218 118
Fuente: (Información de Reclamos recibidos de los usuarios , 2019)
Elaboración propia
Podemos notar entonces que los problemas con mayor índice de reclamos en ambos periodos son:
• Inadecuada atención al usuario con un total acumulado de 158 reclamos en ambos
trimestres, siendo 87 para el periodo 2018 y 71 reclamos para el 2019.
• Escasa información sobre operaciones con un total de 152 reclamos acumulados en ambos
periodos trimestrales, 80 en el 2018 y 72 en el 2019.
• Transacciones no procesadas o mal realizadas con un total de 68 reclamos acumulados en
ambos periodos trimestrales, 39 en el 2018 y 29 en el 2019.
Entre otros reclamos que afectan en gran manera a las operaciones de la entidad está, la
disconformidad por notificaciones dirigidas a terceras personas, error en los datos del usuario
registrado.
Por tanto, se ha decidido aplicar herramientas de calidad y mejora de procesos a los problemas con
mayor incidencia de reclamos ya mencionados, los que en su mayoría pertenecen al departamento
de operaciones, tesorería y sistemas.
4. IDENTIFICACIÓN DE LOS DEPARTAMENTOS RESPONSABLES DE LOS
PROCESOS EN ERROR.
La mayoría de los problemas causa de reclamos, refieren su responsabilidad a los departamentos
de tesorería, sistemas y operaciones, según el Reglamento de organización y funciones de Caja
Huancayo (2018), siento el departamento de operaciones uno de los de mayor responsabilidad por
ser el área operativa de la entidad financiera. Las funciones de los departamentos son:
4.1.Departamento de operaciones
Según el artículo 75 de (Reglamento de organización y funciones de la CMAC HUANCAYO S.A.,
2018). El departamento de operaciones es:
La unidad de línea de la Gerencia de Operaciones y Finanzas, encargada de
planificar, ejecutar, supervisar y mejorar todos los procesos y actividades en el ámbito de
operaciones, velando por el cumplimiento de las normas internas y externas vigentes sobre
la materia, proponiendo cambios y normas que mejoren la administración de la gestión
operativa.
4.2.Departamento de tesorería
En el artículo 79 de (Reglamento de organización y funciones de la CMAC HUANCAYO S.A.,
2018) establece que el departamento de tesorería, es una unidad directa de Gerencia de
Operaciones y Finanzas que se encarga de “organizar y dirigir las actividades relacionadas al
manejo de la Tesorería de la Caja;… negocio cambiario y administrar y controlar el movimiento
de los fondos, manteniendo un adecuado nivel de disponibilidad a fin de garantizar el
cumplimiento de las obligaciones inmediatas”.
4.3.Departamento de sistemas
El departamento de Sistemas, perteneciente a la gerencia de Operaciones y Finanzas, tiene la
obligación de:
Planificar, organizar, dirigir y supervisar la ejecución de las actividades de desarrollo y
mantenimiento de los sistemas de la información, administración de bases de datos, así como
proyectos de sistemas y velar por la seguridad de la información y el control de calidad de los
sistemas de información previos a su puesta en producción. (CMAC Huancayo S.A., 2018)
5. PROPUESTA DE MEJORAMIENTO
5.1. Inadecuada atención al usuario
Para conocer cuáles son los factores que influyen con mayor énfasis en la insatisfacción del
usuario se utilizó el diagrama matricial, permite entender en orden de grados los factores más
determinantes o con mayor relación de causa al problema principal que viene a ser la
inadecuada atención al usuario.
Un diagrama matricial proporciona información que ayuda a detectar y mejorar las debilidades
que tiene la organización.
1er paso: Determinar el tipo de diagrama a utilizar
El modelo que mejor se acoge al problema es el modelo A.
2do paso: Identificar los factores
Los factores a considerar para el planteamiento de la matriz son las siguientes:
➢ Brinda una información incorrecta
➢ Demora en la atención del servicio
➢ Estado del establecimiento
➢ Empatía del personal de la entidad
➢ Cumplimiento de horario
➢ Demora en la solución de quejas
➢ Personal inadecuado
➢ Alta tasa de interés
3er paso: Elaborar el diagrama matricial
Una vez que se tiene los factores se comenzara a comparar para hallar la relación entre
ellas, se utilizara unas simbologías con el propósito de tener orden a la hora de coteja.
4to paso: Identificar las relaciones entre los factores de ambos tipos e interpretar.
Elaboración propia.
Tipos De Relación
Relación
Fuerte
Relación
Mediana
Relación
Débil
Ilustración 2Diagrama matricial A
Brinda una información incorrecta
Demora en la atención del servicio
Establecimiento limpio y estético
Es empático el personal de la entidad
Puntualidad a la hora del desembolso
Demora en la solución de quejas
Personal inadecuado
Alta tasa de interés
Como se puede observar en la matriz, los factores con mayor relación dual y de
consecuencia en la inadecuada atención, son la demora y el personal inadecuado,
siguiéndole información incorrecta lo que significa que gran parte del problema se debe a
que se cuenta con personal no capacitado sobre lo que oferta la entidad, lo que causa
demora e insatisfacción del servicio otorgado al cliente.
Como propuesta de mejoramiento se plantea que el departamento de recursos humanos
implante dentro de sus actividades capacitaciones internas entre los propios trabajadores,
favoreceré a la entidad debido a que el personal aprenderá didácticamente y es posible que
lo consideren como una reunión de confraternidad, si la empresa brinda además un
almuerzo o cena luego de la capacitación; este tipo de capacitaciones permiten ahorrar
costos y previene situaciones en las que la empresa tenga que parar por falta de uno; todos
podrán hacer el trabajo de todos.
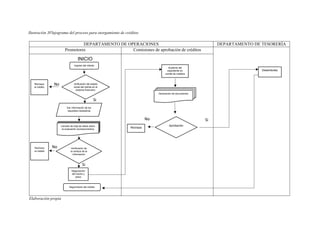
5.2.Error de datos del usuario registrado en la empresa
Consideramos que, para evitar el error de datos, producto en parte de una escasa
información de procesos que los analistas y promotores requieren por ser una de sus
funciones otorgamiento de créditos; se plantea entonces el siguiente flujograma con el fin
de que estos puedan conocer de manera clara y sencilla el proceso de realizar un crédito y
que además este flujograma este a la vista de los usuarios a manera de que ellos también
comprendan el proceso.
INICIO
Elaboración propia
Ilustración 3Flujograma del proceso para otorgamiento de créditos
DEPARTAMENTO DE OPERACIONES DEPARTAMENTO DE TESORERÍA
Promotores Comisiones de aprobación de créditos
Ingreso del cliente
Verificación del estado
actual del cliente en el
sistema financiero
Dar información de los
requisitos necesarios
Llenado de hoja de datos sobre
la evaluación socioeconómica
Negociación
del monto y
plazo
Sustento del
expediente en
comité de créditos
Desembolso
Seguimiento del crédito
Rechaza
Rechaza
el crédito
SiNo
No
Si
Aprobación
Verificación de
la certeza de la
información
Rechaza
el crédito
Generación de documentos
Si
No
5.3.Transacciones no procesadas o mal realizadas.
Procesos
.
Medio ambiente
Personal no
capacitado
Rotación y mala
asignación del
personal
Descuido de
documentos
por parte del
personal
Mal clima
laboral
Desastres naturales que
generan perdida de
documentos
Recurso
s
Transaccio
nes no
procesadas
o mal
realizadas
Base de
Datos muy
limitada
Registro de
operaciones a
destiempo
Falla en el
sistema
No reporta
los datos
correctos
Se presenta
los
documentos
incompletos
Se deja la
documentación
para el final del
proceso
Equipos
Ilustración 4Diagrama Causa-Efecto
Elaboración propia
Es notorio que existen múltiples causales de las transacciones mal realizadas, por
consecuente se presentan algunas sugerencias de solución:
• Para el factor medio ambiente, si bien es difícil prever el momento en el que puede
ocurrir un fenómeno, sin embargo, se tiene conciencia de que ocurrirá; por tanto,
para empresas dependientes de la tecnología como lo es Caja Huancayo que realiza
todas sus operaciones en registro web, siendo la electricidad un aspecto
fundamental, es necesario contar con un generador de energía de diversas fuentes,
para continuar con las operaciones en caso de corte de electricidad.
• El software debe mantener suficiente espacio web para el ingreso de datos, el que
debe asentar en informes inteligentes y alertar al promotor y analista cuando en
alguno de los campos obligatorios de datos se está cometiendo errores.
• El personal debe mantenerse en constante capacitación para prevenir riesgos y tener
en cuenta las consecuencias de una transacción mal realizada o no procesada.
• Plasmar el proceso a realizar en un flujograma u otro grafico que permita
visualizarlo y entenderlo fácilmente.
5.4. Disconformidad por notificaciones dirigidas a terceras personas
Para explicarlo de una mejor manera se hace uso del método 5W1H propuesto por Rudyard
Kipling; en el método se expresa la situación real y lo que debería ser, abarca variables de tiempo
y espacio, así como los responsables y razones por las que se da el problema.
¿Qué? ¿Cuándo? ¿Dónde?
¿Qué sucede?
- Existe incomodidad de
personas por recibir
notificaciones que no le
corresponde.
-El registro de datos del
cliente contiene
información falsa.
¿Qué debería hacerse?
- Verificar en el mismo
momento la certeza de los
documentos
proporcionados.
- No realizar prestamos
sino se cuenta con los
datos correctos.
- Avisar al superior del
engaño del usuario.
¿Cuándo suceden estas
notificaciones?
- Cuando las personas
deudoras incumplen con
los pagos.
¿Cuándo se registran los
datos?
- Se realizan previo al
otorgamiento de crédito
en caso de nuevos
usuarios, en caso de
clientes conocidos se
mantiene la información
antigua.
¿Dónde suceden?
- Normalmente en los
centros de atención.
¿Dónde debería hacerse la
revisión de estos datos?
- La revisión debería
hacerse en la misma
financiera o banco
contando con todos los
datos instituciones
públicas.
¿Quién? ¿Por qué? ¿Cómo?
¿Quién es el responsable
de estas notificaciones?
- Primeramente, el
analista, en caso de no
conseguir el pago, se
encarga el jefe de créditos
y en última instancia el
departamento legal.
¿Quién se encarga de la
revisión de los datos?
- El promotor y la
comisión de aprobación de
datos.
¿Por qué suceden estas
notificaciones a terceros?
-El departamento de créditos
no realiza la verificación
correspondiente de la
información que brinda el
cliente.
- Las actualizaciones no se
dan de manera correcta.
-Algunos usuarios mientan
con respecto a su
información básica.
¿Cómo debería hacerse?
-Realizar la verificación de
documentos en presencia del
cliente.
¿Cómo usar este método en
otras áreas?
La inspección en todas las
áreas a la hora de procesar
información del cliente y
corroborar con el analista.
Ilustración 5Modelo 5W1H
Elaboración propia
5.5. Problemas de cuentas por cobrar
En los estados financieros que caja Huancayo (2018) presento a la superintendencia de bancos
y seguros (SBS); revela que en los primeros cuatro meses del año 2018 se tuvo pendiente en
cuentas por cobrar un monto de 14,644,720.49 mientras que en los estados financieros
(CMAC HUANCAYO S.A., 2019) del presente año en el mismo periodo las cuentas por
cobrar se incrementaron a 16,221,416.96, representando un aumento de 1,576,696.47 en
comparación al anterior periodo; para saber que cartera y quienes son las personas que se
encuentran en deuda y por cuanto tiempo lo están, se debe realizar el método de maduración
por cosechas el cual se aplica de la siguiente manera.
1er paso: Generar una base de datos que debe contener los siguientes datos en celdas
continuas
En el que el N° de socio (N°S) representa el código que la empresa asigno a la persona;
nombres y apellidos (NyA); año, mes son datos por separado de la fecha de desembolso y
cosecha viene a ser año y mes junto; número de crédito ( N°C) lo asigna la empresa, el
producto está referido a si es un crédito de consumo, hipotecario, pyme, entre otros; el analista
viene a ser la persona que realiza la evaluación socioeconómica del cliente, saldo del
prestamos (S. P.) es lo que le falta pagar aun al cliente, los días de atraso, el monto
desembolsado (M. D.) y por último en las celdas de par 8 par 15 y par 30 se colocan los
rangos con ayuda de las fórmulas de Excel, en donde si los días de atraso son mayores o
iguales a 8 días el saldo del préstamo aparecerá también en la fila de esa celda además de la
fila del saldo del préstamo, si es mayor o igual a 15 días el saldo del prestamos aparecerá en
N° S N y A Año Mes Cosecha F. D. N° C Producto Analista Par8 Par15 Par30 S.P D. A. M.D.
la fila de par 8 y par 15, además de la fila del saldo de préstamos, en caso de tener 30 o más
días de atraso el monto del saldo de préstamo aparecerá en las filas de par 8, par 15, par 30,
además de la fila de saldo de préstamo.
2do paso: Generar una tabla dinámica
La celda de cosechas se ubica en las columnas y en valores se coloca dos veces par 8, par 15
y par30 en ese orden; en los 3 primeros par 8, par 15 y par 30 se configura el campo de valor
a contar números, a manera de que podamos saber cuántas son las personas que tienen atrasos
8 días, 15 días y 30 días; por otro lado en los siguientes par 8, par 15 y par 30 se configura el
campo de valor a suma, con esto sabremos cual es el monto acumulado que las personas que
están atrasadas 8,15 o 30 días deben, por último se agrega campo calculado con formula de
Par x entre el saldo del préstamo, para determinar cuánto representa en porcentaje lo que las
personas deben sobre el monto total de los desembolsos.
La tabla dinámica debería quedar de la siguiente manera.
Etiquetas de
fila
Suma
PAR8
Suma
PAR15
Suma
PAR30
Cuenta
PAR8
Cuenta
PAR15
Cuenta
PAR30
Suma
PAR8%
Suma
PAR15%
Suma
PAR30%
𝑨ñ𝒐 − 𝒎𝒆𝒔 𝟏 S/. S/. S/. % % %
𝑨ñ𝒐 − 𝒎𝒆𝒔 𝟐 S/. S/. S/. % % %
Total general S/. S/. S/. % % %
3er paso: Generar matrices
Se generan las matrices por porcentaje, por cuenta y por saldo con el siguiente formato para
todas. Con las matrices se podrá visualizar la evolución de los índices de mora, los montos y
la cantidad de personas que deben por el tiempo de atraso.
Ilustración 6Maduración de cosechas
Elaboración propia
Esta herramienta permite tener un control de la mora por cartera de analista, se recomienda
usarla como propuesta de mejoramiento ya que su objetivo es tener conocimiento de la
situación de los clientes en cuanto a las cuentas por cobrar y darle seguimiento a las
desviaciones que se presenten.
Meses de maduración de la cosecha
Cosechas Mes 0 Mes 1 Mes 2 Mes 3 Mes n
𝐴ñ𝑜 − 𝑚𝑒𝑠1
𝐴ñ𝑜 − 𝑚𝑒𝑠2
𝐴ñ𝑜 − 𝑚𝑒𝑠3
𝐴ñ𝑜 − 𝑚𝑒𝑠4
𝐴ñ𝑜 − 𝑚𝑒𝑠 𝑛
CONCLUSIONES
1. Existe continuidad sobre los mismos reclamos durante varios periodos, esto es que, algunos
de los reclamos que se hicieron en periodos anteriores, continúan realizándose
últimamente, lo que puede significar que la empresa no le ha dado suficiente importancia
para solucionar aquellos problemas o que por el momento no encontró medidas de
solución.
2. Las cuentas por cobrar presentada en sus estados financieros del año 2019 en comparación
al año 2018, ambos en el periodo del primer trimestre, indica un crecimiento de mora,
siendo este perjudicial para sus operaciones primarias.
3. La responsabilidad de la mayoría de los reclamos, pertenece al área de créditos, siendo el
principal influyente en el problema, el otorgamiento de créditos a personas incorrectas, lo
que revela fallos en la toma de datos y verificación de los mismos.
4. Los procesos se manejan internamente mediante documentos como reglamento de
organización y funciones y manuales de los mismos; sin embargo, el personal carece del
entendimiento total de sus funciones y por otro lado los usuarios no comprenden el tiempo
que corresponde al otorgamiento de créditos porque no conocen el proceso interno.
SUGERENCIAS
1. Se sugiere que la empresa seleccione un equipo encargado no solo a la solución de
reclamos, sino que además identifique cuales son las variables que están generando los
reclamos y plantear opciones de mejora; de esa forma se pretende eliminar el problema
desde sus raíces.
2. Se propone que para un mayor control de mora se aplique los métodos de matriz de
transición y maduración por cosechas; además del establecimiento de apetito de riesgo
mínimo.
3. Es recomendable manejar un formato de hoja de datos del cliente que requiera información
relevante sobre el flujo de efectivo del cliente, mantenerla actualizada al momento de
otorgar el crédito y previamente realizar la verificación de que la información
proporcionada por el cliente sea verdadera.
4. Caja Huancayo para obtener una mejor relación entre personal y clientes, debería brindar
esquemas y diagramas a la vista del personal como de los usuarios, para un mayor
entendimiento de su parte.
ANEXOS
ESTADO DE RESULTADOS A ABRIL DEL 2018
Moneda Nacional Equivalente a M.N Total
INGRESO POR INTERESES 224,096,724.69 1,015,968.25 225,112,692.94
Disponible 2,324,430.26 58,421.86 2,380,852.12
Fondos interbancarios
Inversiones a valor razonable con cambios de
resultados
Inversiones disponibles para la venta 455,398.27 24,526.96 479,925-23
Inversiones a vencimiento
Cartera de créditos directos 221,311,692.06 935,019.43 222,246,711.49
Resultado por operaciones de cobertura
Cuentas por cobrar
Otros ingresos financieros 5,204.10 5,204.10
GASTO POR INTERES 52,121,191.82 47,241.12 52,168,432.94
Obligaciones por el publico 46,506,750.69 44,922.95 48,551,673.64
Fondos interbancarios
Depósitos de empresas del sistema financiero y
organizaciones financieros
10,458.34 99 10,557.34
Adeudos y obligaciones financieras 5,603,982.79 2,219.17 5,606,201.96
Adeudo y obligaciones con el banco central de
reservas del Perú
25.04 25.04
Adeudo y obligaciones con el sistema financiero del
país
5,488,388.50 2,148.31 5,490,536.81
Adeudo y obligaciones con instituciones financieras
del Ext. Y Organ.
Otros adeudos y obligaciones del país y del exterior
Comisiones y otros caros por adeudo y obligaciones
financieras
115,569.25 70.86 115,640.11
Valores título y obligaciones en circulación
Cuentas por cobrar
Interés de cuenta por pagar
Resultado de operaciones de cobertura
Otros gastos financieros
MARGEN FINANCIERO BRUTO 171,975,532.87 968,727.13 172,944,260.00
Provisiones para créditos directo 30,727,520.64 -537,983.36 30,189,537.28
MARGEN FINANCIERO NETO 141,248,012.23 1,506,710.49 142,754,722.72
INGRESOS POR SERVICIOS FINANCIEROS 7,317,074.07 51,938.55 7,369,012.62
Ingreso por crédito indirecto 252,450.50 6,752.29 259,202.79
Ingresos por fideicomisos y comisiones de cobranza 7,023.44 7,023.44
Ingresos por emisión de dinero electrónico
Ingresos diversos 7,064,623.57 38,162.82 7,102,786.39
Gastos por servicios financieros 8,972,811.57 467,907.84 9,440,719.41
Gastos por crédito indirecto
Gastos por fideicomisos y comisiones de cobranza
Prima de fondo de seguros de deposito 4,611,773.90 116,130.87 4,727,904.77
Gastos diversos 4,361,037.67 351,776.97 4,712,814.64
Margen financiero neto de ingresos y gastos por
servicios financieros
139,592,274.73 1,090,741.20 140,683,015.93
Resultado por operación financiera (ROF) 212,617.69 212,617.69
Inversiones a valor razonable con cambios de
resultados
Inversiones a valor razonable con cambios de
resultados
Inversiones e commodities
Inversiones disponibles para la venta
Derivados de negociación
Resultado de operaciones de cobertura
Ganancias en participación
Utilidades en diferencia de cambio 212,617.69 212,617.69
OTROS
MARGEN OPERACIONAL 139,592,274.73 1,303,358.89 140,895,633.62
GASTOS ADMINISTRATIVOS 97,489,989.17 7,043,344.71 104,533,333.88
Gasto de personal y directorio 72,695,876.89 212,183.41 72,908,060.30
Gastos por servicios recibidos por terceros 23,715,630.18 6,821,182.40 30,536,812.58
Impuestos y contribuciones 1,078,482.10 9,978.90 1,088,461.00
DEPRECIACIONES Y AMORTIZACIONES 3,808,692.04 3,808,692.04
MARGEN OPERACIONAL NETO 38,293,593.52 -5,739,985.82 32,553,607.70
VALUACION DE ACTIVO Y PROVISIONES 889,405.88 -1460.03 890,865.91
Provisión para créditos indirectos -2,677.66 -321.60 2,999.26
Provisión para incobrabilidad de cuentas por cobrar -3,982.73 -1,781.63 2,201.10
Provisiones de bienes realizables , recibidos de
pago, recuperados
809,761.37 809,761.37
Provisión para activos no corrientes mantenidos para
la venta
Deterioro de inversiones
Deterioro de activo fijo
Deterioro de activos intangibles
Provisión para litigios y demandas 86,304.90 86,304.90
Otras provisiones
RESULTADO DE OPERACIÓN 37,404,187.64 -5,741,445.85 31,662,741.79
OTROS INGRESOS Y GASTOS 735,788.31 179,605.47 915,393.78
RESULTADOS DE EJERCICIOS ANTES DE
IMPUESTO A LA RENTA
38,139,975.95 -5,561,840.38 32,578,135.57
IMPUESTO A LA RENTA -9,837,982.21 -9,837,982.21
RESULTADO NETO DEL EJERCICIO 28,301,993.74 -5,561,840.38 22,740,153.36
ESTADO DE RESULTADOS A ABRIL DEL 2019
Moneda Nacional Equivalente a M.N Total
INGRESO POR INTERESES 262,249,524.97 930,902.69 263,180,427.66
Disponible 2,081,961.38 194,047.31 2,276,008.66
Fondos interbancarios
Inversiones a valor razonable con cambios de
resultados
Inversiones disponibles para la venta 511,134.54 18,014.75 529,149.29
Inversiones a vencimiento 8,897.68 8,897.68
Cartera de créditos directos 259,645,778.46 718,840.63 260,364,619.09
Resultado por operaciones de cobertura
Cuentas por cobrar
Otros ingresos financieros 1,752.91 1,752.91
GASTO POR INTERES 56,650,966.26 87,985.43 56,738,951.49
Obligaciones por el publico 48,661,411.87 86,224.77 48,747,636.64
Fondos interbancarios
Depósitos de empresas del sistema financiero y
organizaciones financieros
201,429.69 3.13 201,432.62
Adeudos y obligaciones financieras 7,788,125 1,757.53 7,789,882.23
Adeudo y obligaciones con el banco central de
reservas del Perú
Adeudo y obligaciones con el sistema financiero
del país
7,037,982.62 1.707.25 7,039,689.87
Adeudo y obligaciones con instituciones
financieras del Ext. Y Organ.
Otros adeudos y obligaciones del país y del
exterior
Comisiones y otros caros por adeudo y
obligaciones financieras
750,142.08 50.28 750,192.36
Valores título y obligaciones en circulación
Cuentas por cobrar
Interés de cuenta por pagar
Resultado de operaciones de cobertura
Otros gastos financieros
MARGEN FINANCIERO BRUTO 205,598,558.71 842,917.26 206,441,475.97
Provisiones para créditos directo 38,387,969.76 -133,664.80 38,254,304.96
MARGEN FINANCIERO NETO 167,210,588.95 976,582.06 168,187,171.01
INGRESOS POR SERVICIOS
FINANCIEROS
9,638,694.13 63,715.64 9,702,409.77
Ingreso por crédito indirecto 288,166.55 288,166.55
Ingresos por fideicomisos y comisiones de
cobranza
Ingresos por emisión de dinero electrónico
Ingresos diversos 9,350,527.58 63,715.64 9,414,243.22
Gastos por servicios financieros 10,336,514.70 462,797.53 10,799,312.23
Gastos por crédito indirecto
Gastos por fideicomisos y comisiones de
cobranza
6,827.14 6,827.14
Prima de fondo de seguros de deposito 5,311,404.63 118,032.22 5,429,436.85
Gastos diversos 5,018,282.93 344,765.31 5,363,048.24
Margen financiero neto de ingresos y gastos
por servicios financieros
166,512,768.38 577,500.17 167,090,268.55
Resultado por operación financiera (ROF) -17,284.53 418,395.86 401,111.33
Inversiones a valor razonable con cambios de
resultados
Inversiones a valor razonable con cambios de
resultados
Inversiones e commodities
Inversiones disponibles para la venta
Derivados de negociación
Resultado de operaciones de cobertura
Ganancias en participación -16,008.66 -16,008.66
Utilidades 0.02 418,395.86 418,395.88
OTROS -1,275.89 -1,275.89
MARGEN OPERACIONAL 166,495,483.85 995,896.03 167,491,379.88
GASTOS ADMINISTRATIVOS 118,906,352.96 8,621,625.38 127,527,978.34
Gasto de personal y directorio 90,278,490.13 163,787.44 90,442,277.57
Gastos por servicios recibidos por terceros 27,447,610.06 8,457,837.94 35,905,448.00
Impuestos y contribuciones 1,180,252.77 1,180,252.77
DEPRECIACIONES Y AMORTIZACIONES 4,640,352.24 4,640,352.24
MARGEN OPERACIONAL NETO 42,948,778.65 -7,625,729.35 35,323,049.30
VALUACION DE ACTIVO Y
PROVISIONES 1,561,948.88 -901.36 1,561,047.52
Provisión para créditos indirectos 10,442.32 10,442.32
Provisión para incobrabilidad de cuentas por
cobrar 52,217.63 -901.36 51,316.27
Provisiones de bienes realizables , recibidos de
pago, recuperados 1,327,962.57 1,327,962.57
Provisión para activos no corrientes mantenidos
para la venta
Deterioro de inversiones
Deterioro de activo fijo
Deterioro de activos intangibles
Provisión para litigios y demandas 171,326.36 171,326.36
Otras provisiones
RESULTADO DE OPERACIÓN 41,386,829.77 -7,624,827.99 33,762,001.78
OTROS INGRESOS Y GASTOS 428,027.16 85,749.06 513,776.22
RESULTADOS DE EJERCICIOS ANTES DE
IMPUESTO A LA RENTA 41,814,856.93 -7,539,078.93 34,275,778.00
IMPUESTO A LA RENTA -9,344,749.09 -9,344,749.09
RESULTADO NETO DEL EJERCICIO 32,470,107.84 -7,539,078.93 24,931,028.91
BALANCE GENERAL A ABRIL DEL 2018
ACTIVO
MONEDA
NACIONAL
EQUIVALENTE
EN M.E.
TOTAL
DISPONIBLE 322377433.4 28999279.91 351376713.3
Caja 47186897.2 6528306.71 53715203.91
Banco Central de Reserva del Perú 85704898.38 11124340.29 96829238.67
Banco y otras empresas del sistema financiero del país 188175890.6 11116919.01 199292809.6
Banco y otras instituciones financieras del exterior
Canje 936601.9 32918.29 969520.19
Otras disponibilidades 373145.29 196795.61 569940.9
INVERSIONES DISPONIBLES PARA LAVENTA 41011856.85 2869650.42 43881507.27
Instrumentos representativos de capital
Instrumentos representativos de deuda 41011856.85 2869650.42 43881507.27
INVERSIONES A VENCIMIENTO CARTERA DE CREDITOS 3071372962 27187881.69 3098560844
Cartera de créditos vigentes 3098151430 26111937.87 3124263368
Cartera de créditos reestructurados
Cartera de créditos refinanciados 26268828.7 2136729.25 28405557.95
PASIVO Y PATRIMONIO
MONEDA
NACIONAL
EQUIVALE EN
M.E.
TOTAL
OBLIGACIONES CON EL PUBLICO 2789716821 66835643.84 2856552464
Obligaciones a la vista 2483419.68 104650.98 2588070.66
Obligaciones por cuentas de ahorro 536124328.9 30813743.28 566938072.2
Obligaciones por cuentas a plazo 2115093275 33775080.14 2148868355
Otras obligaciones 136015797.3 2142169.44 138157966.7
FONDOS INTERBANCARIOS
DEPOSITOS DE EMPRESAS DEL SISTEMA FINANCIERO Y
ORG.FIN 8089331.47 578334.06 8667665.53
Depósitos a la vista
Depósitos de ahorro 7094710.19 578334.06 7673044.25
Depósitos a plazo 994621.28 994621.28
ADEUDOS Y OBLIGACIONES FINANCIERAS 208825631.4 104073.05 208929704.4
Adeudos y obligaciones con el Banco Central de Reserva del Perú
Adeudos con empresas e instituciones financieras del Perú 208825631.4 104073.05 208929704.4
Adeudos con empresas del exterior y Organismos financieros
Otros adeudos y Obligaciones del País y del exterior
Cartera de créditos vencidos 52263504.33 39069.13 52302573.46
Cartera de créditos en Cobranza Judicial 75251405.50 653015.57 75904421.07
Previsiones para crédito -180562206.6 -1752870.13 -182315076.7
CUENTAS POR COBRAR 5611275.52 9053444.97 14664720.49
Cuentas por cobrar por bienes y servicios y fideicomiso
Otras cuentas por cobrar 5611275.52 9053444.97 14664720.49
BIENES REALIZABLES RECIBIDOS EN PAGO Y
ADJUDICADOS 4774731.31 4774731.31
Bienes realizables
Bienes recibidos en Pago y Adjudicados 4774731.31 4774731.31
PARTICIPACIONES 4497227.05 4497227.05
Subsidiarias
Asociadas y participaciones en negocios conjuntos 736484.12 736484.12
Otras 3760742.93 3760742.93
INMUEBLES MOBILIARIO Y EQUIPO 52988803.36 52988803.36
ACTIVO INTANGIBLE 3100243.6 1961539.28 5061782.88
Plusvalía
Otros activos Intangibles 3100243.6 1961539.28 5061782.88
IMPUESTOS CORRIENTES 4710485.68 4710485.68
IMPUESTOS DIFERIDO 15883893.97 15883893.97
ACTIVOS NO CORRIENTES MANTENIDOS PARA VENTA
OTROS ACTIVOS 6141556.3 3491333.07 9632889.37
TOTAL DEL ACTIVO 3,532,470,469.26 73,563,129.34 3,606,033,598.60
Valores y Títulos
DERIVADOS PARA NEGOCIACION
DERIVADOS PARA COBERTURA
CUENTAS POR PAGAR 27940278.71 5169643.44 33109922.15
PROVISONES 1881393.29 143.75 1881537.04
Provisión para Créditos Contingentes 470625.13 143.75 470768.88
Provisión para litigios y demandas 1410768.16 1410768.16
Otros
IMPUESTOS CORRIENTES
IMPUESTOS DIFERIDOS
OTROS PASIVOS 6181596.18 15806.12 6197402.3
TOTAL DE PASIVOS 3042635052 72703644.26 3115338696
PATRIMONIO 490697012 -2109.28 490694902.7
Capital social 410569560 410569560
Capital Adicional
Reservas 57278666.4 57278666.4
Ajustes al Patrimonio 108632.24 -2109.28 106522.96
Resultados Acumulados
Resultado Neto del Ejercicio 22740153.36 22740153.36
TOTAL DEL PASIVO Y PATRIMONIO 3533332064 72701534.98 3606033599
RIESGOS Y COMPROMISOS CONTINGENTES 13465885.2 14376.82 13480262.02
BALANCE GENERAL A ABRIL DEL 2019
ACTIVO
MONEDA
NACIONAL
EQUIVALENTE EN
M.E.
TOTAL
DISPONIBLE 361741709.2 40578703.22 402320412.4
Caja 68888817.85 8112582.72 77001400.57
Banco Central de Reserva del Perú 104401227 9294111.73 113695338.7
Banco y otras empresas del sistema financiero del país 187330475.2 23077183.39 210407658.6
Banco y otras instituciones financieras del exterior
Canje 642060.86 642060.86
Otras disponibilidades 479128.29 94825.38 573953.67
INVERSIONES DISPONIBLES PARA LAVENTA 66735854 376709.96 67112563.96
Instrumentos representativos de capital
Instrumentos representativos de deuda 66735854 376709.96 67112563.96
INVERSIONES A VENCIMIENTO 494885.76 494885.76
CARTERA DE CREDITOS 3731471015 22215775.57 3753686791
Cartera de créditos vigentes 3759539270 20986392.05 3780525662
Cartera de créditos reestructurados
Cartera de créditos refinanciados 31750809.35 2065459.81 33816269.16
Cartera de créditos vencidos 70512522.34 113890.78 70626413.12
Cartera de créditos en Cobranza Judicial 87121914.4 312557.83 87434472.23
Previsiones para créditos….. -217453501 -1262524.9 -218716025.9
CUENTAS POR COBRAR 4915879.03 11305537.93 16221416.96
Chuetas por cobrar por bienes y servicios y fideicomiso 35000 35000
Otras cuentas por cobrar 4880879.03 11305537.93 16186416.96
BIENES REALIZABLES RECIBIDOS EN PAGO Y
ADJUDICADOS 5271302.38 5271302.38
Bienes realizables 47556.9 47556.9
Bienes recibidos en Pago y Adjudicados 5223745.48 5223745.48
PARTICIPACIONES 4380423.07 4380423.07
Asociadas y participaciones en negocios conjuntos 596089.07 596089.07
Otras 3784334 3784334
INMUEBLES MOBILIARIO Y EQUIPO 60751385.44 60751385.44
ACTIVO INTANGIBLE 6331228.25 6331228.25
Otros activos Intangibles 6331228.25 6331228.25
IMPUESTOS CORRIENTES 11189915.2 11189915.2
IMPUESTOS DIFERIDO 20874448.87 20874448.87
ACTIVOS NO CORRIENTES MANTENIDOS PARA LA
VENTA
OTROS ACTIVOS 3510978.06 31559.7 3542537.76
TOTAL DEL ACTIVO 4277669024 74508326.38 4352177351
PASIVO Y PATRIMONIO
MONEDA
NACIONAL
EQUIVALENTE EN
M.E. TOTAL
OBLIGACIONES CON EL PÚBLICO 3313542998 73813718.1 3387356716
Obligaciones a la vista 2562437.75 12501.72 2574939.47
Obligaciones por cuentas de ahorro 643115911.6 36794219.72 679910131.3
Obligaciones por cuentas a plazo 2509938554 35725128.99 2545663683
Otras obligaciones 157926094.6 1281867.67 159207962.3
FONDOS INTERBANCARIOS
DEPOSITOS DE EMPRESAS DEL SISTEMA FINANCIERO
Y ORG.FIN 12825642.3 12195.2 12837837.5
Depósitos a la vista
Depósitos de ahorro 619544.32 12195.2 631739.52
depósitos a plazo 12206097.98 12206097.98
ADEUDOS Y OBLIGACIONES FINANCIERAS 343440429.2 79421.69 343519850.9
Adeudos y obligaciones con el Banco Central de Reserva del
Perú
Adeudos con empresas e instituciones financieras del Perú 343440429.2 79421.69 343519850.9
Adeudos con empresas del exterior y Organismos financieros
Otros adeudos y Obligaciones del País y del exterior
Valores y Títulos
DERIVADOS PARA NEGOCIACION
DERIVADOS PARA COBERTURA
CUENTAS POR PAGAR 54076024.95 1054972.62 55130997.57
PROVISONES 864003.84 864003.84
Provisión para Créditos Contingentes 299684.88 299684.88
Provisión para litigios y demandas 564318.96 564318.96
Otros
IMPUESTOS CORRIENTES
IMPUESTOS DIFERIDOS
OTROS PASIVOS 4806880.95 7568.47 4814449.42
TOTAL DE PASIVOS 3729555979 74967876.08 3804523855
PATRIMONIO 547653496 119.94 547653615.9
Capital social 476473780 476473780
Capital Adicional
Reservas 67042254.96 67042254.96
Ajustes al Patrimonio 28647.03 119.24 28766.27
Resultados Acumulados -20822334.15 -20822334.15
Resultado Neto del Ejercicio 24931028.91 24931028.91
TOTAL DEL PASIVO Y PATRIMONIO 4277209356 74967995.32 4352177351
RIESGOS Y COMPROMISOS CONTINGENTES 47884117.68 779452.62 48663570.3

Informe caja huancayo

  • 1.
    INFORME DE PROCESOS DE Y PROPUESTADE MEJORA DOCENTE: ❖ Mitzi Linares Cornejo ESTUDIANTES: ❖ Brío León, Roger Edward 2016-105072 ❖ Calderón Wiracocha, Luz Mery 2016-105066 ❖ Laura Maldonado, Patricia Michelle 2016-105080 ❖ Mamani Mamani, Luis Ronal 2016-105033 ❖ Ybañez Arévalo, Martín Adán 2016-105057
  • 2.
    INTRODUCCIÓN El presente escritocompone un informe sobre los procesos de una empresa y establecimiento de propuesta de mejoramiento; la empresa elegida para realizar la mejora de procesos es la entidad financiera Caja Huancayo. Nos encontramos en un contexto nacional en el que una de las fuentes de inversión y motores de la economía son las entidades financieras, ya que son estas las que prevén recursos económicos a las personas, naturales y jurídicas, generando de esta manera que exista mayores movimientos de efectivo; sin embargo, existen algunas variables que no están sido controladas por las entidades financieras y que actualmente representan una variable de preocupación para bancos, cajas y cooperativas. Para la realización del informe es necesario contar con los documentos de, reglamento de organización y funciones, estadísticas de reclamos y estados financieros, a manera de basar el análisis de procesos en la situación real de la entidad financiera y proponer mejoras de acuerdo a sus verdaderas necesidades y que sean posibles de aplicarlas. El informe se estructura comenzando con la presentación de la empresa, su estructura organizacional, luego se describen los procesos, se identifica y explica aquellos con desviaciones o errores, y seguidamente se presentan métodos para la mejora de procesos.
  • 3.
    CAJA HUANCAYO 1. PRESENTACIÓNDE LA EMPRESA Caja Huancayo es una entidad financiera que nace con el objetivo de brindar atención especial a aquellos sectores que la banca tradicional, en ese entonces, discriminaba; por tanto, Caja Huancayo desde sus inicios mantiene un compromiso de inclusión financiera a manera de fortalecer la economía de los pobladores. Se creó mediante D.S. N° 191-86-EF, del 04 de junio de 1986 y la Resolución SBS N° 599-88, del 25 de julio de 1988, e inicia sus operaciones el 08 de agosto de 1988. Actualmente Caja Huancayo es una entidad autónoma tanto administrativa como económica y financieramente; se encuentra regulada por el Banco Central de Reserva del Perú y supervisada por la Superintendencia de Banca y Seguros y la Contraloría General de la República; al cierre del año 2018 presentó 155 oficinas distribuidas en el territorio peruano, demostrando presencia de marca a nivel financiero. Sus actividades operativas se centran básicamente en colocaciones y captaciones.
  • 4.
    2. ORGANIGRAMA (CMACHuancayo S.A., 2018) Órganos de Líneas - Administración Órganos DesconcentradosÓrganos de Líneas - NegociosÓrganos de Líneas – Finanzas y Operaciones Órgano De Control Órganos de Apoyo al Directorio Órgano de Dirección DEPARTAMENTO DE GESTIÓN DEL TALENTO HUMANO DEPARTAMENTO DE LOGÍSTICA DEPARTAMENTO DE PLANEAMINETO Y ESTUDIOS ECONÓMICOS DEPARTAMENTO DE ASESORÍA LEGAL DEPARTAMENTO DE SEGURIDAD FÍSICA DEPARTAMENTO DE CONTABILIDAD DEPARTAMENTO DE PRESUPUESTO SUBGERENCIA DE SISTEMAS DEPARTAMENTO DE SISTEMAS DEPARTAMENTO DE INFRAESTRUCTURA DEPARTAMENTO DE GESTIÓN DE PROCESOS DEPARTAMENTO DE OPERACIONES DEPARTAMENTO DE FINANZAS DEPARTAMENTO DE TESORERÍA DEPARTAMENTO DE CAPACITACIONES Y SERVICIOS DEPARTAMENTO DE CRÉDITOS NO MINORISTAS DEPARTAMENTO DE CRÉDITOS DE CONSUMO SUBGERENCIA DE NEGOCIOS DEPARTAMENTO DE INTELIGENCIA DE NEGOCIOS Y ANALÍTICA DEPARTAMENTO DE CRÉDITOS NO MINORISTAS EMPRESARIAL DEPARTAMENTO DE CRÉDITOS HIPOTECARIOS DEPARTAMENTO DE CONTRATOS Y RECUPERACIONES DEPARTAMENTO DE TARJETAS DE CRÉDITO GERENCIA DE OPERACIONES Y FINANZAS GERENCIA DE NEGOCIOS GERENCIA DE ADMINISTRACIÓN DEPARTAMENTO DE RIESGOS REGIONAES JUNTA GENERAL DE ACCIONISTAS DIRECTORIO SECRETARIA DE DIRECTORIO GERENCIA DE RIESGOS ÓRGANO DE CONTROL INSTITUCIONAL UNIDAD DE AUDITORIA INTERNA UNIDAD DE CUMPLIMIENTO UNIDAD DE CUMPLIMIENTO NORMATIVO COMITÉ DE GESTION DE ACTIVOS Y PASIVOS COMITÉ DE GOBIERNO CORPORATIVO Órganos Consultivos COMITÉ DE RIESGOS DEL LA/FT COMITÉ DE RIESGOS COMITÉ DE AUDITORIA COMITÉ DE REMUNERACIONES OFICINA DE PREVENCIÓN Y TRATAMIENTO DEL FRAUDE OFICINA DE MARKETING SECRETARÍA DE GERENCIA OFICINA DE SUPERVISIÓN Y SEGUIMIENTO UNIDAD DE CONDUCTA DEL MERCADO OFICINA DE GESTIÓN DE PROYECTOS GERENCIA MANCOMUNADA COMITÉ DE GESTIÓN ESTRATEGICA AGENCIAS Y OFICINAS ESPECIALES Ilustración 1Organigrama Caja Huancayo Fuente: (CMAC Huancayo S.A., 2018). Elaboración propia
  • 5.
    3. IDENTIFICACIÓN DEPRINCIPALES ACCIONES MAL EJECUTADAS SEGÚN ESTADÍSTICAS DE RECLAMOS (2019) Tabla 1Estadísticas de reclamo Nº MOTIVO DE RECLAMO RECLAMOS ABSULETOS (2018) RECLAMOS ABSUELTOS (2019) A FAVOR DE LA EMPRESA A FAVOR DEL CLIENTE A FAVOR DE LA EMPRESA A FAVOR DEL CLIENTE 1 Incumplimiento de cláusulas de los contratos, pólizas, condiciones, acuerdos. 15 0 11 7 2 Inadecuada o insuficiente información sobre operaciones, productos y servicios. 73 7 54 18 3 Cobros indebidos de intereses, comisiones, gastos y tributos ( tales como: Seguros, ITF, entre otros cargos, según corresponda ). 31 4 17 0 4 Transacciones no procesadas / mal realizadas. 29 10 8 21 5 Retenciones indebidas (incluye retenciones judiciales o de cobranza coactiva). 0 0 1 0 6 Problemas relacionados a cajeros corresponsales. 5 3 2 1 7 Incumplimiento del secreto bancario. 1 0 2 0 8 Operaciones no reconocidas (consumos, disposiciones, retiros, cargos, abonos y sobregiros según corresponda). 24 4 13 9 9 Entrega de billetes falsos. 12 0 6 0 10 Fallas del sistema informático que dificultan operaciones y servicios. 3 6 2 0 11 Difusión de información sin autorización del usuario. 2 0 1 0 12 Modificación de las tasas de intereses, comisiones, u otras condiciones pactadas. 38 11 6 0 13 Problemas relacionados con la página web de la empresa. 1 0 0 3 14 Problemas presentados con la tarjeta de crédito o débito ( retenida, no emitida, no entregada a tiempo, desactivada, bloqueada, anulada, suspendida, cancelada ). 13 3 11 6 15 Problemas relacionados con los cajeros automáticos de otras empresas (no dispensó efectivo, Boucher, retención de tarjeta). 5 40 2 19 16 Demora o incumplimiento en la devolución de documentos valorados / Títulos Valores. 3 0 0 0 17 Problemas relacionadas a garantías ( Entre otros: valuación , Tasación y ejecución). 6 0 5 2 18 Problemas relacionados con el pago anticipado de crédito. 6 1 2 0 19 Inadecuada ejecución de garantías otorgadas por la entidad ( cartas fianzas y otros ). 3 0 1 0
  • 6.
    20 Disconformidad pornotificaciones dirigidas a terceras personas. 14 0 4 2 21 Publicidad engañosa o Información que induce al error. 1 0 1 0 22 Reporte indebido en la Central de Riesgos. 5 2 4 1 23 Error en los datos del usuario registrado en la empresa. 1 1 0 4 24 Demora en la rectificación de la información reportada en la Central de Riesgos 0 0 1 0 25 Inadecuada atención al usuario 64 23 46 25 Total de reclamos absueltos 368 118 218 118 Fuente: (Información de Reclamos recibidos de los usuarios , 2019) Elaboración propia Podemos notar entonces que los problemas con mayor índice de reclamos en ambos periodos son: • Inadecuada atención al usuario con un total acumulado de 158 reclamos en ambos trimestres, siendo 87 para el periodo 2018 y 71 reclamos para el 2019. • Escasa información sobre operaciones con un total de 152 reclamos acumulados en ambos periodos trimestrales, 80 en el 2018 y 72 en el 2019. • Transacciones no procesadas o mal realizadas con un total de 68 reclamos acumulados en ambos periodos trimestrales, 39 en el 2018 y 29 en el 2019. Entre otros reclamos que afectan en gran manera a las operaciones de la entidad está, la disconformidad por notificaciones dirigidas a terceras personas, error en los datos del usuario registrado. Por tanto, se ha decidido aplicar herramientas de calidad y mejora de procesos a los problemas con mayor incidencia de reclamos ya mencionados, los que en su mayoría pertenecen al departamento de operaciones, tesorería y sistemas.
  • 7.
    4. IDENTIFICACIÓN DELOS DEPARTAMENTOS RESPONSABLES DE LOS PROCESOS EN ERROR. La mayoría de los problemas causa de reclamos, refieren su responsabilidad a los departamentos de tesorería, sistemas y operaciones, según el Reglamento de organización y funciones de Caja Huancayo (2018), siento el departamento de operaciones uno de los de mayor responsabilidad por ser el área operativa de la entidad financiera. Las funciones de los departamentos son: 4.1.Departamento de operaciones Según el artículo 75 de (Reglamento de organización y funciones de la CMAC HUANCAYO S.A., 2018). El departamento de operaciones es: La unidad de línea de la Gerencia de Operaciones y Finanzas, encargada de planificar, ejecutar, supervisar y mejorar todos los procesos y actividades en el ámbito de operaciones, velando por el cumplimiento de las normas internas y externas vigentes sobre la materia, proponiendo cambios y normas que mejoren la administración de la gestión operativa. 4.2.Departamento de tesorería En el artículo 79 de (Reglamento de organización y funciones de la CMAC HUANCAYO S.A., 2018) establece que el departamento de tesorería, es una unidad directa de Gerencia de Operaciones y Finanzas que se encarga de “organizar y dirigir las actividades relacionadas al manejo de la Tesorería de la Caja;… negocio cambiario y administrar y controlar el movimiento de los fondos, manteniendo un adecuado nivel de disponibilidad a fin de garantizar el cumplimiento de las obligaciones inmediatas”.
  • 8.
    4.3.Departamento de sistemas Eldepartamento de Sistemas, perteneciente a la gerencia de Operaciones y Finanzas, tiene la obligación de: Planificar, organizar, dirigir y supervisar la ejecución de las actividades de desarrollo y mantenimiento de los sistemas de la información, administración de bases de datos, así como proyectos de sistemas y velar por la seguridad de la información y el control de calidad de los sistemas de información previos a su puesta en producción. (CMAC Huancayo S.A., 2018) 5. PROPUESTA DE MEJORAMIENTO 5.1. Inadecuada atención al usuario Para conocer cuáles son los factores que influyen con mayor énfasis en la insatisfacción del usuario se utilizó el diagrama matricial, permite entender en orden de grados los factores más determinantes o con mayor relación de causa al problema principal que viene a ser la inadecuada atención al usuario. Un diagrama matricial proporciona información que ayuda a detectar y mejorar las debilidades que tiene la organización. 1er paso: Determinar el tipo de diagrama a utilizar El modelo que mejor se acoge al problema es el modelo A. 2do paso: Identificar los factores Los factores a considerar para el planteamiento de la matriz son las siguientes: ➢ Brinda una información incorrecta ➢ Demora en la atención del servicio ➢ Estado del establecimiento ➢ Empatía del personal de la entidad ➢ Cumplimiento de horario
  • 9.
    ➢ Demora enla solución de quejas ➢ Personal inadecuado ➢ Alta tasa de interés 3er paso: Elaborar el diagrama matricial Una vez que se tiene los factores se comenzara a comparar para hallar la relación entre ellas, se utilizara unas simbologías con el propósito de tener orden a la hora de coteja. 4to paso: Identificar las relaciones entre los factores de ambos tipos e interpretar. Elaboración propia. Tipos De Relación Relación Fuerte Relación Mediana Relación Débil Ilustración 2Diagrama matricial A Brinda una información incorrecta Demora en la atención del servicio Establecimiento limpio y estético Es empático el personal de la entidad Puntualidad a la hora del desembolso Demora en la solución de quejas Personal inadecuado Alta tasa de interés
  • 10.
    Como se puedeobservar en la matriz, los factores con mayor relación dual y de consecuencia en la inadecuada atención, son la demora y el personal inadecuado, siguiéndole información incorrecta lo que significa que gran parte del problema se debe a que se cuenta con personal no capacitado sobre lo que oferta la entidad, lo que causa demora e insatisfacción del servicio otorgado al cliente. Como propuesta de mejoramiento se plantea que el departamento de recursos humanos implante dentro de sus actividades capacitaciones internas entre los propios trabajadores, favoreceré a la entidad debido a que el personal aprenderá didácticamente y es posible que lo consideren como una reunión de confraternidad, si la empresa brinda además un almuerzo o cena luego de la capacitación; este tipo de capacitaciones permiten ahorrar costos y previene situaciones en las que la empresa tenga que parar por falta de uno; todos podrán hacer el trabajo de todos. 5.2.Error de datos del usuario registrado en la empresa Consideramos que, para evitar el error de datos, producto en parte de una escasa información de procesos que los analistas y promotores requieren por ser una de sus funciones otorgamiento de créditos; se plantea entonces el siguiente flujograma con el fin de que estos puedan conocer de manera clara y sencilla el proceso de realizar un crédito y que además este flujograma este a la vista de los usuarios a manera de que ellos también comprendan el proceso.
  • 11.
    INICIO Elaboración propia Ilustración 3Flujogramadel proceso para otorgamiento de créditos DEPARTAMENTO DE OPERACIONES DEPARTAMENTO DE TESORERÍA Promotores Comisiones de aprobación de créditos Ingreso del cliente Verificación del estado actual del cliente en el sistema financiero Dar información de los requisitos necesarios Llenado de hoja de datos sobre la evaluación socioeconómica Negociación del monto y plazo Sustento del expediente en comité de créditos Desembolso Seguimiento del crédito Rechaza Rechaza el crédito SiNo No Si Aprobación Verificación de la certeza de la información Rechaza el crédito Generación de documentos Si No
  • 12.
    5.3.Transacciones no procesadaso mal realizadas. Procesos . Medio ambiente Personal no capacitado Rotación y mala asignación del personal Descuido de documentos por parte del personal Mal clima laboral Desastres naturales que generan perdida de documentos Recurso s Transaccio nes no procesadas o mal realizadas Base de Datos muy limitada Registro de operaciones a destiempo Falla en el sistema No reporta los datos correctos Se presenta los documentos incompletos Se deja la documentación para el final del proceso Equipos Ilustración 4Diagrama Causa-Efecto Elaboración propia
  • 13.
    Es notorio queexisten múltiples causales de las transacciones mal realizadas, por consecuente se presentan algunas sugerencias de solución: • Para el factor medio ambiente, si bien es difícil prever el momento en el que puede ocurrir un fenómeno, sin embargo, se tiene conciencia de que ocurrirá; por tanto, para empresas dependientes de la tecnología como lo es Caja Huancayo que realiza todas sus operaciones en registro web, siendo la electricidad un aspecto fundamental, es necesario contar con un generador de energía de diversas fuentes, para continuar con las operaciones en caso de corte de electricidad. • El software debe mantener suficiente espacio web para el ingreso de datos, el que debe asentar en informes inteligentes y alertar al promotor y analista cuando en alguno de los campos obligatorios de datos se está cometiendo errores. • El personal debe mantenerse en constante capacitación para prevenir riesgos y tener en cuenta las consecuencias de una transacción mal realizada o no procesada. • Plasmar el proceso a realizar en un flujograma u otro grafico que permita visualizarlo y entenderlo fácilmente. 5.4. Disconformidad por notificaciones dirigidas a terceras personas Para explicarlo de una mejor manera se hace uso del método 5W1H propuesto por Rudyard Kipling; en el método se expresa la situación real y lo que debería ser, abarca variables de tiempo y espacio, así como los responsables y razones por las que se da el problema.
  • 14.
    ¿Qué? ¿Cuándo? ¿Dónde? ¿Quésucede? - Existe incomodidad de personas por recibir notificaciones que no le corresponde. -El registro de datos del cliente contiene información falsa. ¿Qué debería hacerse? - Verificar en el mismo momento la certeza de los documentos proporcionados. - No realizar prestamos sino se cuenta con los datos correctos. - Avisar al superior del engaño del usuario. ¿Cuándo suceden estas notificaciones? - Cuando las personas deudoras incumplen con los pagos. ¿Cuándo se registran los datos? - Se realizan previo al otorgamiento de crédito en caso de nuevos usuarios, en caso de clientes conocidos se mantiene la información antigua. ¿Dónde suceden? - Normalmente en los centros de atención. ¿Dónde debería hacerse la revisión de estos datos? - La revisión debería hacerse en la misma financiera o banco contando con todos los datos instituciones públicas. ¿Quién? ¿Por qué? ¿Cómo? ¿Quién es el responsable de estas notificaciones? - Primeramente, el analista, en caso de no conseguir el pago, se encarga el jefe de créditos y en última instancia el departamento legal. ¿Quién se encarga de la revisión de los datos? - El promotor y la comisión de aprobación de datos. ¿Por qué suceden estas notificaciones a terceros? -El departamento de créditos no realiza la verificación correspondiente de la información que brinda el cliente. - Las actualizaciones no se dan de manera correcta. -Algunos usuarios mientan con respecto a su información básica. ¿Cómo debería hacerse? -Realizar la verificación de documentos en presencia del cliente. ¿Cómo usar este método en otras áreas? La inspección en todas las áreas a la hora de procesar información del cliente y corroborar con el analista. Ilustración 5Modelo 5W1H Elaboración propia
  • 15.
    5.5. Problemas decuentas por cobrar En los estados financieros que caja Huancayo (2018) presento a la superintendencia de bancos y seguros (SBS); revela que en los primeros cuatro meses del año 2018 se tuvo pendiente en cuentas por cobrar un monto de 14,644,720.49 mientras que en los estados financieros (CMAC HUANCAYO S.A., 2019) del presente año en el mismo periodo las cuentas por cobrar se incrementaron a 16,221,416.96, representando un aumento de 1,576,696.47 en comparación al anterior periodo; para saber que cartera y quienes son las personas que se encuentran en deuda y por cuanto tiempo lo están, se debe realizar el método de maduración por cosechas el cual se aplica de la siguiente manera. 1er paso: Generar una base de datos que debe contener los siguientes datos en celdas continuas En el que el N° de socio (N°S) representa el código que la empresa asigno a la persona; nombres y apellidos (NyA); año, mes son datos por separado de la fecha de desembolso y cosecha viene a ser año y mes junto; número de crédito ( N°C) lo asigna la empresa, el producto está referido a si es un crédito de consumo, hipotecario, pyme, entre otros; el analista viene a ser la persona que realiza la evaluación socioeconómica del cliente, saldo del prestamos (S. P.) es lo que le falta pagar aun al cliente, los días de atraso, el monto desembolsado (M. D.) y por último en las celdas de par 8 par 15 y par 30 se colocan los rangos con ayuda de las fórmulas de Excel, en donde si los días de atraso son mayores o iguales a 8 días el saldo del préstamo aparecerá también en la fila de esa celda además de la fila del saldo del préstamo, si es mayor o igual a 15 días el saldo del prestamos aparecerá en N° S N y A Año Mes Cosecha F. D. N° C Producto Analista Par8 Par15 Par30 S.P D. A. M.D.
  • 16.
    la fila depar 8 y par 15, además de la fila del saldo de préstamos, en caso de tener 30 o más días de atraso el monto del saldo de préstamo aparecerá en las filas de par 8, par 15, par 30, además de la fila de saldo de préstamo. 2do paso: Generar una tabla dinámica La celda de cosechas se ubica en las columnas y en valores se coloca dos veces par 8, par 15 y par30 en ese orden; en los 3 primeros par 8, par 15 y par 30 se configura el campo de valor a contar números, a manera de que podamos saber cuántas son las personas que tienen atrasos 8 días, 15 días y 30 días; por otro lado en los siguientes par 8, par 15 y par 30 se configura el campo de valor a suma, con esto sabremos cual es el monto acumulado que las personas que están atrasadas 8,15 o 30 días deben, por último se agrega campo calculado con formula de Par x entre el saldo del préstamo, para determinar cuánto representa en porcentaje lo que las personas deben sobre el monto total de los desembolsos. La tabla dinámica debería quedar de la siguiente manera. Etiquetas de fila Suma PAR8 Suma PAR15 Suma PAR30 Cuenta PAR8 Cuenta PAR15 Cuenta PAR30 Suma PAR8% Suma PAR15% Suma PAR30% 𝑨ñ𝒐 − 𝒎𝒆𝒔 𝟏 S/. S/. S/. % % % 𝑨ñ𝒐 − 𝒎𝒆𝒔 𝟐 S/. S/. S/. % % % Total general S/. S/. S/. % % % 3er paso: Generar matrices Se generan las matrices por porcentaje, por cuenta y por saldo con el siguiente formato para todas. Con las matrices se podrá visualizar la evolución de los índices de mora, los montos y la cantidad de personas que deben por el tiempo de atraso.
  • 17.
    Ilustración 6Maduración decosechas Elaboración propia Esta herramienta permite tener un control de la mora por cartera de analista, se recomienda usarla como propuesta de mejoramiento ya que su objetivo es tener conocimiento de la situación de los clientes en cuanto a las cuentas por cobrar y darle seguimiento a las desviaciones que se presenten. Meses de maduración de la cosecha Cosechas Mes 0 Mes 1 Mes 2 Mes 3 Mes n 𝐴ñ𝑜 − 𝑚𝑒𝑠1 𝐴ñ𝑜 − 𝑚𝑒𝑠2 𝐴ñ𝑜 − 𝑚𝑒𝑠3 𝐴ñ𝑜 − 𝑚𝑒𝑠4 𝐴ñ𝑜 − 𝑚𝑒𝑠 𝑛
  • 18.
    CONCLUSIONES 1. Existe continuidadsobre los mismos reclamos durante varios periodos, esto es que, algunos de los reclamos que se hicieron en periodos anteriores, continúan realizándose últimamente, lo que puede significar que la empresa no le ha dado suficiente importancia para solucionar aquellos problemas o que por el momento no encontró medidas de solución. 2. Las cuentas por cobrar presentada en sus estados financieros del año 2019 en comparación al año 2018, ambos en el periodo del primer trimestre, indica un crecimiento de mora, siendo este perjudicial para sus operaciones primarias. 3. La responsabilidad de la mayoría de los reclamos, pertenece al área de créditos, siendo el principal influyente en el problema, el otorgamiento de créditos a personas incorrectas, lo que revela fallos en la toma de datos y verificación de los mismos. 4. Los procesos se manejan internamente mediante documentos como reglamento de organización y funciones y manuales de los mismos; sin embargo, el personal carece del entendimiento total de sus funciones y por otro lado los usuarios no comprenden el tiempo que corresponde al otorgamiento de créditos porque no conocen el proceso interno.
  • 19.
    SUGERENCIAS 1. Se sugiereque la empresa seleccione un equipo encargado no solo a la solución de reclamos, sino que además identifique cuales son las variables que están generando los reclamos y plantear opciones de mejora; de esa forma se pretende eliminar el problema desde sus raíces. 2. Se propone que para un mayor control de mora se aplique los métodos de matriz de transición y maduración por cosechas; además del establecimiento de apetito de riesgo mínimo. 3. Es recomendable manejar un formato de hoja de datos del cliente que requiera información relevante sobre el flujo de efectivo del cliente, mantenerla actualizada al momento de otorgar el crédito y previamente realizar la verificación de que la información proporcionada por el cliente sea verdadera. 4. Caja Huancayo para obtener una mejor relación entre personal y clientes, debería brindar esquemas y diagramas a la vista del personal como de los usuarios, para un mayor entendimiento de su parte.
  • 20.
    ANEXOS ESTADO DE RESULTADOSA ABRIL DEL 2018 Moneda Nacional Equivalente a M.N Total INGRESO POR INTERESES 224,096,724.69 1,015,968.25 225,112,692.94 Disponible 2,324,430.26 58,421.86 2,380,852.12 Fondos interbancarios Inversiones a valor razonable con cambios de resultados Inversiones disponibles para la venta 455,398.27 24,526.96 479,925-23 Inversiones a vencimiento Cartera de créditos directos 221,311,692.06 935,019.43 222,246,711.49 Resultado por operaciones de cobertura Cuentas por cobrar Otros ingresos financieros 5,204.10 5,204.10 GASTO POR INTERES 52,121,191.82 47,241.12 52,168,432.94 Obligaciones por el publico 46,506,750.69 44,922.95 48,551,673.64 Fondos interbancarios Depósitos de empresas del sistema financiero y organizaciones financieros 10,458.34 99 10,557.34 Adeudos y obligaciones financieras 5,603,982.79 2,219.17 5,606,201.96 Adeudo y obligaciones con el banco central de reservas del Perú 25.04 25.04 Adeudo y obligaciones con el sistema financiero del país 5,488,388.50 2,148.31 5,490,536.81 Adeudo y obligaciones con instituciones financieras del Ext. Y Organ. Otros adeudos y obligaciones del país y del exterior Comisiones y otros caros por adeudo y obligaciones financieras 115,569.25 70.86 115,640.11 Valores título y obligaciones en circulación Cuentas por cobrar Interés de cuenta por pagar Resultado de operaciones de cobertura Otros gastos financieros MARGEN FINANCIERO BRUTO 171,975,532.87 968,727.13 172,944,260.00
  • 21.
    Provisiones para créditosdirecto 30,727,520.64 -537,983.36 30,189,537.28 MARGEN FINANCIERO NETO 141,248,012.23 1,506,710.49 142,754,722.72 INGRESOS POR SERVICIOS FINANCIEROS 7,317,074.07 51,938.55 7,369,012.62 Ingreso por crédito indirecto 252,450.50 6,752.29 259,202.79 Ingresos por fideicomisos y comisiones de cobranza 7,023.44 7,023.44 Ingresos por emisión de dinero electrónico Ingresos diversos 7,064,623.57 38,162.82 7,102,786.39 Gastos por servicios financieros 8,972,811.57 467,907.84 9,440,719.41 Gastos por crédito indirecto Gastos por fideicomisos y comisiones de cobranza Prima de fondo de seguros de deposito 4,611,773.90 116,130.87 4,727,904.77 Gastos diversos 4,361,037.67 351,776.97 4,712,814.64 Margen financiero neto de ingresos y gastos por servicios financieros 139,592,274.73 1,090,741.20 140,683,015.93 Resultado por operación financiera (ROF) 212,617.69 212,617.69 Inversiones a valor razonable con cambios de resultados Inversiones a valor razonable con cambios de resultados Inversiones e commodities Inversiones disponibles para la venta Derivados de negociación Resultado de operaciones de cobertura Ganancias en participación Utilidades en diferencia de cambio 212,617.69 212,617.69 OTROS MARGEN OPERACIONAL 139,592,274.73 1,303,358.89 140,895,633.62 GASTOS ADMINISTRATIVOS 97,489,989.17 7,043,344.71 104,533,333.88 Gasto de personal y directorio 72,695,876.89 212,183.41 72,908,060.30 Gastos por servicios recibidos por terceros 23,715,630.18 6,821,182.40 30,536,812.58 Impuestos y contribuciones 1,078,482.10 9,978.90 1,088,461.00 DEPRECIACIONES Y AMORTIZACIONES 3,808,692.04 3,808,692.04 MARGEN OPERACIONAL NETO 38,293,593.52 -5,739,985.82 32,553,607.70 VALUACION DE ACTIVO Y PROVISIONES 889,405.88 -1460.03 890,865.91 Provisión para créditos indirectos -2,677.66 -321.60 2,999.26
  • 22.
    Provisión para incobrabilidadde cuentas por cobrar -3,982.73 -1,781.63 2,201.10 Provisiones de bienes realizables , recibidos de pago, recuperados 809,761.37 809,761.37 Provisión para activos no corrientes mantenidos para la venta Deterioro de inversiones Deterioro de activo fijo Deterioro de activos intangibles Provisión para litigios y demandas 86,304.90 86,304.90 Otras provisiones RESULTADO DE OPERACIÓN 37,404,187.64 -5,741,445.85 31,662,741.79 OTROS INGRESOS Y GASTOS 735,788.31 179,605.47 915,393.78 RESULTADOS DE EJERCICIOS ANTES DE IMPUESTO A LA RENTA 38,139,975.95 -5,561,840.38 32,578,135.57 IMPUESTO A LA RENTA -9,837,982.21 -9,837,982.21 RESULTADO NETO DEL EJERCICIO 28,301,993.74 -5,561,840.38 22,740,153.36
  • 23.
    ESTADO DE RESULTADOSA ABRIL DEL 2019 Moneda Nacional Equivalente a M.N Total INGRESO POR INTERESES 262,249,524.97 930,902.69 263,180,427.66 Disponible 2,081,961.38 194,047.31 2,276,008.66 Fondos interbancarios Inversiones a valor razonable con cambios de resultados Inversiones disponibles para la venta 511,134.54 18,014.75 529,149.29 Inversiones a vencimiento 8,897.68 8,897.68 Cartera de créditos directos 259,645,778.46 718,840.63 260,364,619.09 Resultado por operaciones de cobertura Cuentas por cobrar Otros ingresos financieros 1,752.91 1,752.91 GASTO POR INTERES 56,650,966.26 87,985.43 56,738,951.49 Obligaciones por el publico 48,661,411.87 86,224.77 48,747,636.64 Fondos interbancarios Depósitos de empresas del sistema financiero y organizaciones financieros 201,429.69 3.13 201,432.62 Adeudos y obligaciones financieras 7,788,125 1,757.53 7,789,882.23 Adeudo y obligaciones con el banco central de reservas del Perú Adeudo y obligaciones con el sistema financiero del país 7,037,982.62 1.707.25 7,039,689.87 Adeudo y obligaciones con instituciones financieras del Ext. Y Organ. Otros adeudos y obligaciones del país y del exterior Comisiones y otros caros por adeudo y obligaciones financieras 750,142.08 50.28 750,192.36 Valores título y obligaciones en circulación Cuentas por cobrar Interés de cuenta por pagar Resultado de operaciones de cobertura Otros gastos financieros MARGEN FINANCIERO BRUTO 205,598,558.71 842,917.26 206,441,475.97
  • 24.
    Provisiones para créditosdirecto 38,387,969.76 -133,664.80 38,254,304.96 MARGEN FINANCIERO NETO 167,210,588.95 976,582.06 168,187,171.01 INGRESOS POR SERVICIOS FINANCIEROS 9,638,694.13 63,715.64 9,702,409.77 Ingreso por crédito indirecto 288,166.55 288,166.55 Ingresos por fideicomisos y comisiones de cobranza Ingresos por emisión de dinero electrónico Ingresos diversos 9,350,527.58 63,715.64 9,414,243.22 Gastos por servicios financieros 10,336,514.70 462,797.53 10,799,312.23 Gastos por crédito indirecto Gastos por fideicomisos y comisiones de cobranza 6,827.14 6,827.14 Prima de fondo de seguros de deposito 5,311,404.63 118,032.22 5,429,436.85 Gastos diversos 5,018,282.93 344,765.31 5,363,048.24 Margen financiero neto de ingresos y gastos por servicios financieros 166,512,768.38 577,500.17 167,090,268.55 Resultado por operación financiera (ROF) -17,284.53 418,395.86 401,111.33 Inversiones a valor razonable con cambios de resultados Inversiones a valor razonable con cambios de resultados Inversiones e commodities Inversiones disponibles para la venta Derivados de negociación Resultado de operaciones de cobertura Ganancias en participación -16,008.66 -16,008.66 Utilidades 0.02 418,395.86 418,395.88 OTROS -1,275.89 -1,275.89 MARGEN OPERACIONAL 166,495,483.85 995,896.03 167,491,379.88 GASTOS ADMINISTRATIVOS 118,906,352.96 8,621,625.38 127,527,978.34 Gasto de personal y directorio 90,278,490.13 163,787.44 90,442,277.57 Gastos por servicios recibidos por terceros 27,447,610.06 8,457,837.94 35,905,448.00 Impuestos y contribuciones 1,180,252.77 1,180,252.77 DEPRECIACIONES Y AMORTIZACIONES 4,640,352.24 4,640,352.24 MARGEN OPERACIONAL NETO 42,948,778.65 -7,625,729.35 35,323,049.30 VALUACION DE ACTIVO Y PROVISIONES 1,561,948.88 -901.36 1,561,047.52
  • 25.
    Provisión para créditosindirectos 10,442.32 10,442.32 Provisión para incobrabilidad de cuentas por cobrar 52,217.63 -901.36 51,316.27 Provisiones de bienes realizables , recibidos de pago, recuperados 1,327,962.57 1,327,962.57 Provisión para activos no corrientes mantenidos para la venta Deterioro de inversiones Deterioro de activo fijo Deterioro de activos intangibles Provisión para litigios y demandas 171,326.36 171,326.36 Otras provisiones RESULTADO DE OPERACIÓN 41,386,829.77 -7,624,827.99 33,762,001.78 OTROS INGRESOS Y GASTOS 428,027.16 85,749.06 513,776.22 RESULTADOS DE EJERCICIOS ANTES DE IMPUESTO A LA RENTA 41,814,856.93 -7,539,078.93 34,275,778.00 IMPUESTO A LA RENTA -9,344,749.09 -9,344,749.09 RESULTADO NETO DEL EJERCICIO 32,470,107.84 -7,539,078.93 24,931,028.91 BALANCE GENERAL A ABRIL DEL 2018 ACTIVO MONEDA NACIONAL EQUIVALENTE EN M.E. TOTAL DISPONIBLE 322377433.4 28999279.91 351376713.3 Caja 47186897.2 6528306.71 53715203.91 Banco Central de Reserva del Perú 85704898.38 11124340.29 96829238.67 Banco y otras empresas del sistema financiero del país 188175890.6 11116919.01 199292809.6 Banco y otras instituciones financieras del exterior Canje 936601.9 32918.29 969520.19 Otras disponibilidades 373145.29 196795.61 569940.9 INVERSIONES DISPONIBLES PARA LAVENTA 41011856.85 2869650.42 43881507.27 Instrumentos representativos de capital Instrumentos representativos de deuda 41011856.85 2869650.42 43881507.27 INVERSIONES A VENCIMIENTO CARTERA DE CREDITOS 3071372962 27187881.69 3098560844 Cartera de créditos vigentes 3098151430 26111937.87 3124263368 Cartera de créditos reestructurados Cartera de créditos refinanciados 26268828.7 2136729.25 28405557.95
  • 26.
    PASIVO Y PATRIMONIO MONEDA NACIONAL EQUIVALEEN M.E. TOTAL OBLIGACIONES CON EL PUBLICO 2789716821 66835643.84 2856552464 Obligaciones a la vista 2483419.68 104650.98 2588070.66 Obligaciones por cuentas de ahorro 536124328.9 30813743.28 566938072.2 Obligaciones por cuentas a plazo 2115093275 33775080.14 2148868355 Otras obligaciones 136015797.3 2142169.44 138157966.7 FONDOS INTERBANCARIOS DEPOSITOS DE EMPRESAS DEL SISTEMA FINANCIERO Y ORG.FIN 8089331.47 578334.06 8667665.53 Depósitos a la vista Depósitos de ahorro 7094710.19 578334.06 7673044.25 Depósitos a plazo 994621.28 994621.28 ADEUDOS Y OBLIGACIONES FINANCIERAS 208825631.4 104073.05 208929704.4 Adeudos y obligaciones con el Banco Central de Reserva del Perú Adeudos con empresas e instituciones financieras del Perú 208825631.4 104073.05 208929704.4 Adeudos con empresas del exterior y Organismos financieros Otros adeudos y Obligaciones del País y del exterior Cartera de créditos vencidos 52263504.33 39069.13 52302573.46 Cartera de créditos en Cobranza Judicial 75251405.50 653015.57 75904421.07 Previsiones para crédito -180562206.6 -1752870.13 -182315076.7 CUENTAS POR COBRAR 5611275.52 9053444.97 14664720.49 Cuentas por cobrar por bienes y servicios y fideicomiso Otras cuentas por cobrar 5611275.52 9053444.97 14664720.49 BIENES REALIZABLES RECIBIDOS EN PAGO Y ADJUDICADOS 4774731.31 4774731.31 Bienes realizables Bienes recibidos en Pago y Adjudicados 4774731.31 4774731.31 PARTICIPACIONES 4497227.05 4497227.05 Subsidiarias Asociadas y participaciones en negocios conjuntos 736484.12 736484.12 Otras 3760742.93 3760742.93 INMUEBLES MOBILIARIO Y EQUIPO 52988803.36 52988803.36 ACTIVO INTANGIBLE 3100243.6 1961539.28 5061782.88 Plusvalía Otros activos Intangibles 3100243.6 1961539.28 5061782.88 IMPUESTOS CORRIENTES 4710485.68 4710485.68 IMPUESTOS DIFERIDO 15883893.97 15883893.97 ACTIVOS NO CORRIENTES MANTENIDOS PARA VENTA OTROS ACTIVOS 6141556.3 3491333.07 9632889.37 TOTAL DEL ACTIVO 3,532,470,469.26 73,563,129.34 3,606,033,598.60
  • 27.
    Valores y Títulos DERIVADOSPARA NEGOCIACION DERIVADOS PARA COBERTURA CUENTAS POR PAGAR 27940278.71 5169643.44 33109922.15 PROVISONES 1881393.29 143.75 1881537.04 Provisión para Créditos Contingentes 470625.13 143.75 470768.88 Provisión para litigios y demandas 1410768.16 1410768.16 Otros IMPUESTOS CORRIENTES IMPUESTOS DIFERIDOS OTROS PASIVOS 6181596.18 15806.12 6197402.3 TOTAL DE PASIVOS 3042635052 72703644.26 3115338696 PATRIMONIO 490697012 -2109.28 490694902.7 Capital social 410569560 410569560 Capital Adicional Reservas 57278666.4 57278666.4 Ajustes al Patrimonio 108632.24 -2109.28 106522.96 Resultados Acumulados Resultado Neto del Ejercicio 22740153.36 22740153.36 TOTAL DEL PASIVO Y PATRIMONIO 3533332064 72701534.98 3606033599 RIESGOS Y COMPROMISOS CONTINGENTES 13465885.2 14376.82 13480262.02 BALANCE GENERAL A ABRIL DEL 2019 ACTIVO MONEDA NACIONAL EQUIVALENTE EN M.E. TOTAL DISPONIBLE 361741709.2 40578703.22 402320412.4 Caja 68888817.85 8112582.72 77001400.57 Banco Central de Reserva del Perú 104401227 9294111.73 113695338.7 Banco y otras empresas del sistema financiero del país 187330475.2 23077183.39 210407658.6 Banco y otras instituciones financieras del exterior Canje 642060.86 642060.86 Otras disponibilidades 479128.29 94825.38 573953.67 INVERSIONES DISPONIBLES PARA LAVENTA 66735854 376709.96 67112563.96 Instrumentos representativos de capital Instrumentos representativos de deuda 66735854 376709.96 67112563.96 INVERSIONES A VENCIMIENTO 494885.76 494885.76 CARTERA DE CREDITOS 3731471015 22215775.57 3753686791
  • 28.
    Cartera de créditosvigentes 3759539270 20986392.05 3780525662 Cartera de créditos reestructurados Cartera de créditos refinanciados 31750809.35 2065459.81 33816269.16 Cartera de créditos vencidos 70512522.34 113890.78 70626413.12 Cartera de créditos en Cobranza Judicial 87121914.4 312557.83 87434472.23 Previsiones para créditos….. -217453501 -1262524.9 -218716025.9 CUENTAS POR COBRAR 4915879.03 11305537.93 16221416.96 Chuetas por cobrar por bienes y servicios y fideicomiso 35000 35000 Otras cuentas por cobrar 4880879.03 11305537.93 16186416.96 BIENES REALIZABLES RECIBIDOS EN PAGO Y ADJUDICADOS 5271302.38 5271302.38 Bienes realizables 47556.9 47556.9 Bienes recibidos en Pago y Adjudicados 5223745.48 5223745.48 PARTICIPACIONES 4380423.07 4380423.07 Asociadas y participaciones en negocios conjuntos 596089.07 596089.07 Otras 3784334 3784334 INMUEBLES MOBILIARIO Y EQUIPO 60751385.44 60751385.44 ACTIVO INTANGIBLE 6331228.25 6331228.25 Otros activos Intangibles 6331228.25 6331228.25 IMPUESTOS CORRIENTES 11189915.2 11189915.2 IMPUESTOS DIFERIDO 20874448.87 20874448.87 ACTIVOS NO CORRIENTES MANTENIDOS PARA LA VENTA OTROS ACTIVOS 3510978.06 31559.7 3542537.76 TOTAL DEL ACTIVO 4277669024 74508326.38 4352177351 PASIVO Y PATRIMONIO MONEDA NACIONAL EQUIVALENTE EN M.E. TOTAL OBLIGACIONES CON EL PÚBLICO 3313542998 73813718.1 3387356716 Obligaciones a la vista 2562437.75 12501.72 2574939.47 Obligaciones por cuentas de ahorro 643115911.6 36794219.72 679910131.3 Obligaciones por cuentas a plazo 2509938554 35725128.99 2545663683 Otras obligaciones 157926094.6 1281867.67 159207962.3 FONDOS INTERBANCARIOS DEPOSITOS DE EMPRESAS DEL SISTEMA FINANCIERO Y ORG.FIN 12825642.3 12195.2 12837837.5 Depósitos a la vista Depósitos de ahorro 619544.32 12195.2 631739.52 depósitos a plazo 12206097.98 12206097.98 ADEUDOS Y OBLIGACIONES FINANCIERAS 343440429.2 79421.69 343519850.9 Adeudos y obligaciones con el Banco Central de Reserva del Perú Adeudos con empresas e instituciones financieras del Perú 343440429.2 79421.69 343519850.9 Adeudos con empresas del exterior y Organismos financieros Otros adeudos y Obligaciones del País y del exterior
  • 29.
    Valores y Títulos DERIVADOSPARA NEGOCIACION DERIVADOS PARA COBERTURA CUENTAS POR PAGAR 54076024.95 1054972.62 55130997.57 PROVISONES 864003.84 864003.84 Provisión para Créditos Contingentes 299684.88 299684.88 Provisión para litigios y demandas 564318.96 564318.96 Otros IMPUESTOS CORRIENTES IMPUESTOS DIFERIDOS OTROS PASIVOS 4806880.95 7568.47 4814449.42 TOTAL DE PASIVOS 3729555979 74967876.08 3804523855 PATRIMONIO 547653496 119.94 547653615.9 Capital social 476473780 476473780 Capital Adicional Reservas 67042254.96 67042254.96 Ajustes al Patrimonio 28647.03 119.24 28766.27 Resultados Acumulados -20822334.15 -20822334.15 Resultado Neto del Ejercicio 24931028.91 24931028.91 TOTAL DEL PASIVO Y PATRIMONIO 4277209356 74967995.32 4352177351 RIESGOS Y COMPROMISOS CONTINGENTES 47884117.68 779452.62 48663570.3