INFORME DE PASANTIAS OCUPACIONALES
REALIZADAS EN EL INSTITUTO NACIONAL
DE INVESTIGACIONES AGRICOLAS
(INIA –MERIDA)
Autores: Dávila Rivas Elián
Guevara Uzcátegui Rossimagaly
Sosa Rivas Marly.
Mucuchachí, julio 2018
REPÚBLICA BOLIVARIANA DE VENEZUELA
MINISTERIO DEL PODER POPULAR PARA LA EDUCACIÓN
ESCUELA TÉCNICA AGROPECUARIA ROBINSONIANA MUCUCHACHI
MUCUCHACHI, ESTADO BOLIVARIANO DE MÉRIDA
INFORME DE PASANTIAS OCUPACIONALES
REALIZADAS EN EL INSTITUTO NACIONAL
DE INVESTIGACIONES AGRICOLAS
(INIA –MERIDA)
Autor (es): Dávila Rivas Elián
Guevara Uzcátegui Rossimagaly
Sosa Rivas Marly
Asesor académica: Lcda. Alba Marina Noguera
Asesor Industrial: Ing. José Leonidas Noguera.
Mucuchachí, Julio 2018
EVALUACIÓN FINAL DE PASANTIAS
Apellidos y
Nombres
Tutor
Industrial
Tutor
Académico
Informe y
Defensa
Calificació
n
Definitiva
1 a 20
Ptos.
40
%
1 a 20
Ptos.
30% 1 a 20
Ptos.
30%
Dávila Elián
Guevara
Rossimagaly
Sosa Marly
Lcdo. Zoilo Suarez Lcdo. Omar A. Torres S.
Director Coordinador de Pasantías
Fecha: ____________________
APROBACIÓN DEL INFORMEN DE
PASANTIAS
Quien suscribe, Lcda. Alba Marina Noguera C.I. V-18.124.71, en condición de
asesora académica designado por el departamento de pasantías, de la Escuela
Tecnica Agropecuaria Mucuchachí hace constar que el informe de pasantias
presentado por los estudiantes Elian de Jesus Davila Rivas C.I. V-27.587.049,
Rossimagaly Guevara Uzcátegui C.I. V-27.587.380, Marly Andreina Sosa Rivas C.I.
V-27.399.414, como uno de los requisitos para optar al título de Educación Media
Técnica Mención Ciencias Agrícolas. Reune las condiciones y meritos suficientes
para hacer APROBADO, con una calificación de ____________ puntos.
Prof: Alba Marina Noguera
C.I. V-18.124.713
INDICE GENERAL
Pág.
DEDICATORIA
AGRADECIMIENTO
RESUMEN
INTRODUCCION…………………………………………..…………………………………1
CAPITULOS
I EL PROCESO DE LA PASANTIA
Importancia y justificación……………………………………………………………….…..3
Objetivo general………………………………………….…………………………………...4
Objetivos Específicos………………………………………….……………………………..4
II BREVE DESCRIPCION DE LA EMPRESA
Antecedentes históricos……………………………………………………………………..5
Estructura organizativa y funcional de la empresa………………………………………11
III DESCRIPCION DE LAS ACTIVIDADES REALIZADAS EN LA EMPRESA
Descripción de las actividades…………………………………………………………….14
Fundamentación teórico – práctico...………………………………………….………....19
CONCLUSIONES
RECOMENDACIONES
BIBLIOGRAFIAS
ANEXOS
INDICE DE ANEXOS
Fotografía Nº01: Inoculación de Trichoinia.
Fotografía Nº02: Molienda de arroz.
Fotografía Nº03: Visita al INCES-La Azulita.
Fotografía Nº04: Plantación de café INCES.
Fotografía Nº05: Preparacion de muestras.
Fotografía Nº06: Recolección de Trichoderma harzianum.
Fotografía Nº07: Ventilacion y descascarillado de arroz.
Fotografía Nº08: Preparación de bolsas con arroz.
Fotografía Nº09: Adecuación de parcela demostrativa.
Fotografía Nº10: Parcela demostrativa finalizada.
Fotografía Nº11: Inoculación de Paecilinia.
Fotografía Nº12: Observación de Paecilinia
Fotografía Nº13: Vaciado en bandejas de Paecilinia
Fotografía Nº14: Conteo de bolsas.
Fotografía Nº15: Esterilización de arroz.
Fotografía Nº16: Rotulación de bolsas.
Fotografía Nº17: Esterilizacion de botellas.
Fotografía Nº18: Realización de tapones.
Fotografía Nº19: Desembolsado de Trichoinia.
Fotografía Nº20: Molienda de Trichoinia.
Fotografía Nº21: Formulación de Trichoinia.
Fotografía Nº22: Empacado hermético del producto.
Fotografía Nº23: Producto final.
Fotografía Nº24: Molienda de paecilinia.
Fotografía Nº25: Visita productores de La Calera.
Fotografía Nº26: Visita productores de La Calera.
Fotografía Nº27: Asesoramiento a productores.
Fotografía Nº28: Visita al UPTM.
Fotografía Nº29: Roya (Humeilia vastatrix).
Fotografía Nº30: Antracnosis (Colletotrichum coffeanum).
Fotografía Nº31: Mal de talluelo (Rhizoctonia solani).
Fotografía Nº32: Llaga radical (Ceratocystis fimbriata).
Fotografía Nº33: Cáncer de tronco (Ceratocystis fimbriata).
Fotografía Nº34: Ojo de gallo (Mycena citricolor).
Fotografía Nº35: Mal de hilachas (Pellicularia koleroga).
Fotografía Nº36: Quema (Phoma sp).
Fotografía Nº37: Mal rosado (Corticium salmonicolor).
Fotografía Nº38: Fumagina (Capnodium sp. Y meliola sp).
Fotografía Nº39: Broca (Hypothenemus hampei).
Fotografía Nº40: Nematodos (Meloidogyne spp. Pratylenchus).
Fotografía Nº41: Palomilla (dismycoccus Sp, planococcus Sp).
Fotografía Nº42: Escamas (Coccus viridis).
Fotografía Nº43: Minador de la hoja (Leucoptera coffeella).
Fotografía Nº44: Gorgojo del café (Araecerus fasciculatus).
Fotografía Nº45: Mancha de hierro (Cercospora coffeicola).
DEDICATORIA
Hace seis años nos trazamos un objetivo y lo proyectamos hacía el futuro,
sabíamos que estaba lleno de trabajos, luchas, sacrificios, constancia y dedicación.
En ese ir y venir, siempre nos acompaño la fe y el amor de quienes hoy contribuyen
a este logro; a todos ellos dedicamos la meta alcanzada.
En primer lugar a Dios Todopoderoso y la Virgen por darnos el don de la vida, la
fortaleza e inteligencia para superar los obstáculos que se presentan en el camino;
por darnos la oportunidad de crecer y compartir con nuestros seres queridos.
A nuestras madres Luz Erminda Uzcategui, Soli Delia Rivas y Deicy Rivas,
mujeres ejemplares que con amor, humildad y sacrificio nos sacaron adelante
brindándonos su cariño afecto y apoyo en todo momento esperando ansiosamente
con ilusión la llegada de este triunfo.
A nuestros padres Alejandro French, Argenis Sosa y Eustorgio Dávila, pilares
fundamentales en nuestros logros, que con lucha incansable nos brindaron su apoyo
incondicional, sembrando el deseo de superación. Por esa razón este triunfo también
es para ustedes.
A nuestros hermanos Juan Guevara, Sorelis Sosa, Yohan Sosa, Iedsue Dávila y
Deily Dávila, que tanto amamos y junto a ellos hemos compartido sueños e ilusiones,
gracias por estar presente en cada momento y que este triunfo les sirva de
constancia y lucha. ¡LOS AMAMOS!
A nuestros familiares, amigos, compañeros y demás personas que de una u otra
forma estuvieron a nuestro lado, sus palabras fueron y seguirán siendo motivo de
constancia, perseverancia y dedicación en nuestras vidas.
AGRADECIMIENTO
A Dios Todopoderoso por ser el mejor guía para saber que con fe esfuerzo y fe
todo es posible.
A nuestros padres, ejemplo de voluntad y espíritu de lucha, por sus sabias
palabras de aliento cuando estuvimos por rendirnos, por las incontables veces que
nos cubren con sus oraciones. Son el estímulo para llegar a donde se pretende, sin
importar el tiempo ni las dificultades que se presenten.
A nuestra familia, que en esta etapa la magia del cariño fue su mejor traje, su
sonrisa el mejor regalo y su felicidad nuestro mayor anhelo.
A la Escuela Técnica Agropecuaria Mucuchachí, por dejarnos formar parte de ella
durante seis años. Allí vivimos experiencias únicas, quedando bellos recuerdos que
perduraran en la mente a lo largo de la vida.
A los Profesores, que día a día entregaron lo mejor de sí para ofrecernos la
formación, la amistad y los sabios consejos cuando nos encontramos en un callejón
sin salida. Mil disculpas si en algún momento no valoramos sus sacrificios.
Al Instituto Nacional de Investigaciones Agrícolas INIA, por permitirnos desarrollar
las pasantías en el área de bioinsumos.
Al Personal del laboratorio de entomología, por aceptarnos como tres integrantes
más de la familia, siempre con esa actitud positiva para aportar sus conocimientos y
la experiencia que los caracteriza en dicha área.
A nuestros Amigos y Compañeros, cuando los conocimos Dios nos hizo testigo de
una de sus más hermosas obras en el cual combinó en cada corazón las virtudes de
un gran ser, resultando la creación perfecta. ¡A todos mil gracias, que el señor les
bendiga!
INFORME DE PASANTIAS OCUPACIONALES REALIZADAS EN EL
INSTITUTO NACIONAL DE INVESTIGACIONES AGRICOLAS
(INIA –MERIDA)
Autor (es): Davila Elián
Guevara Rossimagaly
Sosa Marly.
Asesor académica: Lcda. Alba Marina Noguera.
Asesor Industrial: Ing. José Leonidas Noguera Molina.
RESUMEN
El período de pasantías permite al estudiante desenvolverse en el campo
laboral y adquirir experiencias que le sirven al momento de ejercer una carrera
profesional, es por ello que este proceso se debe cumplir obligatoriamente para
obtener el título de Técnicos Medio de Ciencias Agrícolas. Las pasantías se
realizaron en el Instituto Nacional de Investigaciones Agrícolas (INIA) Mérida,
ubicado en la avenida Urdaneta del estado Bolivariano de Mérida, tuvo una duración
de doce (12) semanas y la asignación ha sido el laboratorio Referencial de
Bioinsumos, el cual tiene como función investigar y prestar servicio en el control y
manejo fitosanitario de cultivos de importancia económica como café, papa, cacao,
caña, con la detección de los agentes patogénicos, que ocasionan las enfermedades
en los cultivos, tales como hongos, bacterias y nematodos. Este laboratorio integra
una red nacional, prestando servicio a productores, estudiantes, técnicos,
profesionales e investigadores con el fin de brindar todo el apoyo técnico posible,
para mejorar la producción agrícola del país.
INTRODUCCION
A través del tiempo la agricultura ha evolucionado con la humanidad, siendo parte
fundamental en el crecimiento masivo de la población mundial. El avance de la
agricultura ha impactado en aspectos socio-económicos, productivos y ambientales.
Para dar respuesta a la situación se ha venido incentivando el desarrollo de la
agricultura endógena agroecológica en comunidades agrícolas en el país, la cual
disminuye los efectos nocivos contribuyendo de esta manera con la tal anhelada
soberanía alimentaria y el crecimiento del acervo cultural de un pueblo.
Las distintas afecciones de diversos movimientos han dado pie a la innovación de
métodos estratégicos y tecnologías, aplicadas en nuestro país por organismos
dedicados al mejoramiento de la agricultura. De esta problemática se crea un
Ministerio del Poder Popular para la Agricultura Productiva, tierras y diferentes
instituciones con el fin de promover, ayudar y facilitar herramientas al productor,
como: INIA, INSAI, INT, entre otros, las Escuelas Técnicas Agropecuarias ETA; son
escuelas de estudios y formación en materia como las ciencias agrícolas.
Las pasantías son un período de transición entre la etapa de formación
académica y desempeño laboral, por tanto, nos interrelaciona directamente con el
campo de trabajo; de igual manera esa actividad es un requisito indispensable
exigido por la Escuela, así podremos optar por el título de Técnicos Medios en
Ciencias Agrícolas. El objetivo principal de dicho informe está basado en las
actividades, acerca del manejo agronómico del cultivo de café (Coffea arábica),
diagnostico fitosanitario y sus biocontroladores para que de una forma natural
controlar plagas y enfermedades.
En Venezuela aproximadamente a partir del año 1800 sus principales rubros de
exportación eran café, cacao y caña lo que hizo que toda la población trabajara para
vivir de dichos productos pero debido a la aparición del oro negro (petróleo) hizo que
el campesino abandonara las tierras para emigrar a las ciudades en busca de mejor
futuro que llevo a que desaparecieran los cultivos de café de forma masiva.
En el Instituto Nacional de Investigaciones Agrícolas se han estado llevando a
cabo investigaciones con respecto a plagas y enfermedades del café o las más
desfavorables en el cultivo como la Broca, Nematodo, Palomilla, Roya, Ojo de Gallo
y Mancha de Hierro según estudios realizados son los agentes causantes del daño
en las pocas plantaciones de Café que hay en Venezuela del mismo modo se las
diferentes erudiciones con respecto a los bioinsumos o biocontroladores como el
Trichoinia (Trichoderma harzianum), paecilinia (Paecilomyces fumasoroseus),
Beauverinia (Beauveria bassiana), bactinia (Bacillus thuringiensis).
Finalmente el presente informe se encuentra estructurado de la siguiente manera
Capítulo I: describe el proceso de pasantías, importancia y justificación, además los
objetivos que se esperan lograr durante las doce semanas de demostración práctica.
Capitulo II: Se realiza una breve descripción de la empresa, destacando los
antecedentes históricos, ubicación geográfica, misión, visión, objetivos, organigrama
estructural y funcional de la institución.
Capitulo III: Las actividades realizadas junto con las conclusiones, recomendaciones
y finalmente los anexos fotográficos que evidencian las actividades vivenciales.
CAPITULO I
EL PROCESO DE LA PASANTIA
Importancia y justificación
Las pasantías son una herramienta de aprendizaje donde el estudiante pone en
práctica todos los conocimientos adquiridos, entiza y mejora procesos, aportando
iniciativas, ideas y toma de decisiones permitiendo incrementar los conocimientos,
habilidades y destrezas que se obtuvieron a lo largo de los años de formación
académica, para obtener la especialidad en ciencias agrícolas.
En otras palabras el mercado laboral, nacional e internacional es cada vez más
exigente, por lo tanto, debemos estar lo más preparados posibles y demostrar
nuestras capacidades a través del trabajo realizado en las pasantías.
Cabe señalar, que las pasantías tienen como objetivo familiarizar al estudiante
durante un lapso de tiempo determinado con su futuro campo ocupacional y evaluar
el proceso de enseñanza-aprendizaje.
Fundamentalmente, cada una de las ideas se intercambian por experiencias
compartidas con personas que poseen conocimientos sobre el cultivo y el manejo del
café (Coffea arábica) además de sus debidas investigaciones para así atacar plagas
y enfermedades con bioinsumos que son amigables con el ambiente
No obstante, obtenidos los componentes más importantes sobre el manejo
agronómico de este rubro, nuestros conocimientos pueden ser implementados en las
zonas cafetaleras del país y más aún en nuestra población y rescatar así esta
importante plantación.
Objetivos de la investigación
Objetivo General: Participar en el establecimiento de unidades base para la
producción de semilla de café con alta calidad fitosanitaria en el estado Mérida.
Objetivos específicos:
- Diagnosticar los recursos existentes que permitan el establecimiento de unidades
para la producción de semilla de Café (Coffea arabica) con alta calidad fitosanitaria
en el estado Mérida.
-Planificar acciones que promuevan la producción de semilla de Café (Coffea
arábica) en el estado Mérida.
-Ejecutar las diferentes labores de trabajo en el establecimiento de unidades para la
producción de semilla de Café (Coffea arábica).
-Evaluar las acciones desarrolladas en el establecimiento de unidades de
producción de semilla de Café (Coffea arabica) en el estado Mérida.
- Sistematizar a través de informes expuestos las experiencias logradas durante el
período de pasantías.
CAPITULO II
DESCRIPCIÓN DE LA EMPRESA
INSTITUTO NACIONAL DE INVESTIGACIONES AGRICOLA (INIA Mérida).
Reseña histórica
El Instituto Nacional de Investigaciones Agrícolas, INIA-Mérida antiguamente
FONAIAP, fue fundado en el año 1959 como la sub-estación experimental
Mucuchíes, ubicada en Mucuchíes capital del Municipio Rangel del Estado Mérida a
8 grados 46`de latitud norte y 70 grados 54`de longitud oeste y a 3100 m.s.n.m. con
una extensión de nueve (9) hectáreas. Fue fundada para realizar investigaciones y
atender a productores en los rubros de papa y cereales (trigo Triticum sativum Lam,
avena Avena sativa y cebada Hordeum vulgare). En el año 1992 fue elevada a la
categoría de Centro de Investigaciones Agropecuarias, para los rubros en papas y
hortalizas y como centro de excelencia en truchas.
En 1999, es adscrita al recién creado Ministerio del Poder Popular para la Ciencia
y la Tecnología y en el 2001, por políticas de estado es transformado en Instituto
Nacional de Investigaciones Agrícolas. Actualmente cuenta con cuatro campos
experimentales: Mucuchíes en el Municipio Rangel, La Mucuy en el Municipio Santos
Marquina, Fabricio Ojeda en El Valle y San Juan de Lagunillas en el Municipio Sucre.
Así mismo tiene como mandato de investigación el rubro papa (Solanum tuberosum)
y otras solanáceas, horticultura de pisos altos (Brasicas oleraceas, Daucus carota,
Allium sativum, entre otros), cacao (Theobroma cacao), café (Coffea arabica),
Estevia (Stevia rebaudiana), frutales y trucha (Oncorhynchus mykiss).
INIA Mérida, es pionero a nivel nacional en producción de semillas pre-básicas y
variedades nacionales en papa, huevos embrionados, alevines y trucha ración y,
productos biológicos para el manejo de plagas y enfermedades. Ha desarrollado,
importantes proyectos de investigación en sistemas de alimentación en bovinos con
el uso de leguminosas forrajeras, rescate de germoplasma de cacao criollo, presta
servicio de certificación de semillas de papa, análisis de suelo y fitopatología; con el
mayor porcentaje de la demanda a nivel regional y de oferta de semilla pre-básica de
papa de alta calidad genética y sanitaria, ovas embrionadas y alevines de trucha. La
investigación se ha fortalecido a través de la participación activa de los productores,
que ha permitido responder efectivamente a los problemas demandados por el
sector.
Así mismo, se han consolidado alianzas estratégicas para poner a disposición de
los usuarios los principales insumos y tecnologías generadas, capacitación de
recursos para investigación, capacitación de personal y asesoría técnico-científico.
Misión
Impulsar la innovación tecnológica agroalimentaria para optimizar la función
producción en el sistema agroalimentario nacional, bajo la estructura
social-comunal en el marco del modelo agrario socialista.
Visión
Somos una institución componente del sistema agrario nacional, dedicado a la
innovación agroalimentaria, que fortalece los valores éticos socialista del modelo
agrario vigente como instrumento para la nueva sociedad; que reconoce y promueve
la cultura ancestral, tradicional, formal e informal en la consolidación revolucionaria,
científica y bolivariana.
Objetivo general
El INIA es un organismo Público del Ministerio del Poder Popular de Agricultura y
Tierra, cuyo objetivo prioritario es contribuir a la tecnificación del agro nacional
promoviendo el aumento de su rentabilidad, bajo condiciones de competitividad; con
la participación de los sectores públicos y privados, Nacional e Internacional. El INIA
además tiene como finalidad contribuir al desarrollo sostenible del Sector Agrario, al
incremento de la productividad agraria; del ingreso rural y de la oferta alimentaria;
aportando así, al mejoramiento de los niveles de vida de la población nacional.
Objetivos específicos
-Promover la elaboración de planes de investigación y transferencia de tecnología
agraria en productos estratégicos con ventajas competitiva alto potencial de
mercadeo y rentabilidad.
-Promover y ejecutar proyectos de investigación y planes de transferencia de
tecnología agraria, con atención prioritaria a los ámbitos regionales de la Sierra, de la
Selva, y de un modo complementaria al de la actividad privada en la Costa.
-Promover la participación de personas naturales o jurídicas del Sector público
como privado, en los Programas de Investigación y Transferencia de Tecnología
Agraria.
-Coordinar y promover el desarrollo de actividades relacionadas con los recursos
genéticos, cautelando su conservación, preservación y manejo de los mismos en el
país.
-Participar y promover la integración de otros entes en el Sistema Nacional.
Ubicación geográfica
Como organismo nacional cuenta con una Unidad Administrativa, ubicada en la
ciudad de Maracay Estado Aragua, una red de centros, estaciones y campos
experimentales situados en todo el país. En Mérida está conformado por una sede
principal donde se llevan a cabo actividades administrativas, investigación, servicio,
formación y atención al ciudadano; la cual está ubicada en la Av. Urdaneta del
municipio Libertador, tres campos experimentales ubicados en La Mucuy Municipio
Santos Marquina, Mucuchíes Municipio Rangel y en San Juan de Lagunillas
Municipio Sucre y una unidad de producción socialista UPS Fabricio Ojeda ubicada
en El Valle del municipio Libertador.
Organización estructural
Son órganos del Instituto Nacional de Investigaciones Agrícola.
- La Junta Directiva
- La Presidencia
- El Gerente General
- El Consejo Consultivo
- Los Directores de las unidades ejecutoras.
Organización funcional
La Junta Directiva es el máximo órgano del Instituto Nacional de Investigaciones
Agrícolas. Está integrado por el Presidente, el Gerente General, un Representante
del Ministerio del Poder Popular para la Producción y Comercio y dos
Representantes del Ministerio del Poder Popular para Ciencia y Tecnología,
designado por los titulares de los respectivos despachos. Todos los miembros a
excepción del Presidente y el Gerente tendrán sus respectivos suplentes.
Los integrantes de la Junta Directiva deberán ser investigadores activos o
expertos en las áreas de competencia del Instituto.
Estructura a nivel estadal
Planta Sede
Se encuentra ubicada en la avenida Urdaneta, edificio INIA, municipio Libertador
del Estado Mérida, cuenta con un departamento administrativo, uno de investigación
y servicio, cuatro laboratorios (fitopatología, suelos, entomología y pastos)
Campo Experimental Mucuchíes “Eduardo Ortega”
Situado a 56 kilómetros de la ciudad de Mérida vía Trasandina Mucuchíes,
Municipio Rangel del Estado Mérida. Posee una superficie de 9 hectáreas, 5 son
cultivables, en las otras 4 se localiza un Laboratorio de cultivos de Tejido Vegetal, un
área de umbráculos, un Laboratorio de producción de insumos biológicos, Silos
Rústicos de almacenamiento de papa, una estación Meteorológica, 2 galpones, 5
invernaderos, áreas de oficina, casas de vivienda y zonas verdes, donde se
desarrolla la producción de propágulos y semillas prebásicas de papa, tiene 6 líneas
de producción de bioinsumos: cuatro (4) en base a hongos, uno (1) a bacterias y uno
(1) a virus, para el control de plagas y enfermedades en cultivos agrícolas de forma
biológica.
Campo Experimental San Juan de Lagunillas
Ubicado en el Estanquillo, San Juan de Lagunillas, Municipio Sucre del Estado
Mérida, en el cual se realizan bancos de germoplasma de cacao, producción de
semilla de cacao y cacao fermentado.
Campo Experimental Truchícola La Mucuy
Ubicado en el Parque Nacional Sierra Nevada, La Mucuy en el Municipio Santos
Marquina, en la población de Tabay del Estado Mérida, se dedica principalmente a la
producción de ovas, alevines y carne de trucha Arcoíris.
Unidad de Producción Socialista “Fabricio Ojeda”:
(UPS) Fabricio Ojeda, ubicada en el sector Monterrey de El Valle, en la parroquia
Gonzalo Picón Febres del municipio Libertador de Mérida, ofrece trucha ración,
disfrutar del proceso de producción de la trucha, pescarla o comerla en un ambiente
que administra la propia comunidad.
El proceso de cultivo de la trucha es competencia del INIA y la comercialización y
administración del restaurante es del Ciara, mientras que el Ministerio del Ambiente
les ayuda a definir el alcance de sus acciones respetando los límites ecológicos
pertinentes.
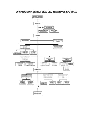
ORGANIGRAMA ESTRUTURAL DEL INIA A NIVEL NACIONAL
ESTRUCTURA ORAGANIZATIVA PARA LAS UNIDADES EJECUTORAS INIA
APROBADA EN RESOLUCION DE JUNTA DIRECTIVA N° 1644 DE FECHA
09/11/2011.
COORDINACIÓN DE
INVESTIGACION E
INNOVACION TÉCNOLOGICA.
INIA – Mérida
Considerando la importancia de los cultivos de cada región y las fortalezas que ha
desarrollado para la generación de las tecnologías aplicables a estos procesos
productivos, concentra prioritariamente su producción en papa (Solanum tuberosum),
cacao (Theobroma cacao), trucha (Oncorhynchus mykiss) y café (Coffea arábica).
En papa (Solanum tuberosum): cuenta con un banco de germoplasma,
mejorados e introducidos en el país, se han orientado esfuerzos hacia la búsqueda
de mejorar los sistemas de producción existentes en el estado Mérida, a través de la
evaluación y obtención de variedades de papa Solanum tuberosum, con resistencia a
enfermedades y con características competitivas en el mercado.
En cacao (Theobroma cacao): se ha establecido un banco de germoplasma
para el rescate del cacao criollo que se encuentra en la región Pie de Monte Andino
del Occidente del país. La colecta se realiza para caracterizar, conservar y difundir
los genotipos criollos en aquellas zonas, donde aún persisten plantaciones con estas
características que se encuentran en peligro de extinción.
En truchas (Oncorhynchus mykiss): los esfuerzos se han orientado en
reproducción y mejoramiento genético de las especies, logrando incrementar la
fertilidad de 41,30% a 62,5%. Así mismo, se ha obtenido truchas de crecimiento
rápido, 100% hembras y trípodes que reducen el tiempo de desarrollo, obteniendo la
trucha ración o comercial de 250 g en un periodo más corto.
En Café (Coffea arábica): los mayores impulsos hacia campesinos de la región
andina para la recuperación de las plantaciones de café teniendo mejoramiento
genético y creando, apoyando e incentivando a productores semilleristas.
CAPITULO III
DESCRIPCIÓN DE LAS ACTIVIDADES REALIZADAS EN EL INSTITUTO
NACIONAL DE INVESTIGACIONES AGRICOLAS (INIA-MÉRIDA)
Semana N°01: Del 09-04-2018 al 13-04-2018.
- Presentación ante la empresa.
- Bienvenida por parte del Ingeniero Ricardo Varela
- Presentación del personal del laboratorio Ing. José Noguera, Ing. Francy
Urbina, Técnico Amadeo Dugarte, Técnico Yolenny Chirino y Técnico Ricardo
Varela.
- Recorrido por las instalaciones del Instituto Nacional de Investigaciones
Agrícolas (INIA) y el Laboratorio de Entomología.
- Investigación y estudio de algunos conceptos manejados en el laboratorio.
- Inoculación de Trichoderma harzianum (Ver fotografía N°01).
- Molienda de arroz (Ver fotografía N°02).
- Montaje de Trichoderma harzianum.
- Visita al Laboratorio de Fitopatología con el Auxiliar Moshran Graciani.
- Siembra de bacterias y hongos.
- Visita al INCES en La Azulita Proyecto café(Ver fotografía N°03-04)
- Preparación de muestras de suelo (Ver fotografía N°05).
Semana N°02: Del 16-04-2018 al 20-04-2018.
- Recolección de Trichoderma harzianum (Ver fotografía N°06).
- Ventilación arroz (Ver fotografía N°07).
- Preparación del arroz en bolsas (Ver fotografía N°08).
- Adecuación de parcela demostrativa de Café Monte claro (Ver fotografía N°09-
10).
- Inoculación de Paecilomyces fumasoroseus (Ver fotografía N°11).
- Preparación de muestras de suelo.
- Culminación de parcela demostrativa (Ver fotografía N°09-10).
- Desembolsado de Paecilomyces fumasoroseus (Ver fotografía N°13).
Semana N°03: Del 23-04-2018 al 27-04-2018.
- Descarte de Paecilomyces fumasoroseus por contaminación.
- Esterilización de arroz (Ver fotografía N°15).
- Inoculación de Trichoderma harzianum (Ver fotografía N°01).
- Rotulación de bolsas de Trichoderma harzianum (Ver fotografía N°16).
- Ventilación arroz (Ver fotografía N°07). .
- Esterilización de botellas de Matrices (Ver fotografía N°17).
- Realización de tapones para botellas de matrices (Ver fotografía N°18).
Semana N°04: Del 30-04-2018 al 04-05-2018.
- Desembolsado de Trichoderma harzianum (Ver fotografía N°19).
- Mezcla de Trichoderma harzianum.
- Molienda de Trichoderma harzianum (Ver fotografía N°20).
- Empacado hermético del producto Trichoderma harzianum (Ver fotografía
N°21-22-23).
- Ventilación arroz (Ver fotografía N°07).
Semana N°05: Del 07-05-2018 al 11-05-2018.
- Ventilación arroz (Ver fotografía N°07).
- Rotulación de bolsas para el producto (Ver fotografía N°16).
- Esterilización de arroz (Ver fotografía N°15).
- Preparación de matrices.
- Inoculación de Paecilomyces fumasoroseus (Ver fotografía N°11).
- Observación de Paecilomyces fumasoroseus.
Semana N°06: Del 14-05-2018 al 18-05-2018.
- Desembolsado de Paecilomyces fumasoroseus.
- Rotulación de bolsas para el producto (Ver fotografía N°16).
- Ventilación de arroz (Ver fotografía N°07).
- Molienda de Paecilomyces fumasoroseus (Ver fotografía N°24).
Semana N°07: Del 21-05-2018 al 25-05-2018.
- Molienda de Paecilomyces fumasoroseus (Ver fotografía N°24).
- Limpieza del laboratorio de suelos.
- Limpieza del cuarto de molienda.
- Empacado hermético del producto Paecilomyces fumasoroseus (Ver fotografía
N°21-22-23).
- Molienda de arroz (Ver fotografía N°02).
Semana N°08: Del 28-05-2018 al 01-06-2018.
- Ventilación de arroz (Ver fotografía N°07).
- Investigación de café, bioinsumos y enfermedades.
- Visita a productores de café en la comunidad La Calera (Ver fotografía N°25-
26).
- Asesoramiento a productores (Ver fotografía N°27).
-
Semana N°09: Del 04-06-2018 al 08-06-2018.
- Visita a la Universidad Politécnica Territorial de Mérida Kléber Ramírez (Ver
fotografía N°28).
- Seminarios de microbiología del suelo (Ver fotografía N°28).
- Preparación del arroz.
- Esterilización de arroz (Ver fotografía N°15).
Semana N°10: Del 11-06-2018 al 15-06-2018.
- Elaboración y redacción de informe.
- Esterilización de arroz (Ver fotografía N°15).
- Inoculación de Trichoderma harzianum (Ver fotografía N°01).
- Supervisión del tutor académico Lcdo. Alba Noguera.
- Limpieza del laboratorio.
- Desembolsado de Trichoderma harzianum (Ver fotografía N°19).
- Re inoculación de tr5ichoderma harzianum.
- Esterilización de segundo lote de arroz (Ver fotografía N°15).
- Inoculación de segundo lote de arroz con Trichoderma harzianum (Ver
fotografía N°01).
Semana N°11: Del 18-06-2018 al 22-06-2018.
- Elaboración y redacción de informe.
- Zarandeo de Trichoderma harzianum.
- Desembolsado de Trichoderma harzianum (Ver fotografía N°19).
- Vaciado en bandejas de Trichoderma harzianum.
- Preparación de Trichoderma harzianum.
- Molienda Trichoderma harzianum (Ver fotografía N°20).
Semana N°12: Del 25-06-2018 al 29-06-2018.
- Elaboración y redacción de informe.
- Observación y evaluación de Trichoderma harzianum.
- Revisión y observaciones del tutor industrial.
- Preparación del Trichoderma harzianum.
- Molienda de Trichoderma harzianum (Ver fotografía N°20).
- Rotulación de bolsas para el producto (Ver fotografía N°16).
- Evaluación final de pasantía.
- Actividades de culminación de pasantía.
FUNDAMENTACIÓN TEÓRICO-PRÁCTICA
Historia del café.
El café Coffea arábica es un arbusto hasta de siete metros de alto, originario de
la meseta de etiopia en Abisinia en el nordeste de áfrica, pertenece a la familia de las
Rubiáceas, su fruto es una drupa de un bello color rojo cuando está madura.
Además de la arábica existen en áfrica otros arbustos y arbustoides hasta de
veintidós metros de alto tales como la Canephora del grupo de los robustoides y
otros.
Cuenta la leyenda que en el siglo XV un pastor de Etiopía, la patria del café, relato
a unos monjes, que las cabras de su rebaño no dormían por comer y rumiar los
frutos rojos de un arbusto. Los monjes averiguaron y comenzaron a preparar una
infusión con estas semillas debidamente tostadas para dárselas a religiosos que
debían pasar toda la noche en oración. Este es el origen del café como bebida
estimulante. La historia se propago y los mercaderes comenzaron a buscar
campesinos para que sembraran cafetales e iniciar el comercio del café. Este
comenzó a propagarse por todo el orbe conocido. El rey Luis XIV en una visita a
Holanda (países bajos), recibió de unos de los burgomaestres como regalo unas
plantas de Café proveniente de Java en las Indias Orientales. El rey las hizo sembrar
en Paris en el jardín de Aclimatación, y de allí pasaron a las islas de Martinica en las
Antillas Menores. El Café se popularizo por todas las Antillas, el Caribe y América
Central y del Sur. A Venezuela llego el café por intermedio de las Misiones
Capuchinas del Caroní, en la Guayana. El padre José Antonio Mohedano lo sembró
en Blandí en los alrededores de Caracas (Chacao). Don Gervasio Rubio trajo el café
a su hacienda La Yegüera donde está ubicada hoy la ciudad de Rubio.
A fines del siglo XVIII Venezuela realiza las primeras exportaciones de café. Este
rubro es una gran fuente de trabajo y riqueza. Continua produciendo muchas divisas.
En nuestro primer renglón de exportaciones agrícolas el principal cultivar es la typica
o la criolla. Existen en pequeña escala los cultivares bourbon, bourbon salvadoreño,
caturra, Mundo Novo y Catuaí, entre otras la typica es la más generalizada. Y para el
año 1983 alcanzan una producción 1.500.000 quintales.(Bonilla F. 1985) “señalo que
el cultivo de café esta culturalmente ligado a la historia y al progreso de muchos
países que lo han producido por más de un siglo” (p.28).
Clasificación taxonómica.
Reino: Plantae
División: Magnoliophyta
Clase: Magnoliopsida
Orden: Gentianales
Familia: Rubiaceae
Subfamilia: Ixoroideae
Tribu: Coffeeae
Género: Coffea
El café en Venezuela.
Durante casi un siglo de nuestra historia, la producción y la comercialización del
café venezolano en el mercado internacional constituyó la base de la economía
nacional. Para 1895 Venezuela llegó a ocupar el tercer lugar entre los países
exportadores de café. Fue este grano el que desplazó al cacao como el principal
producto de exportación en Venezuela. En el 2002 se obtuvo la mayor producción
nacional con 84.470 toneladas. Durante casi un siglo de nuestra historia, la
producción y la comercialización del café venezolano en el mercado internacional
constituyó la base de la economía nacional. El bienestar y prosperidad de los
pueblos andinos y el desarrollo de ciudades, como Maracaibo, está indisolublemente
unido a la riqueza que ingreso al país por la exportación del verdadero “oro negro”,
que nunca como nación, debimos abandonar.
García T. (1996) narra que en la llegada del café a Europa alrededor del año
1500, se aconsejó al papa Clemente VIII prohibir el café pues representaba una
amenaza de los infieles, después de haberla probado, este bautizo la nueva
bebida, declarando que dejar sólo a sus infieles el placer de esta bebida sería
una lástima.(P.32).
Precisa que en la historia del país queda registrado que ya para el año 1830, el
cacao es sustituido por el café como principal rubro de exportación en la economía
nacional.
El café se convierte entonces en el motor que impulsa el desarrollo de vías de
comunicación fluvial y terrestre, nueva infraestructura y el desarrollo de comercios y
banca pujante que lleva bienestar a los pueblos del interior del país, principalmente
de los estados Mérida, Táchira, Trujillo y Zulia. Para esa época, la ciudad de
Maracaibo es la principal beneficiaria del comercio internacional del café, es a través
de su puerto donde el producto es llevado a Europa y Norteamérica. Para 1895
nuestro país llego a ocupar el tercer lugar entre los países exportadores con mayor
producción, el segundo escaño, entre los cafés suaves. Tristemente, luego de esa
fase de crecimiento y esplendor del cultivo del café en Venezuela, vendría una fase
de estancamiento y más adelante de decadencia. A partir de 1925 comienza de
manera significativa el descenso en el volumen y calidad del grano exportado,
estando ya para 1933 en el octavo lugar entre los exportadores del grano a nivel
mundial.
El ocaso del rubro agrícola más importante de toda la historia venezolana, llega a
su mayor punto de declive durante los últimos 15 años cuando Venezuela deja de ser
un país exportador de café. Según informaciones de algunas organizaciones, desde
el año 2004 nuestro país no lleva café al mercado internacional, no obstante, según
la Organización Internacional del Café hasta el 2007 aparecemos entre las naciones
exportadoras de café, ha sido de tal magnitud el daño causado que la caída en la
producción de café en Venezuela desde 1999 al presente año estará alrededor del
70%, pasando de 79.854 toneladas del aromático grano (1.735.956 quintales de 46
kilogramos) a aproximadamente 20.700 toneladas (450.000 quintales). Gracias a
errores continuos durante muchos años, hoy Venezuela debe importar alrededor de
1.800.000 quintales de café, aproximadamente el 82 % de su consumo.
Actualidad de café en Venezuela
Con el paso del tiempo, hay que analizar, corresponde evaluar resultados,
hechos y condiciones, del pasado y afirmamos que ha habido evolución. ¿A qué
se refiere esta evolución? Hace 5 años, no tenía sentido para el mercado, que
un productor de café abriera sus puertas para que los trabajadores en esta
industria, entendiéramos los procesos, y ser parte de la recolecta y beneficios
del café. Hoy, 2018, es casi una obligación que todos los trabajadores en el
mundo del café, se conozcan entre sí, y así todos los procesos. Cada día los
precios del café son más elevados, digamos que por la crisis inflacionaria de la
que no quedamos exentos ninguno, pero lo que vemos con enorme
satisfacción, es que esos pagos por cada quintal de café, están llegando
directamente a manos de los productores, y no a intermediarios que eran los
que realmente sacaban mayor beneficio, sin necesariamente haber aportado
valor a la cadena. He ahí parte del trabajo que se debe hacer. Sensibilizarnos
con los productores del campo. Ese es su ingreso, de ese café le da de comer a
su familia y empleados. Con ese café tratan de sobrevivir económicamente, y
de manera muy noble, nos siguen dando de este producto en cada cosecha. El
café en el mundo está de moda y el mundo del café está en la tercera ola, lo
que llamamos cafés de especialidad, specialty coffees, y en Venezuela estamos
entendiendo lo que está pasando, y gracias a la globalización, podemos
mantenernos al día con nuevas tecnologías, técnicas y tendencias. Gracias a
todo movimiento, podemos afirmar que tenemos café de calidad en nuestras
tierras, estamos redescubriendo el café venezolano, y aunque todavía falte
mucho para lograr la calidad máxima que otros países productores están
logrando, nos hemos dado cuenta del enorme potencial que tenemos.
Entendimos que la palabra clave es educar y debemos deducir que cultivar café
es un negocio (y no por la parte económica). Desarrollamos maneras
particulares de proceder, estaciones y épocas, que deben quedar
sistematizadas, y cada proceso documentado. Es el momento de recuperar la
calidad que aún hoy, muchos importadores de café de otros países, siguen
añorando de nuestro grano.
Morillo A. 2004 comenta que el café llego a américa en 1689 con la
apertura del primer establecimiento en Boston, la bebida gano popularidad
y obtuvo el rango de bebida nacional después de que los rebeldes
lanzaron al mar el té objeto de impuestos por la corona británica durante el
motín del té en Boston.(P.82).
Factores influyentes en la producción de café
- La variedad o cultivar.
- Calidad fitosanitaria de nuestros viveros.
- Características físico químicas del suelo.
- Nutrición.
- La densidad de siembra.
- El nivel de sombra.
- Edad del cultivo.
Como incrementar el nivel de producción en las plantaciones de café.
Inicialmente, es recomendable hacer un análisis sobre el estado de las
plantaciones, a través de un diagnóstico por secciones o lotes. Este debe incluir:
Estado de las plantaciones de café: densidad por área, edad, variedades y estado
físico. Esta información se usará para establecer programas de elaboración de
almácigos de café, la forma cómo generar tejido nuevo en la plantación y las
estrategias de siembras de plantas de almácigo.
Estado de las plantaciones de sombra: densidad por área, edad, especies de
árboles y estado físico. Conocer estos datos ayudará a programar la producción de
almácigos de sombra, identificar los cafetales donde se necesita siembras de árboles
de sombra y eliminar árboles donde fuese necesario, diseñar el tipo de manejo d
sombra.
Calidad de suelos: fertilidad, estado físico en relación a erosión, presencia de
materia orgánica. Estos datos sirven para elaborar el programa de fertilización,
aplicación de enmiendas y actividades culturales como protección del suelo, medidas
de mitigación de erosión, entre otras.
Manejo de tejido: tipo de poda, porcentaje de poda, porcentaje de respuesta y
estado de los brotes.
Malezas: presencia del tipo de malezas (hoja ancha-hoja angosta) porcentaje de
presencia de cada tipo, clase de crecimiento (anual-perenne). Esta información
permitirá seleccionar el tipo de control y el herbicida a usar si es que el control
elegido es químico.
Historial de producción: se tomará las últimas cinco cosechas. Permitirá conocer el
potencial que tiene la plantación de café, de esta forma, fijar metas de producción por
área.
De acuerdo a la información obtenida en el diagnóstico de cada lote o sección que
forman la plantación de café, se realiza la planificación de las actividades necesarias
para recuperar el nivel de producción. El tiempo dependerá de los recursos de los
que disponga el productor.
Es importante considerar que la cantidad de café que se puede obtener depende
directamente de la cantidad de tejido que se genere año con año. De tal manera que
la consistencia en la formación de nueva área foliar, es la etapa más importante en la
recuperación de producciones, complementada con un adecuado programa de
fertilización, manejo de sombra, control de malezas, plagas y enfermedades.
Hay dos alternativas para la generación de nuevo tejido productivo:
- Siembra de almácigos
- Manejo de tejido (podas)
El diagnóstico indicará la densidad de plantas de café. Si es menor a 3,500 por
manzana, se debe de elegir la estrategia para realizar la siembra de almácigos. Para
tener densidades adecuadas hay dos alternativas:
- Si la densidad de plantas está por arriba de 60 por ciento, se puede realizar una
resepa en bloque compacto y resiembra en el surco para llegar al número de plantas
por área definido previamente.
- Si la densidad de plantas está por debajo de 60 por ciento, lo más recomendable
es hacer una renovación del lote.
En ambos casos, hay que considerar la longevidad y vigorosidad de la plantación,
de tal manera que si está conformada por plantas de hasta 12 años, puede
asegurarse que la respuesta a la resepa va a ser positiva y, por el contrario, si la
plantación está conformada por plantas de más de 12 años su capacidad de
respuesta será menor, por lo que se optaría por hacer una renovación total.
En la medida de lo posible, debe evitarse la siembra de almácigos en forma
dispersa, ya que se pierde seguimiento en su manejo, principalmente en el control
de malezas. Se recomienda hacer las nuevas siembras en áreas concentradas
(bloques, surcos,).
En la elaboración de almácigos es necesario establecer el origen de
la semilla para garantizar la calidad de la planta.
La otra alternativa de generar tejido productivo nuevo es por medio de las podas,
utilizando cualquiera de los sistemas y tipos. Debe podarse entre un 20 y 25 por
ciento de plantas, el porcentaje depende de altitud sobre el nivel del mar en donde se
encuentre la plantación. Cuando la poda se hace siguiendo un sistema como bloques
o surcos, se facilita controlar estos porcentajes, pero si se selecciona el sistema de
poda selectiva se dificulta controlar el porcentaje de poda, generalmente se hace de
manera apreciativa.
Para evitar esta situación, es recomendable hacer un muestreo del porcentaje de
poda. El dato se obtiene al seleccionar un número representativo de cuerdas,
contabilizar el número total de plantas y el número de plantas podadas. El promedio
del total de plantas podadas se divide dentro del promedio del total de plantas por
cuerda, el resultado es el porcentaje real de poda en forma selectiva.
Otro aspecto importante es evitar que la planta se encuentre totalmente
improductiva o "paloteada" para iniciar el proceso de poda, ya que su potencial de
respuesta está relacionado a la capacidad de regeneración del sistema radicular. En
una planta muy agotada la recuperación radicular es más lenta.
Como ya se señaló anteriormente, la generación de tejido productivo nuevo debe
complementarse con buenas prácticas en las otras actividades culturales:
Manejo de sombra: el diagnóstico indicará si es necesaria la siembra de árboles de
sombra, o utilizar especies de sombra temporal para tener cobertura mientras se
desarrolla la permanente. Este no es sólo un recurso para regular la radiación solar,
es también una forma de incorporar materia orgánica al suelo. Es importante
estandarizar la cantidad de árboles por manzana y altura.
Control de malezas: para seleccionar la estrategia de control de malezas se debe
tomar en cuenta el tipo de malezas, topografía del terreno, erosión del suelo. De
acuerdo a la clase de malezas existentes, se selecciona el herbicida a utilizar, si se
considera control químico. Si el suelo está propenso a erosión o se encuentra ya
cobertura en época de lluvias.
Fertilización: diseñar los programas de fertilización utilizando resultados de análisis
de suelos y foliar, además de tomar en cuenta el potencial de producción de la
plantación.
Control de plagas y enfermedades: este debe estar basado en resultados de
muestreos.
Establecimiento de cultivos
Muestreos de suelo en una finca cafetalera.
El muestreo es una de las herramientas utilizadas para determinar el contenido de
nutrimentos en el suelo. Si las muestras han sido tomadas incorrectamente, los
análisis del laboratorio tendrán poco valor, ya que los mismos no pueden compensar
los errores que se cometen durante el muestreo defectuoso o incorrecto.
Los instrumentos utilizados para realizar esta operación son pala, machete,
barreno, baldes, bolsas plásticas, lápiz y etiquetas de identificación. Tambien existen
barrenos especiales que facilitan el trabajo.
Procedimiento: Hacer separaciones de áreas, uniformando cuanto mas se pueda
las variaciones del terreno, en cuanto a color del suelo, textura, topografía
(pendiente), plantaciones por edad, manejo de cultivo, malezas presentes, entre
otras. Cada área separada debe muestrearse individualmente.
Toma de muestras para plantaciones a fundar.
- Tomar muestras (varias submuestras de un mismo lote) de aproximadamente 15
puntos (submuestras) a dos profundidades 0-30 centímetros y más de 30
centímetros. Estas submuestras se tomaran siguiendo una ruta en zigzag distribuidas
en el lote.
- Para tomar una submuestra se debe limpiar el terreno, eliminando malezas y
residuos vegetales, luego abrir un hoyo en forma de V a 30 centímetros de
profundidad y se coloca la submuestras en el balde limpio.
- Posteriormente en el mismo hoyo se toma una muestra de suelo a mayor
profundidad, a más de 30 centímetros y se coloca en otro balde.
- Repetir este procedimiento en las submuestras siguientes y al finalizar se mezclan
todas muy bien en cada balde. Luego de llenar bolsas de 1 kilogramo para la 0 a 30
centímetros y de ½ kilogramo para la de más de 30 centímetros.
Toma de muestras para plantaciones establecidas se procede de la manera
indicada anteriormente, a diferencia de que las submuestras se toman en la hilera de
la planta, al final de la proyección de la rama, como se indica seguidamente.
Algunas recomendaciones para el manejo de las muestras de suelo.
- Cada muestra compuesta se deberá identificar con su localización, edad de
plantación, pendiente del terreno y otra información pertinente sobre el manejo y
desarrollo del cafetal.
- La época de muestreo debe ser 1-2 meses antes de la siembra, plantaciones de 1-
2 años se les realiza antes de la entrada de lluvias y en cafetales adultos
inmediatamente antes de la cosecha
- No se deben tomar muestras en suelos con demasiada humedad, residuos de
materia orgánica, cerca de caminos o carreteras, plantaciones recién fertilizadas.
Material de siembra.
De una buena selección del material de siembra dependerá en gran medida que
el manejo y rendimiento del cultivo sean los esperados por el productor. Se deben
tener en cuenta las variedades de café adaptadas a las condiciones locales, como
condiciones de clima, altitud (altura sobre el nivel del mar), respuesta al ataque de
plagas y enfermedades y calidad del producto. Una buena definición del material
podrá disminuir los costos de los requerimientos fitosanitarios en el vivero (almácigo),
el establecimiento y el manejo cultural. Se debe solicitar al asesor técnico que
recomiende la variedad más apta para su finca. Esta orientación es importante para
considerar los aspectos de producción y manejo de cultivo y desde el principio,
implementar el manejo de Buenas Prácticas Agrícolas. Luego de seleccionada la
variedad, se define la fuente de la semilla. En caso de ser una variedad mejorada,
ésta debe adquirirse en los lugares confiables de distribución, tales como institutos
cafetaleros del país, gremios, centros de investigación o universidades que tienen el
servicio de provisión de semilla certificada. Si se usan variedades disponibles en la
Finca o unidad productiva, se puede hacer una adecuada recolección del material de
siembra tomando en cuenta las siguientes recomendaciones: Seleccione árboles
(plantas) de un lote de café representativo de la variedad seleccionada. Seleccione
árboles sanos, productivos y vigorosos. Recolecte frutos en su punto óptimo de
madurez de la parte media de las ramas. Puede realizar una prueba determinando el
porcentaje de café vano o frutos que flotan en un recipiente con agua. El porcentaje
de flotes de café para semilla debe ser menor del 5%. Las despulpadoras, manuales
o de motor deben estar bien calibradas para evitar daño a las semillas. Realice la
fermentación natural, cuidando el tiempo de fermentación, si éste excede el
necesario para remover el mucílago, se puede afectar la germinación de las semillas.
Lave con agua limpia y retire los granos vanos o flotes.
Selección de una buena semilla de café.
Seleccionar plantas sanas y con buena producción para tomar la semilla.
Recolectar semillas de una misma variedad, acordes a las condiciones de la unidad
de producción de plantas madres seleccionadas se verifica si las semillas son vanas
(sin embrión) cosechar 100 frutos maduros de las plantas seleccionadas, luego
colocar los frutos en un recipiente con agua y observar si flotan. Si emergen más de
7 frutos no sirve para semilla porque el porcentaje de granos vanos es muy alto, si
por el contrario flotan menos de 7 se puede cosechar. Recolectar o cosechar la
cantidad de semillas que necesita, tomando en cuenta que de 5 kilogramos de
cerezas se obtiene 1 kilogramo de semilla; así mismo, 1 kilogramo de semilla
produce entre 2.500 a 3.000 plantas aproximadamente.
Manejo de la semilla.
Se deben despulpar las cerezas con la mano para no dañar el grano. Si es
bastante cantidad se debe hacer con una máquina despulpadora bien graduada para
que no muerda o dañe el embrión de la semilla, una vez despulpada se deja la
semilla en un recipiente o tobo sin agua para que cumpla el proceso de fermentación.
Pasado el tiempo de fermentación se procede a lavar bien la semilla hasta que
expulse todo el mucílago, así mismo se deben eliminar todas las semillas que floten.
Posteriormente se colocan a la sombra por poco tiempo para que sequen, una vez
secas, se eliminan los granos en forma de caracol, triángulo, deformes y mordidas o
que le falten pedazos, esta selección es manual. Se debe sembrar la semilla lo más
pronto posible después de haberla seleccionado. Si se necesita guardar durante
algunos días se debe meter en recipientes secos de vidrio y deben ser tapados.
También se puede guardar la semilla en bolsas de papel que deben cerrarse una vez
que estén llenas y ser almacenarlas en frío a una temperatura de 4°C.
Establecimiento de germinadores.
Un buen germinador debe cumplir con los siguientes requisitos:
- Próximo a la finca o al sitio de la siembra definitiva.
- De fácil acceso.
- Plano o con una pequeña pendiente de 2%.
- Con disponibilidad de agua.
- Buen drenaje.
- Cercado para evitar daños por animales.
- Protegido de los vientos.
- Libre de nemátodos, parásitos, microscópicos que dañan las raíces del café, debe
hacerse un análisis previo de nemátodos en los suelos.
Época de establecimiento: Cuando no se dispone de riego para las plantaciones
los germinadores deben establecerse considerando la época de lluvia de la zona
donde se quiere sembrar el café. Se debe tomar en cuenta que las plantas germinan
entre 45 a 60 días, dependiendo de la variedad de café y luego deben estar de 4 a 6
meses en el vivero.
Tipos de germinadores: Se pueden construir germinadores permanentes o
temporales, eso dependerá del tipo de materiales que se utilicen en su construcción.
En general se pueden utilizar:
- Bloques o ladrillos para semillero permanente
- Madera, orillones, tablas, bambú o vástago de cambur, para semillero
semipermanente
- Arena lavada de río
- Cobertura de hojas de helechos, concha de arroz, aserrín de maderas dulces.
- En zonas donde llueva mucho se debe disponer de techo que impida el exceso de
humedad
- Para la construcción del techo temporal se pueden emplear hojas de musáceas,
pasto, caña, maíz o helecho
Diseño: Las dimensiones del semillero dependerán de la cantidad de plantas que se
quieran producir, considerando que 1 kilogramo de semillas contiene entre 2.500 a
3.000 semillas, de esa cantidad germinarán unas 2.000 chapolas cuando el
porcentaje de germinación es 90%. Se debe calcular 10% más por las plantas que
salen deformes, con raíz bífida, cuello de cisne y 10% más de plantas que no
germinan. El ancho ideal es de 1 a 1,20 metros, por un largo no mayor de 15 metros
y una altura de 20 centímetros. Distancia entre germinadores 60 centímetros para
permitir el manejo. El semillero debe estar orientado en dirección este – oeste y
seleccionar un lugar donde no haya demasiada corriente de aire, ya que se puede
desecar. Para los germinadores se usa por lo general arena lavada, fango de río o su
mezcla.
Desinfección del sustrato para semillero y vivero: Para lograr un buen
crecimiento de las plantas y asegurar la calidad para que a futuro den buenos frutos
es imprescindible la desinfección de los sustratos para germinadores y viveros a ser
utilizados para las primeras etapas del café. Para ello se pueden usar las técnicas
siguientes:
Agua hirviendo: consiste en hervir agua, la cantidad dependerá del tamaño del
germinador, y aplicar sobre la arena de manera que cubra de forma pareja y
humedezca hasta el fondo. Esta técnica se debe repetir mínimo unas 3 veces. Se
recomienda combinar con otras técnicas para asegurar un buen resultado.
Solarización: consiste en colocar el sustrato o arena extendidos de forma uniforme
paralela al suelo, con una altura máxima de 15 centímetros sobre un plástico
transparente o negro. Se moja bien con agua, asegurándose que el sustrato se moje
en toda su profundidad. Se dobla el plástico (hallaca), cuidando que quede bien
cerrado para lograr una buena desinfección. Se debe ubicar en un sitio despejado
que reciba buena radiación solar la mayor parte del día. Se abre el plástico una vez
por semana, se vuelve a mojar bien y se vuelve a tapar. Se repite este procedimiento
tres veces durante tres semanas
Combinación de las dos anteriores: para un mejor efecto se debe combinar la
aplicación del agua hirviendo con la solarización.
Complemento aplicación de Trichoderma sp: Después de haber aplicado las
técnicas anteriores se remueve el sustrato, se llena el semillero o las bolsas de
vivero y se aplica el hongo benéfico Trichoderma, diluir un sobre de 150 gramos en
20 litros de agua, colar con franela para no tapar las boquillas de las asperjadoras y
aplicar al final de la tarde.
Una vez terminado el proceso de desinfección del sustrato, se debe tomar una
muestra compuesta de un kilogramo del preparado tomada de varios sitios y
profundidades dentro de 15 centímetros. Debe ser llevada a un laboratorio donde
realicen análisis fitosanitarios, el INSAI y el INIA prestan estos servicios, los
resultados de los análisis son entregados en 15 días. Es preferible asegurarse que el
sustrato este bien desinfectado y libre de nemátodos antes de sembrar la semilla o
llenar las bolsas para el vivero.
Siembra de la semilla: Antes de la siembra se debe haber aplicado el Trichoderma
en el germinador, al final de la tarde del día anterior. Para desinfectar la semilla se
sumergen en un tobo con agua, se agregan 75 gramos por tobo de Trichoderma y se
dejan sumergidas por 15 minutos. La siembra se realiza al voleo, asegurándose que
las semillas queden bien distribuidas y no queden montadas unas sobre otras, se
debe utilizar 1 kilogramo de semillas por metro cuadrado de semillero. Se cubren las
semillas con arena suelta ya desinfectada y sobre éstas se colocan hojas de helecho,
sacos de fique, de sisal u otros y se riega.
Se pueden usar otros recipientes como gaveras, cajones, cestas plásticas, entre
otros como alternativa artesanal de germinadores. Se debe aplicar riego una vez al
día o dos dependiendo de las condiciones climáticas de la zona. Lo importante es
mantener la humedad en el germinador. Cuándo inicia la emergencia de los
fosforitos, a los 30 o 45 días de sembradas las semillas, se retiran las hojas de
helecho u otra cobertura y se coloca el techo (si no lo tiene) que debe tener una
altura entre 0,80 a 1,00 metro, para proteger a las plántulas del sol. Las plantas
estarán en el semillero hasta que formen las chapolas que son la emergencia de
hojas redondas. Se recomienda realizar el trasplante cuando se está formando la
chapola ya que el daño a la raíz es menor.
Establecimiento de viveros
Duración: El tiempo de permanencia de las plantas en el vivero depende del tipo de
manejo y del tamaño de la bolsa que se utilice, así por ejemplo, si se usan abonos
orgánicos, éstos aceleran los procesos vegetativos y las plantas crecerán más
rápido. Por otro lado, si se usan bolsas de poco tamaño, las plantas deben ser
trasplantadas rápido al terreno para que no se enrolle la raíz (rabo de cochino). Para
establecer el vivero también se debe considerar la época de lluvia de la zona, así por
ejemplo en la región central y parte de la occidental, el período de lluvias dura unos 5
a 6 meses y comienza a finales de mayo o principios de junio. En la zona andina
existen dos períodos de lluvia, por lo que el trasplante debe coincidir con el comienzo
de uno de estos períodos.
Selección del sitio: Las características son parecidas al establecimiento de los
germinadores, considerando además que éstos deben ser establecidos a alturas
menores a los 1.400 metros sobre el nivel del mar.
Materiales requeridos: Tierra o sustrato.
- Debe ser suelta y cernida.
- De textura liviana a media (franca, franca arenosa).
- Libre de nemátodos parásitos.
- Buen contenido de materia orgánica.
Bolsas: Se recomienda el uso de bolsas de polietileno negro con capacidad para 1
kilogramo de sustrato. Con medidas de 22 centímetros de altura y 12 a 15
centímetros de ancho. Si las plantas deben estar más tiempo en el vivero, porque no
se pudo programar el establecimiento del vivero con la época de lluvia para el
trasplante, se deben usar bolsas de 2 kilogramos y con mayor altura para evitar que
las plantas formen el “rabo de cochino” (raíz pivotante enrollada por falta de espacio
para su crecimiento). Se pueden usar tubos PVC, latas abiertas por ambos lados
para llenar las bolsas.
Establecimiento del vivero.
- Limpiar y aplanar el terreno donde se colocarán las bolsas, usando una pendiente
de 2 a 3%. Si se colocan sobre el suelo, se debe poner piedra picada para evitar la
acumulación de agua.
- Las bolsas se colocan en eras (filas) de 10 bolsas de ancho, colocadas juntas, sin
espacio entre ellas y de máximo 20 metros de largo.
- Se recomienda el espacio entre eras (pasillo) de 60 centímetros para facilitar el
trabajo con las plantas. Éste debe estar cubierto por piedra picada, plástico o aserrín,
para evitar el crecimiento de malezas.
- Orientar la ubicación de las eras en dirección a la salida del sol de este - oeste.
Trasplante: A la bolsa Para realizar el trasplante se debe considerar lo siguiente:
- Las bolsas deben estar llenas hasta el borde de la bolsa.
- Regar los germinadores el día anterior del trasplante con el fin de aflojar el sustrato
de manera de poder sacar más fácil las plántulas sin dañar la raíz.
- Aplicar riego a las bolsas, previo al trasplante.
- Abrir un hoyo en el centro de las bolsas con una estaca (3 a 4 centímetros de
diámetro) de punta aguda.
Selección de plántulas: Deben escogerse plántulas vigorosas con buena raíz y
abundantes pelos absorbentes, debe descartarse las plántulas con raíces bífidas
(dobles), deformes o que presenten enfermedades.
- Sembrar una plántula por bolsa, colocando la raíz en el hueco hecho con la estaca
cuidando que la raíz no se doble y apretando con los dedos los espacios, cuidando
que no queden bolsas de aire en la raíz, porque se secarán las plantas, o para que la
raíz no se doble forme cuello de cisne.
- Cuidar que el cuello de la planta quede al ras con la superficie de la tierra de la
bolsa. Manejo agronómico del vivero Riego La frecuencia del riego en el vivero
dependerá de las condiciones ambientales de la zona donde se estableció. En época
seca el vivero debe regarse todos los días, especialmente los primeros tres meses.
Después puede ser interdiario (un día sí y otro no), para mantener la humedad de la
tierra. Se recomienda regar al final de la tarde o a primeras horas de la mañana.
Desmalezado: Las bolsas deben estar libres de hierbas antes del trasplante.
Durante el crecimiento de las plantas, el desmalezado debe ser manual en las bolsas
y con ayuda de escardilla en las calles (entre las eras). Si se coloca piedra picada,
aserrín o plástico en las calles, se reduce al máximo la presencia de malas hierbas.
Fertilización: La fertilización puede aplicarse en:
- En el momento de la preparación del sustrato se agrega una parte de abono
orgánico sólido, pulpa de café compostada, cachaza de caña, vermicompost de
lombriz, por dos partes de tierra y una de arena.
- Durante el crecimiento de las plántulas.
En 2013 se probaron varios tipos de abonos orgánicos en diferentes viveros de
café y se evaluaron los resultados.
Los mejores resultados se obtuvieron con la aplicación de Té de Estiércol al 20%
más vermicompost de lombriz líquido al 10% y en segundo lugar, la aplicación de té
de estiércol al 20% más el uso de Azotobacter (1 Litro Azotobacter por 100 Litros
agua), evidenciándose que la aplicación de Té favorece el desarrollo de toda la
planta.
Aplicación de los abonos.
- Los abonos orgánicos líquidos recomendados se comienzan a aplicar cuando la
planta presenta 2 hojas verdaderas.
- Se aplican 60 mililitros por/planta (un vaso pequeño de café) una vez por mes en
bolsas de 1 kilogramo, hasta la fecha que se vayan a trasplantar las plantas.
- Cuando las plantas presentan más de 3 pares de hojas, se pueden aplicar la
mezcla de forma foliar, sin dejar de aplicarlo también en la tierra de la bolsa.
Plan Fitosanitario: Para evitar el ataque de hongos, otras enfermedades o plagas
deben seguirse las indicaciones siguientes: - Usar variedades de café que sean de
alta producción, que además sean tolerantes o resistentes a plagas o enfermedades,
por ejemplo la variedad INIA 01 es tolerante a la roya (Hemileia vastatrix). El INIA
Táchira liberó en 2012 una variedad de café (Monte Claro) que es tolerante al
nematodo que afecta a los cafetales (Meloidogine exigua y Meloidogine incógnita),
que forman nudos en las raíces y (Pratylenchus coffea) que causa pudrición de las
raíces jóvenes.
- Para evitar la aparición de enfermedades fungosas (ocasionadas por hongos) se
recomienda aplicar el hongo benéfico Trichoderma sp. en la desinfección del
sustrato, en el trasplante, y al mes. Si el clima está muy lluvioso o baja la neblina por
varios días seguidos, de debe reforzar la aplicación del trichoderma. Uso de
trichoderma: medio sobre de 150 gramos (concentrado INIA) diluido en 20 litros de
agua. Se debe colar con una franela limpia para que no tape las boquillas de las
asperjadoras. Se aplica al suelo de las bolsas y sobre las plantas, a primera hora de
la mañana o al final de la tarde. Si está lloviendo no importa porque el hongo
trichoderma crece en el suelo y facilita su entrada. Si llueve, no debe aplicarse sobre
las hojas, sólo en el suelo.
- Si aparece el hongo mancha de hierro (Cercospora coffeicola) que se manifiesta
por exceso de humedad y no se ha utilizado de forma preventiva el trichoderma, se
puede utilizar oxicloruro de cobre (según indicaciones del empaque).
- Para el control de plagas, se pueden usar trampas amarillas pegajosas para el
control de áfidos y chupadores, mosca minadora, entre otros.
- El uso de té de estiércol de forma foliar previene contra el ataque de insectos plaga
porque tiene efecto repelente.
Preparación de abonos orgánicos.
Existen diversos tipos de abonos orgánicos, por lo que su aplicación depende de
los materiales que disponga el productor en su parcela para elaborarlos, el tiempo
que tarden en prepararse y su efectividad comprobada para el rubro café. Los
abonos más utilizados son:
- Té de estiércol (té de bosta).
- Vermicompost de lombriz líquido.
- Azotobacter (INSAI).
- Solubilizador de fósforo (INSAI).
- Extracto de raquis de plátano (Terrandina – CIARA).
Té de estiércol: consiste en colocar en una pipa de plástico de 200 litros, 50
kilogramos de bosta de vaca semisólida (no seca porque tarda mucho en estar listo
el abono), completar la pipa con agua limpia. La pipa debe colocarse bajo sombra y
debe estar tapada. Revolver todos los días para que se oxigene el preparado, así los
microorganismos que descomponen la bosta actúan más rápido. En zonas bajas
(menor a 400 metros sobre el nivel del mar) está listo a los 40 a 45 días; en zonas
intermedias (400 a 1.000 metros sobre el nivel del mar) entre 50 a 65 días y a
mayores alturas, entre los 65 y 80 días. El Té estará listo cuando el contenido toma
un color marrón oscuro y tienen olor a tierra húmeda. Es rico en fósforo, potasio,
calcio y magnesio.
Vermicompost de lombriz líquido: es un abono orgánico que resulta del lavado del
vermicompost sólido en una relación de una parte de sólido por 5 a 15 partes de
agua. Su color es ámbar y puede ser claro u oscuro dependiendo de los materiales
del sustrato con que se alimentaron las lombrices y no del número de veces que se
recicle el líquido (volver a pasar por el sustrato con lombrices). Es rico en
micronutrientes y sustancias estimuladoras del crecimiento, tiene nitrógeno, además
de otros macronutrientes, no contiene ácidos húmicos por lo tanto no debe llamarse
“humus líquido”.
Azotobacter: es una bacteria fijadora de nitrógeno atmosférico. Su aplicación
permite que las bacterias puedan tomar el nitrógeno que está en el aire y colocarlo
en las cercanías de la raíz de las plantas para que éstas puedan utilizarlo en su
nutrición. La efectividad de la fijación de nitrógeno depende de las condiciones del
suelo, de la calidad de la cepa de la bacteria y de su uso.
Solubilizador de Fósforo: son bacterias que permiten hacer soluble y más
aprovechable para las plantas el fósforo que está fijado en el suelo y que de forma
natural no están disponibles para las plantas. Actualmente ambas bacterias son
producidas por INIA Aragua (laboratorio de biofertilizantes – CENIAP, Edificio. 1) y
multiplicadas por laboratorios del INSAI.
Extracto de raquis de plátano: consiste en utilizar los raquis (tallos) o machin
subproductos de la producción de plátano, que quedan cuando se arreglan éstos en
manos. Se repican los raquis, se colocan hasta completar un tanque de 2.000 litros
que debe estar conectado con filtro a otro tanque de 1.000 litros. Se dejan macerar
por 2 a 3 meses. Cuando el nivel del primer tanque ha bajado, se vuelve a completar
hasta arriba con más raquis. En el tanque pequeño se acumulará el extracto. Éste
debe tener una coloración marrón. Antes de usar, debe hacerse un análisis de acidez
(pH) y conductividad eléctrica (CE) (salinidad). El pH debe ser menor a 8,0 y CE
menor a 4,0.
Plan café del INIA.
El Plan Café, es una de las estrategias claves del Ejecutivo Nacional para
impulsar el desarrollo de la agricultura en el país. Se busca mejorar la calidad del
cultivo. Este plan integral implica el desarrollo de las vías agrícolas, asesoría técnica
y suministro de herramientas a los caficultores.
El Gobierno del presidente Hugo Chávez Frías planteo el rescate de todos los
sectores productivos del país. En el terreno agro productivo, ha sido crucial la
recuperación de las tierras abandonadas y su consecuente entrega a los
campesinos.
"Tierras y hombres libres" es la meta, obedeciendo el mandato constitucional de ir
contra el latifundio y recuperar espacios para los hombres y mujeres de la Patria de
Bolívar. El rescate del café, es una de las metas de estado del Gobierno Bolivariano.
A través del Plan de Desarrollo Integral Agropecuario, se han creado sistemas de
financiamiento y planes de acción rápida puestos en marcha por el Ministerio de
Agricultura y Tierras junto con el Instituto Nacional de Investigaciones Agrícolas.
Todo con el objetivo de garantizar un exitoso regreso del café venezolano a las
mesas nacionales y de todo el mundo, y lo más importante, un sistema de trabajo
para los agro productores y campesinos venezolanos.
Los recursos para los productores cafetaleros, son garantizados por el Fondo de
Desarrollo Agropecuario, Pesquero y Forestal (Fondafa), como organismo adscrito al
Ministerio para la Economía Popular. Hasta los momentos, han otorgado créditos a
los pequeños productores de café por el orden de 220 millardos de bolívares. El
esfuerzo conjunto de las instituciones, busca generar una acción integral que
beneficie a los trabajadores del campo. En este proceso participan los ministerios de
Agricultura y Tierras y para la Economía Popular, a través de sus entes adscritos:
INTI, CVA, INIA, INSAI y Fondafa.
El Plan Café busca tres cosas fundamentales: garantizar el abastecimiento del
café en el país, ya que es un elemento de consumo importante para todos los
venezolanos; el desarrollo de las vías agrícolas; infraestructura y el suministro de los
insumos necesarios para que los productores tengan las herramientas para el
trabajo.
Además, el nuevo modelo de desarrollo, busca tener mayor sustentabilidad en lo
ecológico para erradicar el uso de los agroquímicos, pesticidas y fertilizantes
químicos que van en detrimento de los recursos naturales, por ello se les está
brindando financiamiento y apoyo a los tres elementos que conforman la producción
de este rubro: mantenimiento, fundación y la renovación. En Venezuela, como en
otras naciones de Latinoamérica, el café se convirtió en un producto no sólo de
importancia económica, sino cultural y hasta turística. Esta bebida, que siempre ha
estado y estará en las mesas de todos los venezolanos, forma parte de los hábitos
diarios del venezolano, ya que, su aroma deleita y estimula los sentidos.
Variedades mejoradas por INIA.
Monte Claro: Proviene del cruce original entre una planta de la variedad Villa Sarchi
y el Híbrido de Timor (Sachimor), efectuado en 1967, Monte Claro es un cultivar de
porte bajo, arquitectura compacta muy desarrollada y copa cónica; expresada en
relación a la altura entre el número de ramas y grado de compactación, similar al
cultivar comercial Caturra, cultivar muy comercial y que se encuentra sembrada en
todas las regiones cafetaleras de Venezuela. , es un cultivar de alto rendimiento y
precoz para su producción, por lo que se hace necesario un buen manejo
agronómico de mediana tecnología (aplicación de fertilizante, desmalezado y
platoneo); el productor debe tener un conocimiento claro sobre el cultivar y sus
requerimientos para lograr el máximo potencial de sus lote de producción. Así
mismo, esta presenta frutos más grandes (café gourmet), de color rojo cuando están
maduros, con una punta aguda en el extremo del fruto.
INIA 01: Es una multilínea compuestas por líneas de Catimores, Cavimores y cruces
de ellas con germoplasmas de origen etíope. La variedad es una variedad
compuesta, de amplia base genética y con resistencia horizontal al patógeno es muy
dinámica; ya que si una línea particular es vencida en su resistencia y se afecte el
nivel económico de producción, fácilmente podrá ser reemplazada por otra,
manteniendo así una tolerancia duradera en el tiempo. La alta producción de café
cereza por planta, con bajo porcentaje de granos vanos y alta relación de café
oro/café cereza obtenidos en los diferentes pisos cafetaleros de Venezuela. La
variedad INIA 01 presenta tolerancia a la roya, en tal sentido se elimina el uso de
productos químicos para su control, pero es susceptible a cercóspora (Cercospora
coffeicola), presenta una arquitectura, expresada en altura, numero de ramas y grado
de compactación, similar al cultivar comercial Catuaí sembrado en la mayoría de las
regiones cafetaleras de Venezuela.
Diagnostico fitosanitario en el cultivo de café.
¿Qué es una enfermedad?
Son originadas por microorganismos como bacterias, hongos, virus y
microplasmas, que causan perdidas en la producción del café. Las enfermedades
atacan en diversas etapas al café, en fase de crecimiento y en fase de producción.
En el almacigo (vivero), ataca la chupadora, la cercospora y alternaria. En plantas en
crecimiento ataca el minador de hojas, la cercospora, pulgón, la hormiga cortadora y
los nematodos. En plantas de producción le atacan el ojo de gallo, broca, arañero,
roya, pie negro, y antracnosis.
¿Qué son plagas?
Población de organismos animales perjudiciales, que al alimentarse de los cultivos
ocasiona daños económicos estos son (insectos, caracoles, aves, roedores).
¿Cómo realizar el diagnostico fitosanitario en el cultivo del café?
- Determinación de las circunstancias particulares del caso: clima, relieve,
distribución de la enfermedad en el campo historial; aplicación de fertilizantes,
insecticidas, nematodos, herbicidas, carencia de oxigeno y de luz, exceso de
radiación solar y entre otras
- Observación de síntomas visuales presentes en la planta.
- Toma de muestra para realizar análisis fitopatológico Observar el síntoma o el
posible agente causal de la enfermedad y luego proceder a la muestra.
- En el tejido vegetal se debe elegir la planta en donde se observa el problema.
- Cuando son síntomas localizados en flores, fruto, hojas, raíces, se toma la
muestra con uno o dos órganos afectados completos y parte sana.
- Se debe tratar de llevar la muestra al laboratorio el mismo día que la toma del
campo.
- En caso de que se dificulte el traslado de la muestra el mismo día, se recomienda
colocar en un ambiente fresco preferiblemente refrigerarla, en bolsa de papel y luego
plástica para evitar que se marchite.
- En muestra de suelo se recomienda tomar aproximadamente un kilo gramo de la
unión de la sub muestra.
Tipo de análisis que se realiza:
- Micología
- Nematología
- Bacteriología
Principales enfermedades del café
Roya (humeilia vastatrix) (Ver fotografía N°29)
Taxonomía
Reino: Fungi
División: Basidiomycota
Clase: Pucciniomycetes
Orden: Puncciniales
Género: Hemileia
Especie: H. Vastatrix
Produce manchas de 1 o 2 cm de diámetro. Lizas y amarillas en el haz y
recubierta de un polvillo amarillento por el envés de la hoja. Produce daños en el
cultivo como: caídas de las hojas prematuras, retardo de crecimiento en las plantas
jóvenes y muerte regresiva en plantaciones viejas. Cadenas M. (1974) “Indica que la
roya es la principal enfermedad de la roya, causada por el hongo humeilia vastatrix
provoca la caída prematura de las hojas, lo que debilita la capacidad fotosintética del
árbol, debilita a los árboles enfermos y puede desembocar en la muerte del cafeto”
(P.170).
Proceso de infestación y diseminación de la roya.
La roya crece en los poros o estos que permiten la fotosíntesis de las plantas de
café, con el tiempo las hojas ya no crecen, se caen y se debilita las plantas hasta
morir.
Infección: cuando termina la época lluviosa. Las esporas germinan y penetran en las
hojas. Las esporas se instalan en el envés y penetran por los estomas.
Germinación: instalado en su huésped, las esporas comienzan la germinación.
Hasta convertirse en hongo requiere suficiente humedad y sombra.
Esporulación: luego de 33 días de infestación aproximadamente. El hongo produce
esporas en forma de polvo anaranjado.
Defoliación: se desprenden las hojas severamente dañadas, generalmente son las
partes superiores de la planta.
Diseminación: las esporas se liberan por el viento, la lluvia, y contaminación hojas y
otras plantas.
Antracnosis (Colletotrichum coffeanum) (Ver fotografía N°30)
Taxonomía
Reino: Hongos
Filo: Ascomycota
Subfilo: Hezizomycotina
Clase: Sordariomicetos
Orden: Glomerellales
Familia: Glomerellaceae
Género: Colletotrichum
Especie: C. Coffeanum
- Se presenta en cafetales mal abonados sobre tejidos afectados por otras
enfermedades. Por daños de insectos o por maltrato en las labores de cultivo.
- Pudre los cogollos y tumba las hojas de la planta.
- En los bordes y las puntas de las ramas aparecen manchas irregulares de color
café oscuro.
- Los granos verdes y pintones atacados se manchan y las ramas se tornan negras y
secas.
Mancha de hierro (Cercóspora coffeicola) (Ver fotografía N°45)
Taxonomía
Reino: Hongos
Familia: Mycosphaerellaceae
Filo: Ascomycota
Subfilo: Pezizomycotina
Clase: Dothideomycetes
Orden: Capnodiales
Género: Cercospora
Especie: M. Coffeicola
- Ataca el follaje y el fruto del café.
- En las hojas aparecen pequeñas manchas circulares de color marrón rojizo.
- A medida que crecen las manchas del centro de esta se torna gris claro y se rodea
de un anillo rojizo.
- Cuando el ataque es fuerte ocasiona la caída de hojas y frutos.
- En la cereza atacada la pulpa se pega a la semilla y provoca la ¨mancha en el café
pergamino.
- El ataque se agrava debido: al ataque de nematodo. Fallas de trasplante del café
en el campo.
- Deficiencia de nitrógeno, mayor incidencia en viveros. Plantaciones sin fertilizar.
Mal del talluelo (Rhizoctonia solani, Fusarium sp.) (Ver fotografía N°31)
Taxonomía
Reino: Fungi
Filo: Basidiomycota
Clase: Hyphomycetes
Subclase: Incertae sedis
Orden: Agonomicetaceae
Género: Rhizoctonia
Especie: R. Solani
El ataque de estos hongos solos o asociados, se dan en el semillero y no se nota
por los parches de tallitos doblados y ¨cabecitas¨ negras podridas o reducción del
diámetro del tallo al nivel del suelo, con constricciones oscuras en esta parte del tallo,
así también, cuando habré su par de hojas del cotiledón (mariposa o chapola) y
cuando tiene ya su primer par de hojas formadas (cola de perico). Los síntomas
típicos son lesiones café oscuras en la base del tallo, las plantitas se doblan, se
marchitan y luego se mueren, generalmente en parches.
Cáncer de tronco o yaga del café (Ceratocystis fimbriata) (Ver fotografía N°32-33)
Taxonomía
Reino: Hongos
División: Ascomycota
Clase: Sordariomicetos
Orden: Microscolas
Familia: Ceratocystidaceae
Género: Ceratocystis
Especie: C. Fimbriata.
- El hongo penetra el café, a través de una herida, luego avanza por el tejido sano
hasta rodear el tallo por completo.
- Produce manchas en la corteza del tronco o tallo que tiende a agrietarse; después
se revienta y abre.
- Al remover la corteza se comprueba la presencia de muchas necróticas de tejido
infectado.
- Cuando la enfermedad se encuentra en estado avanzado, las hojas se vuelven
amarillas y el café presenta un aspecto marchito y decaído, poco tiempo después las
hojas caen la planta se seca y muere.
- Ataca principalmente el tronco, pero también suele invadir las ramas.
- Un ataque fuerte de cáncer puede acabar con un café adulto en un periodo de 2 o
3 años.
Ojo de gallo (Mycena citricolor) (Ver fotografía N°34)
Taxonomía
Reino: Fungi.
Filo: Basidiomycota.
Clase: Basidiomycetes.
Subclase: Agaricomycetidae .
Orden: Agaricales.
Familia: Mycenaceae.
Género: Mycena.
Especie: M: citricolor.
- Se produce por el exceso de sombra, y donde hay alta humedad relativa (cerca de
arroyos y quebradas)
- Ataca Hojas y frutos en todos sus estados de desarrollo y se observa como una
mancha redonda hundida y de diferente tamaño, tomando un color amarillento
volviéndose pardo al final.
- Los niveles de infección de ojo de gallo son altos donde la precipitación, el poco
manejo de poda y el mayor número de hijos por planta favorecen el desarrollo del
hongo.
- Causa la pérdida del follaje del café, el debilitamiento de la planta y la baja en
producción.
Mal de hilachas arañeros (Pellicularia koleroga) (Ver fotografía N°35)
Taxonomía
Reino: Hongos.
Filo: Basidiomycota.
Clase: Bgaricomycetes.
Orden: Cantharellales.
Familia: Ceratobasidiaceae.
Género: Pellicullaria.
Especie: P. koleroga.
- Ataca ramas hojas frutos tiernos que se presentan en lugares con abundantes
lluvias y alta humedad relativa.
- Las hojas secas desprendidas de las ramas permanecen pegadas a ellas por
medio de unos hilos blancos.
- Los frutos atacados se secan y se desprenden.
- La enfermedad avanzan ascendentemente invadiendo ramas, hojas frutos y tallos.
Quema o derrite (Phoma sp) (Ver fotografía N°36)
Taxonomía
Reino: Hongos.
División: Ascomycota.
Clase: Dothideomycetes.
Subclase: Pleosporomycetidae.
Orden: Pleosporales.
Familia: Didymellaceae.
Género: Phoma.
- Se presenta en zonas cafetaleras cuya altitud es mayor que 400 m.s.n.m con
temperatura baja, alta, húmeda, relativa y días nublados que favorecen el desarrollo
del hongo.
- Se manifiesta normalmente con la presencia de manchas de color negro mate, con
apariencia de papel quemado en el ápice de las hojas tiernas.
- En hojas jóvenes aparecen manchas semicirculares de color negro, se arruchan y
pliegan en torno a estas.
- El ataque de phoma sp. Se limita casi exclusivamente ante el tejido joven: hojas
nuevas terminales, brotes y frutos tiernos.
Mal rosado (Corticium salmonicolor) (Ver fotografía N°37)
Taxonomía
Reino: Hongos.
Filo: Basidiomycota.
Clase: Basidiomycetidae.
Orden: Poly porales.
Familia: Corticiaceae.
Género: Corticium.
Especies: Salmonicolor.
- Es causada por u hongo que en estados avanzados toma una coloración rosada,
invadiendo tejidos conductores.
- Al atacar las plantas en producción. Los frutos son atacados por el micelio del
hongo semejando una telaraña, causando necrosis, y la muerte de la parta basal, así
como la formación de motitas del micelio sobre la superficie.
- A Causa marchites en el follaje terminal de las ramas; ataca el tejido leñoso y
jóvenes de ramas principales causando lesiones.
- Es común altitudes de entre 1500 y 3000 m.s.n.m, lluvias frecuentes.
Fumagina (Capnodium sp. Y meliola sp.) (Ver fotografía N°38)
Taxonomía
Reino: Hongos.
División: Ascomycota.
Clase: Dothideomycetes.
Orden: Capnodiales.
Familia: Capnodiaceae.
Género: Capnodium.
- Esta enfermedad prospera sobre las excreciones de insectos chupadores como
escamas, cochinillas del follaje, y áfidos o pulgones.
- Forma una tela negra que parece tizne u hollín.
- Crece sobre las hojas, el fruto y los brotes del café.
- Afecta el desarrollo normal de los brotes, provocando el amarillamiento y
debilitamiento de la planta.
.
Principales plagas del Café
Broca (Hypothenemus hampei) (Ver fotografía N°39)
Taxonomía
Reino: Animalia.
Filo: Arthropoda.
Clase: Insecta.
Orden: Coleoptera.
Suborden: Polyphaga.
Superfamilia: Curculionoidea.
Familia: Curculionoidea.
Subfamilia: Scolytinae.
Género: Hypothenemus.
Especie: H.prolixus ferrari (1867).
Es una especie de coleoptero curculiónido de la subfamilia Scolytinae originario
de África, del tamaño de la cabeza de un alfiler. Es conocido por ser la plaga que
más daño causa a los cultivos de café a nivel mundial (70 países).Entre los nombres
vulgares de este insecto resaltan el de broca del fruto del cafeto, barrenador del café,
gorgojo del café, broca del café y taladro de cerezas del cafeto.
La broca es la plaga más dañina que ha afectado el cultivo de café en toda su
historia. Ataca directamente los frutos de café, es decir afecta principalmente la
producción y cálida. La broca pasa casi toda su vida dentro de los granos o semilla
del café. Se asocia con microorganismos.
Ciclo de vida de la broca: 24-45 días.
- Huevo=5-15 días
- Larva= 10-26 días.
- Pre pupa =2 días.
- Pupa.
- Adulto= 45 días.
Proceso de infestación de la broca.
- Es muy perjudicial porque cuando ataca, perfora y daña el grano, para alimentarse
de las almendras del café.
- Es una plaga que inicia su ataque en los frutos verdes del café, entre los 3 y 4
meses después de la florescencia.
- Presenta perdida de la calidad del producto y permite la entrada de organismos
patógenos.
- Tiene efecto en la reducción del peso del fruto perforado que no cae.
- La broca es capaz de atacar bajo condiciones de almacén, cuando se guarda café
con alto porcentaje de humedad.
Nemátodos (Meloidogyne spp, Pratylenchus coffea, Rotylenchulus spp.) (Ver
fotografía N°40)
Taxonomía
Reino: Animalia.
División: Nematoda.
Clase: Secernentea.
Orden: Tylenchida.
Familia: Meloidogynidae.
Género: Meloidogyne.
Especie: Incognita. Javanica. Exigua, entre otras.
- Son organismos microscópicos que tienen forma de gusano delgado, alargados
cilíndricos e incoloros atacan el cuello y las raíces del café produciendo atrofias en
estos.
- También se observan nudos en las raíces de las plantas atacadas.
- Los arboles muestran amarillamiento reducido y no reaccionan favorables a la
aplicación de abonos.
Palomilla de la raíz o Cochinilla de la raíz (dismycoccus Sp, planococcus Sp)
(Ver fotografía N°41)
Taxonomía
Reino: Animal.
Filo: Clase.
Orden: Hemíptera.
Suborden: Hemíptera.
Superfamilia: Coccoidea.
Familia: Pseudococcidae.
Género: Planococcus.
Especie: P. Citri.
- Es una plaga que ataca las raíces del café, se inicia desde el proceso de almacigo.
Afecta la planta a nivel del cuello, se alimenta de la savia debilitando la planta,
disminuyendo la producción y finalmente ocasionando la muerte del árbol.
- La cochinilla de la raíz so incestos de color rosado envueltos en una lana blanca,
viven asociados con hormigas que transportan de una planta a otra.
- Se presenta frecuentemente en plantas de café con problemas radiculares,
también puede ser por causa de uso de gallinaza fresca o materia orgánica bien
compostada.
Escamas (Coccus viridis) (Ver fotografía N°42)
Taxonomía
Reino: Animalia.
Filo: Arthopoda.
Clase: Insecta.
Orden: Hemiptera.
Suborden: Sternorrhyncha.
Superfamilia: Coccoidea.
Familia: Coccidae.
Género: Coccus.
Especie: C. viridis.
- Escamas verdes: se localizan en las hojas y ramas de las plantas menores de un
año.
- Escamas articuladas: ataca las hojas y frutos de arboles de producción como
consecuencia del ataque quedan puntos amarillentos por ambos lados de la hoja.
- Escama redonda: ataca el tallo y las ramas de los arboles pequeños menores de
un año, es de color pardo casi negro, de forma ovalada y forma grupos muy
numerosos.
- Escamas negras: se presentan en hojas ramas y frutos de cafetales viejos y mal
manejados, estas escamas parecen pedacitos de cera negra alargados.
Minador de la hoja del café (Leucoptera coffeella) (Ver fotografía N°43)
Taxonomía
Reino: Animalia.
Clase: Insecta.
Filo: Evarthropoda.
Familia: Lyonetilidae.
Género: Leucoptera.
Especie: L. Coffeella.
- Es una mariposa pequeña color plateado con las puntas de las alas negras que
ataca el café en todas sus etapas de crecimiento.
- Las larvas de este insecto comen del tejido entre las capas de las hojas dejando
unas manchas color marrón de forma irregular.
- Reduce el área fotosintética de la hoja causa defoliación y como consecuencia hay
un pobre desarrollo de tallo y de sistema radical.
Gorgojo del café: (Araecerus fasciculatus) (Ver fotografía N°44)
Taxonomía
Reino: Animalia.
Filo: Arthropoda.
Clase: Insecta.
Orden: Coleoptera.
Suborden: Polyphaga.
Infra orden: Cucujiformia.
Superfamilia: Curculionoidea.
Familia: Anthribidae.
Género: Araecerus.
Especie: A. fasciculatus.
- Se encuentra en los frutos secos.
- Siempre que se guarde pasilla van a aparecer estos gorgojos.
- En café pergamino seco que tenga el 13% de humedad.
- Es de color marrón claro.
Uso de biocontroladores en la producción y manejo del Café
¿Qué son bioinsumos?
Elaborados con mucho cuidado e higiene para ofrecer un producto de alta calidad,
para fortalecer sus cultivos y cuidar su salud como productor y consumidor. Nuestros
productos están certificados por el INSAI. El sector agroalimentario está decidido a
erradicar los fertilizantes, pesticidas, abonos químicos o cualquier agro tóxicos por
ser productos altamente perjudiciales para el ambiente y la biodiversidad, para los
suelos, aguas superficiales, subterráneas, atmosfera y para nuestra salud, por eso, la
agricultura está retornando hacia productos naturales o bioinsumos.(Boucias 1984).
“Son abonos, fertilizantes orgánicos, insecticidas y fungicidas naturales”.(P.141)
¿Qué es un control biológico?
El control biológico es un método de control de plagas, enfermedades y malezas
que consiste en utilizar organismos vivos con objeto de controlar las poblaciones de
otro organismo.
¿Cuáles son los biocontroladares?
Se pretende controlar las plagas a través de enemigos naturales, es decir, otros
insectos que son depredadores de la plaga y son inofensivos a la plantación. El
método de control biológico puede ser muy eficaz. ... Estimación de la población del
enemigo natural.
¿Qué es el control biológico de plagas y enfermedades?
Sin embargo, la definición más aceptada en la actualidad es la que han utilizado
tradicionalmente los entomólogos, es un método agrícola de control de
plagas (insectos, ácaros, malezas, enfermedades de las plantas, etc.) que usa
depredadores, parásitos, herbívoros u otros medios naturales.
Control biológico de plagas.
Bioplaguicidas.
La agricultura por su propia naturaleza es antiecológica y en parte con el uso y
abuso de agroquímicos (incluidos los antibióticos) dirigidos contra plagas y
enfermedades, se han originado profundas modificaciones biológicas. Esto se ha
adjudicado a la toxicidad y/o amplio espectro de estos productos lo que ha
contribuido a una disminución de la biodiversidad y por tanto a una pobre regulación
de las poblaciones macro y microbianas. Además, el interés creciente sobre la salud
humana, que ha conllevado a fuertes restricciones sobre el uso de plaguicidas
químicos, ha hecho necesario implementar estrategias más saludables, insertados
en los sistemas de producción orgánica y sistemas de Manejo Integrado de Plagas
(MIP) donde el uso del control biológico, con los bioplaguicidas microbianos
incluidos, viene a ofrecer una solución viable.
En la actualidad se conocen más de 1500 especies de microorganismos entre
hongos, bacterias y virus que son patógenos de artrópodos y controladores de otras
poblaciones microbianas directamente. Sin embargo, solo unos pocos se usan
rutinariamente en los programas de control de plagas.
Los productos bioplaguicidas representaron en el mercado el 2.5% del total de
ventas de plaguicidas en el 2005, lo que representó 672 millones USD. Se espera
que en el 2010 estos alcancen el 4.2% con un promedio de crecimiento de sus
ventas de un 9.9% anual.
Prevalecen los productos a base de microorganismos o metabolitos de estos
directamente, que tienen las ventajas, en contraposición con muchos químicos, de
una mayor seguridad al hombre, vertebrados e invertebrados y mayor especificidad
por lo que su impacto es menor sobre la biodiversidad. Su baja residualidad y en
general una menor probabilidad de desarrollo de resistencia por parte del organismo
diana debido a su complejo modo de acción los hacen muy atractivos. Cerca del 90%
de estos bioplaguicidas están representados por Bacillus thuringiensis (Bt) debido a
su forma relativamente fácil de obtención, su rápida acción y más fácil registro debido
a que el ingrediente activo está constituido por un metabolito o metabolitos (toxinas)
que son las de acción controladora.
Sin embargo, los productos a base de hongos van tomando un lugar importante
por el desarrollo de resistencia al Bt en algunos casos, lo que es consecuencia del
mecanismo de acción por ingestión donde la toxina (Delta endotoxina) se activa y se
unen muy específicamente a receptores en las células peritróficas del intestino
medio del organismo diana. En otros casos el establecimiento de plantas
transgénicas con toxinas de incorporadas que se expresan en los diferentes órganos
de la planta a niveles muy superiores que los que se encuentran en la naturaleza y
de forma muy heterogénea, favorecen también la aparición de resistencia
relativamente rápida. Además, hay nichos donde el Bt no puede actuar o no se
cuenta con aislados patogénicos para determinada especie diana como es el caso
de los locústidos y muchos otros ortópteros y coleópteros. Otra restricción es la
imposibilidad de un control a mediano y largo plazo al no provocar epizootias donde
los hongos entomopatógenos ejercen un control mucho más efectivo. También el
uso de hongos antagonistas ha revolucionado el control de enfermedades de
naturaleza fúngica en plantas, y se está investigando activamente en el efecto contra
otros patógenos, debido a la capacidad de estos hongos de estimular el crecimiento
de las plantas y activar los mecanismos de defensa locales y sistémicos, lo que hace
posible su uso a una escala mucho más amplia. En este caso también se está
investigando en el desarrollo de plantas transgénicas con la incorporación de genes
de estos hongos para lograr resistencia de amplio espectro contra patógenos. Los
antagonistas de naturaleza fúngica dominan alrededor del 90% del mercado para
biocontrol de hongos fitopatógenos representados en gran extensión por
Trichoderma spp.
Entre los microorganismos de naturaleza fúngica de más amplio uso contra
especies de invertebrados plaga en la agricultura están los hifomicetos donde
sobresalen Beauveria bassiana y B. brongniartii, Lecanicillium lecanii, L. longisporum
y L. muscarium (anteriormente Verticillium lecanii), Pochonia chlamidosporia (V.
chlamidosporium), Paecilomyces spp. con P. lilacinus y P. fumosoroseus,
Metarhizium anisopliae y Nomuraea rileyi. Para el control de enfermedades fúngicas
y también para nemátodos se encuentra Trichoderma spp. Donde sobresalen T.
harzianum, T. viride, T. virens, T. pseudokoningii. Todos ellos presentan una
estabilidad genética y fenotípica aceptable para el escalado en procesos de
producción, son seguros al hombre y otras especies no daña el ecosistema y su
rango de hospedante no es tan estrecho para hacerlos demasiado específicos en su
uso. Sosa Gómez (1991) “es en este último aspecto donde los virus fallan para
controlar varias plagas” (P.42).Pues son altamente especie-específicos
conjuntamente con la necesidad de replicación en vivo (necesitan hospedantes para
reproducirse). Sin embargo, su impacto en los agroecosistemas es muy bajo y son
fáciles de registrar.
Rango de hospedantes.
El rango de hospedantes sobre los que tienen efecto patogénico es dependiente
de la especie y del aislado en cuestión. En general Metarhizium y Beauveria actúan
sobre órdenes de insectos que agrupan varias especies de lepidópteros (Mocis,
Spodoptera), coleópteros (Cosmopolites, Pachnaeus), ortópteros (Locusta,
Schistocerca), Paecilomyces fumosoroseus actúa sobre lepidópteros (Spodoptera, y
especies de áfidos (Aphis, Myzus) y mosca blanca (Bemisia), Lecanicillium lecanii, L.
longisporum y L. muscarium sobre especies de áfidos (Myzus, Aphis) y mosca blanca
(Bemisia), Pochonia chlamidosporia (Verticillium chlamidosporium) parasita quistes
de nemátodos (Globodera) u ootecas de nemátodos agalladores (Meloidogyne),
Trichoderma spp. sobre patógenos fúngicos de suelo y foliares (Rhizoctonia,
Pythium, Phytophthora, Sclerotium, Alternaria y sobre nemátodos (Meloidogyne,
Globodera).
Características macroculturales y microculturales de hongos
En general estos hongos no forman cuerpos fructíferos, tienen alta producción de
esporas, son relativamente fáciles de cultivar fuera del hospedante.
Beauveria bassiana (Bálsamo) Vuillemin
Colonias en PDA o MEA con aspecto Aterciopelado a polvoriento, raras veces
formando sinemas; blancas en los bordes que se vuelven amarillo-pálidas, algunas
veces rojizas, incoloras al reverso, amarillas o rojizas.
Conidioforos abundantes, que se levantan a partir de las hifas vegetativas
sosteniendo grupos de células conidiógenas que se pueden ramificar para originar
más células conidiógenas, globosas a forma de botella, con un raquis bien
desarrollado Conidios hialinos, lisos, globosos a ligeramente elipsoidales,
clamidosporas ausentes. Difiere de B. brongniartii en que tiene las células
conidiógenas más agrupadas y los conidios globosos.
Modo de acción: es un hongo imperfecto de la clase Deutoromycetes, capaz de
infectar a más de 200 especies de insectos. Es de apariencia polvosa, de color
blanco algodonoso o amarillento cremoso. El ciclo de vida de este hongo consta en
dos fases: la patogénica y la saprofítica. El desarrollo del hongo se puede dividir
hasta en ocho etapas, mismas que se describen a continuación.
Adhesión: el primer contacto entre el hongo entopatógeno y el insecto sucede
cuando la espora (conidio) es depositada en la superficie del insecto.
Germinación: el conidio inicia el desarrollo de su tubo germinativo y un órgano
sujetador llamado (apresorio), que le permite fijarse a la superficie del insecto. Para
una germinación adecuada se requiere una humedad relativa del 92% y temperatura
entre 23 y 25°C.
Penetración: después de la fijación, mediante mecanismos físicos (acción de
presión sobre la superficie de contacto) y químicos (acción de enzimas: proteasas,
lipasas, y quitinasas), el hongo ingresa en el insecto a través de las partes blandas.
Metarhizium anisopliae (Metschnikoff) Sorokin.
Colonias en PDA con un margen micelial blanco. Conidioforos con aspecto de
"terrones" que se colorean con el desarrollo de las esporas. El color varía desde
oliváceo hasta amarillo-verde o verde yerba oscuro, pero en raros casos rosados o
vináceos. Esporas formadas sobre hifas columnares, a veces discretos
esporodoquios, como costras. Al reverso incoloras o color miel.
Conidióforos abundantes, usualmente con 2-3 ramificaciones por nodo. Fiálides
cilíndricas o clavadas que se adelgazan abruptamente hacia el ápice. Conidios en
cadena formados en los ápices de las fiálides, estrechos, cilíndricos, delgados y
truncados en ambos extremos, hialinos a oliváceos o verdes, lisos, aseptados. Las
técnicas de biología molecular han logrado una separación más allá de las clásicas
variedades.
Metarhizium flavoviride (Gams) Rozsypal.
Difiere de M. anisopliae fundamentalmente por el color de la colonia (más
tonalidades verde pálidas) y forma de los conidios (más ampliamente elipsoidales)
Modo de acción: actúa por contacto cuando el hongo es capaz de penetrar dentro
del insecto e invadirlo, provocando la muerte por micosis en presencia de humedad.
- Las aplicaciones se realizarán en cada 4-6 meses a partir de la primera cosecha
contra el picudo negro del plátano.
- A partir de los 45 días después de la plantación contra el picudo de la batata y
mensualmente contra el taladrador de la caña.
- Para la broca con índice inferior al 2% cada 15 días.
Compatibilidad: no debe mezclarse con productos químicos, cuando sea necesario
la aplicación de un fungicida se deberá esperar 3-8 días para aplicar el biopreparado.
Paecilomyces fumasoroseus
Colonias en MEA o PDA crecen moderadamente rápido, muchas veces la colonia
basalmente tiene aspecto de fieltro o puede tener un aspecto polvoriento, granular.
Producen coremios definidos que son polvorientos cuando el hongo es aislado por
primera vez. Al principio blancas, que pueden permanecer así o cambiar con el
tiempo a tonalidades rosadas y grisáceas. Algunas veces se produce un micelio
aéreo anaranjado-amarillo, velloso. Al reverso son incoloras o amarillo pálido o
anaranjado pálido. Sobre insectos produce conidióforos simples mononematosos y
sinemas poco "apretados". Hifas vegetativas hialinas, de paredes lisas, Las
estructuras conidiales tienden a ser complejas con conidioforos erectos que se
originan de hifas aéreas. Los conidioforos se producen solo o en grupos, de paredes
lisas, hialinas, con verticilos ramificados con grupos de 3-6 fiálides.
Algunas veces el patrón verticilado se rompe y sobre el conidioforo se producen
ramas sencillas. Fiálides con una base ancha que se adelgaza a un cuello delgado y
largo. Conidios cilíndricos a fusiformes, con extremos redondeados, lisos, hialinos, en
cadenas.
Trichoderma harzianum rifai.
¿Qué es el Trichoderma?
Es un microorganismo antagonista controla hongos presentes en suelo y otros que
causan daños a los cultivos, además funciona también como biorregulador y mejora
la disponibilidad de nutrientes en el suelo. Entre los patógenos que logra controlar,
se pueden mencionar: Fusarium, Rhizoctonia, Phythopthora, Sclerotinia,
Spongospora, Pitio, entre otros. Es un hongo muy común del suelo, también se
encuentra en troncos caídos y estiércol, pertenece a la subdivisión Deuteromicetes.
Este es utilizado en la agricultura como agente de control biológico debido a sus
propiedades como biopesticida, biofertilizantes y bioestimulantes Existen varias
especies del Trichoderma con muchas características que diferencian, poseen
facilidades para colonizar las raíces de las plantas, Trichoderma ha desarrollado
mecanismos para atacar y parasitar a otros hongos y así, aprovechar una fuente
nutricional adicional
Descripción taxonómica:
Trichoderma está entre los hongos saprophytic más comunes. Están dentro de la
subdivisión Deuteromycotina que representa los hongos que faltan o tener un estado
sexual desconocido (sin embargo mucho el Trichoderma se considera asexual).
Además, es parte de los hyphomycetes de la clase de la forma. Se saben cómo los
invasores tempranos de raíces y ocupan rápidamente un lugar ecológico en las
raíces. Debido a su capacidad de utilizar los substratos de los comples, no dependen
totalmente de la planta en su ciclo vital. También se consideran los ascomicetos
celulíticos y entre los organismos responsables de la destrucción de telas
celulósicas.
Trichoderma se encuentra en casi todos los suelos agrícolas y en otros ambientes
tales como madera que se decae. La mayoría de las especies crecen rápidamente,
producen conidios abundantes, y tienen una amplia gama de enzimas incluyendo los
cellulases. Tienen los sellos de ruderals. Sin embargo, muchas especies siguen
siendo altamente antagónicas a la otra especie de hongos por muchos procesos.
Éstos incluyen la producción de los antibióticos solubles de los antibióticos (peptides)
volátiles y permanentes, o por parasitismo directo.
Se alcanza esto cuando arrollan alrededor de los hyphae de otros hongos en un
mycoparasitsm llamado de proceso que limite el crecimiento y la actividad de los
hongos patógenos de la planta. El hongo tiene probablemente el sistema lo más
pesadamente posible estudiado del cellulases mientras que excreta cantidades
grandes de cellulases en media del crecimiento. Las varias tensiones tienen la
capacidad de reducir el crecimiento de la raíz de la putrefacción y del aumento de la
raíz de la planta.
Hay muchas especies del Trichoderma con muchas características que
diferencian. Por ejemplo, el harzianum del T. es tolerante a la tensión impuesta por
escasez nutriente. Son a menudo antagónicos hacia uno otro. En las altas
temperaturas T. el viride y el polysporum del T. son desplazados por Hamatum del T.
y Koningii del T., mientras que en las bajas temperaturas el contrario es verdad. Las
razones como éstos son porqué un ciertas especies son más prósperas durante
meses más frescos mientras que otras son más persistentes durante meses más
calientes. Trichoderma puede crecer en los suelos que tienen un rango del pH de 2,5
- 9,5, aunque la mayoría prefieren un leve al ambiente moderado ácido. Las especies
que prefieren los suelos más ácidos se miran como teniendo un hábito tensionar-más
tolerante del crecimiento y son generalmente menos agresivas. Toda la especie
puede producir a las colonias que tienen cualquiera blanco amarillear para poner
verde áreas fructíferas maduras.
Las colonias pueden tener los conidios floccose y elípticos, o conidios globosos
floccose copetudos.
Trichoderma (subdivisión Deuteromicete) incluye más de 30 especies; todas con
efectos benéficos para la agricultura. Es un hongo anaerobio facultativo que se
encuentra de manera natural en un número importante de suelos agrícolas y otros
tipos de medios. Se encuentra ampliamente distribuido en el mundo, y se presenta
en diferentes de zonas y hábitat, especialmente en aquellos que contienen materia
orgánica o desechos vegetales en descomposición, así mismo en residuos de
cultivos, especialmente en aquellos que son atacados por otros hongos.
Su desarrollo se ve favorecido por la presencia de altas densidades de raíces, las
cuales son colonizadas rápidamente por estos microorganismos. Esta capacidad de
adaptación a diversas condiciones medioambientales y sustratos confiere a
Trichoderma la posibilidad de ser utilizado en diferentes suelos, cultivos, climas y
procesos tecnológicos.
Tipos de antagonismo de Trichoderma harzianum.
Aparte de su facilidad para colonizar las raíces de las plantas, Trichoderma ha
desarrollado mecanismos para atacar y parasitar a otros hongos y así, aprovechar
una fuente nutricional adicional. Recientemente, han sido demostrados varios
mecanismos con los cuales actúa Trichoderma como biocontrolador y como
colonizador de las raíces.
Antibiosis.
- Competición por nutrientes y espacio.
- Tolerancia al estrés por parte de la planta, al ayudar al desarrollo del sistema
radicular.
- Solubilización y absorción de nutrientes inorgánicos.
- Resistencia inducida.
- Desactivación de las enzimas de los patógenos.
Los mecanismos antagónicos que utiliza Trichoderma sp. Se describe como
antibiosis, microparasitismo y competencia, sin ser estos mutuamente excluyentes y
pudiendo, por lo tanto, actuar a la vez.
Sin establecer contacto físico alguno Trichoderma sp. Puede inhibir el crecimiento
de otros hongos mediante la producción de varios metabolitos secundarios volátiles y
no volátiles como gliotoxina, viridina y gliovirina.
Microparasitismo.
Existen cuatro estados de parasitismo en la relación antagónica de Trichoderma
sp. Con otros hongos (HANNAN, 2001):
Crecimiento quimiotrófico: El estímulo químico proviene del hongo objeto de
control.
Reconocimiento específico: Probablemente mediado por lecitinas sobre la
superficie celular, tanto del hongo antagónico como del patógeno.
- Unión y crecimiento de las hifas alrededor del patógeno.
- Secreción de enzimas líticas que degradan las paredes celulares del hongo
fitopatógenos.
Competencia: Si el crecimiento del antagonista provoca la reducción de la población
del patógeno, la competencia entre estos puede resultar en control de la enfermedad.
Modo De Acción: Los hongos entomopatógenos actúan principalmente por
contacto, cuando el hongo es capaz de penetrar el insecto e invadirlo, provocándole
la muerte por micosis.
La mayoría de los autores aborda ampliamente el ciclo infectivo de estos hongos
dividiéndolos en dos fases: una parasítica y otra saprofítica. La primera incluye la
adhesión del conidio a la cutícula del insecto, la germinación (estimulada por los
lípidos cuticulares del hospedante en calidad y proporción), penetración (complejos
multienzimáticos con enzimas secretadas como lipasas, quitinasas y proteasas
activadas secuencialmente) y multiplicación del hongo (por blastosporas
fundamentalmente) con la consiguiente producción o no de toxinas, en dependencia
de la cepa presente, que finaliza con la muerte del insecto. La segunda fase se
caracteriza por una colonización total con melanización y momificación del individuo,
emergencia del hongo y su esporulación, cuando la humedad relativa microambiental
sea alta. Estos conidios pueden diseminarse mediante el viento, el agua, otros
organismos y el hombre, para así iniciar un nuevo ciclo infectivo.
En el caso de los hongos antagonistas para el control de plagas (patógenos de
plantas) se encuentran, dentro de los más empleados, especies del género
Trichoderma. Este hongo tiene la capacidad de parasitar a otros hongos lo que se
conoce como hiperparasitismo o Microparasitismo, hacia diferentes patógenos de
plantas. Su modo de acción es complejo donde están incluidos el quimiotaxismo, la
antibiosis y el parasitismo.
La interacción inicial entre el parásito y el hospedero parece ser del tipo
quimiotrófico. La hifa del microparásito crece directamente hacia el hospedero en
respuesta a las lectinas secretadas por este, las que se unen a los residuos de
galactosa en la pared celular de Trichoderma siendo la señal que permite dirigir el
crecimiento hacia esa zona. Trichoderma secreta enzimas que actúan como un
complejo con acción sinérgica sobre el patógeno debilitando la pared y permitiendo la
difusión de los antibióticos hacia este.
Después del contacto físico microscópicamente se observa la presencia de
haustorios, enrollamiento de la hifa del biocontrol sobre la del patógeno,
vacuolización, formación de gránulos, desintegración del citoplasma y lisis celular.
Este género actualmente se estudia a profundidad por la respuesta sistémica
inducida al ataque de otros patógenos y por ser fuente de genes que codifican para
proteínas (enzimas como glucanasas, proteasas)) y metabolitos (fitohormonas) con
acción estimuladora y defensiva en la planta, los que se están usando en protocolos
de transgénesis en especies de plantas de importancia económica con resultados
muy alentadores.
Efectos.
- Mejora la resistencia a plantas.
- Incrementa el crecimiento de plantas y la nutrición.
- Estimula la germinación de la semilla.
- Mejora la resistencia al estrés abiótico.
Mecanismos.
- Induce respuesta de defensa (Pre activación) por varios medios.
- Excluye patógenos por infección potencial del sitio.
- Produce activación de compuestos semejantes a hormonas.
- Incrementa la habilidad de absorción de nutrientes.
- Degrada contaminantes y toxinas.
Precaución para su uso.
Se recomienda utilizar el hongo antagonista Trichoderma en la desinfección de
semillas, preparación del suelo, al momento de la siembra y en los dos primeros
meses de desarrollo del cultivo. Realizando aplicaciones cada 15 días.
Preparación de los productos.
- 2 o 3 dosis del producto a utilizar.
- 250ml a 500ml de producto a base de melaza o humus de lombriz.
- 50 ml de surfactante en 200 litros de agua.
Se debe aplicar en las primeras horas de la mañana o preferiblemente al final de
la tarde. El operario debe utilizar todo el equipo de protección (botas, braga, lentes.
guantes, tapa bocas o mascarillas) Se aplica directo al suelo en el caso del hongo
Antagonista.
Enfermedades que controla.
Colonias de rápido crecimiento en PDA, 7-9 cm diámetro después de 3 días,
micelio aéreo flucoso, blanco a ligeramente gris o raramente amarillo,
conidiaciónque cubre con frecuencia toda la superficie de la placa que produce
pústulas aplanadas hasta de 8 mm en diámetro, concéntricas o cerca de las
márgenes de la placa, polvorienta o granular y de varios tonos verdes incluso en el
mismo cultivo, con frecuencia rodeado por micelio blanco estéril. Al reverso colonias
incoloras o amarillas, pardas, ocráceas o en algunos aislados ferruginosas. Pocos
aislados producen abundantes cristales amarillos. Exudados incoloros a ámbar o
amarillo verdoso. Hifas hialinas. Clamidosporas abundantes, solitarias, subhialinas a
amarillo pálido o carmelitoso con la edad, subglobosas a elipsoidales o piriformes.
Conidioforos hialinos, paredes lisas, rectos o doblados, muy ramificados, primeras
ramas nacen formando ángulos rectos o dobladas un poco hacia el ápice, en grupos
de 2 o 3 que se vuelven más largos hacia la base, complejos con ramas secundarias
en grupos de 2-4, la estructura completa es más o menos piramidal con un ápice
estéril cuando está creciendo aún el hongo. La conidiación comienza por la base de
este patrón de conidióforo y las ramas jóvenes son estériles.
Fiálides ampuliformes a subglobosas; muy constreñidas en la base, muy
hinchadas en el medio y abruptamente estrechas en el ápice en número hasta de 6.
Conidios subglobosos a ovoides o ligeramente elipsoidales con ápice ampliamente
redondeado, pared lisa o ligeramente rugosa, subhialinos a verde pálido.
Uso de Trichoderma en la agricultura.
Trichoderma tiene diversas ventajas como agente de control biológico, pues
posee un rápido crecimiento y desarrollo, también produce una gran cantidad de
enzimas, inducibles con la presencia de hongos fitopatógenos.
Puede desarrollarse en una amplia gama de sustratos, lo cual facilita su
producción masiva para uso en la agricultura. Su gran tolerancia a condiciones
ambientales extremas y hábitat, donde los hongos son causantes de diversas
enfermedades, le permiten ser eficiente agente de control; de igual forma pueden
sobrevivir en medios con contenidos significativos de pesticidas y otros químicos.
Este hongo toma nutrientes de los hongos que degrada y de materiales orgánicos
ayudando a su descomposición, por lo cual las incorporaciones de materia orgánica y
compostaje lo favorecen; también requiere de humedad para poder germinar, la
velocidad de crecimiento de este organismo es bastante alta, por esto es capaz
establecerse en el suelo rápidamente y controlar las enfermedades. Probablemente
sea el hongo beneficioso, más versátil y polifacético que abunda en los suelos.
No se conoce que sea patógeno de ninguna planta; sin embargo, es capaz de
parasitar, controlar y destruir muchos hongos, nemátodos y otros fitopatógenos, que
atacan y destruyen muchos cultivos; debido a ello, muchos investigadores le llaman
el hongo hiperparásito. Ello convierte al Trichoderma en un microorganismo de
imprescindible presencia en los suelos y cultivos, y de un incalculable valor agrícola.
Ventajas de Trichoderma.
- Posee un amplio rango de acción. Se propaga en el suelo, ejerciendo un control
duradero Tiene un marcado efecto preventivo de enfermedades de la raíz y el follaje.
- Protege las semillas agrícolas y botánicas de fitopatógenos.
- Controla patógenos de la raíz (Pythium, Fusarium, Rhizoctonia) y del follaje (Botritis
y Mildew) antes que puedan ser los detectados y evita el ataque de (Phytophthora).
- Disminuye o elimina la dependencia de fumigantes químicos y actúa como
biodegradante de agrotóxicos.
- Promueve el crecimiento de raíces y pelos absorbentes, moviliza nutrientes en el
suelo para las plantas, mejorando la nutrición y la absorción de agua.
- Es compatible con Micorrizas, Azotobacter, otros biofertilizantes y con bio-agentes
controladores de plagas y enfermedades.
- Acelera la descomposición de la materia orgánica, puede ser empleado en el
proceso de compostaje donde también cumple funciones de biofungicida.
- Estimula el crecimiento de los cultivos al producir metabolitos que promueven los
procesos de desarrollo en las plantas.
- Favorece la proliferación de organismos benéficos en el suelo, como otros hongos
antagónicos.
- No necesita plazo de seguridad para recolección de la cosecha.
-Principales beneficios agrícolas del Trichoderma.
Se conocen muchas funciones beneficiosas que realiza este hongo en la
agricultura, especialmente en el campo de la sanidad vegetal. A modo de resumen
se describen las siguientes:
Estimulador del crecimiento de las plantas.
Trichoderma produce sustancias estimuladoras del crecimiento y desarrollo de las
plantas. Estas sustancias actúan como catalizadores o aceleradores de los tejidos
meristemáticos primarios en las partes jóvenes de éstas, acelerando un desarrollo
más rápido. Su efecto ha sido comprobado en clavel, crisantemo,
tagetes, petunia, pepino, berenjena, arveja, pimienta, rábano, tabaco, tomate, lechug
a, zanahoria, papa,algodón, fríjol, pastos y ornamentales.
Las semillas de pepino germinan dos días antes que aquellas que no han sido
inoculadas con el hongo. La floración de Pervinca rosea, se acelera el número de
botones por planta. En crisantemo se incrementa también el número de botones, la
altura y el peso de plantas son mayores que aquellas no tratadas. En plantas de
fríjol, se estimuló la germinación, presentaron un aumento en la altura de las plantas
entre el 70 y 80%, y una ganancia en peso de un 60% aproximadamente.
Un ensayo similar realizado sobre pasto Estrella demostró que la ganancia en
peso seco con algunos aislamientos es cercana al 23%, en longitud de las raíces y
de estolones este incremento fue de un 30%.Trichoderma aparece producir los
complejos de la enzima que promueven el crecimiento vegetal. Las plantas de
semillero tratadas, por ejemplo, saltar-empiezan y se pueden trasplantar los días
anterior. Las plantas de semillero vigorosas también exhiben resistencia realzada de
la enfermedad. En los E.E.U.U. hay varios productos de Trichoderma registrados
como estimuladores del crecimiento vegetal Nunca no se ha probado concluyente si
éste enzima-realzado, crecimiento vigoroso produce una resistencia mejor de la
enfermedad o si la resistencia sí mismo alza la tarifa de crecimiento.
Quizás la calidad más importante atribuida a Trichoderma es este especies’
capacidad de inmunizar y de proteger la planta del ordenador principal. En un lazo
simbiótico similar a eso entre las bacterias y las raíces o ésa nitrogen-fixing de la
legumbre entre los hongos de Mycorrhizal y los sistemas de la raíz, Trichoderma
puede sobrevivir por períodos considerables dentro de un ordenador principal, no
causando ningún daño pero ofreciendo muchos años de la protección contra una
variedad de otros microorganismos. Páez (2006) reporta que se ha comprobado que
el Trichoderma produce sustancias estimuladoras del crecimiento y desarrollo de las
plantas. Estas sustancias actúan como catalizadores o aceleradores de los tejidos
meristemáticos primarios en las partes jóvenes de éstas, acelerando su reproducción
celular, logrando que las plantas alcancen un desarrollo más rápido que aquellas
plantas que no hayan sido tratadas con dicho microorganismo.
Algunas especies de Trichoderma han sido reportadas como estimuladoras de
crecimiento en especies tales como: clavel, crisantemo, tagetes, petunia, pepino,
berenjena, arveja, pimienta, rábano, tabaco, tomate, lechuga, zanahoria, papa,
algodón, fríjol y pastos ornamentales.
Las semillas de pepino germinan dos días antes que aquellas que no van sido
inoculadas con el hongo. La floración de Pervinca rosea, se acelera el número de
botones por planta. En crisantemo se incrementa también el número de botones, la
altura y el peso de plantas son mayores que aquellas no tratadas. Tales respuestas
han ocurrido consistentemente a concentraciones de 108 unidades formadoras de
colonias por gramo de suelo, estas densidades de población son fácilmente
aplicables al suelo en formulaciones, las cuales favorecen a su vez el incremento de
la población de Trichoderma en el medio.
Se han realizado algunos estudios preliminares con Trichoderma para la
estimulación del crecimiento sobre plantas de fríjol, donde los aislamientos
seleccionados estimularon la germinación y presentaron un aumento en la altura de
las plantas entre el 70 y 80%, y una ganancia en peso de un 60% aproximadamente,
ello supone un incremento en los rendimientos de este cultivo. Un ensayo similar
realizado sobre pasto Estrella demostró que la ganancia en peso seco con algunos
aislamientos es cercana al 23%, en longitud de las raíces y de estolones este
incremento fue de un 30%.
La cepa T34 actúa como promotor del crecimiento, ya que al ser aplicado en
semillas de pimiento incrementa su biomasa 2.5 veces y aplicado en semillas de
tomate, la incrementa 2 veces, siempre en condiciones de invernadero comercial.
Protección de semillas contra el ataque de hongos patógenos.
Varias especies de hongos patógenos atacan las semillas con relativa facilidad,
especialmente bulbos y cormos, provocando pérdidas significativas y hasta totales de
sus cualidades botánicas y productivas. Cepas de Trichoderma son capaces de
colonizar la superficie de la raíz y de la rizósfera a partir de la semilla tratada,
protegiendo a las mismas de enfermedades fungosas. Así las semillas reciben una
cobertura protectora cuyo efecto se muestra cuando la misma es plantada en el
sustrato correspondiente. De esta forma Trichoderma garantiza la próxima cosecha.
(David y Gardiner 1996). “Las semillas tratadas con Trichoderma protegen
eficientemente las plántulas en el semillero sin necesidad de tratamiento del suelo
previo a la siembra”(P.22).El empleo de Trichoderma por medio de las semillas es
probablemente la forma más económica y extensiva para introducir el biocontrol en la
producción, el método consiste en tratar las semillas con una suspensión acuosa de
esporas o en forma de polvo, con o sin necesidad de adherente.
En la fase de trasplante de diversas especies se necesita mantener la postura
sana en la plantación. El tratamiento de la radícula de las plántulas por 10 minutos en
el biopreparado al 10 % permite la transportación del bioagente a la plantación que
registra un efecto favorable cuando la incidencia en el suelo de patógenos fúngicos
es reducida.
Muchos productores al recoger la cosecha, guardan semillas para la próxima
siembra, y no les dan la suficiente cobertura de conservación, para que éstas
conserven su potencial germinativo y productivo. Esto trae como consecuencia que
varias especies de hongos patógenos ataquen dichas semillas con relativa facilidad,
logrando una significativa pérdida de sus cualidades botánicas y productivas.
Se ha demostrado que una protección con el Trichoderma garantiza la próxima
cosecha, ya que este hongo coloniza las semillas botánicas protegiendo las futuras
plántulas en la fase post-emergente de patógenos fúngicos.
Cepas de Trichoderma son capaces de colonizar la superficie de la raíz y de la
rizósfera a partir de la semillas tratadas y de las plantas adultas existentes en el
suelo, protegiendo a las mismas de enfermedades fungosas. Así las semillas reciben
una cobertura protectora cuyo efecto se muestra cuando la misma es plantada en el
sustrato correspondiente.
Las semillas agrícolas, tratadas con Trichoderma protegen eficientemente las
plántulas en el semillero sin necesidad de tratamiento del suelo previo a la siembra.
El empleo de Trichoderma por medio de las semillas es probablemente la forma
más económica y extensiva para introducir el biocontrol en la producción, el método
sencillamente consiste en tratar las semillas con una suspensión acuosa de esporas
o en forma de polvo, con o sin necesidad de adherente.
El tratamiento de las semillas reduce los contaminantes externos como Rhizopus
stolonifer y otras especies de hongos en cucurbitáceas, col, cebolla, rábano,
remolacha, zanahoria, habichuela, tomate y pimiento entre otros; además incrementa
el porcentaje de germinación y estimula el crecimiento.
En las pruebas de protección de las semillas contra las infecciones post-
emergentes se registraron coberturas elevadas por el antagonista que reducen a
menos de 50 % las infecciones por F. solani y a un 3 % las de R. solani en
comparación con un 90 % en el testigo. Las semillas tratadas con Trichoderma
protegen eficientemente las plántulas en el semillero contra R. solani sin necesidad
de tratamiento del suelo previo a la siembra.
Elementos de bioseguridad en la producción de bioplaguicidas.
Buenas prácticas de producción y diseño de instalaciones.
La bioseguridad: es un conjunto de medidas científico-organizativas y técnico
ingenieriles destinadas a proteger al trabajador directamente, a la comunidad y al
ambiente, de los riesgos que entraña el trabajo con estos agentes.
El desarrollo de la biotecnología a nivel mundial ha incrementado el número de
personas que manipulan o están en contacto con agentes biológicos, de ahí que
haya aumentado la preocupación por el riesgo al que pueden estar expuestos. Al
trabajo con microorganismos se asocian riesgos biológicos, físicos, químicos y
psicofisiológicos.
El riesgo biológico: es la probabilidad de que ocurra un daño sobre el personal del
laboratorio, los animales o el ambiente asociado a la producción, uso y
manipulación general de los agentes biológicos.
Grupos de riesgos y particularidades.
La exposición al riesgo biológico puede ser directa o indirecta. No todos los
trabajos con microorganismos tienen igual nivel de riesgo, ya que éste depende de
la peligrosidad del agente para las personas y el ambiente. La clasificación de
agentes biológicos en grupos de riesgo se realiza considerando varios criterios:
- Capacidad del microorganismo para producir daño.
- Modo de transmisión o diseminación.
- Gama de hospedantes del microorganismo.
- Disponibilidad de tratamiento eficaz.
- Disponibilidad de medidas eficaces para eliminar riesgo en la comunidad y el
ambiente.
- Concentración y volumen que se trabaja.
Atendiendo a lo anterior se establecen cuatro grupos de riesgo para
microorganismos potencialmente patógenos al hombre, a los animales y al ambiente.
Los de biocontrol están agrupados en los grupos de riesgo más bajos que son el
Grupo 1 y el grupo 2 de 4 grupos que existen en total.
Grupo 1: Escaso riesgo, pocas probabilidades de ser patógenos al hombre y
animales. Por ejemplo: microorganismos de la industria láctea, de vinos, para
producción de antibióticos, así como los que se emplean en el control biológico de
forma general.
Grupo 2: Riesgo individual moderado y bajo para la comunidad. Pueden provocar
enfermedades en el hombre y animales. Pocas probabilidades de afectar al personal
del laboratorio y al medio ambiente. Cuando ocurre la exposición el laboratorio puede
provocar infección grave, pero existen medidas para eliminarlo y la propagación a la
comunidad es limitada.
En el trabajo con microorganismos deben realizarse análisis de riesgo. Los
análisis de riesgo tienen dos etapas:
- Estimación del riesgo
- Manejo del riesgo.
La estimación del riesgo: interpreta y evalúa la información, e identifica el posible
peligro y las consecuencias asociadas.
El manejo del riesgo: determina la política de mercado para decidir cómo eliminar el
riesgo estimado.
Por otra parte, la percepción pública del riesgo y los beneficios de una tecnología
influyen en la regulación, por lo que los alcances del riesgo y sus regulaciones se
deciden frecuentemente considerando la percepción pública en relación con las
bases científicas correspondientes.
Los riesgos principales de los bioplaguicidas son:
- Patogenicidad sobre organismos no diana (blanco).
- Toxicidad.
- Competitividad por espacio con otros microorganismos.
- Alergia.
Las pruebas de seguridad deben estar dirigidas a:
- Seguridad sobre vertebrados mediante pruebas toxicológicas de laboratorio.
- Efecto sobre invertebrados mediante bioensayos.
Para evitar el escape de los microorganismos se han desarrollado una serie de
procedimientos, mecanismos y adecuaciones físicas que se conocen con el término
de contención.
Contención: todo lo que implique un control sobre la diseminación del agente
biológico está relacionado con la contención. En general, hay dos tipos de
contenciones:
Biológica: conjunto de procedimientos que alteran genéticamente al ciclo de vida
de los organismos y sólo pueden producirse artificialmente en condiciones
controladas.
Física: técnicas, procedimientos de laboratorio, operaciones, equipos de seguridad,
diseño de instalaciones.
CONCLUSION
Durante el periodo de pasantías se pudieron consolidar conocimientos en el área
de producción de semillas de café, diagnóstico fitosanitario de cultivo así como las
posibles alternativas biológicas para manejar y controlar estos problemas, en este
sentido podemos concluir lo siguiente:
- Se logró la participación, estableciendo, semilleros de café de la variedad monte
claro en los municipios Arzobispo Chacón, Campo Elías, Andrés Bello, y Libertador
del estado Mérida.
- Con el apoyo del laboratorio de fitopatología se pudo realizar un diagnóstico
fitosanitario en el que se caracterizó las plagas y enfermedades más importantes que
afectan al cultivo de café entre ellas la broca del café (Hypothenemus hampei), y la
roya del café (Humeilia vastatrix).
- Es un objetivo fundamental del INIA Mérida la producción de bioinsumos para el
manejo y control de plagas y enfermedades en cultivos de importancia económica,
en este sentido se participó constantemente en la producción de Biocontroladores
tales como Trichoderma, Beauveria, Paecilomyces utilizados para controlar las
plagas y enfermedades más importantes en el café.
- Durante el periodo de pasantías se estableció contacto directo con productores
cafetaleros del estado Mérida con los que hubo un intercambio de saberes y
conocimientos.
RECOMENDACIONES
A la Escuela Técnica Agropecuaria Mucuchachí, se le agradece infinitamente su
contribución, la cual servirá en nuestra continua formación y desde la perspectiva
más general se recomienda el fortalecimiento de la calidad de sus egresados; por tal
motivo la recuperación y acondicionamiento del laboratorio actual y transformarlo a
bioinsumos, colocando en funcionamiento todos los equipos con los que cuenta y
uso debido para que de esta manera los estudiantes alcancen las habilidades
necesarias para el manejo de los equipos y reactivos utilizados resultando factible al
momento de realizar pasantías en dicho campo de trabajo.
Al Instituto Nacional de Investigaciones Agrícolas (INIA-MERIDA), agradeciendo
eternamente por su colaboración, se le sugiere que los servicios prestados por el
INIA se han difundidos por diversos medios de comunicación a fin de esta institución
sea más reconocida en cualquier lugar de nuestra geografía de tal modo que se
pueda ofrecer apoyo a las comunidades de productores previniendo o solucionando
los problemas que se presenten.
BIBLIOGRAFÍAS
Bonilla, F. 1985. Manual de Alternativa Tecnológica para el Cultivo del Café a Nivel
Técnico en Venezuela. Venezuela, Aragua: Editorial Padt-rural.
Cárdenas, M. 1974. Guía Rural del Campesino. (2ª ED). Venezuela, Caracas:
Editorial Planeta Venezolana.
García, T. 1969. Control Biológico de las Plagas del Cafeto. (2ª ED). Venezuela,
Barinas: Alfa Grupo Editorial Venezuela.
Morillo, A. 2004. Mundo Agropecuario. (2ª ED). Venezuela, Caracas: Voluntad S.A.
Pérez, L. 2000. Microorganismos desfavorables en cultivos (3ª ED). Venezuela,
Caracas: Ediciones Ekaré.
Sayago, A. 1998. Bioinsumos, Biocontroladores y Biofertilizantes. Venezuela,
Carabobo: Editorial Padt-rural.
ANEXOS
Fotografía 01: Inoculación de Trichoinia.
Fuente: (2018).
Fotografía 02: Molienda de arroz.
Fuente Guevara (2018).
Fotografia 03: Visita al INCES-La Azulita.
Fuente Dávila (2018)
.
Fotografía 04: Plantación de café INCES.
Fuente Sosa (2018).
Fotografia 05: Preparacion de muestras.
Fuente Guevara (2018).
Fotografía 06: Recolección de Trichoderma harzianum.
Fuente Dávila (2018).
Fotografia 07: Ventilacion y descascarillado de arroz.
Fuente Sosa (2018).
Fotografía 08: Preparación de bolsas con arroz.
Fuente Guevara (2018).
Fotografía 09: Adecuación de parcela demostrativa.
Fuente Dávila (2018).
Fotografía 10: Parcela demostrativa finalizada.
Fuente Sosa (2018).
Fotografía 11: Inoculación de Paecilinia.
Fuente Guevara (2018).
Fotografía 12: Observación de Paecilinia
Fuente Dávila (2018)
Fotografía 13: Vaciado en bandejas de Paecilinia
Fuente Sosa (2018)
Fotografía 14: Conteo de bolsas
Fuente Guevara (2018)
Fotografía 15: Esterilización de arroz.
Fuente Dávila (2018)
Fotografía 16: Rotulación de bolsas.
Fuente Sosa (2018).
Fotografia 17: Esterilizacion de botellas.
Fuente Guevara (2018).
Fotografía 18: Realización de tapones.
Fuente Dávila (2018).
Fotografía 19: Desembolsado de Trichoinia.
Fuente Sosa (2018).
Fotografía 20: Molienda de Trichoinia.
Fuente Guevara (2018).
Fotografía 21: Formulación de Trichoinia.
Fuente Dávila (2018).
Fotografía 22: Empacado hermético del producto.
Fuente Sosa (2018).
Fotografía 23: Producto final.
Fuente Guevara (2018)
Fotografía 24: molienda de paecilinia.
Fuente Davila (2018).
Fotografía 25: Visita productores de La Calera.
Fuente Sosa (2018).
Fotografía 26: Visita productores de La Calera.
Fuente Guevara (2018).
Fotografía 27: Asesoramiento a productores.
Fuente Davila (2018).
Fotografía 28: Visita al UPTM.
Fuente Sosa (2018).
Fotografía 29: Roya (Humeilia vastatrix).
Fuente Laboratorio fitopatología (2018).
Fotografía 30: Antracnosis (Colletotrichum coffeanum).
Fuente Laboratorio fitopatología (2018).
Fotografía 31: Mal de talluelo (Rhizoctonia solani).
Fuente Laboratorio fitopatología (2018).
Fotografía 32: Llaga radical (Ceratocystis fimbriata).
Fuente Laboratorio fitopatología (2018).
Fotografía 33: cáncer de tronco (Ceratocystis fimbriata).
Fuente Laboratorio fitopatología (2018).
Fotografía 34: Ojo de gallo (Mycena citricolor).
Fuente Laboratorio fitopatología (2018).
Fotografia 35: Mal de hilachas (Pellicularia koleroga).
Fuente Laboratorio fitopatología (2018).
Fotografía 36: Quema (Phoma sp).
Fuente Laboratorio fitopatología (2018).
Fotografía 37: Mal rosado (Corticium salmonicolor).
Fuente Laboratorio fitopatología (2018).
Fotografía 38: Fumagina (Capnodium sp. Y meliola sp.)
Fuente Laboratorio fitopatología (2018).
Fotografía 39: Broca (Hypothenemus hampei).
Fuente Laboratorio fitopatología (2018).
Fotografía 40: Nematodos (Meloidogyne spp. Pratylenchus).
Fuente Laboratorio fitopatología (2018).
Fotografía 41: Palomilla (dismycoccus Sp, planococcus Sp).
Fuente Laboratorio fitopatología (2018).
Fotografía 42: Escamas (Coccus viridis).
Fuente Laboratorio fitopatología (2018).
Fotografia 43: Minador de la hoja (Leucoptera coffeella).
Fuente Laboratorio fitopatología (2018).
Fotografía 44: Gorgojo del café (Araecerus fasciculatus)
Fuente Laboratorio fitopatología (2018).
Fotografía 45: Mancha de hierro (Cercospora coffeicola).
Fuente Laboratorio fitopatología (2018)
PLANIFICACIÓN SEMANAL
Nombres y Apellidos de los estudiantes: Rossimagaly Guevara, Marly Sosa y Elián Dávila.
Día Fecha Actividades a Desarrollar
Lunes 09/04/2018 Presentación en la empresa.
Bienvenida por parte del Ing. Ricardo Varela.
Presentación del personal del laboratorio de entomología por Ing. José Noguera.
Martes 10/04/2018 Recorrido por el laboratorio de Bioinsumos, Entomología y Coordinación de Café.
Preparación y molienda de arroz.
Inoculación de Trichoderma harzianum.
Miércoles 11/04/2018 Asistencia taller: por Ing. Alexis Zambrano metales pesados en el cultivo de cacao.
Visita al laboratorio de fitopatología con el Aux. Moshran Graciani.
Siembra de hongos y Patógenos.
Jueves 12/04/2018 Visita al INCES en La Azulita.
Supervisión de viveros de café.
Viernes 13/04/2018 Preparación de muestras de suelo.
Tutor Industrial: Ing. José Noguera Firma: _________________________ Sello:
PLANIFICACIÓN SEMANAL
Nombres y Apellidos de los estudiantes: Rossimagaly Guevara, Marly Sosa y Elián Dávila.
Día Fecha Actividades a Desarrollar
Lunes 16/04/2018 Recolección de Trichoderma harzianum.
Ventilación y descascarillado de arroz.
Martes 17/04/2018 Adecuación de parcela demostrativa de café monte claro (hoyadura).
Inoculación en laboratorio de Paecilomyces fumasoroseus.
Miércoles 18/04/2018 Preparación de muestras de suelos.
Culminación de parcela demostrativa.
Jueves 19/04/2018 Día no laborable. “Día de la independencia de Venezuela”.
Viernes 20/04/2018 Desembolsado de Paecilomyces fumasoroseus.
Vaciado en bandejas de Paecilomyces fumasoroseus.
Tutor Industrial: Ing. José Noguera Firma: _________________________ Sello:
PLANIFICACIÓN SEMANAL
Nombres y Apellidos de los estudiantes: Rossimagaly Guevara, Marly Sosa y Elián Dávila.
Día Fecha Actividades a Desarrollar
Lunes 23/04/2018 Observación y evaluación de Paecilomyces fumasoroseus.
Descarte de Paecilomyces fumasoroseus.
Martes 24/04/2018 Esterilización de arroz.
Inoculación de Trichoderma harzianum.
Rotulación de bolsas Trichoderma harzianum.
Miércoles 25/04/2018 Ventilación y descascarillado de arroz.
Realización de tapones para botellas de matrices.
Jueves 26/04/2018 Ventilación y descascarillado de arroz.
Viernes 27/04/2018 No se laboró.
Tutor Industrial: Ing. José Noguera Firma: _________________________ Sello:
PLANIFICACIÓN SEMANAL
Nombres y Apellidos de los estudiantes: Rossimagaly Guevara, Marly Sosa y Elián Dávila.
Día Fecha Actividades a Desarrollar
Lunes 30/04/2018 Observación de Trichoderma harzianum.
Desembolsado de Trichoderma harzianum.
Martes 01/05/2018 Día no laborable. “día del trabajador”.
Miércoles 02/05/2018 Recolección de Trichoderma harzianum.
Mezcla de Trichoderma harzianum.
Jueves 03/05/2018 Molienda de Trichoderma harzianum.
Empacado hermético de Trichoderma harzianum.
Viernes 04/05/2018 Molienda de arroz.
Ventilación y descascarillado de arroz.
Tutor Industrial: Ing. José Noguera Firma: _________________________ Sello:
PLANIFICACIÓN SEMANAL
Nombres y Apellidos de los estudiantes: Rossimagaly Guevara, Marly Sosa y Elián Dávila.
Día Fecha Actividades a Desarrollar
Lunes 07/05/2018 Elaboración y redacción de informe.
Martes 08/05/2018 Molienda de Trichoderma harzianum.
Empacado hermético de Trichoderma harzianum.
Ventilación y descascarillado de arroz.
Miércoles 09/05/2018 Impresión de etiquetas
Rotulación de bolsas para el producto
Jueves 10/05/2018 Esterilización de arroz
Preparación de matrices
Viernes 11/05/2018 Inoculación de Paecilomyces fumasoroseus.
Observación Paecilomyces fumasoroseus.
Tutor Industrial: Ing. José Noguera Firma: _________________________ Sello:
PLANIFICACIÓN SEMANAL
Nombres y Apellidos de los estudiantes: Rossimagaly Guevara, Marly Sosa y Elián Dávila.
Día Fecha Actividades a Desarrollar
Lunes 14/05/2018 Observación de Paecilomyces fumasoroseus.
Desembolsado de Paecilomyces fumasoroseus.
Martes 15/05/2018 Recorte de etiquetas para rotulación.
Rotulación de bolsas para el producto.
Miércoles 16/05/2018 Ventilación y descascarillado de arroz.
Molienda de Paecilomyces fumasoroseus.
Jueves 17/05/2018 No se laboró.
Viernes 18/05/2018 No se laboró.
Tutor Industrial: Ing. José Noguera Firma: _________________________ Sello:
PLANIFICACIÓN SEMANAL
Nombres y Apellidos de los estudiantes: Rossimagaly Guevara, Marly Sosa y Elián Dávila.
Día Fecha Actividades a Desarrollar
Lunes 21/05/2018 No se laboró.
Martes 22/05/2018 Culminación de molienda de Paecilomyces fumasoroseus.
Limpieza del cuarto de molienda.
Empacado hermético del producto Paecilomyces fumasoroseus.
Miércoles 23/05/2018 Preparación de arroz.
Molienda de arroz.
Jueves 24/05/2018 Preparación de arroz.
Molienda de arroz.
Viernes 25/05/2018 Elaboración y Redacción de informe.
Tutor Industrial: Ing. José Noguera Firma: _________________________ Sello:
PLANIFICACIÓN SEMANAL
Nombres y Apellidos de los estudiantes: Rossimagaly Guevara, Marly Sosa y Elián Dávila.
Día Fecha Actividades a Desarrollar
Lunes 28/05/2018 Preparación de arroz.
Molienda de arroz.
Martes 29/05/2018 Preparación de arroz.
Molienda de arroz.
Miércoles 30/05/2018 Investigaciones de café, Bioinsumos y diagnóstico de enfermedades.
Revisión de diapositivas.
Jueves 31/05/2018 Visita a productores de café en la comunidad La Calera.
Charlas a productores de trasplante de café.
Viernes 01/06/2018 No se laboró.
Tutor Industrial: Ing. José Noguera Firma: _________________________ Sello:
PLANIFICACIÓN SEMANAL
Nombres y Apellidos de los estudiantes: Rossimagaly Guevara, Marly Sosa y Elián Dávila.
Día Fecha Actividades a Desarrollar
Lunes 04/06/2018 No se laboró.
Martes 05/06/2018 Visita a la Universidad Politécnica Territorial de Mérida Kléber Ramírez.
Seminario microbiología del suelo.
Seminario de ecología del suelo.
Miércoles 06/06/2018 Elaboración y redacción de informe.
Jueves 07/06/2018 Elaboración y redacción de informe.
Viernes 08/06/2018 Elaboración y Redacción de informe.
Tutor Industrial: Ing. José Noguera Firma: _________________________ Sello:
PLANIFICACIÓN SEMANAL
Nombres y Apellidos de los estudiantes: Rossimagaly Guevara, Marly Sosa y Elián Dávila.
Día Fecha Actividades a Desarrollar
Lunes 11/06/2018 Elaboración y redacción de informe.
Martes 12/06/2018 Esterilización de arroz.
Inoculación de Trichoderma harzianum.
Limpieza del laboratorio de entomología.
Miércoles 13/06/2018 Visita del tutor académico Lic. Alba Noguera.
Evaluación de tutor académico Lic. Alba Noguera y tutor industrial Ing. José Noguera
Jueves 14/06/2018 No se laboró.
Viernes 15/06/2018 Desembolsado de Trichoderma harzianum.
Re inoculación de Trichoderma harzianum.
Esterilización de arroz.
Inoculación de segundo lote de Trichoderma harzianum.
Tutor Industrial: Ing. José Noguera Firma: _________________________ Sello:
PLANIFICACIÓN SEMANAL
Nombres y Apellidos de los estudiantes: Rossimagaly Guevara, Marly Sosa y Elián Dávila.
Día Fecha Actividades a Desarrollar
Lunes 18/06/2018 Realización de informe.
Zarandeo de Trichoderma harzianum.
Observación de segundo lote de Trichoderma harzianum.
Martes 19/06/2018 Recolección de Trichoderma harzianum.
Desembolsado de segundo lote de Trichoderma harzianum.
Miércoles 20/06/2018 Preparación de Trichoderma harzianum.
Molienda del producto Trichoderma harzianum.
Jueves 21/06/2018 Preparación de Trichoderma harzianum.
Molienda del producto Trichoderma harzianum
Viernes 22/06/2018 Empacado hermético del producto Trichoderma harzianum.
Elaboración y redacción del informe
Tutor Industrial: Ing. José Noguera Firma: _________________________ Sello:
PLANIFICACIÓN SEMANAL
Nombres y Apellidos de los estudiantes: Rossimagaly Guevara, Marly Sosa y Elián Dávila.
Día Fecha Actividades a Desarrollar
Lunes 25/06/2018 Preparación de Trichoderma harzianum.
Molienda del producto Trichoderma harzianum
Martes 26/06/2018 Preparación de Trichoderma harzianum.
Molienda del producto Trichoderma harzianum
Miércoles 27/06/2018 Preparación de Trichoderma harzianum.
Rotulación de bolsas para el producto.
Jueves 28/06/2018 Empacado hermético del producto Trichoderma harzianum.
Elaboración y redacción del informe
Viernes 29/06/2018 Elaboración y redacción del informe.
Tutor Industrial: Ing. José Noguera Firma: _________________________ Sello:

Informe de Café-Todo acerca del Café

  • 2.
    INFORME DE PASANTIASOCUPACIONALES REALIZADAS EN EL INSTITUTO NACIONAL DE INVESTIGACIONES AGRICOLAS (INIA –MERIDA) Autores: Dávila Rivas Elián Guevara Uzcátegui Rossimagaly Sosa Rivas Marly. Mucuchachí, julio 2018
  • 3.
    REPÚBLICA BOLIVARIANA DEVENEZUELA MINISTERIO DEL PODER POPULAR PARA LA EDUCACIÓN ESCUELA TÉCNICA AGROPECUARIA ROBINSONIANA MUCUCHACHI MUCUCHACHI, ESTADO BOLIVARIANO DE MÉRIDA INFORME DE PASANTIAS OCUPACIONALES REALIZADAS EN EL INSTITUTO NACIONAL DE INVESTIGACIONES AGRICOLAS (INIA –MERIDA) Autor (es): Dávila Rivas Elián Guevara Uzcátegui Rossimagaly Sosa Rivas Marly Asesor académica: Lcda. Alba Marina Noguera Asesor Industrial: Ing. José Leonidas Noguera. Mucuchachí, Julio 2018
  • 4.
    EVALUACIÓN FINAL DEPASANTIAS Apellidos y Nombres Tutor Industrial Tutor Académico Informe y Defensa Calificació n Definitiva 1 a 20 Ptos. 40 % 1 a 20 Ptos. 30% 1 a 20 Ptos. 30% Dávila Elián Guevara Rossimagaly Sosa Marly Lcdo. Zoilo Suarez Lcdo. Omar A. Torres S. Director Coordinador de Pasantías Fecha: ____________________
  • 5.
    APROBACIÓN DEL INFORMENDE PASANTIAS Quien suscribe, Lcda. Alba Marina Noguera C.I. V-18.124.71, en condición de asesora académica designado por el departamento de pasantías, de la Escuela Tecnica Agropecuaria Mucuchachí hace constar que el informe de pasantias presentado por los estudiantes Elian de Jesus Davila Rivas C.I. V-27.587.049, Rossimagaly Guevara Uzcátegui C.I. V-27.587.380, Marly Andreina Sosa Rivas C.I. V-27.399.414, como uno de los requisitos para optar al título de Educación Media Técnica Mención Ciencias Agrícolas. Reune las condiciones y meritos suficientes para hacer APROBADO, con una calificación de ____________ puntos. Prof: Alba Marina Noguera C.I. V-18.124.713
  • 6.
    INDICE GENERAL Pág. DEDICATORIA AGRADECIMIENTO RESUMEN INTRODUCCION…………………………………………..…………………………………1 CAPITULOS I ELPROCESO DE LA PASANTIA Importancia y justificación……………………………………………………………….…..3 Objetivo general………………………………………….…………………………………...4 Objetivos Específicos………………………………………….……………………………..4 II BREVE DESCRIPCION DE LA EMPRESA Antecedentes históricos……………………………………………………………………..5 Estructura organizativa y funcional de la empresa………………………………………11 III DESCRIPCION DE LAS ACTIVIDADES REALIZADAS EN LA EMPRESA Descripción de las actividades…………………………………………………………….14 Fundamentación teórico – práctico...………………………………………….………....19 CONCLUSIONES RECOMENDACIONES BIBLIOGRAFIAS ANEXOS
  • 7.
    INDICE DE ANEXOS FotografíaNº01: Inoculación de Trichoinia. Fotografía Nº02: Molienda de arroz. Fotografía Nº03: Visita al INCES-La Azulita. Fotografía Nº04: Plantación de café INCES. Fotografía Nº05: Preparacion de muestras. Fotografía Nº06: Recolección de Trichoderma harzianum. Fotografía Nº07: Ventilacion y descascarillado de arroz. Fotografía Nº08: Preparación de bolsas con arroz. Fotografía Nº09: Adecuación de parcela demostrativa. Fotografía Nº10: Parcela demostrativa finalizada. Fotografía Nº11: Inoculación de Paecilinia. Fotografía Nº12: Observación de Paecilinia Fotografía Nº13: Vaciado en bandejas de Paecilinia Fotografía Nº14: Conteo de bolsas. Fotografía Nº15: Esterilización de arroz. Fotografía Nº16: Rotulación de bolsas. Fotografía Nº17: Esterilizacion de botellas. Fotografía Nº18: Realización de tapones. Fotografía Nº19: Desembolsado de Trichoinia. Fotografía Nº20: Molienda de Trichoinia. Fotografía Nº21: Formulación de Trichoinia.
  • 8.
    Fotografía Nº22: Empacadohermético del producto. Fotografía Nº23: Producto final. Fotografía Nº24: Molienda de paecilinia. Fotografía Nº25: Visita productores de La Calera. Fotografía Nº26: Visita productores de La Calera. Fotografía Nº27: Asesoramiento a productores. Fotografía Nº28: Visita al UPTM. Fotografía Nº29: Roya (Humeilia vastatrix). Fotografía Nº30: Antracnosis (Colletotrichum coffeanum). Fotografía Nº31: Mal de talluelo (Rhizoctonia solani). Fotografía Nº32: Llaga radical (Ceratocystis fimbriata). Fotografía Nº33: Cáncer de tronco (Ceratocystis fimbriata). Fotografía Nº34: Ojo de gallo (Mycena citricolor). Fotografía Nº35: Mal de hilachas (Pellicularia koleroga). Fotografía Nº36: Quema (Phoma sp). Fotografía Nº37: Mal rosado (Corticium salmonicolor). Fotografía Nº38: Fumagina (Capnodium sp. Y meliola sp). Fotografía Nº39: Broca (Hypothenemus hampei). Fotografía Nº40: Nematodos (Meloidogyne spp. Pratylenchus). Fotografía Nº41: Palomilla (dismycoccus Sp, planococcus Sp). Fotografía Nº42: Escamas (Coccus viridis). Fotografía Nº43: Minador de la hoja (Leucoptera coffeella). Fotografía Nº44: Gorgojo del café (Araecerus fasciculatus). Fotografía Nº45: Mancha de hierro (Cercospora coffeicola).
  • 9.
    DEDICATORIA Hace seis añosnos trazamos un objetivo y lo proyectamos hacía el futuro, sabíamos que estaba lleno de trabajos, luchas, sacrificios, constancia y dedicación. En ese ir y venir, siempre nos acompaño la fe y el amor de quienes hoy contribuyen a este logro; a todos ellos dedicamos la meta alcanzada. En primer lugar a Dios Todopoderoso y la Virgen por darnos el don de la vida, la fortaleza e inteligencia para superar los obstáculos que se presentan en el camino; por darnos la oportunidad de crecer y compartir con nuestros seres queridos. A nuestras madres Luz Erminda Uzcategui, Soli Delia Rivas y Deicy Rivas, mujeres ejemplares que con amor, humildad y sacrificio nos sacaron adelante brindándonos su cariño afecto y apoyo en todo momento esperando ansiosamente con ilusión la llegada de este triunfo. A nuestros padres Alejandro French, Argenis Sosa y Eustorgio Dávila, pilares fundamentales en nuestros logros, que con lucha incansable nos brindaron su apoyo incondicional, sembrando el deseo de superación. Por esa razón este triunfo también es para ustedes. A nuestros hermanos Juan Guevara, Sorelis Sosa, Yohan Sosa, Iedsue Dávila y Deily Dávila, que tanto amamos y junto a ellos hemos compartido sueños e ilusiones, gracias por estar presente en cada momento y que este triunfo les sirva de constancia y lucha. ¡LOS AMAMOS! A nuestros familiares, amigos, compañeros y demás personas que de una u otra forma estuvieron a nuestro lado, sus palabras fueron y seguirán siendo motivo de constancia, perseverancia y dedicación en nuestras vidas.
  • 10.
    AGRADECIMIENTO A Dios Todopoderosopor ser el mejor guía para saber que con fe esfuerzo y fe todo es posible. A nuestros padres, ejemplo de voluntad y espíritu de lucha, por sus sabias palabras de aliento cuando estuvimos por rendirnos, por las incontables veces que nos cubren con sus oraciones. Son el estímulo para llegar a donde se pretende, sin importar el tiempo ni las dificultades que se presenten. A nuestra familia, que en esta etapa la magia del cariño fue su mejor traje, su sonrisa el mejor regalo y su felicidad nuestro mayor anhelo. A la Escuela Técnica Agropecuaria Mucuchachí, por dejarnos formar parte de ella durante seis años. Allí vivimos experiencias únicas, quedando bellos recuerdos que perduraran en la mente a lo largo de la vida. A los Profesores, que día a día entregaron lo mejor de sí para ofrecernos la formación, la amistad y los sabios consejos cuando nos encontramos en un callejón sin salida. Mil disculpas si en algún momento no valoramos sus sacrificios. Al Instituto Nacional de Investigaciones Agrícolas INIA, por permitirnos desarrollar las pasantías en el área de bioinsumos. Al Personal del laboratorio de entomología, por aceptarnos como tres integrantes más de la familia, siempre con esa actitud positiva para aportar sus conocimientos y la experiencia que los caracteriza en dicha área. A nuestros Amigos y Compañeros, cuando los conocimos Dios nos hizo testigo de una de sus más hermosas obras en el cual combinó en cada corazón las virtudes de un gran ser, resultando la creación perfecta. ¡A todos mil gracias, que el señor les bendiga!
  • 11.
    INFORME DE PASANTIASOCUPACIONALES REALIZADAS EN EL INSTITUTO NACIONAL DE INVESTIGACIONES AGRICOLAS (INIA –MERIDA) Autor (es): Davila Elián Guevara Rossimagaly Sosa Marly. Asesor académica: Lcda. Alba Marina Noguera. Asesor Industrial: Ing. José Leonidas Noguera Molina. RESUMEN El período de pasantías permite al estudiante desenvolverse en el campo laboral y adquirir experiencias que le sirven al momento de ejercer una carrera profesional, es por ello que este proceso se debe cumplir obligatoriamente para obtener el título de Técnicos Medio de Ciencias Agrícolas. Las pasantías se realizaron en el Instituto Nacional de Investigaciones Agrícolas (INIA) Mérida, ubicado en la avenida Urdaneta del estado Bolivariano de Mérida, tuvo una duración de doce (12) semanas y la asignación ha sido el laboratorio Referencial de Bioinsumos, el cual tiene como función investigar y prestar servicio en el control y manejo fitosanitario de cultivos de importancia económica como café, papa, cacao, caña, con la detección de los agentes patogénicos, que ocasionan las enfermedades en los cultivos, tales como hongos, bacterias y nematodos. Este laboratorio integra una red nacional, prestando servicio a productores, estudiantes, técnicos, profesionales e investigadores con el fin de brindar todo el apoyo técnico posible, para mejorar la producción agrícola del país.
  • 12.
    INTRODUCCION A través deltiempo la agricultura ha evolucionado con la humanidad, siendo parte fundamental en el crecimiento masivo de la población mundial. El avance de la agricultura ha impactado en aspectos socio-económicos, productivos y ambientales. Para dar respuesta a la situación se ha venido incentivando el desarrollo de la agricultura endógena agroecológica en comunidades agrícolas en el país, la cual disminuye los efectos nocivos contribuyendo de esta manera con la tal anhelada soberanía alimentaria y el crecimiento del acervo cultural de un pueblo. Las distintas afecciones de diversos movimientos han dado pie a la innovación de métodos estratégicos y tecnologías, aplicadas en nuestro país por organismos dedicados al mejoramiento de la agricultura. De esta problemática se crea un Ministerio del Poder Popular para la Agricultura Productiva, tierras y diferentes instituciones con el fin de promover, ayudar y facilitar herramientas al productor, como: INIA, INSAI, INT, entre otros, las Escuelas Técnicas Agropecuarias ETA; son escuelas de estudios y formación en materia como las ciencias agrícolas. Las pasantías son un período de transición entre la etapa de formación académica y desempeño laboral, por tanto, nos interrelaciona directamente con el campo de trabajo; de igual manera esa actividad es un requisito indispensable exigido por la Escuela, así podremos optar por el título de Técnicos Medios en Ciencias Agrícolas. El objetivo principal de dicho informe está basado en las actividades, acerca del manejo agronómico del cultivo de café (Coffea arábica), diagnostico fitosanitario y sus biocontroladores para que de una forma natural controlar plagas y enfermedades. En Venezuela aproximadamente a partir del año 1800 sus principales rubros de exportación eran café, cacao y caña lo que hizo que toda la población trabajara para vivir de dichos productos pero debido a la aparición del oro negro (petróleo) hizo que el campesino abandonara las tierras para emigrar a las ciudades en busca de mejor futuro que llevo a que desaparecieran los cultivos de café de forma masiva.
  • 13.
    En el InstitutoNacional de Investigaciones Agrícolas se han estado llevando a cabo investigaciones con respecto a plagas y enfermedades del café o las más desfavorables en el cultivo como la Broca, Nematodo, Palomilla, Roya, Ojo de Gallo y Mancha de Hierro según estudios realizados son los agentes causantes del daño en las pocas plantaciones de Café que hay en Venezuela del mismo modo se las diferentes erudiciones con respecto a los bioinsumos o biocontroladores como el Trichoinia (Trichoderma harzianum), paecilinia (Paecilomyces fumasoroseus), Beauverinia (Beauveria bassiana), bactinia (Bacillus thuringiensis). Finalmente el presente informe se encuentra estructurado de la siguiente manera Capítulo I: describe el proceso de pasantías, importancia y justificación, además los objetivos que se esperan lograr durante las doce semanas de demostración práctica. Capitulo II: Se realiza una breve descripción de la empresa, destacando los antecedentes históricos, ubicación geográfica, misión, visión, objetivos, organigrama estructural y funcional de la institución. Capitulo III: Las actividades realizadas junto con las conclusiones, recomendaciones y finalmente los anexos fotográficos que evidencian las actividades vivenciales.
  • 14.
    CAPITULO I EL PROCESODE LA PASANTIA Importancia y justificación Las pasantías son una herramienta de aprendizaje donde el estudiante pone en práctica todos los conocimientos adquiridos, entiza y mejora procesos, aportando iniciativas, ideas y toma de decisiones permitiendo incrementar los conocimientos, habilidades y destrezas que se obtuvieron a lo largo de los años de formación académica, para obtener la especialidad en ciencias agrícolas. En otras palabras el mercado laboral, nacional e internacional es cada vez más exigente, por lo tanto, debemos estar lo más preparados posibles y demostrar nuestras capacidades a través del trabajo realizado en las pasantías. Cabe señalar, que las pasantías tienen como objetivo familiarizar al estudiante durante un lapso de tiempo determinado con su futuro campo ocupacional y evaluar el proceso de enseñanza-aprendizaje. Fundamentalmente, cada una de las ideas se intercambian por experiencias compartidas con personas que poseen conocimientos sobre el cultivo y el manejo del café (Coffea arábica) además de sus debidas investigaciones para así atacar plagas y enfermedades con bioinsumos que son amigables con el ambiente No obstante, obtenidos los componentes más importantes sobre el manejo agronómico de este rubro, nuestros conocimientos pueden ser implementados en las zonas cafetaleras del país y más aún en nuestra población y rescatar así esta importante plantación.
  • 15.
    Objetivos de lainvestigación Objetivo General: Participar en el establecimiento de unidades base para la producción de semilla de café con alta calidad fitosanitaria en el estado Mérida. Objetivos específicos: - Diagnosticar los recursos existentes que permitan el establecimiento de unidades para la producción de semilla de Café (Coffea arabica) con alta calidad fitosanitaria en el estado Mérida. -Planificar acciones que promuevan la producción de semilla de Café (Coffea arábica) en el estado Mérida. -Ejecutar las diferentes labores de trabajo en el establecimiento de unidades para la producción de semilla de Café (Coffea arábica). -Evaluar las acciones desarrolladas en el establecimiento de unidades de producción de semilla de Café (Coffea arabica) en el estado Mérida. - Sistematizar a través de informes expuestos las experiencias logradas durante el período de pasantías.
  • 16.
    CAPITULO II DESCRIPCIÓN DELA EMPRESA INSTITUTO NACIONAL DE INVESTIGACIONES AGRICOLA (INIA Mérida). Reseña histórica El Instituto Nacional de Investigaciones Agrícolas, INIA-Mérida antiguamente FONAIAP, fue fundado en el año 1959 como la sub-estación experimental Mucuchíes, ubicada en Mucuchíes capital del Municipio Rangel del Estado Mérida a 8 grados 46`de latitud norte y 70 grados 54`de longitud oeste y a 3100 m.s.n.m. con una extensión de nueve (9) hectáreas. Fue fundada para realizar investigaciones y atender a productores en los rubros de papa y cereales (trigo Triticum sativum Lam, avena Avena sativa y cebada Hordeum vulgare). En el año 1992 fue elevada a la categoría de Centro de Investigaciones Agropecuarias, para los rubros en papas y hortalizas y como centro de excelencia en truchas. En 1999, es adscrita al recién creado Ministerio del Poder Popular para la Ciencia y la Tecnología y en el 2001, por políticas de estado es transformado en Instituto Nacional de Investigaciones Agrícolas. Actualmente cuenta con cuatro campos experimentales: Mucuchíes en el Municipio Rangel, La Mucuy en el Municipio Santos Marquina, Fabricio Ojeda en El Valle y San Juan de Lagunillas en el Municipio Sucre. Así mismo tiene como mandato de investigación el rubro papa (Solanum tuberosum) y otras solanáceas, horticultura de pisos altos (Brasicas oleraceas, Daucus carota, Allium sativum, entre otros), cacao (Theobroma cacao), café (Coffea arabica), Estevia (Stevia rebaudiana), frutales y trucha (Oncorhynchus mykiss). INIA Mérida, es pionero a nivel nacional en producción de semillas pre-básicas y variedades nacionales en papa, huevos embrionados, alevines y trucha ración y, productos biológicos para el manejo de plagas y enfermedades. Ha desarrollado,
  • 17.
    importantes proyectos deinvestigación en sistemas de alimentación en bovinos con el uso de leguminosas forrajeras, rescate de germoplasma de cacao criollo, presta servicio de certificación de semillas de papa, análisis de suelo y fitopatología; con el mayor porcentaje de la demanda a nivel regional y de oferta de semilla pre-básica de papa de alta calidad genética y sanitaria, ovas embrionadas y alevines de trucha. La investigación se ha fortalecido a través de la participación activa de los productores, que ha permitido responder efectivamente a los problemas demandados por el sector. Así mismo, se han consolidado alianzas estratégicas para poner a disposición de los usuarios los principales insumos y tecnologías generadas, capacitación de recursos para investigación, capacitación de personal y asesoría técnico-científico. Misión Impulsar la innovación tecnológica agroalimentaria para optimizar la función producción en el sistema agroalimentario nacional, bajo la estructura social-comunal en el marco del modelo agrario socialista. Visión Somos una institución componente del sistema agrario nacional, dedicado a la innovación agroalimentaria, que fortalece los valores éticos socialista del modelo agrario vigente como instrumento para la nueva sociedad; que reconoce y promueve la cultura ancestral, tradicional, formal e informal en la consolidación revolucionaria, científica y bolivariana.
  • 18.
    Objetivo general El INIAes un organismo Público del Ministerio del Poder Popular de Agricultura y Tierra, cuyo objetivo prioritario es contribuir a la tecnificación del agro nacional promoviendo el aumento de su rentabilidad, bajo condiciones de competitividad; con la participación de los sectores públicos y privados, Nacional e Internacional. El INIA además tiene como finalidad contribuir al desarrollo sostenible del Sector Agrario, al incremento de la productividad agraria; del ingreso rural y de la oferta alimentaria; aportando así, al mejoramiento de los niveles de vida de la población nacional. Objetivos específicos -Promover la elaboración de planes de investigación y transferencia de tecnología agraria en productos estratégicos con ventajas competitiva alto potencial de mercadeo y rentabilidad. -Promover y ejecutar proyectos de investigación y planes de transferencia de tecnología agraria, con atención prioritaria a los ámbitos regionales de la Sierra, de la Selva, y de un modo complementaria al de la actividad privada en la Costa. -Promover la participación de personas naturales o jurídicas del Sector público como privado, en los Programas de Investigación y Transferencia de Tecnología Agraria. -Coordinar y promover el desarrollo de actividades relacionadas con los recursos genéticos, cautelando su conservación, preservación y manejo de los mismos en el país. -Participar y promover la integración de otros entes en el Sistema Nacional.
  • 19.
    Ubicación geográfica Como organismonacional cuenta con una Unidad Administrativa, ubicada en la ciudad de Maracay Estado Aragua, una red de centros, estaciones y campos experimentales situados en todo el país. En Mérida está conformado por una sede principal donde se llevan a cabo actividades administrativas, investigación, servicio, formación y atención al ciudadano; la cual está ubicada en la Av. Urdaneta del municipio Libertador, tres campos experimentales ubicados en La Mucuy Municipio Santos Marquina, Mucuchíes Municipio Rangel y en San Juan de Lagunillas Municipio Sucre y una unidad de producción socialista UPS Fabricio Ojeda ubicada en El Valle del municipio Libertador. Organización estructural Son órganos del Instituto Nacional de Investigaciones Agrícola. - La Junta Directiva - La Presidencia - El Gerente General - El Consejo Consultivo - Los Directores de las unidades ejecutoras. Organización funcional La Junta Directiva es el máximo órgano del Instituto Nacional de Investigaciones Agrícolas. Está integrado por el Presidente, el Gerente General, un Representante del Ministerio del Poder Popular para la Producción y Comercio y dos Representantes del Ministerio del Poder Popular para Ciencia y Tecnología,
  • 20.
    designado por lostitulares de los respectivos despachos. Todos los miembros a excepción del Presidente y el Gerente tendrán sus respectivos suplentes. Los integrantes de la Junta Directiva deberán ser investigadores activos o expertos en las áreas de competencia del Instituto. Estructura a nivel estadal Planta Sede Se encuentra ubicada en la avenida Urdaneta, edificio INIA, municipio Libertador del Estado Mérida, cuenta con un departamento administrativo, uno de investigación y servicio, cuatro laboratorios (fitopatología, suelos, entomología y pastos) Campo Experimental Mucuchíes “Eduardo Ortega” Situado a 56 kilómetros de la ciudad de Mérida vía Trasandina Mucuchíes, Municipio Rangel del Estado Mérida. Posee una superficie de 9 hectáreas, 5 son cultivables, en las otras 4 se localiza un Laboratorio de cultivos de Tejido Vegetal, un área de umbráculos, un Laboratorio de producción de insumos biológicos, Silos Rústicos de almacenamiento de papa, una estación Meteorológica, 2 galpones, 5 invernaderos, áreas de oficina, casas de vivienda y zonas verdes, donde se desarrolla la producción de propágulos y semillas prebásicas de papa, tiene 6 líneas de producción de bioinsumos: cuatro (4) en base a hongos, uno (1) a bacterias y uno (1) a virus, para el control de plagas y enfermedades en cultivos agrícolas de forma biológica.
  • 21.
    Campo Experimental SanJuan de Lagunillas Ubicado en el Estanquillo, San Juan de Lagunillas, Municipio Sucre del Estado Mérida, en el cual se realizan bancos de germoplasma de cacao, producción de semilla de cacao y cacao fermentado. Campo Experimental Truchícola La Mucuy Ubicado en el Parque Nacional Sierra Nevada, La Mucuy en el Municipio Santos Marquina, en la población de Tabay del Estado Mérida, se dedica principalmente a la producción de ovas, alevines y carne de trucha Arcoíris. Unidad de Producción Socialista “Fabricio Ojeda”: (UPS) Fabricio Ojeda, ubicada en el sector Monterrey de El Valle, en la parroquia Gonzalo Picón Febres del municipio Libertador de Mérida, ofrece trucha ración, disfrutar del proceso de producción de la trucha, pescarla o comerla en un ambiente que administra la propia comunidad. El proceso de cultivo de la trucha es competencia del INIA y la comercialización y administración del restaurante es del Ciara, mientras que el Ministerio del Ambiente les ayuda a definir el alcance de sus acciones respetando los límites ecológicos pertinentes.
  • 22.
    ORGANIGRAMA ESTRUTURAL DELINIA A NIVEL NACIONAL
  • 23.
    ESTRUCTURA ORAGANIZATIVA PARALAS UNIDADES EJECUTORAS INIA APROBADA EN RESOLUCION DE JUNTA DIRECTIVA N° 1644 DE FECHA 09/11/2011. COORDINACIÓN DE INVESTIGACION E INNOVACION TÉCNOLOGICA.
  • 24.
    INIA – Mérida Considerandola importancia de los cultivos de cada región y las fortalezas que ha desarrollado para la generación de las tecnologías aplicables a estos procesos productivos, concentra prioritariamente su producción en papa (Solanum tuberosum), cacao (Theobroma cacao), trucha (Oncorhynchus mykiss) y café (Coffea arábica). En papa (Solanum tuberosum): cuenta con un banco de germoplasma, mejorados e introducidos en el país, se han orientado esfuerzos hacia la búsqueda de mejorar los sistemas de producción existentes en el estado Mérida, a través de la evaluación y obtención de variedades de papa Solanum tuberosum, con resistencia a enfermedades y con características competitivas en el mercado. En cacao (Theobroma cacao): se ha establecido un banco de germoplasma para el rescate del cacao criollo que se encuentra en la región Pie de Monte Andino del Occidente del país. La colecta se realiza para caracterizar, conservar y difundir los genotipos criollos en aquellas zonas, donde aún persisten plantaciones con estas características que se encuentran en peligro de extinción. En truchas (Oncorhynchus mykiss): los esfuerzos se han orientado en reproducción y mejoramiento genético de las especies, logrando incrementar la fertilidad de 41,30% a 62,5%. Así mismo, se ha obtenido truchas de crecimiento rápido, 100% hembras y trípodes que reducen el tiempo de desarrollo, obteniendo la trucha ración o comercial de 250 g en un periodo más corto. En Café (Coffea arábica): los mayores impulsos hacia campesinos de la región andina para la recuperación de las plantaciones de café teniendo mejoramiento genético y creando, apoyando e incentivando a productores semilleristas.
  • 25.
    CAPITULO III DESCRIPCIÓN DELAS ACTIVIDADES REALIZADAS EN EL INSTITUTO NACIONAL DE INVESTIGACIONES AGRICOLAS (INIA-MÉRIDA) Semana N°01: Del 09-04-2018 al 13-04-2018. - Presentación ante la empresa. - Bienvenida por parte del Ingeniero Ricardo Varela - Presentación del personal del laboratorio Ing. José Noguera, Ing. Francy Urbina, Técnico Amadeo Dugarte, Técnico Yolenny Chirino y Técnico Ricardo Varela. - Recorrido por las instalaciones del Instituto Nacional de Investigaciones Agrícolas (INIA) y el Laboratorio de Entomología. - Investigación y estudio de algunos conceptos manejados en el laboratorio. - Inoculación de Trichoderma harzianum (Ver fotografía N°01). - Molienda de arroz (Ver fotografía N°02). - Montaje de Trichoderma harzianum. - Visita al Laboratorio de Fitopatología con el Auxiliar Moshran Graciani. - Siembra de bacterias y hongos. - Visita al INCES en La Azulita Proyecto café(Ver fotografía N°03-04) - Preparación de muestras de suelo (Ver fotografía N°05). Semana N°02: Del 16-04-2018 al 20-04-2018. - Recolección de Trichoderma harzianum (Ver fotografía N°06). - Ventilación arroz (Ver fotografía N°07).
  • 26.
    - Preparación delarroz en bolsas (Ver fotografía N°08). - Adecuación de parcela demostrativa de Café Monte claro (Ver fotografía N°09- 10). - Inoculación de Paecilomyces fumasoroseus (Ver fotografía N°11). - Preparación de muestras de suelo. - Culminación de parcela demostrativa (Ver fotografía N°09-10). - Desembolsado de Paecilomyces fumasoroseus (Ver fotografía N°13). Semana N°03: Del 23-04-2018 al 27-04-2018. - Descarte de Paecilomyces fumasoroseus por contaminación. - Esterilización de arroz (Ver fotografía N°15). - Inoculación de Trichoderma harzianum (Ver fotografía N°01). - Rotulación de bolsas de Trichoderma harzianum (Ver fotografía N°16). - Ventilación arroz (Ver fotografía N°07). . - Esterilización de botellas de Matrices (Ver fotografía N°17). - Realización de tapones para botellas de matrices (Ver fotografía N°18). Semana N°04: Del 30-04-2018 al 04-05-2018. - Desembolsado de Trichoderma harzianum (Ver fotografía N°19). - Mezcla de Trichoderma harzianum. - Molienda de Trichoderma harzianum (Ver fotografía N°20). - Empacado hermético del producto Trichoderma harzianum (Ver fotografía N°21-22-23). - Ventilación arroz (Ver fotografía N°07).
  • 27.
    Semana N°05: Del07-05-2018 al 11-05-2018. - Ventilación arroz (Ver fotografía N°07). - Rotulación de bolsas para el producto (Ver fotografía N°16). - Esterilización de arroz (Ver fotografía N°15). - Preparación de matrices. - Inoculación de Paecilomyces fumasoroseus (Ver fotografía N°11). - Observación de Paecilomyces fumasoroseus. Semana N°06: Del 14-05-2018 al 18-05-2018. - Desembolsado de Paecilomyces fumasoroseus. - Rotulación de bolsas para el producto (Ver fotografía N°16). - Ventilación de arroz (Ver fotografía N°07). - Molienda de Paecilomyces fumasoroseus (Ver fotografía N°24). Semana N°07: Del 21-05-2018 al 25-05-2018. - Molienda de Paecilomyces fumasoroseus (Ver fotografía N°24). - Limpieza del laboratorio de suelos. - Limpieza del cuarto de molienda. - Empacado hermético del producto Paecilomyces fumasoroseus (Ver fotografía N°21-22-23). - Molienda de arroz (Ver fotografía N°02).
  • 28.
    Semana N°08: Del28-05-2018 al 01-06-2018. - Ventilación de arroz (Ver fotografía N°07). - Investigación de café, bioinsumos y enfermedades. - Visita a productores de café en la comunidad La Calera (Ver fotografía N°25- 26). - Asesoramiento a productores (Ver fotografía N°27). - Semana N°09: Del 04-06-2018 al 08-06-2018. - Visita a la Universidad Politécnica Territorial de Mérida Kléber Ramírez (Ver fotografía N°28). - Seminarios de microbiología del suelo (Ver fotografía N°28). - Preparación del arroz. - Esterilización de arroz (Ver fotografía N°15). Semana N°10: Del 11-06-2018 al 15-06-2018. - Elaboración y redacción de informe. - Esterilización de arroz (Ver fotografía N°15). - Inoculación de Trichoderma harzianum (Ver fotografía N°01). - Supervisión del tutor académico Lcdo. Alba Noguera. - Limpieza del laboratorio. - Desembolsado de Trichoderma harzianum (Ver fotografía N°19). - Re inoculación de tr5ichoderma harzianum. - Esterilización de segundo lote de arroz (Ver fotografía N°15). - Inoculación de segundo lote de arroz con Trichoderma harzianum (Ver fotografía N°01).
  • 29.
    Semana N°11: Del18-06-2018 al 22-06-2018. - Elaboración y redacción de informe. - Zarandeo de Trichoderma harzianum. - Desembolsado de Trichoderma harzianum (Ver fotografía N°19). - Vaciado en bandejas de Trichoderma harzianum. - Preparación de Trichoderma harzianum. - Molienda Trichoderma harzianum (Ver fotografía N°20). Semana N°12: Del 25-06-2018 al 29-06-2018. - Elaboración y redacción de informe. - Observación y evaluación de Trichoderma harzianum. - Revisión y observaciones del tutor industrial. - Preparación del Trichoderma harzianum. - Molienda de Trichoderma harzianum (Ver fotografía N°20). - Rotulación de bolsas para el producto (Ver fotografía N°16). - Evaluación final de pasantía. - Actividades de culminación de pasantía.
  • 30.
    FUNDAMENTACIÓN TEÓRICO-PRÁCTICA Historia delcafé. El café Coffea arábica es un arbusto hasta de siete metros de alto, originario de la meseta de etiopia en Abisinia en el nordeste de áfrica, pertenece a la familia de las Rubiáceas, su fruto es una drupa de un bello color rojo cuando está madura. Además de la arábica existen en áfrica otros arbustos y arbustoides hasta de veintidós metros de alto tales como la Canephora del grupo de los robustoides y otros. Cuenta la leyenda que en el siglo XV un pastor de Etiopía, la patria del café, relato a unos monjes, que las cabras de su rebaño no dormían por comer y rumiar los frutos rojos de un arbusto. Los monjes averiguaron y comenzaron a preparar una infusión con estas semillas debidamente tostadas para dárselas a religiosos que debían pasar toda la noche en oración. Este es el origen del café como bebida estimulante. La historia se propago y los mercaderes comenzaron a buscar campesinos para que sembraran cafetales e iniciar el comercio del café. Este comenzó a propagarse por todo el orbe conocido. El rey Luis XIV en una visita a Holanda (países bajos), recibió de unos de los burgomaestres como regalo unas plantas de Café proveniente de Java en las Indias Orientales. El rey las hizo sembrar en Paris en el jardín de Aclimatación, y de allí pasaron a las islas de Martinica en las Antillas Menores. El Café se popularizo por todas las Antillas, el Caribe y América Central y del Sur. A Venezuela llego el café por intermedio de las Misiones Capuchinas del Caroní, en la Guayana. El padre José Antonio Mohedano lo sembró en Blandí en los alrededores de Caracas (Chacao). Don Gervasio Rubio trajo el café a su hacienda La Yegüera donde está ubicada hoy la ciudad de Rubio.
  • 31.
    A fines delsiglo XVIII Venezuela realiza las primeras exportaciones de café. Este rubro es una gran fuente de trabajo y riqueza. Continua produciendo muchas divisas. En nuestro primer renglón de exportaciones agrícolas el principal cultivar es la typica o la criolla. Existen en pequeña escala los cultivares bourbon, bourbon salvadoreño, caturra, Mundo Novo y Catuaí, entre otras la typica es la más generalizada. Y para el año 1983 alcanzan una producción 1.500.000 quintales.(Bonilla F. 1985) “señalo que el cultivo de café esta culturalmente ligado a la historia y al progreso de muchos países que lo han producido por más de un siglo” (p.28). Clasificación taxonómica. Reino: Plantae División: Magnoliophyta Clase: Magnoliopsida Orden: Gentianales Familia: Rubiaceae Subfamilia: Ixoroideae Tribu: Coffeeae Género: Coffea El café en Venezuela. Durante casi un siglo de nuestra historia, la producción y la comercialización del café venezolano en el mercado internacional constituyó la base de la economía nacional. Para 1895 Venezuela llegó a ocupar el tercer lugar entre los países exportadores de café. Fue este grano el que desplazó al cacao como el principal producto de exportación en Venezuela. En el 2002 se obtuvo la mayor producción
  • 32.
    nacional con 84.470toneladas. Durante casi un siglo de nuestra historia, la producción y la comercialización del café venezolano en el mercado internacional constituyó la base de la economía nacional. El bienestar y prosperidad de los pueblos andinos y el desarrollo de ciudades, como Maracaibo, está indisolublemente unido a la riqueza que ingreso al país por la exportación del verdadero “oro negro”, que nunca como nación, debimos abandonar. García T. (1996) narra que en la llegada del café a Europa alrededor del año 1500, se aconsejó al papa Clemente VIII prohibir el café pues representaba una amenaza de los infieles, después de haberla probado, este bautizo la nueva bebida, declarando que dejar sólo a sus infieles el placer de esta bebida sería una lástima.(P.32). Precisa que en la historia del país queda registrado que ya para el año 1830, el cacao es sustituido por el café como principal rubro de exportación en la economía nacional. El café se convierte entonces en el motor que impulsa el desarrollo de vías de comunicación fluvial y terrestre, nueva infraestructura y el desarrollo de comercios y banca pujante que lleva bienestar a los pueblos del interior del país, principalmente de los estados Mérida, Táchira, Trujillo y Zulia. Para esa época, la ciudad de Maracaibo es la principal beneficiaria del comercio internacional del café, es a través de su puerto donde el producto es llevado a Europa y Norteamérica. Para 1895 nuestro país llego a ocupar el tercer lugar entre los países exportadores con mayor producción, el segundo escaño, entre los cafés suaves. Tristemente, luego de esa fase de crecimiento y esplendor del cultivo del café en Venezuela, vendría una fase de estancamiento y más adelante de decadencia. A partir de 1925 comienza de manera significativa el descenso en el volumen y calidad del grano exportado, estando ya para 1933 en el octavo lugar entre los exportadores del grano a nivel mundial. El ocaso del rubro agrícola más importante de toda la historia venezolana, llega a su mayor punto de declive durante los últimos 15 años cuando Venezuela deja de ser
  • 33.
    un país exportadorde café. Según informaciones de algunas organizaciones, desde el año 2004 nuestro país no lleva café al mercado internacional, no obstante, según la Organización Internacional del Café hasta el 2007 aparecemos entre las naciones exportadoras de café, ha sido de tal magnitud el daño causado que la caída en la producción de café en Venezuela desde 1999 al presente año estará alrededor del 70%, pasando de 79.854 toneladas del aromático grano (1.735.956 quintales de 46 kilogramos) a aproximadamente 20.700 toneladas (450.000 quintales). Gracias a errores continuos durante muchos años, hoy Venezuela debe importar alrededor de 1.800.000 quintales de café, aproximadamente el 82 % de su consumo. Actualidad de café en Venezuela Con el paso del tiempo, hay que analizar, corresponde evaluar resultados, hechos y condiciones, del pasado y afirmamos que ha habido evolución. ¿A qué se refiere esta evolución? Hace 5 años, no tenía sentido para el mercado, que un productor de café abriera sus puertas para que los trabajadores en esta industria, entendiéramos los procesos, y ser parte de la recolecta y beneficios del café. Hoy, 2018, es casi una obligación que todos los trabajadores en el mundo del café, se conozcan entre sí, y así todos los procesos. Cada día los precios del café son más elevados, digamos que por la crisis inflacionaria de la que no quedamos exentos ninguno, pero lo que vemos con enorme satisfacción, es que esos pagos por cada quintal de café, están llegando directamente a manos de los productores, y no a intermediarios que eran los que realmente sacaban mayor beneficio, sin necesariamente haber aportado valor a la cadena. He ahí parte del trabajo que se debe hacer. Sensibilizarnos con los productores del campo. Ese es su ingreso, de ese café le da de comer a su familia y empleados. Con ese café tratan de sobrevivir económicamente, y de manera muy noble, nos siguen dando de este producto en cada cosecha. El café en el mundo está de moda y el mundo del café está en la tercera ola, lo
  • 34.
    que llamamos cafésde especialidad, specialty coffees, y en Venezuela estamos entendiendo lo que está pasando, y gracias a la globalización, podemos mantenernos al día con nuevas tecnologías, técnicas y tendencias. Gracias a todo movimiento, podemos afirmar que tenemos café de calidad en nuestras tierras, estamos redescubriendo el café venezolano, y aunque todavía falte mucho para lograr la calidad máxima que otros países productores están logrando, nos hemos dado cuenta del enorme potencial que tenemos. Entendimos que la palabra clave es educar y debemos deducir que cultivar café es un negocio (y no por la parte económica). Desarrollamos maneras particulares de proceder, estaciones y épocas, que deben quedar sistematizadas, y cada proceso documentado. Es el momento de recuperar la calidad que aún hoy, muchos importadores de café de otros países, siguen añorando de nuestro grano. Morillo A. 2004 comenta que el café llego a américa en 1689 con la apertura del primer establecimiento en Boston, la bebida gano popularidad y obtuvo el rango de bebida nacional después de que los rebeldes lanzaron al mar el té objeto de impuestos por la corona británica durante el motín del té en Boston.(P.82). Factores influyentes en la producción de café - La variedad o cultivar. - Calidad fitosanitaria de nuestros viveros. - Características físico químicas del suelo. - Nutrición. - La densidad de siembra. - El nivel de sombra. - Edad del cultivo.
  • 35.
    Como incrementar elnivel de producción en las plantaciones de café. Inicialmente, es recomendable hacer un análisis sobre el estado de las plantaciones, a través de un diagnóstico por secciones o lotes. Este debe incluir: Estado de las plantaciones de café: densidad por área, edad, variedades y estado físico. Esta información se usará para establecer programas de elaboración de almácigos de café, la forma cómo generar tejido nuevo en la plantación y las estrategias de siembras de plantas de almácigo. Estado de las plantaciones de sombra: densidad por área, edad, especies de árboles y estado físico. Conocer estos datos ayudará a programar la producción de almácigos de sombra, identificar los cafetales donde se necesita siembras de árboles de sombra y eliminar árboles donde fuese necesario, diseñar el tipo de manejo d sombra. Calidad de suelos: fertilidad, estado físico en relación a erosión, presencia de materia orgánica. Estos datos sirven para elaborar el programa de fertilización, aplicación de enmiendas y actividades culturales como protección del suelo, medidas de mitigación de erosión, entre otras. Manejo de tejido: tipo de poda, porcentaje de poda, porcentaje de respuesta y estado de los brotes. Malezas: presencia del tipo de malezas (hoja ancha-hoja angosta) porcentaje de presencia de cada tipo, clase de crecimiento (anual-perenne). Esta información permitirá seleccionar el tipo de control y el herbicida a usar si es que el control elegido es químico.
  • 36.
    Historial de producción:se tomará las últimas cinco cosechas. Permitirá conocer el potencial que tiene la plantación de café, de esta forma, fijar metas de producción por área. De acuerdo a la información obtenida en el diagnóstico de cada lote o sección que forman la plantación de café, se realiza la planificación de las actividades necesarias para recuperar el nivel de producción. El tiempo dependerá de los recursos de los que disponga el productor. Es importante considerar que la cantidad de café que se puede obtener depende directamente de la cantidad de tejido que se genere año con año. De tal manera que la consistencia en la formación de nueva área foliar, es la etapa más importante en la recuperación de producciones, complementada con un adecuado programa de fertilización, manejo de sombra, control de malezas, plagas y enfermedades. Hay dos alternativas para la generación de nuevo tejido productivo: - Siembra de almácigos - Manejo de tejido (podas) El diagnóstico indicará la densidad de plantas de café. Si es menor a 3,500 por manzana, se debe de elegir la estrategia para realizar la siembra de almácigos. Para tener densidades adecuadas hay dos alternativas: - Si la densidad de plantas está por arriba de 60 por ciento, se puede realizar una resepa en bloque compacto y resiembra en el surco para llegar al número de plantas por área definido previamente. - Si la densidad de plantas está por debajo de 60 por ciento, lo más recomendable es hacer una renovación del lote. En ambos casos, hay que considerar la longevidad y vigorosidad de la plantación, de tal manera que si está conformada por plantas de hasta 12 años, puede
  • 37.
    asegurarse que larespuesta a la resepa va a ser positiva y, por el contrario, si la plantación está conformada por plantas de más de 12 años su capacidad de respuesta será menor, por lo que se optaría por hacer una renovación total. En la medida de lo posible, debe evitarse la siembra de almácigos en forma dispersa, ya que se pierde seguimiento en su manejo, principalmente en el control de malezas. Se recomienda hacer las nuevas siembras en áreas concentradas (bloques, surcos,). En la elaboración de almácigos es necesario establecer el origen de la semilla para garantizar la calidad de la planta. La otra alternativa de generar tejido productivo nuevo es por medio de las podas, utilizando cualquiera de los sistemas y tipos. Debe podarse entre un 20 y 25 por ciento de plantas, el porcentaje depende de altitud sobre el nivel del mar en donde se encuentre la plantación. Cuando la poda se hace siguiendo un sistema como bloques o surcos, se facilita controlar estos porcentajes, pero si se selecciona el sistema de poda selectiva se dificulta controlar el porcentaje de poda, generalmente se hace de manera apreciativa. Para evitar esta situación, es recomendable hacer un muestreo del porcentaje de poda. El dato se obtiene al seleccionar un número representativo de cuerdas, contabilizar el número total de plantas y el número de plantas podadas. El promedio del total de plantas podadas se divide dentro del promedio del total de plantas por cuerda, el resultado es el porcentaje real de poda en forma selectiva. Otro aspecto importante es evitar que la planta se encuentre totalmente improductiva o "paloteada" para iniciar el proceso de poda, ya que su potencial de respuesta está relacionado a la capacidad de regeneración del sistema radicular. En una planta muy agotada la recuperación radicular es más lenta. Como ya se señaló anteriormente, la generación de tejido productivo nuevo debe complementarse con buenas prácticas en las otras actividades culturales:
  • 38.
    Manejo de sombra:el diagnóstico indicará si es necesaria la siembra de árboles de sombra, o utilizar especies de sombra temporal para tener cobertura mientras se desarrolla la permanente. Este no es sólo un recurso para regular la radiación solar, es también una forma de incorporar materia orgánica al suelo. Es importante estandarizar la cantidad de árboles por manzana y altura. Control de malezas: para seleccionar la estrategia de control de malezas se debe tomar en cuenta el tipo de malezas, topografía del terreno, erosión del suelo. De acuerdo a la clase de malezas existentes, se selecciona el herbicida a utilizar, si se considera control químico. Si el suelo está propenso a erosión o se encuentra ya cobertura en época de lluvias. Fertilización: diseñar los programas de fertilización utilizando resultados de análisis de suelos y foliar, además de tomar en cuenta el potencial de producción de la plantación. Control de plagas y enfermedades: este debe estar basado en resultados de muestreos. Establecimiento de cultivos Muestreos de suelo en una finca cafetalera. El muestreo es una de las herramientas utilizadas para determinar el contenido de nutrimentos en el suelo. Si las muestras han sido tomadas incorrectamente, los análisis del laboratorio tendrán poco valor, ya que los mismos no pueden compensar los errores que se cometen durante el muestreo defectuoso o incorrecto.
  • 39.
    Los instrumentos utilizadospara realizar esta operación son pala, machete, barreno, baldes, bolsas plásticas, lápiz y etiquetas de identificación. Tambien existen barrenos especiales que facilitan el trabajo. Procedimiento: Hacer separaciones de áreas, uniformando cuanto mas se pueda las variaciones del terreno, en cuanto a color del suelo, textura, topografía (pendiente), plantaciones por edad, manejo de cultivo, malezas presentes, entre otras. Cada área separada debe muestrearse individualmente. Toma de muestras para plantaciones a fundar. - Tomar muestras (varias submuestras de un mismo lote) de aproximadamente 15 puntos (submuestras) a dos profundidades 0-30 centímetros y más de 30 centímetros. Estas submuestras se tomaran siguiendo una ruta en zigzag distribuidas en el lote. - Para tomar una submuestra se debe limpiar el terreno, eliminando malezas y residuos vegetales, luego abrir un hoyo en forma de V a 30 centímetros de profundidad y se coloca la submuestras en el balde limpio. - Posteriormente en el mismo hoyo se toma una muestra de suelo a mayor profundidad, a más de 30 centímetros y se coloca en otro balde. - Repetir este procedimiento en las submuestras siguientes y al finalizar se mezclan todas muy bien en cada balde. Luego de llenar bolsas de 1 kilogramo para la 0 a 30 centímetros y de ½ kilogramo para la de más de 30 centímetros. Toma de muestras para plantaciones establecidas se procede de la manera indicada anteriormente, a diferencia de que las submuestras se toman en la hilera de la planta, al final de la proyección de la rama, como se indica seguidamente. Algunas recomendaciones para el manejo de las muestras de suelo.
  • 40.
    - Cada muestracompuesta se deberá identificar con su localización, edad de plantación, pendiente del terreno y otra información pertinente sobre el manejo y desarrollo del cafetal. - La época de muestreo debe ser 1-2 meses antes de la siembra, plantaciones de 1- 2 años se les realiza antes de la entrada de lluvias y en cafetales adultos inmediatamente antes de la cosecha - No se deben tomar muestras en suelos con demasiada humedad, residuos de materia orgánica, cerca de caminos o carreteras, plantaciones recién fertilizadas. Material de siembra. De una buena selección del material de siembra dependerá en gran medida que el manejo y rendimiento del cultivo sean los esperados por el productor. Se deben tener en cuenta las variedades de café adaptadas a las condiciones locales, como condiciones de clima, altitud (altura sobre el nivel del mar), respuesta al ataque de plagas y enfermedades y calidad del producto. Una buena definición del material podrá disminuir los costos de los requerimientos fitosanitarios en el vivero (almácigo), el establecimiento y el manejo cultural. Se debe solicitar al asesor técnico que recomiende la variedad más apta para su finca. Esta orientación es importante para considerar los aspectos de producción y manejo de cultivo y desde el principio, implementar el manejo de Buenas Prácticas Agrícolas. Luego de seleccionada la variedad, se define la fuente de la semilla. En caso de ser una variedad mejorada, ésta debe adquirirse en los lugares confiables de distribución, tales como institutos cafetaleros del país, gremios, centros de investigación o universidades que tienen el servicio de provisión de semilla certificada. Si se usan variedades disponibles en la Finca o unidad productiva, se puede hacer una adecuada recolección del material de siembra tomando en cuenta las siguientes recomendaciones: Seleccione árboles
  • 41.
    (plantas) de unlote de café representativo de la variedad seleccionada. Seleccione árboles sanos, productivos y vigorosos. Recolecte frutos en su punto óptimo de madurez de la parte media de las ramas. Puede realizar una prueba determinando el porcentaje de café vano o frutos que flotan en un recipiente con agua. El porcentaje de flotes de café para semilla debe ser menor del 5%. Las despulpadoras, manuales o de motor deben estar bien calibradas para evitar daño a las semillas. Realice la fermentación natural, cuidando el tiempo de fermentación, si éste excede el necesario para remover el mucílago, se puede afectar la germinación de las semillas. Lave con agua limpia y retire los granos vanos o flotes. Selección de una buena semilla de café. Seleccionar plantas sanas y con buena producción para tomar la semilla. Recolectar semillas de una misma variedad, acordes a las condiciones de la unidad de producción de plantas madres seleccionadas se verifica si las semillas son vanas (sin embrión) cosechar 100 frutos maduros de las plantas seleccionadas, luego colocar los frutos en un recipiente con agua y observar si flotan. Si emergen más de 7 frutos no sirve para semilla porque el porcentaje de granos vanos es muy alto, si por el contrario flotan menos de 7 se puede cosechar. Recolectar o cosechar la cantidad de semillas que necesita, tomando en cuenta que de 5 kilogramos de cerezas se obtiene 1 kilogramo de semilla; así mismo, 1 kilogramo de semilla produce entre 2.500 a 3.000 plantas aproximadamente. Manejo de la semilla. Se deben despulpar las cerezas con la mano para no dañar el grano. Si es bastante cantidad se debe hacer con una máquina despulpadora bien graduada para
  • 42.
    que no muerdao dañe el embrión de la semilla, una vez despulpada se deja la semilla en un recipiente o tobo sin agua para que cumpla el proceso de fermentación. Pasado el tiempo de fermentación se procede a lavar bien la semilla hasta que expulse todo el mucílago, así mismo se deben eliminar todas las semillas que floten. Posteriormente se colocan a la sombra por poco tiempo para que sequen, una vez secas, se eliminan los granos en forma de caracol, triángulo, deformes y mordidas o que le falten pedazos, esta selección es manual. Se debe sembrar la semilla lo más pronto posible después de haberla seleccionado. Si se necesita guardar durante algunos días se debe meter en recipientes secos de vidrio y deben ser tapados. También se puede guardar la semilla en bolsas de papel que deben cerrarse una vez que estén llenas y ser almacenarlas en frío a una temperatura de 4°C. Establecimiento de germinadores. Un buen germinador debe cumplir con los siguientes requisitos: - Próximo a la finca o al sitio de la siembra definitiva. - De fácil acceso. - Plano o con una pequeña pendiente de 2%. - Con disponibilidad de agua. - Buen drenaje. - Cercado para evitar daños por animales. - Protegido de los vientos. - Libre de nemátodos, parásitos, microscópicos que dañan las raíces del café, debe hacerse un análisis previo de nemátodos en los suelos.
  • 43.
    Época de establecimiento:Cuando no se dispone de riego para las plantaciones los germinadores deben establecerse considerando la época de lluvia de la zona donde se quiere sembrar el café. Se debe tomar en cuenta que las plantas germinan entre 45 a 60 días, dependiendo de la variedad de café y luego deben estar de 4 a 6 meses en el vivero. Tipos de germinadores: Se pueden construir germinadores permanentes o temporales, eso dependerá del tipo de materiales que se utilicen en su construcción. En general se pueden utilizar: - Bloques o ladrillos para semillero permanente - Madera, orillones, tablas, bambú o vástago de cambur, para semillero semipermanente - Arena lavada de río - Cobertura de hojas de helechos, concha de arroz, aserrín de maderas dulces. - En zonas donde llueva mucho se debe disponer de techo que impida el exceso de humedad - Para la construcción del techo temporal se pueden emplear hojas de musáceas, pasto, caña, maíz o helecho Diseño: Las dimensiones del semillero dependerán de la cantidad de plantas que se quieran producir, considerando que 1 kilogramo de semillas contiene entre 2.500 a 3.000 semillas, de esa cantidad germinarán unas 2.000 chapolas cuando el porcentaje de germinación es 90%. Se debe calcular 10% más por las plantas que salen deformes, con raíz bífida, cuello de cisne y 10% más de plantas que no germinan. El ancho ideal es de 1 a 1,20 metros, por un largo no mayor de 15 metros y una altura de 20 centímetros. Distancia entre germinadores 60 centímetros para permitir el manejo. El semillero debe estar orientado en dirección este – oeste y
  • 44.
    seleccionar un lugardonde no haya demasiada corriente de aire, ya que se puede desecar. Para los germinadores se usa por lo general arena lavada, fango de río o su mezcla. Desinfección del sustrato para semillero y vivero: Para lograr un buen crecimiento de las plantas y asegurar la calidad para que a futuro den buenos frutos es imprescindible la desinfección de los sustratos para germinadores y viveros a ser utilizados para las primeras etapas del café. Para ello se pueden usar las técnicas siguientes: Agua hirviendo: consiste en hervir agua, la cantidad dependerá del tamaño del germinador, y aplicar sobre la arena de manera que cubra de forma pareja y humedezca hasta el fondo. Esta técnica se debe repetir mínimo unas 3 veces. Se recomienda combinar con otras técnicas para asegurar un buen resultado. Solarización: consiste en colocar el sustrato o arena extendidos de forma uniforme paralela al suelo, con una altura máxima de 15 centímetros sobre un plástico transparente o negro. Se moja bien con agua, asegurándose que el sustrato se moje en toda su profundidad. Se dobla el plástico (hallaca), cuidando que quede bien cerrado para lograr una buena desinfección. Se debe ubicar en un sitio despejado que reciba buena radiación solar la mayor parte del día. Se abre el plástico una vez por semana, se vuelve a mojar bien y se vuelve a tapar. Se repite este procedimiento tres veces durante tres semanas Combinación de las dos anteriores: para un mejor efecto se debe combinar la aplicación del agua hirviendo con la solarización. Complemento aplicación de Trichoderma sp: Después de haber aplicado las técnicas anteriores se remueve el sustrato, se llena el semillero o las bolsas de vivero y se aplica el hongo benéfico Trichoderma, diluir un sobre de 150 gramos en 20 litros de agua, colar con franela para no tapar las boquillas de las asperjadoras y aplicar al final de la tarde.
  • 45.
    Una vez terminadoel proceso de desinfección del sustrato, se debe tomar una muestra compuesta de un kilogramo del preparado tomada de varios sitios y profundidades dentro de 15 centímetros. Debe ser llevada a un laboratorio donde realicen análisis fitosanitarios, el INSAI y el INIA prestan estos servicios, los resultados de los análisis son entregados en 15 días. Es preferible asegurarse que el sustrato este bien desinfectado y libre de nemátodos antes de sembrar la semilla o llenar las bolsas para el vivero. Siembra de la semilla: Antes de la siembra se debe haber aplicado el Trichoderma en el germinador, al final de la tarde del día anterior. Para desinfectar la semilla se sumergen en un tobo con agua, se agregan 75 gramos por tobo de Trichoderma y se dejan sumergidas por 15 minutos. La siembra se realiza al voleo, asegurándose que las semillas queden bien distribuidas y no queden montadas unas sobre otras, se debe utilizar 1 kilogramo de semillas por metro cuadrado de semillero. Se cubren las semillas con arena suelta ya desinfectada y sobre éstas se colocan hojas de helecho, sacos de fique, de sisal u otros y se riega. Se pueden usar otros recipientes como gaveras, cajones, cestas plásticas, entre otros como alternativa artesanal de germinadores. Se debe aplicar riego una vez al día o dos dependiendo de las condiciones climáticas de la zona. Lo importante es mantener la humedad en el germinador. Cuándo inicia la emergencia de los fosforitos, a los 30 o 45 días de sembradas las semillas, se retiran las hojas de helecho u otra cobertura y se coloca el techo (si no lo tiene) que debe tener una altura entre 0,80 a 1,00 metro, para proteger a las plántulas del sol. Las plantas estarán en el semillero hasta que formen las chapolas que son la emergencia de hojas redondas. Se recomienda realizar el trasplante cuando se está formando la chapola ya que el daño a la raíz es menor.
  • 46.
    Establecimiento de viveros Duración:El tiempo de permanencia de las plantas en el vivero depende del tipo de manejo y del tamaño de la bolsa que se utilice, así por ejemplo, si se usan abonos orgánicos, éstos aceleran los procesos vegetativos y las plantas crecerán más rápido. Por otro lado, si se usan bolsas de poco tamaño, las plantas deben ser trasplantadas rápido al terreno para que no se enrolle la raíz (rabo de cochino). Para establecer el vivero también se debe considerar la época de lluvia de la zona, así por ejemplo en la región central y parte de la occidental, el período de lluvias dura unos 5 a 6 meses y comienza a finales de mayo o principios de junio. En la zona andina existen dos períodos de lluvia, por lo que el trasplante debe coincidir con el comienzo de uno de estos períodos. Selección del sitio: Las características son parecidas al establecimiento de los germinadores, considerando además que éstos deben ser establecidos a alturas menores a los 1.400 metros sobre el nivel del mar. Materiales requeridos: Tierra o sustrato. - Debe ser suelta y cernida. - De textura liviana a media (franca, franca arenosa). - Libre de nemátodos parásitos. - Buen contenido de materia orgánica. Bolsas: Se recomienda el uso de bolsas de polietileno negro con capacidad para 1 kilogramo de sustrato. Con medidas de 22 centímetros de altura y 12 a 15 centímetros de ancho. Si las plantas deben estar más tiempo en el vivero, porque no se pudo programar el establecimiento del vivero con la época de lluvia para el trasplante, se deben usar bolsas de 2 kilogramos y con mayor altura para evitar que las plantas formen el “rabo de cochino” (raíz pivotante enrollada por falta de espacio
  • 47.
    para su crecimiento).Se pueden usar tubos PVC, latas abiertas por ambos lados para llenar las bolsas. Establecimiento del vivero. - Limpiar y aplanar el terreno donde se colocarán las bolsas, usando una pendiente de 2 a 3%. Si se colocan sobre el suelo, se debe poner piedra picada para evitar la acumulación de agua. - Las bolsas se colocan en eras (filas) de 10 bolsas de ancho, colocadas juntas, sin espacio entre ellas y de máximo 20 metros de largo. - Se recomienda el espacio entre eras (pasillo) de 60 centímetros para facilitar el trabajo con las plantas. Éste debe estar cubierto por piedra picada, plástico o aserrín, para evitar el crecimiento de malezas. - Orientar la ubicación de las eras en dirección a la salida del sol de este - oeste. Trasplante: A la bolsa Para realizar el trasplante se debe considerar lo siguiente: - Las bolsas deben estar llenas hasta el borde de la bolsa. - Regar los germinadores el día anterior del trasplante con el fin de aflojar el sustrato de manera de poder sacar más fácil las plántulas sin dañar la raíz. - Aplicar riego a las bolsas, previo al trasplante. - Abrir un hoyo en el centro de las bolsas con una estaca (3 a 4 centímetros de diámetro) de punta aguda. Selección de plántulas: Deben escogerse plántulas vigorosas con buena raíz y abundantes pelos absorbentes, debe descartarse las plántulas con raíces bífidas (dobles), deformes o que presenten enfermedades.
  • 48.
    - Sembrar unaplántula por bolsa, colocando la raíz en el hueco hecho con la estaca cuidando que la raíz no se doble y apretando con los dedos los espacios, cuidando que no queden bolsas de aire en la raíz, porque se secarán las plantas, o para que la raíz no se doble forme cuello de cisne. - Cuidar que el cuello de la planta quede al ras con la superficie de la tierra de la bolsa. Manejo agronómico del vivero Riego La frecuencia del riego en el vivero dependerá de las condiciones ambientales de la zona donde se estableció. En época seca el vivero debe regarse todos los días, especialmente los primeros tres meses. Después puede ser interdiario (un día sí y otro no), para mantener la humedad de la tierra. Se recomienda regar al final de la tarde o a primeras horas de la mañana. Desmalezado: Las bolsas deben estar libres de hierbas antes del trasplante. Durante el crecimiento de las plantas, el desmalezado debe ser manual en las bolsas y con ayuda de escardilla en las calles (entre las eras). Si se coloca piedra picada, aserrín o plástico en las calles, se reduce al máximo la presencia de malas hierbas. Fertilización: La fertilización puede aplicarse en: - En el momento de la preparación del sustrato se agrega una parte de abono orgánico sólido, pulpa de café compostada, cachaza de caña, vermicompost de lombriz, por dos partes de tierra y una de arena. - Durante el crecimiento de las plántulas. En 2013 se probaron varios tipos de abonos orgánicos en diferentes viveros de café y se evaluaron los resultados. Los mejores resultados se obtuvieron con la aplicación de Té de Estiércol al 20% más vermicompost de lombriz líquido al 10% y en segundo lugar, la aplicación de té de estiércol al 20% más el uso de Azotobacter (1 Litro Azotobacter por 100 Litros agua), evidenciándose que la aplicación de Té favorece el desarrollo de toda la planta.
  • 49.
    Aplicación de losabonos. - Los abonos orgánicos líquidos recomendados se comienzan a aplicar cuando la planta presenta 2 hojas verdaderas. - Se aplican 60 mililitros por/planta (un vaso pequeño de café) una vez por mes en bolsas de 1 kilogramo, hasta la fecha que se vayan a trasplantar las plantas. - Cuando las plantas presentan más de 3 pares de hojas, se pueden aplicar la mezcla de forma foliar, sin dejar de aplicarlo también en la tierra de la bolsa. Plan Fitosanitario: Para evitar el ataque de hongos, otras enfermedades o plagas deben seguirse las indicaciones siguientes: - Usar variedades de café que sean de alta producción, que además sean tolerantes o resistentes a plagas o enfermedades, por ejemplo la variedad INIA 01 es tolerante a la roya (Hemileia vastatrix). El INIA Táchira liberó en 2012 una variedad de café (Monte Claro) que es tolerante al nematodo que afecta a los cafetales (Meloidogine exigua y Meloidogine incógnita), que forman nudos en las raíces y (Pratylenchus coffea) que causa pudrición de las raíces jóvenes. - Para evitar la aparición de enfermedades fungosas (ocasionadas por hongos) se recomienda aplicar el hongo benéfico Trichoderma sp. en la desinfección del sustrato, en el trasplante, y al mes. Si el clima está muy lluvioso o baja la neblina por varios días seguidos, de debe reforzar la aplicación del trichoderma. Uso de trichoderma: medio sobre de 150 gramos (concentrado INIA) diluido en 20 litros de agua. Se debe colar con una franela limpia para que no tape las boquillas de las asperjadoras. Se aplica al suelo de las bolsas y sobre las plantas, a primera hora de la mañana o al final de la tarde. Si está lloviendo no importa porque el hongo trichoderma crece en el suelo y facilita su entrada. Si llueve, no debe aplicarse sobre las hojas, sólo en el suelo. - Si aparece el hongo mancha de hierro (Cercospora coffeicola) que se manifiesta por exceso de humedad y no se ha utilizado de forma preventiva el trichoderma, se puede utilizar oxicloruro de cobre (según indicaciones del empaque).
  • 50.
    - Para elcontrol de plagas, se pueden usar trampas amarillas pegajosas para el control de áfidos y chupadores, mosca minadora, entre otros. - El uso de té de estiércol de forma foliar previene contra el ataque de insectos plaga porque tiene efecto repelente. Preparación de abonos orgánicos. Existen diversos tipos de abonos orgánicos, por lo que su aplicación depende de los materiales que disponga el productor en su parcela para elaborarlos, el tiempo que tarden en prepararse y su efectividad comprobada para el rubro café. Los abonos más utilizados son: - Té de estiércol (té de bosta). - Vermicompost de lombriz líquido. - Azotobacter (INSAI). - Solubilizador de fósforo (INSAI). - Extracto de raquis de plátano (Terrandina – CIARA). Té de estiércol: consiste en colocar en una pipa de plástico de 200 litros, 50 kilogramos de bosta de vaca semisólida (no seca porque tarda mucho en estar listo el abono), completar la pipa con agua limpia. La pipa debe colocarse bajo sombra y debe estar tapada. Revolver todos los días para que se oxigene el preparado, así los microorganismos que descomponen la bosta actúan más rápido. En zonas bajas (menor a 400 metros sobre el nivel del mar) está listo a los 40 a 45 días; en zonas intermedias (400 a 1.000 metros sobre el nivel del mar) entre 50 a 65 días y a mayores alturas, entre los 65 y 80 días. El Té estará listo cuando el contenido toma un color marrón oscuro y tienen olor a tierra húmeda. Es rico en fósforo, potasio, calcio y magnesio.
  • 51.
    Vermicompost de lombrizlíquido: es un abono orgánico que resulta del lavado del vermicompost sólido en una relación de una parte de sólido por 5 a 15 partes de agua. Su color es ámbar y puede ser claro u oscuro dependiendo de los materiales del sustrato con que se alimentaron las lombrices y no del número de veces que se recicle el líquido (volver a pasar por el sustrato con lombrices). Es rico en micronutrientes y sustancias estimuladoras del crecimiento, tiene nitrógeno, además de otros macronutrientes, no contiene ácidos húmicos por lo tanto no debe llamarse “humus líquido”. Azotobacter: es una bacteria fijadora de nitrógeno atmosférico. Su aplicación permite que las bacterias puedan tomar el nitrógeno que está en el aire y colocarlo en las cercanías de la raíz de las plantas para que éstas puedan utilizarlo en su nutrición. La efectividad de la fijación de nitrógeno depende de las condiciones del suelo, de la calidad de la cepa de la bacteria y de su uso. Solubilizador de Fósforo: son bacterias que permiten hacer soluble y más aprovechable para las plantas el fósforo que está fijado en el suelo y que de forma natural no están disponibles para las plantas. Actualmente ambas bacterias son producidas por INIA Aragua (laboratorio de biofertilizantes – CENIAP, Edificio. 1) y multiplicadas por laboratorios del INSAI. Extracto de raquis de plátano: consiste en utilizar los raquis (tallos) o machin subproductos de la producción de plátano, que quedan cuando se arreglan éstos en manos. Se repican los raquis, se colocan hasta completar un tanque de 2.000 litros que debe estar conectado con filtro a otro tanque de 1.000 litros. Se dejan macerar por 2 a 3 meses. Cuando el nivel del primer tanque ha bajado, se vuelve a completar hasta arriba con más raquis. En el tanque pequeño se acumulará el extracto. Éste debe tener una coloración marrón. Antes de usar, debe hacerse un análisis de acidez (pH) y conductividad eléctrica (CE) (salinidad). El pH debe ser menor a 8,0 y CE menor a 4,0.
  • 52.
    Plan café delINIA. El Plan Café, es una de las estrategias claves del Ejecutivo Nacional para impulsar el desarrollo de la agricultura en el país. Se busca mejorar la calidad del cultivo. Este plan integral implica el desarrollo de las vías agrícolas, asesoría técnica y suministro de herramientas a los caficultores. El Gobierno del presidente Hugo Chávez Frías planteo el rescate de todos los sectores productivos del país. En el terreno agro productivo, ha sido crucial la recuperación de las tierras abandonadas y su consecuente entrega a los campesinos. "Tierras y hombres libres" es la meta, obedeciendo el mandato constitucional de ir contra el latifundio y recuperar espacios para los hombres y mujeres de la Patria de Bolívar. El rescate del café, es una de las metas de estado del Gobierno Bolivariano. A través del Plan de Desarrollo Integral Agropecuario, se han creado sistemas de financiamiento y planes de acción rápida puestos en marcha por el Ministerio de Agricultura y Tierras junto con el Instituto Nacional de Investigaciones Agrícolas. Todo con el objetivo de garantizar un exitoso regreso del café venezolano a las mesas nacionales y de todo el mundo, y lo más importante, un sistema de trabajo para los agro productores y campesinos venezolanos. Los recursos para los productores cafetaleros, son garantizados por el Fondo de Desarrollo Agropecuario, Pesquero y Forestal (Fondafa), como organismo adscrito al Ministerio para la Economía Popular. Hasta los momentos, han otorgado créditos a los pequeños productores de café por el orden de 220 millardos de bolívares. El esfuerzo conjunto de las instituciones, busca generar una acción integral que beneficie a los trabajadores del campo. En este proceso participan los ministerios de Agricultura y Tierras y para la Economía Popular, a través de sus entes adscritos: INTI, CVA, INIA, INSAI y Fondafa.
  • 53.
    El Plan Cafébusca tres cosas fundamentales: garantizar el abastecimiento del café en el país, ya que es un elemento de consumo importante para todos los venezolanos; el desarrollo de las vías agrícolas; infraestructura y el suministro de los insumos necesarios para que los productores tengan las herramientas para el trabajo. Además, el nuevo modelo de desarrollo, busca tener mayor sustentabilidad en lo ecológico para erradicar el uso de los agroquímicos, pesticidas y fertilizantes químicos que van en detrimento de los recursos naturales, por ello se les está brindando financiamiento y apoyo a los tres elementos que conforman la producción de este rubro: mantenimiento, fundación y la renovación. En Venezuela, como en otras naciones de Latinoamérica, el café se convirtió en un producto no sólo de importancia económica, sino cultural y hasta turística. Esta bebida, que siempre ha estado y estará en las mesas de todos los venezolanos, forma parte de los hábitos diarios del venezolano, ya que, su aroma deleita y estimula los sentidos. Variedades mejoradas por INIA. Monte Claro: Proviene del cruce original entre una planta de la variedad Villa Sarchi y el Híbrido de Timor (Sachimor), efectuado en 1967, Monte Claro es un cultivar de porte bajo, arquitectura compacta muy desarrollada y copa cónica; expresada en relación a la altura entre el número de ramas y grado de compactación, similar al cultivar comercial Caturra, cultivar muy comercial y que se encuentra sembrada en todas las regiones cafetaleras de Venezuela. , es un cultivar de alto rendimiento y precoz para su producción, por lo que se hace necesario un buen manejo agronómico de mediana tecnología (aplicación de fertilizante, desmalezado y platoneo); el productor debe tener un conocimiento claro sobre el cultivar y sus requerimientos para lograr el máximo potencial de sus lote de producción. Así mismo, esta presenta frutos más grandes (café gourmet), de color rojo cuando están maduros, con una punta aguda en el extremo del fruto.
  • 54.
    INIA 01: Esuna multilínea compuestas por líneas de Catimores, Cavimores y cruces de ellas con germoplasmas de origen etíope. La variedad es una variedad compuesta, de amplia base genética y con resistencia horizontal al patógeno es muy dinámica; ya que si una línea particular es vencida en su resistencia y se afecte el nivel económico de producción, fácilmente podrá ser reemplazada por otra, manteniendo así una tolerancia duradera en el tiempo. La alta producción de café cereza por planta, con bajo porcentaje de granos vanos y alta relación de café oro/café cereza obtenidos en los diferentes pisos cafetaleros de Venezuela. La variedad INIA 01 presenta tolerancia a la roya, en tal sentido se elimina el uso de productos químicos para su control, pero es susceptible a cercóspora (Cercospora coffeicola), presenta una arquitectura, expresada en altura, numero de ramas y grado de compactación, similar al cultivar comercial Catuaí sembrado en la mayoría de las regiones cafetaleras de Venezuela. Diagnostico fitosanitario en el cultivo de café. ¿Qué es una enfermedad? Son originadas por microorganismos como bacterias, hongos, virus y microplasmas, que causan perdidas en la producción del café. Las enfermedades atacan en diversas etapas al café, en fase de crecimiento y en fase de producción. En el almacigo (vivero), ataca la chupadora, la cercospora y alternaria. En plantas en crecimiento ataca el minador de hojas, la cercospora, pulgón, la hormiga cortadora y los nematodos. En plantas de producción le atacan el ojo de gallo, broca, arañero, roya, pie negro, y antracnosis. ¿Qué son plagas?
  • 55.
    Población de organismosanimales perjudiciales, que al alimentarse de los cultivos ocasiona daños económicos estos son (insectos, caracoles, aves, roedores). ¿Cómo realizar el diagnostico fitosanitario en el cultivo del café? - Determinación de las circunstancias particulares del caso: clima, relieve, distribución de la enfermedad en el campo historial; aplicación de fertilizantes, insecticidas, nematodos, herbicidas, carencia de oxigeno y de luz, exceso de radiación solar y entre otras - Observación de síntomas visuales presentes en la planta. - Toma de muestra para realizar análisis fitopatológico Observar el síntoma o el posible agente causal de la enfermedad y luego proceder a la muestra. - En el tejido vegetal se debe elegir la planta en donde se observa el problema. - Cuando son síntomas localizados en flores, fruto, hojas, raíces, se toma la muestra con uno o dos órganos afectados completos y parte sana. - Se debe tratar de llevar la muestra al laboratorio el mismo día que la toma del campo. - En caso de que se dificulte el traslado de la muestra el mismo día, se recomienda colocar en un ambiente fresco preferiblemente refrigerarla, en bolsa de papel y luego plástica para evitar que se marchite. - En muestra de suelo se recomienda tomar aproximadamente un kilo gramo de la unión de la sub muestra. Tipo de análisis que se realiza: - Micología - Nematología - Bacteriología
  • 56.
    Principales enfermedades delcafé Roya (humeilia vastatrix) (Ver fotografía N°29) Taxonomía Reino: Fungi División: Basidiomycota Clase: Pucciniomycetes Orden: Puncciniales Género: Hemileia Especie: H. Vastatrix Produce manchas de 1 o 2 cm de diámetro. Lizas y amarillas en el haz y recubierta de un polvillo amarillento por el envés de la hoja. Produce daños en el cultivo como: caídas de las hojas prematuras, retardo de crecimiento en las plantas jóvenes y muerte regresiva en plantaciones viejas. Cadenas M. (1974) “Indica que la roya es la principal enfermedad de la roya, causada por el hongo humeilia vastatrix provoca la caída prematura de las hojas, lo que debilita la capacidad fotosintética del árbol, debilita a los árboles enfermos y puede desembocar en la muerte del cafeto” (P.170). Proceso de infestación y diseminación de la roya. La roya crece en los poros o estos que permiten la fotosíntesis de las plantas de café, con el tiempo las hojas ya no crecen, se caen y se debilita las plantas hasta morir.
  • 57.
    Infección: cuando terminala época lluviosa. Las esporas germinan y penetran en las hojas. Las esporas se instalan en el envés y penetran por los estomas. Germinación: instalado en su huésped, las esporas comienzan la germinación. Hasta convertirse en hongo requiere suficiente humedad y sombra. Esporulación: luego de 33 días de infestación aproximadamente. El hongo produce esporas en forma de polvo anaranjado. Defoliación: se desprenden las hojas severamente dañadas, generalmente son las partes superiores de la planta. Diseminación: las esporas se liberan por el viento, la lluvia, y contaminación hojas y otras plantas. Antracnosis (Colletotrichum coffeanum) (Ver fotografía N°30) Taxonomía Reino: Hongos Filo: Ascomycota Subfilo: Hezizomycotina Clase: Sordariomicetos Orden: Glomerellales Familia: Glomerellaceae Género: Colletotrichum Especie: C. Coffeanum - Se presenta en cafetales mal abonados sobre tejidos afectados por otras enfermedades. Por daños de insectos o por maltrato en las labores de cultivo.
  • 58.
    - Pudre loscogollos y tumba las hojas de la planta. - En los bordes y las puntas de las ramas aparecen manchas irregulares de color café oscuro. - Los granos verdes y pintones atacados se manchan y las ramas se tornan negras y secas. Mancha de hierro (Cercóspora coffeicola) (Ver fotografía N°45) Taxonomía Reino: Hongos Familia: Mycosphaerellaceae Filo: Ascomycota Subfilo: Pezizomycotina Clase: Dothideomycetes Orden: Capnodiales Género: Cercospora Especie: M. Coffeicola - Ataca el follaje y el fruto del café. - En las hojas aparecen pequeñas manchas circulares de color marrón rojizo. - A medida que crecen las manchas del centro de esta se torna gris claro y se rodea de un anillo rojizo. - Cuando el ataque es fuerte ocasiona la caída de hojas y frutos. - En la cereza atacada la pulpa se pega a la semilla y provoca la ¨mancha en el café pergamino. - El ataque se agrava debido: al ataque de nematodo. Fallas de trasplante del café en el campo. - Deficiencia de nitrógeno, mayor incidencia en viveros. Plantaciones sin fertilizar.
  • 59.
    Mal del talluelo(Rhizoctonia solani, Fusarium sp.) (Ver fotografía N°31) Taxonomía Reino: Fungi Filo: Basidiomycota Clase: Hyphomycetes Subclase: Incertae sedis Orden: Agonomicetaceae Género: Rhizoctonia Especie: R. Solani El ataque de estos hongos solos o asociados, se dan en el semillero y no se nota por los parches de tallitos doblados y ¨cabecitas¨ negras podridas o reducción del diámetro del tallo al nivel del suelo, con constricciones oscuras en esta parte del tallo, así también, cuando habré su par de hojas del cotiledón (mariposa o chapola) y cuando tiene ya su primer par de hojas formadas (cola de perico). Los síntomas típicos son lesiones café oscuras en la base del tallo, las plantitas se doblan, se marchitan y luego se mueren, generalmente en parches. Cáncer de tronco o yaga del café (Ceratocystis fimbriata) (Ver fotografía N°32-33) Taxonomía Reino: Hongos División: Ascomycota Clase: Sordariomicetos Orden: Microscolas
  • 60.
    Familia: Ceratocystidaceae Género: Ceratocystis Especie:C. Fimbriata. - El hongo penetra el café, a través de una herida, luego avanza por el tejido sano hasta rodear el tallo por completo. - Produce manchas en la corteza del tronco o tallo que tiende a agrietarse; después se revienta y abre. - Al remover la corteza se comprueba la presencia de muchas necróticas de tejido infectado. - Cuando la enfermedad se encuentra en estado avanzado, las hojas se vuelven amarillas y el café presenta un aspecto marchito y decaído, poco tiempo después las hojas caen la planta se seca y muere. - Ataca principalmente el tronco, pero también suele invadir las ramas. - Un ataque fuerte de cáncer puede acabar con un café adulto en un periodo de 2 o 3 años. Ojo de gallo (Mycena citricolor) (Ver fotografía N°34) Taxonomía Reino: Fungi. Filo: Basidiomycota. Clase: Basidiomycetes. Subclase: Agaricomycetidae . Orden: Agaricales. Familia: Mycenaceae. Género: Mycena. Especie: M: citricolor. - Se produce por el exceso de sombra, y donde hay alta humedad relativa (cerca de
  • 61.
    arroyos y quebradas) -Ataca Hojas y frutos en todos sus estados de desarrollo y se observa como una mancha redonda hundida y de diferente tamaño, tomando un color amarillento volviéndose pardo al final. - Los niveles de infección de ojo de gallo son altos donde la precipitación, el poco manejo de poda y el mayor número de hijos por planta favorecen el desarrollo del hongo. - Causa la pérdida del follaje del café, el debilitamiento de la planta y la baja en producción. Mal de hilachas arañeros (Pellicularia koleroga) (Ver fotografía N°35) Taxonomía Reino: Hongos. Filo: Basidiomycota. Clase: Bgaricomycetes. Orden: Cantharellales. Familia: Ceratobasidiaceae. Género: Pellicullaria. Especie: P. koleroga. - Ataca ramas hojas frutos tiernos que se presentan en lugares con abundantes lluvias y alta humedad relativa. - Las hojas secas desprendidas de las ramas permanecen pegadas a ellas por medio de unos hilos blancos. - Los frutos atacados se secan y se desprenden. - La enfermedad avanzan ascendentemente invadiendo ramas, hojas frutos y tallos.
  • 62.
    Quema o derrite(Phoma sp) (Ver fotografía N°36) Taxonomía Reino: Hongos. División: Ascomycota. Clase: Dothideomycetes. Subclase: Pleosporomycetidae. Orden: Pleosporales. Familia: Didymellaceae. Género: Phoma. - Se presenta en zonas cafetaleras cuya altitud es mayor que 400 m.s.n.m con temperatura baja, alta, húmeda, relativa y días nublados que favorecen el desarrollo del hongo. - Se manifiesta normalmente con la presencia de manchas de color negro mate, con apariencia de papel quemado en el ápice de las hojas tiernas. - En hojas jóvenes aparecen manchas semicirculares de color negro, se arruchan y pliegan en torno a estas. - El ataque de phoma sp. Se limita casi exclusivamente ante el tejido joven: hojas nuevas terminales, brotes y frutos tiernos. Mal rosado (Corticium salmonicolor) (Ver fotografía N°37) Taxonomía Reino: Hongos. Filo: Basidiomycota. Clase: Basidiomycetidae. Orden: Poly porales. Familia: Corticiaceae.
  • 63.
    Género: Corticium. Especies: Salmonicolor. -Es causada por u hongo que en estados avanzados toma una coloración rosada, invadiendo tejidos conductores. - Al atacar las plantas en producción. Los frutos son atacados por el micelio del hongo semejando una telaraña, causando necrosis, y la muerte de la parta basal, así como la formación de motitas del micelio sobre la superficie. - A Causa marchites en el follaje terminal de las ramas; ataca el tejido leñoso y jóvenes de ramas principales causando lesiones. - Es común altitudes de entre 1500 y 3000 m.s.n.m, lluvias frecuentes. Fumagina (Capnodium sp. Y meliola sp.) (Ver fotografía N°38) Taxonomía Reino: Hongos. División: Ascomycota. Clase: Dothideomycetes. Orden: Capnodiales. Familia: Capnodiaceae. Género: Capnodium. - Esta enfermedad prospera sobre las excreciones de insectos chupadores como escamas, cochinillas del follaje, y áfidos o pulgones. - Forma una tela negra que parece tizne u hollín. - Crece sobre las hojas, el fruto y los brotes del café. - Afecta el desarrollo normal de los brotes, provocando el amarillamiento y debilitamiento de la planta. .
  • 64.
    Principales plagas delCafé Broca (Hypothenemus hampei) (Ver fotografía N°39) Taxonomía Reino: Animalia. Filo: Arthropoda. Clase: Insecta. Orden: Coleoptera. Suborden: Polyphaga. Superfamilia: Curculionoidea. Familia: Curculionoidea. Subfamilia: Scolytinae. Género: Hypothenemus. Especie: H.prolixus ferrari (1867). Es una especie de coleoptero curculiónido de la subfamilia Scolytinae originario de África, del tamaño de la cabeza de un alfiler. Es conocido por ser la plaga que más daño causa a los cultivos de café a nivel mundial (70 países).Entre los nombres vulgares de este insecto resaltan el de broca del fruto del cafeto, barrenador del café, gorgojo del café, broca del café y taladro de cerezas del cafeto. La broca es la plaga más dañina que ha afectado el cultivo de café en toda su historia. Ataca directamente los frutos de café, es decir afecta principalmente la producción y cálida. La broca pasa casi toda su vida dentro de los granos o semilla del café. Se asocia con microorganismos.
  • 65.
    Ciclo de vidade la broca: 24-45 días. - Huevo=5-15 días - Larva= 10-26 días. - Pre pupa =2 días. - Pupa. - Adulto= 45 días. Proceso de infestación de la broca. - Es muy perjudicial porque cuando ataca, perfora y daña el grano, para alimentarse de las almendras del café. - Es una plaga que inicia su ataque en los frutos verdes del café, entre los 3 y 4 meses después de la florescencia. - Presenta perdida de la calidad del producto y permite la entrada de organismos patógenos. - Tiene efecto en la reducción del peso del fruto perforado que no cae. - La broca es capaz de atacar bajo condiciones de almacén, cuando se guarda café con alto porcentaje de humedad. Nemátodos (Meloidogyne spp, Pratylenchus coffea, Rotylenchulus spp.) (Ver fotografía N°40) Taxonomía Reino: Animalia. División: Nematoda. Clase: Secernentea. Orden: Tylenchida. Familia: Meloidogynidae. Género: Meloidogyne.
  • 66.
    Especie: Incognita. Javanica.Exigua, entre otras. - Son organismos microscópicos que tienen forma de gusano delgado, alargados cilíndricos e incoloros atacan el cuello y las raíces del café produciendo atrofias en estos. - También se observan nudos en las raíces de las plantas atacadas. - Los arboles muestran amarillamiento reducido y no reaccionan favorables a la aplicación de abonos. Palomilla de la raíz o Cochinilla de la raíz (dismycoccus Sp, planococcus Sp) (Ver fotografía N°41) Taxonomía Reino: Animal. Filo: Clase. Orden: Hemíptera. Suborden: Hemíptera. Superfamilia: Coccoidea. Familia: Pseudococcidae. Género: Planococcus. Especie: P. Citri. - Es una plaga que ataca las raíces del café, se inicia desde el proceso de almacigo. Afecta la planta a nivel del cuello, se alimenta de la savia debilitando la planta, disminuyendo la producción y finalmente ocasionando la muerte del árbol. - La cochinilla de la raíz so incestos de color rosado envueltos en una lana blanca, viven asociados con hormigas que transportan de una planta a otra. - Se presenta frecuentemente en plantas de café con problemas radiculares, también puede ser por causa de uso de gallinaza fresca o materia orgánica bien compostada.
  • 67.
    Escamas (Coccus viridis)(Ver fotografía N°42) Taxonomía Reino: Animalia. Filo: Arthopoda. Clase: Insecta. Orden: Hemiptera. Suborden: Sternorrhyncha. Superfamilia: Coccoidea. Familia: Coccidae. Género: Coccus. Especie: C. viridis. - Escamas verdes: se localizan en las hojas y ramas de las plantas menores de un año. - Escamas articuladas: ataca las hojas y frutos de arboles de producción como consecuencia del ataque quedan puntos amarillentos por ambos lados de la hoja. - Escama redonda: ataca el tallo y las ramas de los arboles pequeños menores de un año, es de color pardo casi negro, de forma ovalada y forma grupos muy numerosos. - Escamas negras: se presentan en hojas ramas y frutos de cafetales viejos y mal manejados, estas escamas parecen pedacitos de cera negra alargados.
  • 68.
    Minador de lahoja del café (Leucoptera coffeella) (Ver fotografía N°43) Taxonomía Reino: Animalia. Clase: Insecta. Filo: Evarthropoda. Familia: Lyonetilidae. Género: Leucoptera. Especie: L. Coffeella. - Es una mariposa pequeña color plateado con las puntas de las alas negras que ataca el café en todas sus etapas de crecimiento. - Las larvas de este insecto comen del tejido entre las capas de las hojas dejando unas manchas color marrón de forma irregular. - Reduce el área fotosintética de la hoja causa defoliación y como consecuencia hay un pobre desarrollo de tallo y de sistema radical. Gorgojo del café: (Araecerus fasciculatus) (Ver fotografía N°44) Taxonomía Reino: Animalia. Filo: Arthropoda. Clase: Insecta. Orden: Coleoptera. Suborden: Polyphaga. Infra orden: Cucujiformia. Superfamilia: Curculionoidea. Familia: Anthribidae. Género: Araecerus.
  • 69.
    Especie: A. fasciculatus. -Se encuentra en los frutos secos. - Siempre que se guarde pasilla van a aparecer estos gorgojos. - En café pergamino seco que tenga el 13% de humedad. - Es de color marrón claro. Uso de biocontroladores en la producción y manejo del Café ¿Qué son bioinsumos? Elaborados con mucho cuidado e higiene para ofrecer un producto de alta calidad, para fortalecer sus cultivos y cuidar su salud como productor y consumidor. Nuestros productos están certificados por el INSAI. El sector agroalimentario está decidido a erradicar los fertilizantes, pesticidas, abonos químicos o cualquier agro tóxicos por ser productos altamente perjudiciales para el ambiente y la biodiversidad, para los suelos, aguas superficiales, subterráneas, atmosfera y para nuestra salud, por eso, la agricultura está retornando hacia productos naturales o bioinsumos.(Boucias 1984). “Son abonos, fertilizantes orgánicos, insecticidas y fungicidas naturales”.(P.141) ¿Qué es un control biológico? El control biológico es un método de control de plagas, enfermedades y malezas que consiste en utilizar organismos vivos con objeto de controlar las poblaciones de otro organismo.
  • 70.
    ¿Cuáles son losbiocontroladares? Se pretende controlar las plagas a través de enemigos naturales, es decir, otros insectos que son depredadores de la plaga y son inofensivos a la plantación. El método de control biológico puede ser muy eficaz. ... Estimación de la población del enemigo natural. ¿Qué es el control biológico de plagas y enfermedades? Sin embargo, la definición más aceptada en la actualidad es la que han utilizado tradicionalmente los entomólogos, es un método agrícola de control de plagas (insectos, ácaros, malezas, enfermedades de las plantas, etc.) que usa depredadores, parásitos, herbívoros u otros medios naturales. Control biológico de plagas. Bioplaguicidas. La agricultura por su propia naturaleza es antiecológica y en parte con el uso y abuso de agroquímicos (incluidos los antibióticos) dirigidos contra plagas y enfermedades, se han originado profundas modificaciones biológicas. Esto se ha adjudicado a la toxicidad y/o amplio espectro de estos productos lo que ha contribuido a una disminución de la biodiversidad y por tanto a una pobre regulación de las poblaciones macro y microbianas. Además, el interés creciente sobre la salud humana, que ha conllevado a fuertes restricciones sobre el uso de plaguicidas químicos, ha hecho necesario implementar estrategias más saludables, insertados en los sistemas de producción orgánica y sistemas de Manejo Integrado de Plagas (MIP) donde el uso del control biológico, con los bioplaguicidas microbianos incluidos, viene a ofrecer una solución viable. En la actualidad se conocen más de 1500 especies de microorganismos entre hongos, bacterias y virus que son patógenos de artrópodos y controladores de otras
  • 71.
    poblaciones microbianas directamente.Sin embargo, solo unos pocos se usan rutinariamente en los programas de control de plagas. Los productos bioplaguicidas representaron en el mercado el 2.5% del total de ventas de plaguicidas en el 2005, lo que representó 672 millones USD. Se espera que en el 2010 estos alcancen el 4.2% con un promedio de crecimiento de sus ventas de un 9.9% anual. Prevalecen los productos a base de microorganismos o metabolitos de estos directamente, que tienen las ventajas, en contraposición con muchos químicos, de una mayor seguridad al hombre, vertebrados e invertebrados y mayor especificidad por lo que su impacto es menor sobre la biodiversidad. Su baja residualidad y en general una menor probabilidad de desarrollo de resistencia por parte del organismo diana debido a su complejo modo de acción los hacen muy atractivos. Cerca del 90% de estos bioplaguicidas están representados por Bacillus thuringiensis (Bt) debido a su forma relativamente fácil de obtención, su rápida acción y más fácil registro debido a que el ingrediente activo está constituido por un metabolito o metabolitos (toxinas) que son las de acción controladora. Sin embargo, los productos a base de hongos van tomando un lugar importante por el desarrollo de resistencia al Bt en algunos casos, lo que es consecuencia del mecanismo de acción por ingestión donde la toxina (Delta endotoxina) se activa y se unen muy específicamente a receptores en las células peritróficas del intestino medio del organismo diana. En otros casos el establecimiento de plantas transgénicas con toxinas de incorporadas que se expresan en los diferentes órganos de la planta a niveles muy superiores que los que se encuentran en la naturaleza y de forma muy heterogénea, favorecen también la aparición de resistencia relativamente rápida. Además, hay nichos donde el Bt no puede actuar o no se cuenta con aislados patogénicos para determinada especie diana como es el caso de los locústidos y muchos otros ortópteros y coleópteros. Otra restricción es la imposibilidad de un control a mediano y largo plazo al no provocar epizootias donde los hongos entomopatógenos ejercen un control mucho más efectivo. También el uso de hongos antagonistas ha revolucionado el control de enfermedades de
  • 72.
    naturaleza fúngica enplantas, y se está investigando activamente en el efecto contra otros patógenos, debido a la capacidad de estos hongos de estimular el crecimiento de las plantas y activar los mecanismos de defensa locales y sistémicos, lo que hace posible su uso a una escala mucho más amplia. En este caso también se está investigando en el desarrollo de plantas transgénicas con la incorporación de genes de estos hongos para lograr resistencia de amplio espectro contra patógenos. Los antagonistas de naturaleza fúngica dominan alrededor del 90% del mercado para biocontrol de hongos fitopatógenos representados en gran extensión por Trichoderma spp. Entre los microorganismos de naturaleza fúngica de más amplio uso contra especies de invertebrados plaga en la agricultura están los hifomicetos donde sobresalen Beauveria bassiana y B. brongniartii, Lecanicillium lecanii, L. longisporum y L. muscarium (anteriormente Verticillium lecanii), Pochonia chlamidosporia (V. chlamidosporium), Paecilomyces spp. con P. lilacinus y P. fumosoroseus, Metarhizium anisopliae y Nomuraea rileyi. Para el control de enfermedades fúngicas y también para nemátodos se encuentra Trichoderma spp. Donde sobresalen T. harzianum, T. viride, T. virens, T. pseudokoningii. Todos ellos presentan una estabilidad genética y fenotípica aceptable para el escalado en procesos de producción, son seguros al hombre y otras especies no daña el ecosistema y su rango de hospedante no es tan estrecho para hacerlos demasiado específicos en su uso. Sosa Gómez (1991) “es en este último aspecto donde los virus fallan para controlar varias plagas” (P.42).Pues son altamente especie-específicos conjuntamente con la necesidad de replicación en vivo (necesitan hospedantes para reproducirse). Sin embargo, su impacto en los agroecosistemas es muy bajo y son fáciles de registrar. Rango de hospedantes. El rango de hospedantes sobre los que tienen efecto patogénico es dependiente de la especie y del aislado en cuestión. En general Metarhizium y Beauveria actúan
  • 73.
    sobre órdenes deinsectos que agrupan varias especies de lepidópteros (Mocis, Spodoptera), coleópteros (Cosmopolites, Pachnaeus), ortópteros (Locusta, Schistocerca), Paecilomyces fumosoroseus actúa sobre lepidópteros (Spodoptera, y especies de áfidos (Aphis, Myzus) y mosca blanca (Bemisia), Lecanicillium lecanii, L. longisporum y L. muscarium sobre especies de áfidos (Myzus, Aphis) y mosca blanca (Bemisia), Pochonia chlamidosporia (Verticillium chlamidosporium) parasita quistes de nemátodos (Globodera) u ootecas de nemátodos agalladores (Meloidogyne), Trichoderma spp. sobre patógenos fúngicos de suelo y foliares (Rhizoctonia, Pythium, Phytophthora, Sclerotium, Alternaria y sobre nemátodos (Meloidogyne, Globodera). Características macroculturales y microculturales de hongos En general estos hongos no forman cuerpos fructíferos, tienen alta producción de esporas, son relativamente fáciles de cultivar fuera del hospedante. Beauveria bassiana (Bálsamo) Vuillemin Colonias en PDA o MEA con aspecto Aterciopelado a polvoriento, raras veces formando sinemas; blancas en los bordes que se vuelven amarillo-pálidas, algunas veces rojizas, incoloras al reverso, amarillas o rojizas. Conidioforos abundantes, que se levantan a partir de las hifas vegetativas sosteniendo grupos de células conidiógenas que se pueden ramificar para originar más células conidiógenas, globosas a forma de botella, con un raquis bien desarrollado Conidios hialinos, lisos, globosos a ligeramente elipsoidales, clamidosporas ausentes. Difiere de B. brongniartii en que tiene las células conidiógenas más agrupadas y los conidios globosos. Modo de acción: es un hongo imperfecto de la clase Deutoromycetes, capaz de infectar a más de 200 especies de insectos. Es de apariencia polvosa, de color blanco algodonoso o amarillento cremoso. El ciclo de vida de este hongo consta en
  • 74.
    dos fases: lapatogénica y la saprofítica. El desarrollo del hongo se puede dividir hasta en ocho etapas, mismas que se describen a continuación. Adhesión: el primer contacto entre el hongo entopatógeno y el insecto sucede cuando la espora (conidio) es depositada en la superficie del insecto. Germinación: el conidio inicia el desarrollo de su tubo germinativo y un órgano sujetador llamado (apresorio), que le permite fijarse a la superficie del insecto. Para una germinación adecuada se requiere una humedad relativa del 92% y temperatura entre 23 y 25°C. Penetración: después de la fijación, mediante mecanismos físicos (acción de presión sobre la superficie de contacto) y químicos (acción de enzimas: proteasas, lipasas, y quitinasas), el hongo ingresa en el insecto a través de las partes blandas. Metarhizium anisopliae (Metschnikoff) Sorokin. Colonias en PDA con un margen micelial blanco. Conidioforos con aspecto de "terrones" que se colorean con el desarrollo de las esporas. El color varía desde oliváceo hasta amarillo-verde o verde yerba oscuro, pero en raros casos rosados o vináceos. Esporas formadas sobre hifas columnares, a veces discretos esporodoquios, como costras. Al reverso incoloras o color miel. Conidióforos abundantes, usualmente con 2-3 ramificaciones por nodo. Fiálides cilíndricas o clavadas que se adelgazan abruptamente hacia el ápice. Conidios en cadena formados en los ápices de las fiálides, estrechos, cilíndricos, delgados y truncados en ambos extremos, hialinos a oliváceos o verdes, lisos, aseptados. Las técnicas de biología molecular han logrado una separación más allá de las clásicas variedades.
  • 75.
    Metarhizium flavoviride (Gams)Rozsypal. Difiere de M. anisopliae fundamentalmente por el color de la colonia (más tonalidades verde pálidas) y forma de los conidios (más ampliamente elipsoidales) Modo de acción: actúa por contacto cuando el hongo es capaz de penetrar dentro del insecto e invadirlo, provocando la muerte por micosis en presencia de humedad. - Las aplicaciones se realizarán en cada 4-6 meses a partir de la primera cosecha contra el picudo negro del plátano. - A partir de los 45 días después de la plantación contra el picudo de la batata y mensualmente contra el taladrador de la caña. - Para la broca con índice inferior al 2% cada 15 días. Compatibilidad: no debe mezclarse con productos químicos, cuando sea necesario la aplicación de un fungicida se deberá esperar 3-8 días para aplicar el biopreparado. Paecilomyces fumasoroseus Colonias en MEA o PDA crecen moderadamente rápido, muchas veces la colonia basalmente tiene aspecto de fieltro o puede tener un aspecto polvoriento, granular. Producen coremios definidos que son polvorientos cuando el hongo es aislado por primera vez. Al principio blancas, que pueden permanecer así o cambiar con el tiempo a tonalidades rosadas y grisáceas. Algunas veces se produce un micelio aéreo anaranjado-amarillo, velloso. Al reverso son incoloras o amarillo pálido o anaranjado pálido. Sobre insectos produce conidióforos simples mononematosos y sinemas poco "apretados". Hifas vegetativas hialinas, de paredes lisas, Las estructuras conidiales tienden a ser complejas con conidioforos erectos que se originan de hifas aéreas. Los conidioforos se producen solo o en grupos, de paredes lisas, hialinas, con verticilos ramificados con grupos de 3-6 fiálides.
  • 76.
    Algunas veces elpatrón verticilado se rompe y sobre el conidioforo se producen ramas sencillas. Fiálides con una base ancha que se adelgaza a un cuello delgado y largo. Conidios cilíndricos a fusiformes, con extremos redondeados, lisos, hialinos, en cadenas. Trichoderma harzianum rifai. ¿Qué es el Trichoderma? Es un microorganismo antagonista controla hongos presentes en suelo y otros que causan daños a los cultivos, además funciona también como biorregulador y mejora la disponibilidad de nutrientes en el suelo. Entre los patógenos que logra controlar, se pueden mencionar: Fusarium, Rhizoctonia, Phythopthora, Sclerotinia, Spongospora, Pitio, entre otros. Es un hongo muy común del suelo, también se encuentra en troncos caídos y estiércol, pertenece a la subdivisión Deuteromicetes. Este es utilizado en la agricultura como agente de control biológico debido a sus propiedades como biopesticida, biofertilizantes y bioestimulantes Existen varias especies del Trichoderma con muchas características que diferencian, poseen facilidades para colonizar las raíces de las plantas, Trichoderma ha desarrollado mecanismos para atacar y parasitar a otros hongos y así, aprovechar una fuente nutricional adicional Descripción taxonómica: Trichoderma está entre los hongos saprophytic más comunes. Están dentro de la subdivisión Deuteromycotina que representa los hongos que faltan o tener un estado sexual desconocido (sin embargo mucho el Trichoderma se considera asexual). Además, es parte de los hyphomycetes de la clase de la forma. Se saben cómo los invasores tempranos de raíces y ocupan rápidamente un lugar ecológico en las raíces. Debido a su capacidad de utilizar los substratos de los comples, no dependen totalmente de la planta en su ciclo vital. También se consideran los ascomicetos
  • 77.
    celulíticos y entrelos organismos responsables de la destrucción de telas celulósicas. Trichoderma se encuentra en casi todos los suelos agrícolas y en otros ambientes tales como madera que se decae. La mayoría de las especies crecen rápidamente, producen conidios abundantes, y tienen una amplia gama de enzimas incluyendo los cellulases. Tienen los sellos de ruderals. Sin embargo, muchas especies siguen siendo altamente antagónicas a la otra especie de hongos por muchos procesos. Éstos incluyen la producción de los antibióticos solubles de los antibióticos (peptides) volátiles y permanentes, o por parasitismo directo. Se alcanza esto cuando arrollan alrededor de los hyphae de otros hongos en un mycoparasitsm llamado de proceso que limite el crecimiento y la actividad de los hongos patógenos de la planta. El hongo tiene probablemente el sistema lo más pesadamente posible estudiado del cellulases mientras que excreta cantidades grandes de cellulases en media del crecimiento. Las varias tensiones tienen la capacidad de reducir el crecimiento de la raíz de la putrefacción y del aumento de la raíz de la planta. Hay muchas especies del Trichoderma con muchas características que diferencian. Por ejemplo, el harzianum del T. es tolerante a la tensión impuesta por escasez nutriente. Son a menudo antagónicos hacia uno otro. En las altas temperaturas T. el viride y el polysporum del T. son desplazados por Hamatum del T. y Koningii del T., mientras que en las bajas temperaturas el contrario es verdad. Las razones como éstos son porqué un ciertas especies son más prósperas durante meses más frescos mientras que otras son más persistentes durante meses más calientes. Trichoderma puede crecer en los suelos que tienen un rango del pH de 2,5 - 9,5, aunque la mayoría prefieren un leve al ambiente moderado ácido. Las especies que prefieren los suelos más ácidos se miran como teniendo un hábito tensionar-más tolerante del crecimiento y son generalmente menos agresivas. Toda la especie puede producir a las colonias que tienen cualquiera blanco amarillear para poner verde áreas fructíferas maduras.
  • 78.
    Las colonias puedentener los conidios floccose y elípticos, o conidios globosos floccose copetudos. Trichoderma (subdivisión Deuteromicete) incluye más de 30 especies; todas con efectos benéficos para la agricultura. Es un hongo anaerobio facultativo que se encuentra de manera natural en un número importante de suelos agrícolas y otros tipos de medios. Se encuentra ampliamente distribuido en el mundo, y se presenta en diferentes de zonas y hábitat, especialmente en aquellos que contienen materia orgánica o desechos vegetales en descomposición, así mismo en residuos de cultivos, especialmente en aquellos que son atacados por otros hongos. Su desarrollo se ve favorecido por la presencia de altas densidades de raíces, las cuales son colonizadas rápidamente por estos microorganismos. Esta capacidad de adaptación a diversas condiciones medioambientales y sustratos confiere a Trichoderma la posibilidad de ser utilizado en diferentes suelos, cultivos, climas y procesos tecnológicos. Tipos de antagonismo de Trichoderma harzianum. Aparte de su facilidad para colonizar las raíces de las plantas, Trichoderma ha desarrollado mecanismos para atacar y parasitar a otros hongos y así, aprovechar una fuente nutricional adicional. Recientemente, han sido demostrados varios mecanismos con los cuales actúa Trichoderma como biocontrolador y como colonizador de las raíces. Antibiosis. - Competición por nutrientes y espacio.
  • 79.
    - Tolerancia alestrés por parte de la planta, al ayudar al desarrollo del sistema radicular. - Solubilización y absorción de nutrientes inorgánicos. - Resistencia inducida. - Desactivación de las enzimas de los patógenos. Los mecanismos antagónicos que utiliza Trichoderma sp. Se describe como antibiosis, microparasitismo y competencia, sin ser estos mutuamente excluyentes y pudiendo, por lo tanto, actuar a la vez. Sin establecer contacto físico alguno Trichoderma sp. Puede inhibir el crecimiento de otros hongos mediante la producción de varios metabolitos secundarios volátiles y no volátiles como gliotoxina, viridina y gliovirina. Microparasitismo. Existen cuatro estados de parasitismo en la relación antagónica de Trichoderma sp. Con otros hongos (HANNAN, 2001): Crecimiento quimiotrófico: El estímulo químico proviene del hongo objeto de control. Reconocimiento específico: Probablemente mediado por lecitinas sobre la superficie celular, tanto del hongo antagónico como del patógeno. - Unión y crecimiento de las hifas alrededor del patógeno. - Secreción de enzimas líticas que degradan las paredes celulares del hongo fitopatógenos. Competencia: Si el crecimiento del antagonista provoca la reducción de la población del patógeno, la competencia entre estos puede resultar en control de la enfermedad.
  • 80.
    Modo De Acción:Los hongos entomopatógenos actúan principalmente por contacto, cuando el hongo es capaz de penetrar el insecto e invadirlo, provocándole la muerte por micosis. La mayoría de los autores aborda ampliamente el ciclo infectivo de estos hongos dividiéndolos en dos fases: una parasítica y otra saprofítica. La primera incluye la adhesión del conidio a la cutícula del insecto, la germinación (estimulada por los lípidos cuticulares del hospedante en calidad y proporción), penetración (complejos multienzimáticos con enzimas secretadas como lipasas, quitinasas y proteasas activadas secuencialmente) y multiplicación del hongo (por blastosporas fundamentalmente) con la consiguiente producción o no de toxinas, en dependencia de la cepa presente, que finaliza con la muerte del insecto. La segunda fase se caracteriza por una colonización total con melanización y momificación del individuo, emergencia del hongo y su esporulación, cuando la humedad relativa microambiental sea alta. Estos conidios pueden diseminarse mediante el viento, el agua, otros organismos y el hombre, para así iniciar un nuevo ciclo infectivo. En el caso de los hongos antagonistas para el control de plagas (patógenos de plantas) se encuentran, dentro de los más empleados, especies del género Trichoderma. Este hongo tiene la capacidad de parasitar a otros hongos lo que se conoce como hiperparasitismo o Microparasitismo, hacia diferentes patógenos de plantas. Su modo de acción es complejo donde están incluidos el quimiotaxismo, la antibiosis y el parasitismo. La interacción inicial entre el parásito y el hospedero parece ser del tipo quimiotrófico. La hifa del microparásito crece directamente hacia el hospedero en respuesta a las lectinas secretadas por este, las que se unen a los residuos de galactosa en la pared celular de Trichoderma siendo la señal que permite dirigir el crecimiento hacia esa zona. Trichoderma secreta enzimas que actúan como un complejo con acción sinérgica sobre el patógeno debilitando la pared y permitiendo la difusión de los antibióticos hacia este.
  • 81.
    Después del contactofísico microscópicamente se observa la presencia de haustorios, enrollamiento de la hifa del biocontrol sobre la del patógeno, vacuolización, formación de gránulos, desintegración del citoplasma y lisis celular. Este género actualmente se estudia a profundidad por la respuesta sistémica inducida al ataque de otros patógenos y por ser fuente de genes que codifican para proteínas (enzimas como glucanasas, proteasas)) y metabolitos (fitohormonas) con acción estimuladora y defensiva en la planta, los que se están usando en protocolos de transgénesis en especies de plantas de importancia económica con resultados muy alentadores. Efectos. - Mejora la resistencia a plantas. - Incrementa el crecimiento de plantas y la nutrición. - Estimula la germinación de la semilla. - Mejora la resistencia al estrés abiótico. Mecanismos. - Induce respuesta de defensa (Pre activación) por varios medios. - Excluye patógenos por infección potencial del sitio. - Produce activación de compuestos semejantes a hormonas. - Incrementa la habilidad de absorción de nutrientes. - Degrada contaminantes y toxinas.
  • 82.
    Precaución para suuso. Se recomienda utilizar el hongo antagonista Trichoderma en la desinfección de semillas, preparación del suelo, al momento de la siembra y en los dos primeros meses de desarrollo del cultivo. Realizando aplicaciones cada 15 días. Preparación de los productos. - 2 o 3 dosis del producto a utilizar. - 250ml a 500ml de producto a base de melaza o humus de lombriz. - 50 ml de surfactante en 200 litros de agua. Se debe aplicar en las primeras horas de la mañana o preferiblemente al final de la tarde. El operario debe utilizar todo el equipo de protección (botas, braga, lentes. guantes, tapa bocas o mascarillas) Se aplica directo al suelo en el caso del hongo Antagonista. Enfermedades que controla. Colonias de rápido crecimiento en PDA, 7-9 cm diámetro después de 3 días, micelio aéreo flucoso, blanco a ligeramente gris o raramente amarillo, conidiaciónque cubre con frecuencia toda la superficie de la placa que produce pústulas aplanadas hasta de 8 mm en diámetro, concéntricas o cerca de las márgenes de la placa, polvorienta o granular y de varios tonos verdes incluso en el mismo cultivo, con frecuencia rodeado por micelio blanco estéril. Al reverso colonias incoloras o amarillas, pardas, ocráceas o en algunos aislados ferruginosas. Pocos aislados producen abundantes cristales amarillos. Exudados incoloros a ámbar o amarillo verdoso. Hifas hialinas. Clamidosporas abundantes, solitarias, subhialinas a amarillo pálido o carmelitoso con la edad, subglobosas a elipsoidales o piriformes. Conidioforos hialinos, paredes lisas, rectos o doblados, muy ramificados, primeras ramas nacen formando ángulos rectos o dobladas un poco hacia el ápice, en grupos
  • 83.
    de 2 o3 que se vuelven más largos hacia la base, complejos con ramas secundarias en grupos de 2-4, la estructura completa es más o menos piramidal con un ápice estéril cuando está creciendo aún el hongo. La conidiación comienza por la base de este patrón de conidióforo y las ramas jóvenes son estériles. Fiálides ampuliformes a subglobosas; muy constreñidas en la base, muy hinchadas en el medio y abruptamente estrechas en el ápice en número hasta de 6. Conidios subglobosos a ovoides o ligeramente elipsoidales con ápice ampliamente redondeado, pared lisa o ligeramente rugosa, subhialinos a verde pálido. Uso de Trichoderma en la agricultura. Trichoderma tiene diversas ventajas como agente de control biológico, pues posee un rápido crecimiento y desarrollo, también produce una gran cantidad de enzimas, inducibles con la presencia de hongos fitopatógenos. Puede desarrollarse en una amplia gama de sustratos, lo cual facilita su producción masiva para uso en la agricultura. Su gran tolerancia a condiciones ambientales extremas y hábitat, donde los hongos son causantes de diversas enfermedades, le permiten ser eficiente agente de control; de igual forma pueden sobrevivir en medios con contenidos significativos de pesticidas y otros químicos. Este hongo toma nutrientes de los hongos que degrada y de materiales orgánicos ayudando a su descomposición, por lo cual las incorporaciones de materia orgánica y compostaje lo favorecen; también requiere de humedad para poder germinar, la velocidad de crecimiento de este organismo es bastante alta, por esto es capaz establecerse en el suelo rápidamente y controlar las enfermedades. Probablemente sea el hongo beneficioso, más versátil y polifacético que abunda en los suelos. No se conoce que sea patógeno de ninguna planta; sin embargo, es capaz de parasitar, controlar y destruir muchos hongos, nemátodos y otros fitopatógenos, que
  • 84.
    atacan y destruyenmuchos cultivos; debido a ello, muchos investigadores le llaman el hongo hiperparásito. Ello convierte al Trichoderma en un microorganismo de imprescindible presencia en los suelos y cultivos, y de un incalculable valor agrícola. Ventajas de Trichoderma. - Posee un amplio rango de acción. Se propaga en el suelo, ejerciendo un control duradero Tiene un marcado efecto preventivo de enfermedades de la raíz y el follaje. - Protege las semillas agrícolas y botánicas de fitopatógenos. - Controla patógenos de la raíz (Pythium, Fusarium, Rhizoctonia) y del follaje (Botritis y Mildew) antes que puedan ser los detectados y evita el ataque de (Phytophthora). - Disminuye o elimina la dependencia de fumigantes químicos y actúa como biodegradante de agrotóxicos. - Promueve el crecimiento de raíces y pelos absorbentes, moviliza nutrientes en el suelo para las plantas, mejorando la nutrición y la absorción de agua. - Es compatible con Micorrizas, Azotobacter, otros biofertilizantes y con bio-agentes controladores de plagas y enfermedades. - Acelera la descomposición de la materia orgánica, puede ser empleado en el proceso de compostaje donde también cumple funciones de biofungicida. - Estimula el crecimiento de los cultivos al producir metabolitos que promueven los procesos de desarrollo en las plantas. - Favorece la proliferación de organismos benéficos en el suelo, como otros hongos antagónicos. - No necesita plazo de seguridad para recolección de la cosecha. -Principales beneficios agrícolas del Trichoderma.
  • 85.
    Se conocen muchasfunciones beneficiosas que realiza este hongo en la agricultura, especialmente en el campo de la sanidad vegetal. A modo de resumen se describen las siguientes: Estimulador del crecimiento de las plantas. Trichoderma produce sustancias estimuladoras del crecimiento y desarrollo de las plantas. Estas sustancias actúan como catalizadores o aceleradores de los tejidos meristemáticos primarios en las partes jóvenes de éstas, acelerando un desarrollo más rápido. Su efecto ha sido comprobado en clavel, crisantemo, tagetes, petunia, pepino, berenjena, arveja, pimienta, rábano, tabaco, tomate, lechug a, zanahoria, papa,algodón, fríjol, pastos y ornamentales. Las semillas de pepino germinan dos días antes que aquellas que no han sido inoculadas con el hongo. La floración de Pervinca rosea, se acelera el número de botones por planta. En crisantemo se incrementa también el número de botones, la altura y el peso de plantas son mayores que aquellas no tratadas. En plantas de fríjol, se estimuló la germinación, presentaron un aumento en la altura de las plantas entre el 70 y 80%, y una ganancia en peso de un 60% aproximadamente. Un ensayo similar realizado sobre pasto Estrella demostró que la ganancia en peso seco con algunos aislamientos es cercana al 23%, en longitud de las raíces y de estolones este incremento fue de un 30%.Trichoderma aparece producir los complejos de la enzima que promueven el crecimiento vegetal. Las plantas de semillero tratadas, por ejemplo, saltar-empiezan y se pueden trasplantar los días anterior. Las plantas de semillero vigorosas también exhiben resistencia realzada de la enfermedad. En los E.E.U.U. hay varios productos de Trichoderma registrados como estimuladores del crecimiento vegetal Nunca no se ha probado concluyente si éste enzima-realzado, crecimiento vigoroso produce una resistencia mejor de la enfermedad o si la resistencia sí mismo alza la tarifa de crecimiento.
  • 86.
    Quizás la calidadmás importante atribuida a Trichoderma es este especies’ capacidad de inmunizar y de proteger la planta del ordenador principal. En un lazo simbiótico similar a eso entre las bacterias y las raíces o ésa nitrogen-fixing de la legumbre entre los hongos de Mycorrhizal y los sistemas de la raíz, Trichoderma puede sobrevivir por períodos considerables dentro de un ordenador principal, no causando ningún daño pero ofreciendo muchos años de la protección contra una variedad de otros microorganismos. Páez (2006) reporta que se ha comprobado que el Trichoderma produce sustancias estimuladoras del crecimiento y desarrollo de las plantas. Estas sustancias actúan como catalizadores o aceleradores de los tejidos meristemáticos primarios en las partes jóvenes de éstas, acelerando su reproducción celular, logrando que las plantas alcancen un desarrollo más rápido que aquellas plantas que no hayan sido tratadas con dicho microorganismo. Algunas especies de Trichoderma han sido reportadas como estimuladoras de crecimiento en especies tales como: clavel, crisantemo, tagetes, petunia, pepino, berenjena, arveja, pimienta, rábano, tabaco, tomate, lechuga, zanahoria, papa, algodón, fríjol y pastos ornamentales. Las semillas de pepino germinan dos días antes que aquellas que no van sido inoculadas con el hongo. La floración de Pervinca rosea, se acelera el número de botones por planta. En crisantemo se incrementa también el número de botones, la altura y el peso de plantas son mayores que aquellas no tratadas. Tales respuestas han ocurrido consistentemente a concentraciones de 108 unidades formadoras de colonias por gramo de suelo, estas densidades de población son fácilmente aplicables al suelo en formulaciones, las cuales favorecen a su vez el incremento de la población de Trichoderma en el medio. Se han realizado algunos estudios preliminares con Trichoderma para la estimulación del crecimiento sobre plantas de fríjol, donde los aislamientos seleccionados estimularon la germinación y presentaron un aumento en la altura de las plantas entre el 70 y 80%, y una ganancia en peso de un 60% aproximadamente, ello supone un incremento en los rendimientos de este cultivo. Un ensayo similar
  • 87.
    realizado sobre pastoEstrella demostró que la ganancia en peso seco con algunos aislamientos es cercana al 23%, en longitud de las raíces y de estolones este incremento fue de un 30%. La cepa T34 actúa como promotor del crecimiento, ya que al ser aplicado en semillas de pimiento incrementa su biomasa 2.5 veces y aplicado en semillas de tomate, la incrementa 2 veces, siempre en condiciones de invernadero comercial. Protección de semillas contra el ataque de hongos patógenos. Varias especies de hongos patógenos atacan las semillas con relativa facilidad, especialmente bulbos y cormos, provocando pérdidas significativas y hasta totales de sus cualidades botánicas y productivas. Cepas de Trichoderma son capaces de colonizar la superficie de la raíz y de la rizósfera a partir de la semilla tratada, protegiendo a las mismas de enfermedades fungosas. Así las semillas reciben una cobertura protectora cuyo efecto se muestra cuando la misma es plantada en el sustrato correspondiente. De esta forma Trichoderma garantiza la próxima cosecha. (David y Gardiner 1996). “Las semillas tratadas con Trichoderma protegen eficientemente las plántulas en el semillero sin necesidad de tratamiento del suelo previo a la siembra”(P.22).El empleo de Trichoderma por medio de las semillas es probablemente la forma más económica y extensiva para introducir el biocontrol en la producción, el método consiste en tratar las semillas con una suspensión acuosa de esporas o en forma de polvo, con o sin necesidad de adherente. En la fase de trasplante de diversas especies se necesita mantener la postura sana en la plantación. El tratamiento de la radícula de las plántulas por 10 minutos en el biopreparado al 10 % permite la transportación del bioagente a la plantación que registra un efecto favorable cuando la incidencia en el suelo de patógenos fúngicos es reducida.
  • 88.
    Muchos productores alrecoger la cosecha, guardan semillas para la próxima siembra, y no les dan la suficiente cobertura de conservación, para que éstas conserven su potencial germinativo y productivo. Esto trae como consecuencia que varias especies de hongos patógenos ataquen dichas semillas con relativa facilidad, logrando una significativa pérdida de sus cualidades botánicas y productivas. Se ha demostrado que una protección con el Trichoderma garantiza la próxima cosecha, ya que este hongo coloniza las semillas botánicas protegiendo las futuras plántulas en la fase post-emergente de patógenos fúngicos. Cepas de Trichoderma son capaces de colonizar la superficie de la raíz y de la rizósfera a partir de la semillas tratadas y de las plantas adultas existentes en el suelo, protegiendo a las mismas de enfermedades fungosas. Así las semillas reciben una cobertura protectora cuyo efecto se muestra cuando la misma es plantada en el sustrato correspondiente. Las semillas agrícolas, tratadas con Trichoderma protegen eficientemente las plántulas en el semillero sin necesidad de tratamiento del suelo previo a la siembra. El empleo de Trichoderma por medio de las semillas es probablemente la forma más económica y extensiva para introducir el biocontrol en la producción, el método sencillamente consiste en tratar las semillas con una suspensión acuosa de esporas o en forma de polvo, con o sin necesidad de adherente. El tratamiento de las semillas reduce los contaminantes externos como Rhizopus stolonifer y otras especies de hongos en cucurbitáceas, col, cebolla, rábano, remolacha, zanahoria, habichuela, tomate y pimiento entre otros; además incrementa el porcentaje de germinación y estimula el crecimiento. En las pruebas de protección de las semillas contra las infecciones post- emergentes se registraron coberturas elevadas por el antagonista que reducen a menos de 50 % las infecciones por F. solani y a un 3 % las de R. solani en comparación con un 90 % en el testigo. Las semillas tratadas con Trichoderma
  • 89.
    protegen eficientemente lasplántulas en el semillero contra R. solani sin necesidad de tratamiento del suelo previo a la siembra. Elementos de bioseguridad en la producción de bioplaguicidas. Buenas prácticas de producción y diseño de instalaciones. La bioseguridad: es un conjunto de medidas científico-organizativas y técnico ingenieriles destinadas a proteger al trabajador directamente, a la comunidad y al ambiente, de los riesgos que entraña el trabajo con estos agentes. El desarrollo de la biotecnología a nivel mundial ha incrementado el número de personas que manipulan o están en contacto con agentes biológicos, de ahí que haya aumentado la preocupación por el riesgo al que pueden estar expuestos. Al trabajo con microorganismos se asocian riesgos biológicos, físicos, químicos y psicofisiológicos. El riesgo biológico: es la probabilidad de que ocurra un daño sobre el personal del laboratorio, los animales o el ambiente asociado a la producción, uso y manipulación general de los agentes biológicos. Grupos de riesgos y particularidades. La exposición al riesgo biológico puede ser directa o indirecta. No todos los trabajos con microorganismos tienen igual nivel de riesgo, ya que éste depende de la peligrosidad del agente para las personas y el ambiente. La clasificación de agentes biológicos en grupos de riesgo se realiza considerando varios criterios: - Capacidad del microorganismo para producir daño.
  • 90.
    - Modo detransmisión o diseminación. - Gama de hospedantes del microorganismo. - Disponibilidad de tratamiento eficaz. - Disponibilidad de medidas eficaces para eliminar riesgo en la comunidad y el ambiente. - Concentración y volumen que se trabaja. Atendiendo a lo anterior se establecen cuatro grupos de riesgo para microorganismos potencialmente patógenos al hombre, a los animales y al ambiente. Los de biocontrol están agrupados en los grupos de riesgo más bajos que son el Grupo 1 y el grupo 2 de 4 grupos que existen en total. Grupo 1: Escaso riesgo, pocas probabilidades de ser patógenos al hombre y animales. Por ejemplo: microorganismos de la industria láctea, de vinos, para producción de antibióticos, así como los que se emplean en el control biológico de forma general. Grupo 2: Riesgo individual moderado y bajo para la comunidad. Pueden provocar enfermedades en el hombre y animales. Pocas probabilidades de afectar al personal del laboratorio y al medio ambiente. Cuando ocurre la exposición el laboratorio puede provocar infección grave, pero existen medidas para eliminarlo y la propagación a la comunidad es limitada. En el trabajo con microorganismos deben realizarse análisis de riesgo. Los análisis de riesgo tienen dos etapas: - Estimación del riesgo - Manejo del riesgo. La estimación del riesgo: interpreta y evalúa la información, e identifica el posible peligro y las consecuencias asociadas.
  • 91.
    El manejo delriesgo: determina la política de mercado para decidir cómo eliminar el riesgo estimado. Por otra parte, la percepción pública del riesgo y los beneficios de una tecnología influyen en la regulación, por lo que los alcances del riesgo y sus regulaciones se deciden frecuentemente considerando la percepción pública en relación con las bases científicas correspondientes. Los riesgos principales de los bioplaguicidas son: - Patogenicidad sobre organismos no diana (blanco). - Toxicidad. - Competitividad por espacio con otros microorganismos. - Alergia. Las pruebas de seguridad deben estar dirigidas a: - Seguridad sobre vertebrados mediante pruebas toxicológicas de laboratorio. - Efecto sobre invertebrados mediante bioensayos. Para evitar el escape de los microorganismos se han desarrollado una serie de procedimientos, mecanismos y adecuaciones físicas que se conocen con el término de contención. Contención: todo lo que implique un control sobre la diseminación del agente biológico está relacionado con la contención. En general, hay dos tipos de contenciones: Biológica: conjunto de procedimientos que alteran genéticamente al ciclo de vida de los organismos y sólo pueden producirse artificialmente en condiciones controladas.
  • 92.
    Física: técnicas, procedimientosde laboratorio, operaciones, equipos de seguridad, diseño de instalaciones.
  • 93.
    CONCLUSION Durante el periodode pasantías se pudieron consolidar conocimientos en el área de producción de semillas de café, diagnóstico fitosanitario de cultivo así como las posibles alternativas biológicas para manejar y controlar estos problemas, en este sentido podemos concluir lo siguiente: - Se logró la participación, estableciendo, semilleros de café de la variedad monte claro en los municipios Arzobispo Chacón, Campo Elías, Andrés Bello, y Libertador del estado Mérida. - Con el apoyo del laboratorio de fitopatología se pudo realizar un diagnóstico fitosanitario en el que se caracterizó las plagas y enfermedades más importantes que afectan al cultivo de café entre ellas la broca del café (Hypothenemus hampei), y la roya del café (Humeilia vastatrix). - Es un objetivo fundamental del INIA Mérida la producción de bioinsumos para el manejo y control de plagas y enfermedades en cultivos de importancia económica, en este sentido se participó constantemente en la producción de Biocontroladores tales como Trichoderma, Beauveria, Paecilomyces utilizados para controlar las plagas y enfermedades más importantes en el café. - Durante el periodo de pasantías se estableció contacto directo con productores cafetaleros del estado Mérida con los que hubo un intercambio de saberes y conocimientos.
  • 94.
    RECOMENDACIONES A la EscuelaTécnica Agropecuaria Mucuchachí, se le agradece infinitamente su contribución, la cual servirá en nuestra continua formación y desde la perspectiva más general se recomienda el fortalecimiento de la calidad de sus egresados; por tal motivo la recuperación y acondicionamiento del laboratorio actual y transformarlo a bioinsumos, colocando en funcionamiento todos los equipos con los que cuenta y uso debido para que de esta manera los estudiantes alcancen las habilidades necesarias para el manejo de los equipos y reactivos utilizados resultando factible al momento de realizar pasantías en dicho campo de trabajo. Al Instituto Nacional de Investigaciones Agrícolas (INIA-MERIDA), agradeciendo eternamente por su colaboración, se le sugiere que los servicios prestados por el INIA se han difundidos por diversos medios de comunicación a fin de esta institución sea más reconocida en cualquier lugar de nuestra geografía de tal modo que se pueda ofrecer apoyo a las comunidades de productores previniendo o solucionando los problemas que se presenten.
  • 95.
    BIBLIOGRAFÍAS Bonilla, F. 1985.Manual de Alternativa Tecnológica para el Cultivo del Café a Nivel Técnico en Venezuela. Venezuela, Aragua: Editorial Padt-rural. Cárdenas, M. 1974. Guía Rural del Campesino. (2ª ED). Venezuela, Caracas: Editorial Planeta Venezolana. García, T. 1969. Control Biológico de las Plagas del Cafeto. (2ª ED). Venezuela, Barinas: Alfa Grupo Editorial Venezuela. Morillo, A. 2004. Mundo Agropecuario. (2ª ED). Venezuela, Caracas: Voluntad S.A. Pérez, L. 2000. Microorganismos desfavorables en cultivos (3ª ED). Venezuela, Caracas: Ediciones Ekaré. Sayago, A. 1998. Bioinsumos, Biocontroladores y Biofertilizantes. Venezuela, Carabobo: Editorial Padt-rural.
  • 96.
  • 97.
    Fotografía 01: Inoculaciónde Trichoinia. Fuente: (2018). Fotografía 02: Molienda de arroz. Fuente Guevara (2018).
  • 98.
    Fotografia 03: Visitaal INCES-La Azulita. Fuente Dávila (2018) . Fotografía 04: Plantación de café INCES. Fuente Sosa (2018).
  • 99.
    Fotografia 05: Preparacionde muestras. Fuente Guevara (2018). Fotografía 06: Recolección de Trichoderma harzianum. Fuente Dávila (2018).
  • 100.
    Fotografia 07: Ventilaciony descascarillado de arroz. Fuente Sosa (2018). Fotografía 08: Preparación de bolsas con arroz. Fuente Guevara (2018).
  • 101.
    Fotografía 09: Adecuaciónde parcela demostrativa. Fuente Dávila (2018). Fotografía 10: Parcela demostrativa finalizada. Fuente Sosa (2018).
  • 102.
    Fotografía 11: Inoculaciónde Paecilinia. Fuente Guevara (2018). Fotografía 12: Observación de Paecilinia Fuente Dávila (2018)
  • 103.
    Fotografía 13: Vaciadoen bandejas de Paecilinia Fuente Sosa (2018) Fotografía 14: Conteo de bolsas Fuente Guevara (2018)
  • 104.
    Fotografía 15: Esterilizaciónde arroz. Fuente Dávila (2018) Fotografía 16: Rotulación de bolsas. Fuente Sosa (2018).
  • 105.
    Fotografia 17: Esterilizacionde botellas. Fuente Guevara (2018). Fotografía 18: Realización de tapones. Fuente Dávila (2018).
  • 106.
    Fotografía 19: Desembolsadode Trichoinia. Fuente Sosa (2018). Fotografía 20: Molienda de Trichoinia. Fuente Guevara (2018).
  • 107.
    Fotografía 21: Formulaciónde Trichoinia. Fuente Dávila (2018). Fotografía 22: Empacado hermético del producto. Fuente Sosa (2018).
  • 108.
    Fotografía 23: Productofinal. Fuente Guevara (2018) Fotografía 24: molienda de paecilinia. Fuente Davila (2018).
  • 109.
    Fotografía 25: Visitaproductores de La Calera. Fuente Sosa (2018). Fotografía 26: Visita productores de La Calera. Fuente Guevara (2018).
  • 110.
    Fotografía 27: Asesoramientoa productores. Fuente Davila (2018). Fotografía 28: Visita al UPTM. Fuente Sosa (2018).
  • 111.
    Fotografía 29: Roya(Humeilia vastatrix). Fuente Laboratorio fitopatología (2018). Fotografía 30: Antracnosis (Colletotrichum coffeanum). Fuente Laboratorio fitopatología (2018).
  • 112.
    Fotografía 31: Malde talluelo (Rhizoctonia solani). Fuente Laboratorio fitopatología (2018). Fotografía 32: Llaga radical (Ceratocystis fimbriata). Fuente Laboratorio fitopatología (2018).
  • 113.
    Fotografía 33: cáncerde tronco (Ceratocystis fimbriata). Fuente Laboratorio fitopatología (2018). Fotografía 34: Ojo de gallo (Mycena citricolor). Fuente Laboratorio fitopatología (2018).
  • 114.
    Fotografia 35: Malde hilachas (Pellicularia koleroga). Fuente Laboratorio fitopatología (2018). Fotografía 36: Quema (Phoma sp). Fuente Laboratorio fitopatología (2018).
  • 115.
    Fotografía 37: Malrosado (Corticium salmonicolor). Fuente Laboratorio fitopatología (2018). Fotografía 38: Fumagina (Capnodium sp. Y meliola sp.) Fuente Laboratorio fitopatología (2018).
  • 116.
    Fotografía 39: Broca(Hypothenemus hampei). Fuente Laboratorio fitopatología (2018). Fotografía 40: Nematodos (Meloidogyne spp. Pratylenchus). Fuente Laboratorio fitopatología (2018).
  • 117.
    Fotografía 41: Palomilla(dismycoccus Sp, planococcus Sp). Fuente Laboratorio fitopatología (2018). Fotografía 42: Escamas (Coccus viridis). Fuente Laboratorio fitopatología (2018).
  • 118.
    Fotografia 43: Minadorde la hoja (Leucoptera coffeella). Fuente Laboratorio fitopatología (2018). Fotografía 44: Gorgojo del café (Araecerus fasciculatus) Fuente Laboratorio fitopatología (2018).
  • 119.
    Fotografía 45: Manchade hierro (Cercospora coffeicola). Fuente Laboratorio fitopatología (2018)
  • 120.
    PLANIFICACIÓN SEMANAL Nombres yApellidos de los estudiantes: Rossimagaly Guevara, Marly Sosa y Elián Dávila. Día Fecha Actividades a Desarrollar Lunes 09/04/2018 Presentación en la empresa. Bienvenida por parte del Ing. Ricardo Varela. Presentación del personal del laboratorio de entomología por Ing. José Noguera. Martes 10/04/2018 Recorrido por el laboratorio de Bioinsumos, Entomología y Coordinación de Café. Preparación y molienda de arroz. Inoculación de Trichoderma harzianum. Miércoles 11/04/2018 Asistencia taller: por Ing. Alexis Zambrano metales pesados en el cultivo de cacao. Visita al laboratorio de fitopatología con el Aux. Moshran Graciani. Siembra de hongos y Patógenos. Jueves 12/04/2018 Visita al INCES en La Azulita. Supervisión de viveros de café. Viernes 13/04/2018 Preparación de muestras de suelo. Tutor Industrial: Ing. José Noguera Firma: _________________________ Sello:
  • 121.
    PLANIFICACIÓN SEMANAL Nombres yApellidos de los estudiantes: Rossimagaly Guevara, Marly Sosa y Elián Dávila. Día Fecha Actividades a Desarrollar Lunes 16/04/2018 Recolección de Trichoderma harzianum. Ventilación y descascarillado de arroz. Martes 17/04/2018 Adecuación de parcela demostrativa de café monte claro (hoyadura). Inoculación en laboratorio de Paecilomyces fumasoroseus. Miércoles 18/04/2018 Preparación de muestras de suelos. Culminación de parcela demostrativa. Jueves 19/04/2018 Día no laborable. “Día de la independencia de Venezuela”. Viernes 20/04/2018 Desembolsado de Paecilomyces fumasoroseus. Vaciado en bandejas de Paecilomyces fumasoroseus. Tutor Industrial: Ing. José Noguera Firma: _________________________ Sello:
  • 122.
    PLANIFICACIÓN SEMANAL Nombres yApellidos de los estudiantes: Rossimagaly Guevara, Marly Sosa y Elián Dávila. Día Fecha Actividades a Desarrollar Lunes 23/04/2018 Observación y evaluación de Paecilomyces fumasoroseus. Descarte de Paecilomyces fumasoroseus. Martes 24/04/2018 Esterilización de arroz. Inoculación de Trichoderma harzianum. Rotulación de bolsas Trichoderma harzianum. Miércoles 25/04/2018 Ventilación y descascarillado de arroz. Realización de tapones para botellas de matrices. Jueves 26/04/2018 Ventilación y descascarillado de arroz. Viernes 27/04/2018 No se laboró. Tutor Industrial: Ing. José Noguera Firma: _________________________ Sello:
  • 123.
    PLANIFICACIÓN SEMANAL Nombres yApellidos de los estudiantes: Rossimagaly Guevara, Marly Sosa y Elián Dávila. Día Fecha Actividades a Desarrollar Lunes 30/04/2018 Observación de Trichoderma harzianum. Desembolsado de Trichoderma harzianum. Martes 01/05/2018 Día no laborable. “día del trabajador”. Miércoles 02/05/2018 Recolección de Trichoderma harzianum. Mezcla de Trichoderma harzianum. Jueves 03/05/2018 Molienda de Trichoderma harzianum. Empacado hermético de Trichoderma harzianum. Viernes 04/05/2018 Molienda de arroz. Ventilación y descascarillado de arroz. Tutor Industrial: Ing. José Noguera Firma: _________________________ Sello:
  • 124.
    PLANIFICACIÓN SEMANAL Nombres yApellidos de los estudiantes: Rossimagaly Guevara, Marly Sosa y Elián Dávila. Día Fecha Actividades a Desarrollar Lunes 07/05/2018 Elaboración y redacción de informe. Martes 08/05/2018 Molienda de Trichoderma harzianum. Empacado hermético de Trichoderma harzianum. Ventilación y descascarillado de arroz. Miércoles 09/05/2018 Impresión de etiquetas Rotulación de bolsas para el producto Jueves 10/05/2018 Esterilización de arroz Preparación de matrices Viernes 11/05/2018 Inoculación de Paecilomyces fumasoroseus. Observación Paecilomyces fumasoroseus. Tutor Industrial: Ing. José Noguera Firma: _________________________ Sello:
  • 125.
    PLANIFICACIÓN SEMANAL Nombres yApellidos de los estudiantes: Rossimagaly Guevara, Marly Sosa y Elián Dávila. Día Fecha Actividades a Desarrollar Lunes 14/05/2018 Observación de Paecilomyces fumasoroseus. Desembolsado de Paecilomyces fumasoroseus. Martes 15/05/2018 Recorte de etiquetas para rotulación. Rotulación de bolsas para el producto. Miércoles 16/05/2018 Ventilación y descascarillado de arroz. Molienda de Paecilomyces fumasoroseus. Jueves 17/05/2018 No se laboró. Viernes 18/05/2018 No se laboró. Tutor Industrial: Ing. José Noguera Firma: _________________________ Sello:
  • 126.
    PLANIFICACIÓN SEMANAL Nombres yApellidos de los estudiantes: Rossimagaly Guevara, Marly Sosa y Elián Dávila. Día Fecha Actividades a Desarrollar Lunes 21/05/2018 No se laboró. Martes 22/05/2018 Culminación de molienda de Paecilomyces fumasoroseus. Limpieza del cuarto de molienda. Empacado hermético del producto Paecilomyces fumasoroseus. Miércoles 23/05/2018 Preparación de arroz. Molienda de arroz. Jueves 24/05/2018 Preparación de arroz. Molienda de arroz. Viernes 25/05/2018 Elaboración y Redacción de informe. Tutor Industrial: Ing. José Noguera Firma: _________________________ Sello:
  • 127.
    PLANIFICACIÓN SEMANAL Nombres yApellidos de los estudiantes: Rossimagaly Guevara, Marly Sosa y Elián Dávila. Día Fecha Actividades a Desarrollar Lunes 28/05/2018 Preparación de arroz. Molienda de arroz. Martes 29/05/2018 Preparación de arroz. Molienda de arroz. Miércoles 30/05/2018 Investigaciones de café, Bioinsumos y diagnóstico de enfermedades. Revisión de diapositivas. Jueves 31/05/2018 Visita a productores de café en la comunidad La Calera. Charlas a productores de trasplante de café. Viernes 01/06/2018 No se laboró. Tutor Industrial: Ing. José Noguera Firma: _________________________ Sello:
  • 128.
    PLANIFICACIÓN SEMANAL Nombres yApellidos de los estudiantes: Rossimagaly Guevara, Marly Sosa y Elián Dávila. Día Fecha Actividades a Desarrollar Lunes 04/06/2018 No se laboró. Martes 05/06/2018 Visita a la Universidad Politécnica Territorial de Mérida Kléber Ramírez. Seminario microbiología del suelo. Seminario de ecología del suelo. Miércoles 06/06/2018 Elaboración y redacción de informe. Jueves 07/06/2018 Elaboración y redacción de informe. Viernes 08/06/2018 Elaboración y Redacción de informe. Tutor Industrial: Ing. José Noguera Firma: _________________________ Sello:
  • 129.
    PLANIFICACIÓN SEMANAL Nombres yApellidos de los estudiantes: Rossimagaly Guevara, Marly Sosa y Elián Dávila. Día Fecha Actividades a Desarrollar Lunes 11/06/2018 Elaboración y redacción de informe. Martes 12/06/2018 Esterilización de arroz. Inoculación de Trichoderma harzianum. Limpieza del laboratorio de entomología. Miércoles 13/06/2018 Visita del tutor académico Lic. Alba Noguera. Evaluación de tutor académico Lic. Alba Noguera y tutor industrial Ing. José Noguera Jueves 14/06/2018 No se laboró. Viernes 15/06/2018 Desembolsado de Trichoderma harzianum. Re inoculación de Trichoderma harzianum. Esterilización de arroz. Inoculación de segundo lote de Trichoderma harzianum. Tutor Industrial: Ing. José Noguera Firma: _________________________ Sello:
  • 130.
    PLANIFICACIÓN SEMANAL Nombres yApellidos de los estudiantes: Rossimagaly Guevara, Marly Sosa y Elián Dávila. Día Fecha Actividades a Desarrollar Lunes 18/06/2018 Realización de informe. Zarandeo de Trichoderma harzianum. Observación de segundo lote de Trichoderma harzianum. Martes 19/06/2018 Recolección de Trichoderma harzianum. Desembolsado de segundo lote de Trichoderma harzianum. Miércoles 20/06/2018 Preparación de Trichoderma harzianum. Molienda del producto Trichoderma harzianum. Jueves 21/06/2018 Preparación de Trichoderma harzianum. Molienda del producto Trichoderma harzianum Viernes 22/06/2018 Empacado hermético del producto Trichoderma harzianum. Elaboración y redacción del informe Tutor Industrial: Ing. José Noguera Firma: _________________________ Sello:
  • 131.
    PLANIFICACIÓN SEMANAL Nombres yApellidos de los estudiantes: Rossimagaly Guevara, Marly Sosa y Elián Dávila. Día Fecha Actividades a Desarrollar Lunes 25/06/2018 Preparación de Trichoderma harzianum. Molienda del producto Trichoderma harzianum Martes 26/06/2018 Preparación de Trichoderma harzianum. Molienda del producto Trichoderma harzianum Miércoles 27/06/2018 Preparación de Trichoderma harzianum. Rotulación de bolsas para el producto. Jueves 28/06/2018 Empacado hermético del producto Trichoderma harzianum. Elaboración y redacción del informe Viernes 29/06/2018 Elaboración y redacción del informe. Tutor Industrial: Ing. José Noguera Firma: _________________________ Sello: