CARRERA PROFESIONAL TÉCNICA
COMPUTACIÓN E INFOMÁTICA
INFORME DE PRÁCTICAS MODULARES
MÓDULO TÉCNICO PROFESIONAL:
“ADMINISTRACIÓN Y SOPORTE DE EQUIPOS INFORMATICOS”
PRACTICAS REALIZADAS EN:
“MUNICIPALIDAD DISTRITAL DE SANTIAGO DE CAO”
ELABORADO POR:
JORGE ALBERTO MORALES RODRÍGUEZ
TRUJILLO – PERÚ
Informe de PrácticasModularesde (AdministraciónySoporte de equipos Informáticos)
JORGE ALBERTO MORALES RODRÍGUEZ 2
DEDICATORIA
El presente informe está dedicado exclusivamente a mis padres que son el motor que me
impulsa para salir adelante, quienes, con el apoyo incondicional, moral, y económico,
consiguieron hacer de mí, una persona de buenos principios y así poder cumplir mis metas
y llegar a ser un profesional eficiente para mejorar mi condición de vida.
Informe de PrácticasModularesde (AdministraciónySoporte de equipos Informáticos)
JORGE ALBERTO MORALES RODRÍGUEZ 3
PRESENTACIÓN
En el presente informe menciono las actividades realizadas durante mi formación como
profesional técnico en la carrera de Computación e Informática, en las Practicas Pre –
profesionales según lo establecido en el plan de estudios de currículo vigente de la
Escuela Superior Técnica SENCICO.
Las practicas Pre – profesionales fueron desarrolladas en la Municipalidad Distrital de
Santiago de Cao, llevadas a cabo desde el 16 de diciembre del 2015 hasta el 29 de febrero
del 2016 en el área de Informática y Telecomunicaciones a cargo del Sr. Felipe Nicolás
Altamirano Carrasco.
Las practicas Pre- profesionales es una etapa de transición entre la vida como estudiante
y profesional el cual está orientada a la integración, profundización y aplicación de los
conocimientos técnicos y habilidades adquiridas.
En tal sentido el presente informe constituye una importante y fundamental herramienta,
contiene las actividades realizadas y funciones desempeñadas que favorecieron el
cumplimiento de los objetivos y resultados debidamente planteados a partir de la
identificación de las necesidades de la municipalidad.
El objetivo de este informe es dar a conocer en forma detallada todas las actividades
realizadas en la Municipalidad Distrital de Santiago de Cao como, el manejo correcto del
sistema operativo y otros.
Informe de PrácticasModularesde (AdministraciónySoporte de equipos Informáticos)
JORGE ALBERTO MORALES RODRÍGUEZ 4
DEDICATORIA .........................................................................................2
PRESENTACIÓN .......................................................................................3
CAPITULO I .............................................................................................6
ANTECEDENTES GENERALES ............................................................................... 6
1. Datos Generales del Practicante......................................................................... 6
1.1. Apellidos y Nombres .................................................................................. 6
1.2. Carrera Profesional Técnica ....................................................................... 6
1.3. Módulo Profesional .................................................................................... 6
1.4. Año Académico .......................................................................................... 6
1.5. Domicilio .................................................................................................... 6
1.6. D.N.I. .......................................................................................................... 6
1.7. Dirección Electrónica ................................................................................. 6
1.8. Número de Teléfono ................................................................................... 6
2. Aspectos Generales de la Empresa .................................................................... 6
2.1. Razón Social ............................................................................................... 6
2.2. R.U.C. ......................................................................................................... 7
2.3. Dirección..................................................................................................... 7
2.4. Teléfono...................................................................................................... 7
2.5. Dirección Electrónica ................................................................................. 7
2.6. Actividad de la Empresa............................................................................. 7
2.7. Lugar de la Práctica .................................................................................... 7
2.8. Inicio y Termino de la Práctica................................................................... 7
2.9. Total de Horas Acumuladas........................................................................ 7
2.10. Descripción de la Practica....................................................................... 7
2.11. Cargo de Desempeño .............................................................................. 7
2.12. Reseña Histórica ..................................................................................... 7
3. Datos de Responsable de la Institución ............................................................. 8
3.1. Nombres y Apellidos .................................................................................. 8
3.2. Cargo........................................................................................................... 8
CAPITULO II ............................................................................................9
ORGANIZACIÓN DE LA INSTITUCIÓN................................................................. 9
ÍNDICE
Informe de PrácticasModularesde (AdministraciónySoporte de equipos Informáticos)
JORGE ALBERTO MORALES RODRÍGUEZ 5
4. Funciones y Objetivos de la Institución............................................................. 9
5. Funciones Generales ........................................................................................ 12
6. Organigrama de la Empresa............................................................................. 21
CAPITULO III .........................................................................................22
ACTIVIDAD REALIZADA ...................................................................................... 22
7. Descripción de la Práctica................................................................................ 22
8. Equipos y Materiales........................................................................................ 25
CAPITULO IV .........................................................................................27
DATOS DE RESULTADO ........................................................................................ 27
9. Logros .............................................................................................................. 27
10. Deficiencias .................................................................................................. 27
CAPITULO V ..........................................................................................28
11. Conclusiones................................................................................................. 28
12. Recomendaciones ......................................................................................... 28
CAPITULO VI .........................................................................................29
ANEXOS .................................................................................................................... 29
FOTOGRAFÍAS ......................................................................................................... 30
LINCOGRAFIA: ......................................................................................35
Informe de PrácticasModularesde (AdministraciónySoporte de equipos Informáticos)
JORGE ALBERTO MORALES RODRÍGUEZ 6
CAPITULO I
ANTECEDENTES GENERALES
1. Datos Generales del Practicante
1.1. Apellidos y Nombres : Jorge Alberto Morales Rodríguez.
1.2. Carrera Profesional Técnica : Computación e Informática.
1.3. Módulo Profesional : Administración y Soporte de equipos informáticos.
1.4. Año Académico : 2015.
1.5. Domicilio : Av. Industrial N° 20 Leoncio Prado – Cartavio.
1.6. D.N.I. : 74149810.
1.7. Dirección Electrónica : jam_r_95@hotmail.com.
1.8. Número de Teléfono : 984945515.
2. Aspectos Generales de la Empresa
2.1. Razón Social : Municipalidad Distrital de Santiago de Cao.
Informe de PrácticasModularesde (AdministraciónySoporte de equipos Informáticos)
JORGE ALBERTO MORALES RODRÍGUEZ 7
2.2. R.U.C. :20185157921.
2.3. Dirección : Calle SanMartin N°360- Santiago de Cao -La Libertad.
2.4. Teléfono : 463024.
2.5. Dirección Electrónica : www.munisantiagodecao.gob.pe.
2.6. Actividad de la Empresa : Gestión para el bienestar y mejoramiento de la
ciudadanía.
2.7. Lugar de la Práctica : Calle Atahualpa sin número-Rentas.
2.8. Inicio y Termino de la Práctica : Del 16 de diciembre de 2015 hasta 16 de marzo
de 2016.
2.9. Total de Horas Acumuladas : 396 horas.
2.10. Descripción de la Practica : Soporte técnico, revisión, mantenimiento, reparación,
instalación, configuración de software y diagnóstico de las máquinas de la Municipalidad
Distrital de Santiago de Cao.
2.11. Cargo de Desempeño : Asistente en Informática y Telecomunicaciones.
2.12. Reseña Histórica : El Distrito de Santiago de Cao es uno de los ocho
distritos de la Provincia, ubicada en el Departamento, bajo la administración del
Gobierno de La Libertad, en la zona norte del Perú. Limita por el norte con el Distrito de
Magdalena de Cao; por el sur con el Distrito de Huanchaco; por el este con el Distrito de
Chicana; y, por el oeste con el Océano Pacífico. El pueblo de Santiago de Cao fue
fundado el25 de julio de 1538. El 16 de abril de 1828 toma el nombre de Villa de Santiago
de Cao,durante el gobierno del Presidente José de La Mar.Posteriormente,mediante Ley
del 14 de noviembre de 1944 recibe la categoría de Distrito durante el gobierno del
Presidente Manuel Prado Ugarteche.
Informe de PrácticasModularesde (AdministraciónySoporte de equipos Informáticos)
JORGE ALBERTO MORALES RODRÍGUEZ 8
Se caracteriza por sus hermosas playas,como "El Charco". Se dice que el pescado fresco,
permite disfrutar de agradables ceviches y sudados. La gente se dedica a
la agricultura, pesca artesanal e industria.
Está ubicado a 35 km de Trujillo. Es un sitio pequeño pero muy cálido, en esas tierras se
desarrolló la cultura mochica, (chimú), está rodeada de muchas pirámides de barro
(huacas).
La principal forma de pesca se desarrolla con redes y cordel desde la orilla de Mar.
Santiago de Cao,esun lugar muy hermoso con una fábrica papelera y muchos cañavelares
rodeados de sauces,chilcos, pajarobobos, cañabrabas,carricillos, plantas utilizadas en las
huacas por los moche; aún existen muchos cementerios mochicas y los caricillos usados
para realizar antaras.
3. Datos de Responsable de la Institución
3.1. Nombres y Apellidos : Enrique Del Campo Cisneros.
3.2.Cargo : ALCALDE.
Informe de PrácticasModularesde (AdministraciónySoporte de equipos Informáticos)
JORGE ALBERTO MORALES RODRÍGUEZ 9
CAPITULO II
ORGANIZACIÓN DE LA INSTITUCIÓN
4. Funciones y Objetivos de la Institución
a) Funciones de la Institución:
Misión:
Diseñar, ejecutar, evaluar y monitorear los planes y programas para el distrito,
con el fin de brindar servicios de calidad que implique el logro del bienestar
general de la población
Visión:
Somos una organización eficiente, integrada, competitiva, ordenada y con
equidad de un modelo de gestión adecuada a la realidad del distrito, conformada
por personal con vocación de servicio y que proporciona canales de
transparencia con la ciudadanía para mejorar la calidad de vida de sus habitantes.
b) Objetivos Generales:
 Establecer métodos y estrategias de gerencia que permitan un manejo
más fluido del trabajo y a la vez un mejor servicio a la Gerencia. [1]
 Mejorar a las direcciones más importantes de la municipalidad y con
esto brindar una atención más ágil y eficaz. [1]
 Capacitar contantemente al personal de la municipalidad distrital de
Santiago de cao con la finalidad de realizar un trabajo más eficiente
para la población.
 Implementar el área de seguridad ciudadana para contrarrestar la
delincuencia en el Distrito de Santiago de Cao.
Informe de PrácticasModularesde (AdministraciónySoporte de equipos Informáticos)
JORGE ALBERTO MORALES RODRÍGUEZ 10
c) Objetivos Estratégicos específicos:
 Mejoramiento, ampliación de los servicios del cementerio Municipal
del C.P. Cartavio, Distrito de Santiago de Cao-Ascope-La Libertad I
etapa.
Mejoramiento de los servicios recreativos y deportivos del parque
santa rosa del AA.HH. Santa Rosa de Cartavio Distrito de Santiago de
Cao Ascope La Libertad I etapa,
Informe de PrácticasModularesde (AdministraciónySoporte de equipos Informáticos)
JORGE ALBERTO MORALES RODRÍGUEZ 11
Instalación del sistema de agua potable y alcantarillado sanitario en el
caserío San José Alto y ampliación en el caserío Sumanique Distrito
Santiago de Cao Ascope La Libertad.
Mejoramiento y ampliación de pistas y veredas del C.P. Villa de
Santiago de Cao, Distrito de Santiago de Cao Ascope La Libertad III
etapa.
Informe de PrácticasModularesde (AdministraciónySoporte de equipos Informáticos)
JORGE ALBERTO MORALES RODRÍGUEZ 12
5. Funciones Generales
5.1. Funciones del Consejo Municipal:
 Aprobar los planes de Desarrollo Municipal Concertados y el presupuesto
Participativo.
 Aprobar, monitorear y controlar el Plan de Desarrollo Institucional y el
Programa de Inversiones, teniendo en cuenta los Planes de Desarrollo
Municipal concertados y sus Presupuesto Participativos.
 Aprobar el plan de Desarrollo de capacidades.
 Crear, modificar, suprimir o exonerar de contribuciones, tasa, arbitrios,
licencias y derechos, conforme a ley.
 Aprobar los Proyectos de Ley que en materia de su competencia sean
propuestos al Congreso de la Republica.
 Aprobar la entrega de construcciones de infraestructura y servicios
públicos municipales del sector privado a través de concesiones o cualquier
otra forma de participación de inversión privada permitida por Ley.
 Aprobar el régimen de administración de bienes y Renta, así como el
régimen de administración de los servicios públicos locales. [1]
5.2. Funciones de Alcaldía:
 Defender y cautelar los derechos e intereses de la Municipalidad y los
vecinos.
 Convocar, presidir y dar por concluidas las sesiones de Consejo Municipal.
 Ejecutar los acuerdos del Consejo Municipal.
 Proponer al Consejo Municipal proyectos de Ordenanzas y acuerdos. [1]
Informe de PrácticasModularesde (AdministraciónySoporte de equipos Informáticos)
JORGE ALBERTO MORALES RODRÍGUEZ 13
5.3. Funciones de Gerencia Municipal:
 Planificar, dirigir, organizar y controlar el rumbo de la Gestión Municipal.
 Evaluar y supervisar la recaudación de los ingresos municipales y vigilar
su destino en conformidad con la normatividad vigente.
 Proponer el Presupuesto, Institucional de Apertura, Plan Integral de
Desarrollo y demás documentos Normativos de gestión municipal.
 Resolver y disponer la atención de los asuntos internos de la
municipalidad.
 Asesorar al alcalde y a los miembros del consejo en los asuntos de su
competencia.
 Participar en las adquisiciones de bienes y prestación de servicios no
personales de la Municipalidad y supervisar las modalidades de adjudicación
concordantes con la Ley de Contrataciones y Adquisiciones de Estado y
demás dispositivos legales vigentes. [1]
5.4. Funciones de la Procuraría Pública Municipal:
 Efectuar el seguimiento de los casos judiciales en que la municipalidad sea
parte.
 Supervisar la actuación procesal de los abogados.
 Autorizar de ser el caso los escritos a presentar en los procesos judiciales
que es parte la Municipalidad.
 Proyectar Resoluciones Directorales o de Alcaldía que le encargue el
Gerente Municipal o el Alcalde.
 Emitir Informes u opiniones que la Alta Dirección le encargue.
 Supervisar las labores del personal bajo su cargo, emitiendo de ser el caso
las disposiciones complementarias que sean necesarias para su mejor
desempeño. [1]
Informe de PrácticasModularesde (AdministraciónySoporte de equipos Informáticos)
JORGE ALBERTO MORALES RODRÍGUEZ 14
5.5. Funciones de la Secretaria General:
 Citar a los regidores a sesiones ordinarias y extraordinarias, así como a
todas las sesiones que disponga la Alcaldía.
 Concurrir a las sesiones del Consejo y llevar el control de asistencia,
redactar y archivar las actas y llevar la correspondencia del consejo.
 Informar la asistencia de los Regidores a las sesiones de Consejo
Municipal, para los efectos del pago de Dietas.
 Proyectar las Ordenanzas, Acuerdos, Decretos y Resoluciones de carácter
especial en estricta sujeción a las decisiones adoptadas.
 Firmar conjuntamente con el alcalde dando fe a los Derechos y
resoluciones del alcalde y llevar los correspondientes libros de registro.
 Supervisar las actividades que desarrollan las Unidades a su cargo.
 Transcribir las actas de las sesiones del Consejo y colaborar en la
formulación de la agenda, relacionado con las sesiones y acuerdo de Consejo.
 Realizar las labores de Trámite Documentario, decepcionado y entregando
la documentación de la Municipalidad.
 Ejecutar el archivo de toda la documentación de la Municipalidad.
 Conducir y supervisar las acciones de Relaciones Públicas, velando por la
adecuada Imagen de la Municipalidad. [1]
5.6. Funciones de Registro Civil:
 Programar, organizar y ejecutar las acciones de los Regidores Civiles en
la jurisdicción.
 Cumplir y hacer cumplir las normas legales, que regulan las actividades de
los Registros Civiles en el Perú.
 Revisar, fiscalizar y firmar las reproducciones de las partidas de los
registros, así como todos los documentos que se originan en los Registros
Civiles.
Informe de PrácticasModularesde (AdministraciónySoporte de equipos Informáticos)
JORGE ALBERTO MORALES RODRÍGUEZ 15
 Organizar y celebrar por delegación, los matrimonios civiles y supervisar
los celebrados por sacerdotes y otros, ante la Municipalidad Distrital de San
Joaquín.
 Absolver consultas y orientar a los recurrentes sobre los trámites a seguir
para rectificaciones de partidas, Ley Nº26497, D.S. Nº015-98-PCM,Notarial
o judicial y otros trámites, referente a ésta Unidad.
 Hacer cumplir las funciones encomendadas al personal de apoyo,
profesional y técnico que labora en la Sub. Gerencia.
 Cumplir con el ejercicio de sus funciones en el marco de su competencia
funcional y otras que por necesidad de servicio le asigne el Gerente de
Servicios Municipales.
 Mantener informado al Gerente de servicios Municipales de las
actividades que realiza. [1]
5.7. Funciones de Asesoría Jurídica:
 Coordinar y supervisar los asuntos de carácter jurídico que requieren
opinión y se sometan a su consideración.
 Emitir opinión legal sobre los expedientes que se deriven a su área.
 Participar en la comisión de Asuntos Legales de la Municipalidad y en las
Comisiones y/o Comités previstos por disposición expresa.
 Recibir la documentación remitida por otras áreas o por particulares
relacionadas con las labores de la oficina.
 Remitir los informes firmados y debidamente sellados a las demás áreas
de la Municipalidad.
 Hacer el seguimiento de los expedientes que así lo requieran de acuerdo a
las instrucciones que se le impartan.
 Efectuar las demás labores de apoyo concerniente a su cargo.
 Mantener la recopilación de Normas Legales de interés Municipal.
 Las funciones específicas que le asigne la Gerencia Municipal. [1]
Informe de PrácticasModularesde (AdministraciónySoporte de equipos Informáticos)
JORGE ALBERTO MORALES RODRÍGUEZ 16
5.8. Funciones de la Unidad de Tesorería – Renta:
 Coordina, fiscaliza y evalúa el desarrollo de las actividades de tesorería.
 Verifica y visa los partes diarios de ingresos y egresos y controla en forma
oportuna los saldos de los recursos financieros.
 Ejecuta oportunamente los pagos de compromisos y por retenciones.
 Gestiona ante las entidades bancarias o financieras la apertura de cuentas
de acuerdo al requerimiento de la Municipalidad Distrital de Santiago de Cao.
 Realiza el pago de remuneraciones de acuerdo a la planilla única de pago.
 Firma los cheques para pago a los proveedores y por planillas de
remuneraciones, conjuntamente con el Gerente Municipal y/o Alcalde.
 Formula y propone a la Gerencia Municipal, Normas y Directivas
relacionadas al Sistema de Tesorería.
 Cumple y hace cumplir las normas generales de Sistema de Tesorería y
otros dispositivos vigentes.
 Informa y remite mensualmente bajo responsabilidad, un consolidado de
la información financiera relativa a la ejecución de ingresos a la Gerencia
Municipal.
 Planificar organizar, dirigir y supervisar campañas permanentes de
educación cívica tributaria, con incidencia positiva en la recaudación y en la
imagen de la Municipalidad.
 Aprobar las solicitudes por inaceptación al Impuesto Predial de acuerdo a
las normas vigentes.
 Revisar y verificar las declaraciones juradas y otros documentos para
determinar la correcta aplicación de los dispositivos legales vigentes.
 Realizar acciones de control sobre los establecimientos que operan sin la
respectiva autorización municipal, aplicando las sanciones que correspondan,
según las normas vigentes.
 Informar y resolver los expedientes administrativos y tributarios.
 Realizar acciones de control sobre los establecimientos que operan sin la
respectiva autorización municipal, aplicando las sanciones que correspondan,
según las normas vigentes.
Informe de PrácticasModularesde (AdministraciónySoporte de equipos Informáticos)
JORGE ALBERTO MORALES RODRÍGUEZ 17
 Informar y resolver los expedientes administrativos y tributarios.
 Controlar el desarrollo de las labores de los fiscalizadores y liquidadores.
 Realizar las demás funciones que le asigne el Gerente Municipal. [1]
5.9. Funciones de la Unidad de Contabilidad y Presupuesto:
 Dirige y supervisa la elaboración de las notas Contabilidad y las
operaciones complementarias de su cargo.
 Realiza los asientos de apertura en el libro de Inventario y Balances.
 Realiza los ajustes y depreciaciones de los Activos Fijos.
 Realiza otros ajustes de Cuentas.
 Efectúa el control de los registros que incidan contablemente de las áreas
de Logística, Personal y Tesorería.
 Coordina con las áreas que remiten información de incidencia contable, la
misma que debe ser oportuna para la elaboración de las notas de contabilidad
y consecuentemente de los estados financieros.
 Cumple y hace cumplir las normas técnicas de control en lo que compete
a Contabilidad.
 Aplica las Directivas que emita la Contaduría Pública.
 Firma los Estados Financieros presupuestarios y de Gestión.
 Vela porque los registros contables se mantengan al día.
 Realiza arqueos e inventarios sorpresivos a Tesorería y caja Chica.
 Coordina, informa y remite mensualmente bajo responsabilidad un
consolidado de los ingresos y egresos de acuerdo a la normatividad
Presupuestal, a la Gerencia Municipal.
 Supervisa las labores del personal bajo su cargo, emitiendo de ser el caso
las disposiciones complementarias que sean necesarias para su mejor
desempeño.
 Realiza las demás funciones que le asigne el Gerente Municipal. [1]
Informe de PrácticasModularesde (AdministraciónySoporte de equipos Informáticos)
JORGE ALBERTO MORALES RODRÍGUEZ 18
5.10. Funciones de la Unidad de Obras Públicas, Privadas y por Convenio:
 Ejecutar el presupuesto correspondiente al Área de Desarrollo Urbano y
Rural, disponiendo eficiente y eficazmente de los recursos presupuestales,
económicos, financieros, materiales y equipos asignados.
 Proponer los anteproyectos de Plan Urbano, Organizado Territorial,
Zonificación, Usos de Suelo, Renovación Urbana y del plan de Inversiones y
otros que estén dentro de su competencia y que requieren la aprobación del
Consejo Municipal o de la Alcaldía.
 Proponer las políticas de desarrollo urbano orientadas a un crecimie nto
ordenado y sustentable del territorio de la jurisdicción.
 Proponer la modificación del Cuadro de Sanciones y Escala de Multas en
el ámbito de su competencia.
 Integrar la comisión calificadora para la expedición de Licencias de
Construcción.
 Resolver las reconsideraciones d multas y/o sanciones en primera
instancia.
 Visar para la firma del Alcalde las Licencias de Construcción –
Edificación.
 Integrar la Comisión de Recepción de Proyectos, Estudios, Recepción de
Obras, Apertura de sobres y Otorgamiento de la Buena Pro.
 Aprobar los expedientes técnicos de las obras sujetas a administración
directa.
 Autoriza la ejecución de obras en la vía pública por parte de las Empresas
de Servicios.
 Realizar las demás funciones que le asigne el Gerente Municipal. [1]
5.11. Funciones del Área de Servicios Municipales:
 Promover el desarrollo de la economía local, propiciando el libre mercado
y el auto sostenimiento de la población.
 Mantener la jurisdicción ordenada, limpia y seguro.
Informe de PrácticasModularesde (AdministraciónySoporte de equipos Informáticos)
JORGE ALBERTO MORALES RODRÍGUEZ 19
 Desarrolla las actividades relacionadas con la administración de los
recursos financieros, materiales y humanos del Área.
 Cumple y hace cumplir dentro de su ámbito los reglamentos y normas de
la Municipalidad.
 Suscribir Resoluciones, Informes y dictámenes en asuntos de su
competencia.
 Cumple y hace cumplir las normas técnicas de control y de los sistemas
administrativos.
 Supervisar las labores del personal bajo su cargo, emitiendo de ser el caso
las disposiciones complementarias que sean necesarias para su mejor
desempeño.
 Mantener informado al Gerente Municipal de las actividades que realiza.
 Realizar las demás funciones que le asigne el Gerente Municipal. [1]
5.12. Funciones del Área de Computación e Informática:
 Se encarga de atender a la población para su capacitación en informática.
 Dar mantenimiento a los equipos que se encuentra en las diferentes áreas
de la municipalidad.
 Analizar y diseñar nuevos componentes de software que pudieran
desarrollarse según lo establecido por la Gerencia.
 Realizar el seguimiento de los objetivos de los proyectos informáticos y
de la calidad esperada de los mismos.
 Determinar los ajustes requeridos a los programas de cómputo y realizar
su seguimiento.
 Documentar los programas fuente de los programas desarrollados,
elaborando manuales técnicos y de usuario.
 Poner en marcha y realizar varias pruebas a los programas desarrollados,
para evaluar la eficiencia y el buen funcionamiento de los mismos.
 Mantener y actualizar los programas desarrollados mediante la asistencia
permanente a la ejecución de los mismos.
Informe de PrácticasModularesde (AdministraciónySoporte de equipos Informáticos)
JORGE ALBERTO MORALES RODRÍGUEZ 20
 Proponer la elaboración de nuevos sistemas que automaticen y
simplifiquen las labores de los usuarios.
 Investigar y proponer nuevas tecnologías informáticas de la información a
ser aplicada en la Municipalidad.
 Dar mantenimiento a los contenidos que se publican a través de la página
web de la Municipalidad.
 Revisar y controlar las operaciones del computador y el sistema operativo
de los equipos informáticos de la Municipalidad.
 Detectar las fallas producidas en los equipos informáticos [1]
5.13. Función de la Comisión de Regidores:
 Efectuar estudios, formular proyectos y/o propuestas y reglamentar los
servicios que presta la Municipalidad.
 Emitir Dictamen sobre los asuntos sometidos a su consideración y
presentarlos a sesión de Concejo para su aprobación vía Acuerdo de Concejo
u Ordenanza.
 Fiscalizar el debido funcionamiento de la administración municipal, así
como de la ejecución de los acuerdos y disposiciones aprobadas por el
Concejo Municipal y la Alcaldía. [1]
Informe de PrácticasModularesde (AdministraciónySoporte de equipos Informáticos)
JORGE ALBERTO MORALES RODRÍGUEZ 21
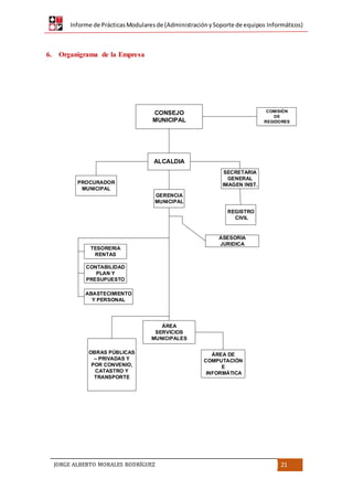
6. Organigrama de la Empresa
CONSEJO
MUNICIPAL
ALCALDIA
COMISIÓN
DE
REGIDORES
PROCURADOR
MUNICIPAL
SECRETARIA
GENERAL
IMAGEN INST.
REGISTRO
CIVIL
GERENCIA
MUNICIPAL
ASESORIA
JURIDICA
TESORERIA
RENTAS
CONTABILIDAD
PLAN Y
PRESUPUESTO
ABASTECIMIENTO
Y PERSONAL
OBRAS PÚBLICAS
– PRIVADAS Y
POR CONVENIO,
CATASTRO Y
TRANSPORTE
ÁREA
SERVICIOS
MUNICIPALES
ÁREA DE
COMPUTACIÓN
E
INFORMÁTICA
Informe de PrácticasModularesde (AdministraciónySoporte de equipos Informáticos)
JORGE ALBERTO MORALES RODRÍGUEZ 22
CAPITULO III
ACTIVIDAD REALIZADA
7. Descripción de la Práctica
A continuación, detallaré paso a paso todo lo que realice durante mis prácticas pre
profesionales:
a) Mantenimiento y reparación de los equipos informáticos (PC´s).-
En el mantenimiento de PC´s se tenía en cuenta el uso de herramientas e insumos
para dar limpieza a las computadoras, la limpieza era completa tanto interno como
externo:
Interno:
 Disco duro
 Placa base
 Disipadores
 Fuente de poder
 Tarjeta Gráfica
 Memorias RAM
Externo:
 Mouse
 Teclado
 Case
 Monitor
 Escáner
 Impresoras, etc.
En el diagnóstico, mantenimiento y reparación de las computadoras, se tenía presente
seguir los siguientes procedimientos:
Identificar los componentes internos de las PC´s, saber qué tipo de procesador es,
que tipo de memoria RAM, que modelos de placa base es, y quien es el fabricante,
para esto se puede utilizar también un programa llamado Everest.
Identificar los dispositivos o componentes que originaban el problema en la
computadora y solucionarlo, como puede suceder en los siguientes casos:
Informe de PrácticasModularesde (AdministraciónySoporte de equipos Informáticos)
JORGE ALBERTO MORALES RODRÍGUEZ 23
 Sucede casos que, al encendido de la PC se produce pitidos, generalmente
proviene de la memoria RAM que podría estar fallida o bien no lo tenga. La
solución sería limpiar la RAM con un borrador de goma y probar, si la Pc
sigue igual podría decirse que es un problema de la placa (placa quemada).
 Puentear la fuente de alimentación sirve para saber si se encuentra en buen
estado, para ello se utiliza un alambre para así poder puentear el pin verde con
el pin negro (Tierra). Si la fuente enciende quiere decir que está en buenas
condiciones de lo contrario se cambia por otra.
 Sucedía que la Pc se ponía lenta, para ello se debe hacer una limpieza interna
a todos sus componentes: Procesador, disipador, fuente de alimentación,
memorias RAM. Tarjeta gráfica, tarjetas de red, disco duro y placa en general.
 Cuando el problema venia del software, era necesario utilizar utilitarios,
drivers (Software) para dar un mejor diagnostico en la revisión de disco duro,
antivirus, etc. Toda esta observación era necesario regístralas en una ficha
técnica.
Conocer las medidas de seguridad recomendadas por el fabricante (INTEL, AMD,
GYGABITE, etc.)
Identificar las herramientas e insumos básicos, para proporcionar el diagnostico a
los equipos informáticos.
b) Instalación y Configuración de Software a las PCS.
Se realizó el mantenimiento correlativo de las instalaciones y configuraciones
del software desde los básicos hasta los aplicativos en diferentes áreas.
Informe de PrácticasModularesde (AdministraciónySoporte de equipos Informáticos)
JORGE ALBERTO MORALES RODRÍGUEZ 24
Sistemas operativos:
 Windows Server 2003 ISA Server Proxy
 Windows Server 2008 R2
 Windows XP
 Windows 7
 Windows 8
Antivirus:
 AVG Anti-Virus System Free Edition
 Avast Be Free
 ESET NOD32 Anti-Virus
Programas:
 WinRAR
 Adobe Photoshop
 Adobe Acrobat Reader
 Microsoft Office 2013
 AutoCAD
 CorelDRAW
 Team Viewer
Navegadores:
 Microsoft Internet Explorer
 Google Chrome
Teniendo en cuenta que las PC´s estén bien configuradas e implementadas con
todo el software actualizado del sistema, los cuales pueden satisfacer los
requerimientos de los personales de oficina.
Informe de PrácticasModularesde (AdministraciónySoporte de equipos Informáticos)
JORGE ALBERTO MORALES RODRÍGUEZ 25
c) Soporte Técnico. -
Existen varios tipos de emergencias o problemas que suscitan a diario en el Área
de Informática y telecomunicaciones:
 En caso de virus.
 Realizar un análisis con el antivirus.
 Proceder a restaurar el sistema. La restauración es a partir de la
creación de un punto de inicio del sistema.
 De caer el sistema se procede a los recursos de emergencias.
 Fallas en otro hardware.
 Observar y analizar las fallas en el hardware, volviendo a configurar
los drivers instaladores, conexiones del hardware con la PC y
aplicando los conocimientos profesionales desde un análisis objetivo.
 Fallas de la impresora.
 Verificar si está bien predeterminada.
 Verificar si son los cartuchos.
 Verificar si la falla es el software (Drivers).
8. Equipos y Materiales
En el área de Informática y Telecomunicaciones utilicé variedades de materiales y
equipos con las cuales pude dar un buen mantenimiento a las máquinas de la
municipalidad.
Materiales:
 Destornilladores plano y estrella
 Pulsera anti estática
 Guantes quirúrgicos
 Alicate
 Tijeras
 Cables
 Soplete
Informe de PrácticasModularesde (AdministraciónySoporte de equipos Informáticos)
JORGE ALBERTO MORALES RODRÍGUEZ 26
 Brocha
 Pasta térmica para procesadores
 Borradores de goma
 Tornillos de todo tipo
 Cables de corriente
 Limpiador líquido para pantallas y monitores
 Fibra óptica
 Fuentes de Poder
 Procesadores
 Memorias RAM
 Disipadores de calor
 Soldadura de estaño
 Grasa de soldadura
 Cables IDE y cables ATA para discos duros y unidades
Equipos:
 Pantallas y Monitores
 Teclados
 Impresoras
 Mouses
 Escáner
 Interruptor
 Chip-set
 Buses
 Placa base
 Puertos externos
 PC portátil
 USB 4 GB
Informe de PrácticasModularesde (AdministraciónySoporte de equipos Informáticos)
JORGE ALBERTO MORALES RODRÍGUEZ 27
CAPITULO IV
DATOS DE RESULTADO
9. Logros
 Aprender a diagnosticar las fallas de PC´s.
 Brindar un buen servicio en mantenimiento y reparación de PC´s, con el fin de
que los ciudadanos estén satisfechos de mi trabajo.
 Logre conocer la estructura básica de una PC.
 Reforzar mis conocimientos en instalaciones de sistemas operativos y programas.
 Mejorar mi desenvolvimiento con personas en este caso con las autoridades de las
diferentes áreas de la municipalidad.
 Aplicar mis conocimientos en el manejo de aplicativos en documentos, hojas de
cálculo y soluciones inmediatas.
 Aprender a utilizar los atajos que me brinda el sistema operativo.
 Aprender a crear un BackUp.
 Responsabilidad, seriedad y puntualidad en el centro de trabajo.
10. Deficiencias
 Deficiencia en algunos equipos por antigüedad.
 Falta de programas actualizados (antivirus).
 Deficiencia en conexiones de internet.
 Configuración impresora conectadas por la red.
 Perdida de archivos.
Informe de PrácticasModularesde (AdministraciónySoporte de equipos Informáticos)
JORGE ALBERTO MORALES RODRÍGUEZ 28
CAPITULO V
CONCLUSIONES Y RECOMENDACIONES
11. Conclusiones
El presente informe fue realizado siguiendo los criterios y procedimientos establecidos por la
Escuela Superior Técnica – SENCICO para dejar una constancia de haber realizado mis
practicas pre profesionales, las cuales son de suma importancia para la obtención de mi título
profesional técnico.
 Hoy en día una persona que no sabe computación es considerada analfabeta ya que es
indispensable para nuestra vida.
 La computación e informática se aplica en todo ámbito laboral, por eso es muy
importante y necesario estudiarlo.
 Gracias a la computación e informática, el trabajo es más rápido y eficaz.
 Permite llevar un buen control, gestión y administración en los resultados de la
municipalidad.
 Cuando se nos presentan algunas dudas primero debemos analizarlas y luego
consultarlo hasta darle una solución.
 Al superar la timidez frente a la función que desempeñe pude adaptarme rápidamente
al ámbito laboral, desenvolverse es tan importante porque me ayuda mucho en mi
carrera profesional.
 Obtuve conocimientos, experiencias nuevas las cuales me ayudaran a proyectarme a
ser cada vez más competente en el campo laboral.
12. Recomendaciones
a) A la Municipalidad Distrital de Santiago de Cao:
 Capacitación a su personal de las distintas áreas en el manejo de equipos
informáticos.
 Repotenciar las PC´s tanto en el hardware como en el software.
 Adquisición de nuevas PC´s.
 Apostar por los jóvenes que necesitan especializarse en el campo de la
informática.
Informe de PrácticasModularesde (AdministraciónySoporte de equipos Informáticos)
JORGE ALBERTO MORALES RODRÍGUEZ 29
b) A la Escuela Superior Técnica – SENCICO
 Apoyo al alumno en la búsqueda de empresas para la realización de
prácticas Pre-profesionales.
 Debería actualizar la guía de prácticas cada año para un mejor
desempeño.
CAPITULO VI
ANEXOS
Informe de PrácticasModularesde (AdministraciónySoporte de equipos Informáticos)
JORGE ALBERTO MORALES RODRÍGUEZ 30
FOTOGRAFÍAS
Software:
Realizando informe técnico de
los equipos informáticos
Desfragmentando el disco Duro
para mejorar sus funcionalidades
Instalando y ejecutando el antivirus ESET
NOD32.
Informe de PrácticasModularesde (AdministraciónySoporte de equipos Informáticos)
JORGE ALBERTO MORALES RODRÍGUEZ 31
Instalando el Sistema Operativo
Windows XP a las maquinas clientes.
Redactando informe de trabajo
Configurando el programa TeamViewer para poder
tener control de otra Pc.
Informe de PrácticasModularesde (AdministraciónySoporte de equipos Informáticos)
JORGE ALBERTO MORALES RODRÍGUEZ 32
Hardware:
Realizando reparación y mantenimiento a los equipos de las diferentes áreas de
dicha Municipalidad.
Extrayendo Disco Duro de una laptop
para su respectiva reparación.
Reparación y mantenimiento de
impresora HP.
Informe de PrácticasModularesde (AdministraciónySoporte de equipos Informáticos)
JORGE ALBERTO MORALES RODRÍGUEZ 33
Mantenimiento a Placa madre y
conexión de cables.
Cables conectados.
Informe de PrácticasModularesde (AdministraciónySoporte de equipos Informáticos)
JORGE ALBERTO MORALES RODRÍGUEZ 34
Limpieza al Disipador.
Extracción de pila para su respectiva
limpieza.
Servidor de la Municipalidad
Informe de PrácticasModularesde (AdministraciónySoporte de equipos Informáticos)
JORGE ALBERTO MORALES RODRÍGUEZ 35
LINCOGRAFIA:
[1] http://es.slideshare.net/meyg/informe-de-practica-de-eric-reyes-ysla
[2] https://es.wikipedia.org/wiki/Distrito_de_Santiago_de_Cao

Informe de prácticas módulo I

  • 1.
    CARRERA PROFESIONAL TÉCNICA COMPUTACIÓNE INFOMÁTICA INFORME DE PRÁCTICAS MODULARES MÓDULO TÉCNICO PROFESIONAL: “ADMINISTRACIÓN Y SOPORTE DE EQUIPOS INFORMATICOS” PRACTICAS REALIZADAS EN: “MUNICIPALIDAD DISTRITAL DE SANTIAGO DE CAO” ELABORADO POR: JORGE ALBERTO MORALES RODRÍGUEZ TRUJILLO – PERÚ
  • 2.
    Informe de PrácticasModularesde(AdministraciónySoporte de equipos Informáticos) JORGE ALBERTO MORALES RODRÍGUEZ 2 DEDICATORIA El presente informe está dedicado exclusivamente a mis padres que son el motor que me impulsa para salir adelante, quienes, con el apoyo incondicional, moral, y económico, consiguieron hacer de mí, una persona de buenos principios y así poder cumplir mis metas y llegar a ser un profesional eficiente para mejorar mi condición de vida.
  • 3.
    Informe de PrácticasModularesde(AdministraciónySoporte de equipos Informáticos) JORGE ALBERTO MORALES RODRÍGUEZ 3 PRESENTACIÓN En el presente informe menciono las actividades realizadas durante mi formación como profesional técnico en la carrera de Computación e Informática, en las Practicas Pre – profesionales según lo establecido en el plan de estudios de currículo vigente de la Escuela Superior Técnica SENCICO. Las practicas Pre – profesionales fueron desarrolladas en la Municipalidad Distrital de Santiago de Cao, llevadas a cabo desde el 16 de diciembre del 2015 hasta el 29 de febrero del 2016 en el área de Informática y Telecomunicaciones a cargo del Sr. Felipe Nicolás Altamirano Carrasco. Las practicas Pre- profesionales es una etapa de transición entre la vida como estudiante y profesional el cual está orientada a la integración, profundización y aplicación de los conocimientos técnicos y habilidades adquiridas. En tal sentido el presente informe constituye una importante y fundamental herramienta, contiene las actividades realizadas y funciones desempeñadas que favorecieron el cumplimiento de los objetivos y resultados debidamente planteados a partir de la identificación de las necesidades de la municipalidad. El objetivo de este informe es dar a conocer en forma detallada todas las actividades realizadas en la Municipalidad Distrital de Santiago de Cao como, el manejo correcto del sistema operativo y otros.
  • 4.
    Informe de PrácticasModularesde(AdministraciónySoporte de equipos Informáticos) JORGE ALBERTO MORALES RODRÍGUEZ 4 DEDICATORIA .........................................................................................2 PRESENTACIÓN .......................................................................................3 CAPITULO I .............................................................................................6 ANTECEDENTES GENERALES ............................................................................... 6 1. Datos Generales del Practicante......................................................................... 6 1.1. Apellidos y Nombres .................................................................................. 6 1.2. Carrera Profesional Técnica ....................................................................... 6 1.3. Módulo Profesional .................................................................................... 6 1.4. Año Académico .......................................................................................... 6 1.5. Domicilio .................................................................................................... 6 1.6. D.N.I. .......................................................................................................... 6 1.7. Dirección Electrónica ................................................................................. 6 1.8. Número de Teléfono ................................................................................... 6 2. Aspectos Generales de la Empresa .................................................................... 6 2.1. Razón Social ............................................................................................... 6 2.2. R.U.C. ......................................................................................................... 7 2.3. Dirección..................................................................................................... 7 2.4. Teléfono...................................................................................................... 7 2.5. Dirección Electrónica ................................................................................. 7 2.6. Actividad de la Empresa............................................................................. 7 2.7. Lugar de la Práctica .................................................................................... 7 2.8. Inicio y Termino de la Práctica................................................................... 7 2.9. Total de Horas Acumuladas........................................................................ 7 2.10. Descripción de la Practica....................................................................... 7 2.11. Cargo de Desempeño .............................................................................. 7 2.12. Reseña Histórica ..................................................................................... 7 3. Datos de Responsable de la Institución ............................................................. 8 3.1. Nombres y Apellidos .................................................................................. 8 3.2. Cargo........................................................................................................... 8 CAPITULO II ............................................................................................9 ORGANIZACIÓN DE LA INSTITUCIÓN................................................................. 9 ÍNDICE
  • 5.
    Informe de PrácticasModularesde(AdministraciónySoporte de equipos Informáticos) JORGE ALBERTO MORALES RODRÍGUEZ 5 4. Funciones y Objetivos de la Institución............................................................. 9 5. Funciones Generales ........................................................................................ 12 6. Organigrama de la Empresa............................................................................. 21 CAPITULO III .........................................................................................22 ACTIVIDAD REALIZADA ...................................................................................... 22 7. Descripción de la Práctica................................................................................ 22 8. Equipos y Materiales........................................................................................ 25 CAPITULO IV .........................................................................................27 DATOS DE RESULTADO ........................................................................................ 27 9. Logros .............................................................................................................. 27 10. Deficiencias .................................................................................................. 27 CAPITULO V ..........................................................................................28 11. Conclusiones................................................................................................. 28 12. Recomendaciones ......................................................................................... 28 CAPITULO VI .........................................................................................29 ANEXOS .................................................................................................................... 29 FOTOGRAFÍAS ......................................................................................................... 30 LINCOGRAFIA: ......................................................................................35
  • 6.
    Informe de PrácticasModularesde(AdministraciónySoporte de equipos Informáticos) JORGE ALBERTO MORALES RODRÍGUEZ 6 CAPITULO I ANTECEDENTES GENERALES 1. Datos Generales del Practicante 1.1. Apellidos y Nombres : Jorge Alberto Morales Rodríguez. 1.2. Carrera Profesional Técnica : Computación e Informática. 1.3. Módulo Profesional : Administración y Soporte de equipos informáticos. 1.4. Año Académico : 2015. 1.5. Domicilio : Av. Industrial N° 20 Leoncio Prado – Cartavio. 1.6. D.N.I. : 74149810. 1.7. Dirección Electrónica : jam_r_95@hotmail.com. 1.8. Número de Teléfono : 984945515. 2. Aspectos Generales de la Empresa 2.1. Razón Social : Municipalidad Distrital de Santiago de Cao.
  • 7.
    Informe de PrácticasModularesde(AdministraciónySoporte de equipos Informáticos) JORGE ALBERTO MORALES RODRÍGUEZ 7 2.2. R.U.C. :20185157921. 2.3. Dirección : Calle SanMartin N°360- Santiago de Cao -La Libertad. 2.4. Teléfono : 463024. 2.5. Dirección Electrónica : www.munisantiagodecao.gob.pe. 2.6. Actividad de la Empresa : Gestión para el bienestar y mejoramiento de la ciudadanía. 2.7. Lugar de la Práctica : Calle Atahualpa sin número-Rentas. 2.8. Inicio y Termino de la Práctica : Del 16 de diciembre de 2015 hasta 16 de marzo de 2016. 2.9. Total de Horas Acumuladas : 396 horas. 2.10. Descripción de la Practica : Soporte técnico, revisión, mantenimiento, reparación, instalación, configuración de software y diagnóstico de las máquinas de la Municipalidad Distrital de Santiago de Cao. 2.11. Cargo de Desempeño : Asistente en Informática y Telecomunicaciones. 2.12. Reseña Histórica : El Distrito de Santiago de Cao es uno de los ocho distritos de la Provincia, ubicada en el Departamento, bajo la administración del Gobierno de La Libertad, en la zona norte del Perú. Limita por el norte con el Distrito de Magdalena de Cao; por el sur con el Distrito de Huanchaco; por el este con el Distrito de Chicana; y, por el oeste con el Océano Pacífico. El pueblo de Santiago de Cao fue fundado el25 de julio de 1538. El 16 de abril de 1828 toma el nombre de Villa de Santiago de Cao,durante el gobierno del Presidente José de La Mar.Posteriormente,mediante Ley del 14 de noviembre de 1944 recibe la categoría de Distrito durante el gobierno del Presidente Manuel Prado Ugarteche.
  • 8.
    Informe de PrácticasModularesde(AdministraciónySoporte de equipos Informáticos) JORGE ALBERTO MORALES RODRÍGUEZ 8 Se caracteriza por sus hermosas playas,como "El Charco". Se dice que el pescado fresco, permite disfrutar de agradables ceviches y sudados. La gente se dedica a la agricultura, pesca artesanal e industria. Está ubicado a 35 km de Trujillo. Es un sitio pequeño pero muy cálido, en esas tierras se desarrolló la cultura mochica, (chimú), está rodeada de muchas pirámides de barro (huacas). La principal forma de pesca se desarrolla con redes y cordel desde la orilla de Mar. Santiago de Cao,esun lugar muy hermoso con una fábrica papelera y muchos cañavelares rodeados de sauces,chilcos, pajarobobos, cañabrabas,carricillos, plantas utilizadas en las huacas por los moche; aún existen muchos cementerios mochicas y los caricillos usados para realizar antaras. 3. Datos de Responsable de la Institución 3.1. Nombres y Apellidos : Enrique Del Campo Cisneros. 3.2.Cargo : ALCALDE.
  • 9.
    Informe de PrácticasModularesde(AdministraciónySoporte de equipos Informáticos) JORGE ALBERTO MORALES RODRÍGUEZ 9 CAPITULO II ORGANIZACIÓN DE LA INSTITUCIÓN 4. Funciones y Objetivos de la Institución a) Funciones de la Institución: Misión: Diseñar, ejecutar, evaluar y monitorear los planes y programas para el distrito, con el fin de brindar servicios de calidad que implique el logro del bienestar general de la población Visión: Somos una organización eficiente, integrada, competitiva, ordenada y con equidad de un modelo de gestión adecuada a la realidad del distrito, conformada por personal con vocación de servicio y que proporciona canales de transparencia con la ciudadanía para mejorar la calidad de vida de sus habitantes. b) Objetivos Generales:  Establecer métodos y estrategias de gerencia que permitan un manejo más fluido del trabajo y a la vez un mejor servicio a la Gerencia. [1]  Mejorar a las direcciones más importantes de la municipalidad y con esto brindar una atención más ágil y eficaz. [1]  Capacitar contantemente al personal de la municipalidad distrital de Santiago de cao con la finalidad de realizar un trabajo más eficiente para la población.  Implementar el área de seguridad ciudadana para contrarrestar la delincuencia en el Distrito de Santiago de Cao.
  • 10.
    Informe de PrácticasModularesde(AdministraciónySoporte de equipos Informáticos) JORGE ALBERTO MORALES RODRÍGUEZ 10 c) Objetivos Estratégicos específicos:  Mejoramiento, ampliación de los servicios del cementerio Municipal del C.P. Cartavio, Distrito de Santiago de Cao-Ascope-La Libertad I etapa. Mejoramiento de los servicios recreativos y deportivos del parque santa rosa del AA.HH. Santa Rosa de Cartavio Distrito de Santiago de Cao Ascope La Libertad I etapa,
  • 11.
    Informe de PrácticasModularesde(AdministraciónySoporte de equipos Informáticos) JORGE ALBERTO MORALES RODRÍGUEZ 11 Instalación del sistema de agua potable y alcantarillado sanitario en el caserío San José Alto y ampliación en el caserío Sumanique Distrito Santiago de Cao Ascope La Libertad. Mejoramiento y ampliación de pistas y veredas del C.P. Villa de Santiago de Cao, Distrito de Santiago de Cao Ascope La Libertad III etapa.
  • 12.
    Informe de PrácticasModularesde(AdministraciónySoporte de equipos Informáticos) JORGE ALBERTO MORALES RODRÍGUEZ 12 5. Funciones Generales 5.1. Funciones del Consejo Municipal:  Aprobar los planes de Desarrollo Municipal Concertados y el presupuesto Participativo.  Aprobar, monitorear y controlar el Plan de Desarrollo Institucional y el Programa de Inversiones, teniendo en cuenta los Planes de Desarrollo Municipal concertados y sus Presupuesto Participativos.  Aprobar el plan de Desarrollo de capacidades.  Crear, modificar, suprimir o exonerar de contribuciones, tasa, arbitrios, licencias y derechos, conforme a ley.  Aprobar los Proyectos de Ley que en materia de su competencia sean propuestos al Congreso de la Republica.  Aprobar la entrega de construcciones de infraestructura y servicios públicos municipales del sector privado a través de concesiones o cualquier otra forma de participación de inversión privada permitida por Ley.  Aprobar el régimen de administración de bienes y Renta, así como el régimen de administración de los servicios públicos locales. [1] 5.2. Funciones de Alcaldía:  Defender y cautelar los derechos e intereses de la Municipalidad y los vecinos.  Convocar, presidir y dar por concluidas las sesiones de Consejo Municipal.  Ejecutar los acuerdos del Consejo Municipal.  Proponer al Consejo Municipal proyectos de Ordenanzas y acuerdos. [1]
  • 13.
    Informe de PrácticasModularesde(AdministraciónySoporte de equipos Informáticos) JORGE ALBERTO MORALES RODRÍGUEZ 13 5.3. Funciones de Gerencia Municipal:  Planificar, dirigir, organizar y controlar el rumbo de la Gestión Municipal.  Evaluar y supervisar la recaudación de los ingresos municipales y vigilar su destino en conformidad con la normatividad vigente.  Proponer el Presupuesto, Institucional de Apertura, Plan Integral de Desarrollo y demás documentos Normativos de gestión municipal.  Resolver y disponer la atención de los asuntos internos de la municipalidad.  Asesorar al alcalde y a los miembros del consejo en los asuntos de su competencia.  Participar en las adquisiciones de bienes y prestación de servicios no personales de la Municipalidad y supervisar las modalidades de adjudicación concordantes con la Ley de Contrataciones y Adquisiciones de Estado y demás dispositivos legales vigentes. [1] 5.4. Funciones de la Procuraría Pública Municipal:  Efectuar el seguimiento de los casos judiciales en que la municipalidad sea parte.  Supervisar la actuación procesal de los abogados.  Autorizar de ser el caso los escritos a presentar en los procesos judiciales que es parte la Municipalidad.  Proyectar Resoluciones Directorales o de Alcaldía que le encargue el Gerente Municipal o el Alcalde.  Emitir Informes u opiniones que la Alta Dirección le encargue.  Supervisar las labores del personal bajo su cargo, emitiendo de ser el caso las disposiciones complementarias que sean necesarias para su mejor desempeño. [1]
  • 14.
    Informe de PrácticasModularesde(AdministraciónySoporte de equipos Informáticos) JORGE ALBERTO MORALES RODRÍGUEZ 14 5.5. Funciones de la Secretaria General:  Citar a los regidores a sesiones ordinarias y extraordinarias, así como a todas las sesiones que disponga la Alcaldía.  Concurrir a las sesiones del Consejo y llevar el control de asistencia, redactar y archivar las actas y llevar la correspondencia del consejo.  Informar la asistencia de los Regidores a las sesiones de Consejo Municipal, para los efectos del pago de Dietas.  Proyectar las Ordenanzas, Acuerdos, Decretos y Resoluciones de carácter especial en estricta sujeción a las decisiones adoptadas.  Firmar conjuntamente con el alcalde dando fe a los Derechos y resoluciones del alcalde y llevar los correspondientes libros de registro.  Supervisar las actividades que desarrollan las Unidades a su cargo.  Transcribir las actas de las sesiones del Consejo y colaborar en la formulación de la agenda, relacionado con las sesiones y acuerdo de Consejo.  Realizar las labores de Trámite Documentario, decepcionado y entregando la documentación de la Municipalidad.  Ejecutar el archivo de toda la documentación de la Municipalidad.  Conducir y supervisar las acciones de Relaciones Públicas, velando por la adecuada Imagen de la Municipalidad. [1] 5.6. Funciones de Registro Civil:  Programar, organizar y ejecutar las acciones de los Regidores Civiles en la jurisdicción.  Cumplir y hacer cumplir las normas legales, que regulan las actividades de los Registros Civiles en el Perú.  Revisar, fiscalizar y firmar las reproducciones de las partidas de los registros, así como todos los documentos que se originan en los Registros Civiles.
  • 15.
    Informe de PrácticasModularesde(AdministraciónySoporte de equipos Informáticos) JORGE ALBERTO MORALES RODRÍGUEZ 15  Organizar y celebrar por delegación, los matrimonios civiles y supervisar los celebrados por sacerdotes y otros, ante la Municipalidad Distrital de San Joaquín.  Absolver consultas y orientar a los recurrentes sobre los trámites a seguir para rectificaciones de partidas, Ley Nº26497, D.S. Nº015-98-PCM,Notarial o judicial y otros trámites, referente a ésta Unidad.  Hacer cumplir las funciones encomendadas al personal de apoyo, profesional y técnico que labora en la Sub. Gerencia.  Cumplir con el ejercicio de sus funciones en el marco de su competencia funcional y otras que por necesidad de servicio le asigne el Gerente de Servicios Municipales.  Mantener informado al Gerente de servicios Municipales de las actividades que realiza. [1] 5.7. Funciones de Asesoría Jurídica:  Coordinar y supervisar los asuntos de carácter jurídico que requieren opinión y se sometan a su consideración.  Emitir opinión legal sobre los expedientes que se deriven a su área.  Participar en la comisión de Asuntos Legales de la Municipalidad y en las Comisiones y/o Comités previstos por disposición expresa.  Recibir la documentación remitida por otras áreas o por particulares relacionadas con las labores de la oficina.  Remitir los informes firmados y debidamente sellados a las demás áreas de la Municipalidad.  Hacer el seguimiento de los expedientes que así lo requieran de acuerdo a las instrucciones que se le impartan.  Efectuar las demás labores de apoyo concerniente a su cargo.  Mantener la recopilación de Normas Legales de interés Municipal.  Las funciones específicas que le asigne la Gerencia Municipal. [1]
  • 16.
    Informe de PrácticasModularesde(AdministraciónySoporte de equipos Informáticos) JORGE ALBERTO MORALES RODRÍGUEZ 16 5.8. Funciones de la Unidad de Tesorería – Renta:  Coordina, fiscaliza y evalúa el desarrollo de las actividades de tesorería.  Verifica y visa los partes diarios de ingresos y egresos y controla en forma oportuna los saldos de los recursos financieros.  Ejecuta oportunamente los pagos de compromisos y por retenciones.  Gestiona ante las entidades bancarias o financieras la apertura de cuentas de acuerdo al requerimiento de la Municipalidad Distrital de Santiago de Cao.  Realiza el pago de remuneraciones de acuerdo a la planilla única de pago.  Firma los cheques para pago a los proveedores y por planillas de remuneraciones, conjuntamente con el Gerente Municipal y/o Alcalde.  Formula y propone a la Gerencia Municipal, Normas y Directivas relacionadas al Sistema de Tesorería.  Cumple y hace cumplir las normas generales de Sistema de Tesorería y otros dispositivos vigentes.  Informa y remite mensualmente bajo responsabilidad, un consolidado de la información financiera relativa a la ejecución de ingresos a la Gerencia Municipal.  Planificar organizar, dirigir y supervisar campañas permanentes de educación cívica tributaria, con incidencia positiva en la recaudación y en la imagen de la Municipalidad.  Aprobar las solicitudes por inaceptación al Impuesto Predial de acuerdo a las normas vigentes.  Revisar y verificar las declaraciones juradas y otros documentos para determinar la correcta aplicación de los dispositivos legales vigentes.  Realizar acciones de control sobre los establecimientos que operan sin la respectiva autorización municipal, aplicando las sanciones que correspondan, según las normas vigentes.  Informar y resolver los expedientes administrativos y tributarios.  Realizar acciones de control sobre los establecimientos que operan sin la respectiva autorización municipal, aplicando las sanciones que correspondan, según las normas vigentes.
  • 17.
    Informe de PrácticasModularesde(AdministraciónySoporte de equipos Informáticos) JORGE ALBERTO MORALES RODRÍGUEZ 17  Informar y resolver los expedientes administrativos y tributarios.  Controlar el desarrollo de las labores de los fiscalizadores y liquidadores.  Realizar las demás funciones que le asigne el Gerente Municipal. [1] 5.9. Funciones de la Unidad de Contabilidad y Presupuesto:  Dirige y supervisa la elaboración de las notas Contabilidad y las operaciones complementarias de su cargo.  Realiza los asientos de apertura en el libro de Inventario y Balances.  Realiza los ajustes y depreciaciones de los Activos Fijos.  Realiza otros ajustes de Cuentas.  Efectúa el control de los registros que incidan contablemente de las áreas de Logística, Personal y Tesorería.  Coordina con las áreas que remiten información de incidencia contable, la misma que debe ser oportuna para la elaboración de las notas de contabilidad y consecuentemente de los estados financieros.  Cumple y hace cumplir las normas técnicas de control en lo que compete a Contabilidad.  Aplica las Directivas que emita la Contaduría Pública.  Firma los Estados Financieros presupuestarios y de Gestión.  Vela porque los registros contables se mantengan al día.  Realiza arqueos e inventarios sorpresivos a Tesorería y caja Chica.  Coordina, informa y remite mensualmente bajo responsabilidad un consolidado de los ingresos y egresos de acuerdo a la normatividad Presupuestal, a la Gerencia Municipal.  Supervisa las labores del personal bajo su cargo, emitiendo de ser el caso las disposiciones complementarias que sean necesarias para su mejor desempeño.  Realiza las demás funciones que le asigne el Gerente Municipal. [1]
  • 18.
    Informe de PrácticasModularesde(AdministraciónySoporte de equipos Informáticos) JORGE ALBERTO MORALES RODRÍGUEZ 18 5.10. Funciones de la Unidad de Obras Públicas, Privadas y por Convenio:  Ejecutar el presupuesto correspondiente al Área de Desarrollo Urbano y Rural, disponiendo eficiente y eficazmente de los recursos presupuestales, económicos, financieros, materiales y equipos asignados.  Proponer los anteproyectos de Plan Urbano, Organizado Territorial, Zonificación, Usos de Suelo, Renovación Urbana y del plan de Inversiones y otros que estén dentro de su competencia y que requieren la aprobación del Consejo Municipal o de la Alcaldía.  Proponer las políticas de desarrollo urbano orientadas a un crecimie nto ordenado y sustentable del territorio de la jurisdicción.  Proponer la modificación del Cuadro de Sanciones y Escala de Multas en el ámbito de su competencia.  Integrar la comisión calificadora para la expedición de Licencias de Construcción.  Resolver las reconsideraciones d multas y/o sanciones en primera instancia.  Visar para la firma del Alcalde las Licencias de Construcción – Edificación.  Integrar la Comisión de Recepción de Proyectos, Estudios, Recepción de Obras, Apertura de sobres y Otorgamiento de la Buena Pro.  Aprobar los expedientes técnicos de las obras sujetas a administración directa.  Autoriza la ejecución de obras en la vía pública por parte de las Empresas de Servicios.  Realizar las demás funciones que le asigne el Gerente Municipal. [1] 5.11. Funciones del Área de Servicios Municipales:  Promover el desarrollo de la economía local, propiciando el libre mercado y el auto sostenimiento de la población.  Mantener la jurisdicción ordenada, limpia y seguro.
  • 19.
    Informe de PrácticasModularesde(AdministraciónySoporte de equipos Informáticos) JORGE ALBERTO MORALES RODRÍGUEZ 19  Desarrolla las actividades relacionadas con la administración de los recursos financieros, materiales y humanos del Área.  Cumple y hace cumplir dentro de su ámbito los reglamentos y normas de la Municipalidad.  Suscribir Resoluciones, Informes y dictámenes en asuntos de su competencia.  Cumple y hace cumplir las normas técnicas de control y de los sistemas administrativos.  Supervisar las labores del personal bajo su cargo, emitiendo de ser el caso las disposiciones complementarias que sean necesarias para su mejor desempeño.  Mantener informado al Gerente Municipal de las actividades que realiza.  Realizar las demás funciones que le asigne el Gerente Municipal. [1] 5.12. Funciones del Área de Computación e Informática:  Se encarga de atender a la población para su capacitación en informática.  Dar mantenimiento a los equipos que se encuentra en las diferentes áreas de la municipalidad.  Analizar y diseñar nuevos componentes de software que pudieran desarrollarse según lo establecido por la Gerencia.  Realizar el seguimiento de los objetivos de los proyectos informáticos y de la calidad esperada de los mismos.  Determinar los ajustes requeridos a los programas de cómputo y realizar su seguimiento.  Documentar los programas fuente de los programas desarrollados, elaborando manuales técnicos y de usuario.  Poner en marcha y realizar varias pruebas a los programas desarrollados, para evaluar la eficiencia y el buen funcionamiento de los mismos.  Mantener y actualizar los programas desarrollados mediante la asistencia permanente a la ejecución de los mismos.
  • 20.
    Informe de PrácticasModularesde(AdministraciónySoporte de equipos Informáticos) JORGE ALBERTO MORALES RODRÍGUEZ 20  Proponer la elaboración de nuevos sistemas que automaticen y simplifiquen las labores de los usuarios.  Investigar y proponer nuevas tecnologías informáticas de la información a ser aplicada en la Municipalidad.  Dar mantenimiento a los contenidos que se publican a través de la página web de la Municipalidad.  Revisar y controlar las operaciones del computador y el sistema operativo de los equipos informáticos de la Municipalidad.  Detectar las fallas producidas en los equipos informáticos [1] 5.13. Función de la Comisión de Regidores:  Efectuar estudios, formular proyectos y/o propuestas y reglamentar los servicios que presta la Municipalidad.  Emitir Dictamen sobre los asuntos sometidos a su consideración y presentarlos a sesión de Concejo para su aprobación vía Acuerdo de Concejo u Ordenanza.  Fiscalizar el debido funcionamiento de la administración municipal, así como de la ejecución de los acuerdos y disposiciones aprobadas por el Concejo Municipal y la Alcaldía. [1]
  • 21.
    Informe de PrácticasModularesde(AdministraciónySoporte de equipos Informáticos) JORGE ALBERTO MORALES RODRÍGUEZ 21 6. Organigrama de la Empresa CONSEJO MUNICIPAL ALCALDIA COMISIÓN DE REGIDORES PROCURADOR MUNICIPAL SECRETARIA GENERAL IMAGEN INST. REGISTRO CIVIL GERENCIA MUNICIPAL ASESORIA JURIDICA TESORERIA RENTAS CONTABILIDAD PLAN Y PRESUPUESTO ABASTECIMIENTO Y PERSONAL OBRAS PÚBLICAS – PRIVADAS Y POR CONVENIO, CATASTRO Y TRANSPORTE ÁREA SERVICIOS MUNICIPALES ÁREA DE COMPUTACIÓN E INFORMÁTICA
  • 22.
    Informe de PrácticasModularesde(AdministraciónySoporte de equipos Informáticos) JORGE ALBERTO MORALES RODRÍGUEZ 22 CAPITULO III ACTIVIDAD REALIZADA 7. Descripción de la Práctica A continuación, detallaré paso a paso todo lo que realice durante mis prácticas pre profesionales: a) Mantenimiento y reparación de los equipos informáticos (PC´s).- En el mantenimiento de PC´s se tenía en cuenta el uso de herramientas e insumos para dar limpieza a las computadoras, la limpieza era completa tanto interno como externo: Interno:  Disco duro  Placa base  Disipadores  Fuente de poder  Tarjeta Gráfica  Memorias RAM Externo:  Mouse  Teclado  Case  Monitor  Escáner  Impresoras, etc. En el diagnóstico, mantenimiento y reparación de las computadoras, se tenía presente seguir los siguientes procedimientos: Identificar los componentes internos de las PC´s, saber qué tipo de procesador es, que tipo de memoria RAM, que modelos de placa base es, y quien es el fabricante, para esto se puede utilizar también un programa llamado Everest. Identificar los dispositivos o componentes que originaban el problema en la computadora y solucionarlo, como puede suceder en los siguientes casos:
  • 23.
    Informe de PrácticasModularesde(AdministraciónySoporte de equipos Informáticos) JORGE ALBERTO MORALES RODRÍGUEZ 23  Sucede casos que, al encendido de la PC se produce pitidos, generalmente proviene de la memoria RAM que podría estar fallida o bien no lo tenga. La solución sería limpiar la RAM con un borrador de goma y probar, si la Pc sigue igual podría decirse que es un problema de la placa (placa quemada).  Puentear la fuente de alimentación sirve para saber si se encuentra en buen estado, para ello se utiliza un alambre para así poder puentear el pin verde con el pin negro (Tierra). Si la fuente enciende quiere decir que está en buenas condiciones de lo contrario se cambia por otra.  Sucedía que la Pc se ponía lenta, para ello se debe hacer una limpieza interna a todos sus componentes: Procesador, disipador, fuente de alimentación, memorias RAM. Tarjeta gráfica, tarjetas de red, disco duro y placa en general.  Cuando el problema venia del software, era necesario utilizar utilitarios, drivers (Software) para dar un mejor diagnostico en la revisión de disco duro, antivirus, etc. Toda esta observación era necesario regístralas en una ficha técnica. Conocer las medidas de seguridad recomendadas por el fabricante (INTEL, AMD, GYGABITE, etc.) Identificar las herramientas e insumos básicos, para proporcionar el diagnostico a los equipos informáticos. b) Instalación y Configuración de Software a las PCS. Se realizó el mantenimiento correlativo de las instalaciones y configuraciones del software desde los básicos hasta los aplicativos en diferentes áreas.
  • 24.
    Informe de PrácticasModularesde(AdministraciónySoporte de equipos Informáticos) JORGE ALBERTO MORALES RODRÍGUEZ 24 Sistemas operativos:  Windows Server 2003 ISA Server Proxy  Windows Server 2008 R2  Windows XP  Windows 7  Windows 8 Antivirus:  AVG Anti-Virus System Free Edition  Avast Be Free  ESET NOD32 Anti-Virus Programas:  WinRAR  Adobe Photoshop  Adobe Acrobat Reader  Microsoft Office 2013  AutoCAD  CorelDRAW  Team Viewer Navegadores:  Microsoft Internet Explorer  Google Chrome Teniendo en cuenta que las PC´s estén bien configuradas e implementadas con todo el software actualizado del sistema, los cuales pueden satisfacer los requerimientos de los personales de oficina.
  • 25.
    Informe de PrácticasModularesde(AdministraciónySoporte de equipos Informáticos) JORGE ALBERTO MORALES RODRÍGUEZ 25 c) Soporte Técnico. - Existen varios tipos de emergencias o problemas que suscitan a diario en el Área de Informática y telecomunicaciones:  En caso de virus.  Realizar un análisis con el antivirus.  Proceder a restaurar el sistema. La restauración es a partir de la creación de un punto de inicio del sistema.  De caer el sistema se procede a los recursos de emergencias.  Fallas en otro hardware.  Observar y analizar las fallas en el hardware, volviendo a configurar los drivers instaladores, conexiones del hardware con la PC y aplicando los conocimientos profesionales desde un análisis objetivo.  Fallas de la impresora.  Verificar si está bien predeterminada.  Verificar si son los cartuchos.  Verificar si la falla es el software (Drivers). 8. Equipos y Materiales En el área de Informática y Telecomunicaciones utilicé variedades de materiales y equipos con las cuales pude dar un buen mantenimiento a las máquinas de la municipalidad. Materiales:  Destornilladores plano y estrella  Pulsera anti estática  Guantes quirúrgicos  Alicate  Tijeras  Cables  Soplete
  • 26.
    Informe de PrácticasModularesde(AdministraciónySoporte de equipos Informáticos) JORGE ALBERTO MORALES RODRÍGUEZ 26  Brocha  Pasta térmica para procesadores  Borradores de goma  Tornillos de todo tipo  Cables de corriente  Limpiador líquido para pantallas y monitores  Fibra óptica  Fuentes de Poder  Procesadores  Memorias RAM  Disipadores de calor  Soldadura de estaño  Grasa de soldadura  Cables IDE y cables ATA para discos duros y unidades Equipos:  Pantallas y Monitores  Teclados  Impresoras  Mouses  Escáner  Interruptor  Chip-set  Buses  Placa base  Puertos externos  PC portátil  USB 4 GB
  • 27.
    Informe de PrácticasModularesde(AdministraciónySoporte de equipos Informáticos) JORGE ALBERTO MORALES RODRÍGUEZ 27 CAPITULO IV DATOS DE RESULTADO 9. Logros  Aprender a diagnosticar las fallas de PC´s.  Brindar un buen servicio en mantenimiento y reparación de PC´s, con el fin de que los ciudadanos estén satisfechos de mi trabajo.  Logre conocer la estructura básica de una PC.  Reforzar mis conocimientos en instalaciones de sistemas operativos y programas.  Mejorar mi desenvolvimiento con personas en este caso con las autoridades de las diferentes áreas de la municipalidad.  Aplicar mis conocimientos en el manejo de aplicativos en documentos, hojas de cálculo y soluciones inmediatas.  Aprender a utilizar los atajos que me brinda el sistema operativo.  Aprender a crear un BackUp.  Responsabilidad, seriedad y puntualidad en el centro de trabajo. 10. Deficiencias  Deficiencia en algunos equipos por antigüedad.  Falta de programas actualizados (antivirus).  Deficiencia en conexiones de internet.  Configuración impresora conectadas por la red.  Perdida de archivos.
  • 28.
    Informe de PrácticasModularesde(AdministraciónySoporte de equipos Informáticos) JORGE ALBERTO MORALES RODRÍGUEZ 28 CAPITULO V CONCLUSIONES Y RECOMENDACIONES 11. Conclusiones El presente informe fue realizado siguiendo los criterios y procedimientos establecidos por la Escuela Superior Técnica – SENCICO para dejar una constancia de haber realizado mis practicas pre profesionales, las cuales son de suma importancia para la obtención de mi título profesional técnico.  Hoy en día una persona que no sabe computación es considerada analfabeta ya que es indispensable para nuestra vida.  La computación e informática se aplica en todo ámbito laboral, por eso es muy importante y necesario estudiarlo.  Gracias a la computación e informática, el trabajo es más rápido y eficaz.  Permite llevar un buen control, gestión y administración en los resultados de la municipalidad.  Cuando se nos presentan algunas dudas primero debemos analizarlas y luego consultarlo hasta darle una solución.  Al superar la timidez frente a la función que desempeñe pude adaptarme rápidamente al ámbito laboral, desenvolverse es tan importante porque me ayuda mucho en mi carrera profesional.  Obtuve conocimientos, experiencias nuevas las cuales me ayudaran a proyectarme a ser cada vez más competente en el campo laboral. 12. Recomendaciones a) A la Municipalidad Distrital de Santiago de Cao:  Capacitación a su personal de las distintas áreas en el manejo de equipos informáticos.  Repotenciar las PC´s tanto en el hardware como en el software.  Adquisición de nuevas PC´s.  Apostar por los jóvenes que necesitan especializarse en el campo de la informática.
  • 29.
    Informe de PrácticasModularesde(AdministraciónySoporte de equipos Informáticos) JORGE ALBERTO MORALES RODRÍGUEZ 29 b) A la Escuela Superior Técnica – SENCICO  Apoyo al alumno en la búsqueda de empresas para la realización de prácticas Pre-profesionales.  Debería actualizar la guía de prácticas cada año para un mejor desempeño. CAPITULO VI ANEXOS
  • 30.
    Informe de PrácticasModularesde(AdministraciónySoporte de equipos Informáticos) JORGE ALBERTO MORALES RODRÍGUEZ 30 FOTOGRAFÍAS Software: Realizando informe técnico de los equipos informáticos Desfragmentando el disco Duro para mejorar sus funcionalidades Instalando y ejecutando el antivirus ESET NOD32.
  • 31.
    Informe de PrácticasModularesde(AdministraciónySoporte de equipos Informáticos) JORGE ALBERTO MORALES RODRÍGUEZ 31 Instalando el Sistema Operativo Windows XP a las maquinas clientes. Redactando informe de trabajo Configurando el programa TeamViewer para poder tener control de otra Pc.
  • 32.
    Informe de PrácticasModularesde(AdministraciónySoporte de equipos Informáticos) JORGE ALBERTO MORALES RODRÍGUEZ 32 Hardware: Realizando reparación y mantenimiento a los equipos de las diferentes áreas de dicha Municipalidad. Extrayendo Disco Duro de una laptop para su respectiva reparación. Reparación y mantenimiento de impresora HP.
  • 33.
    Informe de PrácticasModularesde(AdministraciónySoporte de equipos Informáticos) JORGE ALBERTO MORALES RODRÍGUEZ 33 Mantenimiento a Placa madre y conexión de cables. Cables conectados.
  • 34.
    Informe de PrácticasModularesde(AdministraciónySoporte de equipos Informáticos) JORGE ALBERTO MORALES RODRÍGUEZ 34 Limpieza al Disipador. Extracción de pila para su respectiva limpieza. Servidor de la Municipalidad
  • 35.
    Informe de PrácticasModularesde(AdministraciónySoporte de equipos Informáticos) JORGE ALBERTO MORALES RODRÍGUEZ 35 LINCOGRAFIA: [1] http://es.slideshare.net/meyg/informe-de-practica-de-eric-reyes-ysla [2] https://es.wikipedia.org/wiki/Distrito_de_Santiago_de_Cao