Kanban 
conceptos
Tipos de Proyectos 
 Proyectos tradicionales. 
 Prima la documentación 
 Metodología formal, rígida. 
 Proyectos ágiles. 
 Prima el producto sobre la documentación 
 Metodología adaptativa al proyecto
 Kanban es una aplicación del método Lean de Toyota a las nuevas 
tecnologías y a los proyectos informáticos en particular.
 Kanban se basa en una idea muy simple: el trabajo en curso (Work In 
Progress, WIP) debería limitarse, y sólo deberíamos empezar con algo 
nuevo cuando un bloque de trabajo anterior haya sido entregado o ha 
pasado a otra función posterior de la cadena 
 Esto no suena muy revolucionario ni parece que vaya a afectar 
profundamente el rendimiento, cultura, capacidad y madurez del equipo 
y de la organización que les rodea. ¡Lo increíble es que sí lo hace! Kanban 
parece un cambio muy pequeño pero aun así cambia todos los aspectos 
de una empresa.
 No es un proceso de desarrollo de software o de gestión de proyectos. 
Kanban es una aproximación a la introducción de cambios en un ciclo de 
vida de desarrollo de software o metodología de gestión de proyectos ya 
existente. 
 El principio de Kanban es que comienzas con lo que sea que estés 
haciendo ahora mismo. Comprendes tu actual proceso mediante la 
realización de un mapa del flujo de valor y entonces acuerdas los límites 
de trabajo en curso (WIP) para cada fase del proceso. A continuación 
comienzas a hacer fluir el trabajo a través del sistema comenzándolo 
("pull") cuando se van generando las señales Kanban.
 Kanban se está introduciendo como parte de iniciativas Lean para 
transformar la cultura de las organizaciones y fomentar la mejora continua. 
 Dado que el WIP está limitado en un sistema Kanban, cualquier elemento 
que se bloquea por cualquier razón tiende a atascar el sistema.
 Kanban usa un mecanismo de control visual para hacer seguimiento del 
trabajo conforme este viaja a través del flujo de valor. Típicamente, se usa 
un panel o pizarra con notas adhesivas o un panel electrónico de tarjetas. 
 Kanban expone los cuellos de botella, colas, variabilidad y desperdicios. 
Todas las cosas que impactan al rendimiento de la organización en 
términos de la cantidad de trabajo entregado y el ciclo de tiempo 
requerido para entregarlo. Kanban proporciona a los miembros del equipo 
y a las partes interesadas visibilidad sobre los efectos de sus acciones
 La visibilidad de los cuellos de botella, desperdicios y variabilidades y su 
impacto también promueve la discusión sobre la posibles mejoras, y los 
equipos comienzan rápidamente a implementar mejoras en su proceso 
 Kanban propicia la evolución incremental de los procesos existentes, una 
evolución que generalmente está alineada con los valores del Agilismo y 
de Lean. Kanban no pide una revolución radical de la forma en la que las 
personas trabajan, sino que sugiere un cambio gradual. 
 Es un cambio que surge del entendimiento y el consenso entre todos los 
trabajadores y sus colaboradores
Trabajando con tableros 
 Las prácticas de gestión visual con kanban son útiles para: 
 Trazar la gestión de un procedimiento y mantener el flujo de ejecución. 
 Radiar información. 
 Un tablero kanban puede emplearse con uno de estos fines, o con los dos 
a la vez, aunque en realidad si se usa para mantener el flujo del trabajo, 
siempre acompaña el hecho de mostrar la información de avance del 
trabajo.
Kanban para trazar la Gestión y Mantener 
el flujo 
 Kanban como herramienta para la gestión del proyecto ofrece además 
de información, pautas para el control del flujo de avance de las tareas. 
 Monitorización y regulación del flujo y la carga de trabajo 
 La posición de cada tarjeta sobre el tablero refleja el estado en el que se 
encuentra el trabajo correspondiente Los estados básicos que se suelen 
representar en un tablero kanban son “pendiente”, “en curso” y 
“terminado”.
 En algunos casos puede resultar conveniente marcar sub estados (por 
ejemplo: Testeado, Validado). El orden de los trabajos desde el área 
“pendiente”, indica ya en el inicio la secuencia de las tareas según sus 
prioridades. Los trabajos monitorizados puede ser del tamaño de tareas, 
historias de usuario o epics, según el uso que interese en cada tablero. 
 Lleva a la superficie la información de los problemas. 
 Los conflictos en la priorización de los trabajos, los problemas en el flujo por 
impedimentos o cargas de trabajo, las incidencias en el desarrollo, etc. se 
ponen de manifiesto de forma inmediata en la actualización continua 
sobre el tablero del estado de los trabajos.
 Facilita un ritmo sostenido y evita la ley de Parkinson 
 Genera un avance continuo de trabajo cuyo ritmo no está marcado por una 
planificación temporal: Gantt o Sprint (incremento iterativo). 
 La ausencia de hitos temporales evita la tendencia habitual de alargar el 
tiempo de trabajo hasta completar el tiempo estimado (ley de Parkinson). 
 El trabajo se expande hasta llenar el tiempo que se había previsto (Ley de Parkinson). 
 Por otra parte, la ausencia de hitos temporales, sin técnicas de monitorización y 
gestión del avance generaría alargamiento de tiempos y retrasos por 
procrastinación y perfeccionismo. 
 Los procesos ágiles promueven el desarrollo sostenible. Los promotores, 
desarrolladores y usuarios debemos ser capaces de mantener un ritmo constante de 
forma indefinida. (Principio del Manifiesto Ágil)
 Facilita el incremento continuo 
 Dando respuesta de esta forma al principio ágil imprescindible: entrega 
frecuente de valor. Tareas que se completan con un ritmo sostenido y de 
forma continua, y con ellas historias de usuario que se van sumando al 
producto, proporcionándole un incremento continuo de valor según las 
prioridades de negocio marcadas por el propietario del producto.
Radiador de información. 
 Los principios ágiles a los que se puede dar un soporte adecuado usando 
kanban en su dimensión de “radiador de información” son: 
 Favorece la comunicación directa 
 Facilita la comunicación directa del equipo al actualizar la información en reuniones 
enfrente de un tablero kanban. 
 Comparte la visibilidad de la evolución del proyecto entre todos los implicados. 
 Detección temprana de problemas 
 Kanban monotoriza continuamente la evolución del proyecto. La actualización de la 
información just-in-time, ayuda a identificar en un primer momento los posibles 
impedimentos, problemas y riesgos, que de otra forma pasan desapercibidos hasta 
que empiezan a producir retrasos o repercusiones ya inevitables. 
 Favorece una cultura de colaboración y resolución. 
 Es un medio de comunicación abierto y transparente para el equipo y todos los 
participantes.
Secuencia y polivalencia 
 Al diseñar la estructura y el funcionamiento de un tablero kanban 
adecuado a un entorno determinado, dos son las variables de ese entorno 
a las que debe dar respuesta: 
 Secuencia (del trabajo). 
 Polivalencia (de las personas).
Secuencia 
 ¿Los trabajos reflejados en las tarjetas del tablero tienen que ejecutarse en un 
orden determinado o pueden realizarse en cualquier orden.? 
 No es lo mismo diseñar un tablero para el equipo de programadores de un 
sistema, que para el de mantenimiento de los sistemas informáticos de una 
empresa. Para los primeros los trabajos se deben hacer en un orden de 
secuencia determinado. Así por ejemplo, no es posible realizar la tarea de 
pruebas si antes no se ha hecho la de programación. Sin embargo las 
siguientes podrían ser las tareas de un equipo de mantenimiento: “instalación 
de nueva impresora en el equipo de dirección” “actualización del sistema 
operativo en el servidor web”, etc. Este tipo de tareas se pueden realizar en 
cualquier orden. No hay una relación de dependencia entre ellas de forma 
que no se pueda realizar una si la otra no se ha completado.
Polivalencia 
 ¿Es un equipo polivalente o de especialistas? ¿Por el tipo de trabajo y el 
perfil de los integrantes del equipo, cualquier miembro puede realizar 
cualquier tarea? 
 Siguiendo con los ejemplos anteriores, es posible que en el equipo de 
mantenimiento una persona pueda indistintamente instalar una impresora, 
o un sistema operativo; o es posible que no: que haya técnicos de 
hardware y técnicos de software. De forma similar un proyecto de 
programación puede incluir tareas específicas de diseño gráfico, o 
programación integración testing, etc que pueden realizar sólo 
determinados miembros del equipo.
SCRUM (en Resumen) 
 Divide tu organización .- en equipos pequeños, interdisciplinarios y auto-organizados 
 Divide el trabajo .- en una lista de entregables pequeños y concretos. 
Ordena la lista por orden de prioridad y estima el esfuerzo relativo de cada 
elemento. 
 Divide el tiempo .- en iteraciones cortas de longitud fija (generalmente de 
1 a 4 semanas), con código potencialmente entregable y demostrado 
después de cada iteración.
División en tareas y reparto de estas en 
Sprints
 Optimiza el plan de entregas .- y actualiza las prioridades en colaboración 
von el cliente, basada en los conocimientos adquiridos mediante la 
inspección del entregable después de cada iteración. 
 Optimiza el proceso .- teniendo una retrospectiva después de cada 
iteración. 
 Así en lugar de un grupo numerosopasando mucho tiempo construyendo 
algo grande, tenemos un equipo menor pasando un tiempo más corto 
construyendo algo menor. Pero integrando con regularidad para ver el 
conjunto
Kanban en pocas palabras 
 Visualiza el flujo de trabajo 
 Divide el trabajo en bloques, escribe cada elemento en una tarjeta y ponlo en 
el muro. 
 Utiliza columnas con nombre para ilustrar dónde está cada elemento en el flujo 
de trabajo. 
 Limita el WIP ((Work in Progress, trabajo en curso) - asigna límites concretos 
a cuántos elementos pueden estar en progreso en cada estado del flujo 
de trabajo. 
 Mide el lead time (tiempo medio para completar un elemento, a veces 
llamado "tiempo de ciclo"), optimiza el proceso para que el lead time sea 
tan pequeño y predecible como sea posible.
SCRUM y Kanban como herramientas 
de proceso 
 Herramienta = cualquier cosa usada como medio para realizar una tarea 
o propósito 
 Proceso= cómo trabajas. 
 Scrum y Kanban son herramientas de proceso que te ayudan a trabajar 
más eficazmente, en cierta medida, diciéndote qué hacer. 
 Java también es una herramienta, te ofrece una forma más sencilla de 
programar una computadora.
 Podemos comparar herramientas viendo cuántas reglas proporcionan. 
 Prescriptivo .- significa "más reglas a seguir" y 
 Adaptativo significa "menos reglas a seguir". 
 100% prescriptivo significa que no te deja usar el cerebro, hay una regla 
para todo. 100% adaptativos significan Haz Lo Que Sea, no hay ninguna 
regla o restricción. 
 Los dos extremos de la escala son de alguna manera ridículos
Kanban 
 Menos reglas a Seguir que Scrum 
 Es más adaptativo por tanto 
 Es menos prescriptivo 
 Conveniente para algunos tipos de proyectos 
 Pero especialmente malo para otros.
Scrum 
 Mas reglas a Seguir que Kanban 
 Es más prescriptivo por tanto 
 Es menos adaptativo 
 Conveniente para algunos tipos de proyectos 
 Pero potencialmente malo para otros.
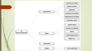
SCRUM XP 
Es una metodología de desarrollo ágil 
basada en la administración del proyecto. 
Es una metodología de desarrollo que está 
más centrada en la programación o 
creación del producto 
Cada miembro de del equipo trabaja de 
forma indivisual. 
Los miembro del equLas tareas se van 
terminando aunque son susceptibles de ser 
modificadas durante el transcurso de 
proyecto, incluso, después de que 
funcionen correctamente.ipo programan 
en parejas. 
Las itraciones de entrega son de 1 a 4 
semanas. 
Las itraciones de entrega son de 1 a 3 
semanas. 
Al finalizar un Sprint, las tareas del Sprint 
Backlog que se hayan realizado y que el 
Product Owner (propietario del producto) 
haya mostrado su conformidad ya no se 
retoca. Si funciona y está bién, se aparta y 
a otra cosa. 
Las tareas se van terminando aunque son 
susceptibles de ser modificadas durante el 
transcurso de proyecto, incluso, después 
de que funcionen correctamente. 
Trata de seguir el orden de prioridades que 
marca el Product Owneren el Sprint 
Backlog pero puede cambiarlo si es mejor 
para el desarrollo de la tareas. 
El equipo de desarrollo sigue estrictamente 
el orden de prioridad de las tareas definido 
por el cliente.
Kanban 
 Orientado al flujo de trabajo o Work In Progress (WIP) 
 Kanban ha demostrado ser útil en equipos que realizan desarrollo Ágil de 
software, pero también están ganando fuerza en equipos que utilizan 
métodos más tradicionales. Kanban se está introduciendo como parte de 
iniciativas Lean para transformar la cultura de las organizaciones y 
fomentar la mejora continua.
 Dado que el WIP está limitado en un sistema Kanban, cualquier elemento 
que se bloquea por cualquier razón tiende a atascar el sistema. Si un 
número suficiente de elementos se bloquean todo el proceso se para en 
seco. Esto tiene el efecto de que todo el equipo y la organización se 
concentran en resolver el problema, desbloqueando estos elementos para 
permitir la restauración del flujo productivo. 
 Kanban usa un mecanismo de control visual para hacer seguimiento del 
trabajo conforme este viaja a través del flujo de valor. Típicamente, se usa 
un panel o pizarra con notas adhesivas o un panel electrónico de tarjetas.
 Kanban proporciona a los miembros del equipo y a las partes interesadas 
visibilidad sobre los efectos de sus acciones (o falta de acción). De esta 
forma, los casos de estudios preliminares están demostrando que Kanban 
cambia el comportamiento y motiva a una mayor colaboración en el 
trabajo. La visibilidad de los cuellos de botella, desperdicios y 
variabilidades y su impacto también promueve la discusión sobre la 
posibles mejoras, y los equipos comienzan rápidamente a implementar 
mejoras en su proceso.
 Kanban propicia la evolución incremental de los procesos existentes, una 
evolución que generalmente está alineada con los valores del Agilismo y 
de Lean. Kanban no pide una revolución radical de la forma en la que las 
personas trabajan, sino que sugiere un cambio gradual. Es un cambio que 
surge del entendimiento y el consenso entre todos los trabajadores y sus 
colaboradores.
 Un último comentario sobre Kanban es que el efecto de limitar el WIP 
proporciona predecibilidad sobre el tiempo de ciclo y hace que los 
entregables sean más fiables. La estrategia de "parar el proceso" ante 
impedimentos y bugs también parece promover altos niveles de calidad y 
un rápido descenso del re-trabajo.
 Scrum prescribe 3 roles: dueño de producto (establece la visión del 
producto y las prioridades), equipo (implementa el producto) y Scrum 
Master (elimina los impedimentos y proporciona liderazgo en el proceso). 
 Kanban no establece ningún rol en absoluto. 
 ¡Eso no significa que no puedas o no debas tener un papel de dueño de 
producto en Kanban! Sólo significa que no tienes que. En ambos, Scrum y 
Kanban, eres libre de añadir los roles adicionales que necesites. Solo que 
Scrum indica que por lo menos han de existir esos tres.
 En Kanban no se prescriben iteraciones de tiempo fijo. Puedes elegir el 
momento de hacer la planificación, la mejora de procesos, y la entrega. 
Puedes elegir hacer estas actividades de manera regular ( "la entrega 
todos los lunes") o bajo demanda ( "la entrega cada vez que tengamos 
algo útil para entregar"). 
 Kanban limita el WIP por estado en flujo de trabajo, Scrum limita el WIP por 
iteración
 La mayoría de los equipos de Scrum aprenden finalmente que es una 
mala idea tener demasiados elementos en curso, y desarrollan una cultura 
de intentar tener los elementos actuales terminados antes de comenzar 
con nuevos elementos. Algunos incluso deciden limitar explícitamente el 
número de elementos permitidos en la columna de en curso. 
 Cuando esto ocurre, ¡la pizarra de Scrum se ha convertido en una pizarra 
de Kanban!
 Gracias por su atención

Kanban

  • 1.
  • 2.
    Tipos de Proyectos  Proyectos tradicionales.  Prima la documentación  Metodología formal, rígida.  Proyectos ágiles.  Prima el producto sobre la documentación  Metodología adaptativa al proyecto
  • 3.
     Kanban esuna aplicación del método Lean de Toyota a las nuevas tecnologías y a los proyectos informáticos en particular.
  • 4.
     Kanban sebasa en una idea muy simple: el trabajo en curso (Work In Progress, WIP) debería limitarse, y sólo deberíamos empezar con algo nuevo cuando un bloque de trabajo anterior haya sido entregado o ha pasado a otra función posterior de la cadena  Esto no suena muy revolucionario ni parece que vaya a afectar profundamente el rendimiento, cultura, capacidad y madurez del equipo y de la organización que les rodea. ¡Lo increíble es que sí lo hace! Kanban parece un cambio muy pequeño pero aun así cambia todos los aspectos de una empresa.
  • 5.
     No esun proceso de desarrollo de software o de gestión de proyectos. Kanban es una aproximación a la introducción de cambios en un ciclo de vida de desarrollo de software o metodología de gestión de proyectos ya existente.  El principio de Kanban es que comienzas con lo que sea que estés haciendo ahora mismo. Comprendes tu actual proceso mediante la realización de un mapa del flujo de valor y entonces acuerdas los límites de trabajo en curso (WIP) para cada fase del proceso. A continuación comienzas a hacer fluir el trabajo a través del sistema comenzándolo ("pull") cuando se van generando las señales Kanban.
  • 6.
     Kanban seestá introduciendo como parte de iniciativas Lean para transformar la cultura de las organizaciones y fomentar la mejora continua.  Dado que el WIP está limitado en un sistema Kanban, cualquier elemento que se bloquea por cualquier razón tiende a atascar el sistema.
  • 7.
     Kanban usaun mecanismo de control visual para hacer seguimiento del trabajo conforme este viaja a través del flujo de valor. Típicamente, se usa un panel o pizarra con notas adhesivas o un panel electrónico de tarjetas.  Kanban expone los cuellos de botella, colas, variabilidad y desperdicios. Todas las cosas que impactan al rendimiento de la organización en términos de la cantidad de trabajo entregado y el ciclo de tiempo requerido para entregarlo. Kanban proporciona a los miembros del equipo y a las partes interesadas visibilidad sobre los efectos de sus acciones
  • 8.
     La visibilidadde los cuellos de botella, desperdicios y variabilidades y su impacto también promueve la discusión sobre la posibles mejoras, y los equipos comienzan rápidamente a implementar mejoras en su proceso  Kanban propicia la evolución incremental de los procesos existentes, una evolución que generalmente está alineada con los valores del Agilismo y de Lean. Kanban no pide una revolución radical de la forma en la que las personas trabajan, sino que sugiere un cambio gradual.  Es un cambio que surge del entendimiento y el consenso entre todos los trabajadores y sus colaboradores
  • 9.
    Trabajando con tableros  Las prácticas de gestión visual con kanban son útiles para:  Trazar la gestión de un procedimiento y mantener el flujo de ejecución.  Radiar información.  Un tablero kanban puede emplearse con uno de estos fines, o con los dos a la vez, aunque en realidad si se usa para mantener el flujo del trabajo, siempre acompaña el hecho de mostrar la información de avance del trabajo.
  • 10.
    Kanban para trazarla Gestión y Mantener el flujo  Kanban como herramienta para la gestión del proyecto ofrece además de información, pautas para el control del flujo de avance de las tareas.  Monitorización y regulación del flujo y la carga de trabajo  La posición de cada tarjeta sobre el tablero refleja el estado en el que se encuentra el trabajo correspondiente Los estados básicos que se suelen representar en un tablero kanban son “pendiente”, “en curso” y “terminado”.
  • 12.
     En algunoscasos puede resultar conveniente marcar sub estados (por ejemplo: Testeado, Validado). El orden de los trabajos desde el área “pendiente”, indica ya en el inicio la secuencia de las tareas según sus prioridades. Los trabajos monitorizados puede ser del tamaño de tareas, historias de usuario o epics, según el uso que interese en cada tablero.  Lleva a la superficie la información de los problemas.  Los conflictos en la priorización de los trabajos, los problemas en el flujo por impedimentos o cargas de trabajo, las incidencias en el desarrollo, etc. se ponen de manifiesto de forma inmediata en la actualización continua sobre el tablero del estado de los trabajos.
  • 13.
     Facilita unritmo sostenido y evita la ley de Parkinson  Genera un avance continuo de trabajo cuyo ritmo no está marcado por una planificación temporal: Gantt o Sprint (incremento iterativo).  La ausencia de hitos temporales evita la tendencia habitual de alargar el tiempo de trabajo hasta completar el tiempo estimado (ley de Parkinson).  El trabajo se expande hasta llenar el tiempo que se había previsto (Ley de Parkinson).  Por otra parte, la ausencia de hitos temporales, sin técnicas de monitorización y gestión del avance generaría alargamiento de tiempos y retrasos por procrastinación y perfeccionismo.  Los procesos ágiles promueven el desarrollo sostenible. Los promotores, desarrolladores y usuarios debemos ser capaces de mantener un ritmo constante de forma indefinida. (Principio del Manifiesto Ágil)
  • 14.
     Facilita elincremento continuo  Dando respuesta de esta forma al principio ágil imprescindible: entrega frecuente de valor. Tareas que se completan con un ritmo sostenido y de forma continua, y con ellas historias de usuario que se van sumando al producto, proporcionándole un incremento continuo de valor según las prioridades de negocio marcadas por el propietario del producto.
  • 15.
    Radiador de información.  Los principios ágiles a los que se puede dar un soporte adecuado usando kanban en su dimensión de “radiador de información” son:  Favorece la comunicación directa  Facilita la comunicación directa del equipo al actualizar la información en reuniones enfrente de un tablero kanban.  Comparte la visibilidad de la evolución del proyecto entre todos los implicados.  Detección temprana de problemas  Kanban monotoriza continuamente la evolución del proyecto. La actualización de la información just-in-time, ayuda a identificar en un primer momento los posibles impedimentos, problemas y riesgos, que de otra forma pasan desapercibidos hasta que empiezan a producir retrasos o repercusiones ya inevitables.  Favorece una cultura de colaboración y resolución.  Es un medio de comunicación abierto y transparente para el equipo y todos los participantes.
  • 16.
    Secuencia y polivalencia  Al diseñar la estructura y el funcionamiento de un tablero kanban adecuado a un entorno determinado, dos son las variables de ese entorno a las que debe dar respuesta:  Secuencia (del trabajo).  Polivalencia (de las personas).
  • 17.
    Secuencia  ¿Lostrabajos reflejados en las tarjetas del tablero tienen que ejecutarse en un orden determinado o pueden realizarse en cualquier orden.?  No es lo mismo diseñar un tablero para el equipo de programadores de un sistema, que para el de mantenimiento de los sistemas informáticos de una empresa. Para los primeros los trabajos se deben hacer en un orden de secuencia determinado. Así por ejemplo, no es posible realizar la tarea de pruebas si antes no se ha hecho la de programación. Sin embargo las siguientes podrían ser las tareas de un equipo de mantenimiento: “instalación de nueva impresora en el equipo de dirección” “actualización del sistema operativo en el servidor web”, etc. Este tipo de tareas se pueden realizar en cualquier orden. No hay una relación de dependencia entre ellas de forma que no se pueda realizar una si la otra no se ha completado.
  • 18.
    Polivalencia  ¿Esun equipo polivalente o de especialistas? ¿Por el tipo de trabajo y el perfil de los integrantes del equipo, cualquier miembro puede realizar cualquier tarea?  Siguiendo con los ejemplos anteriores, es posible que en el equipo de mantenimiento una persona pueda indistintamente instalar una impresora, o un sistema operativo; o es posible que no: que haya técnicos de hardware y técnicos de software. De forma similar un proyecto de programación puede incluir tareas específicas de diseño gráfico, o programación integración testing, etc que pueden realizar sólo determinados miembros del equipo.
  • 19.
    SCRUM (en Resumen)  Divide tu organización .- en equipos pequeños, interdisciplinarios y auto-organizados  Divide el trabajo .- en una lista de entregables pequeños y concretos. Ordena la lista por orden de prioridad y estima el esfuerzo relativo de cada elemento.  Divide el tiempo .- en iteraciones cortas de longitud fija (generalmente de 1 a 4 semanas), con código potencialmente entregable y demostrado después de cada iteración.
  • 20.
    División en tareasy reparto de estas en Sprints
  • 21.
     Optimiza elplan de entregas .- y actualiza las prioridades en colaboración von el cliente, basada en los conocimientos adquiridos mediante la inspección del entregable después de cada iteración.  Optimiza el proceso .- teniendo una retrospectiva después de cada iteración.  Así en lugar de un grupo numerosopasando mucho tiempo construyendo algo grande, tenemos un equipo menor pasando un tiempo más corto construyendo algo menor. Pero integrando con regularidad para ver el conjunto
  • 22.
    Kanban en pocaspalabras  Visualiza el flujo de trabajo  Divide el trabajo en bloques, escribe cada elemento en una tarjeta y ponlo en el muro.  Utiliza columnas con nombre para ilustrar dónde está cada elemento en el flujo de trabajo.  Limita el WIP ((Work in Progress, trabajo en curso) - asigna límites concretos a cuántos elementos pueden estar en progreso en cada estado del flujo de trabajo.  Mide el lead time (tiempo medio para completar un elemento, a veces llamado "tiempo de ciclo"), optimiza el proceso para que el lead time sea tan pequeño y predecible como sea posible.
  • 24.
    SCRUM y Kanbancomo herramientas de proceso  Herramienta = cualquier cosa usada como medio para realizar una tarea o propósito  Proceso= cómo trabajas.  Scrum y Kanban son herramientas de proceso que te ayudan a trabajar más eficazmente, en cierta medida, diciéndote qué hacer.  Java también es una herramienta, te ofrece una forma más sencilla de programar una computadora.
  • 25.
     Podemos compararherramientas viendo cuántas reglas proporcionan.  Prescriptivo .- significa "más reglas a seguir" y  Adaptativo significa "menos reglas a seguir".  100% prescriptivo significa que no te deja usar el cerebro, hay una regla para todo. 100% adaptativos significan Haz Lo Que Sea, no hay ninguna regla o restricción.  Los dos extremos de la escala son de alguna manera ridículos
  • 26.
    Kanban  Menosreglas a Seguir que Scrum  Es más adaptativo por tanto  Es menos prescriptivo  Conveniente para algunos tipos de proyectos  Pero especialmente malo para otros.
  • 27.
    Scrum  Masreglas a Seguir que Kanban  Es más prescriptivo por tanto  Es menos adaptativo  Conveniente para algunos tipos de proyectos  Pero potencialmente malo para otros.
  • 37.
    SCRUM XP Esuna metodología de desarrollo ágil basada en la administración del proyecto. Es una metodología de desarrollo que está más centrada en la programación o creación del producto Cada miembro de del equipo trabaja de forma indivisual. Los miembro del equLas tareas se van terminando aunque son susceptibles de ser modificadas durante el transcurso de proyecto, incluso, después de que funcionen correctamente.ipo programan en parejas. Las itraciones de entrega son de 1 a 4 semanas. Las itraciones de entrega son de 1 a 3 semanas. Al finalizar un Sprint, las tareas del Sprint Backlog que se hayan realizado y que el Product Owner (propietario del producto) haya mostrado su conformidad ya no se retoca. Si funciona y está bién, se aparta y a otra cosa. Las tareas se van terminando aunque son susceptibles de ser modificadas durante el transcurso de proyecto, incluso, después de que funcionen correctamente. Trata de seguir el orden de prioridades que marca el Product Owneren el Sprint Backlog pero puede cambiarlo si es mejor para el desarrollo de la tareas. El equipo de desarrollo sigue estrictamente el orden de prioridad de las tareas definido por el cliente.
  • 39.
    Kanban  Orientadoal flujo de trabajo o Work In Progress (WIP)  Kanban ha demostrado ser útil en equipos que realizan desarrollo Ágil de software, pero también están ganando fuerza en equipos que utilizan métodos más tradicionales. Kanban se está introduciendo como parte de iniciativas Lean para transformar la cultura de las organizaciones y fomentar la mejora continua.
  • 40.
     Dado queel WIP está limitado en un sistema Kanban, cualquier elemento que se bloquea por cualquier razón tiende a atascar el sistema. Si un número suficiente de elementos se bloquean todo el proceso se para en seco. Esto tiene el efecto de que todo el equipo y la organización se concentran en resolver el problema, desbloqueando estos elementos para permitir la restauración del flujo productivo.  Kanban usa un mecanismo de control visual para hacer seguimiento del trabajo conforme este viaja a través del flujo de valor. Típicamente, se usa un panel o pizarra con notas adhesivas o un panel electrónico de tarjetas.
  • 41.
     Kanban proporcionaa los miembros del equipo y a las partes interesadas visibilidad sobre los efectos de sus acciones (o falta de acción). De esta forma, los casos de estudios preliminares están demostrando que Kanban cambia el comportamiento y motiva a una mayor colaboración en el trabajo. La visibilidad de los cuellos de botella, desperdicios y variabilidades y su impacto también promueve la discusión sobre la posibles mejoras, y los equipos comienzan rápidamente a implementar mejoras en su proceso.
  • 42.
     Kanban propiciala evolución incremental de los procesos existentes, una evolución que generalmente está alineada con los valores del Agilismo y de Lean. Kanban no pide una revolución radical de la forma en la que las personas trabajan, sino que sugiere un cambio gradual. Es un cambio que surge del entendimiento y el consenso entre todos los trabajadores y sus colaboradores.
  • 43.
     Un últimocomentario sobre Kanban es que el efecto de limitar el WIP proporciona predecibilidad sobre el tiempo de ciclo y hace que los entregables sean más fiables. La estrategia de "parar el proceso" ante impedimentos y bugs también parece promover altos niveles de calidad y un rápido descenso del re-trabajo.
  • 44.
     Scrum prescribe3 roles: dueño de producto (establece la visión del producto y las prioridades), equipo (implementa el producto) y Scrum Master (elimina los impedimentos y proporciona liderazgo en el proceso).  Kanban no establece ningún rol en absoluto.  ¡Eso no significa que no puedas o no debas tener un papel de dueño de producto en Kanban! Sólo significa que no tienes que. En ambos, Scrum y Kanban, eres libre de añadir los roles adicionales que necesites. Solo que Scrum indica que por lo menos han de existir esos tres.
  • 45.
     En Kanbanno se prescriben iteraciones de tiempo fijo. Puedes elegir el momento de hacer la planificación, la mejora de procesos, y la entrega. Puedes elegir hacer estas actividades de manera regular ( "la entrega todos los lunes") o bajo demanda ( "la entrega cada vez que tengamos algo útil para entregar").  Kanban limita el WIP por estado en flujo de trabajo, Scrum limita el WIP por iteración
  • 46.
     La mayoríade los equipos de Scrum aprenden finalmente que es una mala idea tener demasiados elementos en curso, y desarrollan una cultura de intentar tener los elementos actuales terminados antes de comenzar con nuevos elementos. Algunos incluso deciden limitar explícitamente el número de elementos permitidos en la columna de en curso.  Cuando esto ocurre, ¡la pizarra de Scrum se ha convertido en una pizarra de Kanban!
  • 47.
     Gracias porsu atención