LA SINONIMIA
Se llama sinonimia a la relación entre palabras diversas que comparten un mismo significado.
semblante, aspecto
parco, austero
arrendar, alquilar
cotejar, comparar
cavernas, cuevas, concavidades
pequeñez, bagatela, nimiedad, nadería
confirmar, corroborar, ratificar
antiguo, viejo, arcaico, vetusto, anticuado
Son sinónimos los términos o palabras con un significado similar o semejante y que en un texto son
intercambiables sin que se altere el sentido de este.
TIPOS DE SINONIMIA:
a) Hablamos de sinonimia conceptual o total cuando coinciden los rasgos conceptuales de los significados
de dos términos:
alubia, judía, habichuela;
inciar, comenzar;
lenguas romances, neolatinas, románica;
hexaedro regular, cubo.
b) Es más frecuente la sinonimia contextual o parcial: los términos que pueden ser conmutados en un contexto
determinado sin que se altere el significado del mismo.
Así un mismo término puede tener varias series de sinónimos: Ej. pesado tiene como sinónimo pelma o
indigesto en un determinado contexto, pero no en otros: Los garbanzos son pesados. Pepe es un pesado. Los
garbanzos son indigestos. Pepe es un pelma. No puedo decir, por ejemplo, Los garbanzos son pelmas.
Otro ejemplo: minúsculo, ínfimo, exiguo pueden darse en principio como sinónimos de pequeño. Pero
minúsculo se refiere esencialmente al tamaño, ínfimo se refiere además al último grado de una jerarquía u
orden. Exiguo lleva consigo la idea de insuficiencia unida a la de pequeñez.
Dar, producir, entregar son sinónimos, pero dependiendo del contexto se utiliza uno u otro.
La tierra da frutos.
El niño me dio el libro. La tierra produce frutos.
El niño me entregó el libro.
La sinonimia total se da en muy pocas ocasiones. Es más frecuente la sinonimia parcial, pues la mayoría
de las palabras sinónimas poseen matices semánticos que las diferencian y hacen que no sean intercambiables
en todos los contextos. En verdad, el contexto, entendido como todo lo que rodea a una unidad lingüística, es
el elemento decisivo en la relación de sinonimia. En ello esto, precisamente, estriba la riqueza y flexibilidad
de las lenguas.
c) Sinonimia referencial. Los términos remiten al mismo referente pero no significan lo mismo: Juan entró
en el despacho del jefe. El señor López miró a su subordinado con desprecio: aquel joven le resultaba odioso.
d) Sinonimia connotativa. Cuando dominan las connotaciones pueden aludir al mismo significado términos
que objetivamente nada tienen que ver entre sí. Juan es un monstruo / un salvaje / un bestia.
Ejemplo: a) Sinonimia conceptual o denotativa:
Pedro es listo. Juan es inteligente.
b) Sinonimia contextual:
Pedro está listo. Juan está preparado.
ANTÓNIMO
Antónimos son palabras que tienen un significado opuesto o contrario entre sí. Deben pertenecer, al igual que
los sinónimos, a la misma categoría gramatical. Por ejemplo, antónimos de alegría son: tristeza, depresión,
melancolía...; antónimos de grande son pequeño o chico.
CLASIFICACIÓN DE LOS ANTÓNIMOS
El castellano es un idioma que posee un profuso vocabulario. Según la última edición del Diccionario de la
Real Academia de la Lengua Española, nuestro idioma cuenta con más de 83000 acepciones. De ese universo
de acepciones, un considerable porcentaje presenta una relación de oposición significativa en diversos niveles
y matices, dando lugar al surgimiento de distintos criterios de clasificación de los antónimos, de los cuales
sólo analizaremos los más importantes, los de mayor aplicabilidad.
Una de las clasificaciones que cuenta con mayor acogida debido a su ventaja didáctica y a su generalidad es
la que distingue a los antónimos en absolutos y relativos. El criterio para esta clasificación es el grado de
oposición semántica que se evidencia al momento de confrontar dos términos.
PRIMERA CLASIFICACIÓN
Si consideramos el grado de oposición semántica entre las palabras, éstas pueden clasificarse en antónimos
absolutos y relativos:
1. ANTÓNIMOS ABSOLUTOS. Son vocablos que, al ser contrastados, sus significados expresan ideas
total y exactamente contrarias. Esto implica que uno de los términos se opone por completo a la esencia
o naturaleza del otro.
Ejemplos: hambriento y saciado, egoísta y altruista, persuadir y disuadir, etc. Las palabras que están formadas
por prefijos de significados opuestos son siempre antónimos absolutos. Ejemplo: inhumar y exhumar,
anteponer y posponer, introvertido y extrovertido, etc. Los antónimos formados por prefijos de negación
son también por lo general antónimos absolutos. Ejemplos: salubre e insalubre, calificado y descalificado,
social y antisocial.
2. ANTÓNIMOS RELATIVOS. Son vocablos que, al ser contrastados, sus significados muestran ideas
parcialmente opuestas; es decir, la contrariedad no es plena, dejando la posibilidad de que otro término
pueda expresar una oposición más categórica. Los antónimos relativos se refieren básicamente a las
palabras de significados contrarios donde un término niega o se opone sólo de manera parcial a la
naturaleza o esencia del otro.
Por ejemplo: cima y planicie, perverso y bueno, entusiasmado y tranquilo; etc. A continuación, presentamos
algunos ejemplos ilustrativos de antonimia absoluta y relativa.
SEGUNDA CLASIFICACIÓN
1. POR LA FORMA
En este caso se da mayor importancia al aspecto externo de los términos; es decir, a la manera como están
estructuradas las palabras, sin dejar de lado su significación contraria. Atendiendo a la forma, podemos
subclasificar a los antónimos en dos grupos: morfológicos y lexicales.
A. Antónimos morfológicos
Se forman o estructuran de dos maneras que a continuación detallamos:
a. Se forman tomando como base la misma palabra o raíz y anteponiendo un prefijo de negación.
Mutable
Provisto
Popular
Certidumbre
Conforme
Revolucionario
Inmutable
Desprovisto
Antipopular
Incertidumbre
Disconforme
Contrarevolucionario
b. Se forman anteponiendo a una misma palabra o raíz dos prefijos de significados opuestos.
Inculpado
Importar
Antepuesto
Microcosmos
Subestimar
Monolingue
Hipotensión
Exculpado
Exportar
Pospuesto
Macrocosmos
Sobreestimar
Multilingue
Hipertensión
B. Antónimos lexicales
La oposición significativa se produce entre palabras con distinta estructura o forma. En ese caso no se
admite el uso de prefijos y la oposición puede ser total o parcial. Todos los antónimos no morfológicos son
lexicales. Además, éstos existen en mayor proporción.
Sumiso
Abjurar
Democrático
Fortuito
- Rebelde
- Profesar
- Autoritario
- Planificado
Litigio
Aceptar
- Armonía
- Rechazar
2. POR EL SIGNIFICADO
En este caso se da mayor importancia a las diversas formas de oposición significativa existente entre las
palabras quedando relegada, a un plano secundario, la construcción o la forma de las mismas. Los lingüistas
reconocen dentro de esta clasificación tres tipos de antónimos: los excluyentes, los contrarios y los
complementarios.
A. Antónimos excluyentes
Cuando la negación de una palabra implica necesariamente la afirmación de la otra. Se constata aplicando
dichas palabras opuestas en el mismo contexto oracional.
Ejemplos:
Si María jamás dijo una falsedad, entonces siempre dijo la verdad.
Falsedad
Apócrifo
Intacto
Masculino
Artificial
Provisional
- Verdad
- Auténtico
- Deteriorado
- Femenino
- Natural
- Definitivo
B. Antónimos contrarios
Cuando las palabras tienen sentidos opuestos graduables, es decir, cuando es posible admitir elementos
significativos intermedios o extremos. La negación de un término no implica necesariamente la afirmación
del otro.
Ejemplos:
Si un cuerpo no está frío, entonces no necesariamente está caliente, puede estar tibio.
Frio
Bueno
Caro
Cóncavo
Dulce
Niño
- Caliente
- Malo
- Barato
- Convexo
- Agrio
- Anciano
C. Antónimos recíprocos o inversos (Complementarios)
Cuando la relación de oposición se da en doble dirección, es decir cuando se produce una relación
recíprocamente opuesta, pues la existencia de uno de los términos supone necesariamente la existencia del
otro. En este caso, en vez de exclusión hay concurrencia.
Ejemplos:
Si Manuel responde a Luis es porque Luis pregunta a Manuel.
Responder
Hablar
Patrón
Actor
- Preguntar
- Escuchar
- Criado
- Espectador
Deudor
Vender
- Acreedor
- Comprar
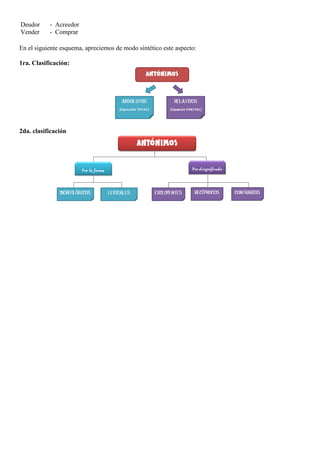
En el siguiente esquema, apreciemos de modo sintético este aspecto:
1ra. Clasificación:
2da. clasificación

La sinonimia y la antonimia

  • 1.
    LA SINONIMIA Se llamasinonimia a la relación entre palabras diversas que comparten un mismo significado. semblante, aspecto parco, austero arrendar, alquilar cotejar, comparar cavernas, cuevas, concavidades pequeñez, bagatela, nimiedad, nadería confirmar, corroborar, ratificar antiguo, viejo, arcaico, vetusto, anticuado Son sinónimos los términos o palabras con un significado similar o semejante y que en un texto son intercambiables sin que se altere el sentido de este. TIPOS DE SINONIMIA: a) Hablamos de sinonimia conceptual o total cuando coinciden los rasgos conceptuales de los significados de dos términos: alubia, judía, habichuela; inciar, comenzar; lenguas romances, neolatinas, románica; hexaedro regular, cubo. b) Es más frecuente la sinonimia contextual o parcial: los términos que pueden ser conmutados en un contexto determinado sin que se altere el significado del mismo. Así un mismo término puede tener varias series de sinónimos: Ej. pesado tiene como sinónimo pelma o indigesto en un determinado contexto, pero no en otros: Los garbanzos son pesados. Pepe es un pesado. Los garbanzos son indigestos. Pepe es un pelma. No puedo decir, por ejemplo, Los garbanzos son pelmas. Otro ejemplo: minúsculo, ínfimo, exiguo pueden darse en principio como sinónimos de pequeño. Pero minúsculo se refiere esencialmente al tamaño, ínfimo se refiere además al último grado de una jerarquía u orden. Exiguo lleva consigo la idea de insuficiencia unida a la de pequeñez. Dar, producir, entregar son sinónimos, pero dependiendo del contexto se utiliza uno u otro. La tierra da frutos. El niño me dio el libro. La tierra produce frutos. El niño me entregó el libro. La sinonimia total se da en muy pocas ocasiones. Es más frecuente la sinonimia parcial, pues la mayoría de las palabras sinónimas poseen matices semánticos que las diferencian y hacen que no sean intercambiables en todos los contextos. En verdad, el contexto, entendido como todo lo que rodea a una unidad lingüística, es el elemento decisivo en la relación de sinonimia. En ello esto, precisamente, estriba la riqueza y flexibilidad de las lenguas. c) Sinonimia referencial. Los términos remiten al mismo referente pero no significan lo mismo: Juan entró en el despacho del jefe. El señor López miró a su subordinado con desprecio: aquel joven le resultaba odioso. d) Sinonimia connotativa. Cuando dominan las connotaciones pueden aludir al mismo significado términos que objetivamente nada tienen que ver entre sí. Juan es un monstruo / un salvaje / un bestia.
  • 2.
    Ejemplo: a) Sinonimiaconceptual o denotativa: Pedro es listo. Juan es inteligente. b) Sinonimia contextual: Pedro está listo. Juan está preparado. ANTÓNIMO Antónimos son palabras que tienen un significado opuesto o contrario entre sí. Deben pertenecer, al igual que los sinónimos, a la misma categoría gramatical. Por ejemplo, antónimos de alegría son: tristeza, depresión, melancolía...; antónimos de grande son pequeño o chico. CLASIFICACIÓN DE LOS ANTÓNIMOS El castellano es un idioma que posee un profuso vocabulario. Según la última edición del Diccionario de la Real Academia de la Lengua Española, nuestro idioma cuenta con más de 83000 acepciones. De ese universo de acepciones, un considerable porcentaje presenta una relación de oposición significativa en diversos niveles y matices, dando lugar al surgimiento de distintos criterios de clasificación de los antónimos, de los cuales sólo analizaremos los más importantes, los de mayor aplicabilidad. Una de las clasificaciones que cuenta con mayor acogida debido a su ventaja didáctica y a su generalidad es la que distingue a los antónimos en absolutos y relativos. El criterio para esta clasificación es el grado de oposición semántica que se evidencia al momento de confrontar dos términos. PRIMERA CLASIFICACIÓN Si consideramos el grado de oposición semántica entre las palabras, éstas pueden clasificarse en antónimos absolutos y relativos: 1. ANTÓNIMOS ABSOLUTOS. Son vocablos que, al ser contrastados, sus significados expresan ideas total y exactamente contrarias. Esto implica que uno de los términos se opone por completo a la esencia o naturaleza del otro. Ejemplos: hambriento y saciado, egoísta y altruista, persuadir y disuadir, etc. Las palabras que están formadas por prefijos de significados opuestos son siempre antónimos absolutos. Ejemplo: inhumar y exhumar, anteponer y posponer, introvertido y extrovertido, etc. Los antónimos formados por prefijos de negación son también por lo general antónimos absolutos. Ejemplos: salubre e insalubre, calificado y descalificado, social y antisocial. 2. ANTÓNIMOS RELATIVOS. Son vocablos que, al ser contrastados, sus significados muestran ideas parcialmente opuestas; es decir, la contrariedad no es plena, dejando la posibilidad de que otro término pueda expresar una oposición más categórica. Los antónimos relativos se refieren básicamente a las palabras de significados contrarios donde un término niega o se opone sólo de manera parcial a la naturaleza o esencia del otro. Por ejemplo: cima y planicie, perverso y bueno, entusiasmado y tranquilo; etc. A continuación, presentamos algunos ejemplos ilustrativos de antonimia absoluta y relativa.
  • 3.
    SEGUNDA CLASIFICACIÓN 1. PORLA FORMA En este caso se da mayor importancia al aspecto externo de los términos; es decir, a la manera como están estructuradas las palabras, sin dejar de lado su significación contraria. Atendiendo a la forma, podemos subclasificar a los antónimos en dos grupos: morfológicos y lexicales. A. Antónimos morfológicos Se forman o estructuran de dos maneras que a continuación detallamos: a. Se forman tomando como base la misma palabra o raíz y anteponiendo un prefijo de negación. Mutable Provisto Popular Certidumbre Conforme Revolucionario Inmutable Desprovisto Antipopular Incertidumbre Disconforme Contrarevolucionario b. Se forman anteponiendo a una misma palabra o raíz dos prefijos de significados opuestos. Inculpado Importar Antepuesto Microcosmos Subestimar Monolingue Hipotensión Exculpado Exportar Pospuesto Macrocosmos Sobreestimar Multilingue Hipertensión B. Antónimos lexicales La oposición significativa se produce entre palabras con distinta estructura o forma. En ese caso no se admite el uso de prefijos y la oposición puede ser total o parcial. Todos los antónimos no morfológicos son lexicales. Además, éstos existen en mayor proporción. Sumiso Abjurar Democrático Fortuito - Rebelde - Profesar - Autoritario - Planificado
  • 4.
    Litigio Aceptar - Armonía - Rechazar 2.POR EL SIGNIFICADO En este caso se da mayor importancia a las diversas formas de oposición significativa existente entre las palabras quedando relegada, a un plano secundario, la construcción o la forma de las mismas. Los lingüistas reconocen dentro de esta clasificación tres tipos de antónimos: los excluyentes, los contrarios y los complementarios. A. Antónimos excluyentes Cuando la negación de una palabra implica necesariamente la afirmación de la otra. Se constata aplicando dichas palabras opuestas en el mismo contexto oracional. Ejemplos: Si María jamás dijo una falsedad, entonces siempre dijo la verdad. Falsedad Apócrifo Intacto Masculino Artificial Provisional - Verdad - Auténtico - Deteriorado - Femenino - Natural - Definitivo B. Antónimos contrarios Cuando las palabras tienen sentidos opuestos graduables, es decir, cuando es posible admitir elementos significativos intermedios o extremos. La negación de un término no implica necesariamente la afirmación del otro. Ejemplos: Si un cuerpo no está frío, entonces no necesariamente está caliente, puede estar tibio. Frio Bueno Caro Cóncavo Dulce Niño - Caliente - Malo - Barato - Convexo - Agrio - Anciano C. Antónimos recíprocos o inversos (Complementarios) Cuando la relación de oposición se da en doble dirección, es decir cuando se produce una relación recíprocamente opuesta, pues la existencia de uno de los términos supone necesariamente la existencia del otro. En este caso, en vez de exclusión hay concurrencia. Ejemplos: Si Manuel responde a Luis es porque Luis pregunta a Manuel. Responder Hablar Patrón Actor - Preguntar - Escuchar - Criado - Espectador
  • 5.
    Deudor Vender - Acreedor - Comprar Enel siguiente esquema, apreciemos de modo sintético este aspecto: 1ra. Clasificación: 2da. clasificación