Manual de Procedimiento
EmpresaRQRA
Alejandra Rojas Quiñones
Laura Guadalupe Rodríguez Pacheco
EMPRESA RQRP
Índice
Mantenimiento preventivo
1.Memoria RAM
2.Mouse
3.Teclado
4.Fuente de Energía
5.Monitor
6.CPU
7.Disco Duro
8.Archivos Temporales
9.Bocinas
10.Procesador
Mantenimiento Correctivo
1.Teclado no funciona
2.Ventilador dañado
3.Disco duro lleno (Pc lento)
4.Windows no puede encontrar el nuevo hardware
5.Restaurar base de datos
6.La unidad de CD-ROM no lee sus CD’s
7.Elimina Virus
8.Mouse no responde
9.Desfragmentar disco duro
10.Pantallazo azul
Introducción
Manual de Procedimiento
Son instrumentos de información que contienen en forma
metódica los procesos y operaciones que se realizan en la
empresa.
Describen los diferentes departamentos o personas que
intervienen en los procedimientos.
Incluyen formatos que se emplean en determinados
procedimientos.
Es la representación gráfica de un proceso, se emplean
símbolos gráficos para representar los pasos o etapas del
proceso.
En un diagrama se desloga un proceso para realizar cualquier
actividad tanto en una empresa industrial o de servicios y sus
departamentos.
Objetivo con los procedimientos
1.Precisar la secuencialogía de los pasos de los
pasos de los que se compone cada uno de
los procedimientos
2. Presentar una visión integral de como opera
una organización
3. Precisar la responsabilidad de operativa del
personal en cada área de trabajo
4. Describir gráficamente los flujos de las
operaciónes
5. Servir como medio de integración y
orientación para el personal de nuevo ingreso
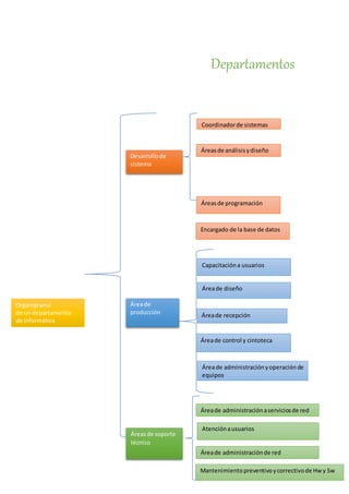
Departamentos
Organigrama
de un departamento
de Informática
Desarrollode
sistema
Áreade
producción
Áreasde soporte
técnico
Coordinadorde sistemas
Áreasde programación
Áreasde análisisydiseño
Encargado de la base de datos
Capacitacióna usuarios
Áreade diseño
Áreade recepción
Áreade control y cintoteca
Áreade administraciónyoperaciónde
equipos
Áreade administraciónaserviciosde red
Atenciónausuarios
Áreade administraciónde red
Mantenimientopreventivoycorrectivode Hwy Sw
Responsables
Empresa encargada del mantenimiento a equipos de
cómputo.
Políticas de la empresa
1.La empresa cumplirá los requisitos acordados con los clientes
2.Brindar trató justo y esmerado a todos los clientes en sus
llamadas, en sus solicitudes y reclamos considerando que el fin
de la empresa es el servicio a la comunidad
3.Todos los integrantes de la empresa deben mantener un
comportamiento ético
4.Nuestros productos cumplen con todos los estándares de
calidad
5.Los empleados deberán asistir a un curso de capacitación al
momento de su contratación
6.Las facturas de contado serán apagadas en el momento de la
entrega
7.Manejar precios accesibles para el consumidor
8.Reconocimiento a los empleados de la empresa por buen
desempeño
9.Mejorar las expectativas del cliente
10.Atender las demandas de los mercados, así como de los
clientes actuales
DIAGRAMAS
MEMORIA RAM
PROCEDIMIENTO:
1.Abrir gabinete
2.Quitar con cuidado las memorias
3.¿Esta dañada?
4.Si, cámbiala
5.No, continua
6.Limpia con goma de borrador blanca
7.Sopletea las ranuras
8.Limpia con una brochita
9.Vuelve a poner las memorias
10.Cierra el gabinete
Memoria RAM
Abrirgabinete
Quitarcon cuidadolas
memorias
Está
dañada
?
Si,cambiala No,continua
Limpiacon gomade borradorblanca
Sopletealasranuras
Limpiacon unabrochita
Vuelve aponerlasmemorias
Cierragabinete
MOUSE
PROCEDIMIENTO:
1.Desconecta el mouse de la PC
2.Con un desarmador quitar el tornillo
3.Con aire comprimido sopletea
4.Con alcohol isopropilico limpia el láser
5.Limpia la ruedita
6.Vuelve a ordenar cada cosa en cada lugar
7.¿Está sucio por fuera?
8.No,Continúa
9.Si,Límpialo
Mouse
Desconectael mouse de laPC
Con undesarmadorquitarel
tornilloque sujetalabase
Con aire compromidosopletea
Con alcohol isopropilco
limpialabase
Limpialaruedita
Vuelve aordenarcada cosa
ensu lugar
Está sucio
por fuera
No,continua
Si,limpialo
TECLADO
PROCEDIMIENTO:
1.Desconectar el teclado
2.Retira los tornillos
3.Toma lado del teclado por enfrente
4.Retira las teclas
5.Limpia con agua y fabuloso
6.También limpia la carcasa
7.Secalos muy bien
8.Sopletea el circuito
9.Coloca todas las teclas y el circuito
10.Pon los tornillos y ciérralos
11.¿Funciona?
12.Si,Termínalo
13.No,Cámbialo
Teclado
Desconectarel teclado
Retirartornillos
Toma ladodel tecladoporel frente
Retiralasteclas
Limpiacon agua y fabuloso
Tambiénlimpialacarcasa
Sécalosmuybien
Sopleteael circuito
1
1
Colocatodas lasteclasy el
circuito
Ponlos tornillosy
ciérralos
Funciona?Si,terminalo No,cambialo
FUENTE DE ENERGÍA
PROCEDIMIENTO:
1.Desconecta la fuente de energía
2.Checa con un multímetro si la energía está bien
3.Extrae la fuente
4.Abre la fuente
5.Ordena los tornillos para que no se pierdan
6.¿Hay fusible quemado?
7.No,continúa
8.Si,cámbialo con cuidado
9.Con aire comprimido Sopletea
10.Cierra la fuente
11.Instala la fuente
Fuente de energía
Desconectalafuente de energía
Checacon un multimetrosi laenergíaestá
bien
Extrae la fuente
Abre la fiente
Ordenalostornillosparaque nose pierdas
Hay fusible
quemado?
Con aire comprimido sopletea
Cierrala fuente
Instalarla fuente
Si No
2
2
EVITAR FALLAS EL MONITOR
PROCEDIMIENTO:
1.Desconectar monitor
2.Coloca el monitor con la pantalla hacia abajo
3.Pon una franela abajo
4.¿La tarjeta lógica está dañada?
5.Si,soldala
6.No,Sopleteala
7.Limpia la carcasa
8.Seca la carcasa
9.Pon de nuevo la carcasa
10.Limpia la pantalla
Evitar fallasenel monitor
Desconectarmonitor
Colocarel monitorcon la
pantallahaciaabajo
Ponuna franelaabajo
¿La tarjeta
lógica está
dañada?
Limpialacarcasa
Seca lacarcasa
Ponde nuevolacarcasa
Limpialapantalla
Si,soldala No,sopleteala
LIMPIA CPU
PROCEDIMIENTO:
1.¿Está sucia?
2.No,límpiala por fuera
3.Si,destapala
4.Quitale tarjetas de expansión
5.Sopleteala
6.Limpia contactos manualmente
7.Ensambla todo
8.Cierrala
9.Limpia con un trapo por fuera
Limpia CPU
Quítale tarjetasde expansión
Está
sucia?
Limpiacontactosmanialmente
Sopleteala
Ensamblatodo
Ciérrala
Limpiacon untrapo por fuera
No,destapala
a
Si,destapala
DAR MANTENIMIENTO A DISCO
DURO
PROCEDIMIENTO:
1.Abrir gabinete
2.¿Tiene dañado el cable?
3.Si,cámbialo
4.No,Continúa
5.Limpiar con un trapito húmedo
6.Cerrar gabinete
7.Encender equipo
8.Eliminar archivos innecesarios
9.Checar estado de salud
10.Fragmentar disco
Dar mantenimiento a
disco duro
Tiene
dañado el
cable?
Si,cámbialo No,continúa
Limpiarcon un trapohumedo
Cerrar gabinete
Encenderequipo
Eliminararchivosinnecesarios
Checar estadode salud
Fragmentardiscoduro
LIMPIAR ARCHIVOS TEMPORALES
PROCEDIMIENTOS:
1.¿Tienes un software especializado?
2.Si,continúa
3.No,descárgalo
4.Ejecuta el software
5.Da click en iniciar escaneo
6.Espera
7.Haz click en limpiar archivos
8.Espera
9.Terminar proceso
Limpiar archivos
temporales
Tienes un
software
especializado?
Si,continua No,descárglo
Ejecutael software
Da click eniniciarescaneo
Espera
Haz clicken limpiararchivos
Terminarproceso
BOCINAS
PROCEDIMIENTO:
1.Abrir bocinas
2.Guardar los tornillos u ordenalos
3.Quitar circuitos,sopletearlos
4.¿Polvo en la carcasa?
5.No,Continúa
6.Si,Límpialo
7.Secalo muy bien
8.Pon los circuitos con cuidado
9.Colocalos
10.Cierra bocinas
Bocinas
Abrirbocinas
Guardar lostornillosy ordenarlos
Quitarcircuitos,sopletearlos
Sécalomuybien
Polvo en la
carcasa?
Si,límpialo No,continúa
Ponlos circuitosconcuidado
Colocalos
Cierrabocinas
PROCESADOR
PROCEDIMIENTO:
1.Abrir gabinete
2.¿El procesador está en buen estado?
3.Si,continúa
4.Cambia
5.Retira el procesador
6.Limpialo y pon pasta térmica
7.Conecta el procesador
8.Sopletealo
9.Cierra el gabinete
Procesador
Abrirgabinete
El procesador
está en buen
estado?
Si,contin
úa
No,
cambia
Retirael procesador
Límpialoy ponpasta térmica
Conectael procesador
Sopletealo
Cierrael gabinete
MANTENIMIENTO CORRECTIVO
TECLADO NO FUNCIONA
PROCEDIMIENTO:
1. Realiza una limpieza
2. Revisar puerto de conexión
3. Revisar el cable
4. Aun no funciona?
5. No, Dirígete a panel de control
6. Ve a la configuración
7. Revisa los controladores
8. Ahora funciono?
9. No, cámbialo
10. Termina el proceso
Realiza una limpieza
Revisa puerto de conexión
Revisa cable
Si No,dirigete al
panel de control
Ve a la configuración
Revisa controladores
No,cambialo
Si
Terminar el proceso
Teclado no funciona
Aunno
funciona
-
Ahora
funciono
?
VENTILADOR DAÑADO
PROCEDIMIENTO:
1. Abrir el gabinete
2. Checar el ventilador
3. Esta averiado?
4. No, llama a un técnico
5. Si, intenta soldarlo
6. Se pudo?
7. No, cambiar el ventilador
8. Si, deja que entre
9. Terminaste
Abrir el gabinete
Checar el ventilador
No,intenta
soldarlo
Si,intenta
soldarlo
No,cambia el
ventilador
Si,deja
que entre
Está
averiado?
Ventilador dañado
Se
pudo?
Terminaste
DISCO DURO LLENO
PROCEDIMIENTO:
1. Abrimos inicio
2. Nos dirigimos a todos los programas
3. Abrimos carpeta de accesorios
4. Vamos a herramientas del sistema
5. Ejecutar liberador de espacio de disco duro
6. Realizamos revisión de archivos
7. Seleccionamos todas las casillas
8. Ejecutar limpiador
9. Suficiente espacio?
10. No,elimina archivos innecesarios
11. Si,termina el procedimiento
Disco duro lleno
Abrimosinicio
Nosdirigimosatodoslos
programas
Abrimoscarpetade accesorios
Vamosa herramientasdel sistema
Ejecutarliberadorde espaciode discoduro
Realizamosrevisiónde archivos
Ejecutarlimpiador
Suficiente
espacio
No,elimina
archivos
innecesarios
Si,terminael
procedimiento
WINDOWS NO PUEDE ENCONTRAR EL NUEVO HARDWARE
PROCEDIMIENTO:
1.Verificaste que esté bien instalado?
2.Haz click en mi Pc/Propiedades/Administrador de
dispositivos
3.Busca el dispositivo que tiene el problema
4.Haz click en propiedades
5.En caso de que no funcione haz click en quitar
6.Reinicia la Pc
7.Instalar los controladores
8.Ahora debe reconocerlo
9.Funcionó?
10.Utiliza el asistente y haz click en agregar nuevo hardware
Windowsnopuede encontrarel nuevo hardware
Verificasteque este bieninstalada?
Haz clicken mi
Pc/Propiedades/Administradorde
dispositivos
Busca el dispositivoque tieneel problema
Haz clicken propiedades
En caso de que nofuncione hazclicken
quitar
ReinicialaPc
3
3
Instalarcontroladores
Ahoradebe reconocerlo
FuncionaSi No
Utilizael asistente yhazclick en
agregar de nuevohardware
RESTAURAR BASE DE DATOS
PROCEDIMIENTO:
1. Abre base de datos
2. Diríjase a la pestaña de datos externos/Importar y haz click en acces.
3. Haz click en aceptar
4. En el cuadro importar objetos haz click en tablas
5. Haz click en el objeto para seleccionarlo
6. Ajustarás las opciones de importación?
7. Haz click en opciones para ajustar opciones
8. Una vez terminado de seleccionar haz click en aceptar
9. Terminaste
Restaurar base de
datos
Dirijase ala pestañade datos
externos/Importaryhazclicken
acces.
Haz clicken aceptar
En el cuadro importarobjetos,hazclick
entablas
Haz clicken opcionesdel objetopara
seleccionarlo
Haz clicken opcionespara
ajustaropciones
Aceptaras las
opciones de
importación?
Una vez terminadode
seleccionarhazclickenaceptar
LA UNIDAD DE CD-ROM NO LEE SUS CDs
PROCEDIMIENTO:
1.Ve a inicio de Windows
2.Busca panel de control
3.Haz click en Este
4.Dirijete a administración del sistema
5.Ve a CD-ROM y haz click
6.Desactiva el administrador de dispositivo
7.Funciona?
8.Verifica los controladores
La unidad de CD-ROMno lee sus
CDs
Ve a iniciode Windows
Busca panel de control
Haz clicken este
Dirigete aadministración
del sistema
Ve a CD-ROMy haz click
Desactivael administrador
de dispositivo
Funciona
?
Verificalos
controladores
ELIMINA VIRUS
PROCEDIMIENTO:
1.Tienes algún antivirus en tu Pc?
2.En caso de no tenerlo descárgalo
3.Ejecutalo
4.Tienes respaldo?
5.En caso de que no haz una copia de seguridad de tus datos
6.Inicia tu Pc en modo seguro
7.Ejecuta el escáner
8.Haz click en la opción que te diga solucionar
9.Cuida que la Pc no se apague durante el proceso
10.Reinicia la Pc y listo
Tienes algún
antivirus en
tu Pc?
Elimina virus
Si
No,descárgalo
y ejecutalo
Tienes
respaldo?Si
Haz una copiade
seguridadde datos
Iniciatu Pc en
modoseguro
Ejecutael escaner
Haz clicken laopción
que te digasolucionar
Cuidaque la Pc no se apague
durante el proceso
ReinicialaPcy listo
MOUSE NO RESPONDE
PROCEDIMIENTO:
1.Ve a inicio de Windows
2. Busca panel de control
3.Dirigete a mouse
4.Te abrirá una ventana de propiedad de haz, hacer click en ésta
5.Verificar si está correcta la configuración, si no cámbiala
6.Funcionó?
7.Verifica que esté bien conectado
8.Aun no funciona?
9.Abrelo y límpialo en el área del sensor con cuidado
10.Terminaste
Mouse no responde
Ve a iniciode Windows
Busca panel de control
Dirigete amouse
Te abriráuna ventanade propiedad
de haz,hacerclicken esta
Verificarsi estacorrectala
configuración,si nocambiala
Funcionó
Verificaque esté
bienconectado
DESFRAGMENTAR DISCO DURO
PROCEDIMIENTO:
1.Haz click en el menú de Windows
2.Dirijete al panel de control
3.Selecciona sistemas y seguridad
4.Haz click en desfragmentar disco duro
5.Selecciona el disco duro
6.Haz click en analizar disco duro
7.Espera a que termine
8.Quiere programar la desfragmentación?
9.Haz click en configuración de programación
10.Abre menú de los días
11.Selecciona un día a la semana
12.Haz click en aceptar
Desfragmentar disco duro
Haz clicken el menúde
windows
Dirigete al panel de control
Seleccionasistemasy
seguridad
Haz clicken
desfragmentardiscoduro
Seleccionadiscoduro
Haz click en analizardisco
duro
Quiere programar
la
desfragmentación
?
Haz clicken configuraciónde
programación
Abre menúde losdias
Seleccionaundiade la
semana
Haz clicken aceptar
PANTALLAZO AZUL
PROCEDIMIENTO:
1.Haz copia de seguridad
2.Crea un disco de arranque de emergencia
3.Ve al menú de inicio de Windows
4.Dirigete al panel de control
5. Ve a agregar o quitar programas
6.Desinstala la reciente que hayas hecho
7.Espera a que desinstale
8.Reinicia la Pc
9.Sigue apareciento?
10.Llama a un técnico en caso de ser así
Pantallazo Azul
Haz copia de seguridad
Crea undiscode arranque
de emergencia
Ve al menúde iniciode
Windows
Dirigete al panel de
control
Ve a agregar o quitar
programas
Desinstalalareciente
que hayas hecho
Esperaa que
desinstale
ReinicialaPc
Sigue
apareciendo
Si,llamaaun
técnicoencaso
de ser asi
No
Manual especialidad 1

Manual especialidad 1

  • 1.
    Manual de Procedimiento EmpresaRQRA AlejandraRojas Quiñones Laura Guadalupe Rodríguez Pacheco EMPRESA RQRP
  • 2.
    Índice Mantenimiento preventivo 1.Memoria RAM 2.Mouse 3.Teclado 4.Fuentede Energía 5.Monitor 6.CPU 7.Disco Duro 8.Archivos Temporales 9.Bocinas 10.Procesador Mantenimiento Correctivo 1.Teclado no funciona 2.Ventilador dañado 3.Disco duro lleno (Pc lento) 4.Windows no puede encontrar el nuevo hardware 5.Restaurar base de datos 6.La unidad de CD-ROM no lee sus CD’s 7.Elimina Virus 8.Mouse no responde
  • 3.
    9.Desfragmentar disco duro 10.Pantallazoazul Introducción Manual de Procedimiento Son instrumentos de información que contienen en forma metódica los procesos y operaciones que se realizan en la empresa. Describen los diferentes departamentos o personas que intervienen en los procedimientos. Incluyen formatos que se emplean en determinados procedimientos. Es la representación gráfica de un proceso, se emplean símbolos gráficos para representar los pasos o etapas del proceso. En un diagrama se desloga un proceso para realizar cualquier actividad tanto en una empresa industrial o de servicios y sus departamentos.
  • 4.
    Objetivo con losprocedimientos 1.Precisar la secuencialogía de los pasos de los pasos de los que se compone cada uno de los procedimientos 2. Presentar una visión integral de como opera una organización 3. Precisar la responsabilidad de operativa del personal en cada área de trabajo 4. Describir gráficamente los flujos de las operaciónes
  • 5.
    5. Servir comomedio de integración y orientación para el personal de nuevo ingreso
  • 6.
    Departamentos Organigrama de un departamento deInformática Desarrollode sistema Áreade producción Áreasde soporte técnico Coordinadorde sistemas Áreasde programación Áreasde análisisydiseño Encargado de la base de datos Capacitacióna usuarios Áreade diseño Áreade recepción Áreade control y cintoteca Áreade administraciónyoperaciónde equipos Áreade administraciónaserviciosde red Atenciónausuarios Áreade administraciónde red Mantenimientopreventivoycorrectivode Hwy Sw
  • 7.
    Responsables Empresa encargada delmantenimiento a equipos de cómputo. Políticas de la empresa 1.La empresa cumplirá los requisitos acordados con los clientes
  • 8.
    2.Brindar trató justoy esmerado a todos los clientes en sus llamadas, en sus solicitudes y reclamos considerando que el fin de la empresa es el servicio a la comunidad 3.Todos los integrantes de la empresa deben mantener un comportamiento ético 4.Nuestros productos cumplen con todos los estándares de calidad 5.Los empleados deberán asistir a un curso de capacitación al momento de su contratación 6.Las facturas de contado serán apagadas en el momento de la entrega 7.Manejar precios accesibles para el consumidor 8.Reconocimiento a los empleados de la empresa por buen desempeño 9.Mejorar las expectativas del cliente 10.Atender las demandas de los mercados, así como de los clientes actuales DIAGRAMAS
  • 11.
    MEMORIA RAM PROCEDIMIENTO: 1.Abrir gabinete 2.Quitarcon cuidado las memorias 3.¿Esta dañada? 4.Si, cámbiala 5.No, continua 6.Limpia con goma de borrador blanca 7.Sopletea las ranuras 8.Limpia con una brochita 9.Vuelve a poner las memorias 10.Cierra el gabinete Memoria RAM Abrirgabinete Quitarcon cuidadolas memorias Está dañada ? Si,cambiala No,continua Limpiacon gomade borradorblanca Sopletealasranuras Limpiacon unabrochita Vuelve aponerlasmemorias Cierragabinete
  • 12.
    MOUSE PROCEDIMIENTO: 1.Desconecta el mousede la PC 2.Con un desarmador quitar el tornillo 3.Con aire comprimido sopletea 4.Con alcohol isopropilico limpia el láser 5.Limpia la ruedita 6.Vuelve a ordenar cada cosa en cada lugar 7.¿Está sucio por fuera? 8.No,Continúa 9.Si,Límpialo Mouse Desconectael mouse de laPC Con undesarmadorquitarel tornilloque sujetalabase Con aire compromidosopletea Con alcohol isopropilco limpialabase Limpialaruedita Vuelve aordenarcada cosa ensu lugar Está sucio por fuera No,continua Si,limpialo
  • 13.
    TECLADO PROCEDIMIENTO: 1.Desconectar el teclado 2.Retiralos tornillos 3.Toma lado del teclado por enfrente 4.Retira las teclas 5.Limpia con agua y fabuloso 6.También limpia la carcasa 7.Secalos muy bien 8.Sopletea el circuito 9.Coloca todas las teclas y el circuito 10.Pon los tornillos y ciérralos 11.¿Funciona? 12.Si,Termínalo 13.No,Cámbialo Teclado Desconectarel teclado Retirartornillos Toma ladodel tecladoporel frente Retiralasteclas Limpiacon agua y fabuloso Tambiénlimpialacarcasa Sécalosmuybien Sopleteael circuito 1 1 Colocatodas lasteclasy el circuito Ponlos tornillosy ciérralos Funciona?Si,terminalo No,cambialo
  • 14.
    FUENTE DE ENERGÍA PROCEDIMIENTO: 1.Desconectala fuente de energía 2.Checa con un multímetro si la energía está bien 3.Extrae la fuente 4.Abre la fuente 5.Ordena los tornillos para que no se pierdan 6.¿Hay fusible quemado? 7.No,continúa 8.Si,cámbialo con cuidado 9.Con aire comprimido Sopletea 10.Cierra la fuente 11.Instala la fuente Fuente de energía Desconectalafuente de energía Checacon un multimetrosi laenergíaestá bien Extrae la fuente Abre la fiente Ordenalostornillosparaque nose pierdas Hay fusible quemado? Con aire comprimido sopletea Cierrala fuente Instalarla fuente Si No 2 2
  • 15.
    EVITAR FALLAS ELMONITOR PROCEDIMIENTO: 1.Desconectar monitor 2.Coloca el monitor con la pantalla hacia abajo 3.Pon una franela abajo 4.¿La tarjeta lógica está dañada? 5.Si,soldala 6.No,Sopleteala 7.Limpia la carcasa 8.Seca la carcasa 9.Pon de nuevo la carcasa 10.Limpia la pantalla Evitar fallasenel monitor Desconectarmonitor Colocarel monitorcon la pantallahaciaabajo Ponuna franelaabajo ¿La tarjeta lógica está dañada? Limpialacarcasa Seca lacarcasa Ponde nuevolacarcasa Limpialapantalla Si,soldala No,sopleteala
  • 16.
    LIMPIA CPU PROCEDIMIENTO: 1.¿Está sucia? 2.No,límpialapor fuera 3.Si,destapala 4.Quitale tarjetas de expansión 5.Sopleteala 6.Limpia contactos manualmente 7.Ensambla todo 8.Cierrala 9.Limpia con un trapo por fuera Limpia CPU Quítale tarjetasde expansión Está sucia? Limpiacontactosmanialmente Sopleteala Ensamblatodo Ciérrala Limpiacon untrapo por fuera No,destapala a Si,destapala
  • 17.
    DAR MANTENIMIENTO ADISCO DURO PROCEDIMIENTO: 1.Abrir gabinete 2.¿Tiene dañado el cable? 3.Si,cámbialo 4.No,Continúa 5.Limpiar con un trapito húmedo 6.Cerrar gabinete 7.Encender equipo 8.Eliminar archivos innecesarios 9.Checar estado de salud 10.Fragmentar disco Dar mantenimiento a disco duro Tiene dañado el cable? Si,cámbialo No,continúa Limpiarcon un trapohumedo Cerrar gabinete Encenderequipo Eliminararchivosinnecesarios Checar estadode salud Fragmentardiscoduro
  • 18.
    LIMPIAR ARCHIVOS TEMPORALES PROCEDIMIENTOS: 1.¿Tienesun software especializado? 2.Si,continúa 3.No,descárgalo 4.Ejecuta el software 5.Da click en iniciar escaneo 6.Espera 7.Haz click en limpiar archivos 8.Espera 9.Terminar proceso Limpiar archivos temporales Tienes un software especializado? Si,continua No,descárglo Ejecutael software Da click eniniciarescaneo Espera Haz clicken limpiararchivos Terminarproceso
  • 19.
    BOCINAS PROCEDIMIENTO: 1.Abrir bocinas 2.Guardar lostornillos u ordenalos 3.Quitar circuitos,sopletearlos 4.¿Polvo en la carcasa? 5.No,Continúa 6.Si,Límpialo 7.Secalo muy bien 8.Pon los circuitos con cuidado 9.Colocalos 10.Cierra bocinas Bocinas Abrirbocinas Guardar lostornillosy ordenarlos Quitarcircuitos,sopletearlos Sécalomuybien Polvo en la carcasa? Si,límpialo No,continúa Ponlos circuitosconcuidado Colocalos Cierrabocinas
  • 20.
    PROCESADOR PROCEDIMIENTO: 1.Abrir gabinete 2.¿El procesadorestá en buen estado? 3.Si,continúa 4.Cambia 5.Retira el procesador 6.Limpialo y pon pasta térmica 7.Conecta el procesador 8.Sopletealo 9.Cierra el gabinete Procesador Abrirgabinete El procesador está en buen estado? Si,contin úa No, cambia Retirael procesador Límpialoy ponpasta térmica Conectael procesador Sopletealo Cierrael gabinete
  • 21.
  • 22.
    TECLADO NO FUNCIONA PROCEDIMIENTO: 1.Realiza una limpieza 2. Revisar puerto de conexión 3. Revisar el cable 4. Aun no funciona? 5. No, Dirígete a panel de control 6. Ve a la configuración 7. Revisa los controladores 8. Ahora funciono? 9. No, cámbialo 10. Termina el proceso Realiza una limpieza Revisa puerto de conexión Revisa cable Si No,dirigete al panel de control Ve a la configuración Revisa controladores No,cambialo Si Terminar el proceso Teclado no funciona Aunno funciona - Ahora funciono ?
  • 23.
    VENTILADOR DAÑADO PROCEDIMIENTO: 1. Abrirel gabinete 2. Checar el ventilador 3. Esta averiado? 4. No, llama a un técnico 5. Si, intenta soldarlo 6. Se pudo? 7. No, cambiar el ventilador 8. Si, deja que entre 9. Terminaste Abrir el gabinete Checar el ventilador No,intenta soldarlo Si,intenta soldarlo No,cambia el ventilador Si,deja que entre Está averiado? Ventilador dañado Se pudo? Terminaste
  • 24.
    DISCO DURO LLENO PROCEDIMIENTO: 1.Abrimos inicio 2. Nos dirigimos a todos los programas 3. Abrimos carpeta de accesorios 4. Vamos a herramientas del sistema 5. Ejecutar liberador de espacio de disco duro 6. Realizamos revisión de archivos 7. Seleccionamos todas las casillas 8. Ejecutar limpiador 9. Suficiente espacio? 10. No,elimina archivos innecesarios 11. Si,termina el procedimiento Disco duro lleno Abrimosinicio Nosdirigimosatodoslos programas Abrimoscarpetade accesorios Vamosa herramientasdel sistema Ejecutarliberadorde espaciode discoduro Realizamosrevisiónde archivos Ejecutarlimpiador Suficiente espacio No,elimina archivos innecesarios Si,terminael procedimiento
  • 25.
    WINDOWS NO PUEDEENCONTRAR EL NUEVO HARDWARE PROCEDIMIENTO: 1.Verificaste que esté bien instalado? 2.Haz click en mi Pc/Propiedades/Administrador de dispositivos 3.Busca el dispositivo que tiene el problema 4.Haz click en propiedades 5.En caso de que no funcione haz click en quitar 6.Reinicia la Pc 7.Instalar los controladores 8.Ahora debe reconocerlo 9.Funcionó? 10.Utiliza el asistente y haz click en agregar nuevo hardware Windowsnopuede encontrarel nuevo hardware Verificasteque este bieninstalada? Haz clicken mi Pc/Propiedades/Administradorde dispositivos Busca el dispositivoque tieneel problema Haz clicken propiedades En caso de que nofuncione hazclicken quitar ReinicialaPc 3 3 Instalarcontroladores Ahoradebe reconocerlo FuncionaSi No Utilizael asistente yhazclick en agregar de nuevohardware
  • 26.
    RESTAURAR BASE DEDATOS PROCEDIMIENTO: 1. Abre base de datos 2. Diríjase a la pestaña de datos externos/Importar y haz click en acces. 3. Haz click en aceptar 4. En el cuadro importar objetos haz click en tablas 5. Haz click en el objeto para seleccionarlo 6. Ajustarás las opciones de importación? 7. Haz click en opciones para ajustar opciones 8. Una vez terminado de seleccionar haz click en aceptar 9. Terminaste Restaurar base de datos Dirijase ala pestañade datos externos/Importaryhazclicken acces. Haz clicken aceptar En el cuadro importarobjetos,hazclick entablas Haz clicken opcionesdel objetopara seleccionarlo Haz clicken opcionespara ajustaropciones Aceptaras las opciones de importación? Una vez terminadode seleccionarhazclickenaceptar
  • 27.
    LA UNIDAD DECD-ROM NO LEE SUS CDs PROCEDIMIENTO: 1.Ve a inicio de Windows 2.Busca panel de control 3.Haz click en Este 4.Dirijete a administración del sistema 5.Ve a CD-ROM y haz click 6.Desactiva el administrador de dispositivo 7.Funciona? 8.Verifica los controladores La unidad de CD-ROMno lee sus CDs Ve a iniciode Windows Busca panel de control Haz clicken este Dirigete aadministración del sistema Ve a CD-ROMy haz click Desactivael administrador de dispositivo Funciona ? Verificalos controladores
  • 28.
    ELIMINA VIRUS PROCEDIMIENTO: 1.Tienes algúnantivirus en tu Pc? 2.En caso de no tenerlo descárgalo 3.Ejecutalo 4.Tienes respaldo? 5.En caso de que no haz una copia de seguridad de tus datos 6.Inicia tu Pc en modo seguro 7.Ejecuta el escáner 8.Haz click en la opción que te diga solucionar 9.Cuida que la Pc no se apague durante el proceso 10.Reinicia la Pc y listo Tienes algún antivirus en tu Pc? Elimina virus Si No,descárgalo y ejecutalo Tienes respaldo?Si Haz una copiade seguridadde datos Iniciatu Pc en modoseguro Ejecutael escaner Haz clicken laopción que te digasolucionar Cuidaque la Pc no se apague durante el proceso ReinicialaPcy listo
  • 29.
    MOUSE NO RESPONDE PROCEDIMIENTO: 1.Vea inicio de Windows 2. Busca panel de control 3.Dirigete a mouse 4.Te abrirá una ventana de propiedad de haz, hacer click en ésta 5.Verificar si está correcta la configuración, si no cámbiala 6.Funcionó? 7.Verifica que esté bien conectado 8.Aun no funciona? 9.Abrelo y límpialo en el área del sensor con cuidado 10.Terminaste Mouse no responde Ve a iniciode Windows Busca panel de control Dirigete amouse Te abriráuna ventanade propiedad de haz,hacerclicken esta Verificarsi estacorrectala configuración,si nocambiala Funcionó Verificaque esté bienconectado
  • 30.
    DESFRAGMENTAR DISCO DURO PROCEDIMIENTO: 1.Hazclick en el menú de Windows 2.Dirijete al panel de control 3.Selecciona sistemas y seguridad 4.Haz click en desfragmentar disco duro 5.Selecciona el disco duro 6.Haz click en analizar disco duro 7.Espera a que termine 8.Quiere programar la desfragmentación? 9.Haz click en configuración de programación 10.Abre menú de los días 11.Selecciona un día a la semana 12.Haz click en aceptar Desfragmentar disco duro Haz clicken el menúde windows Dirigete al panel de control Seleccionasistemasy seguridad Haz clicken desfragmentardiscoduro Seleccionadiscoduro Haz click en analizardisco duro Quiere programar la desfragmentación ? Haz clicken configuraciónde programación Abre menúde losdias Seleccionaundiade la semana Haz clicken aceptar
  • 31.
    PANTALLAZO AZUL PROCEDIMIENTO: 1.Haz copiade seguridad 2.Crea un disco de arranque de emergencia 3.Ve al menú de inicio de Windows 4.Dirigete al panel de control 5. Ve a agregar o quitar programas 6.Desinstala la reciente que hayas hecho 7.Espera a que desinstale 8.Reinicia la Pc 9.Sigue apareciento? 10.Llama a un técnico en caso de ser así Pantallazo Azul Haz copia de seguridad Crea undiscode arranque de emergencia Ve al menúde iniciode Windows Dirigete al panel de control Ve a agregar o quitar programas Desinstalalareciente que hayas hecho Esperaa que desinstale ReinicialaPc Sigue apareciendo Si,llamaaun técnicoencaso de ser asi No