ANSWER SUPPORT
Donde tus problemas son sustos que dan gusto.
6 DE JUNIO DE 2019
EVER EDUARDO PIÑON AYALA
MAESTRA PERLA LLAMAS
Índice
• MISION, VISION, VALORES…………………………………………………………………………. 3
• Hoja de presentación - MANUAL DE PROCEDIMIENTOS DE SOPORTE TECNICO………... 4
• OBJETIVO DEL MANUAL …………………………………………………………………………… 5
• ORGANIGRAMA………………………………………………………………………………………. 6
• Titulo - PROCEDIMIENTOS DE MANTENIMIENTO PREVENTIVO……………………………. 8
• PROCEDIMIENTOS DE PROBLEMAS DE SOFTWARE ( PROBLEMAS DE SW -->
ALGORITMO Y DF)…………………………………………………………………………………… 9
• PROCEDIMIENTOS DE PROBLEMAS DE HARDWARE (PROBLEMAS DE HW --
>ALGORITMO Y DF)…………………………………………………………………………………..14
• Titulo - PROCEDIMIENTOS DE MANTENIMIENTO CORRECTIVO PROCEDIMIENTOS DE
PROBLEMAS DE SOFTWARE (PROBLEMAS DE SW --> ALGORITMO Y DF)…………. 19
• PROCEDIMIENTOS DE PROBLEMAS DE HARDWARE (PROBLEMAS DE HW --
>ALGORITMO Y DF)……………………………………………………………………………………
• FORMATO DE REPORTE…………………………………………………………………………….24
• FORMATO DE BITACORA…………………………………………………………………………...26
• SELECCION DE SOFTWARE REMOTO, SU INSTALACION Y OPERACION (TUTORIAL)
• SOFTWARE - HELPDESK, INSTALACION Y OPERACION (TUTORIAL)……………………..27
• NIVELES DE SOPORTE……………………………………………………………………………..34
• PAGINA Y BLOG DE LA EMPRESA………………………………………………………………. 36
• DATOS DE CONTACTO…………………………………………………………………………….. 37
EMAIL o
FACEBOOK o
SKYPE o
YOUTUBE o
TELEFONO
• CONCLUSIONES (MEDIA HOJA, LETRA ARIAL NUM 12) …………………………………… 38
Manual de Procedimientos
3
Misión
Nuestra misión principal es que nuestros clientes queden satisfechos
con nuestros servicios y con la información que se encuentra en nuestra
página, poder ayudar a las personas a resolver sus problemas con sus
equipos de cómputo.
Visión
Nuestra visión con esta página es llegar a ser una empresa social mente
responsable y poder llegar a cada rincón de una computadora que lo necesite
y poder ayudar a gente que lo necesite.
Valores
Honestidad.
Respeto.
Humildad.
Tolerancia.
Responsabilidad.
Autonomía.
Capacidad.
Colaboración.
Aprendizaje.
Paciencia.
Amabilidad.
Empatía.
Manual de Procedimientos
4
Manual de procedimientos
de soporte técnico
Manual de Procedimientos
5
En este manual veremos los servicios que puede dar la empresa junto con
la responsabilidad que tomara al ayudar al cliente, y dando a conocer los
cambios y lo mucho que la empresa ha crecido con su apoyo, en lo que
podamos ayudar y comunicarnos con nuestro cliente, los conocimientos
que adquiramos con el paso del tiempo se irán juntando desde el comienzo
hasta el final.
Este podremos ayudar a las personas que tengan problemas con su
computadora ya sea en hardware o software, lo esperado es que el cliente
también pueda ayudar a resolver los problemas que tenga con su
dispositivo de manera personal sin necesidad de que tenga que salir de su
casa cada vez que tenga algún problema, este manual les informaremos
más sobre nuestra empresa Answer Support y todos los servicios que le
ofrecemos.
Objetivo del manual
Manual de Procedimientos
6
Organigrama
JUANITO
Atención al cliente
Javier
talan
Asistente
Maximiliano
Departamento de
asistencia técnica
Ever piñon
Técnico superior
Adrián reyes
presidente
Manual de Procedimientos
7
Procedimientos de mantenimiento
preventivo
Manual de Procedimientos
8
Procedimientos de problemas de software
INICIO
Encender la pc
Revisar la
papelera de
reciclaje y eliminar
lo no deseado
Realizar un
análisis completo
de antivirus
Desfragmentar el
disco
Verificar que el
sistema operativo
este actualizado
Realizar una copia
de seguridad
¿Esta
actualizado?
SI
Actualizar
controladores
NO Actualizarlo
Eliminar archivos
temporales
Actualizar drivers
FIN
Mantenimiento preventivo software
¿Se tiene un
antivirus
instalado?
SI
NO
Instalar uno o
ejecutar windows
defender
1
1
SI
¿Se encontró
algún virus?
Eliminar virus NO
Algoritmo
1.- Encender la pc
2.- Revisar la papelera de reciclaje y eliminar todo lo no
deseado 3.- Si se tiene un antivirus instalado realizar un
escaneo completo, en caso de no tenerlo ejecutar uno
de Windows defender
4,-En caso de encontrar algún virus y/o amenaza
eliminarla
5.- Desfragmentar el disco, ya sea con un programa o
con la herramienta de Windows
6.- Eliminar archivos temporales
7.- Realizar una copia de seguridad de nuestros archivos
personales
8.- Verificar que nuestro sistema operativo este
actualizado
9.- En caso de que no este actualizado actualizarlo
10.- Actualizar controladores
11.- Actualizar drivers
12.- Reiniciar pc
13.- Revisar que el pc funcione correctamente, en caso
de que no ejecutar la herramienta de comprobar
archivos de sistema
SFC.exe
Manual de Procedimientos
9
Procedimientos de problemas de hardware
Mantenimiento preventivo gabinete
INICIO
Verificar que
funciona la p.c
Funciona? NO
Realizar
mantenimiento
correctivo
SI
Apagar la pc y
desconectar de la
energia electrica
Tomar fotografias
del interior del
gabinete
Tener la
herrramienta
necesaria
Acostar el
gabinete y retirar
la tapa del
gabinete
Quitar fuente de
poder
1
1
Retirar los
componentes
Sopletear los
componentes de
la pc y el interior
del gabinete
Remover el polvo
con una brocha
antiestática
Con una goma de
borrador tallar en
los pines de
conexión
Colocar de nuevo
los componentes
con ayuda de las
fotografias
Cerrar el gabinete
2
2
Conectar la pc a la
energía eléctrica
¿Funciona
correctamente?
NO
Verificar que todos los
componentes estén
correctamente conectados y
conectar los que estén mal
conectados
Colocarse una
pulsera
antiestática
SI
FIN
Algoritmo
1.- Verificar que este funcione correctamente
2.- En caso de que no funcione correctamente realizar
mantenimiento correctivo
3.- Apagar la pc y desconectar de la energía eléctrica
4.- Acostar el gabinete del lado contrario de la tapa y
retirar la tapa del gabinete
5.-Tomar fotografías del interior del gabinete
6.-Tener la herramienta necesaria
7.- Colocarse una pulsera antiestática
8.-Quitar fuente de poder
9.- Retirar los componentes
10.- Sopletear los componentes de la pc y el interior del
gabinete
11.- Remover el polvo con una brocha antiestática
12.- Con una goma de borrador tallar los pines de
conexión de estas
13.- Colocar de nuevo todos los componentes con
ayuda de las fotografías
14.-Cerrar el gabinete
15.- Conectar la pc a la energía eléctrica
16.- Revisar que funcione correctamente, encaso de
que no funcione verificar que todos los componentes
estén correctamente conectados y conectar los que
estén mal conectados.
Manual de Procedimientos
10
Mantenimiento preventivo
a una fuente
1.-Abrirel reportaje.
2.-Versi enciende el equipo.
3.-ver si funciona el switch y reiniciarla pc,(encaso de que no,
cambiar el cable).
4.-si no reinicia verifica el ventilador(encaso de que falle,
cambiarlo). 5.-reiniciarlapc
6.- cerrar reporte.
7.-Inicio Abrir el reportaje
8.-Encender el equipo ¿Encendió?
9.-Hacer prueba de switcheo
10.-Verificar switch Esta en buen estado?
11.-Cambiar el cable Reiniciar el equipo Reinicia?
12.-Verificar el ventilador de la fuente
13.-Cambiar el ventilador en caso de falla Cerrar reporte
14.-FIN
Manual de Procedimientos
11
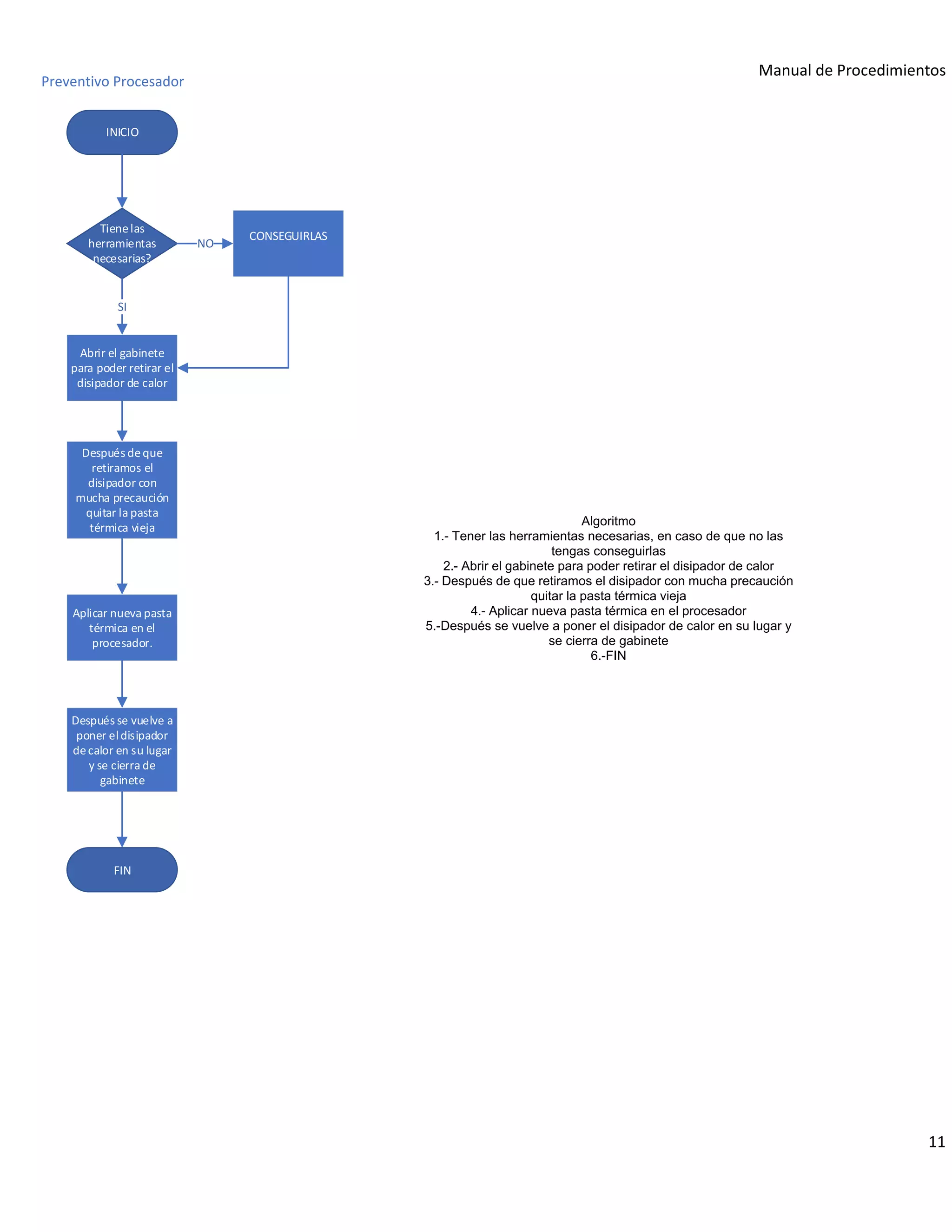
INICIO
Tienelas
herramientas
necesarias?
NO
CONSEGUIRLAS
SI
Abrir el gabinete
para poder retirar el
disipador de calor
Después deque
retiramos el
disipador con
mucha precaución
quitar la pasta
térmica vieja
Aplicar nueva pasta
térmica en el
procesador.
Después se vuelve a
poner eldisipador
decalor en su lugar
y se cierra de
gabinete
FIN
Preventivo Procesador
Algoritmo
1.- Tener las herramientas necesarias, en caso de que no las
tengas conseguirlas
2.- Abrir el gabinete para poder retirar el disipador de calor
3.- Después de que retiramos el disipador con mucha precaución
quitar la pasta térmica vieja
4.- Aplicar nueva pasta térmica en el procesador
5.-Después se vuelve a poner el disipador de calor en su lugar y
se cierra de gabinete
6.-FIN
Manual de Procedimientos
12
Procedimientos de mantenimiento
correctivo
Manual de Procedimientos
13
Procedimientos de problemas de software
NO se detecta impresora
INICIO
Encender equipo
¿tiene el disco de la
impresora?
Entrar a la pagina
web del
fabricante
Buscar el
controlador para
la impresora y
descargarlo
SI
Insertar el disco
de la impresora en
el equipo
Instalar
controlador
NO
Reiniciar equipo
Hacer una
impresión de
prueba
FIN
Algoritmo
1.- Encender el equipo
2.- Si se tiene el disco de la impresora insertarlo, si no es el caso
entrar a la pagina web del fabricante de la impresora
3.- Buscar el controlador correspondiente para la impresora y
descargarlo
4.- Instalar controlador
5.-Reiniciar el equipo
6.- Hacer una impresión de prueba
Manual de Procedimientos
14
NO se detecta impresora
INICIO
Encender equipo
¿tiene el disco de la
impresora?
Entrar a la pagina
web del
fabricante
Buscar el
controlador para
la impresora y
descargarlo
SI
Insertar el disco
de la impresora en
el equipo
Instalar
controlador
NO
Reiniciar equipo
Hacer una
impresión de
prueba
FIN
Algoritmo
1.- Encender el equipo
2.- Si se tiene el disco de la impresora insertarlo, si no es el caso
entrar a la pagina web del fabricante de la impresora
3.- Buscar el controlador correspondiente para la impresora y
descargarlo
4.- Instalar controlador
5.-Reiniciar el equipo
6.- Hacer una impresión de prueba
Manual de Procedimientos
15
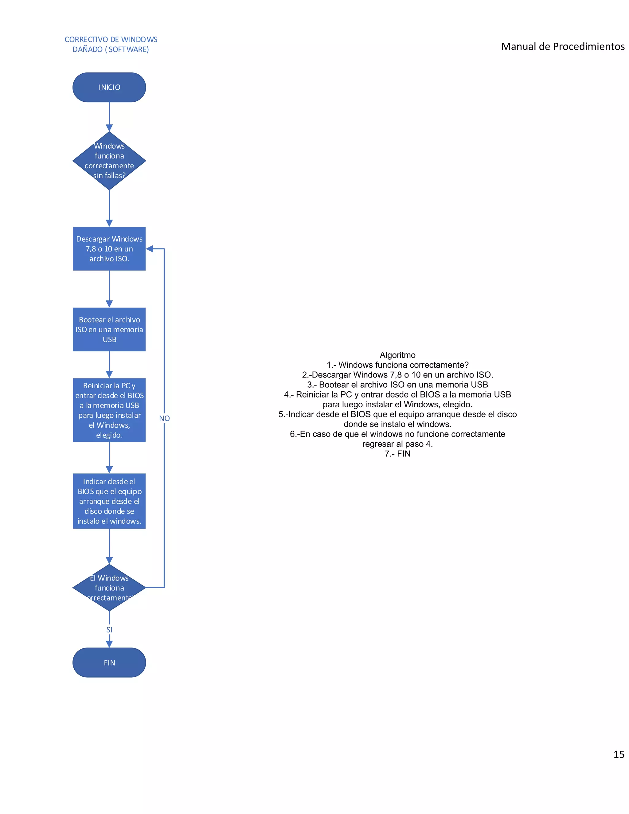
CORRECTIVO DE WINDOWS
DAÑADO ( SOFTWARE)
INICIO
Windows
funciona
correctamente
sin fallas?
Descargar Windows
7,8 o 10 en un
archivo ISO.
Bootear el archivo
ISO en una memoria
USB
Reiniciar la PC y
entrar desde el BIOS
a la memoria USB
para luego instalar
el Windows,
elegido.
Indicar desdeel
BIOS que el equipo
arranque desde el
disco donde se
instalo el windows.
El Windows
funciona
correctamente?
SI
FIN
NO
Algoritmo
1.- Windows funciona correctamente?
2.-Descargar Windows 7,8 o 10 en un archivo ISO.
3.- Bootear el archivo ISO en una memoria USB
4.- Reiniciar la PC y entrar desde el BIOS a la memoria USB
para luego instalar el Windows, elegido.
5.-Indicar desde el BIOS que el equipo arranque desde el disco
donde se instalo el windows.
6.-En caso de que el windows no funcione correctamente
regresar al paso 4.
7.- FIN
Manual de Procedimientos
16
MControladores desactualizados
INICIO
Encender el
equipo
Ejecutar Windows
update y buscar
actualizaciones
Se encontraron
actualizaciones
pendientes?
SI
Aplicar
actualizaciones
Reiniciar equipo
FIN
NO
Instalar un
programa para
actualizar los
controladores
Ejemplo: “Driver
Booster”
Algoritmo
1.- Encender equipo
2.- Ejecutar Windows update y buscar actualizaciones
3.- En caso de que no se hayan encontrado actualizaciones,
descargar un programa para actualizar los controladores. Ejemplo:
“Driver Booster”
4.- Reiniciar equipo
Manual de Procedimientos
17
CORRECTIVO RESOLUCION
INCORRECTA. (SOFTWARE)
INICIO
La resolución del
monitor es la
correcta?
Localizarse en el
escritorio. Y dar
click derecho con el
mouse.
Entrar a
configuración de
pantalla
Seleccionar la
opción donde dice
“pntalla”
En elparte donde
diceresolución,
seleccionar la
correcta.
La resolución es
la adecuada?
SI
FIN
NO
v
Algoritmo
1.- Revisar que la resolución del monitor sea la correcta.
2.- Localizarse en el escritorio. Y dar clic derecho con el mouse.
3.- Entrar en donde dice "Configuracion de pantalla"
4.- Seleccionar la opción que dice "Pantalla"
5.- En la parte donde dice "resolución", seleccionar la adecuada
para el monitor
6.- Una vez seleccionada la resolución adecuada el problema
debería de desaparecer, en caso de que esto no ocurra,
regresar al paso 2
7.- Fin
Manual de Procedimientos
18
M
Espacio insuficiente en el disco
INICIO
Encender pc
Borrar archivos
temporales
Eliminar de la
papelera de
reciclaje los
archivos no
deseados
Ejecutar la
herramienta
liberar espacio de
Windows
Desinstalar
programas no
utilizados
FIN
Algoritmo
1.- Encender pc
2.- Borrar archivos temporales
3.- Eliminar de la papelera de reciclaje los
archivos no deseados
4.- Ejecutar la herramienta liberar espacio de
Windows
5.- Desinstalar programas no utilizados
Manual de Procedimientos
19
Procedimientos de problemas de hardware
MANTENIMIENTO
CORRECTIVO AL MOUSE
INICIO
Tienes todas
las
herramientas
necesarias
NO Conseguirlas
SI
Con un desarmador
quitar el tornillo que
tiene en la parte de
atrás y desprender
la tapa.
Co un aire
comprimido
sopletear elmouse,
para quitar el polvo.
Limpiar el circuito
con una brocha
antiestática, limpiar
los contactos mas
pequeños con un
isopropilico.
Con la misma
brocha antiestática
aplicar un poco de
alcohol isopropil el
circuito.
Probar que
funciona bien el
mouse?
NO
Comprobar que este
bien armado
SI
FIN
v
Algoritmo
1.- Tener las herramientas necesarias, en caso de no tenerlas,
conseguirlas.
2.- Con un des armador quitar el tornillo que tiene en la parte
de atrás y desprender la tapa.
3.- Con aire comprimido sopetear el mouse, para quitar el
exceso de polvo.
4.- Limpiar el circuito con una brocha anti estática, limpiar los
contactos mas pequeños con un isopropilico.
5.-Con la misma brocha anti estática aplicar un poco de alcohol
isopropilico el circuito.
6.- Probar que funcione el mouse, en caso de no ser asi,
comprobar que este bien armado.
7.- Fin
Manual de Procedimientos
20
H
INICIO
Tienes las
herramientas
necesarias?
NO Conseguir las
herramientas
necesarias
SI
Proceder a quitar
los tornillos de la
parte de atrás para
separar la carcasa
Después deseparar
limpiar los
chupones con una
brocha o un trapo
Limpiar por encima
y sopletear con aire
comprimido
Armar todo y checar
que funcione
correctamente
Todo esta
funcionando ? NO
Checar quees lo
que paso y
ponerlo aprueba
denuevo.
¿FUNCIONO?
SI
FIN SI
MANTENIMIENTO
CORRECTIVO AL
TECLADO
v
Algoritmo
1.- Tener las herramientas necesarias, en caso de no tenerlas,
conseguir las herramientas necesarias.
2.- Proceder a quitar los tornillos de la parte de atrás para
separar la carcasa
3.- Después de separar limpiar los chupones con una brocha o
un trapo
4.- Limpiar por encima y sopetear con aire comprimido
5.-Armar todo y checar que funcione correctamente
6.- Todo esta funcionando?, en caso de que no checar que fue
lo que paso y ponerlo aprueba de nuevo
7.- Una vez que todo funcione FIN
Manual de Procedimientos
21
inicio
prendela
Verifica que este
conectada
Verifica que la fuente
este funcionando
Verifica si hay luz
Verifica que el monitor
este bien conectado
préndela listo
Prende la
compu?
si
no
1.- levantar un reporte
2.- verificar que este bien
conectada
3.- verificar que la fuente
funcione
4.- verificar si hay luz en el
lugar que se conecta
5.- verificar que si este
pasando video
6.-prenderla
7.- fin
Fallo de conexiones
Manual de Procedimientos
1.- abrir laptop
2.- sacar tarjeta madre
3.- desamblar chip de video
4.- limpiar chip de video
5.- poner cooler master
6.- volver a poner chip de video
7.- armar
Falla del chip de video
Manual de Procedimientos
Se agoto la batería del BIOS
Inicio
Apagar pc
¿¿Se tiene la
herramienta
adecuada?
NO Conseguirla
SI
Colocarse una
pulsera
antiestática
Abrir el gabinete
Revisar que los
capacitores estén
en buenas
condiciones
1
1
¿Hay
capacitores
dañados?
SI
Cambiarlos
¿Cambiar la pila
del BIOS por una
nueva
FIN
Algoritmo
1.- Apagar la pc
2.- En caso de no tener la herramienta necesaria conseguirla
3.- Colocarse una pulsera antiestáticas
4.- Abrir el gabinete
5.- Revisar que los capacitores estén en buenas condiciones
6.- En caso de que haya capacitores dañados cambiarlos
7.- Cambiar la pila del BIOS por una nueva
Manual de Procedimientos
Cambiar disipador de calor
Inicio
Se tiene la
herramienta
necesaria?
NO Conseguirla
SI
Colocarse una
pulsera
antiestática
Desconectar la pc
de la energía
eléctrica
Abrir gabinete
Con un
destornillador
retirar los tornillos
disipador
Desconectar el
cable que lo
conecta a la placa
base
1
1
Quitar el disipador
Colocar el nuevo
disipador
Poner los tornillos
y cables quitados
Cerrar gabinete
Conectar pc a la
energía eléctrica
Encender pc
Funciona?
SI
FIN
NO
Revisar que todo
este bien
conectado y
atornillado
Algoritmo
1.-Verificamos que tengamos la herramienta necesaria, y si no es así la
conseguimos
2.- Colocarnos la pulsera antiestática
3.- Desconectar la pc de la energía eléctrica
4.- Abrir el gabinete
5.- Con un destornillador retirar los tornillos del disipador
6.- Desconectar el cable que conecta el disipador con la placa base
7.-Quitar el disipador
8.- Colocar el nuevo disipador
9.- Poner los tornillos y cables quitados
10.- Cerrar gabinete
11.- Conectar pc a la energía eléctrica
12.- Encender pc
13.- En caso de que no funcione revisar que todo este correctamente
conectado y atornillado
Manual de Procedimientos
Answer Support
"Donde tus problemas son
sustos que dan gusto"
Bitácora de soporte técnico
FECHA DE ENTREGA: FECHA DE RECIBIDO: NO.REPORTE:
DATOS DEL TECNICO ENCARGADO:
NOMBRE: TELEFONO: _ _ _ _ _ _ _ _ _ _
GRADO Y GRUPO: FIRMA DE RECIBIDO:
DATOS DEL CLIENTE
NOMBRE: TELEFONO: _ _ _ _ _ _ _ _ _ _
GRADO Y GRUPO: FIRMA DE ENTREGA:
INFORMACION DEL EQUIPO
EQUIPO MARCA Y MODELO
SISTEMA
OPERACTIVO PROCESADOR MEMORIA RAM
TARJETA
PRINCIPAL
DIAGNOSTICO DEL EQUIPO
FALLA CAUSA SOLUNCION
OBSERVACION
Manual de Procedimientos
Selección de software remoto,
su instalación y operación
(tutorial)
Show my pc
Hola soy Ever Piñon de la empresa answer support, en la carrera de soporte ubicados en
el cbtis 122
Esta entre muchas otras aplicaciones es muy segura y fácil de usar esta aplicación te ayuda a
controlar otra computadora desde otra ubicación de manera remota para descargar aquí les voy
a enseñar a cómo usarla.
Lo primero que debemos hacer es entrar a nuestro navegador.
Después tecleamos show my pc y damos clic en la primera opción y nos mandara al
sitio oficial para descargarla de una manera fácil y segura.
Manual de Procedimientos
Le damos click en descargar y esperamos a que se descargue y le damos abrir
Nos preguntara si queremos que la aplicación haga cambios en nuestro equipo y
le ponemos que sí y quedara instalada y se abrirá por si sola
La forma de usarla es muy simple, lo único que debemos hacer es darle click en
mostrar mi pc ahora, esperamos a que genere el código y ese código lo ponemos
en el otro dispositivo al que deseemos ponerle esa conexión remota.
Eso es todo, espero y les haya servido, soy Ever Eduardo de la empresa Answer
Support.
Manual de Procedimientos
Software para helpdesk, su instalación
y operación
Hola yo soy Ever Piñon de la empresa answer support, hoy voy a enseñarles para que
sirve y como utilizar un helpdesk, lo primero que debemos hacer es entrar al navegador
y teclear http:/www.spiceworks.com/download y darle enter.
Un help desk es generalmente es operado por un grupo de técnicos que están
capacitados para arreglar todo tipo de PCs y aplicaciones de software que usa cada
organización.
Después se registran
Y terminando de registrarse lo decargan
después la descarga comenzara
Manual de Procedimientos
Le dejamos en el puerto 80
Presionamos continuar
Manual de Procedimientos
Despus saldrá una barra azul y esperamos a que se cargue
Nos aparecerá una barra verde cargando y nos aparecerá que nos registremos y
nos registramos y ponemos todos nuestros datos y la empresa que tenemos,
Una vez hecho esto nos mandara a otra página y seleccionamos configure help desk
Manual de Procedimientos
Se verá como si entráramos al correo normal, a diferencia que podemos enviar
reportes a compañeros. Para crear un archivo nuevo nos vamos a donde dice
new tic ket
Llenaos un cuadro para ver a quien va dirigido el reporte y tiene que ser
mandado al correo y respondido, para agregar a alguien nos vamos al engrane
de la esquina superior derecha.
Manual de Procedimientos
Bueno este es el final del tutoria, mi nombre es ever pinon de la empresa answer
support.
Niveles de soporte
SOPORTE DE NIVEL/TIER
1(T1/L1)
Este es el nivel de soporte inicial, responsable de las incidencias básicas del cliente. Es
sinónimo de soporte de primera línea, soporte de nivel uno, soporte de front-end, línea 1 de
soporte y otras múltiples denominaciones referentes a las funciones de soporte de nivel
técnico básico. El principal trabajo de un especialista de Tier I es reunir toda la información
del cliente y determinar la incidencia mediante el análisis de los síntomas y la
determinación del problema subyacente Cuando se analizan los síntomas, es importante
para el técnico de
soporte identificar qué es lo que el cliente está intentando llevar a cabo de forma que no se
pierda tiempo “intentando resolver un síntoma en lugar de un problema.
SOPORTE DE NIVEL/TIER
2(T2/L2)
Está basado especialmente en el grupo help desk, donde sus integrantes hacen soporte técnico
teniendo en cuentas áreas del conocimiento más especializadas en el área computacional. De
esta manera, se deduce que el soporte de segundo nivel lo realizan personas especializadas en
redes de comunicación, sistemas de información, sistemas operativos, bases de datos, entre
otras. Este nivel tiene por lo menos 1 año en el área de soporte y cuenta con los conocimientos
de nivel 1 y con conocimientos de recuperación de información nivel Software, manejo de
paquetería de oficina a nivel básico y configuración de redes inalámbricas y cableados en grupos
de trabajo. Actualmente se usan manuales o guias donde se muestran los pasos que el usuario
debe seguir para resolver, dicho problema, en caso de no llegar a la solución.
SOPORTE DE NIVEL/TIER
3(T3/L3)
Manual de Procedimientos
Habitualmente los sistemas de mantenimiento se gestionan con un máximo de tres niveles,
siendo el tercer nivel, el de mayor capacidad para resolver problemas, llegando a este nivel,
los problemas técnicos de mayor calado o de resolución más avanzada.
Es sinónimo de nivel 3, soporte de back-end, la línea de apoyo 3, el apoyo de alto nivel, y varias
otras denominaciones que denotan los métodos de solución de problemas a nivel de expertos y
de análisis avanzado. Los individuos asignados a este nivel, son expertos en sus campos y son
responsables, no sólo para ayudar tanto al personal de Tier I y Tier II, sino también para la
investigación y desarrollo de soluciones a los problemas nuevos o desconocidos.
SOPORTE DE NIVEL/TIER
4(T4/L4)
Cuenta con los conocimientos de nivel 1, 2, 3 y aparte maneja la operación de Servidores
Microsoft y Linux, la instalación, configuración, interconexión, administración y operación de los
servidores. Es responsable normalmente del área de Sistemas de una corporación y tiene por lo
menos dos certificaciones en el área.
Manual de Procedimientos
Página y blog de la empresa
BLOG
Datos de contacto
EMAIL: answerspt2@gmail.com
Manual de Procedimientos
SKYPE: ans-answersupprt136
FACEBOOK: answer support
YOUTUBE: https://www.youtube.com/ channel/UCUtAQ-
Zf7qSUXIUkwkOIggQ
Teléfono: 614-422-62-32
Manual de Procedimientos
Conclusión
Mi CONCLUSIOON EN ESTA PARTE ESD QUE ES ESTE SEMESTRE CONOCI MUCHAS
APLICACIONES QUE ME PUEDEN SERVIR DE AYUDA PARA LA VIDA Y PARA EL TRABAJO
DE LA VIDA EN MI VIDA, ESTO ES MUY IMPORTANTE YA QUE PUEDE LLEGAR A
SER MUY IMPORTANTE Y LLEGA A FORMAR PARTE DE MI VIDA Y EN LA DE MIS
COMPAÑEROS ESTO ES MUY BONITO YA QUE ESTOS DIAGRAMAS DE FLUJO SE VEN
MUY FACILES PERO REALMENTE HACERLOS ES MUY DIFICIL YA QUE TIENES QUE
TENER EN CUENTA MUCHOS ASPECTOS EN TOMAR EN CUENTA APRENDI MUCHAS
COSAS COMO COMO CREAR UNA EMPRESA Y COMO DARLE SERVICIO A UN CLIENTE Y
COMO TRATARLO Y TAMBIEN EN COMO AYUDARLO DE MANERA REMOTA O A
DISTANCIA.APRENDÍ MUCHASCOSAS MUY INTERESANTES, COMO HACER UNA
EMPRESA Y DARLE EL DISEÑO Y PRESENTACIÓN A TU ESTILO CON EL FIN DE AYUDAR
Y RESUMIR LOS PROBLEMAS DEL CLIENTE, HACER NUESTRA PÁGINA DE EMPRESA
FUE ENTRETENIDO.

Manual de ever

  • 1.
    ANSWER SUPPORT Donde tusproblemas son sustos que dan gusto. 6 DE JUNIO DE 2019 EVER EDUARDO PIÑON AYALA MAESTRA PERLA LLAMAS
  • 2.
    Índice • MISION, VISION,VALORES…………………………………………………………………………. 3 • Hoja de presentación - MANUAL DE PROCEDIMIENTOS DE SOPORTE TECNICO………... 4 • OBJETIVO DEL MANUAL …………………………………………………………………………… 5 • ORGANIGRAMA………………………………………………………………………………………. 6 • Titulo - PROCEDIMIENTOS DE MANTENIMIENTO PREVENTIVO……………………………. 8 • PROCEDIMIENTOS DE PROBLEMAS DE SOFTWARE ( PROBLEMAS DE SW --> ALGORITMO Y DF)…………………………………………………………………………………… 9 • PROCEDIMIENTOS DE PROBLEMAS DE HARDWARE (PROBLEMAS DE HW -- >ALGORITMO Y DF)…………………………………………………………………………………..14 • Titulo - PROCEDIMIENTOS DE MANTENIMIENTO CORRECTIVO PROCEDIMIENTOS DE PROBLEMAS DE SOFTWARE (PROBLEMAS DE SW --> ALGORITMO Y DF)…………. 19 • PROCEDIMIENTOS DE PROBLEMAS DE HARDWARE (PROBLEMAS DE HW -- >ALGORITMO Y DF)…………………………………………………………………………………… • FORMATO DE REPORTE…………………………………………………………………………….24 • FORMATO DE BITACORA…………………………………………………………………………...26 • SELECCION DE SOFTWARE REMOTO, SU INSTALACION Y OPERACION (TUTORIAL) • SOFTWARE - HELPDESK, INSTALACION Y OPERACION (TUTORIAL)……………………..27 • NIVELES DE SOPORTE……………………………………………………………………………..34 • PAGINA Y BLOG DE LA EMPRESA………………………………………………………………. 36 • DATOS DE CONTACTO…………………………………………………………………………….. 37 EMAIL o FACEBOOK o SKYPE o YOUTUBE o TELEFONO • CONCLUSIONES (MEDIA HOJA, LETRA ARIAL NUM 12) …………………………………… 38
  • 3.
    Manual de Procedimientos 3 Misión Nuestramisión principal es que nuestros clientes queden satisfechos con nuestros servicios y con la información que se encuentra en nuestra página, poder ayudar a las personas a resolver sus problemas con sus equipos de cómputo. Visión Nuestra visión con esta página es llegar a ser una empresa social mente responsable y poder llegar a cada rincón de una computadora que lo necesite y poder ayudar a gente que lo necesite. Valores Honestidad. Respeto. Humildad. Tolerancia. Responsabilidad. Autonomía. Capacidad. Colaboración. Aprendizaje. Paciencia. Amabilidad. Empatía.
  • 4.
    Manual de Procedimientos 4 Manualde procedimientos de soporte técnico
  • 5.
    Manual de Procedimientos 5 Eneste manual veremos los servicios que puede dar la empresa junto con la responsabilidad que tomara al ayudar al cliente, y dando a conocer los cambios y lo mucho que la empresa ha crecido con su apoyo, en lo que podamos ayudar y comunicarnos con nuestro cliente, los conocimientos que adquiramos con el paso del tiempo se irán juntando desde el comienzo hasta el final. Este podremos ayudar a las personas que tengan problemas con su computadora ya sea en hardware o software, lo esperado es que el cliente también pueda ayudar a resolver los problemas que tenga con su dispositivo de manera personal sin necesidad de que tenga que salir de su casa cada vez que tenga algún problema, este manual les informaremos más sobre nuestra empresa Answer Support y todos los servicios que le ofrecemos. Objetivo del manual
  • 6.
    Manual de Procedimientos 6 Organigrama JUANITO Atenciónal cliente Javier talan Asistente Maximiliano Departamento de asistencia técnica Ever piñon Técnico superior Adrián reyes presidente
  • 7.
    Manual de Procedimientos 7 Procedimientosde mantenimiento preventivo
  • 8.
    Manual de Procedimientos 8 Procedimientosde problemas de software INICIO Encender la pc Revisar la papelera de reciclaje y eliminar lo no deseado Realizar un análisis completo de antivirus Desfragmentar el disco Verificar que el sistema operativo este actualizado Realizar una copia de seguridad ¿Esta actualizado? SI Actualizar controladores NO Actualizarlo Eliminar archivos temporales Actualizar drivers FIN Mantenimiento preventivo software ¿Se tiene un antivirus instalado? SI NO Instalar uno o ejecutar windows defender 1 1 SI ¿Se encontró algún virus? Eliminar virus NO Algoritmo 1.- Encender la pc 2.- Revisar la papelera de reciclaje y eliminar todo lo no deseado 3.- Si se tiene un antivirus instalado realizar un escaneo completo, en caso de no tenerlo ejecutar uno de Windows defender 4,-En caso de encontrar algún virus y/o amenaza eliminarla 5.- Desfragmentar el disco, ya sea con un programa o con la herramienta de Windows 6.- Eliminar archivos temporales 7.- Realizar una copia de seguridad de nuestros archivos personales 8.- Verificar que nuestro sistema operativo este actualizado 9.- En caso de que no este actualizado actualizarlo 10.- Actualizar controladores 11.- Actualizar drivers 12.- Reiniciar pc 13.- Revisar que el pc funcione correctamente, en caso de que no ejecutar la herramienta de comprobar archivos de sistema SFC.exe
  • 9.
    Manual de Procedimientos 9 Procedimientosde problemas de hardware Mantenimiento preventivo gabinete INICIO Verificar que funciona la p.c Funciona? NO Realizar mantenimiento correctivo SI Apagar la pc y desconectar de la energia electrica Tomar fotografias del interior del gabinete Tener la herrramienta necesaria Acostar el gabinete y retirar la tapa del gabinete Quitar fuente de poder 1 1 Retirar los componentes Sopletear los componentes de la pc y el interior del gabinete Remover el polvo con una brocha antiestática Con una goma de borrador tallar en los pines de conexión Colocar de nuevo los componentes con ayuda de las fotografias Cerrar el gabinete 2 2 Conectar la pc a la energía eléctrica ¿Funciona correctamente? NO Verificar que todos los componentes estén correctamente conectados y conectar los que estén mal conectados Colocarse una pulsera antiestática SI FIN Algoritmo 1.- Verificar que este funcione correctamente 2.- En caso de que no funcione correctamente realizar mantenimiento correctivo 3.- Apagar la pc y desconectar de la energía eléctrica 4.- Acostar el gabinete del lado contrario de la tapa y retirar la tapa del gabinete 5.-Tomar fotografías del interior del gabinete 6.-Tener la herramienta necesaria 7.- Colocarse una pulsera antiestática 8.-Quitar fuente de poder 9.- Retirar los componentes 10.- Sopletear los componentes de la pc y el interior del gabinete 11.- Remover el polvo con una brocha antiestática 12.- Con una goma de borrador tallar los pines de conexión de estas 13.- Colocar de nuevo todos los componentes con ayuda de las fotografías 14.-Cerrar el gabinete 15.- Conectar la pc a la energía eléctrica 16.- Revisar que funcione correctamente, encaso de que no funcione verificar que todos los componentes estén correctamente conectados y conectar los que estén mal conectados.
  • 10.
    Manual de Procedimientos 10 Mantenimientopreventivo a una fuente 1.-Abrirel reportaje. 2.-Versi enciende el equipo. 3.-ver si funciona el switch y reiniciarla pc,(encaso de que no, cambiar el cable). 4.-si no reinicia verifica el ventilador(encaso de que falle, cambiarlo). 5.-reiniciarlapc 6.- cerrar reporte. 7.-Inicio Abrir el reportaje 8.-Encender el equipo ¿Encendió? 9.-Hacer prueba de switcheo 10.-Verificar switch Esta en buen estado? 11.-Cambiar el cable Reiniciar el equipo Reinicia? 12.-Verificar el ventilador de la fuente 13.-Cambiar el ventilador en caso de falla Cerrar reporte 14.-FIN
  • 11.
    Manual de Procedimientos 11 INICIO Tienelas herramientas necesarias? NO CONSEGUIRLAS SI Abrirel gabinete para poder retirar el disipador de calor Después deque retiramos el disipador con mucha precaución quitar la pasta térmica vieja Aplicar nueva pasta térmica en el procesador. Después se vuelve a poner eldisipador decalor en su lugar y se cierra de gabinete FIN Preventivo Procesador Algoritmo 1.- Tener las herramientas necesarias, en caso de que no las tengas conseguirlas 2.- Abrir el gabinete para poder retirar el disipador de calor 3.- Después de que retiramos el disipador con mucha precaución quitar la pasta térmica vieja 4.- Aplicar nueva pasta térmica en el procesador 5.-Después se vuelve a poner el disipador de calor en su lugar y se cierra de gabinete 6.-FIN
  • 12.
    Manual de Procedimientos 12 Procedimientosde mantenimiento correctivo
  • 13.
    Manual de Procedimientos 13 Procedimientosde problemas de software NO se detecta impresora INICIO Encender equipo ¿tiene el disco de la impresora? Entrar a la pagina web del fabricante Buscar el controlador para la impresora y descargarlo SI Insertar el disco de la impresora en el equipo Instalar controlador NO Reiniciar equipo Hacer una impresión de prueba FIN Algoritmo 1.- Encender el equipo 2.- Si se tiene el disco de la impresora insertarlo, si no es el caso entrar a la pagina web del fabricante de la impresora 3.- Buscar el controlador correspondiente para la impresora y descargarlo 4.- Instalar controlador 5.-Reiniciar el equipo 6.- Hacer una impresión de prueba
  • 14.
    Manual de Procedimientos 14 NOse detecta impresora INICIO Encender equipo ¿tiene el disco de la impresora? Entrar a la pagina web del fabricante Buscar el controlador para la impresora y descargarlo SI Insertar el disco de la impresora en el equipo Instalar controlador NO Reiniciar equipo Hacer una impresión de prueba FIN Algoritmo 1.- Encender el equipo 2.- Si se tiene el disco de la impresora insertarlo, si no es el caso entrar a la pagina web del fabricante de la impresora 3.- Buscar el controlador correspondiente para la impresora y descargarlo 4.- Instalar controlador 5.-Reiniciar el equipo 6.- Hacer una impresión de prueba
  • 15.
    Manual de Procedimientos 15 CORRECTIVODE WINDOWS DAÑADO ( SOFTWARE) INICIO Windows funciona correctamente sin fallas? Descargar Windows 7,8 o 10 en un archivo ISO. Bootear el archivo ISO en una memoria USB Reiniciar la PC y entrar desde el BIOS a la memoria USB para luego instalar el Windows, elegido. Indicar desdeel BIOS que el equipo arranque desde el disco donde se instalo el windows. El Windows funciona correctamente? SI FIN NO Algoritmo 1.- Windows funciona correctamente? 2.-Descargar Windows 7,8 o 10 en un archivo ISO. 3.- Bootear el archivo ISO en una memoria USB 4.- Reiniciar la PC y entrar desde el BIOS a la memoria USB para luego instalar el Windows, elegido. 5.-Indicar desde el BIOS que el equipo arranque desde el disco donde se instalo el windows. 6.-En caso de que el windows no funcione correctamente regresar al paso 4. 7.- FIN
  • 16.
    Manual de Procedimientos 16 MControladoresdesactualizados INICIO Encender el equipo Ejecutar Windows update y buscar actualizaciones Se encontraron actualizaciones pendientes? SI Aplicar actualizaciones Reiniciar equipo FIN NO Instalar un programa para actualizar los controladores Ejemplo: “Driver Booster” Algoritmo 1.- Encender equipo 2.- Ejecutar Windows update y buscar actualizaciones 3.- En caso de que no se hayan encontrado actualizaciones, descargar un programa para actualizar los controladores. Ejemplo: “Driver Booster” 4.- Reiniciar equipo
  • 17.
    Manual de Procedimientos 17 CORRECTIVORESOLUCION INCORRECTA. (SOFTWARE) INICIO La resolución del monitor es la correcta? Localizarse en el escritorio. Y dar click derecho con el mouse. Entrar a configuración de pantalla Seleccionar la opción donde dice “pntalla” En elparte donde diceresolución, seleccionar la correcta. La resolución es la adecuada? SI FIN NO v Algoritmo 1.- Revisar que la resolución del monitor sea la correcta. 2.- Localizarse en el escritorio. Y dar clic derecho con el mouse. 3.- Entrar en donde dice "Configuracion de pantalla" 4.- Seleccionar la opción que dice "Pantalla" 5.- En la parte donde dice "resolución", seleccionar la adecuada para el monitor 6.- Una vez seleccionada la resolución adecuada el problema debería de desaparecer, en caso de que esto no ocurra, regresar al paso 2 7.- Fin
  • 18.
    Manual de Procedimientos 18 M Espacioinsuficiente en el disco INICIO Encender pc Borrar archivos temporales Eliminar de la papelera de reciclaje los archivos no deseados Ejecutar la herramienta liberar espacio de Windows Desinstalar programas no utilizados FIN Algoritmo 1.- Encender pc 2.- Borrar archivos temporales 3.- Eliminar de la papelera de reciclaje los archivos no deseados 4.- Ejecutar la herramienta liberar espacio de Windows 5.- Desinstalar programas no utilizados
  • 19.
    Manual de Procedimientos 19 Procedimientosde problemas de hardware MANTENIMIENTO CORRECTIVO AL MOUSE INICIO Tienes todas las herramientas necesarias NO Conseguirlas SI Con un desarmador quitar el tornillo que tiene en la parte de atrás y desprender la tapa. Co un aire comprimido sopletear elmouse, para quitar el polvo. Limpiar el circuito con una brocha antiestática, limpiar los contactos mas pequeños con un isopropilico. Con la misma brocha antiestática aplicar un poco de alcohol isopropil el circuito. Probar que funciona bien el mouse? NO Comprobar que este bien armado SI FIN v Algoritmo 1.- Tener las herramientas necesarias, en caso de no tenerlas, conseguirlas. 2.- Con un des armador quitar el tornillo que tiene en la parte de atrás y desprender la tapa. 3.- Con aire comprimido sopetear el mouse, para quitar el exceso de polvo. 4.- Limpiar el circuito con una brocha anti estática, limpiar los contactos mas pequeños con un isopropilico. 5.-Con la misma brocha anti estática aplicar un poco de alcohol isopropilico el circuito. 6.- Probar que funcione el mouse, en caso de no ser asi, comprobar que este bien armado. 7.- Fin
  • 20.
    Manual de Procedimientos 20 H INICIO Tieneslas herramientas necesarias? NO Conseguir las herramientas necesarias SI Proceder a quitar los tornillos de la parte de atrás para separar la carcasa Después deseparar limpiar los chupones con una brocha o un trapo Limpiar por encima y sopletear con aire comprimido Armar todo y checar que funcione correctamente Todo esta funcionando ? NO Checar quees lo que paso y ponerlo aprueba denuevo. ¿FUNCIONO? SI FIN SI MANTENIMIENTO CORRECTIVO AL TECLADO v Algoritmo 1.- Tener las herramientas necesarias, en caso de no tenerlas, conseguir las herramientas necesarias. 2.- Proceder a quitar los tornillos de la parte de atrás para separar la carcasa 3.- Después de separar limpiar los chupones con una brocha o un trapo 4.- Limpiar por encima y sopetear con aire comprimido 5.-Armar todo y checar que funcione correctamente 6.- Todo esta funcionando?, en caso de que no checar que fue lo que paso y ponerlo aprueba de nuevo 7.- Una vez que todo funcione FIN
  • 21.
    Manual de Procedimientos 21 inicio prendela Verificaque este conectada Verifica que la fuente este funcionando Verifica si hay luz Verifica que el monitor este bien conectado préndela listo Prende la compu? si no 1.- levantar un reporte 2.- verificar que este bien conectada 3.- verificar que la fuente funcione 4.- verificar si hay luz en el lugar que se conecta 5.- verificar que si este pasando video 6.-prenderla 7.- fin Fallo de conexiones
  • 22.
    Manual de Procedimientos 1.-abrir laptop 2.- sacar tarjeta madre 3.- desamblar chip de video 4.- limpiar chip de video 5.- poner cooler master 6.- volver a poner chip de video 7.- armar Falla del chip de video
  • 23.
    Manual de Procedimientos Seagoto la batería del BIOS Inicio Apagar pc ¿¿Se tiene la herramienta adecuada? NO Conseguirla SI Colocarse una pulsera antiestática Abrir el gabinete Revisar que los capacitores estén en buenas condiciones 1 1 ¿Hay capacitores dañados? SI Cambiarlos ¿Cambiar la pila del BIOS por una nueva FIN Algoritmo 1.- Apagar la pc 2.- En caso de no tener la herramienta necesaria conseguirla 3.- Colocarse una pulsera antiestáticas 4.- Abrir el gabinete 5.- Revisar que los capacitores estén en buenas condiciones 6.- En caso de que haya capacitores dañados cambiarlos 7.- Cambiar la pila del BIOS por una nueva
  • 24.
    Manual de Procedimientos Cambiardisipador de calor Inicio Se tiene la herramienta necesaria? NO Conseguirla SI Colocarse una pulsera antiestática Desconectar la pc de la energía eléctrica Abrir gabinete Con un destornillador retirar los tornillos disipador Desconectar el cable que lo conecta a la placa base 1 1 Quitar el disipador Colocar el nuevo disipador Poner los tornillos y cables quitados Cerrar gabinete Conectar pc a la energía eléctrica Encender pc Funciona? SI FIN NO Revisar que todo este bien conectado y atornillado Algoritmo 1.-Verificamos que tengamos la herramienta necesaria, y si no es así la conseguimos 2.- Colocarnos la pulsera antiestática 3.- Desconectar la pc de la energía eléctrica 4.- Abrir el gabinete 5.- Con un destornillador retirar los tornillos del disipador 6.- Desconectar el cable que conecta el disipador con la placa base 7.-Quitar el disipador 8.- Colocar el nuevo disipador 9.- Poner los tornillos y cables quitados 10.- Cerrar gabinete 11.- Conectar pc a la energía eléctrica 12.- Encender pc 13.- En caso de que no funcione revisar que todo este correctamente conectado y atornillado
  • 25.
    Manual de Procedimientos AnswerSupport "Donde tus problemas son sustos que dan gusto" Bitácora de soporte técnico FECHA DE ENTREGA: FECHA DE RECIBIDO: NO.REPORTE: DATOS DEL TECNICO ENCARGADO: NOMBRE: TELEFONO: _ _ _ _ _ _ _ _ _ _ GRADO Y GRUPO: FIRMA DE RECIBIDO: DATOS DEL CLIENTE NOMBRE: TELEFONO: _ _ _ _ _ _ _ _ _ _ GRADO Y GRUPO: FIRMA DE ENTREGA: INFORMACION DEL EQUIPO EQUIPO MARCA Y MODELO SISTEMA OPERACTIVO PROCESADOR MEMORIA RAM TARJETA PRINCIPAL DIAGNOSTICO DEL EQUIPO FALLA CAUSA SOLUNCION OBSERVACION
  • 26.
    Manual de Procedimientos Selecciónde software remoto, su instalación y operación (tutorial) Show my pc Hola soy Ever Piñon de la empresa answer support, en la carrera de soporte ubicados en el cbtis 122 Esta entre muchas otras aplicaciones es muy segura y fácil de usar esta aplicación te ayuda a controlar otra computadora desde otra ubicación de manera remota para descargar aquí les voy a enseñar a cómo usarla. Lo primero que debemos hacer es entrar a nuestro navegador. Después tecleamos show my pc y damos clic en la primera opción y nos mandara al sitio oficial para descargarla de una manera fácil y segura.
  • 27.
    Manual de Procedimientos Ledamos click en descargar y esperamos a que se descargue y le damos abrir Nos preguntara si queremos que la aplicación haga cambios en nuestro equipo y le ponemos que sí y quedara instalada y se abrirá por si sola La forma de usarla es muy simple, lo único que debemos hacer es darle click en mostrar mi pc ahora, esperamos a que genere el código y ese código lo ponemos en el otro dispositivo al que deseemos ponerle esa conexión remota. Eso es todo, espero y les haya servido, soy Ever Eduardo de la empresa Answer Support.
  • 28.
    Manual de Procedimientos Softwarepara helpdesk, su instalación y operación Hola yo soy Ever Piñon de la empresa answer support, hoy voy a enseñarles para que sirve y como utilizar un helpdesk, lo primero que debemos hacer es entrar al navegador y teclear http:/www.spiceworks.com/download y darle enter. Un help desk es generalmente es operado por un grupo de técnicos que están capacitados para arreglar todo tipo de PCs y aplicaciones de software que usa cada organización. Después se registran Y terminando de registrarse lo decargan después la descarga comenzara
  • 29.
    Manual de Procedimientos Ledejamos en el puerto 80 Presionamos continuar
  • 30.
    Manual de Procedimientos Despussaldrá una barra azul y esperamos a que se cargue Nos aparecerá una barra verde cargando y nos aparecerá que nos registremos y nos registramos y ponemos todos nuestros datos y la empresa que tenemos, Una vez hecho esto nos mandara a otra página y seleccionamos configure help desk
  • 31.
    Manual de Procedimientos Severá como si entráramos al correo normal, a diferencia que podemos enviar reportes a compañeros. Para crear un archivo nuevo nos vamos a donde dice new tic ket Llenaos un cuadro para ver a quien va dirigido el reporte y tiene que ser mandado al correo y respondido, para agregar a alguien nos vamos al engrane de la esquina superior derecha.
  • 32.
    Manual de Procedimientos Buenoeste es el final del tutoria, mi nombre es ever pinon de la empresa answer support. Niveles de soporte SOPORTE DE NIVEL/TIER 1(T1/L1) Este es el nivel de soporte inicial, responsable de las incidencias básicas del cliente. Es sinónimo de soporte de primera línea, soporte de nivel uno, soporte de front-end, línea 1 de soporte y otras múltiples denominaciones referentes a las funciones de soporte de nivel técnico básico. El principal trabajo de un especialista de Tier I es reunir toda la información del cliente y determinar la incidencia mediante el análisis de los síntomas y la determinación del problema subyacente Cuando se analizan los síntomas, es importante para el técnico de soporte identificar qué es lo que el cliente está intentando llevar a cabo de forma que no se pierda tiempo “intentando resolver un síntoma en lugar de un problema. SOPORTE DE NIVEL/TIER 2(T2/L2) Está basado especialmente en el grupo help desk, donde sus integrantes hacen soporte técnico teniendo en cuentas áreas del conocimiento más especializadas en el área computacional. De esta manera, se deduce que el soporte de segundo nivel lo realizan personas especializadas en redes de comunicación, sistemas de información, sistemas operativos, bases de datos, entre otras. Este nivel tiene por lo menos 1 año en el área de soporte y cuenta con los conocimientos de nivel 1 y con conocimientos de recuperación de información nivel Software, manejo de paquetería de oficina a nivel básico y configuración de redes inalámbricas y cableados en grupos de trabajo. Actualmente se usan manuales o guias donde se muestran los pasos que el usuario debe seguir para resolver, dicho problema, en caso de no llegar a la solución. SOPORTE DE NIVEL/TIER 3(T3/L3)
  • 33.
    Manual de Procedimientos Habitualmentelos sistemas de mantenimiento se gestionan con un máximo de tres niveles, siendo el tercer nivel, el de mayor capacidad para resolver problemas, llegando a este nivel, los problemas técnicos de mayor calado o de resolución más avanzada. Es sinónimo de nivel 3, soporte de back-end, la línea de apoyo 3, el apoyo de alto nivel, y varias otras denominaciones que denotan los métodos de solución de problemas a nivel de expertos y de análisis avanzado. Los individuos asignados a este nivel, son expertos en sus campos y son responsables, no sólo para ayudar tanto al personal de Tier I y Tier II, sino también para la investigación y desarrollo de soluciones a los problemas nuevos o desconocidos. SOPORTE DE NIVEL/TIER 4(T4/L4) Cuenta con los conocimientos de nivel 1, 2, 3 y aparte maneja la operación de Servidores Microsoft y Linux, la instalación, configuración, interconexión, administración y operación de los servidores. Es responsable normalmente del área de Sistemas de una corporación y tiene por lo menos dos certificaciones en el área.
  • 34.
    Manual de Procedimientos Páginay blog de la empresa BLOG Datos de contacto EMAIL: answerspt2@gmail.com
  • 35.
    Manual de Procedimientos SKYPE:ans-answersupprt136 FACEBOOK: answer support YOUTUBE: https://www.youtube.com/ channel/UCUtAQ- Zf7qSUXIUkwkOIggQ Teléfono: 614-422-62-32
  • 36.
    Manual de Procedimientos Conclusión MiCONCLUSIOON EN ESTA PARTE ESD QUE ES ESTE SEMESTRE CONOCI MUCHAS APLICACIONES QUE ME PUEDEN SERVIR DE AYUDA PARA LA VIDA Y PARA EL TRABAJO DE LA VIDA EN MI VIDA, ESTO ES MUY IMPORTANTE YA QUE PUEDE LLEGAR A SER MUY IMPORTANTE Y LLEGA A FORMAR PARTE DE MI VIDA Y EN LA DE MIS COMPAÑEROS ESTO ES MUY BONITO YA QUE ESTOS DIAGRAMAS DE FLUJO SE VEN MUY FACILES PERO REALMENTE HACERLOS ES MUY DIFICIL YA QUE TIENES QUE TENER EN CUENTA MUCHOS ASPECTOS EN TOMAR EN CUENTA APRENDI MUCHAS COSAS COMO COMO CREAR UNA EMPRESA Y COMO DARLE SERVICIO A UN CLIENTE Y COMO TRATARLO Y TAMBIEN EN COMO AYUDARLO DE MANERA REMOTA O A DISTANCIA.APRENDÍ MUCHASCOSAS MUY INTERESANTES, COMO HACER UNA EMPRESA Y DARLE EL DISEÑO Y PRESENTACIÓN A TU ESTILO CON EL FIN DE AYUDAR Y RESUMIR LOS PROBLEMAS DEL CLIENTE, HACER NUESTRA PÁGINA DE EMPRESA FUE ENTRETENIDO.