CENTRO NACIONAL DE
ACTUALIZACIÓN DOCENTE
CNAD

MANUAL DE PRÁCTICAS
KUMAGAI

M. C. José Felipe Camarena García
CENTRO NACIONAL DE ACTUALIZACIÓN DOCENTE

Contenido
PRÁCTICA 1: ARRANQUE Y PARO DE UN MOTOR ELÉCTRICO DE CORRIENTE ALTERNA REVERSIBLE. ........... 4
OBJETIVO: ......................................................................................................................................................... 4
MATERIAL Y EQUIPO:........................................................................................................................................... 4
PLANTEAMIENTO DEL PROBLEMA ........................................................................................................................... 4
INSTRUCCIONES. ................................................................................................................................................. 4
DIAGRAMA DE FLUJO ........................................................................................................................................... 5
ENTRADAS Y SALIDAS DEL SISTEMA. ........................................................................................................................ 5
NEMÓNICO: ...................................................................................................................................................... 6
EVIDENCIAS ....................................................................................................................................................... 6
CONCLUSIONES: ................................................................................................................................................. 7
PRÁCTICA 2: ARRANQUE/PARO Y CAMBIO DE GIRO DE UN MOTOR ELÉCTRICO DE CORRIENTE ALTERNA
REVERSIBLE. ................................................................................................................................................. 8
OBJETIVO: ......................................................................................................................................................... 8
MATERIAL Y EQUIPO:........................................................................................................................................... 8
PLANTEAMIENTO DEL PROBLEMA ........................................................................................................................... 8
INSTRUCCIONES. ................................................................................................................................................. 8
DIAGRAMA DE FLUJO ........................................................................................................................................... 9
ENTRADAS Y SALIDAS DEL SISTEMA. ...................................................................................................................... 10
NEMÓNICO: .................................................................................................................................................... 10
EVIDENCIAS ..................................................................................................................................................... 11
CONCLUSIONES: ............................................................................................................................................... 12
PRÁCTICA 3: ARRANQUE/PARO Y CAMBIO DE GIRO DE UN MOTOR ELÉCTRICO DE CORRIENTE ALTERNA
REVERSIBLE. ............................................................................................................................................... 13
OBJETIVO: ....................................................................................................................................................... 13
MATERIAL Y EQUIPO:......................................................................................................................................... 13
PLANTEAMIENTO DEL PROBLEMA ......................................................................................................................... 13
INSTRUCCIONES. ............................................................................................................................................... 13
DIAGRAMA DE FLUJO ......................................................................................................................................... 14
ENTRADAS Y SALIDAS DEL SISTEMA. ...................................................................................................................... 15
NEMÓNICO: .................................................................................................................................................... 15
EVIDENCIAS ..................................................................................................................................................... 16
CONCLUSIONES: ............................................................................................................................................... 17
PRÁCTICA 3B: ARRANQUE/PARO Y CAMBIO DE GIRO DE UN MOTOR ELÉCTRICO DE CORRIENTE ALTERNA
REVERSIBLE. ............................................................................................................................................... 18
OBJETIVO: ....................................................................................................................................................... 18
MATERIAL Y EQUIPO:......................................................................................................................................... 18
PLANTEAMIENTO DEL PROBLEMA ......................................................................................................................... 18
INSTRUCCIONES. ............................................................................................................................................... 19
DIAGRAMA DE FLUJO ......................................................................................................................................... 19
ENTRADAS Y SALIDAS DEL SISTEMA. ...................................................................................................................... 20
NEMÓNICO: .................................................................................................................................................... 21
M. C. José Felipe Camarena García

2
CENTRO NACIONAL DE ACTUALIZACIÓN DOCENTE

EVIDENCIAS ..................................................................................................................................................... 21
CONCLUSIONES: ............................................................................................................................................... 22
PRÁCTICA 4: CONTROL DE UN MOTOR A PASOS. ....................................................................................... 23
OBJETIVO: ....................................................................................................................................................... 23
MATERIAL Y EQUIPO:......................................................................................................................................... 23
PLANTEAMIENTO DEL PROBLEMA ......................................................................................................................... 23
INSTRUCCIONES. ............................................................................................................................................... 24
DIAGRAMA DE FLUJO ......................................................................................................................................... 24
ENTRADAS Y SALIDAS DEL SISTEMA. ...................................................................................................................... 24
NEMÓNICO: .................................................................................................................................................... 25
EVIDENCIAS ..................................................................................................................................................... 27
CONCLUSIONES: ............................................................................................................................................... 27
PRÁCTICA 5: CONTROL DE UNA CELDA MECATRONICA. ............................................................................. 28
OBJETIVO: ....................................................................................................................................................... 28
MATERIAL Y EQUIPO:......................................................................................................................................... 28
PLANTEAMIENTO DEL PROBLEMA ......................................................................................................................... 28
INSTRUCCIONES. ............................................................................................................................................... 30
DIAGRAMA DE FLUJO ......................................................................................................................................... 30
ENTRADAS Y SALIDAS DEL SISTEMA. ...................................................................................................................... 31
NEMÓNICO: .................................................................................................................................................... 35
EVIDENCIAS ..................................................................................................................................................... 39
CONCLUSIONES: ............................................................................................................................................... 40

M. C. José Felipe Camarena García

3
CENTRO NACIONAL DE ACTUALIZACIÓN DOCENTE

PRÁCTICA 1: ARRANQUE Y PARO DE UN MOTOR ELÉCTRICO
DE CORRIENTE ALTERNA REVERSIBLE.
Objetivo:
Diseñar y construir un sistema de control de arranque y paro de un motor
reversible mediante el uso de un PLC CMQ1, CPU21, marca OMRON, utilizando
el software de aplicación CX- ONEPROGRAMER.

Material y equipo:
Cantidad Equipo
1
PLC SYSMAC OMRON, CQM1, CPU 21
1
Computadora Personal con el Software CX
ONEProgrammer
1
Consola de entrenamiento
1
Motor reversible 100 VCA, 50/60 Hz, 25 W
Conectores de banana
Tabla 1. Materia y equipo utilizado para la práctica 1.

Planteamiento del problema
Controlar el encendido/apagado de un motor eléctrico reversible que cumpla con
las siguientes condiciones:
Al pulsar el BP1, el motor gira en sentido CW y éste se detenga al pulsar el BP2.

Instrucciones.
1. Diseñe el correspondiente circuito de control que se requiere para dar
solución a la problemática planteada.
2. Incluir el correspondiente diagrama de flujo, de escalera y el nemónico
para programar el PLC.
3. Determinar las entradas y salidas del circuito.

M. C. José Felipe Camarena García

4
CENTRO NACIONAL DE ACTUALIZACIÓN DOCENTE

Diagrama de flujo

Fig. 1 Diagrama de Flujo del sistema de arranque y paro de un motor.

Entradas y salidas del sistema.
ENTRADAS
SALIDAS
Elemento
Dirección Elemento Dirección
Arranque BP1 00000
Motor
10000
Paro BP2
00001
Tabla 2. Entradas y salidas del sistema de arranque y paro de un motor reversible.

M. C. José Felipe Camarena García

5
CENTRO NACIONAL DE ACTUALIZACIÓN DOCENTE

Diagrama de escalera

Fig. 2 Diagrama de escalera del Arranque y paro de un motor.

Nemónico:
1. LD BP1
2. OR R1
3. ANDNOT 12.01
4. ANDNOT 12.06
5. OUT R1
6. LD BP2
7. OUT 12.01

Evidencias

P.L.C.

Entrenador.
Motor CA,
reversible

Fig. 3 Arranque y paro de un motor reversible mediante un PLC.

M. C. José Felipe Camarena García

6
CENTRO NACIONAL DE ACTUALIZACIÓN DOCENTE

Conclusiones:
Un motor eléctrico es una máquina capaz de transformar la energía eléctrica en
energía mecánica, aunque existen motores que también pueden transformar
energía mecánica en energía eléctrica funcionando como generadores,
llamándose motores eléctricos reversibles.

M. C. José Felipe Camarena García

7
CENTRO NACIONAL DE ACTUALIZACIÓN DOCENTE

PRÁCTICA 2: ARRANQUE/PARO Y CAMBIO DE GIRO DE UN
MOTOR ELÉCTRICO DE CORRIENTE ALTERNA REVERSIBLE.
Objetivo:
Diseñar y construir un sistema de control para el arranque, paro y cambio de giro
de un motor reversible mediante el uso de un PLC CMQ1, CPU21, marca
OMRON, utilizando el software de aplicación CX- ONEPROGRAMER.

Material y equipo:
Cantidad Equipo
1
PLC SYSMAC OMRON, CQM1, CPU 21
1
Computadora Personal con el Software CX
ONEProgrammer
1
Consola de entrenamiento
1
Motor reversible 100 VCA, 50/60 Hz, 25 W
Conectores de banana
Tabla 3. Materia y equipo utilizado para la práctica 2.

Planteamiento del problema
Controlar el encendido/apagado de un motor eléctrico reversible que cumpla con
las siguientes condiciones:
Se implementará un botón de arranque y uno de paro (BP1 Y BP2)
respectivamente. También tendrá un botón de giro CW (BP3) y uno de giro CCW
(BP4) alternando entre ambas direcciones de giro, Asimismo de considerarse un
botón de paro para cambio de giro (BP5)

Instrucciones.
4. Diseñe el correspondiente circuito de control que se requiere para dar
solución a la problemática planteada.
5. Incluir el correspondiente diagrama de flujo, de escalera y el nemónico
para programar el PLC.
6. Determinar las entradas y salidas del circuito.

M. C. José Felipe Camarena García

8
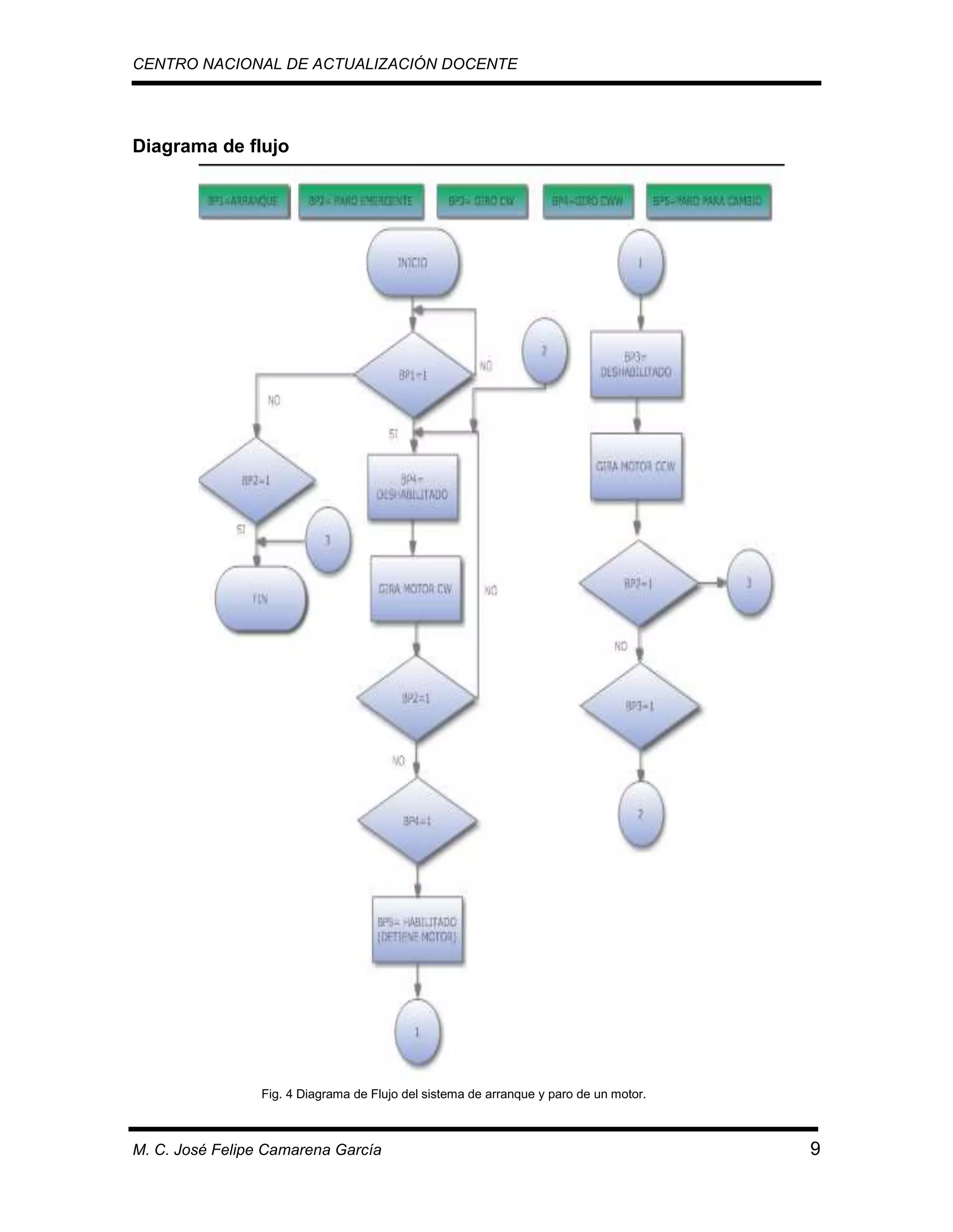
CENTRO NACIONAL DE ACTUALIZACIÓN DOCENTE

Diagrama de flujo

Fig. 4 Diagrama de Flujo del sistema de arranque y paro de un motor.

M. C. José Felipe Camarena García

9
CENTRO NACIONAL DE ACTUALIZACIÓN DOCENTE

Entradas y salidas del sistema.
ENTRADAS
Elemento
Arranque BP1
Paro de emergencia BP2
CW BP 3
CCW BP4
Paro para cambio de giro

SALIDAS
Dirección Elemento Dirección
00000
Motor
10000
00001
00002
00003
00004

Tabla 4. Entradas y salidas del sistema de arranque y paro de un motor reversible.

Diagrama de escalera

Fig. 5 Diagrama de escalera del Arranque/paro y cambio de giro de un motor.

Nemónico:
1. LD 0.00
2. OR 12.00
3. ANDNOT 12.01
4. OUT 12.00
5. LD 0.01
6. OUT 12.01
M. C. José Felipe Camarena García

10
CENTRO NACIONAL DE ACTUALIZACIÓN DOCENTE

7. LD 0.02
8. OR 12.02
9. AND 12.00
10. ANDNOT 12.04
11. ANDNOT 12.03
12. OUT 12.02
13. LD 0.03
14. OR 12.03
15. AND 12.00
16. ANDNOT 12.04
17. ANDNOT 12.02
18. OUT 12.03
19. LD 0.04
20. OUT 12.04
21. LD 12.02
22. OUT 100.00
23. LD 12.03
24. OUT 100.01

Evidencias

P.L.C.

Entrenador.
Motor CA,
reversible

Fig. 6 Arranque/paro y cambio de giro de un motor reversible mediante un PLC.

M. C. José Felipe Camarena García

11
CENTRO NACIONAL DE ACTUALIZACIÓN DOCENTE

Conclusiones:
Un motor eléctrico es una máquina capaz de transformar la energía eléctrica en
energía mecánica, aunque existen motores que también pueden transformar
energía mecánica en energía eléctrica funcionando como generadores,
llamándose motores eléctricos reversibles. Para poder cambiar el sentido de giro
de un motor de CA únicamente es necesario conmutar la energización de sus
bobinas.

M. C. José Felipe Camarena García

12
CENTRO NACIONAL DE ACTUALIZACIÓN DOCENTE

PRÁCTICA 3: ARRANQUE/PARO Y CAMBIO DE GIRO DE UN
MOTOR ELÉCTRICO DE CORRIENTE ALTERNA REVERSIBLE.
Objetivo:
Diseñar y construir un sistema de control para una banda transportadora que
traslada una carga de un punto “A” a un Punto “B” y espera tres segundos para
posteriormente regresar a su punto de inicio, mediante un PLC CMQ1, CPU21,
marca OMRON, utilizando el software de aplicación CX- ONEPROGRAMER.
Material y equipo:
Cantidad Equipo
1
PLC SYSMAC OMRON, CQM1, CPU 21
1
Computadora Personal con el Software CX
ONEProgrammer
1
Consola de entrenamiento
1
Motor reversible 100 VCA, 50/60 Hz, 25 W
1
Banda Transportadora
2
Sensor Foto eléctrico
2
Amplificadores para Sensor foto eléctrico E3C-A
Conectores de banana
Tabla 5. Materia y equipo utilizado para la práctica 2.

Planteamiento del problema
Controlar el traslado de una pieza por una banda de una posición A hasta una
posición B, al llegar a la posición B detenga la banda y espere 3 segundos.
Cumpliéndose el tiempo de espera regrese la pieza a la posición inicial y al llegar
a dicha posición detenga el proceso.

Instrucciones.
7. Diseñe el correspondiente circuito de control que se requiere para dar
solución a la problemática planteada.
8. Incluir el correspondiente diagrama de flujo, de escalera y el nemónico
para programar el PLC.
9. Determinar las entradas y salidas del circuito.

M. C. José Felipe Camarena García

13
CENTRO NACIONAL DE ACTUALIZACIÓN DOCENTE

Sensor
Fotoeléctrico 2

Motor
Sensor
Fotoeléctrico 1
Fig. 7 Planteamiento del problema

Diagrama de flujo

Fig. 8 Diagrama de Flujo del sistema de arranque y paro de un motor.

M. C. José Felipe Camarena García

14
CENTRO NACIONAL DE ACTUALIZACIÓN DOCENTE

Entradas y salidas del sistema.
ENTRADAS
Elemento
Arranque BP1
Paro de emergencia BP2
Sensor Fotoeléctrico 1
Sensor Fotoeléctrico 2

SALIDAS
Dirección Elemento Dirección
00000
Motor
10000
00001
00002
00003

Tabla 6. Entradas y salidas del sistema de control de la banda transportadora.

Diagrama de escalera

Fig. 9 Diagrama de escalera para controlar la banda transportadora.

Nemónico:
1. LD 0.00
2. OR 12.00
3. ANDNOT 12.01
4. ANDNOT 12.03
M. C. José Felipe Camarena García

15
CENTRO NACIONAL DE ACTUALIZACIÓN DOCENTE

5. OUT 12.00
6. LD 0.01
7. OUT 12.01
8. LD 0.02
9. OR 12.02
10. AND 12.00
11. ANDNOT 0.03
12. OUT 12.02
13. LD 0.03
14. AND 12.00
15. TIM 000 #30
16. LD TIM000
17. OR 12.03
18. ANDNOT 0.02
19. OUT 12.03
20. LD 12.02
21. OUT 100.00
22. LD 12.03
23. OUT 100.01

Evidencias

Fig. 10 Banda transportadora.

M. C. José Felipe Camarena García

16
CENTRO NACIONAL DE ACTUALIZACIÓN DOCENTE

Conclusiones:
Una banda transportadora es un sistema de transporte continuo formado
básicamente por una banda continua que se mueve entre dos tambores.
Se usan principalmente para transportar materiales granulados, agrícolas e
industriales, tales como cereales, carbón, minerales, etcétera, aunque también se
pueden usar para transportar personas en recintos cerrados (por ejemplo, en
grandes hospitales y ciudades sanitarias). A menudo para cargar o descargar
buques cargueros o camiones.

M. C. José Felipe Camarena García

17
CENTRO NACIONAL DE ACTUALIZACIÓN DOCENTE

PRÁCTICA 3B: ARRANQUE/PARO Y CAMBIO DE GIRO DE UN
MOTOR ELÉCTRICO DE CORRIENTE ALTERNA REVERSIBLE.
Objetivo:
Diseñar y construir un sistema de control para una banda transportadora, que
traslada una carga de manera cíclica de un punto “A” a un Punto “B” y en cada
punto espera 3 segundos, haciendo uso de un PLC CMQ1, CPU21, marca
OMRON y el software de aplicación CX- ONEPROGRAMER.

Material y equipo:
Cantidad Equipo
1
PLC SYSMAC OMRON, CQM1, CPU 21
1
Computadora Personal con el Software CX
ONEProgrammer
1
Consola de entrenamiento
1
Motor reversible 100 VCA, 50/60 Hz, 25 W
1
Banda Transportadora
2
Sensor Foto eléctrico
2
Amplificadores para Sensor foto eléctrico E3C-A
Conectores de banana
Tabla 7. Materia y equipo utilizado para la práctica 3b.

Planteamiento del problema
Controlar el traslado de una pieza por una banda de una posición A hasta una
posición B, al llegar a la posición B detenga la banda y espere 3 segundos.
Cumpliéndose el tiempo de espera regrese la pieza a la posición inicial y espere
otros tres segundo, realizando el proceso de manera cíclica.
Sensor
Fotoeléctrico 2

Motor
Sensor
Fotoeléctrico 1
Fig. 11 Planteamiento del problema

M. C. José Felipe Camarena García

18
CENTRO NACIONAL DE ACTUALIZACIÓN DOCENTE

Instrucciones.
10. Diseñe el correspondiente circuito de control que se requiere para dar
solución a la problemática planteada.
11. Incluir el correspondiente diagrama de flujo, de escalera y el nemónico
para programar el PLC.
12. Determinar las entradas y salidas del circuito.

Diagrama de flujo

Fig. 12 Diagrama de Flujo del sistema de arranque y paro de un motor.

M. C. José Felipe Camarena García

19
CENTRO NACIONAL DE ACTUALIZACIÓN DOCENTE

Entradas y salidas del sistema.
ENTRADAS
Elemento
Arranque BP1
Paro de emergencia BP2
Sensor Fotoeléctrico 1
Sensor Fotoeléctrico 2

SALIDAS
Dirección Elemento Dirección
00000
Motor
10000
00001
00002
00003

Tabla 8. Entradas y salidas del sistema de control de la banda transportadora cíclica.

Diagrama de escalera

Fig. 13 Diagrama de escalera para controlar la banda transportadora cíclica.

M. C. José Felipe Camarena García

20
CENTRO NACIONAL DE ACTUALIZACIÓN DOCENTE

Nemónico:
1. OR 12.00
2. ANDNOT 12.01
3. OUT 12.00
4. LD 0.01
5. OUT 12.01
6. LD 0.02
7. AND 12.00
8. TIM 001 #30
9. LD TIM001
10. OR 12.02
11. ANDNOT 0.03
12. OUT 12.02
13. LD 0.03
14. TIM 000 #30
15. LD TIM000
16. OR 12.03
17. ANDNOT 0.02
18. OUT 12.03
19. LD 12.02
20. OUT 100.00
21. LD 12.03
22. OUT 100.01

Evidencias

Fig. 14 b) Banda transportadora.

M. C. José Felipe Camarena García

21
CENTRO NACIONAL DE ACTUALIZACIÓN DOCENTE

Conclusiones:
Una banda transportadora es un sistema de transporte continuo formado
básicamente por una banda continua que se mueve entre dos tambores.
Se usan principalmente para transportar materiales granulados, agrícolas e
industriales, tales como cereales, carbón, minerales, etcétera, aunque también se
pueden usar para transportar personas en recintos cerrados (por ejemplo, en
grandes hospitales y ciudades sanitarias). A menudo para cargar o descargar
buques cargueros o camiones.
Para que este sistema de transporte de carga se vuelva automático, solo basta
controlar el sentido de giro del motor reversible mediante dos temporizadores.

M. C. José Felipe Camarena García

22
CENTRO NACIONAL DE ACTUALIZACIÓN DOCENTE

PRÁCTICA 4: CONTROL DE UN MOTOR A PASOS.
Objetivo:
Diseñar y construir un sistema de control para el arranque, paro y cambio de giro
de un motor a pasos, mediante el uso de un PLC CMQ1, CPU21, marca OMRON,
utilizando el software de aplicación CX- ONEPROGRAMER.

Material y equipo:
Cantidad Equipo
1
PLC SYSMAC OMRON, CQM1, CPU 21
1
Computadora Personal con el Software CX
ONEProgrammer
1
Consola de entrenamiento
1
Motor a pasos de 5 fases 100 VC unipolar
Conectores de banana
Tabla 9. Material y equipo utilizado para la práctica 4.

Planteamiento del problema
Controlar un motor a pasos con las siguientes condiciones:
Diseñar el cableado del circuito eléctrico y el circuito de control que permita girar
un motor en dos sentidos, CW y CCW para tal efecto usar botones que permitan
ejecutar las diversas acciones, entre ellas cambiar de sentido de giro previamente
indicando al sistema un paro y posteriormente elegir con el pulso de un botón el
sentido de giro.
Considerar:
1. Botón de inicio
2. Botón de Paro de Emergencia

Fig. 15 Planteamiento del Problema

M. C. José Felipe Camarena García

23
CENTRO NACIONAL DE ACTUALIZACIÓN DOCENTE

Instrucciones.
13. Diseñe el correspondiente circuito de control que se requiere para dar
solución a la problemática planteada.
14. Incluir el correspondiente diagrama de flujo, de escalera y el nemónico
para programar el PLC.
15. Determinar las entradas y salidas del circuito.

Diagrama de flujo

Fig. 16 Diagrama de Flujo del sistema de arranque y paro de un motor.

Entradas y salidas del sistema.
ENTRADAS
Elemento
M. C. José Felipe Camarena García

SALIDAS
Dirección Elemento Dirección
24
CENTRO NACIONAL DE ACTUALIZACIÓN DOCENTE

Arranque BP1
Paro de emergencia BP2
Sensor Fotoeléctrico 1
Sensor Fotoeléctrico 2

00000
00001
00002
00003

Motor

10000

Tabla 10. Entradas y salidas del sistema de control del motor a pasos.

Diagrama de escalera

Fig. 17 Diagrama de escalera para controlar un motor a pasos.

Nemónico:
1. LD 0.00
2. OR 12.00
M. C. José Felipe Camarena García

25
CENTRO NACIONAL DE ACTUALIZACIÓN DOCENTE

3. ANDNOT 12.01
4. OUT 12.00
5. LD 0.01
6. OUT 12.01
7. LD 0.02
8. OR 12.02
9. AND 12.00
10. ANDNOT 12.03
11. ANDNOT 100.02
12. OUT 12.02
13. LD 0.03
14. OR 12.03
15. AND 12.00
16. ANDNOT 12.02
17. ANDNOT 100.02
18. OUT 12.03
19. LD 0.04
20. OR 12.04
21. ANDNOT 0.03
22. ANDNOT 0.02
23. OUT 12.04
24. LD 12.02
25. AND P_0_02s
26. OUT 12.05
27. LD 12.03
28. AND P_0_02s
29. OUT 12.06
30. LD 12.04
31. OUT 100.02
32. LD 12.05
33. OUT 100.00
34. LD 12.06
35. OUT 100.01

M. C. José Felipe Camarena García

26
CENTRO NACIONAL DE ACTUALIZACIÓN DOCENTE

Evidencias

Fig. 18 Motor a pasos.

Conclusiones:
A diferencia de un motor DC, que solo tiene una bobina y que empieza a girar
apenas se le conecta la alimentación, con una velocidad que varía de acuerdo con
el voltaje aplicado; los motores de pasos tienen cuatro bobinas y avanzan o
retroceden solo un pequeño ángulo de giro, llamado ángulo de paso, por cada
combinación de voltaje aplicada en sus boninas. Para mantener la marcha del
motor es necesario cambiar periódicamente la combinación de voltajes en sus
terminales.

Con 4 bobinas un puede presentar hasta 8 terminales, 2 por cada bobina. Los
terminales se pueden unir interna o externamente dando lugar a dos tipos de:
los unipolares y los bipolares. Observa que si tienes un motor unipolar de 8 ó 6
terminales, lo puedes convertir en un motor bipolar; pero no es posible arreglar un
motor bipolar para que trabaje como unipolar, a menos que separes sus bobinas
internamente.

M. C. José Felipe Camarena García

27
CENTRO NACIONAL DE ACTUALIZACIÓN DOCENTE

PRÁCTICA 5: CONTROL DE UNA CELDA MECATRONICA.
Objetivo:
Diseñar y construir un sistema de control para una celda mecatrónica que consta
de dos bandas transportadoras y dos robots, cuyo proceso es una carga de la
banda uno a la banda dos, y este a su vez lo deposita en una mesa giratoria,
mediante el uso de un PLC CMQ1, CPU21, marca OMRON, utilizando el software
de aplicación CX- ONEPROGRAMER.
Material y equipo:
Cantidad Equipo
1
PLC SYSMAC OMRON, CQM1, CPU 21
1
Computadora Personal con el Software CX ONEProgrammer
2
Consola de entrenamiento
2
Motor a pasos de 5 fases 100 VC unipolar
2
Motor reversibles 25 100 V y frecuencia 50/60 Hz, MM_A320
1
Motor de ROBOT para el eje Z 1W, 100V, 50/60 Hz.
Conectores de banana
1
Mesa giratoria, MM-M330
1
Mesa de movimiento lineal, MM_M310
1
Robot tipo giratorio, MM-R180
1
Mecanismo manivela, biela, corredera, MM-M230
2
Bandas transportadoras MM-M320
2
Sensores Fotoeléctrico omron
1
ManiFul
2
Amplificadores para switch foto eléctrico, E3C-A
Tabla 11. Material y equipo utilizado para la práctica 5.

Planteamiento del problema
Controlar una celda mecatrónica que consta de dos bandas transportadoras, dos
robots, y una mesa giratoria, mediante las siguientes condiciones:
Diseñar el cableado y el circuito de control que permita mover una carga de la
banda 1 a la banda dos a través del robot 1 y por último de la banda dos a la mesa
giratoria a través del robot 2 y que dicho proceso sea cíclico.
Considerar:
3. Botón de inicio.
4. Botón de Paro de Emergencia.
5. Dos segundos para que arranque la banda dos, después que el robot uno
deja la pieza en dicha banda.
6. El robot uno regresa a su estado inicial.
M. C. José Felipe Camarena García

28
CENTRO NACIONAL DE ACTUALIZACIÓN DOCENTE

7. Dos segundo para tomar la pieza de banda dos por medio del robot 2.
8. Dos segundos para que inicie el proceso de nuevo el proceso, una vez que
el robot 1 regresa a su estado inicial.
Motor 2
Robot 1

Cilindro de
simple efecto
Robot 2

Ventosa 1

Sensor Fotoeléctrico 1

Ventosa 2
Motor 4
Motor 3

Banda 2

Sensor
Fotoeléctrico 2
Motor 5

Banda 1

Mesa
Giratoria
Motor 1

Fig. 19Diagrama esquemático de la celda mecatrónica

Fig. 20 Celda mecatrónica

M. C. José Felipe Camarena García

29
CENTRO NACIONAL DE ACTUALIZACIÓN DOCENTE

Instrucciones.
16. Diseñe el correspondiente circuito de control que se requiere para dar
solución a la problemática planteada.
17. Incluir el correspondiente diagrama de flujo, de escalera y el nemónico
para programar el PLC.
18. Determinar las entradas y salidas del circuito.

Diagrama de flujo

Fig. 21 Diagrama de Flujo del sistema de arranque y paro de un motor.

M. C. José Felipe Camarena García

30
CENTRO NACIONAL DE ACTUALIZACIÓN DOCENTE

Entradas y salidas del sistema.

ENTRADAS
Elementos
Arranque
Paro
Sensor Fotoeléctrico 1
Sensor de límite mecánico1 del motor del robot 1
Sensor de límite mecánico 2 del motor del robot 1
Sensor de límite mecánico1 del mecanismos
manivela biela corredera
Sensor magnético 2 de la mesa de movimiento lineal
Sensor Fotoeléctrico 2
Sensor magnético1 de inicio de carrera del cilindro
neumático del Robot 2
Sensor magnético2 de fin de carrera del cilindro
neumático del Robot 2
Sensor de límite mecánico1 del Robot 2
Sensor de límite mecánico 2 del Robot 2

Abreviatura Dirección
PB1
00000
PB2
00001
SF1B1
00002
LS1MR1
00003
LS2MR1
00004
LS1MBC
00005
SM2MML
SF2B2
SM1CR2

00006
00007
00008

SM2CR2

00009

LS1R2
LS2R2

00010
00011

Tabla 12 Entradas del sistema de control de una celda mecatrónica.

SALIDAS
Elementos
Motor reversible de la Banda 1
Motor para el eje Z del Robot 1
Solenoide 1 de la electroválvula para activar una
ventosa del Robot 1
Motor a pasos del mecanismo manivela biela
corredera
Motor reversible de la Banda 2
Solenoide 1 de la electroválvula para activar un
cilindro de simple efecto del Robot 2
Solenoide 2 de la electroválvula para activar una
ventosa del Robot 2
Motor a Pasos giro en sentido horario
Motor a Pasos giro en sentido anti horario

Abreviatura
M1B1
M2R1
Z1R1

Dirección
10000
10001
10002

M3MBC

10003

M4B2
Z1R2

10004
10006

Z2R2

10007

M5CWR2
10005
M5CCWR2 10008

Tabla 13 Salidas del sistema de control de una celda mecatrónica.

M. C. José Felipe Camarena García

31
CENTRO NACIONAL DE ACTUALIZACIÓN DOCENTE

Diagrama de escalera

M. C. José Felipe Camarena García

32
CENTRO NACIONAL DE ACTUALIZACIÓN DOCENTE

M. C. José Felipe Camarena García

33
CENTRO NACIONAL DE ACTUALIZACIÓN DOCENTE

M. C. José Felipe Camarena García

34
CENTRO NACIONAL DE ACTUALIZACIÓN DOCENTE

Fig. 22 Diagrama de escalera para controlar una celda mecatrónica.

Nemónico:
1. ' ARRANQUE
2. LD 0.00
3. OR 12.00
4. ANDNOT 12.01
5. OR TIM008
6. OUT 12.00
7. ' PARO
8. LD 0.01
9. OR TIM007
10. ANDNOT TIM008
M. C. José Felipe Camarena García

35
CENTRO NACIONAL DE ACTUALIZACIÓN DOCENTE

11. OUT 12.01
12. ' CONTROL
13. LD 12.00
14. ANDNOT 0.02
15. ANDNOT 12.06
16. OUT 12.02
17. // MOTOR DE LA BANDA 1
18. LD 0.02
19. OR 12.06
20. AND 12.00
21. OUT 12.06
22. // STOP B1
23. LD 0.02
24. OR 12.09
25. ANDNOT 0.04
26. AND 12.00
27. ANDNOT TIM001
28. OUT 12.03
29. // MOTOR DOWN1 DEL R1
30. LD 0.03
31. OR 12.04
32. AND 12.00
33. AND 12.06
34. ANDNOT TIM001
35. OUT 12.04
36. // SELENOIDE DE VENTOSA R1
37. LD 12.04
38. ANDNOT 12.09
39. OR TIM001
40. ANDNOT 0.03
41. OUT 12.05
42. // MOTOR UP DEL R1
43. LD 12.05
44. OR 12.07
45. AND 12.00
46. ANDNOT 0.06
47. OUT 12.07
48. LD 12.07
49. TIM 000 #20
50. LD TIM000
51. ANDNOT 0.06
52. LD 12.10
53. ANDNOT 0.05
54. ORLD
55. OUT 12.08
56. // MOTOR A PASOS DE MBC
57. LD 0.06
M. C. José Felipe Camarena García

36
CENTRO NACIONAL DE ACTUALIZACIÓN DOCENTE

58. OR 12.09
59. AND 12.00
60. OUT 12.09
61. // ACTIVA DOWN 2 DEL MR1
62. LD 12.09
63. TIM 001 #20
64. LD TIM001
65. OR 12.10
66. AND 12.00
67. OUT 12.10
68. LD 12.10
69. TIM 002 #20
70. LD TIM002
71. ANDNOT 0.07
72. AND 12.00
73. ANDNOT 20.01
74. OUT 12.11
75. // ACTIVA BANDA2
76. LD 12.13
77. OR 20.01
78. AND 12.00
79. OUT 20.01
80. LD 0.07
81. TIM 004 #20
82. LD TIM004
83. ANDNOT TIM003
84. LD TIM005
85. ANDNOT TIM006
86. ORLD
87. AND 12.00
88. OUT 12.12
89. // PISTON EXTENDIDO
90. LD 0.09
91. OR 12.13
92. AND 12.00
93. ANDNOT TIM006
94. OUT 12.13
95. // VENTOSAACTIVADA
96. LD 12.13
97. TIM 003 #20
98. LD 0.08
99. AND 12.13
100.
ANDNOT 0.10
101.
OUT 12.15
102.
// MOTOR A PASOS DE R2
103.
LD 0.10
104.
AND 12.00
M. C. José Felipe Camarena García

37
CENTRO NACIONAL DE ACTUALIZACIÓN DOCENTE

105.
106.
107.
108.
109.
110.
111.
112.
113.
114.
115.
116.
117.
118.
119.
120.
121.
122.
123.
124.
125.
126.
127.
128.
129.
130.
131.
132.
133.
134.
135.
136.
137.
138.
139.
140.
141.
142.
143.
144.
145.
146.
147.
148.
149.
150.
151.

OUT 20.00
LD 20.00
TIM 005 #20
LD TIM005
TIM 006 #20
LD TIM006
OR 20.02
AND 0.08
ANDNOT 0.11
AND 12.00
OUT 20.02
// MOTOR A PASOS R2
LD 20.02
OR 20.03
OUT 20.03
' SISTEMAAUTOMÀTICO
LD 0.11
AND 0.08
AND 20.03
OUT 20.04
LD 20.04
ANDNOT 0.01
TIM 007 #20
LD TIM007
ANDNOT 0.01
TIM 008 #20
' SALIDAS
LD 12.02
OUT 100.00
LD 12.03
OR 12.05
OUT 100.01
LD 12.04
OUT 100.02
LD 12.08
AND P_0_02s
OUT 100.03
LD 12.11
OUT 100.04
LD 12.12
OUT 100.06
LD 12.13
OUT 100.07
LD 12.15
AND P_0_02s
OUT 100.05
LD 20.02

M. C. José Felipe Camarena García

38
CENTRO NACIONAL DE ACTUALIZACIÓN DOCENTE

152.
153.

AND P_0_02s
OUT 100.08

Evidencias

Fig. 23 Banda 1

Fig. 24 Robot 1

Fig. 25 Robot 2 y banda 2

M. C. José Felipe Camarena García

39
CENTRO NACIONAL DE ACTUALIZACIÓN DOCENTE

Fig. 26 Mesa Giratoria.

Conclusiones:
Para poder controlar esta celda mecatrónica es necesario organizar de manera
adecuada el circuito de control con el circuito de potencia, además el realizar
comentarios ayuda a identificar cada elemento en el diagrama de escalera, lo cual
facilita la modificación del sistema de control y corrección de errores.

M. C. José Felipe Camarena García

40

Manual kumagai

  • 1.
    CENTRO NACIONAL DE ACTUALIZACIÓNDOCENTE CNAD MANUAL DE PRÁCTICAS KUMAGAI M. C. José Felipe Camarena García
  • 2.
    CENTRO NACIONAL DEACTUALIZACIÓN DOCENTE Contenido PRÁCTICA 1: ARRANQUE Y PARO DE UN MOTOR ELÉCTRICO DE CORRIENTE ALTERNA REVERSIBLE. ........... 4 OBJETIVO: ......................................................................................................................................................... 4 MATERIAL Y EQUIPO:........................................................................................................................................... 4 PLANTEAMIENTO DEL PROBLEMA ........................................................................................................................... 4 INSTRUCCIONES. ................................................................................................................................................. 4 DIAGRAMA DE FLUJO ........................................................................................................................................... 5 ENTRADAS Y SALIDAS DEL SISTEMA. ........................................................................................................................ 5 NEMÓNICO: ...................................................................................................................................................... 6 EVIDENCIAS ....................................................................................................................................................... 6 CONCLUSIONES: ................................................................................................................................................. 7 PRÁCTICA 2: ARRANQUE/PARO Y CAMBIO DE GIRO DE UN MOTOR ELÉCTRICO DE CORRIENTE ALTERNA REVERSIBLE. ................................................................................................................................................. 8 OBJETIVO: ......................................................................................................................................................... 8 MATERIAL Y EQUIPO:........................................................................................................................................... 8 PLANTEAMIENTO DEL PROBLEMA ........................................................................................................................... 8 INSTRUCCIONES. ................................................................................................................................................. 8 DIAGRAMA DE FLUJO ........................................................................................................................................... 9 ENTRADAS Y SALIDAS DEL SISTEMA. ...................................................................................................................... 10 NEMÓNICO: .................................................................................................................................................... 10 EVIDENCIAS ..................................................................................................................................................... 11 CONCLUSIONES: ............................................................................................................................................... 12 PRÁCTICA 3: ARRANQUE/PARO Y CAMBIO DE GIRO DE UN MOTOR ELÉCTRICO DE CORRIENTE ALTERNA REVERSIBLE. ............................................................................................................................................... 13 OBJETIVO: ....................................................................................................................................................... 13 MATERIAL Y EQUIPO:......................................................................................................................................... 13 PLANTEAMIENTO DEL PROBLEMA ......................................................................................................................... 13 INSTRUCCIONES. ............................................................................................................................................... 13 DIAGRAMA DE FLUJO ......................................................................................................................................... 14 ENTRADAS Y SALIDAS DEL SISTEMA. ...................................................................................................................... 15 NEMÓNICO: .................................................................................................................................................... 15 EVIDENCIAS ..................................................................................................................................................... 16 CONCLUSIONES: ............................................................................................................................................... 17 PRÁCTICA 3B: ARRANQUE/PARO Y CAMBIO DE GIRO DE UN MOTOR ELÉCTRICO DE CORRIENTE ALTERNA REVERSIBLE. ............................................................................................................................................... 18 OBJETIVO: ....................................................................................................................................................... 18 MATERIAL Y EQUIPO:......................................................................................................................................... 18 PLANTEAMIENTO DEL PROBLEMA ......................................................................................................................... 18 INSTRUCCIONES. ............................................................................................................................................... 19 DIAGRAMA DE FLUJO ......................................................................................................................................... 19 ENTRADAS Y SALIDAS DEL SISTEMA. ...................................................................................................................... 20 NEMÓNICO: .................................................................................................................................................... 21 M. C. José Felipe Camarena García 2
  • 3.
    CENTRO NACIONAL DEACTUALIZACIÓN DOCENTE EVIDENCIAS ..................................................................................................................................................... 21 CONCLUSIONES: ............................................................................................................................................... 22 PRÁCTICA 4: CONTROL DE UN MOTOR A PASOS. ....................................................................................... 23 OBJETIVO: ....................................................................................................................................................... 23 MATERIAL Y EQUIPO:......................................................................................................................................... 23 PLANTEAMIENTO DEL PROBLEMA ......................................................................................................................... 23 INSTRUCCIONES. ............................................................................................................................................... 24 DIAGRAMA DE FLUJO ......................................................................................................................................... 24 ENTRADAS Y SALIDAS DEL SISTEMA. ...................................................................................................................... 24 NEMÓNICO: .................................................................................................................................................... 25 EVIDENCIAS ..................................................................................................................................................... 27 CONCLUSIONES: ............................................................................................................................................... 27 PRÁCTICA 5: CONTROL DE UNA CELDA MECATRONICA. ............................................................................. 28 OBJETIVO: ....................................................................................................................................................... 28 MATERIAL Y EQUIPO:......................................................................................................................................... 28 PLANTEAMIENTO DEL PROBLEMA ......................................................................................................................... 28 INSTRUCCIONES. ............................................................................................................................................... 30 DIAGRAMA DE FLUJO ......................................................................................................................................... 30 ENTRADAS Y SALIDAS DEL SISTEMA. ...................................................................................................................... 31 NEMÓNICO: .................................................................................................................................................... 35 EVIDENCIAS ..................................................................................................................................................... 39 CONCLUSIONES: ............................................................................................................................................... 40 M. C. José Felipe Camarena García 3
  • 4.
    CENTRO NACIONAL DEACTUALIZACIÓN DOCENTE PRÁCTICA 1: ARRANQUE Y PARO DE UN MOTOR ELÉCTRICO DE CORRIENTE ALTERNA REVERSIBLE. Objetivo: Diseñar y construir un sistema de control de arranque y paro de un motor reversible mediante el uso de un PLC CMQ1, CPU21, marca OMRON, utilizando el software de aplicación CX- ONEPROGRAMER. Material y equipo: Cantidad Equipo 1 PLC SYSMAC OMRON, CQM1, CPU 21 1 Computadora Personal con el Software CX ONEProgrammer 1 Consola de entrenamiento 1 Motor reversible 100 VCA, 50/60 Hz, 25 W Conectores de banana Tabla 1. Materia y equipo utilizado para la práctica 1. Planteamiento del problema Controlar el encendido/apagado de un motor eléctrico reversible que cumpla con las siguientes condiciones: Al pulsar el BP1, el motor gira en sentido CW y éste se detenga al pulsar el BP2. Instrucciones. 1. Diseñe el correspondiente circuito de control que se requiere para dar solución a la problemática planteada. 2. Incluir el correspondiente diagrama de flujo, de escalera y el nemónico para programar el PLC. 3. Determinar las entradas y salidas del circuito. M. C. José Felipe Camarena García 4
  • 5.
    CENTRO NACIONAL DEACTUALIZACIÓN DOCENTE Diagrama de flujo Fig. 1 Diagrama de Flujo del sistema de arranque y paro de un motor. Entradas y salidas del sistema. ENTRADAS SALIDAS Elemento Dirección Elemento Dirección Arranque BP1 00000 Motor 10000 Paro BP2 00001 Tabla 2. Entradas y salidas del sistema de arranque y paro de un motor reversible. M. C. José Felipe Camarena García 5
  • 6.
    CENTRO NACIONAL DEACTUALIZACIÓN DOCENTE Diagrama de escalera Fig. 2 Diagrama de escalera del Arranque y paro de un motor. Nemónico: 1. LD BP1 2. OR R1 3. ANDNOT 12.01 4. ANDNOT 12.06 5. OUT R1 6. LD BP2 7. OUT 12.01 Evidencias P.L.C. Entrenador. Motor CA, reversible Fig. 3 Arranque y paro de un motor reversible mediante un PLC. M. C. José Felipe Camarena García 6
  • 7.
    CENTRO NACIONAL DEACTUALIZACIÓN DOCENTE Conclusiones: Un motor eléctrico es una máquina capaz de transformar la energía eléctrica en energía mecánica, aunque existen motores que también pueden transformar energía mecánica en energía eléctrica funcionando como generadores, llamándose motores eléctricos reversibles. M. C. José Felipe Camarena García 7
  • 8.
    CENTRO NACIONAL DEACTUALIZACIÓN DOCENTE PRÁCTICA 2: ARRANQUE/PARO Y CAMBIO DE GIRO DE UN MOTOR ELÉCTRICO DE CORRIENTE ALTERNA REVERSIBLE. Objetivo: Diseñar y construir un sistema de control para el arranque, paro y cambio de giro de un motor reversible mediante el uso de un PLC CMQ1, CPU21, marca OMRON, utilizando el software de aplicación CX- ONEPROGRAMER. Material y equipo: Cantidad Equipo 1 PLC SYSMAC OMRON, CQM1, CPU 21 1 Computadora Personal con el Software CX ONEProgrammer 1 Consola de entrenamiento 1 Motor reversible 100 VCA, 50/60 Hz, 25 W Conectores de banana Tabla 3. Materia y equipo utilizado para la práctica 2. Planteamiento del problema Controlar el encendido/apagado de un motor eléctrico reversible que cumpla con las siguientes condiciones: Se implementará un botón de arranque y uno de paro (BP1 Y BP2) respectivamente. También tendrá un botón de giro CW (BP3) y uno de giro CCW (BP4) alternando entre ambas direcciones de giro, Asimismo de considerarse un botón de paro para cambio de giro (BP5) Instrucciones. 4. Diseñe el correspondiente circuito de control que se requiere para dar solución a la problemática planteada. 5. Incluir el correspondiente diagrama de flujo, de escalera y el nemónico para programar el PLC. 6. Determinar las entradas y salidas del circuito. M. C. José Felipe Camarena García 8
  • 9.
    CENTRO NACIONAL DEACTUALIZACIÓN DOCENTE Diagrama de flujo Fig. 4 Diagrama de Flujo del sistema de arranque y paro de un motor. M. C. José Felipe Camarena García 9
  • 10.
    CENTRO NACIONAL DEACTUALIZACIÓN DOCENTE Entradas y salidas del sistema. ENTRADAS Elemento Arranque BP1 Paro de emergencia BP2 CW BP 3 CCW BP4 Paro para cambio de giro SALIDAS Dirección Elemento Dirección 00000 Motor 10000 00001 00002 00003 00004 Tabla 4. Entradas y salidas del sistema de arranque y paro de un motor reversible. Diagrama de escalera Fig. 5 Diagrama de escalera del Arranque/paro y cambio de giro de un motor. Nemónico: 1. LD 0.00 2. OR 12.00 3. ANDNOT 12.01 4. OUT 12.00 5. LD 0.01 6. OUT 12.01 M. C. José Felipe Camarena García 10
  • 11.
    CENTRO NACIONAL DEACTUALIZACIÓN DOCENTE 7. LD 0.02 8. OR 12.02 9. AND 12.00 10. ANDNOT 12.04 11. ANDNOT 12.03 12. OUT 12.02 13. LD 0.03 14. OR 12.03 15. AND 12.00 16. ANDNOT 12.04 17. ANDNOT 12.02 18. OUT 12.03 19. LD 0.04 20. OUT 12.04 21. LD 12.02 22. OUT 100.00 23. LD 12.03 24. OUT 100.01 Evidencias P.L.C. Entrenador. Motor CA, reversible Fig. 6 Arranque/paro y cambio de giro de un motor reversible mediante un PLC. M. C. José Felipe Camarena García 11
  • 12.
    CENTRO NACIONAL DEACTUALIZACIÓN DOCENTE Conclusiones: Un motor eléctrico es una máquina capaz de transformar la energía eléctrica en energía mecánica, aunque existen motores que también pueden transformar energía mecánica en energía eléctrica funcionando como generadores, llamándose motores eléctricos reversibles. Para poder cambiar el sentido de giro de un motor de CA únicamente es necesario conmutar la energización de sus bobinas. M. C. José Felipe Camarena García 12
  • 13.
    CENTRO NACIONAL DEACTUALIZACIÓN DOCENTE PRÁCTICA 3: ARRANQUE/PARO Y CAMBIO DE GIRO DE UN MOTOR ELÉCTRICO DE CORRIENTE ALTERNA REVERSIBLE. Objetivo: Diseñar y construir un sistema de control para una banda transportadora que traslada una carga de un punto “A” a un Punto “B” y espera tres segundos para posteriormente regresar a su punto de inicio, mediante un PLC CMQ1, CPU21, marca OMRON, utilizando el software de aplicación CX- ONEPROGRAMER. Material y equipo: Cantidad Equipo 1 PLC SYSMAC OMRON, CQM1, CPU 21 1 Computadora Personal con el Software CX ONEProgrammer 1 Consola de entrenamiento 1 Motor reversible 100 VCA, 50/60 Hz, 25 W 1 Banda Transportadora 2 Sensor Foto eléctrico 2 Amplificadores para Sensor foto eléctrico E3C-A Conectores de banana Tabla 5. Materia y equipo utilizado para la práctica 2. Planteamiento del problema Controlar el traslado de una pieza por una banda de una posición A hasta una posición B, al llegar a la posición B detenga la banda y espere 3 segundos. Cumpliéndose el tiempo de espera regrese la pieza a la posición inicial y al llegar a dicha posición detenga el proceso. Instrucciones. 7. Diseñe el correspondiente circuito de control que se requiere para dar solución a la problemática planteada. 8. Incluir el correspondiente diagrama de flujo, de escalera y el nemónico para programar el PLC. 9. Determinar las entradas y salidas del circuito. M. C. José Felipe Camarena García 13
  • 14.
    CENTRO NACIONAL DEACTUALIZACIÓN DOCENTE Sensor Fotoeléctrico 2 Motor Sensor Fotoeléctrico 1 Fig. 7 Planteamiento del problema Diagrama de flujo Fig. 8 Diagrama de Flujo del sistema de arranque y paro de un motor. M. C. José Felipe Camarena García 14
  • 15.
    CENTRO NACIONAL DEACTUALIZACIÓN DOCENTE Entradas y salidas del sistema. ENTRADAS Elemento Arranque BP1 Paro de emergencia BP2 Sensor Fotoeléctrico 1 Sensor Fotoeléctrico 2 SALIDAS Dirección Elemento Dirección 00000 Motor 10000 00001 00002 00003 Tabla 6. Entradas y salidas del sistema de control de la banda transportadora. Diagrama de escalera Fig. 9 Diagrama de escalera para controlar la banda transportadora. Nemónico: 1. LD 0.00 2. OR 12.00 3. ANDNOT 12.01 4. ANDNOT 12.03 M. C. José Felipe Camarena García 15
  • 16.
    CENTRO NACIONAL DEACTUALIZACIÓN DOCENTE 5. OUT 12.00 6. LD 0.01 7. OUT 12.01 8. LD 0.02 9. OR 12.02 10. AND 12.00 11. ANDNOT 0.03 12. OUT 12.02 13. LD 0.03 14. AND 12.00 15. TIM 000 #30 16. LD TIM000 17. OR 12.03 18. ANDNOT 0.02 19. OUT 12.03 20. LD 12.02 21. OUT 100.00 22. LD 12.03 23. OUT 100.01 Evidencias Fig. 10 Banda transportadora. M. C. José Felipe Camarena García 16
  • 17.
    CENTRO NACIONAL DEACTUALIZACIÓN DOCENTE Conclusiones: Una banda transportadora es un sistema de transporte continuo formado básicamente por una banda continua que se mueve entre dos tambores. Se usan principalmente para transportar materiales granulados, agrícolas e industriales, tales como cereales, carbón, minerales, etcétera, aunque también se pueden usar para transportar personas en recintos cerrados (por ejemplo, en grandes hospitales y ciudades sanitarias). A menudo para cargar o descargar buques cargueros o camiones. M. C. José Felipe Camarena García 17
  • 18.
    CENTRO NACIONAL DEACTUALIZACIÓN DOCENTE PRÁCTICA 3B: ARRANQUE/PARO Y CAMBIO DE GIRO DE UN MOTOR ELÉCTRICO DE CORRIENTE ALTERNA REVERSIBLE. Objetivo: Diseñar y construir un sistema de control para una banda transportadora, que traslada una carga de manera cíclica de un punto “A” a un Punto “B” y en cada punto espera 3 segundos, haciendo uso de un PLC CMQ1, CPU21, marca OMRON y el software de aplicación CX- ONEPROGRAMER. Material y equipo: Cantidad Equipo 1 PLC SYSMAC OMRON, CQM1, CPU 21 1 Computadora Personal con el Software CX ONEProgrammer 1 Consola de entrenamiento 1 Motor reversible 100 VCA, 50/60 Hz, 25 W 1 Banda Transportadora 2 Sensor Foto eléctrico 2 Amplificadores para Sensor foto eléctrico E3C-A Conectores de banana Tabla 7. Materia y equipo utilizado para la práctica 3b. Planteamiento del problema Controlar el traslado de una pieza por una banda de una posición A hasta una posición B, al llegar a la posición B detenga la banda y espere 3 segundos. Cumpliéndose el tiempo de espera regrese la pieza a la posición inicial y espere otros tres segundo, realizando el proceso de manera cíclica. Sensor Fotoeléctrico 2 Motor Sensor Fotoeléctrico 1 Fig. 11 Planteamiento del problema M. C. José Felipe Camarena García 18
  • 19.
    CENTRO NACIONAL DEACTUALIZACIÓN DOCENTE Instrucciones. 10. Diseñe el correspondiente circuito de control que se requiere para dar solución a la problemática planteada. 11. Incluir el correspondiente diagrama de flujo, de escalera y el nemónico para programar el PLC. 12. Determinar las entradas y salidas del circuito. Diagrama de flujo Fig. 12 Diagrama de Flujo del sistema de arranque y paro de un motor. M. C. José Felipe Camarena García 19
  • 20.
    CENTRO NACIONAL DEACTUALIZACIÓN DOCENTE Entradas y salidas del sistema. ENTRADAS Elemento Arranque BP1 Paro de emergencia BP2 Sensor Fotoeléctrico 1 Sensor Fotoeléctrico 2 SALIDAS Dirección Elemento Dirección 00000 Motor 10000 00001 00002 00003 Tabla 8. Entradas y salidas del sistema de control de la banda transportadora cíclica. Diagrama de escalera Fig. 13 Diagrama de escalera para controlar la banda transportadora cíclica. M. C. José Felipe Camarena García 20
  • 21.
    CENTRO NACIONAL DEACTUALIZACIÓN DOCENTE Nemónico: 1. OR 12.00 2. ANDNOT 12.01 3. OUT 12.00 4. LD 0.01 5. OUT 12.01 6. LD 0.02 7. AND 12.00 8. TIM 001 #30 9. LD TIM001 10. OR 12.02 11. ANDNOT 0.03 12. OUT 12.02 13. LD 0.03 14. TIM 000 #30 15. LD TIM000 16. OR 12.03 17. ANDNOT 0.02 18. OUT 12.03 19. LD 12.02 20. OUT 100.00 21. LD 12.03 22. OUT 100.01 Evidencias Fig. 14 b) Banda transportadora. M. C. José Felipe Camarena García 21
  • 22.
    CENTRO NACIONAL DEACTUALIZACIÓN DOCENTE Conclusiones: Una banda transportadora es un sistema de transporte continuo formado básicamente por una banda continua que se mueve entre dos tambores. Se usan principalmente para transportar materiales granulados, agrícolas e industriales, tales como cereales, carbón, minerales, etcétera, aunque también se pueden usar para transportar personas en recintos cerrados (por ejemplo, en grandes hospitales y ciudades sanitarias). A menudo para cargar o descargar buques cargueros o camiones. Para que este sistema de transporte de carga se vuelva automático, solo basta controlar el sentido de giro del motor reversible mediante dos temporizadores. M. C. José Felipe Camarena García 22
  • 23.
    CENTRO NACIONAL DEACTUALIZACIÓN DOCENTE PRÁCTICA 4: CONTROL DE UN MOTOR A PASOS. Objetivo: Diseñar y construir un sistema de control para el arranque, paro y cambio de giro de un motor a pasos, mediante el uso de un PLC CMQ1, CPU21, marca OMRON, utilizando el software de aplicación CX- ONEPROGRAMER. Material y equipo: Cantidad Equipo 1 PLC SYSMAC OMRON, CQM1, CPU 21 1 Computadora Personal con el Software CX ONEProgrammer 1 Consola de entrenamiento 1 Motor a pasos de 5 fases 100 VC unipolar Conectores de banana Tabla 9. Material y equipo utilizado para la práctica 4. Planteamiento del problema Controlar un motor a pasos con las siguientes condiciones: Diseñar el cableado del circuito eléctrico y el circuito de control que permita girar un motor en dos sentidos, CW y CCW para tal efecto usar botones que permitan ejecutar las diversas acciones, entre ellas cambiar de sentido de giro previamente indicando al sistema un paro y posteriormente elegir con el pulso de un botón el sentido de giro. Considerar: 1. Botón de inicio 2. Botón de Paro de Emergencia Fig. 15 Planteamiento del Problema M. C. José Felipe Camarena García 23
  • 24.
    CENTRO NACIONAL DEACTUALIZACIÓN DOCENTE Instrucciones. 13. Diseñe el correspondiente circuito de control que se requiere para dar solución a la problemática planteada. 14. Incluir el correspondiente diagrama de flujo, de escalera y el nemónico para programar el PLC. 15. Determinar las entradas y salidas del circuito. Diagrama de flujo Fig. 16 Diagrama de Flujo del sistema de arranque y paro de un motor. Entradas y salidas del sistema. ENTRADAS Elemento M. C. José Felipe Camarena García SALIDAS Dirección Elemento Dirección 24
  • 25.
    CENTRO NACIONAL DEACTUALIZACIÓN DOCENTE Arranque BP1 Paro de emergencia BP2 Sensor Fotoeléctrico 1 Sensor Fotoeléctrico 2 00000 00001 00002 00003 Motor 10000 Tabla 10. Entradas y salidas del sistema de control del motor a pasos. Diagrama de escalera Fig. 17 Diagrama de escalera para controlar un motor a pasos. Nemónico: 1. LD 0.00 2. OR 12.00 M. C. José Felipe Camarena García 25
  • 26.
    CENTRO NACIONAL DEACTUALIZACIÓN DOCENTE 3. ANDNOT 12.01 4. OUT 12.00 5. LD 0.01 6. OUT 12.01 7. LD 0.02 8. OR 12.02 9. AND 12.00 10. ANDNOT 12.03 11. ANDNOT 100.02 12. OUT 12.02 13. LD 0.03 14. OR 12.03 15. AND 12.00 16. ANDNOT 12.02 17. ANDNOT 100.02 18. OUT 12.03 19. LD 0.04 20. OR 12.04 21. ANDNOT 0.03 22. ANDNOT 0.02 23. OUT 12.04 24. LD 12.02 25. AND P_0_02s 26. OUT 12.05 27. LD 12.03 28. AND P_0_02s 29. OUT 12.06 30. LD 12.04 31. OUT 100.02 32. LD 12.05 33. OUT 100.00 34. LD 12.06 35. OUT 100.01 M. C. José Felipe Camarena García 26
  • 27.
    CENTRO NACIONAL DEACTUALIZACIÓN DOCENTE Evidencias Fig. 18 Motor a pasos. Conclusiones: A diferencia de un motor DC, que solo tiene una bobina y que empieza a girar apenas se le conecta la alimentación, con una velocidad que varía de acuerdo con el voltaje aplicado; los motores de pasos tienen cuatro bobinas y avanzan o retroceden solo un pequeño ángulo de giro, llamado ángulo de paso, por cada combinación de voltaje aplicada en sus boninas. Para mantener la marcha del motor es necesario cambiar periódicamente la combinación de voltajes en sus terminales. Con 4 bobinas un puede presentar hasta 8 terminales, 2 por cada bobina. Los terminales se pueden unir interna o externamente dando lugar a dos tipos de: los unipolares y los bipolares. Observa que si tienes un motor unipolar de 8 ó 6 terminales, lo puedes convertir en un motor bipolar; pero no es posible arreglar un motor bipolar para que trabaje como unipolar, a menos que separes sus bobinas internamente. M. C. José Felipe Camarena García 27
  • 28.
    CENTRO NACIONAL DEACTUALIZACIÓN DOCENTE PRÁCTICA 5: CONTROL DE UNA CELDA MECATRONICA. Objetivo: Diseñar y construir un sistema de control para una celda mecatrónica que consta de dos bandas transportadoras y dos robots, cuyo proceso es una carga de la banda uno a la banda dos, y este a su vez lo deposita en una mesa giratoria, mediante el uso de un PLC CMQ1, CPU21, marca OMRON, utilizando el software de aplicación CX- ONEPROGRAMER. Material y equipo: Cantidad Equipo 1 PLC SYSMAC OMRON, CQM1, CPU 21 1 Computadora Personal con el Software CX ONEProgrammer 2 Consola de entrenamiento 2 Motor a pasos de 5 fases 100 VC unipolar 2 Motor reversibles 25 100 V y frecuencia 50/60 Hz, MM_A320 1 Motor de ROBOT para el eje Z 1W, 100V, 50/60 Hz. Conectores de banana 1 Mesa giratoria, MM-M330 1 Mesa de movimiento lineal, MM_M310 1 Robot tipo giratorio, MM-R180 1 Mecanismo manivela, biela, corredera, MM-M230 2 Bandas transportadoras MM-M320 2 Sensores Fotoeléctrico omron 1 ManiFul 2 Amplificadores para switch foto eléctrico, E3C-A Tabla 11. Material y equipo utilizado para la práctica 5. Planteamiento del problema Controlar una celda mecatrónica que consta de dos bandas transportadoras, dos robots, y una mesa giratoria, mediante las siguientes condiciones: Diseñar el cableado y el circuito de control que permita mover una carga de la banda 1 a la banda dos a través del robot 1 y por último de la banda dos a la mesa giratoria a través del robot 2 y que dicho proceso sea cíclico. Considerar: 3. Botón de inicio. 4. Botón de Paro de Emergencia. 5. Dos segundos para que arranque la banda dos, después que el robot uno deja la pieza en dicha banda. 6. El robot uno regresa a su estado inicial. M. C. José Felipe Camarena García 28
  • 29.
    CENTRO NACIONAL DEACTUALIZACIÓN DOCENTE 7. Dos segundo para tomar la pieza de banda dos por medio del robot 2. 8. Dos segundos para que inicie el proceso de nuevo el proceso, una vez que el robot 1 regresa a su estado inicial. Motor 2 Robot 1 Cilindro de simple efecto Robot 2 Ventosa 1 Sensor Fotoeléctrico 1 Ventosa 2 Motor 4 Motor 3 Banda 2 Sensor Fotoeléctrico 2 Motor 5 Banda 1 Mesa Giratoria Motor 1 Fig. 19Diagrama esquemático de la celda mecatrónica Fig. 20 Celda mecatrónica M. C. José Felipe Camarena García 29
  • 30.
    CENTRO NACIONAL DEACTUALIZACIÓN DOCENTE Instrucciones. 16. Diseñe el correspondiente circuito de control que se requiere para dar solución a la problemática planteada. 17. Incluir el correspondiente diagrama de flujo, de escalera y el nemónico para programar el PLC. 18. Determinar las entradas y salidas del circuito. Diagrama de flujo Fig. 21 Diagrama de Flujo del sistema de arranque y paro de un motor. M. C. José Felipe Camarena García 30
  • 31.
    CENTRO NACIONAL DEACTUALIZACIÓN DOCENTE Entradas y salidas del sistema. ENTRADAS Elementos Arranque Paro Sensor Fotoeléctrico 1 Sensor de límite mecánico1 del motor del robot 1 Sensor de límite mecánico 2 del motor del robot 1 Sensor de límite mecánico1 del mecanismos manivela biela corredera Sensor magnético 2 de la mesa de movimiento lineal Sensor Fotoeléctrico 2 Sensor magnético1 de inicio de carrera del cilindro neumático del Robot 2 Sensor magnético2 de fin de carrera del cilindro neumático del Robot 2 Sensor de límite mecánico1 del Robot 2 Sensor de límite mecánico 2 del Robot 2 Abreviatura Dirección PB1 00000 PB2 00001 SF1B1 00002 LS1MR1 00003 LS2MR1 00004 LS1MBC 00005 SM2MML SF2B2 SM1CR2 00006 00007 00008 SM2CR2 00009 LS1R2 LS2R2 00010 00011 Tabla 12 Entradas del sistema de control de una celda mecatrónica. SALIDAS Elementos Motor reversible de la Banda 1 Motor para el eje Z del Robot 1 Solenoide 1 de la electroválvula para activar una ventosa del Robot 1 Motor a pasos del mecanismo manivela biela corredera Motor reversible de la Banda 2 Solenoide 1 de la electroválvula para activar un cilindro de simple efecto del Robot 2 Solenoide 2 de la electroválvula para activar una ventosa del Robot 2 Motor a Pasos giro en sentido horario Motor a Pasos giro en sentido anti horario Abreviatura M1B1 M2R1 Z1R1 Dirección 10000 10001 10002 M3MBC 10003 M4B2 Z1R2 10004 10006 Z2R2 10007 M5CWR2 10005 M5CCWR2 10008 Tabla 13 Salidas del sistema de control de una celda mecatrónica. M. C. José Felipe Camarena García 31
  • 32.
    CENTRO NACIONAL DEACTUALIZACIÓN DOCENTE Diagrama de escalera M. C. José Felipe Camarena García 32
  • 33.
    CENTRO NACIONAL DEACTUALIZACIÓN DOCENTE M. C. José Felipe Camarena García 33
  • 34.
    CENTRO NACIONAL DEACTUALIZACIÓN DOCENTE M. C. José Felipe Camarena García 34
  • 35.
    CENTRO NACIONAL DEACTUALIZACIÓN DOCENTE Fig. 22 Diagrama de escalera para controlar una celda mecatrónica. Nemónico: 1. ' ARRANQUE 2. LD 0.00 3. OR 12.00 4. ANDNOT 12.01 5. OR TIM008 6. OUT 12.00 7. ' PARO 8. LD 0.01 9. OR TIM007 10. ANDNOT TIM008 M. C. José Felipe Camarena García 35
  • 36.
    CENTRO NACIONAL DEACTUALIZACIÓN DOCENTE 11. OUT 12.01 12. ' CONTROL 13. LD 12.00 14. ANDNOT 0.02 15. ANDNOT 12.06 16. OUT 12.02 17. // MOTOR DE LA BANDA 1 18. LD 0.02 19. OR 12.06 20. AND 12.00 21. OUT 12.06 22. // STOP B1 23. LD 0.02 24. OR 12.09 25. ANDNOT 0.04 26. AND 12.00 27. ANDNOT TIM001 28. OUT 12.03 29. // MOTOR DOWN1 DEL R1 30. LD 0.03 31. OR 12.04 32. AND 12.00 33. AND 12.06 34. ANDNOT TIM001 35. OUT 12.04 36. // SELENOIDE DE VENTOSA R1 37. LD 12.04 38. ANDNOT 12.09 39. OR TIM001 40. ANDNOT 0.03 41. OUT 12.05 42. // MOTOR UP DEL R1 43. LD 12.05 44. OR 12.07 45. AND 12.00 46. ANDNOT 0.06 47. OUT 12.07 48. LD 12.07 49. TIM 000 #20 50. LD TIM000 51. ANDNOT 0.06 52. LD 12.10 53. ANDNOT 0.05 54. ORLD 55. OUT 12.08 56. // MOTOR A PASOS DE MBC 57. LD 0.06 M. C. José Felipe Camarena García 36
  • 37.
    CENTRO NACIONAL DEACTUALIZACIÓN DOCENTE 58. OR 12.09 59. AND 12.00 60. OUT 12.09 61. // ACTIVA DOWN 2 DEL MR1 62. LD 12.09 63. TIM 001 #20 64. LD TIM001 65. OR 12.10 66. AND 12.00 67. OUT 12.10 68. LD 12.10 69. TIM 002 #20 70. LD TIM002 71. ANDNOT 0.07 72. AND 12.00 73. ANDNOT 20.01 74. OUT 12.11 75. // ACTIVA BANDA2 76. LD 12.13 77. OR 20.01 78. AND 12.00 79. OUT 20.01 80. LD 0.07 81. TIM 004 #20 82. LD TIM004 83. ANDNOT TIM003 84. LD TIM005 85. ANDNOT TIM006 86. ORLD 87. AND 12.00 88. OUT 12.12 89. // PISTON EXTENDIDO 90. LD 0.09 91. OR 12.13 92. AND 12.00 93. ANDNOT TIM006 94. OUT 12.13 95. // VENTOSAACTIVADA 96. LD 12.13 97. TIM 003 #20 98. LD 0.08 99. AND 12.13 100. ANDNOT 0.10 101. OUT 12.15 102. // MOTOR A PASOS DE R2 103. LD 0.10 104. AND 12.00 M. C. José Felipe Camarena García 37
  • 38.
    CENTRO NACIONAL DEACTUALIZACIÓN DOCENTE 105. 106. 107. 108. 109. 110. 111. 112. 113. 114. 115. 116. 117. 118. 119. 120. 121. 122. 123. 124. 125. 126. 127. 128. 129. 130. 131. 132. 133. 134. 135. 136. 137. 138. 139. 140. 141. 142. 143. 144. 145. 146. 147. 148. 149. 150. 151. OUT 20.00 LD 20.00 TIM 005 #20 LD TIM005 TIM 006 #20 LD TIM006 OR 20.02 AND 0.08 ANDNOT 0.11 AND 12.00 OUT 20.02 // MOTOR A PASOS R2 LD 20.02 OR 20.03 OUT 20.03 ' SISTEMAAUTOMÀTICO LD 0.11 AND 0.08 AND 20.03 OUT 20.04 LD 20.04 ANDNOT 0.01 TIM 007 #20 LD TIM007 ANDNOT 0.01 TIM 008 #20 ' SALIDAS LD 12.02 OUT 100.00 LD 12.03 OR 12.05 OUT 100.01 LD 12.04 OUT 100.02 LD 12.08 AND P_0_02s OUT 100.03 LD 12.11 OUT 100.04 LD 12.12 OUT 100.06 LD 12.13 OUT 100.07 LD 12.15 AND P_0_02s OUT 100.05 LD 20.02 M. C. José Felipe Camarena García 38
  • 39.
    CENTRO NACIONAL DEACTUALIZACIÓN DOCENTE 152. 153. AND P_0_02s OUT 100.08 Evidencias Fig. 23 Banda 1 Fig. 24 Robot 1 Fig. 25 Robot 2 y banda 2 M. C. José Felipe Camarena García 39
  • 40.
    CENTRO NACIONAL DEACTUALIZACIÓN DOCENTE Fig. 26 Mesa Giratoria. Conclusiones: Para poder controlar esta celda mecatrónica es necesario organizar de manera adecuada el circuito de control con el circuito de potencia, además el realizar comentarios ayuda a identificar cada elemento en el diagrama de escalera, lo cual facilita la modificación del sistema de control y corrección de errores. M. C. José Felipe Camarena García 40