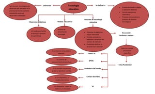
Tecnología
educativa
Definición Se Define En
Proceso de diseño o diseño
o aplicación didáctica
Función operativa o
sistemática
Procesos comunicativos o
procesos de avances
tecnológicos
Son recursos tecnológicos de
desarrollo que aplicados en el
proceso de enseñanza de los
estudiantes para que
desarrollen habilidades
Materiales Didácticos Medios Educativos
Recursos de tecnología
educativa
Un medio que facilita
la forma y el proceso
de aprendizaje
Sistema de
presentación
tecnología
Presentar el objeto con
mayor intensidad
Permite controlar la
extensión o amplitud del
número de estimulo
Posibilidad dosificar la
duración de la atención
Cada uno cumple
una función
específica
Estos Pueden Ser
Tablet PC
(PDA)
Grabadora De Sonido
Cámara De Video
PC
Es un tipo de computadora
pequeña
Un sistema de
reconocimiento de escritura
Es Un portátil que permite
grabar y reproducir sonidos
Es Un dispositivo, un
modelo electrónico
Un Dispositivo capaz de
elaborar un Resultado
Recursosdel
hardware o equipos

Mapa conceptual Erika Rivera Wendy Cervantes

  • 1.
    Tecnología educativa Definición Se DefineEn Proceso de diseño o diseño o aplicación didáctica Función operativa o sistemática Procesos comunicativos o procesos de avances tecnológicos Son recursos tecnológicos de desarrollo que aplicados en el proceso de enseñanza de los estudiantes para que desarrollen habilidades Materiales Didácticos Medios Educativos Recursos de tecnología educativa Un medio que facilita la forma y el proceso de aprendizaje Sistema de presentación tecnología Presentar el objeto con mayor intensidad Permite controlar la extensión o amplitud del número de estimulo Posibilidad dosificar la duración de la atención Cada uno cumple una función específica Estos Pueden Ser Tablet PC (PDA) Grabadora De Sonido Cámara De Video PC Es un tipo de computadora pequeña Un sistema de reconocimiento de escritura Es Un portátil que permite grabar y reproducir sonidos Es Un dispositivo, un modelo electrónico Un Dispositivo capaz de elaborar un Resultado Recursosdel hardware o equipos