Incrustar presentación
Descargar para leer sin conexión




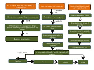
El documento describe el rol de un profesional en el desarrollo de proyectos, incluyendo habilidades de liderazgo, gestión de recursos, comunicación y aplicación del ciclo de vida de un proyecto que comprende fases ligadas a un cronograma para lograr la correcta administración, gestión y entrega de productos a tiempo.


