Universidad Fermín Toro 
Vice Rectorado Académico 
Facultad De Ciencias Jurídicas Y Políticas 
Escuela De Derecho 
MEDICINA LEGAL 
Participantes: 
Oscar Lucena 
C.I. 20.924.798 
Barquisimeto-Lara
Conclusión 
Es de importancia médico legal, determinar con precisión la data de la muerte a fin de 
escalecer ciertos hechos, en aquellos casos donde la muerte hay podido originarse de un 
hecho delictivo. Así, los expertos a la hora del levantamiento del cadáver deben tomar en 
cuenta el fenómeno cadavérico en se encuentre el cuerpo, ya que esto permite determinar 
la cronología de la muerte. 
El médico forense en el levantamiento del cadáver debe realizar la exploración del cadáver 
en la zona. Eso quiere decir que debe observar rápidamente, la presencia de heridas, por 
ejemplo si tiene una herida cortante, una herida contusa, una herida por arma de fuego; y 
eso queda explanado en el acta que se está levantando. Posteriormente cuando ese 
cadáver pase a la medicatura forense, va a ocurrir un segundo examen físico. 
Ese segundo examen físico del cadáver va a ser detallado, se realiza con el cadáver 
completamente desnudo, se buscan las características de cada una de las lesiones que 
presente, el número de orificios, el número de heridas, la exposición de masa, para ir 
levantando el acta que pide como requisito la administración de justicia. Este segundo 
examen es lo que se conoce como autopsia, por lo tanto es un acto quirúrgico consistente 
en el examen externo e interno del cadáver supuesto por la autoridad judicial competente 
con el objeto de determinar con exactitud científica las causas del fallecimiento de una 
persona.

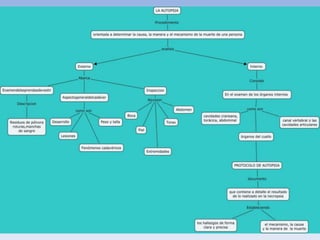
Mapa conceptual (Medicina Legal)

  • 1.
    Universidad Fermín Toro Vice Rectorado Académico Facultad De Ciencias Jurídicas Y Políticas Escuela De Derecho MEDICINA LEGAL Participantes: Oscar Lucena C.I. 20.924.798 Barquisimeto-Lara
  • 4.
    Conclusión Es deimportancia médico legal, determinar con precisión la data de la muerte a fin de escalecer ciertos hechos, en aquellos casos donde la muerte hay podido originarse de un hecho delictivo. Así, los expertos a la hora del levantamiento del cadáver deben tomar en cuenta el fenómeno cadavérico en se encuentre el cuerpo, ya que esto permite determinar la cronología de la muerte. El médico forense en el levantamiento del cadáver debe realizar la exploración del cadáver en la zona. Eso quiere decir que debe observar rápidamente, la presencia de heridas, por ejemplo si tiene una herida cortante, una herida contusa, una herida por arma de fuego; y eso queda explanado en el acta que se está levantando. Posteriormente cuando ese cadáver pase a la medicatura forense, va a ocurrir un segundo examen físico. Ese segundo examen físico del cadáver va a ser detallado, se realiza con el cadáver completamente desnudo, se buscan las características de cada una de las lesiones que presente, el número de orificios, el número de heridas, la exposición de masa, para ir levantando el acta que pide como requisito la administración de justicia. Este segundo examen es lo que se conoce como autopsia, por lo tanto es un acto quirúrgico consistente en el examen externo e interno del cadáver supuesto por la autoridad judicial competente con el objeto de determinar con exactitud científica las causas del fallecimiento de una persona.