Incrustar presentación
Descargado 38 veces





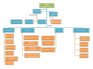
El documento describe dos herramientas para organizar el conocimiento: el mapa conceptual y el mentefacto conceptual. Ambos ayudan a estructurar ideas de manera gráfica, con el mapa conceptual enfocado en las relaciones entre conceptos y el mentefacto conceptual centrado en proposiciones individuales.



