GERENCIA DE PROYECTOS
MARINELLA BONZA CAMARGO
URBANO ELIECER GOMEZ PRADA
Ingeniero sistemas
GERENCIA DE PROYECTOS DE TECNOLOGIA EDUCATIVA
UDES
2015
INTRODUCCION
Con este mapa conceptual pretendo explicar cuál es el rol que nosotros como
profesionales debemos tener en el desarrollo de gerencia de proyectos en las
instituciones donde laboramos, los elementos y personas responsables que se necesitan
para que tenga el ciclo de vida adecuado y que esto nos lleve a una muy buena
planificación, ejecución, un seguimiento adecuado y que él su presupuesto sea más del
establecido para que en el camino no tenga tropiezos, ya que podemos saber cuándo
iniciamos un proyectó pero no cuando lo podemos terminar si no llevamos a cabo los
pasos correspondientes y no tenemos la disciplina necesaria.
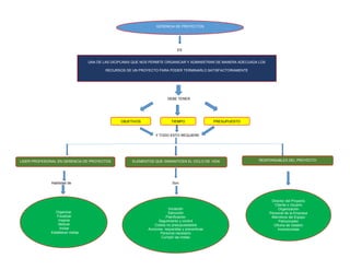
ES
DEBE TENER
Y TODO ESTO REQUIERE
Habilidad de Son
GERENCIA DE PROYECTOS
UNA DE LAS DICIPLINAS QUE NOS PERMITE ORGANICAR Y ADMINISTRAR DE MANERA ADECUADA LOS
RECURSOS DE UN PROYECTO PARA PODER TERMINARLO SATISFACTORIAMENTE
OBJETIVOS TIEMPO PRESUPUESTO
LIDER PROFESIONAL EN GERENCIA DE PROYECTOS ELEMENTOS QUE GARANTICEN EL CICLO DE VIDA RESPONSABLES DEL PROYECTO
Organizar
Focalizar
Inspirar
Motivar
Incitar
Establecer metas
Iniciación
Ejecución
Planificación
Seguimiento y control
Costos no presupuestados
Acciones requeridas y preventivas
Personal necesario
Cumplir las metas
Director del Proyecto
Cliente o Usuario
Organización
Personal de la Empresa
Miembros del Equipo
Patrocinador
Oficina de Gestión
Inversionistas
CONCLUSIONES
Vemos que para llevar a cabo una gerencia de un proyecto son muchos los
factores que debemos tener en cuenta son un líder idóneo que focalice
establezca metas se asegure de que todo esté según las metas que inspire,
motive e incite a trabajar en equipo y por el bien del proyecto.
Debe tener una Iniciación, una buena planificación su respectiva ejecución, un
adecuado seguimiento y un control, un presupuesto sujeto a cambios
inesperados porque se pueden presentar tropiezos que se deben superar y
realizar las acciones correctivas y a su vez realizar las acciones correctivas y
hacer unas acciones preventivas para futuras proyecciones.
Debe contar con personas responsables y disciplinadas que sean organizadas y
que sepan administrar de manera adecuada todos los recursos sean financieros
y humanos ya que con todo eso llegaremos a lograr los objetivos del proyecto
esperando que llegue a su término y tenga un buen ciclo de vida.
BIBLIOGRAFIA
 Libro Electrónico Multimedia, Gerencia de Proyectos de Tecnología Educativa
Cap. 1
 Herramientas para la Gestión de Proyectos Educativos con TIC
 http://es.slideshare.net/marlenyperez1/presentacin-de-gerencia-de-peoyectos-
de-tecnologia-educativa
 http://www.degerencia.com/tema/gerencia_de_proyectos

Mapa coneptual gerencia de proyectos

  • 1.
    GERENCIA DE PROYECTOS MARINELLABONZA CAMARGO URBANO ELIECER GOMEZ PRADA Ingeniero sistemas GERENCIA DE PROYECTOS DE TECNOLOGIA EDUCATIVA UDES 2015
  • 2.
    INTRODUCCION Con este mapaconceptual pretendo explicar cuál es el rol que nosotros como profesionales debemos tener en el desarrollo de gerencia de proyectos en las instituciones donde laboramos, los elementos y personas responsables que se necesitan para que tenga el ciclo de vida adecuado y que esto nos lleve a una muy buena planificación, ejecución, un seguimiento adecuado y que él su presupuesto sea más del establecido para que en el camino no tenga tropiezos, ya que podemos saber cuándo iniciamos un proyectó pero no cuando lo podemos terminar si no llevamos a cabo los pasos correspondientes y no tenemos la disciplina necesaria.
  • 3.
    ES DEBE TENER Y TODOESTO REQUIERE Habilidad de Son GERENCIA DE PROYECTOS UNA DE LAS DICIPLINAS QUE NOS PERMITE ORGANICAR Y ADMINISTRAR DE MANERA ADECUADA LOS RECURSOS DE UN PROYECTO PARA PODER TERMINARLO SATISFACTORIAMENTE OBJETIVOS TIEMPO PRESUPUESTO LIDER PROFESIONAL EN GERENCIA DE PROYECTOS ELEMENTOS QUE GARANTICEN EL CICLO DE VIDA RESPONSABLES DEL PROYECTO Organizar Focalizar Inspirar Motivar Incitar Establecer metas Iniciación Ejecución Planificación Seguimiento y control Costos no presupuestados Acciones requeridas y preventivas Personal necesario Cumplir las metas Director del Proyecto Cliente o Usuario Organización Personal de la Empresa Miembros del Equipo Patrocinador Oficina de Gestión Inversionistas
  • 4.
    CONCLUSIONES Vemos que parallevar a cabo una gerencia de un proyecto son muchos los factores que debemos tener en cuenta son un líder idóneo que focalice establezca metas se asegure de que todo esté según las metas que inspire, motive e incite a trabajar en equipo y por el bien del proyecto. Debe tener una Iniciación, una buena planificación su respectiva ejecución, un adecuado seguimiento y un control, un presupuesto sujeto a cambios inesperados porque se pueden presentar tropiezos que se deben superar y realizar las acciones correctivas y a su vez realizar las acciones correctivas y hacer unas acciones preventivas para futuras proyecciones. Debe contar con personas responsables y disciplinadas que sean organizadas y que sepan administrar de manera adecuada todos los recursos sean financieros y humanos ya que con todo eso llegaremos a lograr los objetivos del proyecto esperando que llegue a su término y tenga un buen ciclo de vida.
  • 5.
    BIBLIOGRAFIA  Libro ElectrónicoMultimedia, Gerencia de Proyectos de Tecnología Educativa Cap. 1  Herramientas para la Gestión de Proyectos Educativos con TIC  http://es.slideshare.net/marlenyperez1/presentacin-de-gerencia-de-peoyectos- de-tecnologia-educativa  http://www.degerencia.com/tema/gerencia_de_proyectos