REGIMEN JURIDICO DE LOS BIENES
Aguilar Gorrondona expone: Son aquellas cosas u objetos que son
susceptibles de un poder, dominio o señorío por parte de un sujeto
otorgándole un carácter erga omnes ; que pueden ser objeto de
relaciones jurídicas u objeto de derecho.
El Código Civil Venezolano establece en el
artículo 525 establece "Las cosas que pueden ser
objeto de propiedad pública o privada son bienes
muebles o inmuebles"
El articulo 526 C.C:, establece "Los bienes son
inmuebles por su naturaleza, por su destinación o
por el objeto a que se refieren"
Artículo 527 Código Civil
estipula: "Son inmuebles por su
naturaleza: Los terrenos, las
minas, los edificios y. en
general, toda construcción
adherida de modo permanente
a la tierra que sea parte de un
edificio.
Artículo 528 ejusdem
establece: "Son inmuebles
por su destinación: las cosas
que el propietario del suelo
ha puesto en él para su uso,
cultivo y beneficio,
Artículo 530 ejusdem al
establecer: "Son inmuebles por el
objeto a que se refieren:
Los derechos del
propietario y los del enfiteuta
sobre los predios sujetos a
enfiteusis;
Los derechos de
usufructo y de uso sobre las
cosas Inmuebles y también el de
habitación,
Las servidumbres
prediales y la hipoteca..”
Derecho Internacional
Privado el régimen de los
bienes se aplica atendiéndolos
de manera individual
considerados y no como parte
de una masa patrimonial que
pueda ser regido por otras
leyes, sometido a la ley local
de donde se encuentre
situados.
Articulo 40 C.P.C. "Las
demandas relativas a
derechos personales y las
relativas a derechos reales
sobre bienes muebles se
propondrán ante la
autoridad judicial del lugar
donde el demandado tenga su
domicilio, o en defecto de éste
su residencia. Si el
demandado no tuviere ni
domicilio ni residencia
conocidos, la demanda se
propondrá en cualquier
lugar donde él se encuentre"
Articulo 42 C.P.C. alude: "Las demandas relativas
a derechos reales sobre bienes inmuebles se
propondrán ante la autoridad judicial del lugar
donde esté situado el inmueble, la del domicilio del
demandado, o la del lugar donde se haya
celebrado el contrato, caso de hallarse allí el
demandado, todo a elección del demandante.
Aplica el principio Lex Rei Sitae
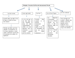
Principios Generales Del Derecho Internacional Privado
Lex loci rei sitæ:.
Locución latina que alude ‘la ley
del lugar de donde los bienes
estén situados’
Doctrina que indica que la ley
aplicable a la transferencia de
los bienes dependerá, y variará
según, la ubicación de estos para
los propósitos del conflicto de
legislación
Locus regit actum:
La ley del país en
que tiene lugar un
acto determina la
forma del mismo.
Tradicionalmente se
admitía con carácter
imperativo para los
testamentos, y con
carácter opcional
para los contratos.
Lex Fori
Locución latina
ocupada en el
Derecho
internacional
privado, que
significa "la ley de
la nacionalidad del
juez que conoce
del asunto
contencioso".
Lex in Favori Negoci
Las obligaciones
convencionales se
rigen por el Derecho
indicado por las
partes. A falta de
indicación válida, las
obligaciones
convencionales se
rigen por el Derecho
con el cual se
encuentran más
directamente
vinculadas
Lex loci contractus
"la ley del lugar del
contrato", utilizada para
referirse a que la ley
aplicable para la
regulación de un
contrato es la del país en
el que se ha celebrado
Domicilio Del Propietario
Algunos autores plantean que el domicilio
no es un lugar sino una relación jurídica
(Zachariae, Aubry y Rau), así, el domicilio
está en un lugar, pero es la relación entre
ese lugar y la persona que lo define.
Articulo 27 Código Civil: el domicilio
es la principal sede jurídica de la
persona física en el derecho
venezolano y se encuentra en el lugar
en el que ésta tiene el asiento
principal de sus negocios e intereses.
Características del domicilio:
a) Sede jurídica: cada persona no tiene sino
un domicilio y si tiene negocios e intereses en
varios asientos.
b) Trata de negocios e intereses de toda
índole, donde estén ubicados cuantos
intereses morales o materiales pueda tener
Articulo 81 C.P.C.
Domicilios especiales: a) de
elección: para los contratos,
debe ser por escrito; b)
conyugal, el domicilio conyugal
será el lugar donde el marido y
la mujer tengan establecida de
mutuo acuerdo su residencia. si
de hecho o con autorización
judicial tuvieren residencias
separadas, el domicilio conyugal
será el lugar de la última
residencia común) arts. 140 y
754 CPC.
Cambio De Situación De Bienes Muebles
Versa en el objeto de trasladarse de un lugar a otro
sin cambiar su naturaleza, sin menoscabo del
inmueble al que estuvieran unidos.
Trata de una fusión pasajera o accidental
podremos hablar de mueble.
Los materiales
reunidos para la
construcción de
edificios mientras
no sean utilizados.
Las cosas que sólo
se muevan por
efecto de una
fuerza externa,
como las que se
mueven por sí
mismas (que
también se
denominan
semovientes), como
los animales.
Las rentas o pensiones,
sean vitalicias o
hereditarias, afectas a una
persona o familia.
Los valores, y las
cédulas y títulos
representativos
de préstamos
hipotecarios.
Una categoría muy heterogénea en la que tienen cabida, por
ejemplo, desde la energía (eléctrica, hidráulica...) hasta las
creaciones como la propiedad intelectual y la industrial
Tipos de Bienes Muebles
Varios objetos
separados en el plano
físico cuando estén
vinculados de un
modo estructural, bien
por un vínculo de
coordinación o por un
vínculo de
subordinación.
La nacionalización
Es un acto jurídico que nació desde nuestra independencia como
Nación, ésta tiene orígenes desde la inquisición y la separación
de los bienes de la Iglesia con el Estado.
Es una transferencia de colectividad de la
propiedad de ciertos medios de producción,
pertenecientes a particulares, realizada en bien
del interés público para preservar la
independencia y sobre todo la Soberanía del
Estado con respecto al Derecho Internacional
Privado.
Este proceso puede venir aconsejado por razones de
seguridad nacional o interés social, como puede ser el
asegurar el suministro de determinados bienes o servicios
básicos.
La estatización es un
sinónimo de
nacionalización.
Estas nacionalizaciones afectan un
patrimonio, bienes e inversión privada
publica o extrajera por lo debe
acordarse por parte del Estado que
nacionaliza una correcta
indemnización.
Hace referencia a la
transformación de una
empresa privada en una
pública, o la
transformación de los
derechos de explotación
de un recurso por
entidades privadas a
sólo las públicas.
La Expropiación
La expropiación forzosa es un
procedimiento de derecho público
mediante el cual la administración adquiere
la propiedad de un bien cualquiera, a
cambio de la indemnización
correspondiente.
Sus característicasson:
- Es un acto de autoridady, por consiguiente,
de ejecuciónobligatoria.
- Es un acto de la administraciónode un
particularsubrogadoensusderechos.
- Tiene pormateriabienesajenos.
- Se basa en motivode interéspúblico.
Artículo 115 C.R.B.V: . Se
garantiza el derecho de
propiedad. Toda persona
tiene derecho al uso, goce,
disfrute y disposición de
sus bienes.
Ley de Expropiación por
Causa de Utilidad Pública
o Social
Artículo 1. La presente
Ley regula la expropiación
forzosa por causa de
utilidad pública o de
interés social, de los
derechos y bienes
pertenecientes a los
particulares, necesarios
para lograr la satisfacción
del bien común.
Es la intervención del bien para darle esa
utilidad pública y el interés social, y
ofreciendo un oportuno pago por la misma
acción.
El Derecho Internacional se ocupa
entre tantos otros temas de la
protección de Extranjeros, tanto en
su persona (derechos humanos)
como en sus bienes.
La responsabilidad
internacional ha llegado
a ocuparse de qué sucede
cuando a un extranjero
se le priva de sus bienes
por parte de un Estado
distinto al de su
nacionalidad.
Base Legal
Medidas Análogas Y El Registro De
Propiedad Intelectual E Industrial
.
Código De Derecho Internacional Privado
(Código De Bustamante) Convención De Derecho
Internacional Privado, en su Título Segundo, De
Los Bienes, Capítulo I, Artículo 108.
La propiedad industrial, la intelectual y los demás
derechos análogos de naturaleza económica que
autorizan el ejercicio de ciertas actividades
acordadas por la ley, se consideran situados donde
se hayan registrado oficialmente
Propiedad Intelectual
Protección de la clasificación general
de los Derechos subjetivos de
contenido patrimonial, en personales y
reales
Protección a obras intelectuales,
envolviéndose los Derechos de los autores de
obras científicas, literarias y artísticas y las de
los inventores y descubridores al Derecho real
de dominio.
La intervención del Estado en
lo pertinente a los Derechos
intelectuales, se debe a que la
producción intelectual siempre
se trató de controlar por el
Estado, por considerársele que
todo descubrimiento útil es la
expresión de
un servicio rendido a
la sociedad.

Mapa Jesùs

  • 1.
    REGIMEN JURIDICO DELOS BIENES Aguilar Gorrondona expone: Son aquellas cosas u objetos que son susceptibles de un poder, dominio o señorío por parte de un sujeto otorgándole un carácter erga omnes ; que pueden ser objeto de relaciones jurídicas u objeto de derecho. El Código Civil Venezolano establece en el artículo 525 establece "Las cosas que pueden ser objeto de propiedad pública o privada son bienes muebles o inmuebles" El articulo 526 C.C:, establece "Los bienes son inmuebles por su naturaleza, por su destinación o por el objeto a que se refieren" Artículo 527 Código Civil estipula: "Son inmuebles por su naturaleza: Los terrenos, las minas, los edificios y. en general, toda construcción adherida de modo permanente a la tierra que sea parte de un edificio. Artículo 528 ejusdem establece: "Son inmuebles por su destinación: las cosas que el propietario del suelo ha puesto en él para su uso, cultivo y beneficio, Artículo 530 ejusdem al establecer: "Son inmuebles por el objeto a que se refieren: Los derechos del propietario y los del enfiteuta sobre los predios sujetos a enfiteusis; Los derechos de usufructo y de uso sobre las cosas Inmuebles y también el de habitación, Las servidumbres prediales y la hipoteca..” Derecho Internacional Privado el régimen de los bienes se aplica atendiéndolos de manera individual considerados y no como parte de una masa patrimonial que pueda ser regido por otras leyes, sometido a la ley local de donde se encuentre situados. Articulo 40 C.P.C. "Las demandas relativas a derechos personales y las relativas a derechos reales sobre bienes muebles se propondrán ante la autoridad judicial del lugar donde el demandado tenga su domicilio, o en defecto de éste su residencia. Si el demandado no tuviere ni domicilio ni residencia conocidos, la demanda se propondrá en cualquier lugar donde él se encuentre" Articulo 42 C.P.C. alude: "Las demandas relativas a derechos reales sobre bienes inmuebles se propondrán ante la autoridad judicial del lugar donde esté situado el inmueble, la del domicilio del demandado, o la del lugar donde se haya celebrado el contrato, caso de hallarse allí el demandado, todo a elección del demandante. Aplica el principio Lex Rei Sitae
  • 2.
    Principios Generales DelDerecho Internacional Privado Lex loci rei sitæ:. Locución latina que alude ‘la ley del lugar de donde los bienes estén situados’ Doctrina que indica que la ley aplicable a la transferencia de los bienes dependerá, y variará según, la ubicación de estos para los propósitos del conflicto de legislación Locus regit actum: La ley del país en que tiene lugar un acto determina la forma del mismo. Tradicionalmente se admitía con carácter imperativo para los testamentos, y con carácter opcional para los contratos. Lex Fori Locución latina ocupada en el Derecho internacional privado, que significa "la ley de la nacionalidad del juez que conoce del asunto contencioso". Lex in Favori Negoci Las obligaciones convencionales se rigen por el Derecho indicado por las partes. A falta de indicación válida, las obligaciones convencionales se rigen por el Derecho con el cual se encuentran más directamente vinculadas Lex loci contractus "la ley del lugar del contrato", utilizada para referirse a que la ley aplicable para la regulación de un contrato es la del país en el que se ha celebrado
  • 3.
    Domicilio Del Propietario Algunosautores plantean que el domicilio no es un lugar sino una relación jurídica (Zachariae, Aubry y Rau), así, el domicilio está en un lugar, pero es la relación entre ese lugar y la persona que lo define. Articulo 27 Código Civil: el domicilio es la principal sede jurídica de la persona física en el derecho venezolano y se encuentra en el lugar en el que ésta tiene el asiento principal de sus negocios e intereses. Características del domicilio: a) Sede jurídica: cada persona no tiene sino un domicilio y si tiene negocios e intereses en varios asientos. b) Trata de negocios e intereses de toda índole, donde estén ubicados cuantos intereses morales o materiales pueda tener Articulo 81 C.P.C. Domicilios especiales: a) de elección: para los contratos, debe ser por escrito; b) conyugal, el domicilio conyugal será el lugar donde el marido y la mujer tengan establecida de mutuo acuerdo su residencia. si de hecho o con autorización judicial tuvieren residencias separadas, el domicilio conyugal será el lugar de la última residencia común) arts. 140 y 754 CPC.
  • 4.
    Cambio De SituaciónDe Bienes Muebles Versa en el objeto de trasladarse de un lugar a otro sin cambiar su naturaleza, sin menoscabo del inmueble al que estuvieran unidos. Trata de una fusión pasajera o accidental podremos hablar de mueble. Los materiales reunidos para la construcción de edificios mientras no sean utilizados. Las cosas que sólo se muevan por efecto de una fuerza externa, como las que se mueven por sí mismas (que también se denominan semovientes), como los animales. Las rentas o pensiones, sean vitalicias o hereditarias, afectas a una persona o familia. Los valores, y las cédulas y títulos representativos de préstamos hipotecarios. Una categoría muy heterogénea en la que tienen cabida, por ejemplo, desde la energía (eléctrica, hidráulica...) hasta las creaciones como la propiedad intelectual y la industrial Tipos de Bienes Muebles Varios objetos separados en el plano físico cuando estén vinculados de un modo estructural, bien por un vínculo de coordinación o por un vínculo de subordinación.
  • 5.
    La nacionalización Es unacto jurídico que nació desde nuestra independencia como Nación, ésta tiene orígenes desde la inquisición y la separación de los bienes de la Iglesia con el Estado. Es una transferencia de colectividad de la propiedad de ciertos medios de producción, pertenecientes a particulares, realizada en bien del interés público para preservar la independencia y sobre todo la Soberanía del Estado con respecto al Derecho Internacional Privado. Este proceso puede venir aconsejado por razones de seguridad nacional o interés social, como puede ser el asegurar el suministro de determinados bienes o servicios básicos. La estatización es un sinónimo de nacionalización. Estas nacionalizaciones afectan un patrimonio, bienes e inversión privada publica o extrajera por lo debe acordarse por parte del Estado que nacionaliza una correcta indemnización. Hace referencia a la transformación de una empresa privada en una pública, o la transformación de los derechos de explotación de un recurso por entidades privadas a sólo las públicas.
  • 6.
    La Expropiación La expropiaciónforzosa es un procedimiento de derecho público mediante el cual la administración adquiere la propiedad de un bien cualquiera, a cambio de la indemnización correspondiente. Sus característicasson: - Es un acto de autoridady, por consiguiente, de ejecuciónobligatoria. - Es un acto de la administraciónode un particularsubrogadoensusderechos. - Tiene pormateriabienesajenos. - Se basa en motivode interéspúblico. Artículo 115 C.R.B.V: . Se garantiza el derecho de propiedad. Toda persona tiene derecho al uso, goce, disfrute y disposición de sus bienes. Ley de Expropiación por Causa de Utilidad Pública o Social Artículo 1. La presente Ley regula la expropiación forzosa por causa de utilidad pública o de interés social, de los derechos y bienes pertenecientes a los particulares, necesarios para lograr la satisfacción del bien común. Es la intervención del bien para darle esa utilidad pública y el interés social, y ofreciendo un oportuno pago por la misma acción. El Derecho Internacional se ocupa entre tantos otros temas de la protección de Extranjeros, tanto en su persona (derechos humanos) como en sus bienes. La responsabilidad internacional ha llegado a ocuparse de qué sucede cuando a un extranjero se le priva de sus bienes por parte de un Estado distinto al de su nacionalidad. Base Legal
  • 7.
    Medidas Análogas YEl Registro De Propiedad Intelectual E Industrial . Código De Derecho Internacional Privado (Código De Bustamante) Convención De Derecho Internacional Privado, en su Título Segundo, De Los Bienes, Capítulo I, Artículo 108. La propiedad industrial, la intelectual y los demás derechos análogos de naturaleza económica que autorizan el ejercicio de ciertas actividades acordadas por la ley, se consideran situados donde se hayan registrado oficialmente Propiedad Intelectual Protección de la clasificación general de los Derechos subjetivos de contenido patrimonial, en personales y reales Protección a obras intelectuales, envolviéndose los Derechos de los autores de obras científicas, literarias y artísticas y las de los inventores y descubridores al Derecho real de dominio. La intervención del Estado en lo pertinente a los Derechos intelectuales, se debe a que la producción intelectual siempre se trató de controlar por el Estado, por considerársele que todo descubrimiento útil es la expresión de un servicio rendido a la sociedad.