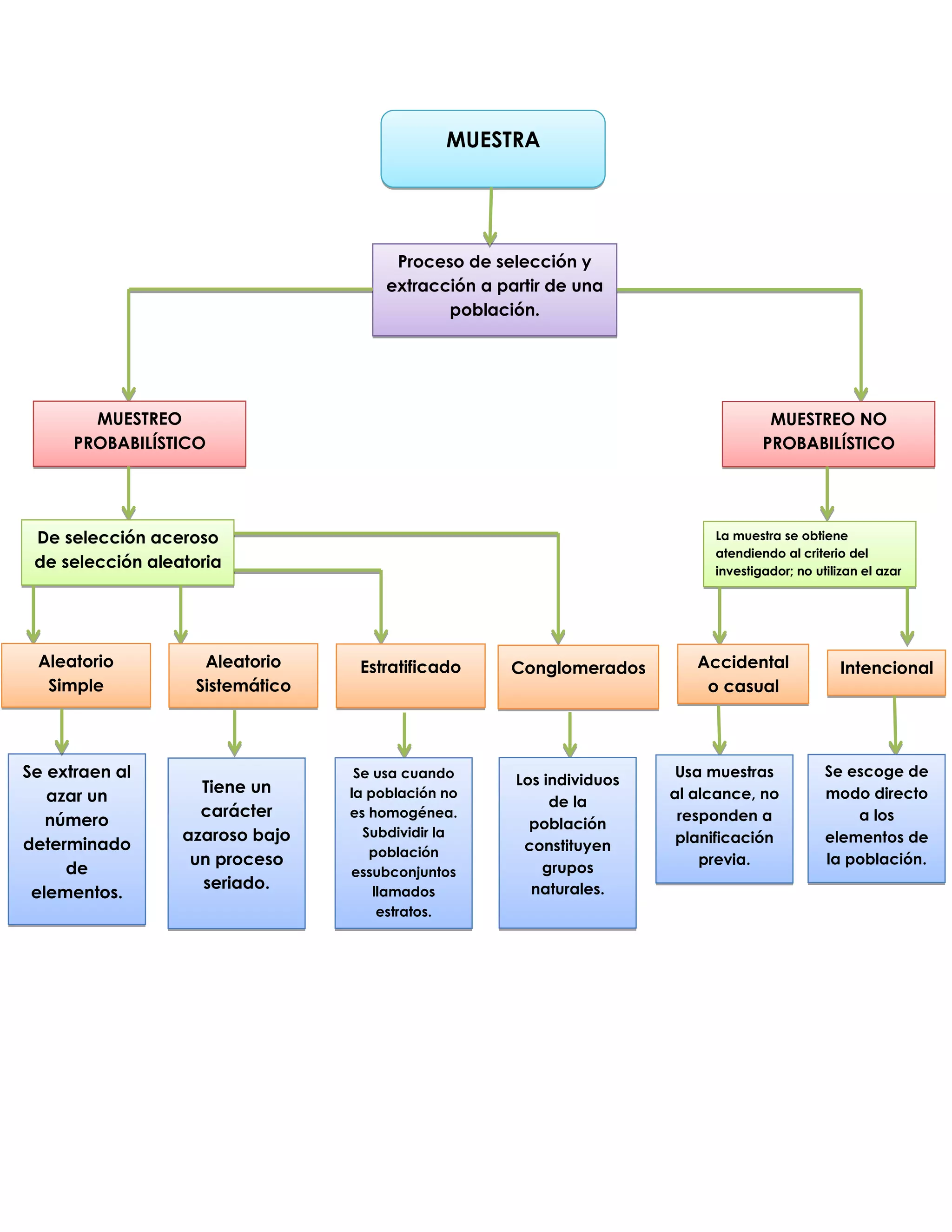
MUESTRA




                                       Proceso de selección y
                                      extracción a partir de una
                                             población.




        MUESTREO                                                                    MUESTREO NO
      PROBABILÍSTICO                                                               PROBABILÍSTICO




 De selección aceroso                                                      La muestra se obtiene
                                                                           atendiendo al criterio del
 de selección aleatoria                                                    investigador; no utilizan el azar




 Aleatorio          Aleatorio     Estratificado     Conglomerados        Accidental              Intencional
  Simple           Sistemático                                            o casual



Se extraen al                     Se usa cuando
                                                     Los individuos
                                                                       Usa muestras           Se escoge de
                    Tiene un     la población no                      al alcance, no          modo directo
   azar un                                                de la
                    carácter     es homogénea.                         responden a                a los
   número                                              población
                  azaroso bajo     Subdividir la                       planificación          elementos de
determinado                         población         constituyen
                   un proceso                                             previa.             la población.
     de                          essubconjuntos          grupos
                    seriado.                           naturales.
 elementos.                          llamados
                                      estratos.

Muestreo blog

  • 1.
    MUESTRA Proceso de selección y extracción a partir de una población. MUESTREO MUESTREO NO PROBABILÍSTICO PROBABILÍSTICO De selección aceroso La muestra se obtiene atendiendo al criterio del de selección aleatoria investigador; no utilizan el azar Aleatorio Aleatorio Estratificado Conglomerados Accidental Intencional Simple Sistemático o casual Se extraen al Se usa cuando Los individuos Usa muestras Se escoge de Tiene un la población no al alcance, no modo directo azar un de la carácter es homogénea. responden a a los número población azaroso bajo Subdividir la planificación elementos de determinado población constituyen un proceso previa. la población. de essubconjuntos grupos seriado. naturales. elementos. llamados estratos.