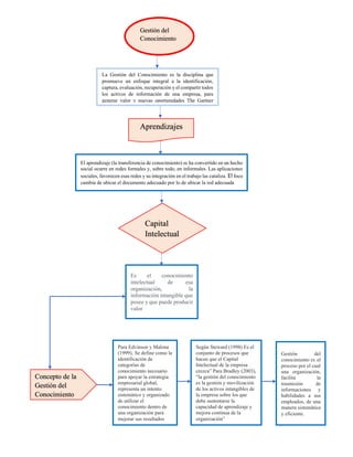
La Gestión del Conocimiento es la disciplina que
promueve un enfoque integral a la identificación,
captura, evaluación, recuperación y el compartir todos
los activos de información de una empresa, para
generar valor y nuevas oportunidades The Gartner
Group
El aprendizaje (la transferencia de conocimiento) se ha convertido en un hecho
social ocurre en redes formales y, sobre todo, en informales. Las aplicaciones
sociales, favorecen esas redes y su integración en el trabajo las cataliza. El foco
cambia de ubicar el documento adecuado por lo de ubicar la red adecuada
Es el conocimiento
intelectual de esa
organización, la
información intangible que
posee y que puede producir
valor
Según Steward (1998) Es el
conjunto de procesos que
hacen que el Capital
Intelectual de la empresa
crezca” Para Bradley (2003),
“la gestión del conocimiento
es la gestión y movilización
de los activos intangibles de
la empresa sobre los que
debe sustentarse la
capacidad de aprendizaje y
mejora continua de la
organización”
Gestión del
conocimiento es el
proceso por el cual
una organización,
facilita la
trasmisión de
informaciones y
habilidades a sus
empleados, de una
manera sistemática
y eficiente.
Para Edvinson y Malone
(1999), Se define como la
identificación de
categorías de
conocimiento necesario
para apoyar la estrategia
empresarial global,
representa un intento
sistemático y organizado
de utilizar el
conocimiento dentro de
una organización para
mejorar sus resultados
Gestión del
Conocimiento
Aprendizajes
Capital
Intelectual
Concepto de la
Gestión del
Conocimiento
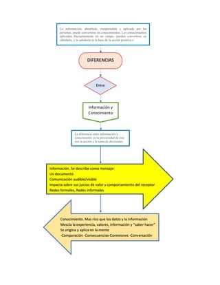
La información, absorbida, comprendida y aplicada por las
personas, puede convertirse en conocimientos. Los conocimientos
aplicados frecuentemente en un campo, pueden convertirse en
sabiduría, y la sabiduría es la base de la acción positiva.»
La diferencia entre información y
conocimiento es la proximidad de éste
con la acción y la toma de decisiones.
DIFERENCIAS
Entre
Información y
Conocimiento
Información. Se describe como mensaje:
Un documento
Comunicación audible/visible
Impacta sobre sus juicios de valor y comportamiento del receptor
Redes formales, Redes informales
Conocimiento. Mas rico que los datos y la información
Mescla la experiencia, valores, información y “saber hacer”
Se origina y aplica en la mente
-Comparación -Consecuencias-Conexiones -Conversación

Narcisa Caicedo Diagrama

  • 1.
    La Gestión delConocimiento es la disciplina que promueve un enfoque integral a la identificación, captura, evaluación, recuperación y el compartir todos los activos de información de una empresa, para generar valor y nuevas oportunidades The Gartner Group El aprendizaje (la transferencia de conocimiento) se ha convertido en un hecho social ocurre en redes formales y, sobre todo, en informales. Las aplicaciones sociales, favorecen esas redes y su integración en el trabajo las cataliza. El foco cambia de ubicar el documento adecuado por lo de ubicar la red adecuada Es el conocimiento intelectual de esa organización, la información intangible que posee y que puede producir valor Según Steward (1998) Es el conjunto de procesos que hacen que el Capital Intelectual de la empresa crezca” Para Bradley (2003), “la gestión del conocimiento es la gestión y movilización de los activos intangibles de la empresa sobre los que debe sustentarse la capacidad de aprendizaje y mejora continua de la organización” Gestión del conocimiento es el proceso por el cual una organización, facilita la trasmisión de informaciones y habilidades a sus empleados, de una manera sistemática y eficiente. Para Edvinson y Malone (1999), Se define como la identificación de categorías de conocimiento necesario para apoyar la estrategia empresarial global, representa un intento sistemático y organizado de utilizar el conocimiento dentro de una organización para mejorar sus resultados Gestión del Conocimiento Aprendizajes Capital Intelectual Concepto de la Gestión del Conocimiento
  • 2.
    La información, absorbida,comprendida y aplicada por las personas, puede convertirse en conocimientos. Los conocimientos aplicados frecuentemente en un campo, pueden convertirse en sabiduría, y la sabiduría es la base de la acción positiva.» La diferencia entre información y conocimiento es la proximidad de éste con la acción y la toma de decisiones. DIFERENCIAS Entre Información y Conocimiento Información. Se describe como mensaje: Un documento Comunicación audible/visible Impacta sobre sus juicios de valor y comportamiento del receptor Redes formales, Redes informales Conocimiento. Mas rico que los datos y la información Mescla la experiencia, valores, información y “saber hacer” Se origina y aplica en la mente -Comparación -Consecuencias-Conexiones -Conversación